正方形的判定方法
- 格式:ppt
- 大小:1.79 MB
- 文档页数:20
正方形的判定应用一、旧知回顾正方形的判定判定方法1:有的平行四边形.....是正方形.判定方法2:有的矩形..是正方形.判定方法3:有的菱形..是正方形.判定方法4:对角线的菱形..是正方形.判定方法5:对角线的矩形..是正方形.一、基础知识:1. 矩形ABCD加上一个条件:_____ ____,就可以得到正方形ABCD.2. 菱形ABCD加上一条条件:______ ___,就可以得到正方形ABCD.3. 下列条件中,能判定四边形是正方形的有().A.四个角都是直角 B.对角线互相平分且垂直C.对角线相等且互相平分 D.对角线相等、互相垂直,且互相平分4. 下列条件中,不能判定四边形是正方形的是().A.对角线互相垂直且相等的四边形 B.一条对角线平分一组对角的矩形C.对角线相等的菱形 D.对角线互相垂直的矩形5. 下列命题中是真命题的是()A.对角线互相垂直且相等的四边形是正方形B.有两边和一角对应相等的两个三角形全等C.两条对角线相等的平行四边形是矩形 D.两边相等的平行四边形是菱形6.下列说法中错误的是()A.两条对角线互相平分的四边形是平行四边形;B.两条对角线相等的四边形是矩形;C.两条对角线互相垂直的矩形是正方形;D.两条对角线相等的菱形是正方形.7.下列命题中错误的是A.平行四边形的对边相等B.两组对边分别相等的四边形是平行四边形C.矩形的对角线相等D.对角线相等的四边形是矩形11.四边形ABCD的对角线AC,BD相交于点O,能判定它为正方形的题设是()(A)AO=CO,BO=DO; (B)AO=CO=BO=DO;(C)AO=CO,BO=DO,AC⊥BD; (D)AO=BO=CO=DO,AC⊥BDE FA B C D 二、典例精讲1.已知:分别延长等腰直角三角形OAB 的两条直角边A O 和BO ,使AO=OC ,BO=OD ,求证:四边形ABCD 是正方形。
2.如图,E 、F 、G 、H 分别是正方形ABCD 四边的中点,试判断四边形EFGH 的形状,并给出证明。
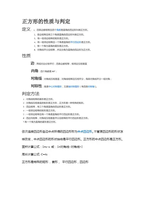
正方形的性质与判定
定义:1、四条边都相等且四个角都是直角的四边形叫做正方形。
2、各边相等且有三个角是直角的四边形叫做正方形。
3、有一组邻边相等的矩形是正方形。
4、有一组邻边相等且一个角是直角的平行四边形是正方形。
5、有一个角为直角的菱形是正方形。
6、对角线平分且相等,并且交角为直角的四边形为正方形。
性质
边:两组对边分别平行;四条边都相等;相邻边互相垂直
内角:四个角都是90°;
对角线:对角线互相垂直;对角线相等且互相平分;每条对角线平分一组对角;
对称性:既是中心对称图形,又是轴对称图形(有四条对称轴)。
判定方法
1:对角线相等的菱形是正方形。
2:对角线互相垂直的矩形是正方形,正方形是一种特殊的矩形。
3:四边相等,有三个角是直角的四边形是正方形。
4:一组邻边相等的矩形是正方形。
5:一组邻边相等且有一个角是直角的平行四边形是正方形。
6:四边均相等,对角线互相垂直平分且相等的平行四边形是正方形。
7.有一个角为直角的菱形是正方形。
依次连接四边形各边中点所得的四边形称为中点四边形。
不管原四边形的形状怎样改变,中点四边形的形状始终是平行四边形。
正方形的中点四边形是正方形。
面积计算公式:S=a×a 或:S=对角线×对角线÷2
周长计算公式: C=4a
正方形是特殊的矩形, 菱形,平行四边形,四边形。
正方形的性质与判定1.定义:四条边都相等,四个角都是直角的四边形叫做正方形.2.性质:(1)对边平行;(2)四条边都相等;(3)四个角都是直角;(4)对角线互相垂直平分且相等,对角线平分对角;(5) 两条对角线把正方形分成四个全等的等腰直角三角形;(6)中心对称图形,轴对称图形.3.面积:=S 正方形边长×边长=12×对角线×对角线 4.判定:(1)有一个角是直角的菱形是正方形;(2)对角线相等的菱形是正方形;(3)一组邻边相等的矩形是正方形(4)对角线互相垂直的矩形是正方形; (5)对角线互相垂直平分且相等的四边形是正方形;(6)四条边都相等,四个角都是直角的四边形是正方形随堂练习1.菱形、矩形、正方形都具有的性质是( )A .对角线相等B .对角线互相垂直C .对角线互相平分D .对角线平分一组对角2. 已知四边形ABCD 是平行四边形,再从①AB =BC ,②∠ABC =90°,③AC =BD ,④AC ⊥BD 四个条件中,选两个作为补充条件后,使得四边形ABCD 是正方形,现有下列四种选法,其中错误的是( )A .选①②B .选②③C .选①③D .选②④3.如图,在△ABC 中,∠ACB =90°,BC 的垂直平分线EF 交BC 于点D ,交AB 于点E ,且BE =BF ,添加一个条件,仍不能证明四边形BECF 为正方形的是( )A .BC =ACB .CF ⊥BFC .BD =DF D .AC =BF第3题 第4题 第5题 第6题4.如图,在正方形ABCD 的外侧,作等边三角形ADE ,AC 、BE 相交于点F ,则∠BFC 为( )A .45°B .55°C .60°D .75°5.如图,将正方形OABC 放在平面直角坐标系中,O 是原点,A 的坐标为(1,),则点B 的坐标为( )A .(1﹣, +1)B .(﹣, +1)C .(﹣1,+1) D .(﹣1,)6.如图,已知正方形ABCD的边长为1,连结AC、BD,CE平分∠ACD交BD于点E,则DE长()A. B. C.1 D.1﹣7.正方形ABCD中E为线段BC上的动点如图①,过A作AF⊥DE,F为垂足,延长AF交DC于G如图②,①求证:AG=DE②连接BF,当E为BC中点时,求证:AB=FB.巩固提升1.小明在学习了正方形之后,给同桌小文出了道题,从下列四个条件:①AB=BC,②∠ABC=90°,③AC=BD,④AC⊥BD中选两个作为补充条件,使▱ABCD为正方形(如图),现有下列四种选法,你认为其中错误的是()A.①② B.②③C.①③ D.②④2.如图,E为边长为2的正方形ABCD的对角线上一点,BE=BC,P为CE上任意一点,PQ⊥BC于点Q,PR⊥BE于R,则PQ+PR的值为()A. B. C.D.第2题第3题第4题3.如图,正方形ABCD的面积为4,△ABE是等边三角形,点E在正方形ABCD内,在对角线AC上有一点P,使PD+PE的和最小,则这个最小值为()A.2B.3C.23 D 34.一组正方形按如图所示的方式放置,其中顶点B1在y轴上,顶点C1、E1、E2、C2、E3、E4、C3 (x)上,已知正方形A 1B 1C 1D 1的边长为1,∠B 1C 1O =60°,B 1C 1∥B 2C 2∥B 3C 3…,则正方形A 2019B 2019C 2019D 2019的边长是( )A.()201821B .()201921C .()201833D .()2019335.如图,正方形CEFG 的边GC 在正方形ABCD 的边CD 上,延长CD 到H ,使DH =CE ,K 在BC 边上,且BK =CE ,求证:四边形AKFH 为正方形.。
正方形的所有判定方法正方形是一种具有特殊性质的四边形,它具有以下几个判定方法。
1. 边长相等:正方形的四条边的长度相等。
这是判定正方形的最基本条件,如果一个四边形的四条边长都相等,则可以判定它为正方形。
2. 内角相等:正方形的四个内角度数均为90度。
我们可以通过测量四个内角的度数来判断一个四边形是否为正方形,如果四个角度均为90度,则可以确定该四边形是正方形。
3. 对角线相等:正方形的对角线长度相等。
正方形的两条对角线相等,可以通过测量两条对角线的长度来判断一个四边形是否为正方形,如果两条对角线长度相等,则可以确定该四边形是正方形。
4. 对边平行:正方形的相对边是平行的。
正方形的相对边是平行的,可以通过测量四条边之间的夹角来判断一个四边形是否为正方形,如果四条边之间的夹角均为90度,则可以确定该四边形是正方形。
5. 对边垂直:正方形的相对边是垂直的。
正方形的相对边是垂直的,可以通过测量四个角度的度数来判断一个四边形是否为正方形,如果四个角度均为90度,则可以确定该四边形是正方形。
6. 对角线相交于中点:正方形的对角线相交于中点。
正方形的两条对角线相交于中点,可以通过测量对角线的交点是否在中点位置来判断一个四边形是否为正方形,如果对角线的交点在中点位置,则可以确定该四边形是正方形。
7. 对边长度和对角线长度的关系:正方形的对边长度和对角线长度有特定的关系。
正方形的对边和对角线之间存在一定的比例关系,可以通过测量对边长度和对角线长度来判断一个四边形是否为正方形,如果对边长度和对角线长度满足特定的比例关系,则可以确定该四边形是正方形。
正方形具有边长相等、内角相等、对角线相等、对边平行、对边垂直、对角线相交于中点以及对边长度和对角线长度的关系等判定方法。
通过观察和测量这些特点,我们可以准确判断一个四边形是否为正方形。
正方形作为一种特殊的几何形状,在数学和几何学中具有重要的地位和应用价值。
正方形的判定方法正方形是一种具有特殊性质的几何图形,它的四条边长度相等,四个角也都是直角。
在日常生活和数学学习中,我们经常会遇到正方形,因此了解正方形的判定方法是非常重要的。
接下来,我们将详细介绍正方形的判定方法。
首先,要判定一个四边形是否为正方形,我们需要知道正方形的特征。
正方形具有以下两个特征,边长相等和对角线相等。
因此,我们可以根据这两个特征来判定一个四边形是否为正方形。
其次,判定一个四边形是否为正方形的方法之一是通过边长来判断。
如果一个四边形的四条边长度都相等,那么它就是一个正方形。
在实际操作中,我们可以通过测量四条边的长度,如果它们都相等,那么这个四边形就是正方形。
这种方法简单直观,适用于日常生活中的测量和判断。
另外,判定一个四边形是否为正方形的方法之二是通过对角线来判断。
正方形的对角线相等,并且平分对角线的交点是正方形的中心。
因此,我们可以通过测量对角线的长度并验证是否相等来判断一个四边形是否为正方形。
如果一个四边形的对角线相等,那么它就是一个正方形。
除了以上两种方法,我们还可以通过角度来判断一个四边形是否为正方形。
正方形的四个角都是直角,因此我们可以通过测量四个角的大小来判断一个四边形是否为正方形。
如果一个四边形的四个角都是直角,那么它就是一个正方形。
需要注意的是,以上提到的三种方法并非是孤立的,而是相互印证的。
也就是说,如果一个四边形满足了其中一种判定方法,那么它就很有可能是一个正方形。
而如果一个四边形同时满足了以上三种方法,那么它就可以被确定为一个正方形。
总的来说,判定一个四边形是否为正方形,我们可以通过边长、对角线和角度三个方面来进行判断。
这些方法既可以单独使用,也可以相互印证,从而得出准确的结论。
在实际操作中,我们可以根据具体情况选择合适的方法进行判断,以确保判定的准确性。
通过本文的介绍,相信大家对正方形的判定方法有了更清晰的认识。
在日常生活和学习中,我们可以根据正方形的特征,灵活运用判定方法,准确地判断一个四边形是否为正方形。
正方形的八个判定方法一、从边的角度来看1.1 四条边都相等的四边形是正方形。
这就好比一个团队,每个成员都有着相同的实力,大家齐心协力,组成了一个完美的正方形。
就像四条长度一样的木棍,首尾相连,规规矩矩地形成一个正方形。
这是正方形最基本的边的判定方法,如果一个四边形的四条边参差不齐,那肯定不是正方形啦。
1.2 有一组邻边相等并且有一个角是直角的平行四边形是正方形。
想象一下,一个平行四边形本来就规规矩矩的,就像一个规行矩步的人,然后它的一组邻边还相等,就像两只手臂一样长,而且还有一个角是直角,那就像是一个完美的直角拐弯,这样就成了正方形。
这就像一个人本来就品行端正,然后又有了独特的优秀品质,就变得更加完美,就像平行四边形变成正方形一样。
二、从角的角度出发2.1 四个角都是直角的四边形是正方形。
这就像一个房间的四个墙角,都方方正正的,都是直角。
要是一个四边形的角歪七扭八,那肯定不是正方形。
四个直角就像是正方形的灵魂,缺了一个都不行。
这就如同我们做人,要堂堂正正,不能有一点歪斜,正方形的四个直角就是这样的存在,端端正正地摆在那里。
2.2 有三个角是直角的四边形是矩形,而邻边相等的矩形是正方形。
这就好比一个人已经具备了大部分的优秀品质,已经是个不错的矩形了,但是还需要最后一点小提升,那就是邻边相等。
就像一个学生成绩已经很好了,再把某一门学科的成绩也提升到和其他学科一样好,那就更完美了,就像矩形变成正方形一样。
2.3 对角线互相垂直且相等的矩形是正方形。
矩形就像一个已经很规整的框架,但是要成为正方形还需要特殊的条件。
对角线互相垂直且相等就像是给这个框架加上了特殊的加固和装饰,让它成为了正方形。
这就像一件事情本来已经做得不错了,再加上一些独特的元素,就变得更加出色。
三、从对角线的角度考虑3.1 对角线互相垂直平分且相等的四边形是正方形。
这就像是一个神秘的规则,对角线就像四边形的两条神秘线,当它们互相垂直平分且相等的时候,这个四边形就像被施了魔法一样,变成了正方形。
判定正方形的方法
一、基于几何性质的判定方法:
正方形是一种特殊的四边形,具有以下几何性质:
1.四边相等:正方形的四条边长度完全相等,可以通过测量四边的长度来判断。
2.四角相等:正方形的四个角度完全相等,每个角度为90度。
3.对角线相等:正方形的两条对角线完全相等,在已知四边长的情况下,可以通过勾股定理判断对角线是否相等。
综上所述,如果满足以上几何性质,就可以判定为正方形。
二、基于数学公式的判定方法:
正方形是一种特殊的矩形,具有以下数学公式:
1.周长:正方形的周长公式为4a,其中a为边长。
2.面积:正方形的面积公式为a²,其中a为边长。
在已知周长或面积的情况下,可以通过计算公式得到边长,并判断四边是否相等来判断是否为正方形。
三、基于编程算法的判定方法:
除了几何性质和数学公式的判定方法外,还可以通过编程算法来判定正方形。
1.输入四个点的坐标:首先,需要输入四个点的坐标,分别表示正方形的四个顶点。
2.计算边长:利用欧几里得距离公式计算四条边的长度,然后判断四边是否相等。
3.计算角度:利用向量的概念计算相邻两条边的夹角,然后判断四个角度是否相等且为90度。
4.判断对角线长度:利用勾股定理,计算对角线的长度,然后判断是否相等。
通过上述算法,可以判断输入的四个点是否构成正方形。
综上所述,判断正方形的方法可以从几何性质、数学公式和编程算法等方面进行判定。
根据不同需求和条件,选择适合的方法进行判断。
判定正方形的条件
什么是正方形?
正方形是一个特殊的四边形。
它有四条边,每条边的长度相等,同时所有的内角都是直角(即90度)。
正方形也是一个矩形,具有所有矩形的性质。
此外,正方形也是一个菱形,具有所有菱形的性质。
下面我们来详细讨论正方形的判定条件:
正方形的判定条件:
1.四条边长度相等
正方形的四条边长度相等,这是它的最基本的判定条件。
所有四边形中,只有正方形能够满足这个条件。
2.所有内角都是直角(90度)
正方形的所有内角都是直角,或者说是90度。
也就是说,正方形的每个内角都等于其他三个内角的和。
如果一个四边形的内角都是90度,但是四条边长度不一定相等,那么它就不是正方形,而是矩形。
3.对角线互相垂直
正方形的两条对角线相互垂直,这个判定条件是矩形的性质之一。
对角线互相垂直的四边形不一定是正方形,但是正方形一定满足这个条件。
4.对角线长度相等
正方形的两条对角线相互垂直,并且长度相等。
这也是矩形和菱形的性质之一,但是只有正方形同时满足对角线垂直和长度相等的条件。
综上所述,要判断一个四边形是不是正方形,只需要满足上述4个条件即可。
正方形是一个独特的几何图形,它的性质和特点与其他四边形有很大不同,也是几何学中理论和实践中非常重要的概念之一。
正方形的性质与判定正方形是几何学中常见的一个形状,具有许多独特的性质和特点。
本文将探讨正方形的性质与判定方法。
一、正方形的定义正方形是一种四边相等且四个角均为直角的特殊四边形。
它既是矩形,也是菱形,同时也是正多边形。
正方形的特点使其在几何学中具有重要的地位。
二、正方形的性质1. 边长性质正方形的四条边长度相等,即AB=BC=CD=DA。
2. 角度性质正方形的四个内角均为直角,即∠BAD=∠ABC=∠BCD=∠CDA=90°。
3. 对称性质正方形具有各种对称性质。
其中包括中心对称、对角线对称和轴对称。
正方形可绕其中心旋转180°得到一模一样的图形。
4. 对角线性质正方形的对角线相等且垂直平分对方的角。
即AC=BD=2r,且AC⊥BD。
5. 对应边平行性质正方形的对边是平行的,即AB∥CD,BC∥AD。
三、正方形的判定方法确定一个四边形是否是正方形可以根据以下几种常见的判定方法。
1. 边长判定如果一个四边形的四条边长度均相等,则可以判定为正方形。
2. 角度判定如果一个四边形的四个内角均为直角,则可以判定为正方形。
3. 对角线判定如果一个四边形的对角线相等且垂直平分对方的角,则可以判定为正方形。
4. 组合判定可以结合使用边长、角度和对角线的性质来判定一个四边形是否是正方形。
例如,如果一个四边形的对边平行且相等,并且对角线垂直且相等,则可以判定为正方形。
四、应用举例正方形的性质和判定方法在几何学中有广泛的应用。
以下是一些常见的应用场景。
1. 建筑设计在建筑设计中,正方形的对称性和稳定性使其成为设计方案中常见的形状之一。
例如,一些公共广场的地面铺装常采用正方形的铺砖方式。
2. 基础几何证明正方形的性质经常被用于解决数学几何证明问题。
例如,可以利用正方形的对角线性质证明勾股定理。
3. 计算机图形学在计算机图形学中,正方形常被用作显示屏幕的基本像素单位,通过在像素网格中填充正方形像素来构建图像。
例说正方形的判定方法正方形是一种特殊的四边形,它具有多个独特的性质和判定方法。
本文将详细介绍正方形的判定方法,帮助读者更好地理解和识别正方形。
首先,我们需要明确正方形的定义。
正方形是一种具有四条边等长、四个角度均为直角的四边形。
基于这个定义,我们可以从不同角度和属性判定是否为正方形。
首先,可以通过边长是否相等来判定一个四边形是否为正方形。
如果一个四边形的四条边的长度都相等,那么它就是一个正方形。
这是最直观且常见的判定方法。
我们可以通过测量四边的长度,比较它们是否相等。
如果它们均相等且为正数,则可以确定为正方形。
第二,可以通过角度来判定正方形。
正方形的四个角度均为直角,即90度。
因此,如果一个四边形的四个内角均为90度,那么它就是一个正方形。
我们可以使用角度测量仪或其他角度测量工具来测量每个角度,并确保它们均为90度。
除了以上两种直接的判定方法外,我们还可以利用正方形的性质进行判定。
正方形的对角线互相垂直且长度相等。
如果一个四边形的对角线相等且互相垂直,那么它就是一个正方形。
我们可以通过测量四边形的对角线的长度,并使用垂直工具检查它们是否互相垂直。
正方形的对角线将其划分为两个等腰直角三角形。
如果一个四边形的对角线互相垂直且划分的两个三角形均为等腰直角三角形,那么它就是一个正方形。
正方形具有对称性。
如果一个四边形具有对称性,即将它沿任意一条对角线折叠后能完全重合,那么它就是一个正方形。
正方形的每条边都是其对角线的正中线。
如果一个四边形的每条边都是其对角线的正中线,那么它就是一个正方形。
正方形的面积公式为边长的平方,即A=a^2、如果可以计算出一个四边形的面积,并且面积等于边长的平方,那么它就是一个正方形。
我们可以通过测量或计算四边形的面积,并使用边长的平方根来验证是否为正方形。
除了以上的判定方法,还有其他一些辅助性的方法可以用于判定正方形。
正方形的周长公式为P=4a,其中a为边长。
如果可以计算出一个四边形的周长,并且周长等于4倍的边长,那么它就是一个正方形。
正方形的性质和判定正方形是我们学习数学时经常接触到的一个几何图形,它具有独特的性质和判定方法。
在本文中,我将为大家详细介绍正方形的性质和判定,并通过具体的例子来说明。
一、正方形的性质正方形是一种特殊的四边形,它具有以下几个重要的性质:1. 边长相等:正方形的四条边长度相等,这是正方形最基本的性质之一。
例如,如果一条边的长度是5cm,那么其他三条边的长度也都是5cm。
2. 内角相等:正方形的四个内角都是90度,也就是直角。
这是正方形与其他四边形的明显区别之一。
无论正方形的边长是多少,它的内角都是直角。
3. 对角线相等:正方形的两条对角线长度相等。
对角线是连接正方形两个相对顶点的线段,它们的长度相等。
例如,如果一条对角线的长度是8cm,那么另一条对角线的长度也是8cm。
4. 对角线垂直:正方形的两条对角线相互垂直,也就是说它们的夹角是90度。
这个性质与正方形的内角都是直角相呼应,使得正方形具有更多的特殊性。
二、正方形的判定在生活中,我们经常需要判断一个图形是否是正方形。
下面,我将介绍两种判定正方形的方法。
1. 边长相等判定法:如果一个四边形的四条边长度相等,那么它就是一个正方形。
这是最简单也是最直观的判定方法。
例如,如果一个四边形的四条边长度都是6cm,那么它就是一个正方形。
2. 对角线相等判定法:如果一个四边形的两条对角线长度相等,那么它就是一个正方形。
这个方法相对来说稍微复杂一些,但在某些情况下更加实用。
例如,如果一个四边形的一条对角线长度是10cm,而另一条对角线长度是10cm,那么它就是一个正方形。
三、正方形的应用举例正方形在生活中有着广泛的应用,下面我将通过几个具体的例子来说明。
1. 建筑设计:在建筑设计中,正方形常常被用来设计房间的平面布局。
例如,一个正方形的房间可以更好地利用空间,使得房间的使用更加方便和舒适。
2. 园艺设计:在园艺设计中,正方形也被广泛应用。
例如,一个正方形的花坛可以使得花卉的布局更加整齐美观,给人一种和谐的感觉。
1.正方形的定义:有一组邻边相等,并且有一个角是直角的平行四边形叫做正方形. 2.正方形的性质正方形是特殊的平行四边形、矩形、菱形.它具有前三者的所有性质: ① 边的性质:对边平行,四条边都相等. ② 角的性质:四个角都是直角.③ 对角线性质:两条对角线互相垂直平分且相等,•每条对角线平分一组对角. ④ 对称性:正方形是中心对称图形,也是轴对称图形. 平行四边形、矩形、菱形和正方形的关系:(如图)3.正方形的判定判定①:有一组邻边相等的矩形是正方形. 判定②:有一个角是直角的菱形是正方形.一、正方形的性质【例1】 正方形有 条对称轴.【例2】 已知正方形BDEF 的边长是正方形ABCD 的对角线,则:BDEF ABCD S S =正方形正方形【例3】 如图,已知正方形ABCD 的面积为256,点F 在CD 上,点E 在CB 的延长线上,且20AE AF AF ⊥=,,则BE 的长为FE D CBA【例4】 如图,在正方形ABCD 中,E 为AB 边的中点,G ,F 分别为AD ,BC 边上的点,若1AG =,2BF =,90GEF ∠=︒,则GF 的长为 .正方形的性质及判定正方形菱形矩形平行四边形【例5】 将n 个边长都为1cm 的正方形按如图所示摆放,点12...n A A A ,,,分别是正方形的中心,则n 个正方形重叠形成的重叠部分的面积和为【例6】 如图,正方形ABCD 中,O 是对角线AC BD ,的交点,过点O 作OE OF ⊥,分别交AB CD ,于E F ,,若43AE CF ==,,则EF =OFE DC BA【例7】 如图,正方形ABCD 的边长为2cm ,以B 为圆心,BC 长为半径画弧交对角线BD 于点E ,连接CE ,P 是CE 上任意一点,PM BC ⊥于M ,PN BD ⊥于N ,则PM PN +的值为PNME DC BA【例8】 如图,E 是正方形ABCD 对角线BD 上的一点,求证:AE CE =.EDCBA【例9】 如图,P 为正方形ABCD 对角线上一点,PE BC ⊥于E ,PF CD ⊥于F .求证:AP EF =.F EPDCB A【例10】 如图所示,正方形ABCD 对角线AC 与BD 相交于O ,MN ∥AB ,且分别与AO BO 、交于M N 、.试探讨BM 与CN 之间的关系,写出你所得到的结论的证明过程.M N CDO B A【例11】 如图,已知P 是正方形ABCD 内的一点,且ABP ∆为等边三角形,那么DCP ∠=PDCBA【例12】 已知正方形ABCD ,在AD 、AC 上分别取E 、F 两点,使2ED AD FC AC =∶∶,求证:BEF ∆是等腰直角三角形.GEHDFCBA【例13】 如图,已知E 、F 分别是正方形ABCD 的边BC 、CD 上的点,AE 、AF 分别与对角线BD 相交于M 、N ,若50EAF ∠=︒,则CME CNF ∠+∠= .NMFEDCBA【例14】 如图,四边形ABCD 为正方形,以AB 为边向正方形外作正方形ABE ,CE 与BD 相交于点F ,则AFD ∠=FEDCBA【例15】 如果点E 、F 是正方形ABCD 的对角线BD 上两点,且BE DF =,你能判断四边形AECF 的形状吗?并阐明理由.E CDFBA【例16】 如图,正方形ABCD 中,在AD 的延长线上取点E ,F ,使DE AD =,DF BD =.连结BF 分别交CD ,CE 于H ,G .求证:GHD ∆是等腰三角形.3142FE GHCDBA【例17】 如图,过正方形顶点A 引AE BD ∥,且BE BD =.若BE 与AD 的延长线的交点为F ,求证DF DE =.GFEBDA【例18】 如图所示,在正方形ABCD 中,AK 、AN 是A ∠内的两条射线,BK AK ⊥,BL AN ⊥,DM AK ⊥,DN AN ⊥,求证KL MN =,KL MN ⊥.K NMLDCB A【例19】 如图,正方形ABCD 的边CD 在正方形ECGF 的边CE 上,连接,BE DG ,求证:BE DG =.GC FEDBA【例20】 (2007年三帆中学期中考试)如图,在正方形ABCD 中,E 为CD 边上的一点,F 为BC 延长线上的一点,CE CF =,30FDC ∠=︒,求BEF ∠的度数.BDCAEF【例21】 已知:如图,在正方形ABCD 中,G 是CD 上一点,延长BC 到E ,使CE CG =,连接BG 并延长交DE 于F .(1)求证:BCG DCE ∆∆≌;(2)将DCE △绕点D 顺时针旋转90︒得到DAE '∆,判断四边形E BGD '是什么特殊四边形?并说明理由.【例22】 若正方形ABCD 的边长为4,E 为BC 边上一点,3BE =,M 为线段AE 上一点,射线BM 交正方形的一边于点F ,且BF AE =,则BM 的长为 .【例23】 如图1,在正方形ABCD 中,E 、F 、G 、H 分别为边AB 、BC 、CD 、DA 上的点,HA EB FC GD ===,连接EG 、FH ,交点为O . ⑴ 如图2,连接EF FG GH HE ,,,,试判断四边形EFGH 的形状,并证明你的结论;⑵ 将正方形ABCD 沿线段EG 、HF 剪开,再把得到的四个四边形按图3的方式拼接成一个四边形.若正方形ABCD 的边长为3cm ,1cm HA EB FC GD ====,则图3中阴影部分的面积为_________2cm .图3图1图2H DGC FEBAOH GFEDC BA【例24】 如图,正方形ABCD 对角线相交于点O ,点P 、Q 分别是BC 、CD 上的点,AQ DP ⊥,求证:(1)OP OQ =;(2)OP OQ ⊥.ABCDEF E 'GBO D CA QP【例25】 如图,在正方形ABCD 中,E 、F 分别是AB 、BC 的中点,求证:AM AD =.MFEDCBA【例26】 如图,正方形ABCD 中,E F ,是AB BC ,边上两点,且EF AE FC DG EF =+⊥,于G ,求证: DG DA =G FEC DBA【例27】 如图,点M N ,分别在正方形ABCD 的边BC CD ,上,已知MCN ∆的周长等于正方形ABCD 周长的一半,求MAN ∠的度数NMDCBA【例28】 如图,设EF ∥正方形ABCD 的对角线AC ,在DA 延长线上取一点G ,使AG AD =,EG 与DF交于H ,求证:AH =正方形的边长.HEG CDF B A【例29】 把正方形ABCD 绕着点A ,按顺时针方向旋转得到正方形AEFG ,边FG 与BC 交于点H (如图).试问线段HG 与线段HB 相等吗?请先观察猜想,然后再证明你的猜想.GCHF EDB A【例30】 如图所示,在直角梯形ABCD 中,AD BC ∥,90ADC ∠=︒,l 是AD 的垂直平分线,交AD 于点M ,以腰AB 为边作正方形ABFE ,作EP l ⊥于点P ,求证22EP AD CD +=.lPM FE DC BA【例31】 如图所示,ABCD 是正方形,E 为BF 上的一点,四边形AEFC 恰好是一个菱形,则EAB ∠=______. ABCDEF二、正方形的判定【例32】 四边形ABCD 的四个内角的平分线两两相交又形成一个四边形EFGH ,求证:⑴四边形EFGH 对角互补;⑵若四边形ABCD 为平行四边形,则四边形EFGH 为矩形. ⑶四边形ABCD 为长方形,则四边形EFGH 为正方形.HEFG DCBA【例33】 如图,已知平行四边形ABCD 中,对角线AC 、BD 交于点O ,E 是BD 延长线上的点,且ACE∆是等边三角形.⑴ 求证:四边形ABCD 是菱形;⑵ 若2AED EAD ∠=∠,求证:四边形ABCD 是正方形.OEDCBA【例34】 已知:如图,在ABC ∆中,AB AC =,AD BC ⊥,垂足为点D ,AN 是ABC ∆外角CAM ∠的平分线,CE AN ⊥,垂足为点E . ⑴ 求证:四边形ADCE 为矩形;⑵ 当ABC ∆满足什么条件时,四边形ADCE 是一个正方形?并给出证明.M ENCDBA【例35】 如图,点M 是矩形ABCD 边AD 的中点,2AB AD =,点P 是BC 边上一动点,PE MC ⊥,PF BM ⊥,垂足分别为E 、F ,求点P 运动到什么位置时,四边形PEMF 为正方形.PMF EDC BA【例36】 如图,ABCD 是边长为1的正方形,EFGH 是内接于ABCD 的正方形,AE a AF b ==,,若23EFGH S =,则b a -=H GFEDCBA【例37】 如图,A 在线段BG 上,ABCD 和DEFG 都是正方形,面积分别为27cm 和211cm ,则CDE∆ 的面积为GFEDCB A【例38】 如图,在正方形ABCD 中,点1P P ,为正方形内的两点,且11PB PD PB AB CBP PBP ==∠=∠,,,则1BPP ∠= P 1PDC BA【例39】 如图,若在平行四边形ABCD 各边上向平行四边形的外侧作正方形,求证:以四个正方形中心为顶点组成一个正方形.PRQ S NMFEDCBA【例40】已知:PA4PB=,以AB为一边作正方形ABCD,使P、D两点落在直线AB的两侧.(1)如图,当∠APB=45°时,求AB及PD的长;(2)当∠APB变化,且其它条件不变时,求PD 的最大值,及相应∠APB的大小.PDCBA。