产品振动试验规范(包装)
- 格式:docx
- 大小:38.46 KB
- 文档页数:9
第1篇一、实验目的1. 理解包装防震的重要性。
2. 掌握不同防震材料对包装效果的影响。
3. 评估不同包装结构对产品防震性能的影响。
4. 提高包装设计中对防震功能的关注。
二、实验背景随着市场需求的不断变化,消费者对产品包装的要求越来越高,尤其是对包装的防震性能。
良好的防震包装可以保护产品在运输和储存过程中不受损害,从而提高产品的市场竞争力和客户满意度。
本实验旨在通过实际操作,研究不同防震材料和包装结构对产品防震性能的影响。
三、实验材料与设备1. 实验材料:- 纸箱- 泡沫塑料- 防震海绵- 纸浆模塑- 木屑- 胶带- 产品(模拟)2. 实验设备:- 振动台- 压力计- 尺子- 计时器四、实验方法1. 设计不同类型的包装结构,包括单层纸箱、多层纸箱、泡沫塑料填充、海绵填充等。
2. 在振动台上模拟产品运输过程中的振动环境。
3. 使用压力计测量包装结构在振动过程中的变形程度。
4. 记录不同包装结构在相同振动条件下的表现。
五、实验步骤1. 准备阶段:- 根据产品尺寸,设计并制作不同类型的包装结构。
- 准备好实验所需的各种材料。
2. 实验阶段:- 将产品放入包装结构中。
- 将包装好的产品放置在振动台上。
- 启动振动台,记录振动时间。
- 观察并记录包装结构在振动过程中的变形情况。
- 使用压力计测量包装结构的变形程度。
3. 数据分析阶段:- 对实验数据进行整理和分析。
- 比较不同包装结构在相同振动条件下的防震性能。
六、实验结果与分析1. 泡沫塑料填充包装:- 在实验中,泡沫塑料填充的包装结构表现出较好的防震性能,变形程度较小。
- 分析原因:泡沫塑料具有良好的弹性和缓冲性能,能够有效吸收振动能量。
2. 纸浆模塑包装:- 纸浆模塑包装在振动过程中变形程度较大。
- 分析原因:纸浆模塑的弹性较差,无法有效缓冲振动能量。
3. 海绵填充包装:- 海绵填充的包装结构在振动过程中表现出较好的防震性能。
- 分析原因:海绵具有良好的弹性和缓冲性能,能够有效吸收振动能量。
12振动试验12.1目的确定受试产品在包装状态下,在使用、运输及搬运过程中经受振动的适应能力及结构的完好性。
对于D类、E类产品应在非包装状态下进行试验。
12.2试验条件产品振动试验条件见表4。
表4 振动试验条件12.3试验方法12.3.1受试产品必须经受三个轴向上的振动试验。
若因振动设备限制,不能实现三个轴向的振动试验时,对于允许改变正常放置位置的产品,可借助于改变放置位置予以实现;对于不允许改变正常放置位置的产品,则延长一倍振动时间。
12.3.2检查固定支架自身应无共振,然后固定受试产品,应模拟产品正常工作时的位置并紧固在振动台上,受试产品的重心应位于振动台面的中心区域。
对于D类、E类产品应使激振力直接传给受试产品,不应经过减震脚、把手或其他缓冲装置。
12.3.3应避免紧固受试产品的装置(螺栓、压板、压条等)在振动试验中产生自身共振。
12.3.4当必须脱去外壳或卸掉盖板后才能观察和测量受试产品内部构件的状况下,允许脱去外壳或卸掉盖板;为观察受试产品共振部位和测量其振幅,或无法脱去外壳或卸掉盖板时,可用开孔的模拟箱体代替受试产品箱体进行试验、观测。
12.3.5试验步骤12.3.5.1试验前准备检查试验设备情况,准备进入工作状态。
12.3.5.2初始检测将受试产品置于正常大气压条件下,按有关产品标准(技术条件)规定,进行外观检查和机械、电气性能检测,确保其处于正常状态。
12.3.5.3振动试验a)初始振动响应检查:按表4中规定的试验条件对受试产品分别在三个轴向上进行扫频。
必要时可降低扫频速率或在共振点上作短暂停留。
对受试产品进行检查,以便确定导致下列现象的危险频率:例如:(1)振动引起受试产品出现故障,性能超差、失灵。
(2)机械共振及其他响应现象。
b)耐久试验:按表4中规定条件,采用扫频法或定频法进行振动试验。
c)中间检测:受试产品在耐久试验结束时,对其工作特性按产品技术标准(技术条件)规定,进行检测。
-------------产品振动试验规范(包装)V1.0深圳市佳士科技股份有限公司2015年03月------------- 版本历史目录1 概述 (1)1.1 编写目的 (1)1.2 适用范围 (1)2 振动试验规范 (2)2.1 振动试验要求 (4)2.2 振动试验步骤 (4)2.3 注意事项 (5)1概述1.1编写目的为提高产品可靠度,模拟运输及使用环境对产品的影响,以判定产品结构、工艺和元器件安装方式是否合理,确保整机批量产品质量和期望寿命。
同时为了振动试验的标准化,防止质量、安全事故的发生,特制定本规范。
1.2适用范围适用于公司自行设计开发生产的成品的振动试验。
以下情况需进行振动试验:新产品试产、主要部件更换、不定期抽检。
2参考标准GB/T 4857.1-包装运输包装件基本试验第1部分:试验时各部位的标示方法GB/T 4857.2 - 包装运输包装件基本试验第2部分:温湿度调节处理GB/T 4857.10 -2005 包装运输包装件基本试验第10部分:正弦变频振动试验方法GB/T 4857.17 -1992 包装运输包装件第17部分:编制性能试验大纲的一般原理GB/T 4857.18 -1992 包装运输包装件第18部分:编制性能试验大纲的定量数据3振动试验规范3.1 预处理振动试验前,先对待试的包装完好产品进行调节处理。
预处理在湿热箱中进行放置。
1、在温度23℃、相对湿度23%放置24h,干燥处理;2、在温度5℃、相对湿度85%放置时间24h。
3.2振动试验要求选择GB/T 4857.7或GB/T 4857.10试验。
1、振动频率:3-100Hz(GB/T 4857.10);2、加速度:50m/ S²;3、振动方向:X、Y、Z方向;4、振幅(垂直方向):0.35mm;5、振动持续总时间:A:40min(普通级);B:60min(加严级);6、产品放置:平、立、倒三种位置(无特别要求时只进行平方测试);7、叠加载荷:承载时的堆高高度2.5m;8、重复试验样品数量:9件(每个放置位置3件,不包含叠加的样品)。
产品包装规范1目的:为了规范公司产品包装作业的运作,保证产品能满足环境试验的要求,保护产品在运输中不受破坏,特制定本规范。
2范围:本规范适用于公司所有产品的包装作业之运作,主要是针对纸箱包装件的质量标准给予合理规范。
3引用标准4内容4.1包装准备4。
1。
1产品准备产品应是经检验合格可以出货的产品.4.1.2材料准备以本规范之要求准备相应的包装材料。
4。
2基本要求4。
2。
1为了保护产品之塑料,金属等基本面免受破坏,对产品加胶袋包装。
4.2。
2为了缓冲产品在运输过程中产生的冲力,要对产品加强保护,需加衬垫或彩盒包装。
4.2。
3按照客户包装要求进行包装5 包装材料 5.1 纸箱5.1。
1瓦楞纸板技术要求:5.1。
2纸箱设计选材标准(根据计算出的边压强度选用纸板):由外箱规格推算纸板边压强度:计算公式: E = 46*G*(n-1)/√C其中n=2.385/h(n取小数点前的整数) ,h为纸箱高度,C为箱底周长,G为纸箱毛重。
注:1. 对于有内箱(用双坑纸板)的产品,内箱可承受50%的压力,则边压强度应减少40%。
即E = (1-0。
5)*46*G*(n—1)/√C = 23*G*(n—1)/√C2。
客户如有要求,以客户要求为准。
3. 长宽比例超过2:1以及高度超过650mm的纸箱,必须用K=B纸板。
4。
针对边压强度远远超出5410N/m,且无法通过堆码试验的产品,请选用其他高强度纸板.5.若纸箱内装物可完全用来承重,如胶辘,则选用纸板时可降低一个等级.6. 客户规定用白色纸箱的,请用W=B材质纸板。
5。
2 包装胶纸5。
2.1 透明胶纸A.透明胶纸的规格为50mm±2mm,厚度为0.03mm~0。
04mm。
B。
透明胶纸的材料为OPP。
C。
透明胶纸的初粘性应能粘住5号钢球。
5.2.2 牛皮胶纸A。
牛皮胶纸的规格应用60mm±2mm,厚度为0.12mm~0.13mm。
B.牛皮胶纸的颜色为黄褐色,材料为牛皮纸。
运输包装件正弦定频振动试验详解■ 文/陈振强,张卫红,郑安,李志恒,陈志强试验方法存在差异以外,试验程序中的其他要求基本一致,各标准的试验程序。
1 各标准的相同之处除了试验方法以外,试验程序的规定基本大同小异,没有本质性的差异。
下面对相同之处进行统一说明,不按照标准分开阐述,各标准相同之处的具体内容如下。
1.1 试验样品的装备一般用正常运输包装件作为试验样品,考虑到包装件内装物的特性和价值,可以采用模拟内装物,模拟内装物尺寸及物理性质,均应接近内装物尺寸及物理性质,并按发运前的正常程序对包装件进行封装。
试验时,内装物使用真是产品是首选条件。
但是,如果无法获得真是产品,而使用模拟内装物,就要对模拟物进行评估,并确保使用的模拟物不会对试验结果产生影响。
当使用有缺陷的实际内装物时,应详细记录内装试验前的缺陷,试验后,若试验前的缺陷没有发生明显变化,则认为这些缺陷没有影响试验结果;如果试验前的缺陷发生了明显变化,则建议使用无缺陷的内装物运输包装件振动试验分为正弦定频振动试验、正弦变频振动试验(俗称:扫频试验)和随机振动试验,不涉及复合振动试验。
复合振动试验适用于电子元器件、军工装备、航空航天等特殊应用领域,因而复合振动试验不在运输包装件试验方法的谈论范围之内。
正弦定频振动试验用于评定运输包装件和单元货物在正弦定频振动情况下的强度和包装对内装物的保护能力,既可以作为单项试验,也可以作为一系列试验的组成部分。
这项试验的特点是运输包装不固定在振动台台面上,为了安全起见,包装件四周可以安装高低护栏,护栏与包装件之间留有一定的间隙,不能限制或影响包装件垂直方向的运动。
由于不同标准对正弦定频振动试验的规定存在不同的规定,为方便选择标准和理解标准之间的差异,下面将根据不同标准的规定对正弦定频振动试验展开详细阐述。
一般标准对试验设备、试验程序和试验报告分别进行了规定,涉及内容较多,本文仅对试验程序进行详细说明,具体内容如下:除了各标准的10.19446/ki.1005-9423.2021.02.007作者简介:陈振强,1980.03,男,河北宁晋,硕士研究生,高级工程师,运输包装检测,中包包装研究院有限公司。
产品包装规范1目的:??????为了规范公司产品包装作业的运作,保证产品能满足环境试验的要求,保持产GB/T5048防潮包装GB/T6543?????????????瓦楞纸箱?GB/T6544?????????????瓦楞纸板?GB/T7284框架木箱欢迎共阅GB/T10819木质底盘GB/T12464普通木箱GB/T12464普通木箱?GB/T6546???????????瓦楞纸板边压强度的测定法以本规范之要求准备与待包装产品相适应的包装材料。
4.2基本要求欢迎共阅4.2.1包装应符合科学、经济、牢固、美观和适销的要求。
在流通环境下,应保证产品在供需双方协议期内不因包装不善而产生锈蚀、霉变、降低精度,残损或散失等现象。
4.2.2包装设计应根据产品特点、流通环境条件和客户要求进行,做到包装紧凑、防4.3.14.3.2装方法。
5技术要求5.1包装材料欢迎共阅选用的包装材料不应引起产品的表面色泽改变或锈蚀,也不应由于包装材料的变形而引起产品损坏。
5.1.1木材包装用木材应符合以下要求:b)d)包装用胶合板应符合GB/T9846的规定5.1.4纤维板包装用纤维板应符合GB/T12626规定欢迎共阅5.1.5刨花板包装用刨花板应符合GB/T4897的规定5.1.6塑料瓦楞板包装用钙塑瓦楞板应符合GB/T6890的规定瓦楞纸箱应符合GB/T6543的规定钙塑瓦楞箱应符合GB/T6980的规定其他材质包装箱欢迎共阅采用其他材质制作包装箱时,其结构和制作应与其材质相适应,其包装箱的强度与上述包装箱一样应通过第6章规定的试验。
5.2.2装箱产品装箱时应尽量使其重心位置居中靠下。
重心偏高的产品应尽可能采用卧式包产品包装箱内应清洁、干燥、无异物。
5.2.3加固木箱封箱后,按相应木箱标准的规定对其进行加固。
欢迎共阅纸箱和钙塑箱封箱后,需要时可采用塑料捆扎带或氧化钢带等捆扎,塑料捆扎带宽度应不小于14mm。
捆扎时应使塑料带或钢带紧捆在纸箱上,同时采用相应措施避免其切入纸板而损坏纸箱。
产品包装规范1、目的:为了规范公司产品包装作业的运作,保证产品能满足环境试验的要求,保护产品在运输中不受破坏,特制定本规范。
2、范围:本规范适用于公司所有产品的包装作业之运作,主要是针对纸箱包装件的质量标准给予合理规范。
3、引用标准GB6543 瓦楞纸箱GB6544 瓦楞纸板GB 13023 瓦楞原纸GB 13024 箱纸板GB 5033 出口产品包装用瓦楞纸箱GB 5034 出口产品包装用瓦楞纸板GB/T6546 瓦楞纸板边压强度的测定法GB/T 6545 瓦楞纸板耐破强度的测定法GB/T 4857.1 试验时部位标示方法GB/T 4857.3 运输包装件静载荷堆码试验方法GB/T 4857.5 跌落试验方法GB/T 4857.10 运输包装件正弦振动试验方法4、基本要求⑴、为了保护产品之塑料,金属等基本面免受破坏,对产品加胶袋包装。
⑵、为了缓冲产品在运输过程中产生的冲力,要对产品加强保护,需加衬垫或彩盒包装。
⑶、按照客户包装要求进行包装。
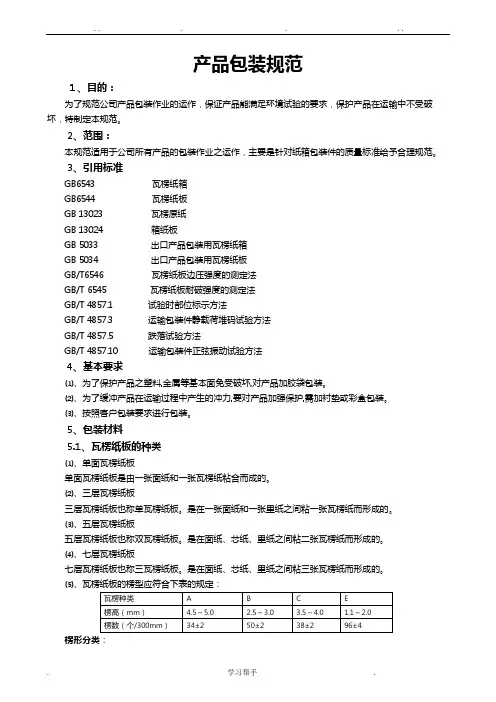
5、包装材料5.1、瓦楞纸板的种类⑴、单面瓦楞纸板单面瓦楞纸板是由一张面纸和一张瓦楞纸粘合而成的。
⑵、三层瓦楞纸板三层瓦楞纸板也称单瓦楞纸板。
是在一张面纸和一张里纸之间粘一张瓦楞纸而形成的。
⑶、五层瓦楞纸板五层瓦楞纸板也称双瓦楞纸板。
是在面纸、芯纸、里纸之间粘二张瓦楞纸而形成的。
⑷、七层瓦楞纸板七层瓦楞纸板也称三瓦楞纸板。
是在面纸、芯纸、里纸之间粘三张瓦楞纸而形成的。
⑸、瓦楞纸板的楞型应符合下表的规定:楞形特点U形缓冲性好V形强度高⑹、单瓦楞纸板厚度应高于上表所规定的下限值;双瓦楞纸板厚度应高于上表所规定相应两种楞型楞高下限值之和。
加工瓦楞纸板使用的主要材料是箱板纸和瓦楞原纸。
应符合GB13023《瓦楞纸板》、GB13024《箱纸板》的规定。
⑺、瓦楞纸板的含水率应在14±4%的范围内。
`⑻、瓦楞纸板表面平整、清洁,不许有缺口、薄边。
切边整齐,粘合牢固,其脱胶部分之和每平方米不大于20cm2。
包装件模拟运输旋转振动测试的标准解读及应用分析摘要:通过对标准ASTM D999中的旋转振动测试、ASTM D4169 标准中的程序F松散载荷振动、ISTA标准中的固定位移振动试验和GB/T4857。
7—2021标准中的定位移法这四个标准的分析与综合,探讨包装件模拟运输旋转振动测试的原理、设备要求和程序过程,得出包装件模拟运输旋转振动测试在包装测试中的应用,为模拟运输旋转振动台奠定了理论基础。
关键词:包装运输模拟旋转振动固定位移振动标准XX在包装运输过程中,包装运输、配送和包装处理是最关键的因素。
而运输包装测试根据产品的特点与实际的运输环境,通过实验室的模拟环境,对包装件进行检测和试验,进而通过改进产品的包装特性、结构设计和包装方式以及使用材料,使产品包装达到要求。
评估运输包装件在实际使用中表现的一个简单、快捷、有效且低廉的方法是通过在实验室中进行模拟测试.通过测试的包装,可以保证达到使用稳定性、环保性、循环利用性等指标的要求。
机械试验在运输包装测试中处于核心地位,在运输过程中,车载设备会受到多种机械环境条件的影响,主要为振动、冲击、静负荷、倾斜摇摆、稳态加速度、装卸作业中的自由跌落等,其中振动和冲击是最主要的因素。
而振动测试可以用来检测运输包装件的强度及对内装产品的保护能力,主要是通过在包装运输过程中承受外来振动或自身振动,达到预定的寿命和可靠性的能力。
振动测试包括正弦振动、振动、随机振动和颠簸等几种运动形式,但是在实际运输过程,包装件与包装件和装置之间会经历弹跳、移动、碰撞这几个过程。
包装件承受的是重复随机冲击环境,这种严酷的机械环境会导致包装箱和包装件损坏,填充在包装箱的缓冲材料性能退化,甚至会松开包装箱,破坏填充层,使之暴露于大气环境下。
XX在包装运输测试过程中包装件会发生旋转振动、碰撞和冲击等,而包装运输件在运输过程中部分产生的振动与运输工具、装载方式、路况等因素有关。
目前,运输包装件旋转振动(固定位移振动试验)的标准有材料与试验协会标准ASTMD999、ASTM D4169、国际安全运输协会ISTA标准和G B/T 4857.7—2021包装运输包装件基本试验方法,下面分别对这几个标准进行分析.一、ASTM D999—货运集装箱振动试验测试方法的标准实施规范XX这个标准涵盖了货运集装箱的不同振动测试,可以用来评估在实际运输过程中货运箱受到振动时的功能(包括内包装、封箱方法以及货运箱的结构强度和对产品的保护能力)。
包装验证试验方法1. 概述包装在产品的运输和储存过程中起着至关重要的作用。
为了确保包装的质量和性能符合设计要求,需要进行包装验证试验。
包装验证试验是通过一系列测试方法评估包装的强度、密封性、防水性等性能指标。
本文档将介绍常见的包装验证试验方法,包括但不限于:•箱体强度测试:包括压缩试验、抗震试验等。
•包装密封性测试:如气密性测试、水密性测试等。
•运输模拟试验:如振动试验、冲击试验等。
2. 箱体强度测试2.1 压缩试验压缩试验用于评估包装在垂直方向上抵抗外部压力的能力。
试验过程如下:1.准备一个可调节的压力机,将包装置于压力机的工作台上。
2.将压力机的上压板调节到所需的压力。
3.缓慢施加压力,直到包装发生损坏或压力达到设定值。
4.记录包装的最大承载能力或破坏压力。
2.2 抗震试验抗震试验用于评估包装在运输过程中对震动的抵抗能力。
试验过程如下:1.将包装置于一个模拟地震波的振动台上。
2.设置合适的振动频率、振动幅度和振动时间。
3.运行振动台,记录包装在试验过程中的位移和加速度。
4.根据位移和加速度数据评估包装的抗震性能。
3. 包装密封性测试3.1 气密性测试气密性测试用于评估包装的封口是否完全密封。
试验过程如下:1.准备一个气密性测试机,将包装置于测试机的测试室内。
2.调节测试机的压力和流量。
3.将一种气体(例如氮气)注入包装中或将包装置于一个负压环境中。
4.观察包装是否有气体泄漏的现象。
3.2 水密性测试水密性测试用于评估包装的防水性能。
试验过程如下:1.准备一个水密性测试装置,将包装置于测试装置的水槽内。
2.以适当的水压将水注入水槽。
3.观察包装是否有水渗漏的现象。
4. 运输模拟试验4.1 振动试验振动试验用于评估包装在运输过程中对振动的抵抗能力。
试验过程如下:1.将包装置于一个振动台上。
2.设置合适的振动频率、振动幅度和振动时间。
3.运行振动台,记录包装在试验过程中的位移和加速度。
4.根据位移和加速度数据评估包装的抗振能力。
产品振动试验规范(包装)V1.0深圳市佳士科技股份有限公司2019年03月版本历史目录1 概述 (1)1.1 编写目的 (1)1.2 适用范围 (1)2 振动试验规范 (2)2.1 振动试验要求 (3)2.2 振动试验步骤 (3)2.3 注意事项 (4)1概述1.1编写目的为提高产品可靠度,模拟运输及使用环境对产品的影响,以判定产品结构、工艺和元器件安装方式是否合理,确保整机批量产品质量和期望寿命。
同时为了振动试验的标准化,防止质量、安全事故的发生,特制定本规范。
1.2适用范围适用于公司自行设计开发生产的成品的振动试验。
以下情况需进行振动试验:新产品试产、主要部件更换、不定期抽检。
2参考标准GB/T 4857.1-包装运输包装件基本试验第1部分:试验时各部位的标示方法GB/T 4857.2 - 包装运输包装件基本试验第2部分:温湿度调节处理GB/T 4857.10 -2019 包装运输包装件基本试验第10部分:正弦变频振动试验方法GB/T 4857.17 -1992 包装运输包装件第17部分:编制性能试验大纲的一般原理GB/T 4857.18 -1992 包装运输包装件第18部分:编制性能试验大纲的定量数据3振动试验规范3.1 预处理振动试验前,先对待试的包装完好产品进行调节处理。
预处理在湿热箱中进行放置。
1、在温度23℃、相对湿度23%放置24h,干燥处理;2、在温度5℃、相对湿度85%放置时间24h。
3.2振动试验要求选择GB/T 4857.7或GB/T 4857.10试验。
1、振动频率:3-100Hz(GB/T 4857.10);2、加速度:50m/ S²;3、振动方向:X、Y、Z方向;4、振幅(垂直方向):0.35mm;5、振动持续总时间:A:40min(普通级);B:60min(加严级);6、产品放置:平、立、倒三种位置(无特别要求时只进行平方测试);7、叠加载荷:承载时的堆高高度2.5m;8、重复试验样品数量:9件(每个放置位置3件,不包含叠加的样品)。
振动测试规范Vibration Test Procedure1.0 PURPOSE(目的):1.1All Products must pass the vibration tests. The purpose of the vibration test is to determine the resistance of the product to vibration stress that the unit may under go during shipment and handling.1.1所有产品须经振动测试合格,振动测试的目的是用来求得产品在运送中对振动的扺抗力。
2.0 SCOPE (范围):2.1This procedure can be used for all products independent of the type, the nature of the product. There are two types of vibration tests. 2.1这个程序可用于所有产品,有2种型式的振动试验。
2.2SINE-WAVE VIBRATION2.2 SINE-WAVE振动试验:2.2.1In this vibration test, the unit under test is NOT Power ON, and is NOT connected to any other equipment.2.2.1振动试验中样品不须加电源,且不用连接至任何设备。
2.3 RANDOM VIBRATION (NON-OPERATIONAL)2.3 随机振动试验:2.3.1In this vibration test, the unit under test is NOT Powered ON, and is NOT connected to any other equipment. This test is a more severe stresstest than the SINE-WAVE vibration test.2.3.1振动试验中样品不须加电源,且不用连接至任何设备,这是比SINE-WAVR 较为严格的试验。
《JJE包装试验规》一、目的为了验证包装方案对产品的防护性能及方案的可行性。
二、适用围本规使用于JJE所有产品的运输包装鉴定试验三、包装件分类包装件按照包装件重量和包装形式分为以下三类:四、运输包装件标识4.1、纸质运输包装件标识a、首先确认外包装箱是否有加工接缝。
如果有加工接缝,标识人员正对包装箱接缝处一侧,使接缝处于标识人员右侧,标识原则如下:面的标识方法:正常放置,顶面为1面,底面为3面,右侧面标识为2面,左侧标识为4面,正对标识人员的端面为5面,对面为6面;棱的标识方法:棱的标识方法采用构成该棱的两个面的标号进行标识,例如面1和面2相交构成的棱标识为棱1-2;角的标识方法:角的标识方法采用构成该角的三个面的标号进行标识,例如面2、面3和面5相交而成的角标识为角2-3-5;如果没有加工接缝,将包装箱含有最短边的任意一面正对标识人员按照上述方法进行标识。
如下图所示:b、对于模切纸盒(单纸板包装盒),纸盒从上部开启,纸盒初始开启的一面,正对标识者,如下图所示:4.2、木质运输包装件标识对于木质包装件按照如下原则进行标识:面的标识方法:正常放置,顶面为1面,底面(底面托盘)为3面,右侧面标识为2面,左侧标识为4面,正对标识人员的端面(通常为短边棱所在的面)为5面,对面为6面;棱的标识方法:棱的标识方法采用构成该棱的两个面的标号进行标识,例如面1和面2相交构成的棱标识为棱1-2,底棱指的是托盘所在的棱;角的标识方法:角的标识方法采用构成该角的三个面的标号进行标识,例如面2、面3和面5相交而成的角标识为角2-3-5,底角指的是托盘所在的角;如下图所示:五、试验项目及方法5.1、跌落试验;5.1.1、试验目的为了验证产品在搬运期间遭到跌落后产品性能的稳定性。
5.1.2、试验条件a、跌落表面应该是混凝土制成的平滑、坚硬的刚性表面;b、跌落区有无杂物,确保跌落围地面清洁;5.1.3、跌落高度注:W指整箱毛重;H箱跌落前最低点离地点的距离。
1. 目的Purpose本项测试之目的在模拟产品在运输过程中是否会造成功能不良。
2. 适用范围Scope本项测试规范之适用范围,凡本公司生产之产品于验証阶段及量产后之测试验証均适用之。
3. 权责Authority and Responsibility无。
4. 名词定义Terms Definition4.1 Un-package:裸机状态下执行测试。
4.2Package :标准出货包装状态执行测试。
5. 作业流程Operation Flow无。
6. 作业内容Operation Description6.1 使用仪器﹕6.1.1 Pattern generator。
6.1.2 Vibration test6.2 设定:依合格实验室之环境。
6.3 规格:依下列规格或依工程规格,包含项目如下振动方式1:Sinusoidal(Un-package)振动方式2:Random(Package)(如有共振﹐则对每一个共振点单独进行30min的测试.)6.4 步骤6.4.1 与委托实验室确认以下项目6.4.1.1实验室仪器能力是否可承受工程规格所订定之测试规格。
6.4.1.2实验室仪器能力是否可承受待测机台体积及重量。
6.4.1.3价格是否公道。
6.4.1.4报告内容(英文or中文、有无照片)送测日期及可完成日期。
6.4.1.5试验内容(是否包含执行Operating 动作、装木模动作等) 。
6.4.1.6是否为有合格証书之实验室。
6.4.2 待测机台须注明测试项目及测试规格。
6.4.3 完成Vibration Test 后做功能与光学测试。
7. 参考资料Concerned Documents7.1 工程规格书。
8. 附录Attachment8.1附录一Vibration Test Report(H3QM036-01)﹐共一页8.2附录二LCD Monitor Status List before&after be Vibrated(H3QM036-02),共一页。
货架期试验规范篇一:货架期实验1.目的为了保证产品保质期的有效性,特制定本规程。
2.适用范围适用于本公司泡沫糖果保质期的确定。
3.职责技术开发部负责保质期确定的试验方法、试验参数设定、试验过程记录、试验数据分析,最终结果确定。
4.内容 4.1实验条件将产品分别放在三个恒温恒湿培养箱中,箱内温度分别为5℃、25℃、37℃;湿度均为75℃。
5℃用于保持产品的风味和口味,作为标准样或对照样;25℃用于模拟货架温度样品;37℃用于加速试验,作为环境破坏性样品。
4.2验证项目本产品的验证的项目有:微生物(细菌总数、大肠菌群、霉菌、酵母菌、致病菌)、外观(色变、沉淀、分层)、口感、泡沫稳定性。
4.3观察记录方法4.3.1外观、口感和泡沫的稳定性:每隔10天左右对25度条和37度条件下的样品进行品评,品评时与5度的样品进行比较。
当37度下的样品出现与5度的样品有较大差异或出现不能被接受的差异时,37度条件下的样品停止实验,在37度条件下样品存放的时间乘以3得到的时间即为产品的大致保质期。
25度条件下的样品继续进行实验,当25度下的样品也出现与5度条件下的样品相比不能接受的差异时,25度条件下的实验也停止,其保存的期限作为产品的实际保质期。
4.3.2微生物每一个月对25℃条件下的试验样品进行微生物细菌总数和大肠菌群的测试,连续测试三个月。
三个月后,拿样品到有资质的检验机构对微生物要求项目进行全检。
如果三个月的检测都符合要求,则单从微生物方面的保质期可确定为3年。
4.4结果评价评价结果按以下评分:5.- 产品的所有特征与标准样完全一致4.5 产品可以接受,但与标准样相比较则有轻微差别 4.- 产品可以接受,但与标准样相比较则有些差别 3.5 产品可以接受,但与标准样相比较则有明显差别 3.- 产品既不能接受,也不能说不能接受 2.5 产品稍微有点不能接受 2.- 产品有点不能接受 1.5 产品很明显地不能接受 1.- 产品完全不能接受将得到的结果进行平均。
产品振动试验规范(包装)
V1.0
目录
1 概述 (1)
1.1 编写目的 (1)
1.2 适用范围 (1)
2 振动试验规范 (2)
2.1 振动试验要求 (3)
2.2 振动试验步骤 (3)
2.3 注意事项 (4)
1概述
1.1编写目的
为提高产品可靠度,模拟运输及使用环境对产品的影响,以判定产品结构、工艺和元器件安装方式是否合理,确保整机批量产品质量和期望寿命。
同时为了振动试验的标准化,防止质量、安全事故的发生,特制定本规范。
1.2适用范围
适用于公司自行设计开发生产的成品的振动试验。
以下情况需进行振动试验:新产品试产、主要部件更换、不定期抽检。
2参考标准
GB/T 4857.1-包装运输包装件基本试验第1部分:试验时各部位的标示方法
GB/T 4857.2 - 包装运输包装件基本试验第2部分:温湿度调节处理
GB/T 4857.10 -2005 包装运输包装件基本试验第10部分:正弦变频振动试验方法GB/T 4857.17 -1992 包装运输包装件第17部分:编制性能试验大纲的一般原理GB/T 4857.18 -1992 包装运输包装件第18部分:编制性能试验大纲的定量数据
3振动试验规范
3.1 预处理
振动试验前,先对待试的包装完好产品进行调节处理。
预处理在湿热箱中进行放置。
1、在温度23℃、相对湿度23%放置24h,干燥处理;
2、在温度5℃、相对湿度85%放置时间24h。
3.2振动试验要求
选择GB/T 4857.7或GB/T 4857.10试验。
1、振动频率:3-100Hz(GB/T 4857.10);
2、加速度:50m/ S²;
3、振动方向:X、Y、Z方向;
4、振幅(垂直方向):0.35mm;
5、振动持续总时间:
A:40min(普通级);
B:60min(加严级);
6、产品放置:平、立、倒三种位置(无特别要求时只进行平方测试);
7、叠加载荷:承载时的堆高高度2.5m;
8、重复试验样品数量:9件(每个放置位置3件,不包含叠加的样品)。
3.3振动试验步骤
1、振动试验开始前,需确保所试验的样品外观、功能应是合格的;
2、按照正常出货的标准,将需测试的样品按公司要求的包装方法包装好;
3、按GB/T 4857.17的规定,对试验样品各部位进行编号;
4、按要求条件进行调节处理;
5、将试验样品正常(平)为位置的X、Y、Z中的方便方向放置于振动台上,样品的中
心点的垂直位置尽可能接近振动台的几何中心;
注:
振动试验应在调节处理后的最短时间内进行(该时间不得超过5min)。
振动台可设置围栏,防止试验中样品和叠放物的过分移动从平台坠落。
护栏应保证样品在各方向有大约 10mm的活动空间。
可以模拟运输中的样品固定方法对样品固定。
6、振动频率3~100Hz~3扫描,加速度0.5g,扫描速率每分钟二分之一倍频程,扫描
1~2个周期确定共振频率点,记录共振频率和加速度值;
7、在确定的加速度和共振频率±10%范围内开始共振试验,持续预定的时间;在《振动
试验记表》上填写产品型号、试验类别、振动试验开始时间;
8、振动试验结束后,将样品包装打开,检查样品的外观、功能有无异常,此时需填写
振动试验结束时间、数量、有无异常、检测人签名;
9、换另外一台样品,按上述5~8的同样步骤对其余的两个方向进行振动试验。
10、有特别要求时,换另外的新样品,按上述5~9的同样步骤对其余的两个放置位
置(立、倒)进行振动试验。
3.4注意事项
1、振动试验台由专人负责维护、保养。
2、产品振动试验应满足振动试验要求。
3、振动试验时应及时做好《振动试验收记录表》登记。
4、产品进行正常状态振动试验时,除振动试验测试人外,任何人不能动用振动台电源开关,更不能
在振动台上堆放杂物。
振动试验记录。