轻钢结构中简支檩条和连续檩条经济性的探讨
- 格式:doc
- 大小:25.00 KB
- 文档页数:3
浅谈屋面连续檩条在工程中的应用关键词: 斜卷边;Z 型;连续屋面檩条一、前言金属建筑系统中屋面和墙面檩条是重要的结构构件,采用斜边Z型钢连续檩条比简支檩条最大弯矩可减少15%~20%,且变形大大减少。
可以获得较好的经济效益。
但在国家标准图集中尚未有连续檩条的方案,对于采用搭接连接能否有效地传递弯矩还存在问题。
下面针对这一问题进行分析。
二、连续檩条的构造、内力和挠度及控制截面的分析对于钢构企业来讲,轻钢结构的设计应充分考虑其制作工艺,安装技术方面的问题,要使工程质量好成本又低,主要在于做好技术标准化。
连续檩条最适宜的构造方式是按每跨单独制作,通过标准化的嵌套搭接方式构成连续檩条可使得现场安装极为简单方便。
显然,在最常用的C形和Z形檩条中,选择Z形檩条更容易达到目的,在连续檩条中,为了方便嵌套搭接,使Z形檩条的上、下翼缘宽度不等,其不等宽度之差以5mm左右为宜,安装时每隔一跨将其檩条转动1800使较窄翼缘转到上面,即可方便地得到嵌套搭接而成的连续檩条。
采用这样的构造,设计人员有两个问题需要考虑:一是嵌套搭接的长度以多少为好;二是嵌套搭接的刚度情况如何,在计算内力和挠度时需要以此为依据,不同紧松的嵌套有不同的刚度结果,这只能靠试验来确定。
已有的试验表明:嵌套搭接的长度大约是10%的跨度较为适宜,搭接太短,形成连续檩条的刚度条件太弱,搭接太长,则增加的效果不明显,造成浪费。
对于嵌套搭接的连续檩条内力应如何计算?既然檩条是不等宽翼缘嵌套搭接,螺栓连接孔又是椭圆孔,孔径大于螺栓很多,因此在外荷载作用下,嵌套搭接必会有松动滑移,达不到理想的连续梁模式,在支座区的嵌套搭接刚度折减,也就是在理想的连续檩条计算模式下,需要考虑支座处有一定的弯矩释放,根据试验,这个弯矩释放量大约在10%~15%的范围。
在计算挠度时,也不能按理想连系梁模式考虑,其挠度的增大量应靠试验来确定。
连续檩条的弯矩分布图如下图所示,其控制截面的弯矩如图中M1~M9,其中M2、M4、M6、M8是搭接末端处的弯矩值,随搭接长度而定。
对轻钢结构中檩条的设计做法的观点和建议檩条的抗弯性能实验及设计方法研究>的报告:由于支座处存在着裂缝及连接孔,故在支座搭接区有一定程度的松动,导致部分弯矩释放,这样支座处的弯矩小于等截面连续梁的弯矩而跨中弯矩则大于等截面连续梁跨中的弯矩,而且檩条的实际挠度大于等截面连续梁的实际挠度值。
故在实际工程中z 型连续檩条的通常算法是:做成上下翼缘不等宽,以便于施工安装的嵌套连接,檩条的搭接长度一般取跨度的1/10可满足构成连续檩条的基本条件;内力计算时按等截面连续梁计算,先按50%活载均匀满布得到一个效应值Sl,再用50%活载按最不利隔跨布置得到第二个效应值S2,两者相加即为最不利活载所产生的荷载效应值S。
再考虑支座处的弯矩释放10%,檩条的极限承载力由支座处的最大弯矩值控制。
目前大多数设计人员不考虑支座处的双檩条强度,这样计算结果很不经济。
笔者认为既能做到节省钢材同时又安全合理的做法应是:支座处搭接区的刚度和抗弯模量按双檩条的代数和考虑,第一跨檩条的厚度大于其余各跨厚度,且同时考虑支座搭接区由于松动造成的弯矩释放10%。
这样既经济又安全,不失为一个很好的设计方法。
3檩条的连接3.1拉条的设置根据I'q规,当檩条跨度大于4m时,宜在檩条间跨中设置拉条;跨度大于6m时宜在檩条跨度三分点处各设一道拉条,在屋脊处还应设置斜拉条及撑杆。
拉条虽/J、,作用不/J、。
实际上有檩体系的压型钢板轻型屋面,拉条起着承受檩条侧向力,减/J、檩条的侧向变形和扭转,减/J、檩条的计算长度保证檩条的侧向稳定的作用。
拉条一般通过螺栓与檩条连接,拉条与屋面板的共同作用能有效地提高檩条的整体抗扭刚度和减少外部荷载引起的扭转效应。
虽然在檩条下翼缘附近有无拉条对檩条的抗弯承载力有很大影响,但当拉条强度满足后,拉条的刚度对抗弯和压弯承载力的影响可忽略。
所以门规推荐拉条的最小直径取为10mm,去除车丝对截面的削弱及锈蚀等因素外是可行的,但应注意:每一个坡面上的檩条是一个大的串联系统,因此檩条的受力是不均匀的,恒活荷载作用下离屋脊处越近的拉条内力越大,而在风吸力作用下正好相反。
浅谈在轻钢结构房屋中如何进行檩条设计摘要:在工程设计中如何合理的设计檩条,可供设计师参考。
关键词:轻钢结构;檩条中图分类号TU2:文献标识码:A一、概述轻型钢结构房屋自重轻、用钢量省、造价低;抗震性能好,在抗震设防烈度为7度及以下地区不需考虑抗震设计;可跨越较大跨度;形式美观,有现代感,能充分满足使用要求,用途广泛;制作安装简单,施工周期短且不需要大型施工机械,深受制作、安装企业和广大用户欢迎。
从1998年至今,轻钢结构已成为钢结构行业乃至整个建筑业中发展最快的结构类型,并已在很多工业厂房中用以代替传统的钢筋混凝土柱和钢屋架房屋,取得了巨大的经济效益和社会效益。
在轻钢结构房屋中,屋面和墙面檩条占到结构用钢量的1/5~1/3,檩条的选型和截面类型对其用钢量有很大影响,为节省用钢量,又便于制作安装,通常9米及9米以下柱距的房屋,均采用C型或Z型者冷弯薄壁型钢。
二、冷弯薄壁型钢的优点1.相同荷载条件下,实腹檩条选用冷弯薄壁型钢更合理且经济。
薄壁Z型钢比选用热轧槽钢节省钢材约49%;薄壁C形钢比热轧槽钢节省钢材约43%。
2.冷弯薄壁型钢构件用相对较少的材料承受较大的外荷载,不是单纯用增加截面面积,而是通过改变截面形状的方法获得。
根据测算,同样截面积的冷弯薄壁型钢与热轧型钢相比,回转半径可增大80%,惯性矩和面积矩可增大50-180%。
所以,冷弯薄壁型钢抗压和抗弯性能好,整体刚度大。
3.由于冷弯薄壁型钢在室温下成型,材料将产生冷弯效应,使截面弯角部分材料强度提高,塑性降低。
4. 冷弯薄壁型钢构件板件宽而薄,在压应力作用下,截面板件容易产生凸曲变形,发生局部失稳。
但是板件在局部失稳后并不立即丧失承载能力,而是仍能承担一定的荷载增量直至构件整体失效,这个过程称为屈曲后强度的利用。
三、连续和简支檩条的比较目前轻型钢结构房屋中檩条设计通常采用连续檩条和简支檩条两种,下面对二者的设计作一个全面的比较。
1.弯矩图3-1给出了连续檩条和简支檩条在均布荷载下相应的弯矩图,连续梁跨中最大弯矩只有简支梁的68%;连续梁的最大负弯矩也只有支梁跨中弯矩的79%。
门式刚架简支檩条和连续檩条的探讨
白英哲
【期刊名称】《粉煤灰综合利用》
【年(卷),期】2009(000)004
【摘要】近年随着钢结构特别是门式刚架轻型房屋结构的广泛应用,轻钢结构的设计越来越普及,本文将针对门式刚架轻型房屋结构中简支檩条和连续檩条的设计提出自己的观点和建议.
【总页数】2页(P55-56)
【作者】白英哲
【作者单位】煤炭工业石家庄设计研究院,石家庄市,050051
【正文语种】中文
【中图分类】TU328
【相关文献】
1.浅谈门式刚架轻型厂房檩条与系杆的设置 [J], 王明鸽;尉迟衍春
2.浅议门式刚架轻型房屋的屋面檩条设计 [J], 赵永福;孙海涛;汪东辉
3.对<门式刚架规程>附录E檩条稳定计算的修改 [J], 蔡益燕
4.冷弯型钢连续檩条若干设计问题的探讨 [J], 张景祯;郭师虹
5.连续檩条的简化设计方法探讨 [J], 周蓉;夏风
因版权原因,仅展示原文概要,查看原文内容请购买。
钢结构的经济性分析与优化设计引言钢结构是一种重要的建筑结构形式,在现代建筑中被广泛应用。
它具有重量轻、强度高、施工速度快等优点,被认为是一种具有较高经济性的建筑结构形式。
然而,随着建筑设计和施工技术的不断发展,钢结构的经济性也面临着一些挑战与问题。
因此,对钢结构的经济性进行分析与优化设计,具有重要的理论和实践意义。
在本文中,我们将对钢结构的经济性进行分析,并介绍一种基于优化设计的方法,以提高钢结构的经济性。
1. 钢结构的经济性分析钢结构的经济性是指在满足设计要求的前提下,以最低的成本实现结构功能。
为了分析钢结构的经济性,必须考虑以下几个因素:1.1 结构材料的选择钢结构的经济性首先与结构材料的选择密切相关。
正确选择合适的钢材种类和规格,可以避免材料的浪费和成本的增加。
与此同时,需要考虑钢材的价格、供应状况以及消耗的能源等因素,综合考虑选择最经济的结构材料。
1.2 结构形式的确定钢结构的经济性还与结构形式的确定有关。
不同的结构形式会对钢材的使用量、施工难度等产生影响,从而影响整体成本。
在设计过程中,应通过经济性分析,确定合适的结构形式,以尽量降低成本。
1.3 施工工艺与周期钢结构的经济性还与施工工艺和周期有关。
一方面,采用先进的施工工艺和技术,可以提高施工效率,缩短工期,降低工程总成本。
另一方面,合理安排施工周期,可以避免资源浪费和成本增加,提高经济性。
2. 钢结构的优化设计为了进一步提高钢结构的经济性,可以采用优化设计的方法。
优化设计是指在不改变结构功能和安全性的前提下,通过优化设计变量,使结构达到最佳经济效果。
2.1 设计变量的确定在优化设计过程中,首先需要确定优化的设计变量。
常见的设计变量包括梁柱截面尺寸、节点连接方式、初始材料厚度等。
通过合理选择设计变量,可以使得结构在满足要求的前提下,具有最佳的经济效果。
2.2 优化目标函数的建立其次,需要建立优化目标函数。
优化目标函数可以是结构的总成本、结构的体积、结构的质量等。
浅谈轻钢结构厂房的屋面连续檩条设计【摘要】斜卷边Z型钢连续檩条内力分布较均匀,刚度大,能节省用钢梁,对于屋面面积较大的厂房其优势更为突出。
本文分析了Z型钢连续檩条的计算方法和构造措施,并通过实例说明了连续檩条在用钢量上的相对优势。
【关键词】斜卷边Z型钢;连续檩条;用钢量当前,在轻钢结构厂房的屋面檩条设计中,大量采用的是冷弯薄壁斜卷边Z型钢连续檩条。
这种搭接而成的连续檩条内力分布均匀,刚度大,能节省用钢量,同时在制作、运输、安装等诸方面都很便利,但是连续檩条的内力计算比简至檩条要为复杂,国内的钢结构设计规范及规程尚无针对连续檩条的计算公式。
1:连续檩条的受力分析一般认为,对于Z型连续檩条的内力计算,可按如下简单通用的模式考虑:按等截面连续梁计算,考虑活荷载的不利布置。
具体计算时,可按50%的活荷载均匀布置得到一个效应值S1,再用50%的活荷载按最不利隔跨布置得到一个效应S2,两者相加即为最不利活荷载所产生的效应S。
根据浙江大学杭萧钢结构研究中心的《冷弯斜卷边Z型钢连续檩条的抗弯性能实验及设计方法研究》报告:由于支座处存在着裂缝及连接孔,故在支座搭接区有一定程度的松动,导致部分弯矩释放,这样支座处的弯矩小于等截面连续梁的支座弯矩,跨中弯矩大于等截面连续梁的跨中弯矩,檩条的扰度也大于等截面连续梁的扰度。
所以实际工程中需考虑因搭接嵌套松动所产生的弯矩释放10%。
2:连续檩条的搭接目前,国内各单位设计连续檩条的搭接长度通常统一取为跨度的10%,这个搭接长度完全能够满足构成连续檩条的基本条件。
实际工程中,多数设计人员不考虑支座处的双檩条强度,这样计算的结果不够经济。
个人认为支座处搭接区的刚度和抗弯模量应按双檩条的代数和考虑,第一跨檩条的厚度取为大于其余各跨厚度,这样既经济又安全。
3:工程实例某轻钢结构厂房,柱距9m,厂房总长9×12=108m,屋面材料为压型钢板,屋面坡度为,檩条间距1.5m,每个柱距间设两道拉条,檩条的净截面系数为0.9,钢材均为Q235B钢。
轻型钢结构屋面构件中檩条的形式1. 引言轻型钢结构在建筑行业中得到了广泛的应用,其优点包括重量轻、施工周期短、环保等。
其中,檩条作为重要的屋面构件之一,起着承载屋面荷载、传递荷载到主梁上的关键作用。
本文将对轻型钢结构屋面构件中檩条的形式进行探讨,包括传统的冷弯檩条和新型的轻钢龙骨,并对其特点、优缺点进行分析。
同时,还将介绍檩条的构造要求和安装方法,以及相关的设计标准。
2. 传统冷弯檩条2.1 概述传统冷弯檩条是一种常见的屋面构件,它由冷弯薄钢板经过机械弯曲成型制造而成。
其形状一般为矩形或槽形,常用材料有镀锌钢板和彩涂钢板。
传统冷弯檩条在轻型钢结构屋面系统中应用广泛,具有一定的优点和局限性。
2.2 优点•建筑材料易于获得:冷弯檩条使用的钢板材料易于购买和加工。
•承载能力强:经过冷弯成型的檩条具有较高的强度和刚度,能够承受较大的屋面荷载。
•安装方便:冷弯檩条的连接方式多样,安装简便,适用于各种施工条件。
2.3 缺点•用料浪费:冷弯檩条的加工过程需要考虑到余量,因此存在一定的材料浪费问题。
•防腐要求较高:冷弯檩条在使用过程中需要进行防腐处理,否则容易受到腐蚀影响。
•工作性能受温度影响:冷弯檩条的工作性能容易受到环境温度的影响,需要注意在极端温度条件下的使用。
3. 新型轻钢龙骨3.1 概述新型轻钢龙骨是一种相对较新的屋面构件形式,它是通过轻钢骨架配合轻质夹芯板制成。
相比传统的冷弯檩条,新型轻钢龙骨在设计和应用上具有一些新的特点。
3.2 优点•重量轻:新型轻钢龙骨采用轻质夹芯板作为檩条,整体重量较轻,减轻了屋面结构自重,减少了对主梁的荷载。
•保温隔热性能好:轻质夹芯板具有较好的保温隔热性能,减少了能耗,提高了屋面的舒适性。
•施工速度快:新型轻钢龙骨预制程度高,加工制造方便,安装速度快,可缩短工期。
3.3 缺点•施工要求高:新型轻钢龙骨在施工过程中需要严格控制尺寸和连接方式,施工要求较高。
•成本较高:相比传统的冷弯檩条,新型轻钢龙骨的成本较高,可能在一些经济条件较差的项目中难以推广。
轻钢结构中简支檩条和连续檩条经济性的探讨摘要:文章阐述了轻钢结构中简支檩条和连续檩条的优缺点,讨论了简支檩条和连续檩条的经济性。
连续檩条在轻钢结构中的应用,对结构的安全性和经济性有比较重要的意义。
关键词:轻钢结构;简支檩条;连续檩条;经济性轻钢结构抗震性能好,综合经济效益好,施工周期短,宜于拆卸搬迁。
目前已较好地解决了轻钢结构抗腐蚀性差的缺点,因此在工业厂房以及民用设施中获得了广泛的应用。
轻型钢结构的组成可分为主结构、次结构、围护系统三部分。
在无吊车的轻型建筑钢结构中,檩条和墙梁的用钢量约占总用钢量的30%左右。
因此,合理的檩条设计和构造对保证整体结构的安全、降低用钢量、控制造价等有着十分重要的意义。
1.简支檩条和连续檩条各自的特点简支檩条的优点是制作与安装方便且受力明确,在檩条跨度和荷载都不是很大的情况下,此时采用简支檩条是比较经济的。
连续檩条的受力特点与连续梁相同,相比较简支檩条而言,檩条采用连续形式降低了跨中弯矩峰值,从而减小檩条的断面,节省钢材,特别是在檩条跨度和荷载都较大的情况下,节约钢材用量尤为显著。
在工程实际中应用比较广泛的有卷边Z型、C型冷弯薄壁型钢檩条,本文针对这两种形式的檩条,探讨简支檩条和连续檩条的经济性。
2.算例比较单层厂房的檩条间距为1.5m,材质为Q345,荷载[1]工况1:恒载标准值0.3KN/m2,活荷载标准值为0.5 KN/m2,雪荷载标准值0.3 KN/m2,风载B类标准值0.5 KN/m2;荷载工况2:恒载标准值0.3KN/m2,活荷载标准值为0.5 KN/m2,雪荷载标准值0.8 KN/m2,风载B类标准值0.5 KN/m2。
利用PKPM2010版STS钢结构软件[2]中檩条计算模块计算,其计算结果如表1、表2。
表1、表2中用钢量均为檩条在满足强度、稳定、挠度的前提下最低单位面积用钢量。
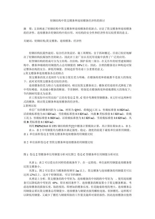
表1 单位面积卷边Z型简支檩条和连续檩条的用钢量比较表2 单位面积卷边C型简支檩条和连续檩条的用钢量比较图1 卷边Z型檩条单位用钢量分析对比图2 卷边C型檩条单位用钢量分析对比从表1,表2可以看出在同样的荷载条件下,在一定跨度,单位面积用钢量连续檩条要比简支檩条小。
钢结构中檩条设计的6个关键参数解析范本1: 钢结构中檩条设计的6个关键参数解析1. 引言在钢结构设计中,檩条是承载屋顶或支撑结构的重要元素。
檩条的设计参数直接影响结构的稳定性和强度。
本文将对钢结构中檩条设计的6个关键参数进行详细解析。
2. 檩条的材料选择檩条的材料选择是檩条设计的第一个关键参数。
常见的檩条材料包括钢材、铝合金和木材等。
每种材料具有不同的强度和耐久性,需要根据具体的工程要求进行选择。
3. 檩条的截面形状檩条的截面形状是檩条设计的第二个关键参数。
常见的檩条截面形状有I型、H型和C型等。
不同的截面形状对结构的强度和稳定性有着不同的影响,需要根据具体的荷载要求进行选择。
4. 檩条的尺寸设计檩条的尺寸设计是檩条设计的第三个关键参数。
檩条的尺寸包括高度、宽度和厚度等。
檩条尺寸的选择需要考虑到结构的荷载和跨度等因素,确保檩条具有足够的强度和刚度。
5. 檩条的连接方式檩条的连接方式是檩条设计的第四个关键参数。
常见的檩条连接方式包括焊接、螺栓连接和铆接等。
不同的连接方式对结构的刚度和可靠性有不同的要求,需要根据具体的工程要求进行选择。
6. 檩条的支撑设计檩条的支撑设计是檩条设计的第五个关键参数。
支撑方式可以是墙体支撑、柱子支撑或悬挑支撑等。
檩条的支撑设计需要考虑到结构的荷载和变形等因素,确保檩条具有足够的稳定性。
7. 檩条的防腐处理檩条的防腐处理是檩条设计的第六个关键参数。
钢结构中的檩条需要进行防腐处理,以延长其使用寿命。
常见的防腐处理方式包括喷涂防腐漆、热镀锌和涂覆防腐剂等。
8. 附件本文档涉及的附件包括檩条的设计图纸、檩条的材料证书和相关计算表格等。
9. 法律名词及注释1) 钢材:一种常用的结构材料,具有高强度和耐久性。
2) 铝合金:一种轻量级的结构材料,具有较高的强度和耐腐蚀性。
3) 木材:一种常用的结构材料,具有较低的强度和较高的可塑性。
10. 结束语范本2: 钢结构中檩条设计的6个关键参数解析1. 引言檩条是钢结构中的重要组成部分,对结构的承载能力和稳定性有着重要影响。
轻钢结构中Z型连续檩条的应用问题摘要:本文简要介绍当今正蓬勃发展的轻钢结构中Z型连续檩条的应用问题。
关键词:Z型檩条嵌套搭接搭接长度连续檩条纵向传力系杆一、檩条的截面形式:轻钢结构中,檩条所占结构用钢量约为1/5~1/3。
檩条选型和计算模式的确定对其用钢量有很大影响。
为节省用钢量,又便于制作和安装,通常采用冷弯薄壁型钢,其板厚在1.5~3㎜之间,冷弯薄壁型钢最常用的有Z型、C型两种,当檩条跨度大于10m时,可以考虑选用格构式檩条,或采用高频焊接H型钢檩条。
二、连续檩条的结构型式和受力性能:檩条是作为受弯构件承受屋盖板传来的荷载,檩条的结构型式主要有三种:其一是简支梁模式,可选用C型截面构件,简支檩条构造简单安装方便,但其刚度差,内力大,不经济;其二是连续梁模式,连续檩条因其内力小,挠度小具有明显经济效益,日益被工程界广泛接受,但其受力模式比简支檩条复杂得多,由于连续檩条的承载能力大,还可考虑兼做纵向传力的系杆,可大大节省用钢量,当兼做纵向传力的系杆时,此檩条应按压弯构件计算;其三是多跨静定梁模式,可选用C型截面构件也可选用Z型截面构件或高频焊接H型钢,此模式中悬挑部分的荷载可减轻跨中的内力和挠度而使用钢量节省。
近几年在各大工程中应用比较广泛的为第二种模式。
为方便制作、运输、安装,连续梁模式的檩条适合于做成嵌套搭接模式,连续梁在支座处弯矩大于跨中弯矩,而支座处嵌套搭接具有双檩条的承载能力,使得材料得以充分运用。
Z型截面是广泛运用于屋盖檩条的一种型式。
Z型檩条通常做成上下翼缘不等宽的形式,其宽度差值以5~6㎜为宜,便于施工安装时嵌套连接,一般国内企业设计檩条的搭接长度通常统一取为跨度的10%。
这个搭接长度可满足构成连续檩条的基本条件,在进行计算内力时,通常按多跨等截面连续梁计算,极限承载力由支座处的最大弯矩控制。
由嵌套搭接而成的连续檩条,在受力时会有一定的嵌套松动,其嵌套搭接刚度取决于:1.搭接长度:试验表明嵌套搭接刚度随搭接长度增加而增加,当搭接长度达到跨度的10%时,再增加搭接长度,其刚度增加的效果就不很明显,再考虑搭接端头处弯矩不宜大于跨中弯矩,故一般中间跨的檩条,搭接长度为跨度的10%较为经济合理。
门式刚架轻型房屋钢结构经济性影响因素分析作者:王光峰孙永庆来源:《中国建筑金属结构·下半月》2013年第01期摘要:文章从荷载选取、平立面布置、构件布置等方面分析了影响门式钢架轻型房屋钢结构经济性的一些因素,给广大结构设计人员提供一些参考。
关键词:门式刚架;轻型房屋钢结构;吊挂荷载;刚架的活荷载;檀条活荷载中图分类号:TU8 文献标识码:A 文章编号:1671-3362(2013)01-0014-02门式刚架这种结构形式走进人们的视线是在1910年布鲁塞尔世博会上的德国机械工程展厅。
此后,门式刚架结构以其受力体系清晰、工厂化标准化生产程度高、施工速度快、用钢量省等优点在世界各地得到了快速的发展,尤其在工业建筑领域。
2002年新的规程使用以后,国内的门式刚架结构进入了前所未有的繁荣期。
伴随着门式刚架的大量使用,除了注重结构的适用性和安全性以外,建设单位对经济性的要求越来越关心。
很多设计人员醉心于研究程序的设计参数的取值,认为准确地选取设计参数才能获得最准确的计算结果和最好的经济性。
事实上结构的经济性更多地决定于计算之前对建筑工艺要求的准确分析和结构选择,以及基于以上两点的荷载选取、平立面布置、构件布置等工作。
换言之,在满足工艺要求的前提下,准确的取定荷载、选择合适的平立面形状、在合适的地方使用合适的构件才能获得安全性与经济性的最佳结合。
而不是绞尽脑汁将一些与实际工况不符的荷载作用下进行的,也不是在最佳受力形式的构件内力计算的,哪怕分毫不差。
作者结合自身设计的经验对影响门式钢架轻型房屋钢结构经济性的一些因素做了一些探究,以期抛砖引玉,给广大结构设计人员提供一些参考。
1荷载1.1吊挂荷载吊挂荷载指悬挂在屋面系统上的附加荷载,通常有装饰吊顶、消防喷淋、灯光照明、空调通风以及工艺要求的其他设备荷载。
吊挂荷载对安全性和经济性影响很大,设计时应尽量得到确切的吊挂荷载信息,比如吊挂的性质、吊挂的范围以及大概的吊挂单位面积重量。
关于轻钢结构厂房的檩条设计探讨【摘要】轻型钢结构厂房开始得到应用。
其中以门式刚架为代表的轻钢结构应用最为广泛,这种结构主要由主刚架体系、檩条和支撑体系、围护体系三大体系构成。
在这三大体系中屋面檩条体系、围护体系都要大量使用檩条,用钢量占到工程总用钢量30~40%,所以檩条设计的合理,可以有效的降低工程造价,节约成本。
【关键词】檩条设计;钢结构厂房一、选型檩条和墙梁主要选用Z型或C型冷弯薄壁型钢,一般情况下除兼作窗框门框因建筑需要采用C型墙梁外,其余情况宜优先考虑采用Z 型构件,将此两种型式构件作比较可得出如下结论:C型构件的剪心与形心有偏心,而Z型构件的剪心与形心重合因此在重力荷载作用下Z型构件的倾覆力矩要大于C型构件;这两种规格_条在用钢量一样的情况下,绕平行于屋面的轴,Z型檩条截面特性略大于C型_条;绕垂直于屋面的轴,在不利一侧Z型檩条截面特性也略大于C型_条。
而檩条是按平行于屋面和垂直于屋面进行验算,因而Z型檩条受力性能稍好一些。
二、侧向支撑的设置1屋面板的支撑作用可以将屋面视为一大构件,承受平行于屋面方向的荷载(如风、地震作用等),称之为屋面的蒙皮效应。
考虑蒙皮效应的屋面板必须具有合适的板型,厚度及连接性能,主要是一些用自攻螺丝连接的屋面板,可以作为檩条的侧向支撑,使檩条的稳定性大大提高。
扣合式或咬合式的屋面板不能对檩条提供很好的侧向支撑。
2拉条布置及做法檩条跨度大于4m时,应在檩条间跨中位置设置拉条。
檩条跨度大于6m时,应在檩条跨度三分点处各设一道拉条。
在屋脊处可利用两边对称重力平衡不设斜拉条。
屋面不对称或有天窗时,在屋脊处或天窗侧应设置斜拉条和撑杆;在檐口应设斜拉条以抵抗风吸力作用下的反向弯矩。
拉条可采用圆钢或冷弯薄壁角型钢、槽型钢。
三、连续檩条设计将檩条设计成Z型嵌套式搭接构成连续梁模式,比简支梁檩条刚度大(挠度小),内力小,可大大节省用钢量。
因此连续檩条适用于屋面荷载较大、跨度较大的情况。
轻型钢结构房屋檩条的合理设计(全文)文档一:檩条在轻型钢结构房屋中起到了连接和支撑梁和柱的重要作用,对于房屋的整体结构稳定性和安全性具有重要意义。
本文将从檩条的设计原理、尺寸规定、材料选择、施工要求等多个方面进行详细介绍,旨在为轻型钢结构房屋檩条的合理设计提供参考。
1. 檩条设计原理檩条是连接和支撑梁和柱的重要构件,其设计原理主要包括以下几个方面:檩条的受力分析、檩条与梁柱的连接方式、檩条的刚度和稳定性要求等。
2. 檩条尺寸规定根据轻型钢结构房屋设计的要求,檩条的尺寸规定主要包括檩条的截面形状、檩条的长度和檩条的直径等。
3. 檩条材料选择檩条的材料选择对于房屋的结构强度和稳定性有着至关重要的影响。
常见的檩条材料有冷弯钢板、热镀锌钢管、焊接矩形钢管等。
4. 檩条的施工要求檩条的施工要求主要包括檩条的安装位置、檩条的固定方式、檩条与其他构件之间的连接方式等。
附件:檩条设计计算表格、施工图纸、檩条材料选用参考表等。
法律名词及注释:1. 轻型钢结构房屋:是指采用轻钢结构作为房屋主要承重构件的一种建筑结构形式。
2. 檩条:是连接和支撑梁和柱的一种构件,通常由钢材制成,用于增强房屋的整体结构。
3. 建筑结构强度和稳定性:是指建筑结构在承受荷载和外力作用下不发生破坏或塌陷的能力。
文档二:檩条在轻型钢结构房屋中扮演着重要角色。
它的设计应保证房屋结构的稳定性和安全性。
本文详细介绍了檩条的合理设计,包括设计原理、尺寸规定、材料选择和施工要求等内容,以供您参考。
1. 檩条设计原理檩条的设计原理包括檩条的受力分析、檩条与梁柱的连接方式以及檩条的刚度和稳定性要求。
通过对这些原理的分析,可以确保檩条在房屋结构中起到正确的作用。
2. 檩条尺寸规定檩条的尺寸规定主要涉及檩条的截面形状、长度和直径等。
这些规定要根据轻型钢结构房屋的设计要求来确定,以保证檩条具有足够的强度和刚度。
3. 檩条材料选择选择合适的檩条材料对房屋的结构强度和稳定性非常重要。
轻钢结构中简支檩条和连续檩条经济性的探讨
摘要:文章阐述了轻钢结构中简支檩条和连续檩条的优缺点,讨论了简支檩条和连续檩条的经济性。
连续檩条在轻钢结构中的应用,对结构的安全性和经济性有比较重要的意义。
关键词:轻钢结构;简支檩条;连续檩条;经济性
Abstract: the article expounds the light steel structure of simply supported and the advantages and disadvantages of the continuous span purlin moment figure and continuous span purlin, discussed the Jane a continuous span purlin and continuous span purlin moment figure of economy. Continuous span purlin moment figure in the application of light steel structure, structure safety and economy is of great significance.
Keywords: light steel structure; Jane a continuous span purlin; Continuous span purlin moment figure; economy
轻钢结构抗震性能好,综合经济效益好,施工周期短,宜于拆卸搬迁。
目前已较好地解决了轻钢结构抗腐蚀性差的缺点,因此在工业厂房以及民用设施中获得了广泛的应用。
轻型钢结构的组成可分为主结构、次结构、围护系统三部分。
在无吊车的轻型建筑钢结构中,檩条和墙梁的用钢量约占总用钢量的30%左右。
因此,合理的檩条设计和构造对保证整体结构的安全、降低用钢量、控制造价等有着十分重要的意义。
1简支檩条和连续檩条各自的特点
简支檩条的优点是制作与安装方便且受力明确,在檩条跨度和荷载都不是很大的情况下,此时采用简支檩条是比较经济的。
连续檩条的受力特点与连续梁相同,相比较简支檩条而言,檩条采用连续形式降低了跨中弯矩峰值,从而减小檩条的断面,节省钢材,特别是在檩条跨度和荷载都较大的情况下,节约钢材用量尤为显著。
在工程实际中应用比较广泛的有卷边Z型、C型冷弯薄壁型钢檩条,本文针对这两种形式的檩条,探讨简支檩条和连续檩条的经济性。
2 算例比较
单层厂房的檩条间距为 1.5m,材质为Q345,荷载[1]工况1:恒载标准值0.3KN/m2,活荷载标准值为0.5 KN/m2,雪荷载标准值0.3 KN/m2,风载B类标准值0.5 KN/m2;荷载工况2:恒载标准值0.3KN/m2,活荷载标准值为0.5 KN/m2,雪荷载标准值0.8 KN/m2,风载B类标准值0.5 KN/m2。
利用PKPM2010版STS钢结构软件[2]中檩条计算模块计算,其计算结果如表1、表2。
表1、表2中用钢量均为檩条在满足强度、稳定、挠度的前提下最低单位面积用钢量。
表1 单位面积卷边Z型简支檩条和连续檩条的用钢量比较
表2 单位面积卷边C型简支檩条和连续檩条的用钢量比较
图1 卷边Z型檩条单位用钢量分析对比图2 卷边C型檩条单位用钢量分析对比
从表1,表2可以看出在同样的荷载条件下,在一定跨度,单位面积用钢量连续檩条要比简支檩条小。
从图1、图2可以看出当檩条跨度增至5m以上,简支檩条与连续檩条的用钢量差可以达到12%以上,这对于轻钢屋面,可以节约钢材。
从理论上分析,简支檩条的跨中弯矩为,连续檩条的中间跨跨中弯矩为,使用连续檩条可以降低跨中弯矩的43%,即在相同条件下,连续檩条的断面要小于简支檩条断面。
考虑连续檩条的搭接长度,取跨度的,即增加的檩条长度,但是随着跨度的增大,连续檩条总用钢量总要比简支檩条总用钢量少。
连续檩条与钢梁直接用螺栓连接,省掉檩托,这样既可以降低用钢量,又减少了檩托与钢梁焊接的工作量及施焊对梁的损伤。
因此连续檩条应值得推广应用。
从以上表明:在檩条跨度为5m或屋面荷载较大的情况下使用连续檩条要比简支檩条更能节约钢材,且随着檩条跨度和荷载的增加,这种经济性越来越明显。
3 结束语
对于大面积屋面和柱距较大的轻钢结构中,连续檩条比简支檩条有着很多的优点,连续檩条节约钢材数量是可观的,对整体结构的安全性和经济性有十分重要的意义。
C型冷弯薄壁型钢檩条在轻钢结构中应该值得推广应用。
但对于相邻柱子有不均匀沉降时,简支檩条可能更能满足要求,合理的选择尚需要进一步探讨。
参考文献:
[1] GB50009-2010.建筑结构荷载规范[S]
[2] 中国建筑科学研究所PKPM CAD 工程部.STS钢结构CAD软件用户手册[M].北京:中国建筑工业出版社,2010.。