半拓扑空间的S-分离性与S-紧致性
- 格式:pdf
- 大小:231.84 KB
- 文档页数:4
拓扑学中的重要定理朋友们!今天咱们要来聊聊拓扑学里那些超级重要的定理。
拓扑学啊,就像是数学世界里的一个奇妙迷宫,里面藏着好多让人惊叹不已的宝贝,这些定理就是打开宝藏之门的钥匙。
首先得说说那个著名的“连通性定理”。
想象一下,你住在一个城市里,城市里的街道和区域就像是拓扑空间。
连通性定理呢,就是在告诉我们这个城市是不是一个完整的整体,还是被分成了好几个互不相连的部分。
比如说,要是你从家里出发,不管走多远、绕多少弯,都能到达城市里的任何一个地方,那这个城市在拓扑学里就是连通的。
就好比你在一个大商场里逛街,虽然商场很大,但你总能通过各种通道走到你想去的店铺,这就是连通性的一种直观感受。
要是这个城市被一条大河隔断了,河这边和河那边没办法直接通行,那就不连通啦。
再讲讲“紧致性定理”。
这个定理有点像我们生活中的收纳魔法。
想象你有一堆东西要放进一个箱子里,如果不管怎么放都能放得下,而且还能把箱子封得严严实实的,那这个箱子和这堆东西在拓扑学里就有点紧致性的意思。
在数学上,紧致性意味着在一个拓扑空间里,不管你怎么选取一些开集去覆盖这个空间,总能找到有限个开集就把整个空间给覆盖住了。
这就好比你给一群小朋友发糖果,虽然小朋友很多,但你总能找到一种方法,用有限的糖果就满足大家,不用无穷无尽地发下去。
还有那个“同胚定理”,这可是拓扑学里的重头戏。
同胚就像是给一个物体做了一场神奇的变形魔法,但是这个变形不能把物体给弄破或者粘上不该粘的地方。
比如说,一个气球,你可以把它吹大、吹小,还可以把它扭成各种奇怪的形状,但只要不把它弄破,它在拓扑学里和原来的气球就是同胚的。
同胚定理告诉我们,在拓扑学的世界里,同胚的两个空间在很多性质上是一样的,就好像双胞胎虽然长得可能有点不一样,但本质上是很相似的。
最后再提一下“分离性公理”。
这个公理就像是给拓扑空间里的点和集合划分了不同的“领地”。
它规定了点和点之间、点和集合之间、集合和集合之间要有一定的“距离”或者“独立性”。
拓扑学是数学中的一个分支,研究空间形态上的性质。
其中,流形是拓扑学中的一个关键概念。
流形是指在局部上与欧几里德空间同胚的空间。
而在拓扑学中,紧致性是一个非常重要的性质。
本文将介绍紧致流形以及流形同胚的相关概念和性质。
首先,我们来了解什么是紧致性。
在拓扑学中,紧致性是指一个空间在拓扑结构下没有无限序列的收敛子列逃逸到无穷远的性质。
简单来说,紧致性可以理解为一个空间有限而有界。
一个空间如果同时满足Hausdorff分离公理和紧致性公理,则称为紧致空间。
接下来,我们来讨论什么是流形。
流形是一个局部上与欧几里德空间同胚的空间,即对于流形上的每一点,都存在一个邻域与欧几里德空间中的开集同胚。
流形可以是有限维或无限维的。
有限维流形是我们日常生活中更容易理解的,比如曲线、曲面等。
而无限维流形则涉及到更高级的数学对象。
那么,紧致流形就是同时具备紧致性和流形性质的空间。
紧致流形在数学研究中扮演着十分重要的角色。
紧致性保证了有限性和有界性,使得我们能够更好地进行研究和分析。
同时,流形性质保证了空间的局部性质与欧几里德空间的同胚性,使得我们可以借助欧几里德空间中的工具和技术来研究流形。
除了紧致性和流形性质外,我们还可以讨论流形之间的同胚。
同胚是指两个空间之间存在一个一一对应的映射,并且这个映射以及它的逆映射都是连续的。
流形同胚的概念可以理解为两个流形之间存在一种相似性,即它们的结构和性质是等价的。
研究流形同胚的一个重要问题是如何判断两个流形是否同胚。
在低维流形中,常用的方法是通过刻画流形的拓扑不变量来进行判断。
比如,欧几里德空间中的拓扑不变量是欧拉数,对于一维流形即曲线,欧拉数是0;对于二维流形即曲面,欧拉数是2-2g,其中g是曲面上的洞的个数。
通过计算拓扑不变量,我们可以判断流形之间是否同胚。
然而,在高维流形中,判断同胚关系就更加困难了。
在拓扑学中,尚未找到适用于所有高维流形的拓扑不变量。
因此,从数学角度上讲,给出两个高维流形是否同胚的判断依据仍然是一个开放的问题。
超拓扑空间的分离性、紧致性及连通性
刘道远;王朝乐
【期刊名称】《大学数学》
【年(卷),期】1996(000)002
【摘要】本文引进了超空间上的超拓扑结构,证明了超拓扑空间的拓扑性质及其与一般拓补空间的关系。
【总页数】4页(P11-14)
【作者】刘道远;王朝乐
【作者单位】[1]郑州航空工业管理学院;[2]中州大学
【正文语种】中文
【中图分类】O189
【相关文献】
1.L-拓扑空间超F连通性的樊畿定理 [J], 于茸茸
2.L-拓扑空间的超F连通性 [J], 于茸茸;付文清
3.半拓扑空间的S-分离性与S-紧致性 [J], 俸进;赵浩
4.命题逻辑紧致性定理的拓扑证明与一阶逻辑紧致性定理在拓扑空间中的等价形式[J], 杨志红
5.弱诱导的L-fuzzy双拓扑空间的紧致性与连通性 [J], 郑崇友;张春冰
因版权原因,仅展示原文概要,查看原文内容请购买。
拓扑学中的紧致性与连通性拓扑学是数学中的一个分支,研究的是集合中的空间结构和变形性质。
在拓扑学中,紧致性与连通性是两个重要的概念。
本文将介绍拓扑学中的紧致性与连通性的定义、性质以及它们在数学和实际应用中的意义。
一、紧致性紧致性是拓扑学中一个基本而重要的概念。
一个拓扑空间被称为紧致的,如果它的每一个开覆盖都有有限子覆盖。
换句话说,对于一个紧致空间的任意开覆盖,我们都可以从中选出有限个开集作为子覆盖,使得这些开集覆盖着整个空间。
紧致性具有许多重要的性质。
首先,闭子空间的紧致性是从父空间继承下来的。
也就是说,如果一个空间是紧致的,那么它的闭子空间也是紧致的。
其次,紧致性是一种传递性。
如果一个空间是另一个空间的闭子空间,并且这个闭子空间是紧致的,那么这个空间也是紧致的。
这一性质使得我们在研究紧致性时可以通过从小空间到大空间的层层推广来得到更多的结论。
紧致性在数学中有广泛的应用。
在函数空间和度量空间中,紧致性是很多定理的基础。
例如,连续函数在紧致空间上具有最大值和最小值,积分在紧致空间上具有有界性等。
二、连通性连通性是另一个重要的概念,它描述了拓扑空间的不可分割性。
一个拓扑空间被称为连通的,如果它不能被分解为两个非空的、不相交的开集并集。
换句话说,连通空间不可以被插入一个不连通的空间。
连通性也具有一些重要的性质。
首先,连通性是保持在闭子空间之间的。
也就是说,如果一个空间是连通的,那么它的闭子空间也是连通的。
其次,连通性可以通过路径连通来定义。
如果一个空间中的任意两点都可以通过一条连续曲线相连,那么这个空间是路径连通的。
路径连通空间一定是连通的,但连通空间不一定是路径连通的。
连通性在许多领域中具有重要意义。
在数学中,连通性可以用于证明一些重要的性质,例如黎曼曲面的互同性定理。
在实际应用中,连通性可以帮助我们分析网络、图像等复杂系统。
总结起来,拓扑学中的紧致性和连通性是两个基本而重要的概念。
紧致性描述了拓扑空间的覆盖性质,而连通性描述了拓扑空间的不可分割性。
§7.2紧致性与分离性公理本节重点:掌握紧致空间中各分离性公理的关系;掌握Hausdorff空间中紧致子集的性质.在本节中我们把第六章中研究的诸分离性公理和紧致性放在一起进行考察、我们将会发现在紧致空间中分离性公理变得十分简单了.此外在本节的后半部分,我们给出从紧致空间到Hausdorff空间的连续映射的一个十分重要的性质.定理7.2.1 设X是一个Hausdorff空间.如果A是X的一个不包含点x∈X的紧致子集,则点x和紧致子集A分别有开邻域U和V使得U∩V=.证明设A是一个紧致子集,x∈.对于每一个y∈A,由于X是一个Hausdorff空间,故存在x的一个开邻域和y的一个开邻域.集族{|y∈A}明显是紧致子集A的一个开覆盖,它有一个有限子族,设为 {},覆盖A.令,它们分别是点x和集合A的开邻域.此外,由于对于每一个i=1,2,…,n有:所以推论7.2.2 Hausdorff空间中的每一个紧致子集都是闭集.证明设A是Hausdorff空间X的一个紧致子集.对于任何x∈X,如果x A,则根据定理7.2.1可见x不是A的凝聚点.因此凡A的凝聚点都在A中,从而A是一个闭集.推论7.2.2 结合定理7.1.5可见:推论7.2.3 在一个紧致的Hausdorff空间中,一个集合是闭集的充分必要条件是它是一个紧致子集.为了加强读者对定理7.1.5,推论7.2.2和推论7.2.3中的几个简单而常用的结论的印象,重新简明地列举如下:紧致空间:闭集紧致子集Hausdorff空间:闭集紧致子集紧致的hausdorff空间:闭集紧致子集推论7.2.4 每一个紧致的Haudorff空间都是正则空间.证明设A是紧致的Hausdorff空间X的一个闭子集,x是X中的一个不属于集合A的点.由于紧致空间中的闭子集是紧致的(参见定理7.1.5),所以A是一个紧致子集.又根据定理7.2.1,点x和集合A分别有开邻域U和V使得U∩V=.这就证明了X是一个正则空间.定理7.2.5 设X是一个Hausdorff空间.如果A和B是X的两个无交的紧致子集,则它们分别有开邻域U和V使得U∩V=.证明设A和B是X的两个无交的紧致子集.对于任何x∈A,根据定理7.2.1,点x和集合B分别有开邻域.集族{|x∈A}是紧致子集A的一个开覆盖,它有一个有限子族,设为{ },覆盖A.令由于对于每一个i=1,2,…,n有∩V=,所以U∩V=.由于Hausdorff空间的每一个闭子集都是紧致子集,所以根据定理7.2.5立即有:推论7.2.6 每一个紧致的Hausdorff空间都是的,这个结论也可以根据推论7.2.4和定理6.4.3直接推出.根据这个推论联系着表6.1并且留意到每一个紧致空间都是Lindeloff空间这一事实,我们可有图表7.1.从这个图表中可以看出,在紧致空间中分离性公理显得特别简单.图表7.1:紧致空间中的分离性公理定理7.2.7 设X是一个正则空间.如果A是X中的一个紧致子集,U是A的一个开邻域,则存在A的一个开邻域V使得.证明设A是正则空间X中的一个紧致子集,U是A的一个开邻域.对于任何x∈A,点x有一个开邻域使得集族{|x∈A}是紧致子集A的一个开覆盖,它有有限子族,设为{ },覆盖A.令,它是A的一个开邻域,并且根据这个定理立即可见,每一个紧致的正则空间都是正规空间.然而这并不是什么新结论,因为每一个紧致空间都是Lindeloff空间,所以它明显地蕴涵于定理6.4.3中.然而紧致的正规空间可以不是正则空间.例子见于例6.2.3.在那个正规而非正则空间的例子中的拓扑空间只含有有限多个点,当然会是紧致的.定理7.2.8 从紧致空间到Hausdorff空间的任何一个连续映射都是闭映射.证明设X是一个紧致空间,Y是一个Hausdorff空间,f:X→Y是一个连续映射.如果A是紧致空间X中的一个闭子集.则它是紧致的(参见定理 7.1.5),因此它的象集f(A)是Hausdorff空间Y中的一个紧致子集(参见定理7.1.4),所以又是闭集(参见推论7.2.2).这证明f是一个闭映射.因为一个既单且满的开(或闭)的连续映射即是一个同胚,所以我们有:推论7.2.9 从紧致空间到Hausdorff空间的任何一个既单且满的(即—一的)连续映射都是同胚.作业:P192 1.2.。
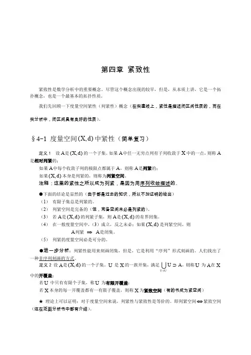
第四章 紧致性紧致性是数学分析中的重要概念。
尽管这个概念出现的较早,但是,从本质上讲,它是一个拓扑概念,也是一个最基本的拓扑性质。
我们先回顾一下度量空间紧性(列紧性)概念(在实直线上,紧性是描述闭区间性质的,而在实分析中,闭区间具有良好的性质)。
§4-1 度量空间(,)X d 中紧性(简单复习)定义1 设A 是(,)X d 的一个子集。
如果A 中任一无穷点列有子列收敛于X 中的一点,则称A 是相对列紧的;如果A 中每个收敛子列的极限点都属于A ,则称A 是列紧的; 如果(,)X d 本身是列紧的,则称为列紧空间。
注释:这里的紧性之所以成为列紧,是因为用序列收敛描述的。
●下面的结论是显然的(由于都是过去的知识,所以不加证明的给出) (1) 有限子集总是列紧的。
(2) 列紧空间是完备的(但,完备空间未必是列紧的)。
(3) 若A 是(,)X d 的列紧子集,则A 是(,)X d 的有界闭集。
(4) 在一般度量空间中,(3)成立,反之未必;如果(,)X d 是列紧空间,则 A 列紧 ⇒ A 是闭集。
(5) 列紧的度量空间必是可分的。
●进一步分析:列紧性能用来刻画闭集,但是,它是利用“序列”形式刻画的。
人们找出了一种非序列刻画的方式。
定义2 设A 是(,)X d 的一个子集。
U 是X 的一族开集,满足U U A ∈⊃U,则称U 为A 在X中的开覆盖;若U 中只有有限个子集,称U 为有限开覆盖;若X 本身的每一开覆盖都有一有限子覆盖,则称X 为紧致空间(有的书成为紧空间) ★ 理论上可以证明:对于度量空间来说,列紧性与紧致性是等价的。
即列紧空间⇔紧致空间(这在泛函分析书中都有介绍)。
§4-2 拓扑空间的紧性在数学分析中,人们很早就注意的,实直线上闭区间[,]a b 具有某些极好的性质,它对于证明极大值定理、一致连续性定理等起着至关重要的作用。
但是,如何在拓扑空间上表述这个特性,长期不得而知。
拓扑学中的紧致性与连续映射拓扑学是数学的一个分支,研究空间中的点与集合之间的关系。
在拓扑学中,紧致性和连续映射是两个重要的概念。
本文将介绍紧致性和连续映射的基本概念、性质以及它们在拓扑学中的应用。
一、紧致性紧致性是拓扑学中的一个重要概念。
在数学中,我们常常需要考察一个集合是否具有紧致性,这可以通过以下方式来定义:定义:一个拓扑空间X是紧致的,如果它的每一个开覆盖都存在有限子覆盖。
上述定义可以进一步说明紧致性的特点:对于一个拓扑空间X的任意开覆盖,我们都可以从中选取有限个开集,使得它们覆盖整个X。
这也就是说,拓扑空间X的任何开覆盖都存在有限子覆盖。
紧致性的一个重要性质是有限覆盖性质。
有限覆盖性质指的是对于任意的紧致拓扑空间X和它的一个开覆盖,都存在有限子覆盖。
这个性质在拓扑学的证明中经常被使用。
紧致性在实际问题中有广泛的应用。
例如,在实分析中,根据有界闭区间上的最值定理可以得到最大最小值的存在性,这是基于紧致性的结果。
二、连续映射连续映射是拓扑学中另一个基本概念。
在数学中,我们通常研究两个拓扑空间之间的映射,而其中的连续映射是一类特殊的映射。
定义:设X和Y是两个拓扑空间,f:X→Y是一个映射。
如果对于Y中任意的开集V,其原像f^(-1)(V)是X中一个开集,那么称映射f是连续的。
简而言之,连续映射是指原空间中的开集在映射后保持开集性质。
连续映射有一些基本的性质。
首先,对于任意的拓扑空间X,其自身上的恒等映射是连续的。
其次,连续映射的合成仍然是连续的。
此外,如果X和Y分别是紧致拓扑空间,那么连续映射f:X→Y将紧致集映射为紧致集。
三、紧致性与连续映射的关系紧致性和连续映射之间有着紧密的关系。
事实上,连续映射保持紧致性,即原空间中的紧致集在映射后仍然是紧致的。
定理:若f:X→Y是一个连续映射,其中X是紧致空间,那么f(X)在Y中是紧致的。
这个定理说明了连续映射对于紧致空间的映射性质。
通过连续映射,我们可以将一个紧致空间映射为另一个紧致空间。
拓扑学中的紧致空间判定准则拓扑学是研究空间及其性质的数学学科,其中一个重要的概念是紧致空间。
紧致空间在数学和物理学中有广泛的应用,因此判定一个空间是否紧致是非常重要的。
本文将介绍拓扑学中的紧致空间判定准则,重点讨论Tychonoff定理和Heine-Borel定理。
1. Tychonoff定理Tychonoff定理是基于直积拓扑空间的一个重要定理,它提供了一种判定紧致空间的方法。
给定一族拓扑空间{X_i},其中每个空间X_i都是紧致的,那么它们的直积空间X = ∏(X_i)也是紧致的。
Tychonoff定理的证明可以通过Zorn引理和紧致性的等价性来完成,但由于篇幅的限制,详细的证明过程在此不再展开。
2. Heine-Borel定理Heine-Borel定理是拓扑学中判定实数空间上紧致性的重要定理。
这个定理提供了一种判定有界闭集合的紧致性的准则。
对于实数空间R^n中的子集A,它是紧致的当且仅当A是有界的和闭的。
也就是说,如果集合A在R^n中既有界又闭,那么A是一个紧致集合。
Heine-Borel定理的证明可以利用覆盖定理和有限子覆盖的概念,但在这里我们不再详细阐述具体的证明过程。
3. 紧致空间判定准则在拓扑学中,我们可以利用Tychonoff定理和Heine-Borel定理来判定紧致空间。
具体步骤如下:步骤1:对于给定的拓扑空间,判断它是否可以表示为一族拓扑空间的直积。
如果能够表示为直积空间,那么应用Tychonoff定理,得出该空间是紧致的。
步骤2:对于实数空间R^n中的子集,判断该子集是否同时满足有界性和闭性。
如果满足条件,应用Heine-Borel定理,得出该子集是紧致的。
通过上述两个判定准则,我们可以判断一个空间或者子集是否是紧致的。
这些定理为拓扑学的研究提供了有力的工具和方法。
结论拓扑学中的紧致空间判定准则对于研究空间的性质及其应用具有重要意义。
Tychonoff定理和Heine-Borel定理为我们提供了判定紧致空间的有效准则,为解决实际问题提供了数学上的支持。
拓扑学笔记整理一、拓扑学基础概念。
1. 拓扑空间。
- 定义:设X是一个集合,T是X的一个子集族。
如果T满足以下三个条件:- 空集∅和X都属于T。
- T中任意多个元素(即子集)的并集仍属于T。
- T中有限个元素的交集仍属于T。
- 则称T为X上的一个拓扑,(X, T)为一个拓扑空间。
- 例子:- 离散拓扑:设X是一个集合,T = P(X)(X的幂集,即X的所有子集组成的集合),则(X, T)是一个拓扑空间,称为离散拓扑空间。
- 平凡拓扑:设X是一个集合,T={∅, X},则(X, T)是一个拓扑空间,称为平凡拓扑空间。
2. 开集与闭集。
- 开集:在拓扑空间(X, T)中,T中的元素称为开集。
- 闭集:集合A是拓扑空间(X, T)中的闭集当且仅当X - A是开集。
- 性质:- 空集∅和X既是开集又是闭集(在任何拓扑空间中)。
- 开集的任意并集是开集,闭集的任意交集是闭集。
- 开集的有限交集是开集,闭集的有限并集是闭集。
3. 邻域。
- 定义:设(X, T)是一个拓扑空间,x∈X。
如果存在开集U∈T,使得x∈U⊆N,则称N是x的一个邻域。
- 性质:- 一个集合是开集当且仅当它是其每个点的邻域。
二、拓扑空间中的连续映射。
1. 连续映射的定义。
- 设(X, T₁)和(Y, T₂)是两个拓扑空间,f:X→Y是一个映射。
如果对于Y中的任意开集V∈T₂,f⁻¹(V)(V在f下的原像)是X中的开集(即f⁻¹(V)∈T ₁),则称f是连续映射。
2. 连续映射的等价定义。
- 对于X中的任意一点x和任意邻域N(f(x))(f(x)在Y中的邻域),存在x在X 中的邻域M,使得f(M)⊆N(f(x))。
- 对于Y中的任意闭集C,f⁻¹(C)是X中的闭集。
三、拓扑空间的基与子基。
1. 基的定义。
- 设(X, T)是一个拓扑空间,B是T的一个子集族。
如果对于任意的U∈T以及任意的x∈U,存在B中的元素B,使得x∈B⊆U,则称B是拓扑T的一个基。
拓扑学中的完备空间与紧性拓扑学是数学中的一个分支,研究的是空间中的点集之间的开放集和闭合集的性质。
在拓扑学中,完备空间和紧性是两个重要的概念。
完备空间指的是一个度量空间中的某种性质,而紧性则是一个拓扑空间中的性质。
接下来将分别介绍完备空间和紧性这两个概念。
首先是完备空间。
在拓扑学中,完备空间通常指的是某个度量空间中的一个特定性质。
一个度量空间如果任何柯西序列都收敛于该度量空间中的某个点,那么这个度量空间就是完备的。
以实数轴R为例,实数轴上的柯西序列对应的实数序列若收敛于实数轴上的某一点,则该实数轴就是完备的。
完备度量空间在数学分析中有着重要的应用,比如完备空间上的柯西序列必收敛等性质。
完备空间的概念是对度量空间连续性与连续性程度的一种衡量。
接着是紧性。
紧性是拓扑学中一个重要的性质,一个拓扑空间如果满足以下条件,则称之为紧空间:对于该空间的任意开覆盖,都存在有限的子覆盖。
也就是说,对于任意开覆盖,都可以从中选取有限个开集,使得这些开集覆盖整个空间。
紧性是一种局部紧致性的一种推广,它是一种对空间整体性质的度量。
紧性的概念在分析学、代数学以及拓扑学中有着广泛的应用,比如紧性空间上的有限覆盖引理、Tychonoff定理等是紧性概念的重要应用。
综上所述,拓扑学中的完备空间和紧性是两个重要的概念,完备空间描述了度量空间的连续性程度,而紧性描述了拓扑空间的整体性质。
这两个概念在数学中有着广泛的应用和重要性,深入理解这两个概念对于深入研究拓扑学及其相关领域具有重要的意义。
拓扑空间的几种紧致性及其在数学分析中的应用拓扑空间是数学中一种常见的概念,它引用了空间的概念,但存在于抽象空间中。
拓扑空间可以是向量空间、几何空间、函数空间等。
拓扑空间有几种紧致性,这些紧致性在数学分析中有着广泛的应用。
本文将就拓扑空间的几种紧致性及其在数学分析中的应用展开讨论。
拓扑空间的紧致性指的是拓扑空间的一系列结构性性质,这些性质可以用来描述拓扑空间的内部关系。
在拓扑空间中,各种紧致性为拓扑学研究起到了重要的作用。
第一种紧致性是连续紧致性。
连续紧致性是拓扑空间中最重要的性质之一,它指的是拓扑空间中的每一点都可以用一个可以定义同态映射的连续函数群来建立一种连续结构。
连续紧致性在微分几何学、同构学、几何学等学科中有着重要的意义。
另一种紧致性是交换的紧致性。
交换的紧致性指的是拓扑空间中一系列点的排列方式可以改变,但实际上这些点之间的联系并没有改变。
拓扑空间中的点之间可以采取任意交换性的排列方式,但这种变化不会影响其它属性。
因此,交换紧致性在数学上有着很重要的作用。
此外,拓扑空间还有一种特殊的紧致性,即开放紧致性。
它指的是拓扑空间可以添加新的元素,并且不影响原有的元素的结构。
开放紧致性是数学分析的一个很重要的概念,可以用来构造新的空间,以适应复杂的问题。
上面提到的这三种紧致性在数学分析中有着广泛的应用。
例如,连续的紧致性在定义和构建同态映射时起着关键作用。
同时,它也用于解决微分几何学和几何分析中的实际问题。
交换的紧致性可以用来定义几何位置变换,也可以用来解决几何学中的问题。
此外,开放紧致性也可以用来构造新的空间,以便更好地分析复杂的问题。
综上所述,拓扑空间的几种紧致性在数学分析中有着重要的作用。
它们可以用于定义同态映射、几何位置变换以及构造新的空间,以便更好地分析复杂的问题。
研究拓扑空间的性质,可以有助于我们将抽象的概念转化为更易于理解和应用的形式。
拓扑学中的紧致空间判定准则拓扑学是数学中研究空间性质和结构的学科,而其中的一个重要概念就是紧致空间。
紧致空间指的是满足一定紧致性质的拓扑空间。
在拓扑学中,判定一个空间是否紧致的问题一直备受关注,并且有多种不同的准则可以用来判定紧致性。
本文将介绍拓扑学中的三个主要紧致空间判定准则。
一、序列紧致性在拓扑学中,一种常见的判定紧致性的方法是利用序列。
考虑一个拓扑空间X,如果对于X中的任意序列{xi}都存在一个收敛子序列{xi_k},使得该子序列的极限点落在X中,那么X就是一个序列紧致空间。
例如,对于实数集R上的序列{xn},如果该序列有一个收敛子序列,且极限点也属于实数集R,那么实数集R是一个序列紧致空间。
同样地,如果对于n维欧几里得空间R^n上的序列{xn},存在一个收敛子序列,其极限点也属于R^n,那么R^n也是一个序列紧致空间。
二、覆盖紧致性覆盖紧致性是另一个常用的紧致性判定准则。
一个拓扑空间X被称为覆盖紧致的,如果对于X的任意开覆盖{Ui},存在有限个开集{U1,U2, ..., Un},使得X可以被这个有限开集合所覆盖。
换句话说,X的任意开覆盖都有有限子覆盖。
以实数集R为例,考虑一组开区间{(-n, n)},其中n为正整数。
可以发现对于R而言,该开覆盖是一个覆盖紧致的,因为任意的开订集都可以被有限个这样的开区间所覆盖。
三、有限交性有限交性也是判定紧致性的一个准则。
一个拓扑空间X被称为有限交紧致的,如果X中的任意开集族{Vi}的有限交集为非空集合,则X 是有限交紧致的。
举个例子,考虑实数集R上的开区间{(a, b)},其中a和b为任意实数。
可以验证,这个开集族的有限交集为空集,因此实数集R不是有限交紧致的。
需要注意的是,序列紧致性、覆盖紧致性和有限交性是拓扑学中常用的几个紧致空间判定准则,并不是相互等价的。
也就是说,一个空间满足其中一个准则,并不意味着它同时满足其他准则。
总结起来,序列紧致性、覆盖紧致性和有限交性是用来判定拓扑空间是否紧致的几个基本准则。
拓扑关系的概念
拓扑关系是数学中描述空间中元素之间的位置和连接方式的概念。
它研究的是在不考虑度量和距离的情况下,元素之间存在的相对位置关系。
在拓扑学中,通常使用拓扑空间来描述元素的集合以及元素之间的关系。
拓扑空间由一组开集构成,并满足一些基本的公理,如空集和全集都是开集,开集的有限交集和任意并集仍然是开集等。
拓扑关系主要包括以下几个概念:
1. 邻域:一个元素的邻域是包含该元素的一个开集。
2. 连通性:两个元素之间存在一条路径连接它们,即使路径上的元素不同,也称它们是连通的。
3. 分离性:两个元素之间存在一些开集,将它们分开,即这些开集分别包含一个元素而不包含另一个元素。
4. 紧致性:对于一个拓扑空间,如果它的每个开覆盖都存在有限子覆盖,即可以用有限个开集覆盖整个空间,那么该空间被称为紧致的。
5. 同胚:如果存在一个双射函数,将一个拓扑空间中的元素映射到另一个拓扑空间中的元素,并且该函数及其逆函数都是连续的,那么这两个拓扑空间是同胚的。
拓扑关系的研究对于理解空间结构、形状和变形等具有重要意义,广泛应用于不同领域,如几何学、物理学、计算
机科学等。
« 久别重逢的 std::bad_alloc MSTC 月刊第三期(十周年特辑) »Klein Bottle拓扑空间的紧性by pluskid, on 2011-07-26, in Mathematics29 comments参加暑期讨论班其中有一场是我讲,第一次这样子讲数学的东西,有点紧张,于是先在这里整理一下。
内容大致是拓扑空间的紧性。
关于空间的紧性,我们在之前的分析中已经见过了:例如在实数轴上的有界闭区间就是典型的紧集,紧集具有很多优良的性质,比如我们知道在有界闭区间上的连续函数一定是一致连续的,并且能取到最大值和最小值。
所以,在将空间的概念推广到一般的拓扑空间之后,我们也希望将紧性这一优良性质也带到拓扑空间中来。
为此,我们需要找到什么是紧集最本质的东西。
在实数轴上的紧集,有如下的一些等价刻画:1. 是有界闭集2. 的任意无限子集必存在极限点3. 中的任意序列必有收敛子列4.的任意开覆盖必有有限子覆盖其中第一条无法在拓扑空间中使用,因为“有界”的概念无法定义。
第二或者第三条曾经被认为是实质性的,但是后来由于Tychonoff 定理,人们发现最后一条才是真正好的定义,因此将其作为拓扑空间紧性的定义,而第二条和第三条分别被叫做“极限点紧(Limit point compact )”和“序列紧(Sequencially compact )”。
下面是正式内容,在给出定义之前,我先给出一个提纲:首先当然是要给出拓扑空间紧性的定义。
接下来当然是会举一些例子,一方面是把枯燥的定义从抽象中拉回来,另一方面也是非常重要的是给出紧空间的存在性的证据,因为定义总是可以随便给的,这样子我可以给出具有任意优良性质的定义来,然而所定义的东西如果是不存在的话,相关的一切性质其实都是空谈。
然后我们将介绍从已有的紧空间构造新的紧空间的方法:包括集合的交、并、补,以及子空间、商空间和积空间——这一系列都是标准套路。
拓扑学中的紧致性判定准则推导思路探讨方向拓扑学是数学中的一个分支,研究的是空间形状和连续变形的属性。
其中,紧致性是拓扑学中一个重要的概念,它描述了空间的局部紧凑程度。
本文将探讨在拓扑学中紧致性的判定准则以及其推导思路的方向。
I. 概述在拓扑学中,紧致性是一个极其重要的概念。
一个空间称为紧致的,如果对于其每一个开覆盖都存在有限子覆盖。
直观上讲,紧致性可以理解为“没有脱离”的性质,即一个紧致空间可以被有限个开集所覆盖。
II. 紧致性的判定准则在拓扑学中,紧致性的判定准则有多种,其中一些比较常见和有用的准则如下:1. 有限性判定准则若一个空间有有限子覆盖,则该空间为紧致的。
这是紧致性最直观和简单的判定准则之一。
2. 连续映射保紧性准则若一个连续映射将一个紧致空间映射到另一个空间上,则映射结果空间也是紧致的。
3. 极限点紧致性准则若一个空间的任意无穷子集都有收敛于该空间的极限点,则该空间是紧致的。
4. 有界闭集紧致性准则在度量空间中,若一个集合既是有界闭集,那么它是紧致的。
III. 推导思路的方向推导紧致性判定准则的思路通常可以从以下几个方面进行探讨:1. 对于特殊类型的空间,如度量空间、赋范空间等,探讨其紧致性的判定准则。
2. 探讨紧致性与其他拓扑性质之间的关系,以及利用这种关系来判定紧致性。
3. 探讨紧致性的性质和特征,并据此推导紧致性的判定准则。
4. 定义并研究拓扑学中的一些重要定理,如紧致性与连续映射的关系等。
IV. 结论本文探讨了拓扑学中紧致性的判定准则以及其推导思路的方向。
紧致性作为拓扑学中一个重要的概念,可以通过有限性判定准则、连续映射保紧性准则、极限点紧致性准则以及有界闭集紧致性准则等方式进行判定。
推导紧致性判定准则的思路可以从特殊类型的空间、与其他拓扑性质的关系、紧致性的性质和特征等方面展开探讨。
通过深入研究和理解这些准则和思路,我们可以更好地理解和应用拓扑学中的紧致性概念。
拓扑学中的紧致性判定准则推导思路探讨在拓扑学中,紧致性是一个重要的概念,它描述了一个拓扑空间的紧致性质。
为了确定一个拓扑空间是否紧致,人们提出了许多判定准则。
本文将探讨这些判定准则的推导思路。
一、紧致性的定义在开始讨论紧致性判定准则之前,我们先来回顾一下紧致性的定义。
一个拓扑空间被称为是紧致的,如果它的任意开覆盖都有有限子覆盖。
二、紧致性的判定准则之一:Heine-Borel定理Heine-Borel定理是最早被提出来用于判定一个拓扑空间是否紧致的定理。
它断言:欧几里德空间中的一个子集是紧致的,当且仅当它是闭的有界集合。
证明思路:1. 如果一个子集是紧致的,即在任意开覆盖下存在有限子覆盖。
假设存在一个闭的有界集合,不是紧致的,我们来推导一个矛盾。
2. 由于该子集不是紧致的,那么存在某个开覆盖下没有有限子覆盖。
注意到闭集的补集是开集,所以该开覆盖存在一个有限子集的并集是整个闭有界集合的补集。
3. 然而,由于闭有界集合是有界的,这个和全集相补的开集覆盖中每个开集也是有界的,因此它们的有限并集也是有界的,这就导致了一个矛盾。
三、紧致性的判定准则之二:Lebesgue数引理Lebesgue数引理是另一个常用的判定准则,它指出:如果一个拓扑空间中的任意一族开集存在一个数epsilon,使得每个开集都可以容纳一个直径小于epsilon的闭球,那么这个拓扑空间是紧致的。
证明思路:1. 假设一个拓扑空间中的任意一族开集,它们的直径都小于等于epsilon,而没有有限子覆盖。
我们来推导一个矛盾。
2. 由于这些开集没有有限子覆盖,那么每个开集都无法被其他的开集所完全覆盖。
3. 那么,我们可以分别从每个开集中选择一个点,由于这些开集都是开的,所以这些点构成的集合也是开的。
4. 继续考虑这些点的闭包,由于它们都包含在原始开集中,所以闭包也在原始开集内。
5. 而根据题设条件,这些闭包都可以容纳直径小于epsilon的闭球,所以我们可以构造一个这样的直径小于epsilon的闭球覆盖。