湖南省雅礼中学2018届高三第八次月考英语答案
- 格式:pdf
- 大小:265.89 KB
- 文档页数:4
姓名准考证号雅礼中学2023届高三月考试卷(八)地理命题人:审题人:注意事项:1.答卷前,考生务必将自己的姓名、准考证号填写在答题卡上。
2.回答选择题时,选出每小题答案后,用铅笔把答题卡上对应题目的答案标号涂黑。
如需改动,用橡皮擦干净后,再选涂其他答案标号。
回答非选择题时,将答案写在答题卡上。
写在本试卷上无效。
3考试结束后,将本试题卷和答题卡一并交回。
一、选择题:本题共16小题,每小题3分,共48分。
在每小题给出的四个选项中,只有一项是符合题目要求的。
Y村地处福建兴化平原,多以同姓氏聚族而居,村落保持了明清时期的空间结构及建筑风格。
下图示意Y 村某一区域空间结构。
据此完成1~2题。
1.Y村落街巷空间狭窄且蜿蜓曲折是因为A.土地资源短缺B.地形起伏较小C.河网密度小D.防寒的需要2.影响图中东西两侧房屋整体朝向差异的主要因素是A.光照B.风向C.民俗D.地租近年来,国内医药产业总体呈现出稳步上行的发展趋势。
尽管医药产业转移成本较高,仍然已在各省(区、市)之间发生大规模迁移。
我国沿海地区依靠区位优势,抓住国际医药产业转移的机遇。
上海作为传统医药产业中心之一,目前医药产业呈现出转入与转出并存的态势。
据此完成3~4题。
3.医药产业转移成本较高,主要是因为医药产业①投资规模较大②劳动力需求较多③市场依赖性强④产业周期偏长A.①②B.①④C.②③D.③④4.上海医药产业转入与转出并存,转入与转出的企业最大的差别在于A.生产规模B.生产能耗C原料成本 D.企业利润飞地经济是通过跨行政区城的共同开发和管理,实现“飞入地”和“飞出地”双方资源互补、合作共赢的一种经济发展模式。
传统飞地经济模式主要是发达地区到欠发达地区投资建设工业园区。
近年来出现了由欠发达地区反向在发达地区设立飞地的创新型反向飞地,从而实现欠发达地区的跨越式发展。
下图为传统飞地和创新型反向飞地经济模式示意图。
据此完成5~6题。
5.更适合创新型反向飞地经济模式的产业为A.重化工业B.生物医药C.电子装配D.棉麻纺织6.与传统飞地相比;设立创新型反向飞地的主要目的是A.扩大园区建设B.促进产业转移C.加快人才流动D.提升研发效率从快递物流的区域性来看,物流节点按照功能主要分为三个等级:区域集散中心、城市分拔中心和城市配送网点。
姓名_______________准考证号______________绝密★启用前雅礼中学2023届高三月考试卷(八)生物学命题人:审题人:注意事项:1.答卷前,考生务必将自己的姓名、准考证号填写在答题卡上。
2.回答选择题时,选出每小题答案后,用铅笔把答题卡上对应题目的答案标号涂黑。
如需改动,用橡皮擦干净后,再选涂其他答案标号。
回答非选择题时,将答案写在答题卡上。
写在本试卷上无效。
3.考试结束后,将本试卷和答题卡一并交回。
一、单项选择题(本题共12小题,每小题2分,共24分。
每小题只有一个选项符合题目要求。
)1.衣原体是一类在真核细胞内寄生的小型原核生物,曾长期被误认为是“大型病毒”,其实它是一类独特的原核生物。
下列关于衣原体区分于病毒的说法中错误的是A.与真核细胞相比,衣原体无成形细胞核及具膜细胞器,因此体积较小B.衣原体转录出的mRNA可与多个核糖体结合为多聚核糖体,指导合成所需蛋白质C.衣原体以二分裂的方式繁殖而病毒以复制的方式增殖,这体现了细胞的多样性D.衣原体置于蒸馏水中会渗透吸水,但不会因吸水过多而涨破2.植物性食物中的纤维素具有较强的吸水性和黏性,且人体缺乏相应的消化酶,不能被消化吸收,但有利于人体健康,在营养学上称为“第七类营养素”。
纤维素的生理功能往往与其特点相关联。
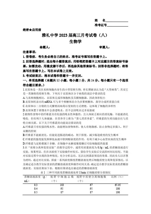
以下关于纤维素的功能说法错误的是A.纤维素只有较强的吸水性,故能增加食物体积,使人有饱腹感,防止食物过多摄入,利于血糖的控制B.纤维素不能被消化,但能促进肠道的蠕动,利于排便,减少肠道癌变的发生概率C.纤维素的黏度能发挥降低血液中胆固醇浓度的作用,有利于减少心血管疾病的发生概率D.纤维素与淀粉都属于多糖,在细胞中水解成葡萄糖后可给细胞提供能量3.在“质壁分离和复原实验”的教学过程中,通常用质量浓度为0.3g/mL的蔗糖溶液进行实验,效果明显,但在该浓度下实验操作时较长,留给学生实验后交流的时间比较短,不能对实验过程中出现的各种情况,充分分析总结,无法达到课前预设的效果。
湖南省湘楚名校联考2024-2025学年高三上学期8月月考英语试题一、听力选择题1.When will the man watch the movie?A.This Friday.B.This Saturday.C.Next Tuesday.2.What will the woman do next? .A.Donate money.B.Board a bus.C.Buy a coffee.3.What are the speakers mainly talking about?A.A film.B.A crime.C.A performer.4.What did the woman just receive?A.A chance to win an award.B.An article about her in a magazine.C.An opportunity to host an award ceremony.5.How much will the man probably give to the woman?A.$100.B.$50.C.$200.听下面一段较长对话,回答以下小题。
6.Why does Russell accept the job with the insurance company?A.It pays well.B.It has good benefits.C.It has a good reputation. 7.What is Russell like according to Elaine?A.Shy.B.Sociable.C.Nervous.听下面一段较长对话,回答以下小题。
8.When will Magic Circle start tonight?A.At 8:50 p. m.B.At 9:00 p. m.C.At 9:10 p. m.9.What is the weather like now?A.Windy.B.Rainy.C.Sunny.10.What kind of pet do the speakers have?A.A cat.B.A dog.C.A rabbit.听下面一段较长对话,回答以下小题。
大联考雅礼中学2024届高三月考试卷(一)数学本试卷分第Ⅰ卷(选择题)和第Ⅱ卷(非选择题)两部分,共8页.时量120分钟,满分150分.第Ⅰ卷一、选择题:本题共8小题,每小题5分,共40分.在每小题给出的四个选项中,只有一项是符合题目要求的.1.若集合{}2|log 4Mx x =<,{}|21N x x =≥,则M N ∩=()A.{}08x x ≤< B. 182xx≤<C.{}216x x ≤< D. 1162xx≤<2.记等差数列{a n }的前n 项和为S n .若a 6=16,S 5=35,则{a n }的公差为( )A.3B.2C.-2D.-33.已知1z ,2z 是关于x 的方程2220x x +=−的两个根.若11i z =+,则2z =( )A.B.1C.D.24.函数sin exx xy =的图象大致为()A. B.C. D.5.已知220x kx m +−<的解集为()(),11t t −<−,则k m +的值为( )A 1B.2C.-1D.-2.6. 古代数学家刘徽编撰的《重差》是中国最早的一部测量学著作,也为地图学提供了数学基础,根据刘徽的《重差》测量一个球体建筑的高度,已知点A 是球体建筑物与水平地面的接触点(切点),地面上B ,C 两点与点A 在同一条直线上,且在点A 的同侧,若在B ,C 处分别测量球体建筑物的最大仰角为60°和20°,且BC =100m ,则该球体建筑物的高度约为( )(cos10°≈0.985)A. 45.25mB. 50.76mC. 56.74mD. 58.60m7. 已知定义域是R 的函数()f x 满足:x ∀∈R ,()()40f x f x ++−=,()1f x +为偶函数,()11f =,则()2023f =( )A. 1B. -1C. 2D. -38. 如今中国被誉为基建狂魔,可谓是逢山开路,遇水架桥.公路里程、高铁里程双双都是世界第一.建设过程中研制出用于基建的大型龙门吊、平衡盾构机等国之重器更是世界领先.如图是某重器上一零件结构模型,中间最大球为正四面体ABCD 的内切球,中等球与最大球和正四面体三个面均相切,最小球与中等球和正四面体三个面均相切,已知正四面体ABCD棱长为,则模型中九个球的表面积和为( )A 6πB. 9πC.31π4D. 21π二、选择题:本题共4小题,每小题5分,共20分.在每小题给出的选项中,有多项符合题目要求,全部选对的得5分,部分选对的得2分,有选错的得0分.9. 下列命题为真命题的是( ) A. 若2sin 23α=,则21cos 46πα +=B. 函数()2sin 23f x x π=+的图象向右平移6π个单位长度得到函数()2sin 26g x x π=+的图象.C. 函数()2sin cos cos 26f x x x x π=+−单调递增区间为(),36k k k Z ππππ−++∈D. ()22tan 1tan xf x x =−的最小正周期为2π 10. 如图所示,该几何体由一个直三棱柱111ABC A B C -和一个四棱锥11D ACC A −组成,12AB BC AC AA ====,则下列说法正确的是( )A. 若AD AC ⊥,则1AD A C ⊥B. 若平面11A C D 与平面ACD 的交线为l ,则AC //lC. 三棱柱111ABC A B C -的外接球的表面积为143πD. 当该几何体有外接球时,点D 到平面11ACC A11. 同学们,你们是否注意到,自然下垂的铁链;空旷的田野上,两根电线杆之间的电线;峡谷的上空,横跨深洞的观光索道的钢索.这些现象中都有相似的曲线形态.事实上,这些曲线在数学上常常被称为悬链线.悬链线的相关理论在工程、航海、光学等方面有广泛的应用.在恰当的坐标系中,这类函数的表达式可以为()e e x x f x a b −=+(其中a ,b 是非零常数,无理数e 2.71828⋅⋅⋅),对于函数()f x 以下结论正确的是( )A. a b =是函数()f x 为偶函数的充分不必要条件;B. 0a b +=是函数()f x 为奇函数的充要条件;C. 如果0ab <,那么()f x 为单调函数;D. 如果0ab >,那么函数()f x 存极值点.12. 设等比数列{}n a 的公比为q ,其前n 项和为n S ,前n 项积为n T ,且满足条件11a >,202220231a a >⋅,()()20222023110a a −⋅−<,则下列选项正确的是( )的在A. {}n a 为递减数列B. 202220231S S +<C. 2022T 是数列{}Tn 中的最大项D. 40451T >第Ⅱ卷三、填空题:本题共4小题,每小题5分,共20分.13. 已知(2,),(3,1)a b λ=−=,若()a b b +⊥ ,则a = ______ .14. 已知函数51,2()24,2xx f x x x −≤ =−>,则函数()()g x f x =的零点个数为______. 15. 已知正方体的棱长为1,每条棱所在直线与平面α所成的角都相等,则平面α截此正方体所得截面面积的最大值为______.16. 如图1所示,古筝有多根弦,每根弦下有一个雁柱,雁柱用于调整音高和音质.图2是根据图1绘制的古筝弦及其雁柱的简易平面图.在图2中,每根弦都垂直于x 轴,相邻两根弦间的距离为1,雁柱所在曲线的方程为 1.1x y =,第n 根弦(n ∈N ,从左数首根弦在y 轴上,称为第0根弦)分别与雁柱曲线和直线l :1y x =+交于点(),n n n A x y 和(),n n n B x y ′′,则20n n n y y =′=∑______.(参考数据:取221.18.14=.)四、解答题:本题共6小题,共70分.请在答题卡指定区域内作答.解答时应写出文字说明、证明过程或演算步骤.17. 如图,在直三棱柱111ABC A B C -中,2CACB ==,AB =13AA =,M 为AB 的中点.(1)证明:1//AC 平面1B CM ; (2)求点A 到平面1B CM 的距离.18. 记锐角ABC 的内角,,A B C 的对边分别为,,a b c �已知sin()sin()cos cos A B A C B C−−=.(1)求证:B C =; (2)若sin 1a C =,求2211a b+的最大值. 19. 甲、乙足球爱好者为了提高球技,两人轮流进行点球训练(每人各踢一次为一轮),在相同的条件下,每轮甲、乙两人在同一位置,一人踢球另一人扑球,甲先踢,每人踢一次球,两人有1人进球另一人不进球,进球者得1分,不进球者得1−分;两人都进球或都不进球,两人均得0分,设甲、乙每次踢球命中的概率均为12,甲扑到乙踢出球的概率为12,乙扑到甲踢出球的概率13,且各次踢球互不影响. (1)经过1轮踢球,记甲的得分为X ,求X 的分布列及数学期望; (2)求经过3轮踢球累计得分后,甲得分高于乙得分的概率. 20. 已知数列{}n a 中,10a =,()12n n a a n n N∗+=+∈.(1)令11n n n b a a +=−+,求证:数列{}n b 是等比数列; (2)令3nn n a c =,当n c 取得最大值时,求n 的值.21. 已知双曲线2222:1(0,0)x y E a b a b−=>>的焦距为10,且经过点M .A ,B 为双曲线E 的左、右顶点,P 为直线2x =上的动点,连接P A ,PB 交双曲线E 于点C ,D (不同于A ,B ). (1)求双曲线E 的标准方程.(2)直线CD 是否过定点?若过定点,求出定点坐标;若不过定点,请说明理由.22. 设函数()()2cos 102x f x x x =−+≥.(1)求()f x 的最值;(2)令()sin g x x =,()g x 图象上有一点列()*11,1,2,...,,22i i i A g i n n =∈N ,若直线1i i A A +的斜率为()1,2,...,1i k i n =−,证明:1217 (6)n k k k n −+++>−.的大联考雅礼中学2024届高三月考试卷(一)数学本试卷分第Ⅰ卷(选择题)和第Ⅱ卷(非选择题)两部分,共8页.时量120分钟,满分150分.第Ⅰ卷一、选择题:本题共8小题,每小题5分,共40分.在每小题给出的四个选项中,只有一项是符合题目要求的.1. 若集合{}2|log 4Mx x =<,{}|21N x x =≥,则M N ∩=( )A. {}08x x ≤< B. 182xx≤<C. {}216x x ≤<D. 1162xx≤<【答案】D 【解析】【分析】直接解出集合,M N ,再求交集即可.详解】{}{}2|log 4|016Mx x x x =<=<<,1|2N x x=≥ ,则1162M N x x ∩=≤<.故选:D.2. 记等差数列{a n }的前n 项和为S n .若a 6=16,S 5=35,则{a n }的公差为( ) A. 3 B. 2C. -2D. -3【答案】A 【解析】【分析】由题得a 3=7,设等差数列的公差为d ,解方程组11+27516a d a d = += 即得解.【详解】解:由等差数列性质可知,S 5=152a a +×5=5a 3=35,解得a 3=7, 设等差数列的公差为d ,所以11+27516a d a d = += ,解之得3d =.故选:A.3. 已知1z ,2z 是关于x 的方程2220x x +=−的两个根.若11i z =+,则2z =( )【A.B. 1C.D. 2【答案】C 【解析】【分析】由1z ,2z 是关于x 的方程2220x x +=−的两个根,由韦达定理求出2z ,再由复数的模长公式求解即可.【详解】法一:由1z ,2z 是关于x 的方程2220x x +=−的两个根,得122z z +=, 所以()21221i 1i z z =−=−+=−,所以21i z =−=法二:由1z ,2z 是关于x 的方程2220x x +=−的两个根,得122z z ⋅=, 所以21221i z z ==+,所以2221i 1i z ===++.故选:C . 4. 函数sin exx xy =的图象大致为( ) A. B.C. D.【答案】D 【解析】【分析】分析函数sin exx xy =的奇偶性及其在()0,π上的函数值符号,结合排除法可得出合适的选项. 【详解】令()sin e x x xf x =,该函数的定义域为R ,()()()sin sin e ex xx x x x f x f x −−−−===,所以,函数sin exx xy =为偶函数,排除AB 选项, 当0πx <<时,sin 0x >,则sin 0exx xy >,排除C 选项. 故选:D.5. 已知220x kx m +−<的解集为()(),11t t −<−,则k m +的值为( ) A. 1 B. 2C. -1D. -2【答案】B 【解析】【分析】由题知=1x −为方程220x kx m +−=的一个根,由韦达定理即可得出答案. 【详解】因为220x kx m +−<的解集为()(),11t t −<−, 所以=1x −为方程220x kx m +−=的一个根, 所以2k m +=. 故选:B .6. 古代数学家刘徽编撰的《重差》是中国最早的一部测量学著作,也为地图学提供了数学基础,根据刘徽的《重差》测量一个球体建筑的高度,已知点A 是球体建筑物与水平地面的接触点(切点),地面上B ,C 两点与点A 在同一条直线上,且在点A 的同侧,若在B ,C 处分别测量球体建筑物的最大仰角为60°和20°,且BC =100m ,则该球体建筑物的高度约为( )(cos10°≈0.985)A. 45.25mB. 50.76mC. 56.74mD. 58.60m【答案】B 【解析】【分析】数形结合,根据三角函数解三角形求解即可;【详解】设球的半径为R ,,tan10R ABAC=,100tan10RBC =−=− , 25250.760.985RR ==, 故选:B.7. 已知定义域是R 的函数()f x 满足:x ∀∈R ,()()40f x f x ++−=,()1f x +为偶函数,()11f =,则()2023f =( )A. 1B. -1C. 2D. -3【答案】B 【解析】【分析】根据对称性可得函数具有周期性,根据周期可将()()()2023311f f f ==−=−. 【详解】因为()1f x +为偶函数,所以()f x 的图象关于直线1x =对称,所以()()2=f x f x −,又由()()40f x f x ++−=,得()()4f x f x +=−−,所以()()()846f x f x f x +=−−−=−+,所以()()2f x f x +=−,所以()()4f x f x +=,故()f x 的周期为4,所以()()()2023311f f f ==−=−.故选:B .8. 如今中国被誉为基建狂魔,可谓是逢山开路,遇水架桥.公路里程、高铁里程双双都是世界第一.建设过程中研制出用于基建的大型龙门吊、平衡盾构机等国之重器更是世界领先.如图是某重器上一零件结构模型,中间最大球为正四面体ABCD 的内切球,中等球与最大球和正四面体三个面均相切,最小球与中等球和正四面体三个面均相切,已知正四面体ABCD 棱长为,则模型中九个球的表面积和为( )A. 6πB. 9πC.31π4D. 21π【答案】B 【解析】【分析】作出辅助线,先求出正四面体的内切球半径,再利用三个球的半径之间的关系得到另外两个球的半径,得到答案.【详解】如图,取BC 的中点E ,连接DE ,AE,则CE BE ==,AE DE ==,过点A 作AF ⊥底面BCD ,垂足在DE 上,且2DF EF =,所以DF EF=4AF =,点O 为最大球球心,连接DO 并延长,交AE 于点M ,则DM ⊥AE , 设最大球的半径为R ,则OF OM R ==, 因为Rt AOM △∽Rt AEF ,所以AO OMAE EF==1R =, 即1OM OF ==,则413AO =−=,故1sin 3OM EAF AO ∠== 设最小球的球心为J ,中间球的球心为K ,则两球均与直线AE 相切,设切点分别为,H G , 连接,HJ KG ,则,HJ KG 分别为最小球和中间球的半径,长度分别设为,a b ,则33,33AJ HJ a AK GK b ====,则33JK AK AJ b a =−=−, 又JK a b =+,所以33b a a b −=+,解得2b a =,又33OK R b AO AK b =+=−=−,故432b R =−=,解得12b =, 所以14a =, 模型中九个球的表面积和为2224π4π44π44π4ππ9πR b a +×+×=++=.故选:B【点睛】解决与球有关的内切或外接的问题时,解题的关键是确定球心的位置.对于外切的问题要注意球心到各个面的距离相等且都为球半径;对于球的内接几何体的问题,注意球心到各个顶点的距离相等,解题时要构造出由球心到截面圆的垂线段、小圆的半径和球半径组成的直角三角形,利用勾股定理求得球的的半径二、选择题:本题共4小题,每小题5分,共20分.在每小题给出的选项中,有多项符合题目要求,全部选对的得5分,部分选对的得2分,有选错的得0分.9. 下列命题为真命题的是( ) A. 若2sin 23α=,则21cos 46πα +=B. 函数()2sin 23f x x π=+的图象向右平移6π个单位长度得到函数()2sin 26g x x π=+的图象 C. 函数()2sin cos cos 26f x x x x π=+−的单调递增区间为(),36k k k Z ππππ−++∈D. ()22tan 1tan xf x x =−的最小正周期为2π 【答案】ACD 【解析】【分析】利用二倍角公式和诱导公式可求得2cos 4πα+,知A 正确; 根据三角函数平移变换可求得()2sin 2g x x =,知B 错误;利用三角恒等变换公式化简得到()f x 解析式,利用整体对应的方式可求得单调递增区间,知C 正确; 利用二倍角公式化简得到()f x ,由正切型函数的周期性可求得结果知D 正确.【详解】对于A ,21cos 21sin 212cos 4226παπαα++−+===,A 正确; 对于B ,()f x 向右平移6π个单位长度得:2sin 26f x x π−=,即()2sin 2g x x =,B 错误;对于C ,()13sin 22sin 2sin 222226f x x x x x x x π=+=++, 则由222262k x k πππππ−+≤+≤+,Z k ∈得:36k x k ππππ−+≤≤+,Z k ∈,()f x \的单调递增区间为(),36k k k Z ππππ−++∈,C 正确; 对于D ,()22tan tan 21tan xf x x x ==−,tan 2y x ∴=的最小正周期为2π,D 正确.故选:ACD.10. 如图所示,该几何体由一个直三棱柱111ABC A B C -和一个四棱锥11D ACC A −组成,12AB BC AC AA ====,则下列说法正确的是( )A. 若AD AC ⊥,则1AD A C ⊥B. 若平面11A C D 与平面ACD 的交线为l ,则AC //lC. 三棱柱111ABC A B C -的外接球的表面积为143πD. 当该几何体有外接球时,点D 到平面11ACC A【答案】BD 【解析】【分析】根据空间线面关系,结合题中空间几何体,逐项分析判断即可得解. 【详解】对于选项A ,若AD AC ⊥,又因为1AA ⊥平面ABC , 但是D 不一定在平面ABC 上,所以A 不正确;对于选项B ,因为11//A C AC ,所以//AC 平面11A C D , 平面11AC D ∩平面ACD l =,所以//AC l ,所以B 正确; 对于选项C ,取ABC ∆的中心O ,111A B C ∆的中心1O ,1OO中点为该三棱柱外接球的球心,所以外接球的半径R , 所以外接球的表面积为22843R ππ=,所以C 不正确; 对于选项D ,该几何体的外接球即为三棱柱111ABC A B C -的外接球,1OO 的中点为该外接球的球心,该球心到平面11ACC A的点D 到平面11ACC A 的最大距离为R ,所以D 正确. 故选:BD11. 同学们,你们是否注意到,自然下垂的铁链;空旷的田野上,两根电线杆之间的电线;峡谷的上空,横跨深洞的观光索道的钢索.这些现象中都有相似的曲线形态.事实上,这些曲线在数学上常常被称为悬链线.悬链线的相关理论在工程、航海、光学等方面有广泛的应用.在恰当的坐标系中,这类函数的表达式可以为()e e x x f x a b −=+(其中a ,b 是非零常数,无理数e 2.71828⋅⋅⋅),对于函数()f x 以下结论正确的是( )A. a b =是函数()f x 为偶函数的充分不必要条件;B. 0a b +=是函数()f x 为奇函数的充要条件;C. 如果0ab <,那么()f x 为单调函数;D. 如果0ab >,那么函数()f x 存在极值点. 【答案】BCD 【解析】【分析】根据奇偶函数的定义、充分条件和必要条件的定义即可判断AB ;利用导数,分类讨论函数的单调性,结合极值点的概念即可判断CD.【详解】对于A ,当a b =时,函数()f x 定义域为R 关于原点对称,()()e e =x x f x a b f x −−=+,故函数()f x 为偶函数;当函数()f x 为偶函数时,()()=0f x f x −−,故()()0e e x xa b b a −−+−=, 即()()2e =xa b a b −−,又2e 0x >,故a b =,所以a b =是函数()f x 为偶函数的充要条件,故A 错误; 对于B ,当0a b +=时,函数()f x 定义域为R 关于原点对称,()()=e e ()()=0x x f x f x a b a b −+−+++,故函数()f x 为奇函数,当函数()f x 为奇函数时,()()=e e ()()=0xxf x f x a b a b −+−+++,因为e 0x >,e 0x −>,故0a b +=.所以0a b +=是函数()f x 为奇函数的充要条件,故B 正确;对于C ,()=e e x xa f xb −−′,因为0ab <,若0,0a b ><,则()e e0=xxa xb f −−>′恒成立,则()f x 为单调递增函数,若0,0a b <>则()e e0=xxa xb f −−<′恒成立,则()f x 为单调递减函数,故0ab <,函数()f x 为单调函数,故C 正确;对于D ,()2e e e ==ex xxxa ba b f x −−−′, 令()=0f x ′得1=ln 2bx a,又0ab >, 若0,0a b >>,当1,ln 2b x a∈−∞,()0f x ′<,函数()f x 为单调递减. 当1ln ,2b x a∈+∞,()0f x ¢>,函数()f x 为单调递增.函数()f x 存在唯一的极小值. 若0,0a b <<, 当1ln2b x a∈−∞,,()0f x ¢>,函数()f x 为单调递增. 当1ln ,2b x a∈+∞,()0f x ′<,函数()f x 为单调递减.故函数()f x 存在唯一的极大值. 所以函数存在极值点,故D 正确. 故答案为:BCD.12. 设等比数列{}n a 的公比为q ,其前n 项和为n S ,前n 项积为n T ,且满足条件11a >,202220231a a >⋅,()()20222023110a a −⋅−<,则下列选项正确的是( )A. {}n a 为递减数列B. 202220231S S +<C. 2022T 是数列{}Tn 中的最大项D. 40451T >【答案】AC 【解析】【分析】根据题意先判断出数列{}n a 的前2022项大于1,而从第2023项开始都小于1.再对四个选项一一验证:对于A :利用公比的定义直接判断;对于B :由20231a <及前n 项和的定义即可判断;对于C :前n 项积为n T 的定义即可判断;对于D :先求出4045T 40452023a =,由20231a <即可判断.【详解】由()()20222023110a a −⋅−<可得:20221a −和20231a −异号,即202220231010a a −> −< 或202220231010a a −<−> . 而11a >,202220231a a >⋅,可得2022a 和2023a 同号,且一个大于1,一个小于1.因为11a >,所有20221a >,20231a <,即数列{}n a 的前2022项大于1,而从第2023项开始都小于1. 对于A :公比202320221a q a =<,因为11a >,所以11n n a a q −=为减函数,所以{}n a 为递减数列.故A 正确; 对于B :因为20231a <,所以2023202320221a S S =−<,所以202220231S S +>.故B 错误;对于C :等比数列{}n a 的前n 项积为n T ,且数列{}n a 的前2022项大于1,而从第2023项开始都小于1,所以2022T 是数列{}Tn 中的最大项.故C 正确; 对于D :40451234045T a a a a = ()()()240441111a a q a q a q = 404512340441a q +++= 4045202240451a q ×= ()404520221a q =40452023a =因为20231a <,所以404520231a <,即40451T <.故D 错误.故选:AC第Ⅱ卷三、填空题:本题共4小题,每小题5分,共20分.13. 已知(2,),(3,1)a b λ=−=,若()a b b +⊥ ,则a = ______ .【答案】【解析】【分析】根据题意求得(1,1)a b λ+=+ ,结合向量的数量积的运算公式求得λ的值,得到a的坐标,利用向量模的公式,即可求解.【详解】因为(2,),(3,1)a b λ=−=,可得(1,1)a bλ+=+ , 又因为()a b b +⊥,可得()(1,1)(3,1)310b ba λλ=+⋅=++=⋅+ ,解得4λ=−, 所以(2,4)a =−−,所以a =故答案为:14. 已知函数51,2()24,2xx f x x x −≤ =−>,则函数()()g x f x =零点个数为______. 【答案】3 【解析】【分析】令()0g x =得()f x =,根据分段函数性质可在同一直角坐标系中作出()f x,y =的大致图象,由图象可知,函数()y f x =与y =的图象有3个交点,即可得出答案.【详解】令()0g x =得()f x =可知函数()g x 的零点个数即为函数()f x与y =的交点个数,在同一直角坐标系中作出()f x,y =的大致图象如下:由图象可知,函数()y f x =与y =的图象有3个交点,即函数()g x 有3个零点, 故答案为:3.15. 已知正方体的棱长为1,每条棱所在直线与平面α所成的角都相等,则平面α截此正方体所得截面面积的最大值为______.【解析】【分析】利用正方体的结构特征,判断平面α所在的位置,然后求得截面面积的最大值即可.的【详解】根据相互平行的直线与平面所成的角是相等的,可知在正方体1111ABCD A B C D −中,平面11AB D 与直线1AA ,11A B ,11A D 所成的角是相等的,所以平面11AB D 与平面α平行,由正方体的对称性:要求截面面积最大,则截面的位置为过棱的中点的正六边形(过正方体的中心),边,所以其面积为26S .16. 如图1所示,古筝有多根弦,每根弦下有一个雁柱,雁柱用于调整音高和音质.图2是根据图1绘制的古筝弦及其雁柱的简易平面图.在图2中,每根弦都垂直于x 轴,相邻两根弦间的距离为1,雁柱所在曲线的方程为 1.1x y =,第n 根弦(n ∈N ,从左数首根弦在y 轴上,称为第0根弦)分别与雁柱曲线和直线l :1y x =+交于点(),n n n A x y 和(),n n n B x y ′′,则20n n n y y =′=∑______.(参考数据:取221.18.14=.)【答案】914 【解析】【分析】根据题意可得1, 1.1n n n y n y ′=+=,进而利用错位相减法运算求解.【详解】由题意可知:1, 1.1n n n y n y ′=+=,则()20201192000011.111.121.1201.1211.1n n n n n y y n =′=+=×+×++×+×∑∑L , 可得2012202101.111.121.1201.1211.1nn n yy =′×=×+×++×+×∑L ,两式相减可得:2120120212101 1.10.1 1.1 1.1 1.1211.1211.11 1.1n n n y y =−′−×=+++−×=−×−∑L 2121221 1.10.1211.11 1.118.1491.40.10.10.1−+××++====−−−−, 所以20914nn n yy =′=∑.故答案为:914.四、解答题:本题共6小题,共70分.请在答题卡指定区域内作答.解答时应写出文字说明、证明过程或演算步骤.17. 如图,在直三棱柱111ABC A B C -中,2CACB ==,AB =13AA =,M 为AB 中点.(1)证明:1//AC 平面1B CM ; (2)求点A 到平面1B CM 的距离. 【答案】(1)证明见解析 (2【解析】【分析】(1)利用线面平行的判定定理证明; (2)利用等体积法求解.的【小问1详解】连接1BC 交1B C 于点N ,连接MN , 则有N 为1BC 的中点,M 为AB 的中点, 所以1//AC MN ,且1AC ⊄平面1B CM ,MN ⊂平面1B CM , 所以1//AC 平面1B CM . 【小问2详解】连接1AB ,因为2CACB ==,所以CM AB ⊥,又因为1AA ⊥平面ABC ,CM ⊂平面ABC ,所以1AA CM ⊥,1AB AA A ∩=,所以CM ⊥平面11ABB A , 又因为1MB ⊂平面11ABB A ,所以1CM MB ⊥,又222CA CB AB +=,所以ABC 是等腰直角三角形,112CM AB MB ====,所以1112CMB S CM MB =⋅=△1111222ACM ACB S S CA CB ==×⋅=△△, 设点A 到平面1B CM 的距离为d , 因为11A B CM B ACM V V −−=,所以111133B CM ACM S d S AA ××=×× ,所以11ACM B CMS AA dS ×= .18. 记锐角ABC 的内角,,A B C 的对边分别为,,a b c �已知sin()sin()cos cos A B A C B C−−=.(1)求证:B C =; (2)若sin 1a C =,求2211a b+的最大值. 【答案】(1)见解析; (2)2516. 【解析】【分析】(1)运用两角和与差正弦进行化简即可;(2)根据(1)中结论运用正弦定理得sin 2sin sin 12ba C R Ab A R === ,然后等量代换出2211a b +,再运用降次公式化简,结合内角取值范围即可求解. 【小问1详解】 证明:由题知sin()sin()cos cos A B A C B C−−=,所以sin()cos sin()cos A B C A C B −=−, 所以sin cos cos cos sin cos sin cos cos cos sin cos A B C A B C A C B A C B −=−, 所以cos sin cos cos sin cos A B C A C B = 因为A 为锐角,即cos 0A ≠ , 所以sin cos sin cos B C C B =, 所以tan tan =B C , 所以B C =. 【小问2详解】 由(1)知:B C =, 所以sin sin B C =, 因为sin 1a C =, 所以1sin C a=, 因为由正弦定理得:2sin ,sin 2b aR A B R=, 所以sin 2sin sin 12b a C R A b A R=== ,所以1sin A b =, 因为2A B C C ππ=−−=− ,所以1sin sin 2A C b==, 所以222211sin sin 2a bC C++ 221cos 2(1cos 2)213cos 2cos 222CC C C −+−=−−+因为ABC 是锐角三角形,且B C =, 所以42C ππ<<,所以22C ππ<<,所以1cos 20C −<<, 当1cos 24C =−时,2211a b +取最大值为2516, 所以2211a b +最大值为:2516. 19. 甲、乙足球爱好者为了提高球技,两人轮流进行点球训练(每人各踢一次为一轮),在相同的条件下,每轮甲、乙两人在同一位置,一人踢球另一人扑球,甲先踢,每人踢一次球,两人有1人进球另一人不进球,进球者得1分,不进球者得1−分;两人都进球或都不进球,两人均得0分,设甲、乙每次踢球命中的概率均为12,甲扑到乙踢出球的概率为12,乙扑到甲踢出球的概率13,且各次踢球互不影响. (1)经过1轮踢球,记甲的得分为X ,求X 的分布列及数学期望; (2)求经过3轮踢球累计得分后,甲得分高于乙得分的概率. 【答案】(1)分布列见解析;期望为112(2)79192【解析】【分析】(1)先分别求甲、乙进球的概率,进而求甲得分的分布列和期望;(2)根据题意得出甲得分高于乙得分的所有可能情况,结合(1)中的数据分析运算. 【小问1详解】记一轮踢球,甲进球为事件A ,乙进球为事件B ,A ,B 相互独立, 由题意得:()1111233P A =×−= ,()1111224P B =×−= , 甲的得分X 的可能取值为1,0,1−,()()()()11111346P X P AB P A P B =−===−×= ,()()()()()()()11117011343412P X P AB P AB P A P B P A P B ==+=+=×+−×−=()()()()11111344P X P AB P A P B ====×−= ,所以X 的分布列为:()1711101612412E X =−×+×+×=.【小问2详解】经过三轮踢球,甲累计得分高于乙有四种情况:甲3轮各得1分;甲3轮中有2轮各得1分,1轮得0分;甲3轮中有2轮各得1分,1轮得1−分;甲3轮中有1轮得1分,2轮各得0分,甲3轮各得1分的概率为3111464P ==, 甲3轮中有2轮各得1分,1轮得0分的概率为2223177C 41264P =×=, 甲3轮中有2轮各得1分,1轮得1−分的概率为2233111C 4632P =×= , 甲3轮中有1轮得1分,2轮各得0分的概率为21431749C 412192P =××=, 所以经过三轮踢球,甲累计得分高于乙的概率1714979646432192192P =+++=.20. 已知数列{}n a 中,10a =,()12n n a a n n N∗+=+∈.(1)令11n n n b a a +=−+,求证:数列{}n b 是等比数列; (2)令3nn n a c =,当n c 取得最大值时,求n 的值. 【答案】(1)证明见解析;(2)3n =. 【解析】 【分析】(1)求得21a =,12b =,利用递推公式计算得出12n n b b +=,由此可证得结论成立;(2)由(1)可知112nn n a a +−+=,利用累加法可求出数列{}n a 的通项公式,可得出213n n nn c −−=,利用定义法判断数列{}n c 的单调性,进而可得出结论.【详解】(1)在数列{}n a 中,10a =,12n n a a n +=+,则21211a a =+=, 11n n n b a a +=−+ ,则12112b a a −+,则()()()111112211212n n n n n n n n b a a a n a n a a b ++−−=−+=+−+−+=−+=,所以,数列{}n b 为等比数列,且首项为2,所以,1222n n n b −=×=;(2)由(1)可知,2n n b =即121nn n a a +−=−,可得2123211212121n n n a a a a a a −−−=− −=−−=− , 累加得()()()()1211212222112112n n n n a a n n n −−−−=+++−−=−−=−−− ,21n n a n ∴=−−.213n n n n c −−∴=,()111112112233n n n n n n n c +++++−+−−−==, 11112221212333n n nn n n n n n n n c c ++++−−−−+−∴−=−=, 令()212nf n n =+−,则()11232n f n n ++=+−,所以,()()122nf n f n +−=−.()()()()1234f f f f ∴=>>> ,()()1210f f ==> ,()310f =−<,所以,当3n ≥时,()0f n <.所以,123c c c <<,345c c c >>> . 所以,数列{}n c 中,3c 最大,故3n =.【点睛】方法点睛:求数列通项公式常用的七种方法:(1)公式法:根据等差数列或等比数列的通项公式()11n a a n d +−=或11n n a a q −=进行求解;(2)前n 项和法:根据11,1,2n nn S n a S S n −= = −≥ 进行求解;(3)n S 与n a 的关系式法:由n S 与n a 的关系式,类比出1n S −与1n a −的关系式,然后两式作差,最后检验出1a 是否满足用上面的方法求出的通项;(4)累加法:当数列{}n a 中有()1n n a a f n −−=,即第n 项与第n 1−项的差是个有规律的数列,就可以利用这种方法;(5)累乘法:当数列{}n a 中有()1nn a f n a −=,即第n 项与第n 1−项的商是个有规律的数列,就可以利用这种方法;(6)构造法:�一次函数法:在数列{}n a 中,1n n a ka b −=+(k 、b 均为常数,且1k ≠,0k ≠). 一般化方法:设()1n n a m k a m −+=+,得到()1b k m =−,1b m k =−,可得出数列1n b a k+ −是以k的等比数列,可求出n a ;�取倒数法:这种方法适用于()112,n n n ka a n n N ma p∗−−=≥∈+(k 、m 、p 为常数,0m ≠),两边取倒数后,得到一个新的特殊(等差或等比)数列或类似于1n n a ka b −=+的式子; �1nn n a ba c +=+(b 、c 为常数且不为零,n N ∗∈)型的数列求通项n a ,方法是在等式的两边同时除以1n c +,得到一个1n n a ka b +=+型的数列,再利用�中的方法求解即可. 21. 已知双曲线2222:1(0,0)x y E a b a b−=>>的焦距为10,且经过点M .A ,B 为双曲线E 的左、右顶点,P 为直线2x =上的动点,连接P A ,PB 交双曲线E 于点C ,D (不同于A ,B ). (1)求双曲线E 的标准方程.(2)直线CD 是否过定点?若过定点,求出定点坐标;若不过定点,请说明理由. 【答案】(1)221169x y −= (2)直线CD 过定点,定点坐标为(8,0). 【解析】【分析】(1)方法一:将M 代入方程,结合222+=a b c 求得,a b 得双曲线方程;方法二:根据双曲线定义求得a 得双曲线方程.(2)方法一:设CD 的方程为x my t =+,与双曲线联立,由A 点与C 点写出AC 方程,求出p y ,由B 点与D 点写出BD 方程,求出p y ,利用两个p y 相等建立关系式,代入韦达定理可求得t 为定值.方法二:设CD 的方程为,(2,)x my t P n =+,与双曲线联立,由P 点与A 点写出AC 方程,由P 点与B 点写出BD 方程,将()()1122,,,C x y D x y 代入以上两方程,两式相比消去n 建立关系式,代入韦达定理可求得t 为定值. 【小问1详解】法一.由222225,64271,a b ab += −=解得2216,9a b ==,�双曲线E 的标准方程为221169x y −=. 法二.左右焦点为()()125,0,5,0F F −,125,28c a MF MF ∴==−=,22294,a b c a ∴===−,�双曲线E 的标准方程为221169x y −=.【小问2详解】直线CD 不可能水平,故设CD 的方程为()()1122,,,,x my t C x y D x y =+, 联立221169x my t x y =+−= 消去x 得()()2222916189144=0,9160m y mty t m −++−−≠, 12218916mt y y m −∴+=−,21229144916t y y m −=−,12y y −±,AC 的方程为11(4)4y yx x ++,令2x =,得1164p y y x =+, BD 的方程为22(4)4y yx x −−,令2x =,得2224p y y x −=−,1221112212623124044y y x y y x y y x x −∴=⇔−++=+− ()()21112231240my t y y my t y y ⇔+−+++=()()1212431240my y t y t y ⇔+−++= ()()()()12121242480my y t y y t y y ⇔+−++−−=()22249144(24)180916916m t t mt m m −−⇔−±=−−3(8)(0m t t ⇔−±−=(8)30t m ⇔−= ,解得8t =3m =±,即8t =或4t =(舍去)或4t =−(舍去), �CD 的方程为8x my =+,�直线CD 过定点,定点坐标为(8,0). 方法二.直线CD 不可能水平,设CD 的方程为()()1122,,,,,(2,)x my t C x y D x y P n =+, 联立22,1,169x my t x y =+ −= ,消去x 得()2229161891440m y mty t −++−=, 2121222189144,916916mt t y y y y m m −−∴+==−−, AC 的方程为(4)6nyx =+,BD 的方程为(4)2ny x −−, ,C D 分别在AC 和BD 上,()()11224,462n ny x y x ∴=+=−−, 两式相除消去n 得()211211223462444x y y y x x x y −−−=⇔+=+−, 又22111169x y −=,()()211194416x x y ∴+−=.将()2112344x y x y −−+=代入上式,得()()1212274416x x y y −−−=⇔()()1212274416my t my t y y −+−+−=()()221212271627(4)27(4)0m y y t m y y t ⇔++−++−=⇔()22222914418271627(4)27(4)0916916t mtm t m t m m −−++−+−=−−.整理得212320t t +=−,解得8t =或4t =(舍去). �CD 的方程为8x my =+,�直线CD 过定点,定点坐标为(8,0). 【点睛】圆锥曲线中直线过定点问题通法,先设出直线方程y kx m =+,通过韦达定理和已知条件若能求出m 为定值可得直线恒过定点,若得到k 和m 的一次函数关系式,代入直线方程即可得到直线恒过定点.22. 设函数()()2cos 102x f x x x =−+≥.(1)求()f x 的最值;(2)令()sin g x x =,()g x 的图象上有一点列()*11,1,2,...,,22i ii A g i n n =∈N ,若直线1i i A A +的斜率为()1,2,...,1i k i n =−,证明:1217 (6)n k k k n −+++>−. 【答案】(1)()f x 在[)0,∞+上的最小值为()00f =,()f x 在[)0,∞+上无最大值. (2)见解析 【解析】【分析】(1)求出原函数的二阶导数后可判断二阶导数非负,故可判断导数非负,据此可求原函数的最值.(2)根据(1)可得3sin (0)6x x x x ≥−≥,结合二倍角的正弦可证:2271162i i k +>−×,结合等比数列的求和公式可证题设中的不等式. 【小问1详解】()sin f x x x ′=−+,设()sin s x x x =−+,则()cos 10s x x ′=−+≥(不恒为零),故()s x 在()0,∞+上为增函数,故()()00s x s >=,所以()0f x ¢>,故()f x 在[)0,∞+上为增函数, 故()f x 在[)0,∞+上的最小值为()00f =,()f x 在[)0,∞+上无最大值. 【小问2详解】先证明一个不等式:3sin (0)6x x x x ≥−≥,证明:设()3sin ,06x u x x x x =−+≥,则()2cos 1()02x u x x f x ′=−+=≥(不恒为零),故()u x 在[)0,∞+上为增函数, 故()()00u x u ≥=即3sin (0)6x x x x ≥−≥恒成立. 当*N i ∈时,11111111222sin sin 112222i i i i i i i ig g k ++++ − ==− − 11111111111122sin cos sin 2sin 2cos 122222i i i i i i i +++++++=−=×−由(1)可得()2cos 102x x x ≥−>,故12311cos 1022i i ++≥−>, 故111112311112sin2cos 12sin 2112222i i i i i i ++++++ ×−≥×−−1112213322111112sin121222622i i i i i i i +++++++ ×−≥−− × 2222224422117111711111622626262i i i i i +++++ =−−=−×+×>−× × , 故1214627111...16222n nk k k n −+++>−−+++41111771112411166123414n n n n −− =−−×=−−×−× −771797172184726n n n n =−−+×>−>−. 【点睛】思路点睛:导数背景下数列不等式的证明,需根据题设中函数的特征构成对应的函数不等式,从而得到相应的数列不等式,再结合不等式的性质结合数列的求和公式、求和方法等去证明目标不等式.。
雅礼中学2025届高三月考试卷(一)物理本试题卷分选择题和非选择题两部分,共8页。
时量75分钟,满分100分。
一、单选题(本题共6小题,每小题4分,共24分,在每小题给出的四个选项中,只有一项是符合题目要求的)1. 每次看到五星红旗冉冉升起,我们都会感到无比自豪和骄傲,在两次升旗仪式的训练中,第一次国旗运动的图像如图中实线所示,第二次国旗在开始阶段加速度较小,但跟第一次一样,仍能在歌声结束时到达旗杆顶端,其运动的图像如图中虚线所示,下列图像可能正确的是( )A. B. C. D.2. 无缝钢管制作原理如图所示,竖直平面内,管状模型置于两个支承轮上,支承轮转动时通过摩擦力带动管状模型转动,铁水注入管状模型后,由于离心作用,紧紧地覆盖在模型的内壁上,冷却后就得到无缝钢管。
已知管状模型内壁半径R ,则下列说法正确的是( )A. 铁水是由于受到离心力作用才覆盖在模型内壁上B. 模型各个方向上受到的铁水的作用力相同C. 管状模型转动的角速度D. 若最上部的铁水恰好不离开模型内壁,此时仅重力提供向心力3. 一物块静止在粗糙程度均匀的水平地面上,在0~4s 内所受水平拉力F 随时间t 的变化关系图像如图甲所示,在0~2s 内的速度图像如图乙所示,最大静摩擦力大于滑动摩擦力,下列说法正确的是( )的的的v t -v t -ωA. 物块的质量为2kgB. 在4s 内物块的位移为8mC. 在4s 内拉力F 做功为18JD. 在4s 末物块的速度大小为4m/s4. 磷是构成DNA 的重要元素,2023年科学家在土卫二的海洋中检测到磷。
此发现意味着土卫二有可能存在生命。
目前探测器已经测出了土卫二的密度为,现发射一颗贴近土卫二表面的人造卫星对土卫二进一步观测,已知万有引力常量为G ,则根据题中所给数据可以计算出( )A. 人造卫星的周期B. 土卫二的质量C. 人造卫星的向心加速度大小D. 人造卫星与土卫二之间的万有引力大小5. 如图所示,水平轻细线bc 两端拴接质量均为m 的小球甲、乙,a 、d 为两侧竖直墙壁上等高的两点,小球甲,乙用轻细线ab 和轻弹簧cd 分别系在a 、d 两点,轻细线ab 、轻弹簧cd 与竖直方向的夹角均为,现将水平拉直的轻细线bc 剪断,在剪断瞬间,轻细线ab 上的拉力与轻弹簧cd 上的弹力之比为,小球甲、乙的加速度大小之比为,,,则下列说法正确的是( )A. ,B. ,C. ,D. ,6. 如图所示,在某次跳台滑雪比赛中,运动员以初速度从跳台顶端A 水平飞出,经过一段时间后落在倾斜赛道上的B 点,运动员运动到P 点时离倾斜赛道最远,P 点到赛道的垂直距离为PC ,P点离赛道的竖直ρ37θ= :F F T 12:a a sin 370.6= cos370.8= :4:5F F =T 12:16:5a a =:4:5F F =T 12:4:25a a =T :16:25F F =12:16:5a a =T :16:25F F =12:4:5a a =0v高度为PD ,赛道的倾角为,重力加速度为g ,空气阻力不计,运动员(包括滑雪板)视为质点。
2024学年湖南雅礼中学高考压轴卷英语试卷考生请注意:1.答题前请将考场、试室号、座位号、考生号、姓名写在试卷密封线内,不得在试卷上作任何标记。
2.第一部分选择题每小题选出答案后,需将答案写在试卷指定的括号内,第二部分非选择题答案写在试卷题目指定的位置上。
3.考生必须保证答题卡的整洁。
考试结束后,请将本试卷和答题卡一并交回。
第一部分(共20小题,每小题1.5分,满分30分)1.—He is eager to try something he has never tried before.—Oh, I see. That’s _______ he’s different from others.A.when B.where C.how D.what2.I have no doubt that Anna will ________ it, but I wonder whether she is really ready enough.A.dig B.hit C.make D.lift3.What matters in life is working hard ________ hardly working.A.as well as B.less thanC.rather than D.other than4.Computers can do nothing.But once ______what to do, they show extraordinary power to do a great deal.A.to program B.being programmedC.programmed D.having programmed5.People ________ with anyone who is always talking about how wonderful he is.A.fall in B.keep company C.catch up D.get fed up6.Self- confidence is a kind of quality and that is it takes to do everything well.A.why B.thatC.what D.which7.Mike was usually so careful, this time he made a small mistake.A.yet B.still C.even D.thus8.—I am wondering ________ makes you study so hard?—To go to my dream university.A.what is it that B.that is whatC.what is that D.what it is that9.The house caught fire last week, with little of the original building _________.A.remain B.remained C.remains D.remaining10.He is such an unselfish man. You cannot help but ________ him.A.respect B.to respect C.neglect D.to neglect11.— Y ou should have come to the party last Saturday evening. It was really fantastic.— But a friend an unexpected visit to me.A.paid B.had paid C.would pay D.has paid12.The conference aims to develop business and let people think about _______ they can have a positive influence on the planet.A.why B.thatC.what D.how13.-- Alison, I'm sorry. I can't come to the wedding with you tomorrow morning. -- ________?-- My grandma was severely ill, so I have to stay in the hospital to look after her.A.How is it B.How come C.So what D.What's the problem14.If I _____it with my own eyes ,I wouldn’t have believed it.A.didn’t see B.weren’t seeingC.wouldn’t see D.hadn’t seen15.—Kevin, time for the next destination!—No hurry! Another 15 minutes and we _____ all the exhibition rooms of the museum.A.am exploring B.have exploredC.will explore D.will have explored16.Y oung couples will be happy to see their babies _______ with good health and intelligence when they are born. A.to bless B.blessingC.blessed D.being blessed17.---May! How is your plan? I heard you started it last Sunday.---Oh! I for it, but I haven’t decided where to start it.A.have prepared B.had prepared C.have been preparing D.was preparing18.---Can you help me with my English homework? You're a genius.---__________, but I'll try to help you. What's your problem?A.Far from it B.Sounds goodC.By all means D.It's out of question19.With more forests being destroyed, huge quantities of good earth ________ each year.A.is washing away B.is being washed awayC.are washing away D.are being washed away20.—OK,here ___________.—Thank you for your lift. See you later.A.are we B.is itC.we are D.comes it第二部分阅读理解(满分40分)阅读下列短文,从每题所给的A、B、C、D四个选项中,选出最佳选项。
雅礼中学2025届高三月考试卷(三)化学得分:______本试题卷分选择题和非选择题两部分,共8页。
时量75分钟,满分100分。
可能用到的相对原子质量:H~1 C~12 N~14 O~16 Na~23 S~32 Cl~35.5 Zr~91第Ⅰ卷(选择题 共42分)一、选择题(本题共14小题,每小题3分,共42分,每小题只有一个选项符合题意。
)1.化学和我们的生活有十分密切的联系,下列表述不正确的是()A.在碳素钢中加入Cr 和Ni 制得不锈钢可以增强钢的强度以及抗腐蚀能力B.改变铝制品表面氧化膜的厚度可以影响染料着色从而产生美丽的颜色C.焰色试验选择Fe 作为载体是因为铁元素受热不发生电子跃迁、不产生发射光谱D.半导体材料氮化镓是一种新型无机非金属材料2.下列化学用语表示不正确的是()A.2,2-二甲基丁烷的结构简式:B.三氟化硼分子的空间填充模型:C.次氯酸分子的电子式:D.基态溴原子的简化电子排布式:3.2024年诺贝尔化学奖表彰了三位科学家在蛋白质设计和结构预测领域作出的贡献,中国科学家颜宁在这方面也做了大量的工作,以下相关说法不正确的是( )A.蛋白质分散在水中形成的分散系可以产生丁达尔效应B.要使蛋白质晶化得到较大的蛋白质晶体需要快速结晶C.通过X 射线衍射可以得到高分辨率的蛋白质结构D.蛋白质复杂结构的形成与极性键、非极性键、氢键、范德华力等有关4.以下实验方案正确且能达到实验目的的是( )选项实验目的实验方案A 制备少量硝酸边加强热边向饱和硝酸钠溶液中滴加浓硫酸B验证晶体的自范性将形状不规则的蔗糖块放入饱和蔗糖溶液中静置一段时间后取出C 验证C 和Si 的非金属性强弱将焦炭和石英砂混合加强热(1800~2000℃),检验气体产物以证明反应发生D测定中和热将稍过量的NaOH 固体投入装有一定量稀盐酸的烧杯中并测33253CH |CH C C H |CH --H :O:Cl :[]25Ar 4s 4p量其温度变化5.某化学小组在实验室尝试用氨气制备硝酸,过程如下:。
炎德·英才大联考雅礼中学2025届高三月考试卷(一)语文本试卷共四道大题,23道小题,满分150分。
时量150分钟。
一、现代文阅读(35分)(一)现代文阅读Ⅰ(本题共5小题,19分)阅读下面的文字,完成1~5题。
材料一:积极情绪(Positive Emotion)可以定义为正面的情绪或者具有正面向上价值的情绪。
情绪的认知理论认为,“积极情绪就是在目标实现过程中取得进步或得到他人积极评价时所产生的感受。
”由此可见,积极情绪就是经历了内在、外在的刺激,正确地解决了问题,达到某种成功与满意度,满足了个体的需求,感觉到个体的存在价值伴有随之而来的愉悦的心情与感受。
积极情绪并不是消极接受、坦然享受、乐不思蜀的感觉。
这些只是浅薄的感受,即时地享乐。
积极情绪拓展到更深的层面——从欣赏到热爱。
它并不是简单的迷恋,而是一种真心喜欢、经过努力而获得的欢愉、欣喜。
“积极情绪”这个词,指向了重要的人性瞬间。
那些轻微而短暂的愉悦状态,其实要比你想象的强大得多。
作为人类,生来就能够体验到微弱短促却愉悦舒畅的积极情绪。
它有着不同的形态和滋味。
回想一下,当感到与他人或与所爱的人心灵相通时;当感到有趣、有创意或忍俊不禁时;当感到自己的灵魂被蕴含在生命中的纯粹的美所打动时;或者当因一个新颖的主意或爱好而感到活力无限、兴致勃勃时,你都会不由自主地产生爱、喜悦、感激、宁静、兴趣和激励这样的积极情绪,它们会打开你的心扉。
然而,无论是迷恋、欢笑还是爱,你由衷的积极情绪总是无法持续很长的时间。
良好的感觉来了又去,就如同好天气一样,这是人类的本性。
积极情绪会逐渐消退,如果它长盛不衰,人们会很难适应变化,无法觉察到好消息和坏消息之间的差异,或是邀请与冒犯之间的差异。
如果你想重塑生活,让它变得更美好,秘诀就是不要把积极情绪抓得太紧,也不要抗拒它稍纵即逝的本性,而是将它更多地植入生活——久而久之,你就会提高积极情绪的分量。
我们发现,在这一秘诀中最重要的是积极率,这是用来描述积极情绪与消极情绪的数量关系的一种方法。
湖南省雅礼中学2024届高三综合自主测试(一)英语试卷第一部分听力(共两节,满分30分)做题时,先将答案标在试卷上。
录音内容结束后,你将有两分钟的时间将试卷上的答案转涂到答题卡上。
第一节(共5小题;每小题1.5分,满分7.5分)1.Why does the woman intend to go to Rome?A. To work.B. To study.C. To travel.2.What does the woman think of the trip?A. Worthless.B. Terrible.C. Great.3.In which city did the woman and John stay the longest?A. Vienna.B. Rome.C. Paris.4.What is “couscous”?A.A new hotel.B.A kind of food.C.A close relative.5.Where does the conversation most probably take place?A. In a park.B. In a zoo.C. In a pet store.第二节(共15小题;每小题1.5分,满分22.5分)听下面5段对话或独白。
每段对话或独白后有几个小题,从题中所给的A、B、C三个选项中选出最佳选项,并标在试卷的相应位置。
听每段对话或独白前,你将有时间阅读各个小题,每小题5秒钟;听完后,各小题将给出5秒钟的作答时间。
每段对话或独白读两遍。
听下面一段对话,回答6-7小题。
6.Where are the speakers?A. In a restaurant.B. In a bookstore.C. In a supermarket.7.What does the man have to do now?A. Sign his name.B. Wait for his turn.C. Call his friend.听下面一段对话,回答8-10小题。
大联考雅礼中学2025届高三月考试卷(一)化学本试题卷分选择题和非选择题两部分,共8页。
时量75分钟,满分100分。
可能用到的相对原子质量:H~1 C~12 N~14 O~16 Na~23 Al~27 Si~28 P~31第Ⅰ卷(选择题 共42分)一、选择题(本题共14小题,每小题3分,共42分,每小题只有一个选项符合题意。
)1.下列有关叙述错误的是( )A .放电影时,放映机到银幕间光柱的形成是因为丁达尔效应B .工业上一般可以采用电解饱和食盐水的方法制取NaOHC .FeO 在空气中受热,能迅速被氧化成23Fe OD .硬铝是一种铝合金,密度小、强度高,具有较强的抗腐蚀能力,是制造飞机和宇宙飞船的理想材料 2.设A N 为阿伏加德罗常数的值,下列叙述正确的是( ) A .40gSiC 晶体中含有的Si C −的数目为A 2NB .100g 质量分数为46%的25C H OH 的水溶液中含有的氧原子数目为A 4N C .标准状况下,11.2L 3NH 与11.2LHF 均含有A 5N 个质子D .1mol 614C H 中含有的σ键的数目为A 20N3.下列关于23Na CO 和3NaHCO 的说法中,错误的是( ) A .两种物质的溶液中,所含微粒的种类相同 B .可用NaOH 溶液使3NaHCO 转化为23Na COC .利用二者热稳定性差异,可从它们的固体混合物中除去3NaHCOD .室温下,二者饱和溶液的pH 差约为4,主要是因为它们的溶解度差异 4.在给定条件下,下列制备过程涉及的物质转化均可实现的是( )A .制备22HCl :NaCl H Cl HCl → →电解点燃溶液和B .制备金属()22Mg :Mg OH MgCl Mg → →盐酸电解溶液C .纯碱工业:2CO 323NaCl NaHCO Na CO →→△溶液D .硫酸工业:22O H O2224FeS SO H SO → →高温5.下列过程中,对应的反应方程式错误的是( ) A 草酸溶液与酸性高锰酸钾溶液反应 22424222MnO 16H 5C O 2Mn 10CO 8H O −+−+++=+↑+ B NaH 用作野外生氢剂22NaH H ONaOH H +=+↑ C 工业制备高铁酸钠()24Na FeO32423ClO 2Fe 10OH 2FeO 3Cl 5H O −+−−−++=++D绿矾()42FeSO 7H O ⋅处理酸性工业废水中的227Cr O −22332726Fe Cr O 14H 6Fe 2Cr 7H O +−+++++=++6.下列实验装置正确的是( )A .制备()2Fe OHB .制取少量2OC .3NaHCO 受热分解D .铝热反应7.下列实验操作和现象、结论或目的均正确的是( ) 选项 操作和现象结论或目的A将新制的()3Al OH 沉淀分装在两支试管中,向一支试管中滴加2mol/L 盐酸,另一支试管中滴加2mol/L 氨水,沉淀均溶解 ()3Al OH 是两性氢氧化物B将镁条点燃后迅速伸入充满2CO 的集气瓶,瓶中产生浓烟并有2CO 能支持镁条燃烧黑色颗粒生成 C取2FeCl 溶液置于试管中,加入几滴酸性高锰酸钾溶液,酸性高锰酸钾溶液的紫色褪去2Fe +具有还原性D各取23Na CO 溶液与3NaHCO 溶液少许于试管中,加入澄清石灰水,仅23Na CO 溶液中出现白色沉淀鉴别23Na CO 溶液与3NaHCO 溶液8.已知电对的标准电极电势()0E越高,其电对中氧化剂的氧化性越强。
雅礼中学2025届高三月考试卷(三)数学命题人:审题人:得分:________本试卷分第Ⅰ卷(选择题)和第Ⅱ卷(非选择题)两部分,共8页.时量120分钟,满分150分.第Ⅰ卷一、选择题:本题共8小题,每小题5分,共40分.在每小题给出的四个选项中,只有一项是符合题目要求的.1.命题“存在,”的否定是A.存在,B.不存在,C.任意,D.任意,2.若集合(i 是虚数单位),,则等于A. B. C. D.3.已知奇函数,则A.-1B.0C.1D.4.已知,是两条不同的直线,,是两个不同的平面,则下列可以推出的是A.,, B.,,C.,, D.,,5.已知函数图象的一个最高点与相邻的对称中心之间的距离为5,则A.0B. C.4D.6.已知是圆上一个动点,且直线与直线x ∈Z 220x x m ++…x ∈Z 220x x m ++>x ∈Z 220x x m ++>x ∈Z 220x x m ++…x ∈Z 220x x m ++>{}2341,i ,i ,i A ={}1,1B =-A B ⋂{}1-{}1{}1,1-∅()()22cos x x f x m x -=+⋅m =12m l αβαβ⊥m l ⊥m β⊂l α⊥m l ⊥l αβ⋂=m α⊂m l P m α⊥l β⊥l α⊥m l P m βP()()4cos (0)f x x ωϕω=+>6f ϕπ⎛⎫-= ⎪⎝⎭2ϕ2ϕM 22:1C x y +=1:30l mx ny m n --+=2:30l nx my m n +--=(,,)相交于点,则的取值范围为A. B.C. D.7.是椭圆上一点,,是的两个焦点,,点在的角平分线上,为原点,,且.则的离心率为A.8.设集合,那么集合中满足条件“”的元素个数为A.60B.90C.120D.130二、选择题:本题共3小题,每小题6分,共18分.在每小题给出的选项中,有多项符合题目要求,全部选对的得6分,部分选对的得部分分,有选错的得0分.9.如图为某地2014年至2023年的粮食年产量折线图,则下列说法正确的是A.这10年粮食年产量的极差为16B.这10年粮食年产量的第70百分位数为35C.这10年粮食年产量的平均数为33.7D.前5年的粮食年产量的方差小于后5年粮食年产量的方差10.已知函数满足,,并且当时,,则下列关于函数说法正确的是A. B.最小正周期m n ∈R 220m n +≠P PM 1,1⎤-+⎦1⎤-⎦1,1⎤-+⎦1⎤+⎦P 2222:1(0)x y C a b a b+=>>1F 2F C 120PF PF ⋅= Q 12F PF ∠O 1OQPF P OQ b =C 12(){}{}{}12345,,,,|1,0,1,1,2,3,4,5iAx x x x x x i ∈-=A 1234513x x x x x ++++……()f x ()()22f x f x ππ+=-()()0fx f x ππ++-=()0,x π∈()cos f x x =()f x 302f π⎛⎫=⎪⎝⎭2T π=C.的图象关于直线对称D.的图象关于对称11.若双曲线,,分别为左、右焦点,设点是在双曲线上且在第一象限的动点,点为的内心,,则下列说法不正确的是A.双曲线的渐近线方程为B.点的运动轨迹为双曲线的一部分C.若,,则D.不存在点,使得取得最小值答题卡题号1234567891011得分答案第Ⅱ卷三、填空题:本题共3小题,每小题5分,共15分.12.的展开式中的系数为________.13.各角的对应边分别为,,,满足,则角的取值范围为________.14.对任意的,不等式(其中e 是自然对数的底)恒成立,则的最大值为________.四、解答题:本题共5小题,共77分.请在答题卡指定区域内作答.解答时应写出文字说明、证明过程或演算步骤.15.(本小题满分13分)设为正项等比数列的前项和,,.(1)求数列的通项公式;(2)数列满足,,求数列的前项和.16.(本小题满分15分)如图,在四棱锥,,,,点在上,且,.(1)若为线段的中点,求证:平面;()f x x π=()f x (),0π-22:145x y C -=1F 2F P I12PF F △()0,4A C 045x y±=I 122PF PF =12PI xPF yPF =+ 29y x -=P 1PA PF +523x x ⎛⎫+ ⎪⎝⎭4x ABC △a b c 1b ca c a b+++…A *n ∈N 11e 1nan n n ⎛⎫⎛⎫+⋅ ⎪ ⎪+⎝⎭⎝⎭…a n S {}n a n 21332S a a =+416a ={}n a {}n b 11b =1222log log n nn n b a b a ++={}n b n n T P ABCD -BCAD P 1AB BC ==3AD =E AD PE AD ⊥2DE PE ==F PE BFP PCD(2)若平面,求平面与平面所成夹角的余弦值.17.(本小题满分15分)已知函数有两个极值点为,,.(1)当时,求的值;(2)若(e 为自然对数的底数),求的最大值.18.(本小题满分17分)已知抛物线的焦点为,为上任意一点,且的最小值为1.(1)求抛物线的方程;(2)已知为平面上一动点,且过能向作两条切线,切点为,,记直线,,的斜率分别为,,,且满足.①求点的轨迹方程;②试探究:是否存在一个圆心为,半径为1的圆,使得过可以作圆的两条切线,,切线,分别交抛物线于不同的两点,和点,,且为定值?若存在,求圆的方程,不存在,说明理由.19.(本小题满分17分)对于一组向量,,,…,(且),令,如果存在,使得,那么称是该向量组的“长向量”.(1)设,且,若是向量组,,的“长向量”,求实数的取值范围;(2)若,且,向量组,,,…,是否存在“长向量”?给出你的结论并说明理由;(3)已知,,均是向量组,,的“长向量”,其中,AB ⊥PAD PAB PCD ()21ln 2f x x x ax =+-1x ()212x x x <a ∈R 52a =()()21f x f x -21e x x …()()21f x f x -2:2(0)E x py p =>F H E HF E P P E M N PM PN PF 1k 2k 3k 123112k k k +=P ()0,(0)Q λλ>P Q 1l 2l 1l 2l E ()11,A s t ()22,B s t ()33,C s t ()44,D s t 1234s s s s Q 1a 2a 3a n a N n ∈3n …123n n S a a a a =++++{}()1,2,3,,p a p n ∈ p n p a S a - …p a(),2n a n x n =+n ∈N 0n >3a 1a 2a 3ax sin,cos 22n n n a ππ⎛⎫= ⎪⎝⎭n ∈N 0n >1a 2a 3a 7a 1a 2a3a1a2a3a()1sin ,cos a x x =.设在平面直角坐标系中有一点列,,,…,,满足为坐标原点,为的位置向量的终点,且与关于点对称,与(且)关于点对称,求的最小值.()22cos ,2sin a x x = 1P 2P 3P n P 1P 2P 3a 21k P +2k P 1P 22k P +21k P +k ∈N 0k >2P10151016P P参考答案一、二、选择题题号1234567891011答案DCADCBCDACDADABD1.D2.C 【解析】集合,,.故选C.3.A【解析】是奇函数,,,,,.故选A.4.D 【解析】有可能出现,平行这种情况,故A 错误;会出现平面,相交但不垂直的情况,故B 错误;,,,故C 错误;,,又由,故D 正确.故选D.5.C 【解析】设的最小正周期为,函数图象的一个最高点与相邻的对称中心之间的距离为5,则有,得,则有,解得,所以,所以.故选C.6.B 【解析】依题意,直线恒过定点,直线恒过定点,显然直线,因此,直线与交点的轨迹是以线段为直径的圆,其方程为:,圆心,半径,而圆的圆心,半径,如图:,两圆外离,由圆的几何性质得:,{}i,1,1,i A =--{}1,1B =-{}1,1A B ⋂=-()f x ()()22cos x x f x m x -=+⋅()()()2222x x x xf x f x m --⎡⎤∴+-=+++⎣⎦cos 0x =()()122cos 0x x m x -∴++=10m ∴+=1m =-αβαβm l P m α⊥l βαβ⊥⇒P l α⊥m l m α⇒⊥P m βαβ⇒⊥P ()f x T 224254T ⎛⎫+= ⎪⎝⎭12T =212πω=6πω=()4cos 6f x x πϕ⎛⎫=+ ⎪⎝⎭664cos 4cos046f ϕϕπϕππ⎛⎫⎛⎫-=-⨯+== ⎪ ⎪⎝⎭⎝⎭()()1:310l m x n y ---=()3,1A ()()2:130l n x m y -+-=()1,3B 12l l ⊥1l 2l P AB 22(2)(2)2x y -+-=()2,2N 2r =C ()0,0C 11r =12NC r r =>+12min1PMNC r r =--=-,所以的取值范围为.故选B.7.C【解析】如图,设,,延长交于点,由题意知,为的中点,故为中点,又,即,则,又由点在的角平分线上得,则是等腰直角三角形,故有化简得即代入得,即,又,所以,所以,.故选C.8.D【解析】因为或,所以若,则在中至少有一个,且不多于3个.所以可根据中含0的个数进行分类讨论.①五个数中有2个0,则另外3个从1,-1中取,共有方法数为,②五个数中有3个0,则另外2个从1,-1中取,共有方法数为,③五个数中有4个0,则另外1个从1,-1中取,共有方法数为,所以共有种.故选D.9.ACD 【解析】将样本数据从小到大排列为26,28,30,32,32,35,35,38,39,42,这10年的粮食年产量极差为,故A 正确;,结合A 选项可知第70百分位数为第7个数和第812max1PMNC r r =++=+PM 1⎤-+⎦1PF m =2PF n =OQ 2PF A 1OQ PF P O 12F F A 2PF 120PF PF ⋅= 12PF PF ⊥2QAP π∠=Q 12F PF ∠4QPA π∠=AQP △2222,4,11,22m n a m n c b n m ⎧⎪+=⎪+=⎨⎪⎪+=⎩2,2,m n b m n a -=⎧⎨+=⎩,,m a b n a b =+⎧⎨=-⎩2224m n c +=222()()4a b a b c ++-=2222a b c +=222b a c =-2223a c =223e =e =0i x =1i x =1234513x x x x x ++++……()1,2,3,4,5i x i =1i x =i x 2315C 2N =⋅3225C 2N =⋅435C 2N =⋅23324555C 2C 2C 2130N =⋅+⋅+⋅=422616-=1070%7⨯=个数的平均数,即,故B 不正确;这10年粮食年产量的平均数为,故C 正确;结合图形可知,前5年的粮食年产量的波动小于后5年的粮食产量波动,所以前5年的粮食年产量的方差小于后5年的粮食年产量的方差,故D 正确.故选ACD.10.AD 【解析】由于时,,并且满足,则函数的图象关于直线对称.由于,所以,故,故,故函数的最小正周期为,根据,知函数的图象关于对称.由于时,,,故A 正确,由于函数的最小正周期为,故B 错误;由函数的图象关于对称,易知的图象不关于直线对称,故C 错误;根据函数图象关于点对称,且函数图象关于直线对称,知函数图象关于点对称,又函数的最小正周期为,则函数图象一定关于点对称,故D 正确.故选AD.11.ABD 【解析】双曲线,可知其渐近线方程为,A错误;设,,的内切圆与,,分别切于点,,,可得,,,由双曲线的定义可得:,即,又,解得,则点的横坐标为,由点与点的横坐标相同,即点的横坐标为,故在定直线上运动,B 错误;由,且,解得,,,,则,同理可得:,设直线,直线,联立方程得,设的内切圆的半径为,则,解得,即,353836.52+=()13232302835384239263533.710⨯+++++++++=()0,x π∈()cos f x x =()()22f x f x ππ+=-()f x2x π=()()0fx f x ππ++-=()()fx f x ππ+=--()()()()()22f x f x f x f x ππππ--+=+=--=-()()()24f x f x f x ππ=-+=+4π()()0fx f x ππ++-=()f x (),0π()0,x π∈()cos f x x =3cos 022222f f ff πππππππ⎛⎫⎛⎫⎛⎫⎛⎫=+=--=-=-=⎪ ⎪ ⎪ ⎪⎝⎭⎝⎭⎝⎭⎝⎭4π()f x (),0π()f x x π=(),0π2x π=()3,0π4π(),0π-22:145x y C -=02x =1PF m =2PF n =12PF F △1PF 2PF 12F F S K T PS PK =11F S FT =22F T F K =2m n a -=12122F S F K FT F T a -=-=122FT F T c +=2F T c a =-T a I T I 2a =I 2x =122PF PF =1224PF PF a -==18PF =24PF =1226F F c ==126436167cos 2868PF F ∠+-∴==⨯⨯12sin PF F ∠==12tan PF F ∠∴=21tan PF F ∠=)1:3PF y x =+)2:3PF y x =-(P 12PF F △r ()12118684622PF F S r =⨯⨯=⨯++⋅△r =I ⎛ ⎝,,,由,可得解得,,故,C 正确;,,当且仅当,,三点共线取等号,易知,故存在使得取最小值,D 错误.故选ABD.三、填空题:本题共3小题,每小题5分,共15分.12.90 【解析】展开式的通项公式为,令,解得,所以展开式中的系数为.13. 【解析】从所给条件入手,进行不等式化简,观察到余弦定理公式特征,进而利用余弦定理表示,由可得,可得.14. 【解析】对任意的,不等式(其中e 是自然对数的底)恒成立,只需恒成立,只需恒成立,只需恒成立,2,PI ⎛∴=- ⎝ (17,PF =- (21,PF =- 12PI xPF yPF =+ 27,,x y -=--⎧⎪⎨=⎪⎩29x =49y =29y x -=1224PF PF a -== 12244PA PF PA PF AF ∴+=+++…A P 2F ()1min549PA PF +=+=P 1PA PF +523x x ⎛⎫+ ⎪⎝⎭()()521031553C C 3rr rrr r r T x x x --+⎛⎫=⋅⋅=⋅⋅ ⎪⎝⎭1034r -=2r =4x 225C 310990⋅=⨯=0,3π⎛⎤⎥⎝⎦()()1b c b a b c a c a c a b+⇒+++++……()()222a c a b b c a bc ++⇒++…cos A 222b c a ac +-…2221cos 22b c a A bc +-=…0,3A π⎛⎤∈ ⎥⎝⎦11ln2-*n ∈N 11e 1n an n n ⎛⎫⎛⎫+⋅ ⎪ ⎪+⎝⎭⎝⎭…11e n an +⎛⎫+ ⎪⎝⎭…()1ln 11n a n ⎛⎫++ ⎪⎝⎭…11ln 1a n n -⎛⎫+ ⎪⎝⎭…构造,,,.下证,再构造函数,,,,设,,,令,,,,在时,,单调递减,,即,所以递减,,即,所以递减,并且,所以有,,所以,所以在上递减,所以的最小值为.,即的最大值为.四、解答题:本题共5小题,共77分.请在答题卡指定区域内作答.解答时应写出文字说明、证明过程或演算步骤.15.【解析】(1)因为是正项等比数列,所以,公比,因为,所以,即,则,解得(舍去)或,∙∙∙∙∙∙∙∙∙∙∙∙∙∙∙∙∙∙∙∙∙∙∙∙∙∙∙∙∙∙∙∙∙∙∙∙∙∙∙∙∙∙∙∙∙∙∙∙∙∙∙∙∙∙∙∙∙∙∙∙∙∙∙∙∙∙∙∙∙∙∙∙(3分)又因为,所以,所以数列的通项公式为.∙∙∙∙∙∙∙∙∙∙∙∙∙∙∙∙∙∙∙∙∙∙∙∙∙∙∙∙∙∙∙∙∙∙∙∙∙∙∙∙∙∙∙∙∙∙∙∙∙∙∙∙∙∙∙∙∙∙∙∙∙∙∙∙∙∙∙∙∙∙∙∙∙∙∙∙∙∙∙∙∙∙∙∙∙∙∙∙∙∙∙∙∙∙∙∙∙∙∙∙∙∙(6分)(2)依题意得,∙∙∙∙∙∙∙∙∙∙∙∙∙∙∙∙∙∙∙∙∙∙∙∙∙∙∙∙∙∙∙∙∙∙∙∙∙∙∙∙∙∙∙∙∙∙∙∙∙∙∙∙∙∙∙∙∙∙∙∙∙∙∙∙∙∙∙∙∙∙∙∙∙(7分)当时,,所以,因为,所以,当时,符合上式,所以数列的通项公式为.∙∙∙∙∙∙∙∙∙∙∙∙∙∙∙∙∙∙∙∙∙∙∙∙∙∙∙∙∙∙∙∙∙∙∙∙∙(10分)()()11ln 1m x x x =-+(]0,1x ∈()()()()()22221ln 11ln 1x x x m x x x x ++-=++'(]0,1x ∈()(]22ln 1,0,11x x x x+<∈+()()22ln 11x h x x x =+-+(]0,1x ∈()()()2221ln 12(1)x x x xh x x ++-'-=+(]0,1x ∈()()()221ln 12F x x x x x =++--()()2ln 12F x x x =+-'(]0,1x ∈()()2ln 12G x x x =+-(]0,1x ∈()21xG x x=-+'(]0,1x ∈(]0,1x ∈()0G x '<()G x ()()00G x G <=()0F x '<()F x ()()00F x F <=()0h x '<()h x ()00h =()22ln 11x x x+<+(]0,1x ∈()0m x '<()m x (]0,1x ∈()m x ()111ln2m =-11ln2a ∴-…a 11ln2-{}n a 10a >0q >21332S a a =+()121332a a a a +=+21112320a q a q a --=22320q q --=12q =-2q =3411816a a q a ===12a ={}n a 2n n a =1222222log log 2log log 22n n n n n n b a nb a n +++===+2n …()324123112311234511n n b b b b n b b b b n n n --⨯⋅⋅⋅=⨯⨯⨯⨯=++ ()121n b b n n =+11b =()21n b n n =+1n =1n b ={}n b ()21n b n n =+因为,所以.∙∙∙∙∙∙∙∙∙∙∙∙∙∙∙∙∙∙∙∙∙∙∙∙∙∙∙∙∙∙∙∙∙∙(13分)16.【解析】(1)设为的中点,连接,,因为是中点,所以,且,因为,,,,所以四边形为平行四边形,,且,所以,且,即四边形为平行四边形,所以,因为平面平面,所以平面.∙∙∙∙∙∙∙∙∙∙∙∙∙∙∙∙∙∙∙∙∙(6分)(2)因为平面,所以平面,又,所以,,相互垂直,∙∙∙∙∙∙∙∙∙∙∙∙∙∙∙∙∙∙∙∙∙∙∙∙∙∙∙∙∙∙∙∙∙∙∙∙∙∙∙∙∙∙∙∙∙∙∙∙∙∙∙∙∙∙∙∙∙∙∙∙∙∙∙∙∙∙∙∙∙∙∙∙∙∙∙∙∙∙∙∙∙∙∙∙∙∙∙∙∙∙∙∙∙∙∙∙∙∙∙∙∙∙∙∙∙∙∙∙∙∙∙∙∙∙∙∙∙∙∙∙∙∙∙∙∙∙∙∙∙∙∙∙∙∙∙∙∙∙∙∙∙∙∙∙∙∙∙∙∙∙∙∙∙∙∙∙∙∙∙∙∙∙∙∙∙∙∙∙∙(7分)以为坐标原点,建立如图所示的空间直角坐标系,则,,,,,所以,,,,∙∙∙∙∙∙∙∙∙∙∙∙∙∙∙∙∙∙∙∙∙∙∙∙∙∙∙∙∙∙∙∙∙∙∙∙∙(9分)设平面的一个法向量为,则取,则,∙∙∙∙∙∙∙∙∙∙∙∙∙∙∙∙∙∙∙∙∙∙∙∙∙∙∙∙∙∙∙∙∙∙∙∙∙∙∙∙∙∙∙∙∙∙∙∙∙∙∙∙∙∙∙∙∙∙∙∙∙∙∙∙(11分)设平面的一个法向量为,()211211n b n n n n ⎛⎫==- ⎪++⎝⎭1111112212221223111n n T n n n n ⎛⎫⎛⎫⎛⎫⎛⎫=-+-++-=-=⎪ ⎪ ⎪ ⎪+++⎝⎭⎝⎭⎝⎭⎝⎭M PD FM CM F PE FMED P 12FM ED =AD BC P 1AB BC ==3AD =2DE PE ==ABCE BC ED P 12BC ED =FM BC P FM BC =BCMF BFCM P BF ⊄,PCD CM ⊂PCD BF P PCD AB ⊥PAD CE ⊥PAD PE AD ⊥EP ED EC E ()0,0,2P ()0,1,0A -()1,1,0B -()1,0,0C ()0,2,0D ()1,0,0AB = ()0,1,2AP = ()1,0,2PC =- ()1,2,0CD =-PAB ()111,,m x y z =1110,20,m AB x m AP y z ⎧⋅==⎪⎨⋅=+=⎪⎩ 11z =-()0,2,1m =- PCD ()222,,n x y z =则取,则,∙∙∙∙∙∙∙∙∙∙∙∙∙∙∙∙∙∙∙∙∙∙∙∙∙∙∙∙∙∙∙∙∙∙∙∙∙∙∙∙∙∙∙∙∙∙∙∙∙∙∙∙∙∙∙∙∙∙∙∙∙∙∙∙∙∙∙∙(13分)设平面与平面所成夹角为,则∙∙∙∙∙∙∙∙∙∙∙(15分)17.【解析】(1)函数的定义域为,则,当时,可得,,∙∙∙∙∙∙∙∙∙∙∙∙∙∙∙∙∙∙∙∙∙∙∙∙∙∙∙∙∙∙∙∙∙∙∙∙∙∙∙∙∙∙∙∙∙∙∙∙∙∙∙∙∙∙∙∙∙∙(2分)当或时,;当时,;所以在区间,上单调递增,在区间上单调递减;∙∙∙∙∙∙∙∙∙∙∙∙∙∙∙∙∙∙∙∙∙∙∙∙∙∙∙∙∙∙(4分)所以和是函数的两个极值点,又,所以,;所以,即当时,.∙∙∙∙∙∙∙∙∙∙∙∙∙∙∙∙∙∙∙∙∙∙∙∙∙∙∙∙∙∙∙∙∙∙∙∙∙∙∙∙∙∙∙∙∙∙∙∙∙∙∙∙∙∙∙∙∙∙∙∙∙∙∙∙∙∙∙∙∙∙∙∙∙∙∙∙∙∙∙∙∙∙∙∙∙∙∙∙∙(6分)(2)易知,又,所以,是方程的两个实数根,则且,,所以,∙∙∙∙∙∙∙∙∙∙∙∙∙∙∙∙∙∙∙∙∙∙∙∙∙∙∙∙∙∙∙∙∙∙∙∙∙∙∙∙∙∙∙∙∙∙∙∙∙∙∙∙∙∙∙∙∙∙∙∙(9分)所以,∙∙∙∙∙∙∙∙∙∙∙∙∙∙∙∙∙∙∙∙∙∙∙∙∙∙∙∙∙∙∙∙∙∙∙∙(11分)设,由,可得,令,,∙∙∙∙∙∙∙∙∙∙∙∙∙∙∙∙∙∙∙∙∙∙∙∙∙∙∙∙∙∙∙∙∙∙∙(13分)则,所以在区间上单调递减,222220,20,n PC x z n CD x y ⎧⋅=-=⎪⎨⋅=-+=⎪⎩ 21z =()2,1,1n = PAB PCD θcos θ=()21ln 2f x x x ax =+-()0,+∞()211x ax f x x a x x -+=+-='52a =()()2152122x x x x f x x x'⎛⎫---+ ⎪⎝⎭==10,2x ⎛⎫∈ ⎪⎝⎭()2,x ∈+∞()0f x '>1,22x ⎛⎫∈ ⎪⎝⎭()0f x '<()f x 10,2⎛⎫ ⎪⎝⎭()2,+∞1,22⎛⎫ ⎪⎝⎭12x =2x =()f x 12x x <112x =22x =()()()211115152ln225ln 2ln222848f x f x f f ⎛⎫⎛⎫-=-=+--+-=- ⎪ ⎪⎝⎭⎝⎭52a =()()21152ln28f x f x -=-()()()()22221212111ln2x f x f x x x a x x x -=+---()21x ax f x x-+='1x 2x 210x ax -+=2Δ40a =->120x x a +=>121x x =2a >()()()()()()()2222222121212112211111lnln 22x x f x f x x x a x x x x x x x x x x -=+---=+--+-()()222222221212111121121111lnln ln 222x x x x x x x x x x x x x x x x ⎛⎫=--=-⋅-=-- ⎪⎝⎭21x t x =21e x x (21)e x t x =…()11ln 2g t t t t ⎛⎫=-- ⎪⎝⎭e t …()222111(1)1022t g t t t t-⎛⎫=-+=-< ⎪⎝⎭'()g t [)e,+∞得,故的最大值为.∙∙∙∙∙∙∙∙∙∙∙∙∙∙(15分)18.【解析】(1)设抛物线的准线为,过点作直线于点,由抛物线的定义得,所以当点与原点重合时,,所以,所以抛物线的方程为.∙∙∙∙∙∙∙∙∙∙∙∙∙∙∙∙∙∙∙∙∙∙∙∙∙∙∙∙∙∙∙∙∙∙∙∙∙∙∙∙∙∙∙∙∙∙∙∙∙∙∙∙∙∙∙∙∙∙∙∙∙∙∙∙∙∙∙∙∙∙∙∙∙∙∙∙∙∙∙∙∙∙∙∙∙∙∙∙∙∙∙∙∙∙∙∙∙∙∙∙∙∙∙∙∙∙∙∙∙∙(4分)(2)①设,过点且斜率存在的直线,联立消去,整理得:,由题可知,即,所以,是该方程的两个不等实根,由韦达定理可得∙∙∙∙∙∙∙∙∙∙∙∙∙∙∙∙∙∙∙∙∙∙∙∙∙∙∙∙∙∙∙∙∙∙∙∙∙∙∙∙∙∙∙∙∙(6分)又因为,所以,,由,有,所以,因为,,,所以点的轨迹方程为.②由①知,设,,且,∙∙∙∙∙∙∙∙∙(9分)联立消去,整理得,又,,,,由韦达定理可得,同理可得,所以,∙∙∙∙∙∙∙∙∙∙∙∙∙∙∙∙∙∙∙∙∙∙∙∙∙∙∙∙∙∙∙∙∙∙∙∙∙∙(11分)又因为和以圆心为,半径为1的圆相切,,即.同理,所以,是方程的两个不等实根,()()11e 1e 1e 12e 22eg t g ⎛⎫=--=-+ ⎪⎝⎭…()()21f x f x -e 1122e -+E l 2py =-H 1HH ⊥l 1H 1HF HH =H O 1min 12pHH ==2p =E 24x y =(),P m n P ():l y k x m n =-+()24,,x y y k x m n ⎧=⎪⎨=-+⎪⎩y 24440x kx km n -+-=()2Δ164440k km n =--=20k mk n -+=1k 2k 1212,,k k m k k n +=⎧⎨=⎩()0,1F 31n k m -=0m ≠123112k k k +=121232k k k k k +=21m m n n =-0m ≠12n n -=1n ∴=-P ()10y x =-≠(),1P m -()14:1l y k x m =--()25:1l y k x m =--1m ≠±0m ≠()244,1,x y y k x m ⎧=⎪⎨=--⎪⎩y 2444440x k x k m -++=()11,A s t ()22,B s t ()33,C s t ()44,D s t 12444s s k m =+34544s s k m =+()()()212344515454444161616s s s s k m k m k k m m k k =++=+++1l ()0,(0)Q λλ>1()()2224412120m k m k λλλ-++++=()()2225512120m k m k λλλ-++++=4k 5k ()()22212120m k m k λλλ-++++=所以由韦达定理可得∙∙∙∙∙∙∙∙∙∙∙∙∙∙∙∙∙∙∙∙∙∙∙∙∙∙∙∙∙∙∙∙∙∙∙∙∙∙∙∙∙∙∙∙∙∙∙∙∙∙∙∙∙∙∙∙∙∙∙∙∙∙∙∙∙∙∙∙∙∙∙∙∙∙∙∙∙∙∙∙∙∙∙∙∙(14分)所以,若为定值,则,又因为,所以,∙∙∙∙∙∙∙∙∙∙∙∙∙∙∙∙∙∙∙∙∙∙∙∙∙∙∙∙∙∙∙∙∙∙∙∙∙∙∙∙∙∙∙∙∙∙∙∙∙∙(16分)所以圆的方程为.∙∙∙∙∙∙∙∙∙∙∙∙∙∙∙∙∙∙∙∙∙∙∙∙∙∙∙∙∙∙∙∙∙∙∙∙∙∙∙∙∙∙∙∙∙∙∙∙∙∙∙∙∙∙∙∙∙∙∙∙∙∙∙∙∙∙∙∙∙∙∙∙∙∙∙∙∙∙∙∙∙∙∙∙∙∙∙∙∙∙∙∙∙∙∙∙∙∙(17分)19.【解析】(1)由题意可得:,则.∙∙∙∙∙∙∙∙∙∙∙∙∙∙∙∙∙∙∙∙∙∙∙∙∙∙∙∙∙∙∙∙∙∙∙∙∙∙∙∙∙∙∙∙∙∙∙∙∙∙∙∙∙∙∙∙∙∙∙∙∙∙∙∙∙∙∙∙∙∙∙∙∙∙∙∙∙∙∙∙∙∙∙∙∙∙∙∙∙∙∙∙∙∙∙∙∙∙∙∙∙∙∙∙∙∙∙∙∙∙∙∙∙∙∙∙∙∙∙∙∙∙∙∙∙∙∙∙∙∙∙∙∙∙∙∙∙∙∙∙∙∙∙∙∙∙∙∙∙∙∙∙∙∙∙∙∙∙∙∙∙∙∙∙∙∙∙∙∙∙∙∙∙∙∙∙∙∙(3分)(2)存在“长向量”,且“长向量”为,,∙∙∙∙∙∙∙∙∙∙∙∙∙∙∙∙∙∙∙∙∙∙∙∙∙∙∙∙∙∙∙∙∙∙∙∙∙∙∙∙∙∙∙∙∙∙∙∙∙∙∙∙∙∙∙∙∙∙∙∙∙∙∙∙∙∙∙∙∙∙∙∙∙∙∙∙∙∙∙(5分)理由如下:由题意可得,若存在“长向量”,只需使,又,故只需使,即,即,当或6时,符合要求,故存在“长向量”,且“长向量”为,.∙∙∙∙∙∙∙∙∙∙∙∙∙∙∙∙∙∙∙∙∙∙∙∙∙∙∙∙∙∙∙∙∙∙∙∙(8分)(3)由题意,得,,即,即,同理,,∙∙∙∙∙∙∙∙∙∙∙∙∙∙∙∙∙∙∙∙∙∙∙∙∙∙∙(10分)三式相加并化简,得,即,,所以,设,由得∙∙∙∙∙∙∙∙∙∙∙∙∙∙∙∙∙∙∙∙∙∙∙∙∙∙∙∙∙∙∙∙∙∙∙∙∙∙∙∙∙∙∙∙∙∙∙∙∙∙∙∙∙∙∙∙∙∙∙∙∙∙∙∙∙(12分)设,则依题意得:∙∙∙∙∙∙∙∙∙∙∙∙∙∙∙∙∙∙∙∙∙∙∙∙∙∙∙∙∙∙∙∙∙∙∙∙∙∙(13分)()452245221,12,1m k k m k k m λλλ⎧++=-⎪⎪-⎨+⎪=⎪-⎩()()()22222123445452216161616162221621611m m s s s s k k m m k k m m λλλλ=+++=+--+=-+--1234s s s s 220λ-=0λ>λ=Q 22(1x y +=312a a a +…40x -……2a 6a1n a ==p a1n p S a - …()()712371010101,01010100,1S a a a a =++++=+-+++--+++-+=-71p S a -=== 022cos12p π+ (1)1cos 22p π--……2p =2a 6a123a a a + (2)2123a a a + …()22123a a a +...222123232a a a a a ++⋅ (2)22213132a a a a a ++⋅ (222)312122a a a a a ++⋅…2221231213230222a a a a a a a a a +++⋅+⋅+⋅…()21230a a a ++…1230a a a ++ …1230a a a ++=()3,a u v = 1220a a a ++= sin 2cos ,cos 2sin ,u x x v x x =--⎧⎨=--⎩(),n n n P x y ()()()()()()212111222222222121,2,,,,2,,,k k k k k k k k x y x y x y x y x y x y ++++++⎧=-⎪⎨=-⎪⎩得,故,,所以,,当且仅当时等号成立,∙∙∙∙∙∙∙∙∙∙∙∙∙∙∙∙∙∙∙∙∙∙∙∙∙∙∙∙∙∙∙∙∙∙∙∙∙∙∙∙∙∙∙∙∙∙∙∙∙∙∙∙∙∙∙∙∙∙∙∙∙∙∙∙∙∙∙∙∙∙∙∙∙∙∙∙∙∙∙∙∙∙∙∙∙∙∙∙∙∙∙(16分)故.∙∙∙∙∙∙∙∙∙∙∙∙∙∙∙∙∙∙∙∙∙∙∙∙∙∙∙∙∙∙∙∙∙∙∙∙∙∙∙∙∙∙∙∙∙∙∙∙∙∙∙∙∙∙∙∙∙∙∙∙∙∙∙∙∙∙∙∙∙∙∙∙∙∙∙∙∙∙∙∙∙∙∙∙∙∙∙∙∙∙∙∙∙∙∙∙∙∙∙∙∙∙∙(17分)()()()()2222221122,2,,,k k k k x y x y x y x y ++⎡⎤=-+⎣⎦()()()()2222221122,2,,,k k x y k x y x y x y ++⎡⎤=-+⎣⎦()()()()2121221122,2,,,k k x y k x y x y x y ++⎡⎤=--+⎣⎦()()()212222212221221112,4,,4k k k k k k P P x x y y k x y x y k PP ++++++⎡⎤=--=-=⎣⎦22212(sin 2cos )(cos 2sin )58sin cos 54sin21PP x x x x x x x =--+--=+=+ …()4x t t ππ=-∈Z 10151016min1014420282P P =⨯=。
雅礼中学2025届高三月考试卷(二)历史本试题卷分选择题和非选择题两部分,共8页。
时量75分钟,满分100分。
第Ⅰ卷选择题一、选择题(本题共16小题,每小题3分,共48分。
每小题只有一个选项符合题目要求)1. 陕西神木石峁遗址是龙山文化晚期重要遗址,考古发掘证实了其城址由皇城台、内城和规模宏大的外城等三重城垣构成,并出土了成排房屋建筑基址,高等级贵族墓葬群以及数以万计的玉器、陶器等。
据此可知()A. 神权在石峁文化中占据主导地位B. 石峁人的手工业技艺十分精湛C. 中原为核心的文明格局已经形成D. 该遗址已具备邦国都邑的特征2. “出奔”在《春秋释例》中解释为“奔者,迫窘而去,逃死四邻,不以礼出也”。
春秋时期,主要诸侯国接受贵族出奔者次数为:鲁国37人次,楚国33人次,晋国38人次,宋国20人次,郑国19人次,齐国36人次,卫国18人次。
这反映出当时()A. 统治秩序的变动B. 思想文化的碰撞C. 礼乐制度的崩溃D. 新兴阶层的壮大3. 有学者指出:“东汉初期既然在洛阳立高庙,合祭西汉五帝,作为刘氏后裔,将世祖及以后历代皇帝神主纳于高庙中序昭穆、享祭祀,属于合乎情理的举措。
但汉明帝为光武帝单独立世祖庙,随后诸帝又皆立神主于世祖庙,却似乎隐隐含有与西汉帝系截然有别的蕴意,此举被后世视为违礼之举而加以掊击。
”这表明()A. 宗法观念已被摒弃B. 儒学影响政治伦理C皇权传承缺乏规范 D. 祖先崇拜源远流长.4. 唐开元年间,关中农业的收成非常好。
于是,开元二十五年(737)敕曰:“宜令户部郎中郑防,殿中侍御史郑章,于京畿据时价外,每斗加三两钱,和籴粟三四百万石,所在贮掌。
江淮漕运,固甚烦劳,务在安人,宜令休息。
其江淮间今年所运租停。
”据此可知,唐朝()A. 漕运贸易退出历史舞台B. 政府对物资流通进行理性干预C. 经济重心南移趋势显现D. 官民交易具有强制和掠夺色彩5. 如表为文献中有关宋代史事的部分记载。
炎德·英才大联考雅礼中学2024届高三月考试卷(八)数学命题人李群丽审题人陈朝阳注意事顶:1.答卷前、考生务必将自己的姓名、考生号、考场号、座位号填写在答题卡上。
2.回答选择题时、选出每小题答案后,用铅笔把答题卡上对应题目的答案标号涂黑。
如需改动、用橡皮擦干净后、再选涂其他答案标号。
回答非选择题时,将答案写在答题卡上、写在本试卷上无效。
3.考试结束后,将本试卷和答题卡一并交回。
一、选择题:本题共8小题,每小题5分,共40分、在每小题给出的四个选项中,只有一项是符合题目要求的。
1.定义差集{}M N x x M x N -=∈∉且,已知集合{}{}2,3,5,3,5,8A B ==,则()A A B -= ()A .∅B .{}2C .{}8D .{}3,52.已知一组数据12345,,,,x x x x x 的平均数为2,方差为12,则另一组数据1234532,32,32,32,32x x x x x -----的平均数、标准差分别为()A .12,2B .2,1C .324,2D .94,23.设复数z 满足i 2,z z +=这在复平面内对应的点为(),P x y ,则()A .()2214x y -+=B .()2212x y ++=C .()2212x y +-=D .()2214x y ++=4.向量的数量积可以表示为:以这组向量为邻边的平行四边形的“和对角线”与“差对角线”平方差的四分之一,即如图所示,()2214a b AD BC ⋅=- ,我们称为极化恒等式、已知在ABC △中,M 是BC 中点,3,10AM BC ==,则AB AC ⋅=()A .16-B .16C .8-D .85.南丁格尔玫瑰图是由近代护理学和护士教育创始人南丁格尔(FlorenceNightingale )设计的,图中每个扇形圆心角都是相等的,半径长短表示数量大小,某机构统计了近几年中国知识付费用户数量(单位:亿人次),并绘制成南丁格尔攻瑰图(如图所示)、根据此图,以下说法错误的是()A .2015年至2022年,知识付费用户数量逐年增加B .2015年至2022年,知识付费用户数量的逐年增加量在2018年最多C .2015年至2022年,知识付费用户数量的逐年增加量逐年递增D .2022年知识付费用户数量超过2015年知识付费用户数量的10倍6.已知函数()()sin 2(0)f x x ϕϕπ=+<<的图像关于点2,03π⎛⎫⎪⎝⎭中心对称,则()A .直线76x π=是函数()f x 图象的对称轴B .()f x 在区间11,1212ππ⎛⎫-⎪⎝⎭上有两个极值点C .()f x 在区间50,12π⎛⎫⎪⎝⎭上单调递减D .函数()f x 的图象可由cos2y x =向左平移6π个单位长度得到7.已知点O 为坐标原点,椭圆22195x y +=的左、右焦点分别为12,F F ,点P 在椭圆上,设线段1PF 的中点为M ,且2OF OM =,则12PF F △的面积为()A 15B .152C .37D .158.中国古建筑闻名于世,源远流长.如图甲所示的五脊殿是中国传统建筑中的一种屋顶形式,该屋顶的结构示意图如图乙所示,在结构示意图中,已知四边形ABCD 为矩形,,24,EF AB AB EF ADE ==∥△与BCF △都是边长为2的等边三角形,若点,,,,,A B C D E F 都在球O 的球面上,则球O 的表面积为()A .22πB .11πC .112πD .114π二、选择题:本题共3小题,每小题6分,共18分,在每小题给出的选项中,有多项符合题目要求,全部选对的得6分,部分选对的得部分分,有选错的得0分。