安全经济学重点(1)
- 格式:doc
- 大小:53.50 KB
- 文档页数:4
一:名词解释:商誉:是在可确指的各类资产基础上所获得的额外的、高于正常投入报偿能力所形成的价值,是企业的一项受法律保护的无形资产。
安全经济学:研究安全的经济形式和条件,通过对人类安全活动的合理组织、控制和调整,达到人、技术、环境的最佳安全效益的科学。
安全成本:实现“安全”所消耗的人力、物力、财力的总和。
它是衡量安全活动消耗的重要尺度,包括直接的和间接的费用;安全投资:对安全活动所做出的一切人力、物力和财力的投入总和,称为安全投资;安全收益(产出)=伤亡和损失的减少或避免价值+生产力的保护价值+促进经济产出的增值机会成本:是指在稀缺存在时因为选择而失去的机会价值。
指标:事物状态或属性的客观定量描述的参数。
指数:是某一事物在某时期内的数值与同一现象在另一个作为比较标准的时期内的数值比数安全生产指数:在一般指数理论的指导下,根据揭示安全生产特性综合性规律的需要,设计出的反映企业行业或地方安全生产状况的一种综合性定量指标。
安全功能:指一项安全措施在某系统中所起的作用和所担负的职能。
安全价值:安全功能与安全投入的比较。
边际投资:指生产中安全度增加一个单位时,安全投资的增量。
事故损失:指意外事件造成的生命与健康的丧失、物质或财产的毁坏、时间的损失和环境的破坏等事故直接损失:指与事故直接向联系的,能用货币直接或间接估价的损失。
包括事故直接经济损失和事故直接非经济损失事故间接损失:是指与事故间接相联系的、能用货币直接或间接估价的损失。
包括事故间接经济损失和事故间接非经济损失事故间接经济损失:与事故间接联系的、能用货币进行衡量的损失,能够用货币进行量化事故直接经济损失:与事故直接联系的、能用货币进行衡量的损失,能够用货币进行量化安全经济贡献率=安全产出|国内生产总值或(减损+增值产出)|国内生产总值安全效益:是指安全水平的实现,对社会、国家、集体、个人所产生的效益。
从安全效益的表现形式看,安全的直接效果是人的生命安全和身体健康的保障和财产损失的减少,这是安全的减轻生命与财产损失的功能;安全另一个重要效果是维护和保障系统功能(生产功能﹑环境功能等)得以充分发挥,这是安全的“价值增值能力”。
第七章安全经济学第一讲安全经济的基本理论【教学目的】通过本讲的学习,使同学们了解安全经济的基本概念和术语,安全的基本属性。
掌握安全功能、安全效益规律的分析方法,掌握安全利益规律的层次关系和利益周期,能够熟练评价安全经济投入的规模。
【教学重点】1.安全经济的基本概念和术语2.安全的基本属性3.与安全有关的各种要素之间的数量关系4.安全经济投入优化原理【教学难点】1.与安全有关的各种要素之间的数量关系2.安全经济投入优化原理一、安全经济的基本概念和术语安全经济学的研究对象是安全经济关系及其作用和运行状况,概念和术语是人们理解和掌握一门学科理论和技术的基础和前提。
经济:就是遵循一定经济原则在任何情况下力求以最小耗费取得最大效益的一切活动。
效率:指生产要素的投入与产品的质量和数量之比即劳动消耗与成果之比。
经济效率:指经济系统输出的经济能量和经济物质与输入的经济能量和经济物质之比较。
效益:通常指经济效益,它泛指事物对社会产生的效果及利益。
效果:指劳动或活动实际产出与期望或应有产出的比较。
效用:是指消费者从商品或劳务的使用中所获得的满足程度。
边际效用:是某种物品消费量增加1 单位所引起的总效用的变化量。
机会成本:是做出一项决策时所放弃的其它可供选择的最好用途。
经济学:是研究生产消耗以及完成生产消费交换与分配形式和条件的科学。
安全:消除能导致人员伤害、疾病或死亡,能引起设备或财产的破坏和损失,能危害环境的条件。
安全成本:是指实现安全所消耗的人力、物力和财力的总和。
二、安全的基本属性在安全科学上,安全是指人物之间具有和谐并存的关系。
安全的三要素是人、物、人与物的关系。
为了进一步认识和讨论安全在安全经济学上的价值和含义,下面讨论安全的基本属性。
1.安全的不确定性事故是由意外事件引起的危险和紧急的状态,它具有意外性。
事故是安全管理的对象,它的特征决定了安全的特征,即不确定性。
2.安全的相对性安全的相对性是指免除风险或危险和损失的相对状态和程度。
安全工程師培訓:安全經濟學——安全生産與經濟發展1 事故费用与经济增长率联合国秘书长安南指出:据国际劳工组织(ILO)估计,每年工伤赔偿费用使全球经济增长降低4个百分点。
表1列出了某些工业化国家因职业事故、职业相关病症及无伤害事故导致对国家-社会整体的经济损失费用占国民生产总值或国民收入总值的百分比。
表1 工作伤病及无伤害事故的费用占GNP或GNI的百分比从表1可见,多数国家的事故费用(这里"事故"的含义包括职业相关病症)占其GNP的2%~5%。
根据有关资料,美国和加拿大职业事故的费用超过两国GNP的1%并以10%~15%的年率增长。
我国没有做过这方面的统计估算和深入研究,根据数据统计,有关专家认为,职业伤害(职业事故和职业病)的直接费用超过1000亿元,即GNP的2%。
由此可判断,总费用至少超过GNP的4%,其中尚不包括无伤害事故的费用。
应当指出,所有上述数据均不包括安全投资即预防费用,若设预防费用为事故费用的50%,则劳动安全卫生费用占GNP的比例应是上述相应比例的1.5倍。
即便所有的事故费用都被预防,并不意味着GNP会增长上面列出的比例,因为预防费用将增加;但是改善预防可以达到以下效果:事故费用及劳动安全卫生费用占GNP的比例都减少;劳动条件得到改善,由此可以间接地增加生产效益--总之,使人类能够更好地利用他们的资源。
2 安全生产与综合国力和可持续发展战略1995年世界银行发表了一种新的评价各国财富的方法,改变了单纯比较GNP 产生的弊端,能比较真实反映一个国家或地区的财富。
它把各国和地区的财富分为3项指标:一是自然资本,即土地、水源、森林和矿产资源等自然界具有的资源;二是创造性资本,即机器、工X厂、建筑、水利系统、交通系统等人造的技术系统;三是人力资本,即公众受教育的水平和健康水平等公众素质。
职业伤害使公众的健康水平下降,导致人力资本的减少。
事故造成的财产损毁直接导致创造性资本的减少,而事故和职业病使生产力中最核心的因素--劳动力受损,又间接地导致创造性资本的减少。
1、安全:具有特定功能或属性的事物,在外部因素及自身行为的相互作用之下,足以保持其正常的、完好的状态,免遭非期望的损害的现象。
2、安全成本:实现安全所消耗的人力、物力和财力的总和。
3、安全投资:安全活动是以一定的人力、物力和财力为前提的。
对安全活动所作出的一切人力、物力和财力的投入总和,称为安全投资。
4、安全收益:安全收益等于安全产出。
5、安全效益:安全收益与安全投入之比。
6、安全经济学:研究安全的经济形势和条件,通过对人类安全活动的合理组织、控制和调整,达到人、技术、环境的最佳安全效益的科学。
7、安全经济学的研究对象:就是根据安全实现与经济效果对立统一的关系,从理论与方法上研究如何是安全活动,以最佳的方式与人的劳动、生活、生存合理的结合起来,最终达到安全劳动、安全生活、安全生存的可行和经济合理,从而使人类社会取得较好的总和效益。
8、安全经济包含四层含义:安全分工协作关系、安全经济利益关系、安全经济数量关系、安全经济效益关系。
9、安全经济学的特点:从研究方法上讲,安全经济学具有系统性、预先性、决策性;从学科本质上讲、具有边缘性及实用性。
10、安全活动的基本特征:避免事故或危害的有限性、安全的相对性、安全的极端性11、安全利益规律:通过对当代社会的事故灾害的观察和研究,不难看出,尚有不少的企业或个人没有认识到安全利益。
无节制的追求单纯的经济利益而忽略安全利益是导致事故发生的重要原因。
经济利益驱动驱动不仅是当代社会各种现象产生的重要因素,是社会发展的原动力,也是事故灾害发生的重要致因之一。
正是利益驱动的存在,在安全立法、安全监察、安全制度和安全文化不健全完善的背景下,市场由于急功近利、追求成本节省的短期行为而采取在安全删的偷工减料,最终导致恶性事故。
12、安全具有两大基本功能:减损功能,用损失函数L(s)表达:L(s)=Lexp(l/s)+L0(l>0,L>0,L0<0)13、第二种称为本质增益,用增值函数I(s)表达:I(s)=Iexp(-i/S)(I>0,I>0)13、违章成本和收益各是什么:14;安全经济投入优化原则:一是要是按全经济消耗最低,二是要是安全经济效益最大。
《安全经济学》课程综合复习资料一、单选题1.20世纪90年代初,许国志-顾基发提出了“物理-事理-人理方法论”。
请分析修筑大坝过程中涉及到的法律法规、审批流程属于()的范畴。
A.物理B.事理C.人理D.都不属于答案:B2.据联合国有关资料统计,世界各国平均每年事故经济损失相当于国民生产总值的()。
A.1%-2.5%B.2.5%-4%C.4%-5.5%D.5.5%-7%答案:B3.进行探索性研究时,相关的概念和变量不清楚,或其定义不清楚,宜采用()。
A.逆向思维法B.分析对比法C.调查研究法D.机会成本法答案:B4.安全性与危害性是描述安全特征的两个角度,两者的关系是()。
A.安全性=1-危害性B.安全性-危害性=1C.安全性=1/危害性D.安全性×危害性=1答案:A5.从安全效益性质的角度,安全经济效益可分为()效益和()效益。
A.直接,间接B.经济,非经济C.宏观,微观D.企业,社会答案:B6.安全教育措施的功能不仅仅是当时、当事的作用,安全教育者获得的知识、技能和意识经验将会使教育者终身受益,这体现了安全效益的()特征。
A.长效性B.间接性C.复杂性D.长效性答案:D7.()将事故经济损失与经济效益联系在一起,反映了事故对经济效益的影响程度。
A.百万吨死亡率B.百万元产值经济损失率C.伤害严重率D.万人死亡率答案:B8.海因里希法指出工伤事故造成损失费用的直间比是()。
A.1:2B.1:4C.1:5D.1:10答案:B9.根据《企业职工伤亡事故经济损失统计标准》,停产、减产损失价值属于()。
A.直接经济损失B.间接经济损失C.直接非经济损失D.间接非经济损失答案:B10.根据《企业职工伤亡事故经济损失统计标准》,因事故造成人身伤亡及善后处理支出的费用和毁坏财产的价值统计为()。
A.直接经济损失B.间接经济损失C.直接非经济损失D.间接非经济损失答案:A11.某职工受伤失能伤害损失工作日4500天,依据《企业职工伤亡事故分类标准》,该职工的伤亡等级属于()。
1、最适安全:一个合理的安全系统应是其安全能力处于“最适安全度”的状况。
2、(名词解释)①安全:具有特定功能或属性的事物,在外部因素及自身行为的相互作用下,足以保持其正常的、完好的状态,免遭非期望的损害的现象。
②安全成本:实现安全所消耗的人力、物力和财力的总和。
③安全投资:对安全活动所做出的一切人力、物力和财力的投入总和,称为安全投资。
④安全收益(产出):安全的实现不但能够减少或避免伤亡或损失,而且能维护和保护生产力,促进经济生产的增值。
⑤安全效益:它反映安全产出与安全投入的关系,是安全经济决策所依据的重要指标之一。
3、安全经济学定义:研究安全的经济(利益、投资、效益)形式和条件,通过对人类安全活动的合理组织,控制和调整,达到人、技术、环境的最佳安全效益的科学。
4、安全经济学的研究对象:安全分工协作关系、安全经济利益关系(核心和本质)、安全经济数量关系、安全经济效益关系。
5、安全经济学的任务:①揭示安全经济关系的产生、确立和发展的条件,阐明安全在国民经济中的地位和作用,为安全事业的发展奠定理论基础。
②阐明安全经济关系的内容和性质,揭示安全经济关系的内容和外部矛盾,提供正确处理经济矛盾的原理、原则,以促进安全事业的发展。
③揭示与安全经济关系相联系的各种因素,并确定各种因素与安全经济发展的数量关系,为进行科学的预测和决策提供最佳模式和最有效的方法。
④科学地规定安全经济效益及安全效益的含义,揭示影响安全经济效益的各种因素,指明提高安全经济效益的途径。
6、安全效益的实质:用尽量少的安全投资,提供尽可能多的符合全社会需要和人民要求的安全保障。
7、安全效益的“金字塔法则”:设计时考虑1分的安全性,相当于加工和制造时的10分安全性效果,进而会达到运行投产后的1000分安全性效果。
8、(简答、选择、填空)安全的两大基本功能:①减损功能,直接减轻或免除事故或危害事件给人、社会和自然造成的损伤,实现保护人类财富,减少无益损耗和损失的功能,可用损失函数L(S)表达,L(S)=Lexp(l/S)+L0(l>0,L>0,L0<0);②本质增益,保障劳动条件和维护经济增值过程,实现其间接为社会增值的功能,用增值函数I(S)来表达,I(S)=Iexp(-i/S)(I>0,i>0)。
第一章第一章 绪论绪论1.安全经济的研究对象安全经济的研究对象就是安全领域中的经济关系,即安全经济关系2.2.安全经济关系安全经济关系安全经济关系,,包含以下四层含义包含以下四层含义::(1)安全分工协作关系。
这是安全经济关系存在的前提;(2)安全经济利益关系.安全经济利益关系是安全利益关系的重要组成部分,是安全经济关系的核心和本质;(3)安全数量关系。
即与安全有关的各要素之间的数量关系。
直接取决于安全分工协作关系;(4)安全经济效益关系。
安全经济效益是指安全投入与产出的关系。
是安全经济关系的落脚点和终极点。
3.3.安全经济学的研究内容安全经济学的研究内容安全经济学的研究内容(1)安全经济学的宏观基本理论;(2)安全投资的基本理论;(3)事故和灾害对社会经济影响规律及因素;(4)安全活动的效果规律;(5)安全活动的效益规律;(6)安全经济的科学原理;(7)事故控制的博弈规律;(8)保险与工伤事故预防第三章第三章 安全经济学基本理论安全经济学基本理论1.1.企业安全经济利害相关者企业安全经济利害相关者:政府、行业协会、竞争者、消费者、股东、社区、员工、媒体等八类。
2.安全供求的均衡分析P41P423.3.如何理解安全是公共产品如何理解安全是公共产品如何理解安全是公共产品??安全是属于“社会秩序”“对人、财产、技术功能和环境的保护”之类的“无形产品”,人们对这种产品也要进行“消费”的,政府或者企业则是这类无形产品的主要“生产者”。
安全对于国民经济的各行各业来说都是不可或缺的,为了实现安全目标就需要进行安全投资以购买安全产品。
安全公共产品有以下特点:安全在消费上部分排他性、安全的部分竞争性、安全的利益外溢性、安全的稀缺性。
5.5.前景理论前景理论前景理论::人在面临获得“前景”时,往往小心翼翼,不愿冒风险;在面对损失“前景”时,人人都成为了冒险家;人们对损失和获得的敏感程度是不同的,损失的痛苦要远远大于获得的快乐。
一、填空题1.安全负担是主动投资,被动投资和事故与灾害损失之和。
2.安全经济学是研究安全领域中理性人的决策行为人行为的科学。
3.安全收益具有后效性、长期性、多效性、潜在性、复杂性等特点。
4.安全经济指标体系由安全投入指标,安全效果(后果)指标,安全效益指标三部分组成5.安全经济投入最优化准则有二条,一是安全消耗(投入)最低;二是安全收益(效益)最大。
6.安全经济学的特点是系统性,预先性,决策性,边缘性,实用性。
7.工伤保险是社会保险制度的一部分,是专门涉及工伤事故和职业病预防与补偿问题的制度。
8.风险管理的一条重要原则是以最小的成本取得最大的安全保障二、名词解释1.安全成本:指实现安全所消耗的人力、物力和财力的总和。
2.安全效益:是安全收益与安全投入的比较。
指安全水平的实现,对社会、对国家、对集体、对个人所产生的效益。
3.事故间接非经济损失:指与事故事件间接相联系的,不能用货币之间定价的损失。
4.边际效用:指与事故事件间接相联系的,不能用货币之间定价的损失。
三、画图简要表示,以下两者之间的关系,简要说明符号的含义。
1.安全利益随时间变化的规律。
安全经济利益从时间上分析,一般经历负担期Ⅰ,微利期Ⅱ,持续强利期Ⅲ,利益萎缩期Ⅳ,无利期Ⅴ。
2.安全寿命周期投资与安全功能的关系。
安全寿命周期投资与安全功能的关系 安全投资C′C smin安全利益t安全经济利益周期3.安全功能与安全水平之间的关系。
安全功能随着安全水平的提高而增加。
安全功能增加到一定程度就不再增加。
4.安全成本与安全水平之间的关系。
安全性越高需要的安全投入越高,而安全投入增加到一定程度安全性不再增加。
四、判断是非,简要说明理由。
1.以合理的投资获取最佳(满意)的安全可靠性,体现的即是安全经济学的思想。
答:对,安全经济学的思想集中体现在以合理的投资获取最佳的安全可靠性。
2.事故总损失是事故直接经济损失和间接经济损失之和。
答:错,事故总损失包括事故经济损失和事故非经济损失,而这两类又分为直接和间接。
1.安全人本性人既是实现安全的核心和主体,人又是事故灾害的受害者和重要的致因方面。
所以,安全人本性的主要含义有三点:1).从实现安全看欲实现安全,必须以人为本,协调好人—机,人—人,人—环,机—环,以及人、机、环三者之间的关系。
2).从事故致因看人的不安全行为等人因失误是事故发生的主要原因方面,消除事故原因和发生条件,必须重视人的安全教育和管理。
3). 从事故损伤对象看人们的健康、生命安全等利益是事故的最重要的直接破坏对象。
安全应当以人为中心。
2.安全与经济的关系所谓安全经济关系,包含以下四层含义:①安全分工协作关系②安全经济利益关系③与安全有关的各种要素之间的数量关系④安全经济效益关系这四个方面构成了安全经济关系体系。
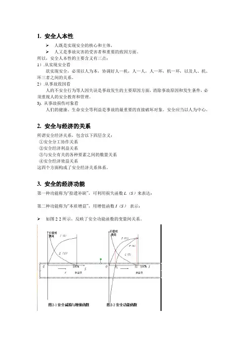
3.安全的经济功能第一种功能称为“拾遗补缺”,可利用损失函数L(S)来表达:第二种功能称为“本质增益”,用增值函数I(S)表示:如图2-2所示,反映了安全功能函数的变量间关系。
4.安全经济利益从时间上划分有多少时期安全经济利益从时间上分析,一般经历负担期Ⅰ(或称投资无利期)——微利期Ⅱ——持续强利期Ⅲ——利益萎缩期Ⅳ——无利期Ⅴ(失效期)的层次循环。
如图2-5所示。
5.风险是什么风险的含义对风险的不同定义在安全学著作中,对风险的定义是指事故发生的可能性与其后果的严重程度乘积。
在保险学著作中,国外主要有两大派观点。
一派观点认为,所谓风险就是损失的不确定性。
另一观点被称为“客观风险说”,这种观点认为,风险是存在的事物,是可以用客观尺度衡量的。
二者共同之处是都承认风险是与随时联系的概念,而都不把积极结果如盈利视为风险。
在国内的安全与保险著作中,常把风险和危险视为同一概念,风险即危险。
事实上,“风险”和“危险”是两个十分相似但又有区别的概念。
“风险”和“危险”的共同之处在于:二者都是尚未发生而又可能发生的现象;二者发生后的可能性的后果是可知的、确定的。
二者之间的区别在于:事故一旦发生,危险只有一种后果,因而是事先可知的;风险则有几种可能的后果,是事先不可知的。
第一讲安全经济学的学科发展基础中国地质大学罗云教授前言在很长一段时期,由于安全生产与劳动保护的主要目标和任务是定位于人的生命安全与健康,因此在我们的安全活动过程很少从经济的角度去考虑问题。
但是,一方面是社会资源有限的客观性,人类和社会投入安全活动的资源是有限的,这就要求研究安全活动的投入产出规律命题;另一方面,我国社会经济机制有了新的转变,即从计划经济模式转入社会主义市场经济模式,市场经济要求按价值规律办事,要求讲效益原则、效率原则,因此安全活动也必须符合这些原则和规律,这就要求经济规律指导我们的安全生产活动;第三,我国安全生产管理体制的转变和世界职业安全卫生的潮流,要求提高人类安全活动的效率与效益,这也日趋提出了研究安全经济的命题。
在这种背景下,安全经济学逐步地得到发展和重视。
最近,国家经贸委将研究安全生产与经济发展的关系作为1999年度重要的研究课题,也说明了这一点。
背景据联合国有关资料统计,世界上发达国家平均每年的事故经济损失约占国民生产总值(GNP)的2.5%,预防事故和应急救援措施的投入约占3.5%,以上两项表明安全经济活动的总体规模和程度,合计高达GNP的6%。
按此比例以我国九十年代的国民生产总值水平为基数推算,每年我国平均的事故损失约为1000余亿元;预防措施、劳保用品及援救费用超过1500亿元。
客观上讲,由于我国工业水平总体还较低下,实际情况会低于上述世界发达国家的水平。
根据中国劳动保护科学技术学会组织的有关抽样调查推断:我国本世纪九十年代每年的安全经济规模(主动投资与被动消耗两类)大约为:安全(预防性)投入(安措费加劳保用品费)约为300亿元,事故损失约为200余亿元。
以上仅从产业(工矿企业)安全经济角度进行了分析和探讨,如果用广义的安全经济概念来考察问题,即考虑把生产、生活、公共安全等领域,以及安全对社会和经济建设间接和潜在的影响,如工效、企业商誉、人的生命与健康价值、社会与环境价值等方面的效益,则问题会更为严重和突出。
第一章1,1984年原西德A库赫曼发表了《安全科学导论》,1990年“第一届世界安全科学大会”在德国科隆召90年上升为学术层次安全经济学是安全科学领域中安全社会学的一个重要分支学科。
是三级学科第二章1,安全科学:是专门研究人们在生产及其活动过程中的身心安全,以及达到保护劳动者及其活动能力,保障其活动效率的跨门类,综合性的横断科学。
2,安全:指消除能导致人员伤害,伤病或人亡,或引起设备或财产破坏损失,或危害环境的条件。
3,安全成本:只实现安全所消耗的人力,物力和财力的总和。
4,安全投资:对安全活动所作出的一切人力,物力和财力的投入总和。
5,经济效率:指经济系统输出的经济能量和经济物质与输入的经济能量和经济物质之比较。
安全收益:等同于安全的产出,安全的实现不但能减少或避免伤亡和损失,而且能61通过维护和保护生产力,实现促进经济生产增值的功能。
’6,安全效益:减少或避免伤亡和损失,通过维护和保护生产力,实现促进经济生产2增值的功能。
(安全效益是安全收入与安全投入的比较)7,安全经济学:是研究安全的经济形式和条件,通过对人类安全活动的合理组织,控制和调整,达到人,技术,环境的啊、最佳安全效益的科学。
8,安全经济学的特点:1)系统性2)预见性3)优选性4)部门性5)边缘性6)应用性9安全经济学的研究方法:分析对比法、调查研究法、定量分析与定性相结合的方法。
第三章1,安全活动的基本特性(原理):1)避免事故或危害的有限性:①各种生产和生活活动过程中事故和危害是虽可以避免,但难于完成或绝对避免;②各种事故或危害事件的不良作用、后果及影响可能避免,但难于完成或绝对避免;2)安全的相对性:某一安全性在某种条件下认为是安全的,但在另一条件下就不一定会被认为是安全的了,甚至可能被认为是危险的。
3)安全的极端性:①安全科学的研究对象是一种"零~无穷大"事件;②安全性与危害性具有互补关系,安全性趋于极大值时,危险性趋于最小值,反之亦然;③人类从事安全活动,总是希望以最小的投入获得最大的安全。
安全经济学1.安全生产与社会安全在人民群众的利益中,生命的安全和将康保障是最实在的和最基本的利益。
安全生产是人民最根本的利益。
安全生产事关社会稳定和发展。
安全生产状况是国家经济发展和社会文明程度的反映2.安全生产水平很大程度上取决于经济水平。
一方面经济水平决定了安全投入的力度,另一方面经济水平制约了安全技术水平和保障标准,安全生产现状是我国社会经济发展水平和各级政府管理能力发反映3.安全经济学有关术语和概念安全---具有特定功能和属性的实务,在外部因素及自身行为的相互作用下,足以保持其正常的、完好的状态,免遭非期望的损害的现象。
安全性和安全度来表示安全成本---实现安全所消耗的人力、物力和财力的总和安全投资---安全活动是以一定的人力、物力和财力为前提的,对安全活动做出的投入总和称为安全投资安全收益(产出)---安全的收益等于安全的产出安全效益---安全收益与安全投入之比4.安全经济学的定义:研究安全的经济(利益、投资、效益)形式和条件,通过对人类安全活动的合理组织、控制和调整,达到人、技术、环境的最佳安全效益的科学安全经济学的内涵:(1)安全经济学研究的是安全的经济形势和条件,即通过理论研究和分析,揭示和阐明安全利益、安全投资、安全效益的表达形式和实现条件(2)安全经济学的目的是实现人、技术、环境三者的最佳安全效益(3)安全经济学的目标是通过控制和调整人类的安全活动来实现的5.安全经济学的研究对象(1)安全经济利益关系:宏观上讲,是企业与国家之间、企业与企业之间、企业与个人之间的利益关系。
微观上讲,是指企业等组织内部的各层次劳动者之间的安全利益分配、责任分配和占有关系安全经济利益关系是安全经济关系的核心和本质(2)安全经济效益关系:是指安全的投入与产出的关系。
微观而言,是企业自身的安全投入和安全产出的关系,宏观而言,是指整个社会在安全上投入的人、财、物的总和与安全投入为社会所挽救的损失及这种挽救保护为社会带来的经济产值的增加量的总和之间量的比较关系逻辑体系:安全分工协作关系--安全经济利益关系--安全经济数量关系--安全经济效益关系,四个方面构成了安全经济体系关系6.安全效益的实质是:用最少的安全投资,提供尽可能多的符合权社会需要和人民要求的安全保障安全效益的分类:(1)表现形式:直接经济效益和间接经济效益(2)性质:经济效益和非经济效益(3)层次:内部经济效益和外部经济效益7.安全利益规律:是指在实施安全对策的过程中,所发生的人与人、人与社会、个人与企业、企业与社会之间的安全经济利益的关系无节制的追求经济利益忽略安全利益是导致事故发生的重要原因多获取利益和尽可能少的付出代价是实施行动的基本出发点安全经济利益周期:负担期--微利期--持续强力期--利益萎缩期--无利期8.安全两大基本功能:(1)直接减轻或免除事故或危害事件给人、社会和自然造成的损伤,实现保护人类财富,减少无益损耗和损失的功能(减损功能)(2)保障劳动条件和维护经济增值过程,实现其间接为社会增值的功能(本质增益)9.安全经济投入的定义:投入安全的一切人力、物力和财力的枣核称为安全投入,页称安全投资或安全资源安全经济投入优化原则:一是要使安全经济消耗最低(最低消耗),二是要使安全经济效益最大(最大利益)10.安全经济统计学基础的基本概念及定义指标:是事务状态或属性的客观定量描述的参数安全生产指标体系:是描述安全生产状况的客观量的综合体系(事故发生指标和事故预防指标)指数:是指某一事物在某时期内的数值与同一现象在另一个作为比较标准的时期内的数值的比较安全生产指数:一般指数理论的指导下根据揭示安全生产特性综合性规律的需要,设计出反映企业、行业或地方安全生产状况的一种综合性定量指标。
第一章1,1984年原西德A库赫曼发表了《安全科学导论》,1990年“第一届世界安全科学大会”在德国科隆召90年上升为学术层次安全经济学是安全科学领域中安全社会学的一个重要分支学科。
是三级学科第二章1,安全科学:是专门研究人们在生产及其活动过程中的身心安全,以及达到保护劳动者及其活动能力,保障其活动效率的跨门类,综合性的横断科学。
2,安全:指消除能导致人员伤害,伤病或人亡,或引起设备或财产破坏损失,或危害环境的条件。
3,安全成本:只实现安全所消耗的人力,物力和财力的总和。
4,安全投资:对安全活动所作出的一切人力,物力和财力的投入总和。
5,经济效率:指经济系统输出的经济能量和经济物质与输入的经济能量和经济物质之比较。
6安全收益:等同于安全的产出,安全的实现不但能减少或避免伤亡和损失,而且能通1过维护和保护生产力,实现促进经济生产增值的功能。
’,安全效益:减少或避免伤亡和损失,通过维护和保护生产力,实现促进经济生产增值62的功能。
(安全效益是安全收入与安全投入的比较)7,安全经济学:是研究安全的经济形式和条件,通过对人类安全活动的合理组织,控制和调整,达到人,技术,环境的啊、最佳安全效益的科学。
8,安全经济学的特点:1)系统性2)预见性3)优选性4)部门性5)边缘性6)应用性9安全经济学的研究方法:分析对比法、调查研究法、定量分析与定性相结合的方法。
第三章1,安全活动的基本特性(原理):1)避免事故或危害的有限性:①各种生产和生活活动过程中事故和危害是虽可以避免,但难于完成或绝对避免;②各种事故或危害事件的不良作用、后果及影响可能避免,但难于完成或绝对避免;2)安全的相对性:某一安全性在某种条件下认为是安全的,但在另一条件下就不一定会被认为是安全的了,甚至可能被认为是危险的。
3)安全的极端性:①安全科学的研究对象是一种"零~无穷大"事件;②安全性与危害性具有互补关系,安全性趋于极大值时,危险性趋于最小值,反之亦然;③人类从事安全活动,总是希望以最小的投入获得最大的安全。
2,两大规律:安全效益规律(内部和外部、直接合间接、社会和企业的)和安全利益规律。
3,安全具有两大效益功能:1)安全能直接减轻或避免事故或危害事件,减少对人、社会、企业和自然造成的损害,实现保护人类财富,减少无益损耗和损失的功能,简称“减损功能”—拾遗补缺。
2)安全能保障劳动条件和维护经济增值过程,实现其间接为社会增值的功能—本质增益。
4,安全经济学六个函数:事故损失函数、安全增值函数、安全功能函数、安全成本函数、安全效益函数、安全负担函数。
第四章1,指标:是失误状态火属性的客观定量描述的参数,通常作为工作计划中规定达到的目标。
2,安全生产指标体系:是描述安全生产状况的客观量的综合体系。
3,安全生产数:实在一般指数理论指导下,根据揭示安全生产特性综合性规律的需要,设计出的反映企业,行业或地方安全生产状况的一种综合性定量、指标。
4,五个事故绝对指标:事故次数,死亡人数,重轻伤人数,损失工作日(时)数,经济损失量。
四个事故相对指标:相对人员、相对劳动量、相对产值、相对产量。
5,事故当量的确定:事故标准当量定义:事故导致的1人年综合危害,包括1人年时间损失或1人年价值损失。
5事故当量:是事故后果(死亡、伤残、职业病和经济损失)四个特征的综合反映。
用2于综合衡量单起事故或一个企业、一个地区发生事故的危害程度,即用事故当量的概念四个不同的事故特征统一起来1)死亡人员当量:一人相当于20个事故当量2)伤残事故当量:按伤残等级确定总损失工日数,以250为一标准当量。
6,事故经济损失严重程度分级:一般损失事故(100万<L<1k万),较大损失事故(1k万<L<5k万),重大损失事故(5k万<L<1亿),特大损失事故(L>1亿)第五章1,价值工程:是组织的活动,通过分析一个产品,一个系统或一个部件的功能,以达到用最低的经济寿命周期成本获得必要功能。
(经济寿命周期:某产品或设备使用到某一时间点,虽未完全损坏,但被新产品所淘汰,这一期间,包括自然和经济寿命。
自》经)2,安全价值工程:是一种运用价值工程的理论和方法,依靠集体智慧和有组织的活动,通过对某措施进行安全功能分析,力图用最低安全寿命周期投资,实现必要的安全功能,从而提高安全价值的安全技术经济方法。
3,安全寿命周期:任何一项安全措施总要经过构思、设计、实施、使用直到基本上丧失必要的安全功能而需进行新的投资为止,这就是一个安全寿命周期。
4,安全功能分析图与事故树分析图:事故树分析在找出薄弱环节,为改进设计,制定安全技术措施提供依据,避免事故的发生,安全功能分析在于发现和消除不必要功能,节省不必要投资,改善安全价值。
联系:对于事故树,去掉重复和多余事件,相应的做出与之对偶的成功树,即将各事件取反,将逻辑"与"变成"或",逻辑"或"变成"与",如果将"成功树"各"事件"看成安全功能,就成了安全功能分析图。
5,安全对象选择的方法:①经验分析法:凭借经验而分析因素,指工作人员凭个人的知识和经验,经过对情况的全面分析和综合,区别轻重主次,从而选定价值工程分析的对象,优点:简单易行,应用与初步选定中,缺点:只是定性分析,不准确,受人员的经验影响大。
②费用比重法:选费用大的作为改造对象。
③ABC分析法:对象:零部件数较多的系统。
6价值工程中价值的含义:是作为评价产品(或作业)经济效益尺度提出来的,价值高的经济效益就大。
价值低的经济效益就低。
使用者角度:价值=功能/费用。
生产者角度:价值=收入/成本7安全功能:指一项安全措施在某系统中所起的作用和所负担的职能。
第六章1,安全投资:对安全活动作出的一切人力,物力和财力的投入总和。
分类:1)按作用:预防性投资、控制性投资,2)按时序:事前、事中、事后3)按投资所形成的技术"产品":硬件投资、软件投资4) 按用途:工程技术投资,人员业务投资,科学研究投资。
5)按安全工作的专业类型:安全技术投资,工业卫生技术投资,辅助设施投资。
来源:1)在工程项目中预算安排;2)国家相关部门根据各行业或各部门的需要,给企业按项目管理的办法下拨安全技术专项措施费。
3)企业按年度提取的安全措施经费(生产规模总量、企业的产值、固定资产总量比例、更形改造费的比例) 4)作为企业生产性费用的投入,只服从是安全或劳动保护的需要。
5)企业从利润留成或福利费中提取的保健、职业工伤保险费用2,边际效益:指生产中安全度增加一个单位时,安全效果的增量,如果对安全效果无法作出全面的评价时,安全效果的增量可用事故损失的减少量来反应。
(边际投资=边际边际损失时为最佳投资点)3,安全生产经济激励的方法:①风险工资和诉讼责任赔偿②伤害补偿③事故税和责任共同体4边际投资:指生产中安全度增加一个单位时,安全投资的增量。
第七章 0.事故:可能造成人员伤害和(或)经济损失的,非预谋性的意外事件。
1,事故损失:指意外事件造成的生命与健康的丧失、物质与财产的毁坏、时间的损失、环境的破坏。
事故直接经济损失:指与事故事件当时的、直接联系的、能用货币直接估价的损失。
事故间接经济损失:指与事故事件间接相联系的,能用货币直接估价的损失。
事故直接非经济损失:指与事故事件当时的、直接联系的、不能用货币直接定价的损失。
事故间接非经济损失:指与事故事件间接相联系的、不能用货币直接定价的损失。
2,海因里希方法:直接损失和间接损失的比例为1:4,即事故造成的间接损失比直接损失要大得多。
西蒙兹计算法:事故总损失=保险损失+A ×停工伤害次数+B ×住院伤害次数+C ×急救治疗伤害次数+D ×无伤害事故次数3,事故经济损失估算:伤害分级比例系数法。
伤害分类比例系数法。
第八章1,延长生命年法:人一生的生命价值就是他每延长生命一年所能生产的经济价值之和。
2,企业素质包括:职工素质、技术素质、管理素质。
3,环境投资价值测算:1)直接基于市场价格的估值技术;2)利用替代市场价格的估值技术;3)调查评价法;4)基于环保费用的估值技术4,损失风险的估算涉及三种概率分布:①每年(或季、月)的损失总额分布②每年损失发生的次数(损失频数)分布③每次损失的金额(损失程度)分布。
5.商誉包含几个部分:企业素质(职工、技术(软硬)、管理)、企业形象及企业公共关系第十章1,安全效益:指安全条件的实现,对社会、对集体、对个人和产生的效果和利益。
2安全的两个效果:一,人的生命安全与身体健康的保障和财产损失的减少;二,维护和保障系统功能得以发挥。
3,安全经济效益:指通过安全投资实现的安全条件在生产和生活过程中保障技术、环境及人员的能力和功能,并提高其潜能,为社会经济发展所带来的利益。
4,安全的非经济效益:指安全条件的实现,对国家和社会发展、企业或集体生产的稳定、家庭或个人的幸福所起的,积极作用。
5,安全的经济效益和非经济效益的区别联系:1)他们是辩证统一的两个方面,不讲社会效益就背离了社会道德和人类的文明伦理,这不是安全事业的目的,不讲经济效益就不能收到最好的社会效益,在安全经济活动中,只有按客观规律办事,合理进行安全投入设计,才能使安全社会效益和经济效益都得到提高,否则单方面地追求高标准、高投入、最终不但不能获得好的安全经济效益,也会损害安全的社会效益。
2)安全的经济效益和非经济效益从表现形式来看不一样,但都是安全的“产出”6,安全效益的特点:间接性、滞后性、长效性、多效性、潜在性、复杂性7,安全高效:尽一切能力去减少事故和灾难的发生,实现安全的高效果。
高效的安全:通过合理的安全设计,采取优化的技术措施达到可接受的安全水平。
区别:前者是从安全的目的出发,表明对安全的结果的要求,后者是从安全的过程出发,是对安全手段的要求,是安全的方法论。
联系:二者都是为了实现安全的经济效益,即实现安全的“减损”“增值”的功能。
8,安全宏观经济效益的计量方法:安全产出B=减损产出B 1+增值产出B 2;其中∑=+++=i i J k J k J k J k J k B 443322111 其中B 2=安全生产贡献率×生产总值第十一章1,折旧办法:1)直线折旧法()n S P dA v /-=,特点:各年折旧费相等,残值不计入折旧费2)年数合计法()()[][]n i n n i n S p dA v t ......,2,1,)1(/12=++--=,特点:各年折旧费不等,残值不计入折旧费。
3)双倍余数法()n dA P dA i i i /21--=特点:各年折旧费不等,计算折旧的基数为各年的账面价值儿没有减去残值;资产价值少于残值时不再进行折旧。