柴油机结构原理分析解析
- 格式:doc
- 大小:68.00 KB
- 文档页数:22
柴油机工作原理与构造柴油机是一种内燃机,通过燃烧柴油来产生动力。
相对于汽油机,柴油机的工作原理和构造有所不同。
柴油机的工作原理:柴油机利用高压和温度来点燃柴油并产生动力。
在柴油机中,燃烧室内的空气被压缩,使得空气的温度升高。
当柴油喷入燃烧室时,由于燃高温和高压的作用,柴油迅速氧化并燃烧。
这种燃烧产生的高温高压气体推动活塞运动,进而驱动发动机的工作。
柴油机的构造:柴油机主要由燃烧室、气门、活塞、连杆、曲轴和燃油供应系统等部分组成。
1.燃烧室:燃烧室是柴油机进行燃烧的空间。
它通常位于活塞的上部,与气缸形成密闭的空间。
燃烧室的形状和设计会影响燃烧过程的效率和排放。
2.气门:柴油机通过气门来控制空气和废气的进出。
在进气冲程时,进气门打开,使空气进入气缸;在排气冲程时,排气门打开,将废气排出。
3.活塞:活塞是柴油机内活动部件之一,位于气缸内。
活塞会随着气缸内压力的变化而上下运动,带动连杆和曲轴工作。
4.连杆:连杆将活塞的上下运动转换成曲轴的旋转运动。
它连接活塞和曲轴,通过连杆小头与活塞销连接,在曲轴衬套上的大头与曲轴销连接。
5.曲轴:曲轴是柴油机的主要动力输出部分。
它通过连杆的连接,将活塞产生的线性运动转换成旋转运动。
曲轴上的曲轴箱通过凸轮和连杆分别驱动活塞运动和气门开闭。
6.燃油供应系统:燃油供应系统的主要功能是将柴油喷入燃烧室。
它包括燃油箱、燃油过滤器、燃油泵、喷油嘴等部分。
燃油泵将柴油加压后喷入喷油嘴,喷油嘴将高压柴油雾化成微小颗粒并喷入燃烧室。
柴油机的工作原理和构造相对较复杂,但其燃油效率和扭矩输出较高,适合用于大型车辆和工业机械。
通过不断的技术改进和优化设计,柴油机在环境污染和燃油消耗方面也在不断改善。
柴油机工作原理及结构柴油机是一种利用柴油作为燃料的内燃机,具有高效、经济、耐用等特点,在工业和农业领域中广泛应用。
柴油机的工作原理及结构可以总结为以下几个方面。
1.工作原理柴油机采用压燃式燃烧,即通过在气缸内放入高压燃油、高温空气和压缩空气,使燃油在高压下燃烧形成高温高压的气体推动活塞做功。
具体过程如下:(1)进气过程:活塞在下行过程中,气缸上部的进气门打开,使活塞通过吸气工作行程吸入新鲜空气。
(2)压缩过程:活塞在上行过程中,进气门关闭,将气缸内的空气压缩,增加压力和温度。
(3)燃烧过程:活塞接近行程上限时,柴油喷油器喷射燃油进入气缸,燃油与高温高压的压缩空气混合,在压力下燃烧产生高温高压的气体。
(4)工作过程:燃烧产生的高温高压气体将活塞推向下行行程,传递动力给曲轴。
同时,曲轴带动连杆,使输出轴旋转,从而传递动力。
2.结构组成柴油机的主要结构组成包括缸体、活塞、连杆、曲轴、气门机构、喷油器等几个关键部位。
(1)缸体:柴油机的气缸由铸铁或铝合金制成,用于容纳活塞和产生燃气压力。
(2)活塞:活塞是柴油机中的可动部件,具有套筒、活塞环等组成,能够和气缸形成密封空间,使燃气能够向活塞施加压力。
(3)连杆:连杆用于连接活塞和曲轴,在活塞的上下运动中将线性运动转化为旋转运动,输出动力给曲轴。
(4)曲轴:曲轴是柴油机的主要输出部件,由多个曲柄连杆构成,能够将活塞运动的直线运动转化为可旋转的运动。
(5)气门机构:柴油机的气门机构控制气门的开闭,包括进气门和排气门,通过准确控制气门的开启和关闭时间,保证燃气进出气缸的顺序和时间,以实现正常的工作循环。
(6)喷油器:喷油器是柴油机中的一个重要部件,用于将燃油喷射到气缸中形成高压燃烧气体。
喷油器通过锥型喷嘴和喷孔等构造,以及精确控制的燃油供给系统,可实现高压细密的燃油喷射。
柴油机的工作原理和结构使其能够高效地将燃油转化为机械能,在各个应用领域中广泛使用。
随着技术的发展,柴油机的功率、效率和环保性能也不断提升,为工农业生产和交通运输提供了可靠的动力支持。
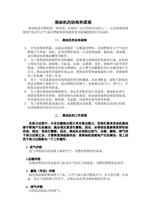
柴油机的结构和原理柴油机是内燃机的一种类型,是现代广泛应用的发动机之一。
它是将柴油喷射到气缸内与空气混合燃烧得到热能转变为机械能的热力发动机。
一.柴油机的总体结构1.首先欲得到热能,这就必须提供一定数量的燃料,送进燃烧室与空气混合燃烧产生热量,因此,必须有燃料系统。
它包括柴油箱,输油泵,滤油器,高压喷油泵和喷油嘴等零配件。
2.为了将得到的热能转变为机械能,需要通过曲轴连杆机构来完成。
此机构主要由汽缸体,曲轴箱,汽缸盖,活塞,活塞销,连杆,曲轴和飞轮等零件构成。
当燃料在燃烧室内着火燃烧时,由于燃气的膨胀作用在活塞顶部产生压力,推动活塞作直线的往复运动,借助连杆转变曲轴旋转力矩,使曲轴带动工作机械(负荷)作功。
3.对于一台设备要连续实现热能转变为机械能,还必须配备一套配气机构来保证定期吸入新鲜空气,排出燃烧后的废气。
此机构由进气门,排气门,凸轮轴及驱动零件等组成。
4.为了减少柴油机的摩擦损失,保证各零配件的正常温度,柴油机必须有润滑系统和冷却系统。
润滑系统应由机油泵,机油滤清器和润滑油道组成。
冷却系统应由水泵,散热器,节温器,风扇和水套等部件组成。
5.为了使柴油机能迅速启动,还需配置启动装置,对柴油机启动进行控制。
启动装置采用电动马达启动。
二.柴油机的工作原理在热力过程中,只有在膨胀过程才具有做功能力,而我们要求发动机能连续不断地产生机械功,就必须反复进行膨胀。
因此,必须设法重新恢复到初始状态,然后,再进行膨胀。
因此,柴油机必须经过进气,压缩,膨胀,排气四个热力过程之后,才能恢复到起始状态,使柴油机连续地产生机械功,故上述四个热力过程称为一个工作循环。
1. 进气冲程进气冲程的目的是吸入新鲜空气,为燃料燃烧作好准备。
2.压缩冲程压缩冲程的目的是提高气缸内空气的压力和温度,为燃料燃烧创造条件。
3.膨胀(作功)冲程就是喷油器将柴油喷入气缸,与空气混合成可燃混合气,并立即自燃,在高温,高压气体的推力作用下,活塞运动并带动曲轴旋转而作功。
柴油机工作原理及构造柴油机是一种内燃机,利用压缩燃油产生高温高压,并将其注入到燃烧室内,通过自燃来产生动力。
与汽油机相比,柴油机更节能且更耐用。
以下将详细介绍柴油机的工作原理及构造。
柴油机的工作原理主要分为四个步骤:进气、压缩、燃烧和排气。
下面将分别介绍这四个步骤。
1.进气:柴油机通过进气门将空气吸入进气道中。
进气道中安装有空气过滤器,可以过滤空气中的杂质,保证清洁的空气进入燃烧室。
进气完成后,气门关闭。
2.压缩:柴油机通过活塞在气缸内进行压缩过程。
当活塞下行时,进气门关闭,柴油通过喷油器喷射到活塞顶部。
然后,活塞上行时,柴油被压缩,使其温度和压力升高。
由于柴油具有较高的压燃性,因此不需要点火器。
3.燃烧:当活塞接近顶部时,燃烧会发生。
在高温状态下,柴油会自燃。
柴油的自燃温度较高,需要较高的压力才能实现。
燃烧会产生高温高压气体,驱动活塞向下运动。
4.排气:燃烧后产生的废气会通过排气门排出燃烧室。
废气会进入排气系统,并通过排气管排出机器外部。
柴油机的构造主要包括气缸、活塞、曲轴、气门机构、喷油器、进气系统和排气系统等。
1.气缸:柴油机通常有多个气缸。
气缸被用来容纳压缩和燃烧过程中产生的高温高压气体。
2.活塞:活塞是气缸内上下移动的部件。
它负责压缩和驱动气体,从而产生动力。
3.曲轴:曲轴是柴油机输出动力的主要部件。
它通过连杆将活塞的上下运动转化为旋转运动。
4.气门机构:气门机构控制柴油机的进气和排气过程。
气门的开合由凸轮轴控制。
5.喷油器:喷油器负责将燃油喷射到活塞顶部,以便在压缩过程中进行燃烧。
6.进气系统:进气系统包括进气门、进气道和空气过滤器等。
进气系统的作用是将清洁的空气引入燃烧室。
7.排气系统:排气系统包括排气门、排气管和消声器等。
排气系统的作用是将燃烧后产生的废气排出机器外部。
柴油机利用压缩燃油产生的高温高压气体来产生动力,具有高效节能和耐用的特点。
通过控制气门的开闭、喷油器的喷油时间和喷油量,可以实现柴油机的调速和功率输出的控制。
柴油机知识点总结一、柴油机的基本原理柴油机是一种内燃机,利用柴油作为燃料,通过压缩空气使柴油自燃来产生动力。
其工作原理主要包括进气、压缩、喷油、燃烧和排气等步骤。
1. 进气:气缸活塞向下运动,使气缸容积增大,在此时进气门打开,使空气进入气缸中。
2. 压缩:气缸活塞向上运动,使得进入气缸中的空气被压缩,温度和压力随之升高。
3. 喷油:在压缩阶段,喷油泵将高压柴油喷射到气缸中,形成细小的柴油雾滴。
4. 燃烧:柴油雾滴在高压和高温的条件下,迅速燃烧,产生大量热能,推动活塞向下运动。
5. 排气:活塞运动到底死点时,排气门打开,排出燃烧后的废气。
二、柴油机的分类根据燃料供给方式、气缸排列方式和冷却方式等不同,柴油机主要可以分为以下几类:1. 柴油机根据燃料供给方式可分为常凸轴燃油喷射机、共轨式直喷柴油机等。
2. 根据气缸排列方式,可以分为直列式、V型柴油机等。
3. 根据冷却方式,可以分为水冷式和空冷式柴油机。
另外,根据用途的不同,柴油机还可以分为工业柴油机、船用柴油机和汽车柴油机等。
三、柴油机的结构和工作原理1. 柴油机的结构柴油机主要由气缸、活塞、进气系统、喷油系统、燃烧室、排气系统、曲轴连杆机构和冷却系统等部件组成。
2. 进气系统进气系统的主要作用是将外界空气引入气缸内进行压缩。
其主要部件包括进气管、进气门、进气歧管、增压器等。
3. 喷油系统喷油系统主要由高压油泵、喷油器和喷油管路等部件组成,其作用是对柴油进行高压喷射。
4. 燃烧室燃烧室是喷油器喷射柴油并燃烧产生动力的地方,其结构和燃烧室形式会影响到柴油发动机燃烧工作的效率和性能。
5. 排气系统排气系统主要由排气管、排气门、涡轮增压器等部件组成,其作用是将燃烧后的废气排出气缸。
6. 曲轴连杆机构曲轴连杆机构将气缸活塞的来回直线运动转换成曲轴的旋转运动,最终驱动车辆或机械设备。
7. 冷却系统冷却系统通过流体循环将柴油发动机产生的热量散发出去,以维持发动机正常工作温度。
柴油机结构一、发动机的工作原理发动机的功能是将燃料在气缸内燃烧使其热能转换成机械能,从而输出动力。
能量的转换是通过不断地依次反复进行“进气—压缩—做功——排气” 四个连续过程来实现的,每进行这样一个连续过程就叫做一个工作循环。
1、进气冲程—活塞由曲轴带动从上止点向下止点运动,此时排气门关闭,进气门开启。
活塞移动的过程中,气缸内的容积逐渐增大,形成一定的真空度,于是经过虑芯的空气通过进气门进入气缸。
直至活塞到达下止点时,进气门关闭,停止进气。
2、压缩冲程—进气冲程结束时,活塞在曲轴的带动下,从下止点向上止点运动,气缸容积逐渐减小,由于进排气门均关闭,气体被压缩,气缸内温度上升,直至活塞到达上止点时,压缩结束。
3、做功冲程—在压缩冲程末,高压油嘴喷出高压燃油与空气混合,在高温、高压下混合气体迅速燃烧,使气体的温度、压力迅速升高而膨胀,从而推动活塞由上止点向下止点运动,再通过连杆驱动曲轴转动做功,至活塞到下止点时,做功结束。
4、排气冲程—在做功冲程结束时,排气门被打开,曲轴通过连杆推动活塞由下止点向上止点运动,废气在自身剩余压力和活塞的推力作用下,被排出气缸,直至活塞到达上止点时,排气门关闭,排气结束。
排气冲程终了时由于燃烧室容积存在,气缸内还存少量废气,气体压力也因排气门和排气管的阻力而仍高于大气压。
二、发动机的总体构造柴油机由两大机构四大系统组成。
1、柄连杆机构—曲柄连杆机构主要由构成气缸的机体、活塞、连杆、曲轴和飞轮等组成。
由发动机的工作循环可知,混合气在气缸内燃烧产生的高压是通过活塞、连杆、曲轴而变为有用的机械能输出的;反之,工作循环的准备过程也是由曲轴通过连杆通过活塞作往复运动来实现的。
可见,曲柄连杆机构是发动机维持工作循环,实现能量转换的核心。
2、配气机构—为使发动机的工作循环能够连续进行,必须定时地开闭气门,以便向气缸内充入新鲜气体和排出废气。
它主要由气门和控制气门开闭的凸轮轴及其他传动件等组成。
柴油机结构及工作原理柴油机是一种内燃机,它使用柴油作为燃料,在高压下通过压燃来完成燃烧过程,进而驱动发动机工作。
下面将详细介绍柴油机的结构及工作原理。
一、柴油机的结构柴油机由以下几个主要部分组成:1.气缸:柴油机通常具有多个气缸,用于容纳活塞,燃料喷射器等部件。
2.活塞:活塞是柴油机的一个重要部件,它在气缸内进行上下运动,通过连杆连接曲轴来转化活塞的线性运动为转动力。
3.气缸盖:气缸盖位于气缸的顶部,通常具有入气口、排气口和燃料喷射器装置等部件。
4.曲轴:曲轴是柴油机的动力输出轴,它通过连杆与活塞相连,并将活塞的上下运动转化为旋转运动。
5.连杆:连杆连接了曲轴和活塞,将活塞的线性运动转化为曲轴的旋转运动。
6.燃料系统:燃料系统由燃油箱、燃油泵、燃油滤清器、喷油嘴等组成,用于将燃油输送到气缸内进行燃烧。
7.空气进气系统:空气进气系统负责将空气引入到气缸内,通常包括进气管道、进气滤清器和增压装置等部件。
8.排气系统:排气系统用于排出燃烧产生的废气,通常包括排气管道和消声器等部件。
9.冷却系统:冷却系统用于保持柴油机的工作温度在合适的范围内,通常包括水泵、散热器和冷却液等部件。
二、柴油机的工作原理柴油机的工作原理可以分为四个循环阶段:进气、压缩、燃烧和排气。
下面将对每个阶段进行详细介绍。
1.进气阶段:柴油机的进气阶段与汽油机类似,通过进气门将空气引入气缸。
在进气阶段,活塞向下运动,气缸内的压力降低,使气缸内的空气通过进气门进入气缸。
2.压缩阶段:在活塞上行过程中,进气门关闭,曲轴继续旋转,推动活塞向上运动,将气缸内的空气压缩。
气缸内的压力和温度随着活塞的上行而增加。
3.燃烧阶段:当活塞上行到顶点时,燃油喷射器通过高压燃油喷射将燃油喷入气缸。
燃油与高温高压的空气混合,并自动点燃,燃烧产生的高温高压气体推动活塞向下运动。
这个过程是通过燃油的自燃特性来实现的,不需要点火器。
4.排气阶段:当活塞再次上行时,曲轴继续旋转,活塞将燃烧后的废气排出气缸,通过排气门排出。
柴油机工作原理及构造柴油机是一种内燃机,使用柴油作为燃料,通过压缩空气使其温度升高以点火燃烧的方式来产生动力。
它的工作原理如下:1. 进气:柴油机使用活塞作为运动部件,其中包括吸入活塞和排气活塞。
当活塞向下运动时,气缸内的空气被压缩,活塞接近底死点时,进气门打开,新鲜空气通过进气管进入气缸。
2. 压缩:当活塞开始向上运动时,活塞压缩气缸内的空气。
由于气体被压缩,温度升高,达到柴油的点火温度。
3. 点火:当活塞接近顶死点时,喷油泵向喷油嘴喷射高压柴油燃料。
由于气缸内高温高压的空气,柴油迅速蒸发并混合,形成可燃混合物。
4. 燃烧:柴油的混合物在高温和高压下会自燃。
柴油的自燃点较高,因此不需要躁火线圈或火花塞。
当柴油自燃时,燃烧气体的温度和压力迅速增加,推动活塞往下运动。
5. 排气:当活塞再次接近底死点时,排气门打开,燃烧产生的废气通过排气管排出气缸。
除了工作原理外,柴油机的构造包括以下部分:1. 活塞:柴油机的活塞是密封气缸和转化压力的关键组件。
它与气缸壁之间有紧密的配合,以防止气缸气体泄漏。
2. 气缸:柴油机通常具有多个平行排列的气缸,每个气缸都有一个活塞,其运动产生燃烧力。
3. 缸盖:位于气缸顶部的零件,密封活塞和气缸,并包含喷油器、气门和火花塞(如果有)等。
4. 曲轴:与活塞连接的旋转部件,将线性运动转换为旋转运动,并驱动车辆。
5. 喷油器:用于将高压柴油燃料喷射到气缸中,使其与压缩空气混合形成可燃混合物。
6. 润滑系统:柴油机需要一个润滑系统来减少摩擦和磨损,并保持部件的正常运行。
润滑油由油泵提供,并通过管道分配到各个润滑点。
以上是柴油机的工作原理和构造的简要介绍,它的具体细节和构造可能会根据不同的柴油机型号和制造商而有所不同。
柴油发动机结构及其原理介绍首先是气缸,柴油发动机一般由多个气缸组成。
气缸的内部是一个圆筒形空腔,活塞在其中来回运动。
气缸的上方有进气阀和排气阀,通过它们与其他系统进行连接。
活塞是柴油发动机的核心部件,它可以在气缸内上下运动。
活塞通常由高强度的铝合金制成,内部有几个环形活塞环密封。
它与柴油发动机的曲轴相连,转换活塞运动为机械能。
连杆将活塞与曲轴连接起来,它是一个由金属组成的杆状零件。
连杆的一个端部与活塞连接,另一个端部与曲轴相连。
当活塞在气缸内进行运动时,连杆会带动曲轴旋转。
曲轴箱是柴油发动机的核心部件之一,它是一个由金属制成的箱体,内部放置着曲轴。
曲轴由多个凸轮组成,可以将连杆的上下运动转换为曲轴的旋转运动。
曲轴箱还起到支撑曲轴和润滑曲轴的作用。
燃油系统是柴油发动机的另一个关键部件,它主要负责燃油的供给和喷射工作。
燃油系统由燃油箱、燃油泵、喷油器等组成。
燃油首先从燃油箱中抽取,然后通过燃油泵压力加大,最后由喷油器喷射到气缸中进行燃烧。
冷却系统在柴油发动机中起到降低发动机温度的作用。
冷却系统包括水泵、散热器和冷却液等。
水泵通过循环将冷却液带到散热器中,冷却液与大气进行换热,降低发动机的温度。
柴油发动机的工作原理是:当活塞下行时,气缸的空腔体积增大,产生负压,使得进气阀打开,进入外界空气。
当活塞上行时,气缸的空腔体积减小,压缩外界空气,使其温度升高。
然后,燃油喷射器将燃油喷入气缸内,由于高温高压的气体,燃油在气缸内瞬间点火燃烧,释放出巨大的热能。
活塞的下行运动将废气排出气缸外,完成一个工作循环。
总的来说,柴油发动机通过气缸、活塞、连杆、曲轴箱、燃油系统和冷却系统等多个部件合作,将燃油燃烧的能量转换为机械能,推动车辆的运动。
这种发动机具有高效率、高功率、适应性强等特点,被广泛应用于汽车、船舶、工程机械等领域。
柴油机的工作原理和组成柴油机是一种内燃机,它以柴油作为燃料进行燃烧,通过将燃料喷射到高温高压环境中使其自燃,从而释放能量并驱动发动机运转。
下面将介绍柴油机的工作原理和组成。
一、工作原理:1. 进气:柴油机的进气系统主要由进气口、滤清器、增压器、中冷器等部件组成。
在工作过程中,活塞向下运动、气缸放大、减小气压使空气进入进气道,并经过滤清器进行过滤,然后通过增压器和中冷器增压并冷却,最终进入气缸。
2. 压缩:活塞向上运动时,气缸缩小,气体被压缩。
柴油机的压缩比较高,通常在16:1到22:1之间,使燃料充分混合,并提高燃烧温度和压力。
3. 燃烧:燃料喷射系统通过喷油器将柴油喷入预燃室或气缸内,高温高压使燃油雾化,并与空气充分混合。
然后,在活塞达到顶点时,喷油器将柴油高压喷射进入压缩气体中,在这个高温高压环境中,柴油受热自燃,形成高温高压的气体。
4. 排气:随着活塞向下运动,排气门打开,废气在气缸内排出,然后通过排气管排出柴油机。
二、组成部分:1. 气缸:柴油机通常有多个气缸,每个气缸内都有活塞运动。
气缸通常由铸铁或铝合金制成,具有耐高温、耐高压的特点。
2. 曲轴连杆机构:曲轴与连杆机构是柴油机的动力传递装置,将活塞的上下运动转化为转动运动。
曲轴由整体钢锻件制成,具有良好的强度和刚性。
连杆由曲轴与活塞之间的连接杆组成,起到传递力和转动的作用。
3. 润滑系统:柴油机的润滑系统主要包括油底壳、曲轴箱、曲轴、连杆、活塞、气缸等部分。
润滑系统通过提供润滑油,减少零部件之间的摩擦,降低磨损。
同时,还能冷却发动机,清除异物和有害残留物。
4. 燃油系统:柴油机的燃油系统主要由燃油箱、滤清器、燃油泵、喷油器等组成。
燃油泵将柴油从燃油箱中抽取,通过滤清器进行过滤,然后将燃油喷射到气缸中。
喷油器将燃油雾化和喷射时间控制在适当范围内,以实现高效燃烧。
5. 冷却系统:柴油机的冷却系统主要由水泵、水箱、散热器等组成。
冷却系统通过将冷却液循环引流,吸热并冷却发动机。
柴油机原理及结构柴油机是一种内燃机,利用柴油燃料进行燃烧的原理来驱动机械设备或发电机。
相对于汽油机而言,柴油机具有更高的功率、更高的燃烧效率和更低的燃油消耗。
柴油机的结构主要包括缸体、活塞、曲轴、连杆、凸轮轴、气门机构、燃油系统、冷却系统和润滑系统等。
柴油机的工作原理是先将柴油燃料喷射到高压、高温的气缸中,然后通过压燃来引发燃烧。
具体流程如下:1.进气:柴油机通过进气门从外界吸入空气,进入气缸内。
2.压缩:气缸活塞下行,将进入的空气压缩。
3.燃烧:进入气缸的柴油在高温和高压下喷射,形成燃烧区域。
4.排气:活塞上行,将燃烧产生的废气排出气缸,从排气门排出。
柴油机主要结构包括以下部分:1.缸体:柴油机的主要结构,用来容纳活塞和气缸盖,提供燃烧室和气缸腔。
2.活塞:在气缸内上下运动,通过连杆与曲轴相连,转化为旋转运动。
3.曲轴:将往复运动转化为旋转运动,驱动机械设备或发电机。
4.连杆:连接活塞和曲轴,将活塞的往复运动转化为曲轴的旋转运动。
5.凸轮轴:控制气门的开闭时间和顺序,通过凸轮轴上的凸轮来推动气门。
6.气门机构:开启和关闭进气门和排气门,控制气缸内的气体流动。
7.燃油系统:将柴油燃料喷射到气缸内,提供燃料供给。
8.冷却系统:保持柴油机的工作温度,提高燃烧效率。
9.润滑系统:给活塞、曲轴和其他运动部件提供润滑油,减少磨损和摩擦。
柴油机通过上述原理和结构的相互作用来运行。
当柴油机启动后,进气门打开,活塞向下运动,吸入空气。
活塞上行时,缸内压力增加,达到压缩比的要求。
此时,燃油会经过喷油泵和喷油器,以高压喷射到气缸内,形成压燃。
经过燃烧,高温废气被排放到大气中,活塞再次下行,将废气排出。
柴油机的运行过程中,燃油系统会不断供给燃油,润滑系统会提供润滑油来减少磨损。
这样,柴油机能够持续地提供动力。
柴油机结构一、发动机的工作原理发动机的功能是将燃料在气缸内燃烧使其热能转换成机械能,从而输出动力。
能量的转换是通过不断地依次反复进行“进气—压缩—做功——排气”四个连续过程来实现的,每进行这样一个连续过程就叫做一个工作循环。
1、进气冲程—活塞由曲轴带动从上止点向下止点运动,此时排气门关闭,进气门开启。
活塞移动的过程中,气缸内的容积逐渐增大,形成一定的真空度,于是经过虑芯的空气通过进气门进入气缸。
直至活塞到达下止点时,进气门关闭,停止进气。
2、压缩冲程—进气冲程结束时,活塞在曲轴的带动下,从下止点向上止点运动,气缸容积逐渐减小,由于进排气门均关闭,气体被压缩,气缸内温度上升,直至活塞到达上止点时,压缩结束。
3、做功冲程—在压缩冲程末,高压油嘴喷出高压燃油与空气混合,在高温、高压下混合气体迅速燃烧,使气体的温度、压力迅速升高而膨胀,从而推动活塞由上止点向下止点运动,再通过连杆驱动曲轴转动做功,至活塞到下止点时,做功结束。
4、排气冲程—在做功冲程结束时,排气门被打开,曲轴通过连杆推动活塞由下止点向上止点运动,废气在自身剩余压力和活塞的推力作用下,被排出气缸,直至活塞到达上止点时,排气门关闭,排气结束。
排气冲程终了时由于燃烧室容积存在,气缸内还存少量废气,气体压力也因排气门和排气管的阻力而仍高于大气压。
二、发动机的总体构造柴油机由两大机构四大系统组成。
1、柄连杆机构—曲柄连杆机构主要由构成气缸的机体、活塞、连杆、曲轴和飞轮等组成。
由发动机的工作循环可知,混合气在气缸内燃烧产生的高压是通过活塞、连杆、曲轴而变为有用的机械能输出的;反之,工作循环的准备过程也是由曲轴通过连杆通过活塞作往复运动来实现的。
可见,曲柄连杆机构是发动机维持工作循环,实现能量转换的核心。
2、配气机构—为使发动机的工作循环能够连续进行,必须定时地开闭气门,以便向气缸内充入新鲜气体和排出废气。
它主要由气门和控制气门开闭的凸轮轴及其他传动件等组成。
3、燃料供给系—从发动机的工作循环可知,柴油机要向气缸内提供纯空气并在规定时刻向气缸内喷入燃油。
另外,需要将燃烧完的废气按规定的管路导出。
柴油机的燃料供给系主要由燃油箱、喷油泵、喷油器、进、排气管、虑清器等组成。
4、润滑系—发动机内部有很多高速运动的摩擦表面,为了减小摩擦阻力和减缓磨损,需要向这些摩擦表面提供润滑油。
润滑系主要由油底壳、机油泵、油道、虑清器等组成。
5、冷却系—发动机工作时,气缸内气体燃烧的热量在使气体膨胀做功的同时,不可避免地将会加热与它相接触的机件,为了保持正常的工作温度,需将机件的多余热量散发出去。
冷却系有水冷和风冷两种,水冷主要由散热器、风扇、水泵、水套等组成;风冷主要由风扇、散热片等组成。
6、启动系—发动机开始运转的第一个工作循环的准备过程,必须有外部动力带动曲轴旋转,启动系主要由起动机及其附属装置等组成。
三、曲柄连杆机构曲柄连杆机构是发动机将热能转换为机械能的主要装置。
在做功冲程,它将燃料燃烧产生的热能转变为活塞往复运动的机械能,再转变为曲轴的旋转运动而对外输出动力;反之,在其他冲程,它又将曲轴的旋转运动变为活塞的往复运动,为做功冲程做好准备。
曲柄连杆机构由以下三部分组成:1、气缸体——曲轴箱组:主要包括气缸体、曲轴箱、气缸套、气缸盖、气缸垫等不动件;2、活塞——连杆组:主要包括活塞、活塞环、活塞销、连杆等运动件;3、曲轴——飞轮组:主要包括曲轴、飞轮等。
一)曲柄连杆机构的工作条件及受力简析曲柄连杆机构所受的力主要有气体压力、往复运动的惯性力、旋转运动的离心力以及相对运动接触表面的摩擦力。
气体压力在工作循环中,气缸内气体压力是不断变化的。
做功冲程压力最高,其瞬间最高压力柴油机可达5—10Mpa。
往复惯性力和离心力由于曲柄连杆机构运动速度的大小和方向都是不断变化的,所以必定产生惯性力。
1、往复惯性力2、离心惯性力摩擦力曲柄连杆机构中互相接触的表面相对运动时都存在有摩擦力,其大小与正压力和摩擦系数成正比,其方向总与相对运动的方向相反。
摩擦力的存在是造成配合表面磨损的根源。
二)气缸体与曲轴箱组气缸体与曲轴箱组主要由气缸体、上下曲轴箱、气缸套、气缸盖和气缸垫等组成。
气缸体与曲轴箱的结构形式与功用气缸体是气缸的壳体,上曲轴箱是支承曲轴作旋转运动的壳体,二者组成了发动机的机体。
其结构形式有整体式和分体式。
整体式结构就是将气缸体与曲轴箱铸成一体,称为气缸体,通常用为水冷发动机。
分体式结构就是将气缸体与上曲轴箱分开制造再用螺栓连接起来,多用于风冷发动机。
整体式或分体式的上曲轴箱是组装发动机的基础件,并由它来保持发动机各运动件相互间的准确位置关系。
气缸体与曲轴箱的工作条件与要求气缸体曲轴箱承受有较大的机械负荷和较复杂的热负荷。
由其功用和工作条件,要求气缸体曲轴箱具有足够的强度,刚度和良好的耐热性、耐腐蚀性等。
气缸体曲轴箱的变形会破坏各运动件间的准确位置关系,导致发动机技术状况和寿命降低,因而对刚度和强度的要求同样重要。
曲轴箱的结构型式上曲轴箱一般有三种结构形式。
平分式——主轴承座孔中心线位于曲轴箱分开面上。
其特点是制造方便但刚度小,且前后端呈半圆形,与油底壳结合面的密封较困难,给维修造成不方便。
多用于中小型发动机,如492Q等。
龙门式——主轴承座孔中心线高于曲轴轴线分界面。
其特点是结构刚度较高,且下曲轴箱前后端为一平面,其密封简单可靠,维修方便。
上述两种型式,其主轴承座孔均为分开式,内孔和端面的加工是在主轴承盖上用定位销或定位套(平分式),或主轴承盖两侧平面(龙门式)定位,并用螺栓固定后进行的,因而轴承盖既不可换位也不可换向。
为避免错装,在主轴承盖上都有位置和方向的记号。
隧道式——主轴承座孔不分开。
其特点是结构刚度最大,主轴承同轴度易保证,但拆装较困难。
气缸体与曲轴箱的材料气缸体和上曲轴箱根据其工作条件和结构复杂的特点,一般用灰铸铁制造,因为它具有成本低、铸造工艺性好、刚度大、耐磨和吸振性好等优点。
有的强化机型采用了球墨铸铁,还有的为了增加强度和耐磨性,采用含镍、铬、钼、磷等元素的优质灰铸铁。
某些发动机为了减轻重量、加强散热,采用铝合金铸造。
下曲轴箱的密封下曲轴箱的作用是储存润滑油,因此又叫油底壳。
其内部有防止润滑油过分激荡的稳油挡板,有利于机油泵的正常工作和润滑油内杂质的沉淀。
为了保证发动机纵向倾斜时机油泵仍能正常吸出机油,油底壳的后部或前部一般做得较深,并在其最深处有放油塞,以便放出润滑油。
有的放油塞带有磁性,可吸附润滑油中的铁屑,以减小发动机的磨损。
由于油底壳受力很小,一般用薄钢板冲压制成。
为了加强散热,某些发动机采用铝合金铸造,并铸有散热片。
上下曲轴箱之间为了防止漏油,一般垫有软木衬垫,也有的铸造油底壳用密封胶密封。
三)气缸与气缸套气缸与气缸套的工作条件与材料从发动机的工作原理可知,气缸所接触的气体,其温度和压力都在频繁的变化而且其瞬时值很高,给气缸以很大的热负荷和机械负荷。
另外,燃烧产物对气缸壁还有腐蚀性。
在这种恶劣的条件下,活塞在气缸内运动,对气缸的磨损往往影响整个发动机的寿命。
为了提高耐磨性,有些气缸采用表明处理,如表明淬火、镀铬等;有的则对整个气缸体采用优质材料,但成本高。
目前更多的是采用在气缸体内镶入气缸套的结构。
这样,缸套可用更加耐磨的材料,以延长使用寿命,而气缸体则用廉价的普通铸铁或重量轻的铝合金制造。
即便制造时不镶缸套的气缸体,经几次大修后为继续使用,也要镶一个标准缸径的气缸套。
气缸套的材料,常使用的有珠光体灰铸铁、合金铸铁、高磷铸铁、含硼铸铁及其他高级铸铁。
气缸套的型式与构造根据其是否与冷却水接触,气缸套分为干式和湿式两种。
1、干式——干式缸套的特点是外表面不直接与冷却水接触。
为了获得与缸体间足够的实际接触面积,以保证散热效果和缸套定位,其外表面与其相配合的气缸体承孔内表面,都有一定的加工精度,并且一般都采用过盈配合。
另外,干式缸套壁薄,有的只有1mm厚。
干式缸套外圆下端制不大的锥角,以便压入气缸体。
其顶部(或缸体承孔的底部)有带凸缘的两种。
带凸缘的配合过盈量较小,因为凸缘可以帮助其定位。
干式缸套的优点是不容易漏水、漏气,缸体结构刚度大,不存在穴蚀,缸心距小机器重量轻等;其缺点是修理更换不便,散热效果差等。
2、湿式——湿式缸套的特点是其外表面直接与冷却水接触。
另外,它较干式缸套壁厚大。
缸套的定位——缸套的径向定位一般靠上下两个凸出的,与气缸体间为动配合的圆环带。
轴向定位是利用上部凸缘的下平面。
因此缸套的上述部位和气缸体承孔的相应配合部位,应有较高的加工精度。
气缸套的密封——气缸套下部靠1—3个耐热耐油密封圈密封。
其密封形式有涨封式和压封式两种,其中广泛应用的为涨封式。
少数发动机缸体上在两道密封圈之间设有漏水孔,用以观察密封圈工作情况是否良好。
随着柴油机强化程度的日益提高,湿式缸套的穴蚀已成为一个突出的问题,所以某些柴油机缸套有三道密封圈,最后一道上半部分与冷却水接触,既能防止配合面生锈、便于拆装,又能借其吸振,减轻穴蚀。
缸套的上部通常是靠凸缘的下平面密封。
大多数湿式气缸套装入后,其顶面高出缸体一定高度,一般为0.05—0.15mm,使气缸盖螺栓紧固后,缸套与缸垫的该部分承受较大的压紧力,具有防止气缸漏气、水套漏水和保证缸套定位的作用。
湿式缸套的优点是缸体铸造较容易,又便于修理更换,且散热效果较好。
缺点是缸体刚度较差,易产生穴蚀,且易漏水、漏气。
主要用于高负荷发动机和铝合金缸体发动机。
为了减少气缸的磨损,气缸壁应有较高的加工精度和较低的粗糙度,过低的粗糙度不利于油膜的形成,反而加速气缸的磨损。
另外,为了便于活塞及活塞环装入,气缸上口加工有一定的倒角。
四)气缸盖与气缸垫气缸盖1、功用与工作条件——气缸盖用来封闭气缸的上部并与气缸、活塞共同构成燃烧室。
气缸盖燃烧室壁面同气缸一样承受燃气所造成的热负荷及机械负荷,由于它接触温差很大的燃气时间更长,因而气缸盖承受的热负荷更甚于气缸体。
2结构——气缸盖的结构随气门的布置、冷却方式及燃烧室的形状而异。
顶置气门式气缸盖有水套(水冷式)或散热片(风冷式)、燃烧室、火化塞座孔(汽油机)或喷油器座孔(柴油机)、进排气道、与气缸体密封的平面、安装气门装置及其他零部件的加工部位等,水套中还装有喷口朝向排气门座及喷油器座孔的喷水管,以加强这些过热部位的冷却。
3、材料及气缸盖的紧固——气缸盖和气缸体的工作条件及结构复杂性有许多共同之处,其材料也同气缸体一样,一般用灰铸铁或合金铸铁。
由于材料的膨胀系数不同,为了防止受热后缸盖螺栓的膨胀大于铸铁缸盖的膨胀而使紧度降低,对铸铁缸盖要在发动机大正常工作温度后再进行第二次拧紧;铝合金气缸盖由于其膨胀系数比钢大,在发动机热起后紧度会更大,故只需在冷态下一次拧紧即可。