三草酸合铁酸钾的合成与组成测定(王靖翔)
- 格式:docx
- 大小:50.85 KB
- 文档页数:12
三草酸合铁酸钾的合成及分析一、三草酸合铁酸钾的合成方法:1.合成三草酸铁:将适量的氢氧化铁固体加入到约100mL的蒸馏水中,加热至沸腾溶解。
然后,将草酸二钠固体溶解在50mL蒸馏水中,加入到氢氧化铁溶液中。
搅拌反应物溶液,直到得到澄清的混合溶液。
将澄清溶液过滤并冷却,最后得到三草酸铁晶体。
2.合成三草酸合铁酸钾:将约2g的三草酸铁溶解在20mL的蒸馏水中,加入适量的氢氧化钾固体,直到溶液中不再产生气泡。
继续加热溶液,直至溶液变得澄清。
最后,对溶液进行冷却、过滤和干燥,得到三草酸合铁酸钾晶体。
二、三草酸合铁酸钾的分析方法:1.紫外可见光谱法:利用紫外可见光谱仪测量三草酸合铁酸钾在不同波长下的吸光度,并画出吸收光谱图。
通过比较吸收峰位置和强度,可以确定样品的组成和浓度。
2.X射线衍射分析法:将样品放入X射线衍射仪中,通过测量样品对X射线的衍射情况,分析样品的晶体结构和组成。
3.火焰原子吸收光谱法:将样品溶解在适当的溶剂中,使用火焰原子吸收光谱仪测量溶液的吸光度。
根据吸光度与样品浓度的关系,确定三草酸合铁酸钾的浓度。
4.离子色谱法:通过离子色谱仪测量样品中铁离子和钾离子的浓度。
根据测量结果,计算三草酸合铁酸钾中铁和钾的含量。
总结:三草酸合铁酸钾是一种重要的无机化合物,通过合成和分析方法可以得到该化合物的纯品以及对其进行质量控制。
其中,紫外可见光谱法、X 射线衍射分析法、火焰原子吸收光谱法和离子色谱法是常用的分析方法。
通过这些方法,可以得到三草酸合铁酸钾的结构、浓度以及含量等重要信息。
三草酸合铁酸钾的制备及组成测定1. 引言嘿,朋友们!今天咱们来聊聊一个有趣又实用的化学小项目——三草酸合铁酸钾的制备。
别担心,听起来复杂,但咱们把它拆开说,一步一步来,就像做菜一样,简单又好玩。
说到三草酸合铁酸钾,它可不是随便什么东西,哦不,它在分析化学和材料科学里可是个小明星,重要得很呢!2. 制备过程2.1 材料准备首先,咱们得准备好材料,像个大厨一样。
你需要三草酸、铁盐(可以是硫酸亚铁啥的)、以及钾盐(别忘了这个哦),还有一些水。
材料准备好后,咱们就可以开工了。
2.2 混合反应接下来就是混合的环节了。
先把铁盐溶解在水里,水温不要太高,记住,慢慢来,温度太高可不好。
然后,慢慢加入三草酸,别急,搅拌得当,反应才会顺利。
你会看到颜色变化,那是一种漂亮的紫色,简直让人心情愉悦,像春天的花儿一样!接着,再加入钾盐,这个时候,大家可能会感到有点紧张,别担心,这都是正常的。
3. 组成测定3.1 定性分析等反应结束后,咱们得进行组成测定。
这个环节就像探险一样,充满惊喜!首先,我们要进行定性分析,看看到底有什么成分。
可以用试纸或一些简单的化学反应来判断,像小侦探一样,寻找隐藏的“宝藏”。
比如说,试纸变色了,就说明你找对了路。
3.2 定量分析一旦定性分析完成,咱们再来点刺激的——定量分析。
这个步骤可不能马虎,咱们要量化成分,确保一切都在掌控之中。
可以使用滴定法,慢慢滴加某种试剂,看反应的变化,直至到达终点。
这时候就像在打游戏,逐步升级,最后赢得胜利的快感简直无法形容!4. 结论总之,三草酸合铁酸钾的制备和组成测定就像一场轻松愉快的化学派对,大家都可以参与进来,动手动脑,乐在其中。
无论是调配材料,还是分析结果,整个过程都是一场奇妙的探险之旅。
化学并不是冰冷的实验室,而是充满乐趣与创造的天地。
在这个过程中,我们不仅学到了知识,还增添了许多快乐。
所以,朋友们,下一次有机会接触化学时,别害怕!放松心情,享受这个过程,谁知道呢,也许你会发现自己的“化学天赋”呢!正如古人所说,“纸上得来终觉浅,绝知此事要躬行”,只要动手实践,你就会发现更多的乐趣和秘密!希望你们都能在这条探索之路上,收获满满,乐在其中!。
三草酸合铁酸钾的合成与组成测定(大学生短学期实验报告)三草酸合铁酸钾是由三种有机酸与铁酸钾合成的一种复杂配合物,主要是由十八烷酸、椰油酸和柠檬酸以及铁酸钾组成。
因为它具有极强的抗菌、抗氧化和消毒作用,因此多用于产品的防腐剂中。
本实验主要以三种有机酸与铁酸钾合成三草酸合铁酸钾,并进行组成的测定。
实验步骤如下:1. 将50克十八烷酸,25克椰油酸,25克柠檬酸放入250ml大锥形三口釜中,加150ml水,回流到200ml时加入25克铁酸钾;2. 加热到沸腾,用磁力搅拌器搅拌;3. 继续加热,搅拌,直到溶液变清透为止;4. 用火盐锅倒掉溶液,刮盐的方法消除水;5. 用水冲洗可以将铁和钾的离子洗出,虽然洗水量不可以太多,避免三草酸配基被破坏;6. 将洗水一批批的加入BaCl2溶液中,使三草酸配基的阴离子被络合;7. 将BaCl2溶液及沉淀加入至火盐锅中,将可溶性离子挥发,将沉淀物烘烤至定形;8. 最终产物用矿物油溶解,采取多种检测方法进行三草酸合铁酸钾的组成测定。
实验将三草酸合铁酸钾的合成与组成测定分为两部分,第一部分,将由三种有机酸与铁酸钾合成三草酸合铁酸钾。
实验开始时,溶液是混浊不清的,到加入铁酸钾时溶液变得清透。
继续加热蒸发,进而到水洗,终于用火盐锅烘烤获得最终的三草酸合铁酸钾产物。
第二部分,进行产物的组成测定。
三草酸合铁酸钾中的离子配位数及阴离子的特性等采用多种检测方法完成,以得出三草酸合铁酸钾中各种成份的组成份额。
以上就是本次实验关于三草酸合铁酸钾的合成与组成测定,通过实验能够了解三草酸合铁酸钾的实际情况,使我们能够更清楚地了解其丰富的用处,有助于改善工作及生活环境。
三草酸合铁酸钾的制备,组成测定及表征实验报告实验目的:学习三草酸合铁酸钾的制备方法,进行组成测定及表征。
实验原理:
三草酸合铁酸钾是一种重要的铁系配合物,其化学式为K3[Fe(C2O4)3]。
其制备方法可以通过混合铁(III)盐和三钠草酸溶液来得到。
三草酸合铁酸钾在水中可以形成红棕色的溶液,结晶后呈现橙黄色。
实验步骤:
1. 将约1 g 的铁(III)盐溶解到100 mL 的水中;
2. 预先准备好0.1 M 的三钠草酸溶液;
3. 将三钠草酸溶液缓慢加入铁(III)盐溶液中,过程中会观察到沉淀的生成;
4. 将生成的沉淀用玻璃棒搅拌均匀,然后过滤并用冷水洗涤沉淀;
5. 收集并干燥沉淀,得到三草酸合铁酸钾。
实验结果:
在进行制备过程中,观察到了红棕色的沉淀生成,并且在结晶后呈现出橙黄色。
组成测定:
通过重量法和化学分析法可以确定三草酸合铁酸钾的组成。
首先使用称量天平测量得到的沉淀质量,然后利用化学分析方法(如酸基滴定)测定含量准确的三草酸合铁酸钾。
表征实验:
通过X射线衍射分析、红外光谱和紫外-可见吸收光谱等技术对三草酸合铁酸钾的晶体结构和化学性质进行表征。
X射线衍射可以确定晶体结构,红外光谱可以分析分子结构,紫外-可见吸收光谱可以研究颜色和吸收特性。
结论:
通过实验,成功制备了三草酸合铁酸钾,并进行了组成测定和表征。
这些实验结果对于研究该化合物的化学性质和应用具有重要意义。
三草酸合铁酸钾的制备实验报告一、实验目的1、掌握三草酸合铁酸钾的合成方法。
2、熟悉无机化合物制备的基本操作和流程。
3、学习通过化学分析方法确定化合物的组成。
二、实验原理三草酸合铁酸钾(K₃Fe(C₂O₄)₃·3H₂O)为翠绿色单斜晶体,易溶于水,难溶于乙醇。
本实验首先将硫酸亚铁铵((NH₄)₂Fe(SO₄)₂·6H₂O)与草酸(H₂C₂O₄)在酸性条件下反应生成草酸亚铁(FeC₂O₄·2H₂O)沉淀。
然后,在草酸亚铁沉淀中加入适量的过氧化氢(H₂O₂)溶液,使其氧化为三草酸合铁(Ⅲ)酸钾。
最后,经过一系列的过滤、蒸发、结晶等操作,得到三草酸合铁酸钾晶体。
化学反应方程式如下:(NH₄)₂Fe(SO₄)₂+ H₂C₂O₄= FeC₂O₄·2H₂O↓ +(NH₄)₂SO₄+ H₂SO₄2FeC₂O₄·2H₂O + H₂O₂+ 3H₂C₂O₄+ 3K₂C₂O₄=2K₃Fe(C₂O₄)₃+ 6H₂O三、实验仪器和试剂1、仪器电子天平、磁力搅拌器、恒温水浴锅、布氏漏斗、抽滤瓶、容量瓶、移液管、酸式滴定管、锥形瓶等。
2、试剂硫酸亚铁铵((NH₄)₂Fe(SO₄)₂·6H₂O)、草酸(H₂C₂O₄)、过氧化氢(H₂O₂,3%)、硫酸(H₂SO₄,1mol/L)、高锰酸钾标准溶液(002mol/L)、草酸钠标准溶液(005mol/L)。
四、实验步骤1、草酸亚铁的制备称取_____g硫酸亚铁铵固体置于_____mL小烧杯中,加入_____mL蒸馏水和_____mL 1mol/L硫酸溶液,加热使其溶解。
然后在不断搅拌下,缓慢加入_____mL饱和草酸溶液,产生黄色的草酸亚铁沉淀。
煮沸约_____min,静置,待沉淀下沉后,用倾析法除去上层清液,并用蒸馏水洗涤沉淀_____次。
2、三草酸合铁(Ⅲ)酸钾的制备在上述草酸亚铁沉淀中,加入_____mL饱和草酸钾溶液,在_____℃的恒温水浴锅中加热,同时逐滴加入_____mL 3%的过氧化氢溶液,保持搅拌,溶液逐渐变为翠绿色。
实验六三草酸合铁(Ⅲ)酸钾的制备和组成测定一、实验目的1.掌握合成K3Fe[(C2O4)3]·3H2O的基本原理和操作技术;2.加深对铁(Ⅲ)和铁(Ⅱ)化合物性质的了解;3.掌握容量分析等基本操作。
二、实验原理本实验以硫酸亚铁铵为原料,与草酸在酸性溶液中先制得草酸亚铁沉淀,然后再用草酸亚铁在草酸钾和草酸的存在下,以过氧化氢为氧化剂,得到铁(Ⅲ)草酸配合物。
主要反应为:(NH4)2Fe(SO4)2 + H2C2O4 + 2H2O ===FeC2O4·2H2O↓+ (NH4)2SO4 + H2SO4 2FeC2O4·2H2O + H2O2 + 3K2C2O4 + H2C2O4 ===2K3[Fe(C2O4)3]·3H2O 改变溶剂极性并加少量盐析剂,可析出绿色单斜晶体纯的三草酸合铁(Ⅲ)酸钾,通过化学分析确定配离子的组成。
用KMnO4标准溶液在酸性介质中滴定测得草酸根的含量。
其反应式为:5C2O42-+2MnO4-+16H+ ===10CO2↑+2Mn2+ + 8H2O三、实验仪器与试剂托盘天平,分析天平,抽滤装置,烧杯(100mL),电炉,移液管(25mL),容量瓶(50mL, 100mL),锥形瓶(250mL)。
(NH4)2Fe(SO4)2·6H2O,H2SO4(1mol·L-1),H2C2O4(饱和),K2C2O4(饱和),KCl (A. R),KNO3(300g·L-1),乙醇(95%),乙醇—丙酮混合液(1 : 1),K3[Fe(CN)6] (5%),H2O2 (3%)。
四、实验步骤1.三草酸合铁(Ⅲ)酸钾的制备①草酸亚铁的制备:称取5g硫酸亚铁铵固体放在100mL烧杯中,然后加15mL 蒸馏水和5~6滴1mol·L-1 H2SO4,加热溶解后,再加入25mL饱和草酸溶液,加热搅拌至沸,然后迅速搅拌片刻,防止飞溅。
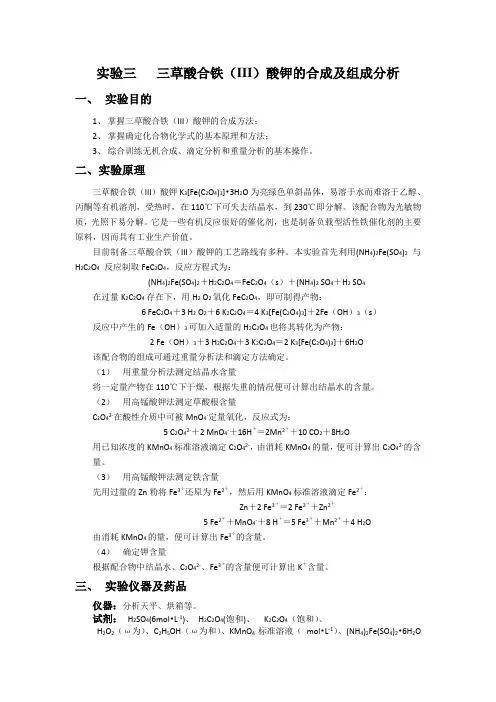
实验三三草酸合铁(III)酸钾的合成及组成分析一、实验目的1、掌握三草酸合铁(III)酸钾的合成方法;2、掌握确定化合物化学式的基本原理和方法;3、综合训练无机合成、滴定分析和重量分析的基本操作。
二、实验原理三草酸合铁(III)酸钾K3[Fe(C2O4)3]•3H2O为亮绿色单斜晶体,易溶于水而难溶于乙醇、丙酮等有机溶剂,受热时,在110℃下可失去结晶水,到230℃即分解。
该配合物为光敏物质,光照下易分解。
它是一些有机反应很好的催化剂,也是制备负载型活性铁催化剂的主要原料,因而具有工业生产价值。
目前制备三草酸合铁(III)酸钾的工艺路线有多种。
本实验首先利用(NH4)2Fe(SO4)2与H2C2O4反应制取FeC2O4,反应方程式为:(NH4)2Fe(SO4)2+H2C2O4=FeC2O4(s)+(NH4)2 SO4+H2 SO4在过量K2C2O4存在下,用H2 O2氧化FeC2O4,即可制得产物:6 FeC2O4+3 H2 O2+6 K2C2O4=4 K3[Fe(C2O4)3]+2Fe(OH)3(s)反应中产生的Fe(OH)3可加入适量的H2C2O4也将其转化为产物:2 Fe(OH)3+3 H2C2O4+3 K2C2O4=2 K3[Fe(C2O4)3]+6H2O该配合物的组成可通过重量分析法和滴定方法确定。
(1)用重量分析法测定结晶水含量将一定量产物在110℃下干燥,根据失重的情况便可计算出结晶水的含量。
(2)用高锰酸钾法测定草酸根含量C2O42-在酸性介质中可被MnO4-定量氧化,反应式为:5 C2O42-+2 MnO4-+16H+=2Mn2++10 CO2+8H2O用已知浓度的KMnO4标准溶液滴定C2O42-,由消耗KMnO4的量,便可计算出C2O42-的含量。
(3)用高锰酸钾法测定铁含量先用过量的Zn粉将Fe3+还原为Fe2+,然后用KMnO4标准溶液滴定Fe2+:Zn+2 Fe3+=2 Fe2++Zn2+5 Fe2++MnO4-+8 H+=5 Fe3++Mn2++4 H2O由消耗KMnO4的量,便可计算出Fe3+的含量。
三草酸合铁酸钾的制备及结构组成测定实验者:于秋彦090103同组实验者:胡楠楠01 邬勇02前言:在大型综合实验中以铁屑为原料制备硫酸亚铁铵,然后制备三草酸合铁( Ⅲ) 酸钾并进行草酸根离子及铁离子含量测定实验中,并进行三草酸合铁( Ⅲ) 酸钾制备实验中的一些有益探索。
传统的三草酸合铁( Ⅲ) 酸钾实验的制备方法是以硫酸亚铁铵为原料与草酸钾反应制得草酸亚铁后经氧化制得三草酸合铁( Ⅲ) 酸钾。
该实验中涉及了化学制备过程中的称量、水浴加热控温、蒸发、浓缩、结晶、干燥、倾析、常压、减压过滤等系列化学基本操作,以及沉淀溶解、配合反应、氧化还原反应、电离平衡等系列化学原理的应用,同时,实验过程中化学现象变化多,如FeC2O4·2H2O 为淡黄微晶沉淀、[ Fe (C2O4 ) 3 ]4 - 呈橙红色、[ Fe (C2O4 ) 3 ]3 -呈鲜翠绿色、K3 [ Fe (C2O4 ) 3 ] ·3H2O 为翠绿色鲜艳粗大晶体。
但是由于该实验合成过程复杂,需要反复控温、调节酸和氧化剂加入速度和加入量以及多次进行沉淀的洗涤和溶解,近年来,有不少研究者主张简化实验制备过程,通过三氯化铁或硫酸铁直接与草酸钾合成三草酸合铁( Ⅲ) 酸钾:FeCl3 + 3 K2C2O4→K3 [ Fe (C2O4 ) 3 ] + 3KCl该方法由于不需要氧化、加酸等环节且减少了蒸发、浓缩、常压过滤等基本操作,明显简化了实验过程,因而容易得到较好的实验现象。
但实验过程中增加了丙酮等物质的洗涤过程,容易引起环境污染。
实验原理:铁能与稀硫酸反应生成硫酸亚铁:Fe(s) + 2H+(aq) = Fe2+(aq) + H2(g)等物质的量的硫酸亚铁与硫酸铵在水溶液中相互作用,生成溶解度较小的复盐FeSO4·(NH4)2SO4·6H2O:FeSO4 (aq)+ (NH4)2SO4 (aq)+ 6H2O(l) = FeSO4·(NH4)2SO4·6H2O(s)所得产品为浅绿色单斜晶体,又称摩尔盐,易溶于水,难溶于乙醇。
三草酸合铁(Ⅲ)酸钾合成与组成测定实验报告实验员:王靖翔班级:环工1401 学号:1100314128同组成员:解昊,陆海亮2016年6月13日—2016年6月17日三草酸合铁(Ⅲ)酸钾合成与组成测定1、前言1.1实验原理[1]本实验用Fe与H2SO4反应生成Fe SO4,加入(NH4)2SO4,使之形成较稳定的复盐硫酸亚铁铵(NH4)2Fe (SO4)2·6H2O。
Fe + H2SO4(稀) === Fe SO4 + H2↑Fe SO4 + (NH4)2SO4 + 6H2O === (NH4)2Fe (SO4)2·6H2O(浅绿色晶体)用(NH4)2Fe (SO4)2·6H2O与H2C2O2作用生成Fe C2O2,再用H2O2氧化后制备三草酸合铁(Ⅲ)酸钾晶体。
采用重量分析法分析试样中结晶水的含量;用KMnO4作氧化剂,采用氧化还原滴定法测定试样中C2O22-和Fe3+的含量;并用分光光度法测定Fe的含量,比较不同方法的结果。
采用电导率法测定三草酸合铁(Ⅲ)酸钾的解离类型。
1.2物质性质硫酸亚铁铵(NH4)2Fe (SO4)2·6H2O:俗名为莫尔盐、摩尔盐,简称FAS,相对分子质量392.14,蓝绿色结晶或粉末。
对光敏感。
在空气中逐渐风化及氧化。
溶于水,几乎不溶于乙醇。
低毒,有刺激性。
草酸亚铁Fe C2O2·H2O:是一种浅黄色固体,难溶于水,受热易分解。
三草酸合铁(Ⅲ)酸钾K3[Fe(C2O4)3]·3H2O:为翠绿色单斜晶体,溶于水,(0℃时,4.7g-100g水;100℃时117.7-100g水),难溶于乙醇。
110℃下失去三分子结晶水而成为,230℃时分解。
该配合物对光敏感,光照下即发生分解。
2、实验容2.1仪器与药品2.1.1仪器[1]:电热恒温鼓风干燥箱(DGG-9070B型森信实验仪器),冰箱,抽滤瓶,布氏漏斗,真空泵(SHB—III 长城科工贸),分析天平(FA1004 精科天平),电子天平(SPS202F 奥豪斯国际贸易),恒温水浴锅(HH·S 1-2S 跃进医疗机械厂),红外灯,分光光度计(721 精密科学仪器),干燥器,电导率仪(STARTER 3100C 奥豪斯仪器),比色皿,吸量管,烧杯,锥形瓶,温度计,玻璃漏斗,移液管,洗瓶,洗耳球,容量瓶,酸式滴定管,量筒,滴瓶,试剂瓶,称量瓶。
三草酸合铁酸钾的合成和组成测定综合实验报告一.综述(一)三草酸合铁酸钾的性质及用途:①三草酸合铁酸钾是一种绿色单斜晶体,溶于水,(0℃时,4.7g-100g水;100℃时117.7-100g水),难溶于乙醇。
②该配合物对光敏感,光照下即发生分解,光解方程式:2K3·[Fe2(C2O4)3]·3H2O=3K2C2O4 + 2FeC2O4 + 2CO2↑ + 6H2O③三草酸合铁酸钾是制备负载型活性铁催化剂的主要原料,也是一些有机反应很好的催化④制感光纸:按三草酸合铁酸钾0.3g,铁氰酸钾0.4g,加水5ml的比例配制成溶液,涂在纸上即成感光纸。
附上图案,在阳光下直射数秒钟,曝光部分成蓝色,被遮光部分就显影出图案来。
⑤配感光液:取0.3——0.5g三草酸和铁酸钾,加去离子水5ml配成溶液,用滤纸条做感光纸,附上图案,在阳光下直射数秒,曝光后去掉图案,用约 3.5%六氰合铁酸钾溶液润湿或漂洗即显出图案来。
(二)1.三草酸合铁酸钾的其他制备方法:(1)称5.0g(NH4)2Fe(SO4)2·6H2O→250ml烧杯中,加3 mol·L-1H2SO4(防止水解)10滴,加入20ml蒸馏水微热至全溶。
(2)称1.7g H2C2O4·2H2O→100mL烧杯中,加入20mL蒸馏水加热溶解,同时,将两溶液徐徐混合,加热至沸,同时不断搅拌,维持微沸约4分钟后停止加热,静置,待黄色晶体沉淀后,倾去上清液,用倾析法洗涤沉淀2~3次(至检验不出SO42-)。
(3)称3.5g K2 C2O4·H2O→100mL烧杯中,加10mL蒸馏水,微热溶解,将该溶液加到已洗净的Fe C2O4·2H2O中,将烧杯置于40℃的恒温水浴中,逐滴加入10mL6% H2O2,边加边搅拌。
在生成K3[Fe(C2O4)3]的同时有Fe(OH)3沉淀生成,加完H2O2后,取一滴所得悬浊液于点滴板中,加一滴K3Fe(CN)6溶液,如出现蓝色,证明还有Fe(Ⅱ),需再加H2O2,至检测不到Fe(Ⅱ)。
三草酸合铁Ⅲ酸钾合成与组成测定下载提示:该文档是本店铺精心编制而成的,希望大家下载后,能够帮助大家解决实际问题。
文档下载后可定制修改,请根据实际需要进行调整和使用,谢谢!本店铺为大家提供各种类型的实用资料,如教育随笔、日记赏析、句子摘抄、古诗大全、经典美文、话题作文、工作总结、词语解析、文案摘录、其他资料等等,想了解不同资料格式和写法,敬请关注!Download tips: This document is carefully compiled by this editor. I hope that after you download it, it can help you solve practical problems. The document can be customized and modified after downloading, please adjust and use it according to actual needs, thank you! In addition, this shop provides you with various types of practical materials, such as educational essays, diary appreciation, sentence excerpts, ancient poems, classic articles, topic composition, work summary, word parsing, copy excerpts, other materials and so on, want to know different data formats and writing methods, please pay attention!三草酸合铁Ⅲ酸钾合成与组成测定1. 引言三草酸合铁Ⅲ酸钾是一种重要的配位化合物,广泛应用于化学分析和工业生产中。
三草酸合铁酸钾的制备实验报告一、实验目的1、掌握三草酸合铁酸钾的合成方法。
2、加深对配合物性质的理解。
3、熟练掌握无机化合物制备中的基本操作,如沉淀、过滤、结晶等。
二、实验原理三草酸合铁酸钾(K₃Fe(C₂O₄)₃·3H₂O)为翠绿色单斜晶体,易溶于水,难溶于乙醇。
本实验首先以硫酸亚铁铵为原料,与草酸反应生成草酸亚铁沉淀。
然后在草酸钾和草酸存在的条件下,用双氧水将草酸亚铁氧化为三草酸合铁(Ⅲ)酸钾。
主要反应方程式如下:(NH₄)₂Fe(SO₄)₂+ H₂C₂O₄= FeC₂O₄↓ +(NH₄)₂SO₄+ H₂SO₄6FeC₂O₄+ 3H₂O₂+ 6K₂C₂O₄= 4K₃Fe(C₂O₄)₃+2Fe(OH)₃↓2Fe(OH)₃+ 3H₂C₂O₄+ 3K₂C₂O₄= 2K₃Fe(C₂O₄)₃+6H₂O三、实验仪器和试剂1、仪器电子天平、磁力搅拌器、恒温水浴锅、布氏漏斗、抽滤瓶、真空泵、表面皿、烧杯(250 mL、500 mL)、量筒(10 mL、50 mL、100 mL)、玻璃棒、移液管、容量瓶(250 mL)、锥形瓶。
2、试剂硫酸亚铁铵((NH₄)₂Fe(SO₄)₂·6H₂O)、草酸(H₂C₂O₄·2H₂O)、草酸钾(K₂C₂O₄)、过氧化氢(3%)、硫酸(1 mol/L)。
四、实验步骤1、草酸亚铁的制备称取_____g硫酸亚铁铵固体于_____mL小烧杯中,加入_____mL去离子水,搅拌使其溶解。
在不断搅拌下,缓慢加入_____mL 1 mol/L的草酸溶液,产生黄色的草酸亚铁沉淀。
加热至沸,静置,待沉淀沉降后,用倾析法弃去上层清液。
用去离子水洗涤沉淀_____次。
2、三草酸合铁(Ⅲ)酸钾的制备在上述沉淀中加入_____mL饱和草酸钾溶液,在_____℃的恒温水浴中加热,搅拌下逐滴加入_____mL 3%的过氧化氢溶液,此时溶液变为深棕色。
保持温度继续搅拌_____min,使反应完全。
三草酸合铁酸钾的制备与测定姓名学号班级三草酸合铁酸钾的制备与测定一、实验目的1、有助于提高学生的综合实验能力, 而且可以提高学生对于化学实验的兴趣。
2 、掌握制备过程中的称量、水浴加热控温、蒸发、浓缩、结晶、干燥、倾析、常压、减压过滤等系列化学基本操作。
3 、加深对铁(III )和铁(II )化合物性质的了解;4 、掌握定量分析等基本操作。
二、实验原理(1)三草酸合铁酸钾的制备首先由硫酸亚铁铵与草酸反应制备草酸亚铁:(NH4) 2Fe(SO4) 2 + 2H2O+H2C2O4 = FeC2O4·2H2O↓+(NH4) 2SO4+H2SO4 然后在过量草酸根存在下,用过氧化氢氧化草酸亚铁即可得到三草酸合铁(Ⅲ)酸钾,同时有氢氧化铁生成:6FeC2O4·2H2O+3H2O2+6K2C2O4 = 4K3[Fe(C2O4) 3] +2Fe(OH)3↓+12H2O,转化为三草酸合铁(Ⅲ)酸钾配合物:加入适量草酸可使Fe(OH)32Fe(OH)3+3H2C2O4+3K2C2O4 = 2K3[Fe(C 2O4) 3]+ 6H 2O (2)三草酸合铁酸钾的测定3+用高锰酸钾标准溶液在酸性介质中滴定测得草酸根的含量。
Fe 含量可先用过量锌粉,然后再用高锰酸钾标准溶液滴定而测得,其反应式为2+将其还原为Fe- +5C 2-+16H+2++10CO 2MnO4 2O4 =2Mn2+8H2O2++MnO- +8H 3++Mn2++4H+5Fe =5Fe 2O4三、仪器和试剂仪器:托盘天平、恒温水浴、酸式滴定管、分析天平、常用玻璃仪器、滤纸、电炉试剂:硫酸亚铁铵晶体、3mol/LH 2SO4溶液、饱和H2C2O4溶液、饱和K2C2O4溶液、6%H2O2溶液、1mol/L 硫酸溶液、去离子水、KMnO4溶液、草酸钠、锌粉四、实验步骤1.草酸亚铁的制备称取5g 硫酸亚铁铵放入100mL 烧杯中,加入15mL 蒸馏水,2-4 滴3mol/L H2SO4 ,加热溶解后在不断搅拌下加入25mL 饱和H2C2O4溶液,加热至沸,静置,弃上清液,用水洗涤沉淀三次现象:加热溶解后,溶液呈淡绿色;加入饱和H2C2O4 溶液后,溶液变浑浊,静置,有黄色沉淀生成2. 三草酸合铁(Ⅲ)酸钾的制备往草酸亚铁沉淀中加入15mL饱和K2C2O4 溶液,水浴加热至40℃,恒温搅拌下逐滴滴加10mL 6%H2O2 溶液,溶液变成深棕色,继续在水浴下一次性加入5mL饱和H2C2O4 溶液后,逐滴加入饱和H2C2O4 溶液至溶液变成亮绿色,将溶液浓缩至15mL后,冷却析出晶体现象:逐滴加入H2O2 溶液后,溶液呈深棕色浑浊液;逐滴加入饱和H2C2O4溶液后,溶液渐渐变草绿色后变成亮绿色;冷却浓缩后,析出晶体为翠绿色晶体3. 标定KMnO4溶液准确称取 3 份草酸钠(0.13-0.26g )加10mL水溶解,加30mL 3mol/L H2SO4 溶液,加热至75-85℃,立即用待标定KMnO4 溶液滴定4. 草酸根含量的测定准确称取 3 份0.22-0.27g 的三草酸合铁(Ⅲ)酸钾晶体于锥形瓶中,加入30mL去离子水和10mL3mol/L H2SO4 ,加热至80℃,趁热滴定至浅粉红色,30s 内不褪色,计算草酸根的含量,滴定完的试液保留待用5. 铁含量的测定在测定草酸根后的试液中加入锌粉,加热反应5 分钟,补加5mL 3mol/L H2SO4,加热至3+ 80℃,用KMnO4 溶液滴定至浅粉红色,30s 内不褪色,计算Fe的含量五、数据处理与结果讨论1. 三草酸合铁(Ⅲ)酸钾产率计算:原料:(NH4) 2Fe(SO4) 2 5g 产品:K3[Fe(C2O4) 3] 理论产量7.69g实际产量: 5.8288g产率η= 5.8288g/ 7.69g = 0.732 = 73.2 %6. KMnO4 溶液浓度编号m草酸钠(g)V高锰酸钾(ml)C高锰酸钾(mol/L )C平均(mol/L )1 0.1626 19.38 0.025052 0.2594 30.85 0.02510 0.025073 0.1772 21.10 0.02507经三次连续滴定,得出KMnO4 溶液浓度为0.02507 mol/L7. 草酸根含量的测定编号m产品(g)V高锰酸钾(ml)n 草酸根(mol)n平均(mol)1 0.2415 23.19 0.0014542 0.2307 22.12 0.001386 0.0014133 0.2328 22.32 0.001399经三次连续滴定,算出产品中草酸根的质量含量为η1 = 0.001454*88/0.2415 = 0.5296 η2 = 0.001386*88/ 0.2307 = 0.5289 η3 = 0.001399*88/ 0.2328 =0.5288 η平均= (η1+η2+η3)/3 = 0.5291所以产品中草酸根的质量含量为52.91%8. 铁含量的测定编号m产品(g)V高锰酸钾(ml)n铁(Ⅲ)(mol)n平均(mol)1 0.2415 3.62 0.00045382 0.2307 3.43 0.0004300 0.00044003 0.2328 3.48 0.00043623+ 经三次连续滴定,算出产品中Fe的质量含量分别为η1 =0.0004538*56/0.2415 = 0.1052 η2 = 0.0004262*56/0.2307 = 0.1044η3 =0.0004362*56/0.2328 = 0.1049 η平均= (η1+η2+η3)/3 = 0.1048所以产品中铁的质量含量为10.48%结果讨论:2. 三草酸合铁(Ⅲ)酸钾的产量为 5.8288g 产率为73.2%2+未被完全氧化2) 在分析:产率偏低的原因可能是1)加入H2O2 的速度太快,使得Fe实验过程中,有小部分溶液洒出烧杯,造成结果偏低3. 在纯净的三草酸合铁(Ⅲ)酸钾中草酸根的质量含量为88*3/437=0.6041=60.41%铁的质量含量为56/437=0.1281=12.81%通过连续滴定,本次实验产品中,草酸根含量为52.91%< 60.41% 铁的含量为10.48% < 12.81%分析:草酸根及铁含量均小于理论值,说明产品中含有结晶水或其它少量杂质9. 根据滴定结果,产品中n 草酸根/n 铁= 0.001413 / 0.0004400 = 3.21相对误差= (3.21 –3 )/3 = 0.07 = 7 %分析:理论上草酸根与铁的物质的量比应为3:1 ,但产品中,草酸根含量高于铁,造成3+ 2+ 误差的原因可能有 1 )在滴定时,读数引起的误差 2 )加入锌粉将Fe 还原为Fe时,三价铁离子未被全部还原,所以滴定结果三价铁离子含量偏低六、注意事项FeC2O4·2H2O的制备(1)为了防止Fe(II) 水解和氧化,硫酸亚铁铵溶解时应加少量的H2SO4,防止Fe(II) 的水解和氧化。
三草酸合铁(Ⅲ)酸钾合成与组成测定实验报告实验员:王靖翔班级:环工1401 学号:**********同组成员:解昊,陆海亮2016年6月13日—2016年6月17日三草酸合铁(Ⅲ)酸钾合成与组成测定1、前言1.1实验原理[1]本实验用Fe与H2SO4反应生成Fe SO4,加入(NH4)2SO4,使之形成较稳定的复盐硫酸亚铁铵(NH4)2Fe (SO4)2·6H2O。
Fe + H2SO4(稀) === Fe SO4 + H2↑Fe SO4 + (NH4)2SO4 + 6H2O === (NH4)2Fe (SO4)2·6H2O(浅绿色晶体)用(NH4)2Fe (SO4)2· 6H2O与H2C2O2作用生成Fe C2O2,再用H2O2氧化后制备三草酸合铁(Ⅲ)酸钾晶体。
采用重量分析法分析试样中结晶水的含量;用KMnO4作氧化剂,采用氧化还原滴定法测定试样中C2O22-和Fe3+的含量;并用分光光度法测定Fe的含量,比较不同方法的结果。
采用电导率法测定三草酸合铁(Ⅲ)酸钾的解离类型。
1.2物质性质硫酸亚铁铵(NH4)2Fe (SO4)2·6H2O:俗名为莫尔盐、摩尔盐,简称FAS,相对分子质量392.14,蓝绿色结晶或粉末。
对光敏感。
在空气中逐渐风化及氧化。
溶于水,几乎不溶于乙醇。
低毒,有刺激性。
草酸亚铁Fe C2O2·H2O:是一种浅黄色固体,难溶于水,受热易分解。
三草酸合铁(Ⅲ)酸钾K3[Fe(C2O4)3]·3H2O:为翠绿色单斜晶体,溶于水,(0℃时,4.7g-100g水;100℃时117.7-100g水),难溶于乙醇。
110℃下失去三分子结晶水而成为,230℃时分解。
该配合物对光敏感,光照下即发生分解。
2、实验内容2.1仪器与药品2.1.1仪器[1]:电热恒温鼓风干燥箱(DGG-9070B型上海森信实验仪器有限公司),冰箱,抽滤瓶,布氏漏斗,真空泵(SHB—III 郑州长城科工贸有限公司),分析天平(FA1004 上海精科天平),电子天平(SPS202F 奥豪斯国际贸易有限公司),恒温水浴锅(HH·S 1-2S 上海跃进医疗机械厂),红外灯,分光光度计(721 上海精密科学仪器有限公司),干燥器,电导率仪(STARTER 3100C 奥豪斯仪器有限公司),比色皿,吸量管,烧杯,锥形瓶,温度计,玻璃漏斗,移液管,洗瓶,洗耳球,容量瓶,酸式滴定管,量筒,滴瓶,试剂瓶,称量瓶。
2.1.2试剂[1]:H2SO4(AR),H2C2O4(AR),KMnO4(AR),(NH4)2SO4(CP),Na2C2O4(AR),K2C2O4(AR),H2O2(AR),Zn粉(AR),ZnO(AR),HCl(AR),还原Fe粉(AR),Fe3+标准溶液(100μg/ml),NH3· H2O(1:1),磺基水杨酸(200g/L),乙醇(CP),铬黑T,酒精,冰。
2.2制备2.2.1 FeSO4和(NH4)2Fe(SO4)2·6H2O的制备[1]反应方程式:Fe + H2SO4(稀)=Fe(SO4)2 + H2↑FeSO4 + (NH4)2·SO4 + 6H2O=(NH4)2SO4·FeSO4·6H2O实验步骤:①硫酸亚铁的制备称取5.0g的还原铁粉,倒入250ml小烧杯中,向盛有铁粉的小烧杯中加入37.5mL 3mol/L H2SO4溶液。
盖上表面皿,在远红外加热仪上小火加热20-30min,直至固体表面不再有小气泡冒出为止,注意反应时间不宜过长,加入15ml水后加热至再沸腾,趁热过滤,滤液立即转移至蒸发皿中,此时滤液的PH在1左右。
②硫酸亚铁铵的制备根据FeSO4的理论产量,在反应式计算所需(NH4)2·SO4固体的量(考虑FeSO4在过滤过程中的损失,(NH4)2·SO4的用量可按FeSO4理论产量的80%—85%计算)。
在室温下称12.0g (NH4)2·SO4固体,加到硫酸亚铁溶液中,混合均匀。
滴加3mol/L H2SO4调溶液的PH=1-2。
用酒精灯小火蒸发浓缩至表面出现微晶膜为止(蒸发过程中切勿搅拌),冷却至室温,析出浅绿色硫酸亚铁铵晶体。
抽滤,用滤纸吸干晶体,观察晶体的形状,颜色,称量并计算产率。
2.2.2 FeC2O4和三草酸合铁(Ⅲ)酸钾的制备[3-4]反应方程式:(NH4)2Fe(SO4)2·6H2O+H2C2O4=FeC2O4·2H2O(↓)(黄色沉淀)+(NH4)2SO4+H2SO4+4H2O6FeC2O4·2H2O+3H2O2+6K2C2O4=4K3[Fe(C2O4)3]+2Fe(OH)+12H2O32Fe(OH)3+3H2C2O4+3K2C2O4=2K3[Fe(C2O4)3]+6H2O实验步骤:①称取10.0g自制的(NH4)2SO4·FeSO4·6H2O固体于广口瓶中,放入250mL烧杯中,加入30mL去离子水和1.5ml 3mol/L H2SO4 ,加热使之溶解。
然后加入3.3g草酸和33ml水,加热至沸腾,并不断搅拌、静置,便得到黄色FeC2O4·2H2O沉淀。
沉降后,用倾析分离法将沉淀分离,用20ml去离子水洗涤1次,待用。
②将上述沉淀转移到22.0mL水和8g K2C2O4 配置的溶液中(加热溶解),用滴管慢慢加入20mL6%H2O2溶液,不断搅拌并保持温度在40℃左右。
充分反应后,沉淀转化为氢氧化铁。
加热至沸腾,再滴加16-17 mL1mol/L的草酸溶液至沉淀溶解。
用草酸或草酸钾调节溶液pH为4~5。
加热浓缩,冷却结晶,抽滤,即得到翠绿色三草酸合铁(Ⅲ)酸钾晶体。
2.3含量分析2.3.1 结晶水质量分数的测定[3]洗净两个称量瓶,在105℃电烘箱中干燥1h,置于干燥器中冷却,至室温时在电子分析天平上称量。
然后再放到110℃电烘箱中干燥10min,即重复上述干燥-冷却-称量操作,直至质量恒定(两次称量相差不超过1mg)为止。
在电子分析天平上准确称取两份产品各0.5g左右,分别放入上述已质量恒定的两个称量瓶中。
在110℃电烘箱中干燥1h,然后置于干燥器中冷却,至室温后,称量。
重复上述干燥(改为10min)-冷却-称量操作,直至质量恒定,记录重量。
根据称量结果计算产品结晶水的质量分数。
2.3.2 高锰酸钾标准溶液的配制和标定[1]称取2.3g KMnO4,加入棕色瓶中,加700ml去离子水溶解。
用分析天平准确称取已烘干至恒重的基准Na2C2O40.15-0.2克(准确至0.0002克)放入250ml锥形瓶中,加入40ml蒸馏水溶解后,再加入C(H2SO4)=3mol/L硫酸溶液10ml,摇匀。
加热到75-80℃(此时溶液刚冒水蒸汽),趁热用配制的KMnO4溶液滴定至终点(溶液由无色变为淡红色并保持30s不褪色) 。
滴定时加入的第一滴KMnO4溶液褪色很慢,在没有完全褪色前不要滴第二滴,此后可以加快滴加速度。
记录KMnO4溶液的用量。
平行标定3次。
2.3.3 草酸根质量分数的测定[4]在电子分析天平上追却称取两份产物(约0.15-0.20g)分别放入两个锥形瓶中,均加入15mL3 mol•L-1 H2SO4和30mL去离子水,微热溶解,加热至75-85℃(即液面冒水蒸气),趁热用已经标定的KMnO4标准溶液滴定至粉红色为终点(保留溶液待下一步分析使用)。
根据消耗KMnO4溶液的体积,计算产物中C2O42-的质量分数。
2.3.4 铁质量分数的测定[4]在上述保留的溶液中加入一小匙锌粉,加热近沸(75℃-80℃),直到黄色消失,将Fe3+还原为Fe2+即可。
趁热过滤除去多余的锌粉,滤液收集到另一锥形瓶中,加入2-3ml H2SO4。
继续用已经标定的KMnO4标准溶液进行滴定,至溶液呈粉红色。
根据消耗KMnO4溶液的体积,计算Fe3+的质量分数。
2.3.5 EDTA标准溶液的配制和标定[1]在250ml烧杯中称取3.72gNa2H2Y·2H2O(摩尔质量372.2g/mol),加入300-400ml去离子水,加热溶解,待溶液冷却后,转入试剂瓶中,稀释至1000ml,充分摇匀,备用。
准确称取ZnO 0.2-0.25g于250ml烧杯中,一滴一滴加入5mol/L HCl溶液,边加边搅拌至恰好完全溶解,定量转移至250ml容量瓶中,定容,摇匀。
用移液管准确移取25.00ml锌标准溶液于250ml锥形瓶中,加约30ml去离子水,仔细滴加1:1氨水至开始出现白色沉淀,再加入10mlNH3·H2O-NH4Cl缓冲溶液、20ml去离子水、4滴铬黑T指示剂,此时溶液呈酒红色,用待标定的EDTA标准溶液滴定至溶液呈纯蓝色,记下所消耗的EDTA溶液的体积。
重复平行测定3次。
计算EDTA标准溶液的浓度。
2.3.6 EDTA测定铁含量[2]称取0.15g样品,加入25ml去离子水,加入1:1氨水10ml,加热煮沸,生成棕红色沉淀,过滤,取沉淀,加入1-2滴6mol/L盐酸,调节PH约为1-2,加入1-2滴磺基水杨酸,溶液呈紫红色,用EDTA标定至颜色突然变化。
2.3.7 分光光度法测铁含量[1]①空白溶液和系列标准溶液的配制取6只50ml的容量瓶,编号。
用吸量管分别移取0.00mL、0.5mL、1.00mL、1.50mL、2.00mL、2.50mL Fe3+标准溶液,依次加入1-6号容量瓶,再往每个容量瓶中加入2.5mL 200g/L磺基水杨酸,然后滴加1:1氨水,使得溶液由红色转变为稳定的黄色后再过量1ml,定容,摇匀。
②吸收曲线的绘制用1cm比色皿,以1号空白溶液做参比,以4号标准溶液做待测液,在波长400-500nm的范围内,每隔10nm测定一次吸光度。
绘制A-λ吸光曲线,并找出最大吸收波长λmax。
③标准曲线的绘制在分光光度计上,选定最大吸收波长λmax(大约420nm),用1cm 比色皿,以1号空白溶液作参比,分别测定2-6号标准系列溶液的吸光度。
重复测定一次后取平均值。
绘制A-c标准曲线。
④待测液中铁含量的测定称取样品0.14g,加水溶解,用去离子水定容至250ml,取2.5ml,定容至50ml。
按以上方法显色并测定其吸光度。
然后在标准曲线上查出相应的浓度,求得样品的铁含量。
2.3.8电导率的测定称取0.5449g样品,用100ml去离子水定容,用电导仪测定电导率。
3、数据处理3.1结晶水含量分析样品中含水百分数:ω=12⁄×(0.08170.5326+0.07950.5240)×100%=15.26%样品中含水摩尔比:n(结晶水)/n(样品)=4.14/1数据分析:实验结果比符合理论值大,样品合成时加热时间不够没有完全去除非结晶水3.2高锰酸钾的标定C(KMnO4)=2m(Na2C2O4)3.3高锰酸钾滴定样品3.3.1滴定C2O42-ω=2.5×V(KMnO4)∙C(KMnO4)∙M(C2O4)数据分析:实验测得草酸根离子的含量偏大,可能是因为标定的高锰酸钾浓度偏高。