02解决问题的策略总复习
- 格式:docx
- 大小:1.26 MB
- 文档页数:4
总复习-解决问题的策略—归纳策略(教案)北师大版六年级下册数学一、教学目标1. 让学生掌握归纳推理的基本方法,能够运用归纳推理解决问题。
2. 培养学生观察、分析、归纳、概括的能力,提高学生解决问题的策略意识。
3. 培养学生合作交流、积极探究的学习态度,激发学生学习数学的兴趣。
二、教学内容1. 归纳推理的概念及特点。
2. 归纳推理的基本方法:枚举法、猜想-证明法。
3. 归纳推理在解决问题中的应用。
三、教学重点与难点1. 教学重点:归纳推理的基本方法及应用。
2. 教学难点:如何引导学生运用归纳推理解决问题,提高解决问题的策略意识。
四、教具与学具准备1. 教具:多媒体课件、黑板、粉笔。
2. 学具:练习本、草稿纸、彩笔。
五、教学过程1. 导入:通过生活中的实例,引导学生发现规律,激发学生运用归纳推理解决问题的兴趣。
2. 新课:讲解归纳推理的概念、特点及基本方法,并通过例题展示归纳推理在解决问题中的应用。
3. 活动一:学生分组讨论,运用归纳推理解决实际问题,巩固所学知识。
4. 活动二:学生独立完成练习题,教师巡回指导,解答学生疑问。
5. 课堂小结:总结本节课所学内容,强调归纳推理在解决问题中的重要性。
6. 课后作业布置:布置与归纳推理相关的练习题,要求学生在课后独立完成。
六、板书设计1. 板书总复习-解决问题的策略—归纳策略2. 板书提纲:- 归纳推理的概念及特点- 归纳推理的基本方法- 归纳推理在解决问题中的应用七、作业设计1. 基础题:完成课后练习题,巩固归纳推理的基本方法。
2. 提高题:解决实际问题,运用归纳推理找出规律,提高解决问题的能力。
3. 拓展题:研究归纳推理在其他领域的应用,撰写小论文。
八、课后反思1. 学生对归纳推理的理解程度,是否能够灵活运用归纳推理解决问题。
2. 教学过程中,学生的参与度、合作交流情况,以及对归纳推理的兴趣。
3. 教学方法、教学内容的调整与优化,以提高学生对归纳推理的应用能力。
2023-2024学年苏教版数学五年级上册期末核心考点集训第七单元《解决问题的策略》【八大考点】(学生版)知识点01:用列举的策略解决实际问题1. 用列举法解决围长方形的最大面积问题先求出长方形的长与宽的和,再列表找出不同的围法;对列举的结果进行比较,找到符合要求的答案。
2. 用列举的策略解决比赛场次问题(1)文字列举:列举每次比赛场次的组合。
(2)画图列举:几支球队就画几个点,再用两点之间的连线表示球队之间所进行的比赛,连线有几条,就有几场比赛。
1. 列举时不能杂乱无章地罗列,要有一定的顺序,这样才能做到不得复、不遗漏。
2. 在解决握手问题时要考虑到握手是相互的,避免重复列举。
【考点01】握手问题—比赛场数【考点02】握手问题—常见场景下的多种情况选择【考点03】排列组合—路线的多种选择【考点04】排列组合—摸球的多种情况【考点05】排列组合—数字问题【考点06】排列组合—翻卡片的多种情况【考点07】排列组合—长方形面积问题【考点08】排列组合—其他常见场景问题考点01:握手问题—比赛场数【典例精讲】南山小学举行小学生足球赛,有4支球队参加,分别是红队、黄队、绿队和蓝队。
如果每两支球队比赛一场,一共要比赛多少场?【答案】解:4×(4-1)÷2=4×3÷2=12÷2=6(场)答:一共要比赛6场。
【思路点拨】一共要比赛的场次数=n(n-1)÷2。
【真题强化1-1】五年级有六个班参加拔河比赛,每两个班之间都要举行一场比赛,一共要举行多少场比赛?【真题强化1-2】(2021五上·玄武期末)甲、乙、丙、丁四队进行篮球比赛,如果每两队之间都要比赛一场,一共要比赛______场,如果采用淘汰赛制(每比赛一场就淘汰一支队伍),那么只要比赛______场就能赛出冠军。
【真题强化1-3】(2019五上·泗洪期末)元旦期间,青山小学五年级举行足球比赛,共有5支队伍参加比赛,每两支队伍都要赛一场,一共要赛______场。
总复习解决问题的策略(教案)六年级下册数学北师大版一、教学目标1. 知识与技能:通过总复习,让学生巩固和运用所学的解决问题的策略,提高解决问题的能力。
2. 过程与方法:培养学生运用数学思维分析问题、解决问题的能力,提高学生解决问题的策略意识和创新意识。
3. 情感、态度和价值观:激发学生学习数学的兴趣,培养学生的团队合作精神,增强学生面对挑战的信心。
二、教学内容1. 复习所学的解决问题的策略,包括画图、列表、猜想与尝试、从特例开始寻找、转化、替换等。
2. 分析各类问题,让学生在实际问题中运用所学的策略,提高解决问题的能力。
3. 通过典型例题,让学生体会不同策略的适用范围和优势,培养学生的策略意识。
4. 针对不同层次的学生,设计不同难度的练习题,让学生在解决问题过程中巩固所学知识。
三、教学重点与难点1. 教学重点:让学生掌握解决问题的策略,提高解决问题的能力。
2. 教学难点:如何引导学生灵活运用各种策略解决问题,培养学生的创新意识。
四、教具与学具准备1. 教具:多媒体课件、黑板、粉笔。
2. 学具:练习本、草稿纸、铅笔。
五、教学过程1. 导入:简要回顾本学期所学解决问题的策略,激发学生学习兴趣。
2. 新课导入:通过典型例题,让学生体会不同策略的适用范围和优势。
3. 例题讲解:针对不同类型的问题,引导学生运用所学策略进行分析和解答。
4. 练习题讲解:让学生独立完成练习题,教师针对共性问题进行讲解。
5. 小组讨论:分组讨论解决问题的策略,分享各自的经验和心得。
6. 课堂小结:总结本节课所学内容,强调重点和难点。
7. 课后作业布置:布置适量作业,让学生巩固所学知识。
六、板书设计1. 板书总复习解决问题的策略2. 板书提纲:(1)复习解决问题的策略(2)分析各类问题(3)典型例题讲解(4)练习题讲解(5)小组讨论(6)课堂小结七、作业设计1. 基础题:让学生运用所学策略解决实际问题。
2. 提高题:针对学有余力的学生,设计具有一定难度的题目,培养学生的创新意识。
总复习解决问题的策略(教案)六年级下册数学人教版教学内容:1. 数的概念和运算:包括整数、分数、小数、百分数的概念及其四则运算。
2. 量的计量:长度、面积、体积、质量、时间等的单位换算和计算。
3. 几何图形的认识和计算:包括平面图形和立体图形的周长、面积、体积的计算。
4. 数据的收集、整理和分析:包括统计表和统计图的绘制及其分析。
教学目标:1. 让学生巩固和掌握六年级下册数学的基本知识和技能。
2. 培养学生运用数学知识解决问题的能力。
3. 培养学生的逻辑思维能力和创新思维能力。
4. 培养学生的合作意识和交流能力。
教学难点:1. 学生在解决实际问题时,难以将所学知识与问题有效结合。
2. 学生在解决几何图形的计算问题时,难以把握图形的性质和计算方法。
3. 学生在数据分析时,难以准确把握数据的含义和统计分析方法。
教具学具准备:1. 教师准备相关的教学课件和练习题。
2. 学生准备笔记本、草稿纸、铅笔等学习用品。
教学过程:1. 导入:教师通过提问或讲解,引导学生回顾六年级下册数学的学习内容,激发学生的学习兴趣。
2. 复习:教师带领学生复习数的概念和运算、量的计量、几何图形的认识和计算、数据的收集、整理和分析等方面的知识。
3. 练习:教师布置相关的练习题,让学生独立完成,巩固所学知识。
4. 讨论与交流:教师组织学生进行小组讨论,分享解决问题的策略和方法,培养学生的合作意识和交流能力。
板书设计:1. 在黑板上列出本节课的学习目标和教学内容。
2. 在黑板上展示相关的例题和解题步骤。
3. 在黑板上展示学生的解答过程和答案。
作业设计:1. 布置相关的练习题,让学生在课后独立完成。
2. 布置一道思考题,让学生思考解决问题的策略和方法。
3. 布置一道实践题,让学生运用所学知识解决实际问题。
课后反思:然而,本节课还存在一些不足之处。
部分学生在解决实际问题时,仍然难以将所学知识与问题有效结合,需要教师进一步引导和指导。
部分学生在解决几何图形的计算问题时,难以把握图形的性质和计算方法,需要教师提供更多的实例和练习。
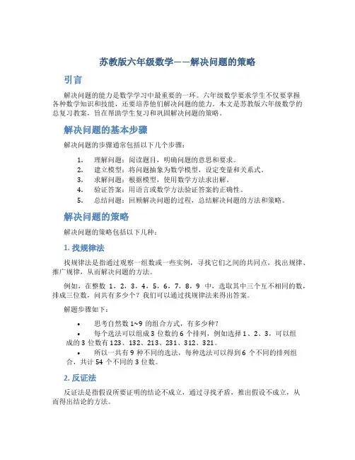
苏教版六年级数学——解决问题的策略引言解决问题的能力是数学学习中最重要的一环。
六年级数学要求学生不仅要掌握各种数学知识和技能,还要培养他们解决问题的能力。
本文是苏教版六年级数学的总复习教案,旨在帮助学生复习和巩固解决问题的策略。
解决问题的基本步骤解决问题的步骤通常包括以下几个步骤:1.理解问题:阅读题目,明确问题的意思和要求。
2.建立模型:将问题抽象为数学模型,设定变量和关系式。
3.求解问题:根据模型,使用数学方法求出解。
4.验证答案:用语言或数学方法验证答案的正确性。
5.总结问题:回顾解决问题的过程,总结解决问题的方法和策略。
解决问题的策略解决问题的策略包括以下几种:1. 找规律法找规律法是指通过观察一组数或一些实例,寻找它们之间的共同点,找出规律、推广规律,从而解决问题的方法。
例如,在整数1,2,3,4,5,6,7,8,9中,选取其中三个互不相同的数,排成三位数,问共有多少个?我们可以通过找规律法来得出答案。
解题步骤如下:•思考自然数1~9的组合方式,有多少种?•每个选法可以组成3位数的6个排列,例如选择1、2、3,可以组成的3位数有123、132、213、231、312、321。
•所以一共有9种不同的选法,每种选法可以得到6个不同的排列组合,共计54个不同的3位数。
2. 反证法反证法是指假设所要证明的结论不成立,通过寻找矛盾,推出假设不成立,从而得出结论的方法。
例如,如果要证明正整数的平方根是无理数,可以使用反证法。
假设正整数的平方根是有理数,那么可以表示为p/q(其中p和q互素)。
即p2=q2a,a为正整数。
因为p2是q2的倍数,所以p也是q的倍数。
假设p是q 的k倍,那么q2a=(kp)2,即q2是k2a的倍数,k2a是一个正整数,所以q也是p的倍数,但p和q是互质的,矛盾。
所以正整数的平方根是无理数。
3. 分类讨论法分类讨论法是指将问题分成几种情况加以讨论,从而得到解答的方法。
例如,有4个白球,3个红球,2个蓝球,从中任选2个球,求球的颜色可能的情况。
人教版四年级数学上册教案总复习《解决问题的策略》在人教版四年级数学上册教案总复习中,重要的一课是关于解决问题的策略。
本课介绍了一些简单的解决问题的方法和策略,帮助学生培养解决问题的能力。
背景介绍本课的背景是培养学生解决问题的能力。
解决问题是数学学习的重要部分,也是学生日常生活中需要运用的技能。
通过学习和掌握一些解决问题的策略,学生可以更好地应对各种数学问题。
解决问题的策略本课介绍了以下几种解决问题的策略:1.整理信息解决问题的第一步是整理信息。
学生需要仔细阅读问题,并提取出关键信息,理清思路。
通过整理信息,学生可以更好地理解问题的要求,为后续的解决提供基础。
2.分析问题在整理信息的基础上,学生需要对问题进行分析。
他们可以利用已学的数学知识,找出与问题相关的规律或模式。
通过分析问题,学生可以发现解决问题的线索,并为解决问题提供思路和方法。
3.试错法当学生面对一个复杂的问题时,他们可以尝试使用试错法。
这意味着他们可以通过尝试不同的方法和策略,找出解决问题的正确途径。
试错法能够帮助学生培养耐心和毅力,并锻炼他们的解决问题的能力。
4.创造性解决问题在解决问题的过程中,学生也被鼓励使用创造性的方法。
他们可以尝试不同的解决思路,提出新的解决方法,并找到多种解决问题的途径。
通过创造性解决问题,学生可以拓宽思维,培养创新能力。
总结人教版四年级数学上册教案总复习的《解决问题的策略》课程,通过介绍整理信息、分析问题、试错法和创造性解决问题等策略,帮助学生培养解决问题的能力。
这些策略旨在让学生更好地应对各种数学问题,并培养他们的思维能力和创新能力。
通过灵活运用这些策略,学生可以更自信地解决各类数学问题,并在日常生活中运用所学的数学知识。
北师大版《数学(六年级下册)》总复习之《解决问题的策略》课堂笔记《解决问题的策略》一课是北师大版《数学(六年级下册)》总复习中的重要内容。
本节课主要通过“翻硬币”的活动,让学生经历解决“翻硬币”活动中所蕴含的规律的过程,从而掌握解决问题的策略。
一、教学内容分析《解决问题的策略》主要涉及以下几个方面:1. 理解问题:在解决翻硬币问题时,首先要理解问题的实质,即每次翻硬币的结果与之前的结果有何关联。
2. 建立模型:通过实际操作,引导学生发现翻硬币问题可以建立一个简单的数学模型,从而便于解决问题。
3. 解决问题:利用建立的模型,引导学生运用归纳、推理等方法解决问题。
4. 总结策略:在解决问题的过程中,引导学生总结解决问题的策略,如从特殊到一般、归纳推理等。
二、教学目标1. 理解翻硬币问题的实质,掌握解决问题的基本策略。
2. 能够运用所学的策略解决类似的问题。
3. 培养学生的逻辑思维能力、归纳推理能力。
三、教学重点与难点1. 教学重点:理解翻硬币问题的实质,掌握解决问题的基本策略。
2. 教学难点:如何引导学生发现问题的规律,运用策略解决问题。
四、教学过程1. 导入:通过引入翻硬币的活动,激发学生的兴趣,引导学生思考问题。
2. 探究:引导学生通过实际操作,发现问题的规律,建立数学模型。
3. 解答:利用建立的模型,引导学生运用归纳、推理等方法解决问题。
4. 总结:引导学生总结解决问题的策略,并进行拓展训练。
五、教学反思本节课通过翻硬币的活动,让学生经历了解决问题的整个过程,掌握了解决问题的基本策略。
在教学过程中,要注意以下几点:1. 注重学生的实际操作,让学生在活动中发现问题的规律。
2. 引导学生运用归纳、推理等方法解决问题,培养学生的逻辑思维能力。
3. 总结解决问题的策略,并进行拓展训练,提高学生的应用能力。
4. 关注学生的个体差异,给予不同程度的学生个性化的指导。
总之,《解决问题的策略》一课旨在培养学生解决问题的能力,提高学生的逻辑思维水平。
期末知识大串讲苏教版数学四年级上册期末章节考点复习讲义第五单元《解决问题的策略》知识点01:用列表法解决两数之和与两数之差问题列表法解决问题的一般策略:1.步骤:弄清题意,明确已知条件和所求问题;列表整理相关信息;分析数量关系;列式计算;检验写答。
2.策略:分析数量关系可以从条件入手,通过列表等进行分析;也可以从所求问题入手,通过列表分析数量关系知识点02:多种策略解决归一(总)问题解决实际问题时,如果问题的已知条件比较多,在已知条件和所求问题的关系不够清楚的情况下,用列表的方式收集整理信息,并根据表格从已知条件想起,或从所求问题想起,分析数量关系,从而解决实际问题。
考点01:归一问题1.农具厂15天生产农具1500件,照这样计算,一年(365天)共生产农具()A.100件B.3650件C.365件D.36500件【答案】D【完整解答】1500÷15×365=100×365=36500(件)故答案为:D.【思路引导】此题属于归一应用题,先求出每天生产的农具数量,用工作总量÷工作时间=工作效率,然后用每天生产的数量×一年的时间=一年生产的农具数量,据此列式解答. 2.做蛋糕的王师傅5分钟能做15个双层小蛋糕,照这样的速度,他1小时能做个双层小蛋糕。
【答案】180【完整解答】解:1小时=60分钟15÷5×60=3×60=180(个)故答案为:180。
【思路引导】用15除以5求出每分钟做的个数,然后用每分钟做的个数乘60即可求出1小时能做的个数。
3.(2022四上·柯桥期末)明明用电脑打一篇文章,他12分钟能打360个字。
(1)照这样的打字速度,明明打一篇150个字的文章需要多少分钟?(只列式不解答)(2)如果用算式“360÷12×25”解决问题,那么这个问题是:。
【答案】(1)解:150÷(360÷12)(2)25分钟可以打多少字?【思路引导】此题主要考查了归一应用题,每分钟的打字速度是不变的,据此列式解答。
20232024学年六年级下册数学总复习《解决问题的策略》(教案)在20232024学年六年级下册数学总复习《解决问题的策略》的课堂上,我以一种生动而深入的方式,与学生们共同探索了解决问题的策略。
一、教学内容我选择了教材的第五章《解决问题的策略》进行复习。
这一章节主要内容包括:理解问题的本质,制定解决问题的计划,选择合适的解决问题的策略,执行计划并检查结果。
二、教学目标通过复习,我希望学生们能够掌握解决问题的基本策略,提高解决问题的能力,培养逻辑思维和创造性思维。
三、教学难点与重点重点是帮助学生们理解问题的本质,学会制定解决问题的计划,并能够选择合适的策略。
难点则是如何让学生们在实际问题中灵活运用这些策略。
四、教具与学具准备我准备了PPT和一些实际问题的案例,以及白板和记号笔。
五、教学过程六、板书设计我在白板上列出了解决问题的基本步骤,以及各种策略的名称和关键点。
七、作业设计我布置了一道综合性的问题解决作业,要求学生们运用所学的策略,制定解决问题的计划,并给出解答。
八、课后反思及拓展延伸在课后,我进行了反思,认为学生们在课堂上积极参与,但也有一部分学生对于策略的应用还不够熟练。
在今后的教学中,我将继续加强对策略的讲解和练习,让学生们能够更好地理解和运用。
同时,我也鼓励学生们在课后进行拓展延伸,自主寻找实际问题进行解决,提高解决问题的能力。
通过这一节课的复习,我相信学生们对于解决问题的策略有了更深入的理解和掌握,我也期待他们在今后的学习和生活中能够灵活运用这些策略,提高解决问题的能力。
重点和难点解析在20232024学年六年级下册数学总复习《解决问题的策略》的课堂上,我以一种生动而深入的方式,与学生们共同探索了解决问题的策略。
在这个过程中,有几个重点和难点是我特别关注的。
我重点关注学生们对问题本质的理解。
在教学中,我通过具体的案例和实际问题,引导学生们从表面现象中抽象出问题的本质,让他们明白理解问题的重要性。
苏教版六年级数学——解决问题的策略(总复习教案)教学目标1.知道数学应用中遇到问题需要选用不同的策略解决。
2.熟练掌握猜想、归纳、推理、验证、分类、画图、列方程等解决问题的策略。
3.认识数学思维的重要性,养成正确的数学思想和解题习惯。
教学重点1.各种问题对应的解决策略2.解决问题的过程和思路3.解决问题的方法和技巧教学难点1.看问题的问题意识的培养2.解决问题的策略选择教学内容1. 解决问题的策略解决问题的策略是指在解决数学问题的过程中可以选用的剖析问题的方法或思考途径。
在数学的学习和生活中,我们经常会遇到各种各样的问题。
对于不同的问题,我们需要选用不同的解法。
根据不同问题的特点和要求,选择合适的策略,来解决问题。
苏教版六年级数学中,我们学习过多种解决问题的策略,比如猜想、归纳、推理、验证、分类、画图、列方程等。
下面我们来逐一介绍这些策略。
2. 猜想猜想是指通过对问题的分析,有了一个初步的想法或猜测,然后通过进一步的证明,验证、反证、特殊化、归纳等方法,来判断是否是正确的思维方式。
猜想的好处是可以方便地帮助我们在数学问题中发现规律和特点,缩短解决问题的时间。
3. 归纳归纳是指把个别的事物、积木的表现、方案进行类别的形成,使人们能够对事物或现象进行统一的认识和思考。
在数学中,我们经常通过观察许多的算术和几何问题,思考其中隐藏的规律和特点,然后将这些规律和特点概括成某种算式或定理,形成类别或规律性的思维方式。
4. 推理推理是指通过已知的事实、资料、算式和定理,从中得出结论的方法。
在数学学习中推理的方法很多,通常我们可以通过正推、反推、逆推、类比、转化等方式进行推理。
5. 验证验证是指对得到的答案进行评价的方法,验证要求能够关注计算的正确性、合理性和交代清楚的程度。
验证的方法很多,比如直接验证、附带验证、逆向验证等。
通过验证我们能够对自己提出的解答进行评价和优化。
6. 分类分类是指把相同属性的数、图形、问题、答案等按照一定的标准分门别类的过程。
解决问题的策略——倒过来想
3.()
1.
2.两个仓库共有大米150吨,如果从甲仓库运15吨小明和小红共有邮票50张,如果小明给小红8张,
9.一辆公共汽车从起点站开出时车上有一些乘客。
到了第二站,先下车5人,又上车8人;到了第三站,先下车4人,上车10人,这时车上共有乘客26人。
这辆车从起点站开出时车上有多少人?
10.小马虎在做一道加法题时,错把个位上的5看作3,把十位上的6看成了9,得出的结果是210。
正确的结果应该是多少?
11.小刚在计算除法时,把除数72看成27,结果得到的商是58,余数是18.算一算,正确的商应该是多少?
12.同学们去体育馆看球赛。
他们从学校到体育馆用了20分钟,在体育馆看球赛用了2小时,从体育馆回学校用了30分钟,回到学校进正好是11时。
他们是什么时间从学样出发的?
13.
14.王勋同学从家去电影院,先向北走2格,再向东走3格,又向北走2格,最后向东走5格到达电影院。
请你在标出小明家的位置,并画出他的行走路线。
15.下图是象棋中“车”走了3步后的位置图,(“车”只能横着或竖着走,“平”是指向左或向右走,“进”是指向前走,“退”是指向后走)请你标出“车”原来的位置,并画出行走路线。
(1)车二平四(2)车四进三(3)车四平八小芳在家包饺子招待同学。
调制馅料要用15分,包饺子要用20分,煮饺子要用10分。
如果准备11:30开始吃饺子,那么最迟要什么时候开始调制馅料?
一个菠萝600克
张立同学从家到图书馆去,他先向西走到路口,再向西北走到超市,又向北走到书店,最后向东到了图书馆。
请你在下图中画出张立同学回家走的路线。