高中历史通史大事年表(含历史阶段特征)
- 格式:pdf
- 大小:74.66 KB
- 文档页数:7
关于高中历史时间表及重大事件归纳总结高中历史是我们学习历史的重要阶段,而学习历史需要一份清晰的时间表和重要事件的归纳总结。
本文将介绍高中历史时间表及重大事件的归纳总结。
高中历史时间表1. 先秦时期(公元前221年之前):先秦时期是中国历史上从夏朝到秦朝之前的历史时期。
主要的代表文献有《尚书》、《竹书彝器》、《春秋》等。
2. 秦汉时期(公元前221年至公元220年):秦汉时期是中国历史上的一个时期,包括秦朝和汉朝两个朝代。
秦始皇统一六国后,实行了许多改革。
3. 三国两晋南北朝时期(公元220年至公元581年):三国、两晋、南北朝时期是中国历史上一段波澜壮阔的历史时期,主要代表作品有《三国演义》、《晋书》、《南史》和《北史》等。
4. 隋唐时期(公元581年至公元907年):隋唐时期是中国历史上的一个时期,以隋朝和唐朝为代表。
唐朝时期,经济繁荣,文化繁荣,出现了许多伟大的诗人、文学家、艺术家和哲学家。
5. 五代十国时期(907年至960年):五代十国时期是中国历史上五代的短暂统治和十国兴起的历史时期,是中国历史上的一个波澜壮阔的历史时期。
6. 宋元时期(960年至1368年):宋元时期是中国历史上的一个时期。
北宋时期,文化创造繁荣,科技水平高,南宋时期,文学艺术、哲学思想、医药科学等发展迅速。
7. 明清时期(1368年至1911年):明清时期是中国历史上的一个时期。
明朝时期,经济发展高峰,文化兴盛;清朝时期,中国社会面临着许多问题,如鸦片战争、太平天国起义、义和团运动等。
重大事件归纳总结1. 辛亥革命:辛亥革命是中国民主革命史上的一次重要事件,是中国近代化进程中的关键节点。
2. 五四运动:五四运动是中国近现代史上的一次重大历史事件,是中国民主革命的重要组成部分,是中国现代文化史的转折点。
3. 抗日战争:抗日战争是中国人民抵御日本侵略的历史事件,是中国民族解放战争的一个重要组成部分,凝聚了全国人民的抗日团结意识。
发展阶段特征重大事件阶段前 2070 年政治:国家产生和完善,以宗法制为核心实行王约公元前2070 年禹建立夏朝奴夏位世袭制和分封制,国家政权带有浓厚的部族色约公元前1600 年汤建立商朝隶商彩;公元前1046 年武王伐纣,建立周朝社西周经济:实行井田制和集体耕作;刀耕火种。
公元前771 年西周灭亡会文化:是青铜文化的繁荣时期,文字逐渐成熟。
公元前770 年周平王迁都洛邑,东周前 770年开始。
前 770年春秋战国时期是奴隶社会向封建社会转型的大前 770 年,平王迁都洛邑,东周开始。
奴隶变革时期:春秋:齐国管仲改革;社会政治:分封制和宗法制瓦解,争霸战争、兼并战前 594 年,鲁国“初税亩”。
向封春秋争频繁,各国纷纷变法,加强中央集权;战国:魏国李悝变法;建社经济:铁器和牛耕使用并推广,生产力提高,小楚国吴起变法;会过战国农经济形成,井田制瓦解,封建土地所有制确立;公元前 356 年秦国商鞅变法渡大思想文化:出现了百家争鸣的局面,奠定了中国变革思想文化发展的基础。
科学技术,世界领先。
前 221年民族:经济文化交流和频繁的战争,各民族逐步融合。
秦汉时期是中国封建社会的巩固和初步发展时公元前221 年秦灭六国,秦始皇建立前 221年期,也是我国统一多民族国家的形成时期:专制主义中央集权制度政治:实现了国家的大一统;专制主义中央集权公元前209 年陈胜、吴广起义制度确立并得到巩固;公元前207 年刘邦攻入咸阳,秦亡经济:推行“重农抑商” ,以农业为基础的封建公元前202 年西汉建立封建经济初步发展,精耕细作技术日益成熟;公元前138 年张骞首次出使西域社会秦思想:由“百家争鸣”到思想“大一统” ,经过公元前136 年,汉武帝正式规定《诗》初步汉改造后的儒家思想成为中国传统文化主流思想,《书》《礼》《易》《春秋》为“五经” ,发展科技文化艺术全面繁荣,奠定了中华文明的世界并设立“五经博士” 。
领先地位。
历史考前辅导【历史阶段特征】中国古代史一、奴隶社会(约公元前21世纪—公元前476年)(1)夏朝(约公元前21世纪—约公元前16世纪):中国古代奴隶社会的建立时期。
(2)商朝(约公元前16世纪—约公元前11世纪中朝):中国奴隶社会的发展时期。
(3)西朝(约公元前11世纪中期—公元前771年):中国奴隶社会的繁荣阶段。
分封制和宗法制是西周的政治制度。
井田制是西周的经济制度。
(4)东周(春秋战国时期):奴隶社会向封建社会的转型时期。
春秋时期(公元前770年—公元前476年):中国奴隶社会的瓦解阶段。
战国时期(公元前475年—公元前221前):中国封建制度确立时期。
政治上:春秋时期诸侯争霸,加速了奴隶社会的政治制度——分封制的瓦解。
战国时期专制主义中央集权制度初步形成。
法家韩非子顺应子社会变革的要求,提出建立专制主义中央集权的理论,符合封建统治者建立中央集权地需要。
秦国的商鞅变法,建立县制,维护和巩固了封建经济基础,封建专制主义中央集权制度初步形成。
经济上:井田制的瓦解。
春秋后期,铁犁牛耕的普及,各国纷纷变法承认土地的私有制。
小农经济、精耕细作的农业生产模式确立。
思想上:形成百家争鸣的局面,儒家思想形成。
二、封建社会(1)战国时期(公元前475年~公元前221前):封建制度确立。
(2) 秦朝时期(公元前221年~公元220年)——封建社会的初步发展,大一统时期。
政治上:秦始皇创立。
一套专制主义中央集权制度。
包括政治措施、经济措施、文化措施和军事措施等方面。
汉初继承和发展了这一制度,地方上实行郡国并行制度。
经济上:丝织业发展,海陆丝绸之路开通。
东汉制瓷技术达到成熟阶段,冶铁业已发明水排。
思想文化上:秦始皇焚书坑儒,重用法家思想;汉武帝则罢黜百家,独尊儒术。
两者一重法一重儒,但其实质目的都是以思想的转制划一,维护和巩固其政治上的统一。
(3)三国两者晋南北朝(220年~589年)——封建国家的分裂和民族融合时期,江南经济大开发并开始赶上北方的历史时期。
高中历史大事年表汇总中国古代史大事年表一、先秦时期(距今约170万年 - 公元前221年)1. 旧石器时代- 距今约170万年,元谋人生活在云南元谋一带,是我国境内已知的最早人类。
- 距今约70 - 20万年,北京人生活在北京周口店一带,会使用天然火。
2. 新石器时代- 距今约一万年左右,我国进入新石器时代。
- 距今约7000 - 5000年,河姆渡文化(长江流域,浙江余姚),种植水稻,住干栏式房屋。
- 距今约6000 - 5000年,半坡文化(黄河流域,陕西西安),种植粟,住半地穴式房屋。
3. 夏(约公元前2070 - 约公元前1600年)- 约公元前2070年,禹建立夏朝,这是我国历史上第一个王朝。
4. 商(约公元前1600 - 公元前1046年)- 约公元前1600年,汤灭夏,建立商朝。
- 商朝甲骨文是一种比较成熟的文字。
5. 西周(公元前1046 - 公元前771年)- 公元前1046年,周武王伐纣,建立西周,实行分封制和宗法制。
- 公元前841年,国人暴动,共和行政,这是我国历史有确切纪年的开始。
6. 春秋战国(公元前770 - 公元前221年)- 公元前770年,周平王东迁洛邑,史称东周,分为春秋和战国两个时期。
- 春秋时期(公元前770 - 公元前476年)- 公元前7世纪前期,齐桓公任用管仲为相,进行改革,成为春秋首霸。
- 公元前632年,城濮之战,晋国打败楚国,晋文公成为霸主。
- 公元前594年,鲁国实行初税亩,承认土地私有。
- 战国时期(公元前475 - 公元前221年)- 战国初期,李悝在魏国变法,吴起在楚国变法。
- 公元前356年,商鞅在秦国开始变法,使秦国逐渐强大。
- 公元前260年,长平之战,秦国打败赵国。
二、秦汉时期(公元前221 - 公元220年)1. 秦(公元前221 - 公元前207年)- 公元前221年,秦始皇嬴政统一六国,建立秦朝,实行郡县制等一系列巩固统一的措施,如统一文字、货币、度量衡等。
中学历史大事年表(人民版必修+人教版选修)14~15世纪――欧洲出现资本主义萌芽14世纪末――朝鲜王朝建立14~17世纪――欧洲文艺复兴运动1368年――朱元璋建立明朝。
明军攻占大都,元灭。
1405―1433年郑和七次下西洋1421年――明成祖迁都北京明朝中后期――资本主义在江南出现1487~1488年——迪亚士远航到达好望角1492——年哥伦布远航到达美洲1497~1498年——达伽马远航到达印度1519~1522年——麦哲伦船队环球航行16世纪早期——印度莫卧儿帝国建立16世纪——西欧宗教改革1566~1581年——尼德兰革命1600年——英国东印度公司成立17世纪初——荷兰侵入印度尼西亚;法、英、荷起先在北美掠夺殖民地;德川幕府起先统治日本16世纪中期――戚继光在东南沿海抗击倭寇1616年――努尔哈赤建立后金1627年――明末农夫斗争爆发1636年后金改国号为清1640年——英国资产阶级革命起先1644年――李自成建立大顺政权。
农夫军攻占北京,明亡。
清军入关。
1662年――郑成功收复台湾1684年――清朝设置台湾府1688年——英国“光荣革命”,资产阶级和新贵族飞统治确立17世纪——英国成为贩卖奴隶的主要国家1689年――中俄签订《尼布楚条约》俄国彼得一世起先改革雍正时间――清朝设置驻藏大臣(172717世纪后半期——法国路易14改革;牛顿力学体系确立18世纪中期——普鲁士腓特烈二世改革18世纪中后期——奥地利特蕾西亚女皇和约瑟夫改革18世纪60年头——英国工业革命起先1775~1783年——北美独立斗争1776年——北美大陆会议发表《独立宣言.》,宣布独立1785年——瓦特的改良蒸汽机投入运用1789年——7月法国资产阶级革命起先1792年——9月法兰西第一共和国成立1793年——6月法国雅各布专政起先1794年——7月法国雅各布专政结束法国“热月政变”1799年——拿破仑发动“雾月政变”1804年——海地宣布独立;拿破仑称帝;法兰西第一帝国成立1810~1826年——拉丁美洲反对西班牙殖民统治的独立运动1815年——维也纳体系确立18世纪中期――清朝设伊犁将军1830年——法国七月革命1831年和1834年——法国里昂工人起义19世纪30年头——法拉第证明白电磁感应现象1836~1848年——英国宪章运动1839年――林则销烟1840―1842年鸦片斗争1842年――中英《南京条约》签订1844年――中美《望夏条约》中法《黄埔条约》签订德意志西里西亚工人起义19世纪40年头~50年头——中国无产阶级1848年——2月《共产党宣言》发布1848~1849年——1848年欧洲革命1851年——金田起义、太平天国建立1856年—1860年——其次次鸦片斗争1857~1859年——印度民族大起义19世纪中期——达尔文创立生物进化论学说1858年——美、俄、法、英各与中签订《天津条约》1860年——英、法、俄各与中签订《北京条约》1861年——总理衙门建立俄国农奴制改革1861~1865年——美国内战1864年——太平天国运动失败第一国际成立19世纪60—70年头——中国民族资产阶级产生60—90年头——洋务运动1868年——日本明治维新起先1870~1871年——普法斗争1870年——意大利统一最终完成1871年——德意志统一最终完成3月~5月巴黎公社19世纪70年头——其次次工业革命起先1881~1899年——苏丹马赫迪反英大起义1882年——德、意、奥三国同盟形成19世纪80年头——法国最终确定了对越南的统治1883年|—1885年——中法斗争1889年——其次国际成立19世纪末20世纪初——主要资本主义国家完成向帝国主义过度;世界殖民体系形成资本主义世界体系最终形成20世纪初——爱因斯坦提出相对论1894—1895年——甲午中日斗争1895年——中日《马关条约》签订19世纪90年头——帝国主义国家掀起瓜分中国狂潮1898年——戊戌变法1900年——义和团运动高潮八国联军侵华斗争1901年——《辛丑条约》签订1903年——俄国社会民主工党其次次代表大会1905年——中国同盟会成立1905~1908年——印度民族解放运动的高潮1907年——英、法、俄三国协议的最终形成1910年——日本正式吞并朝鲜墨西哥资产阶级革命起先1911年——黄花岗起义保路运动10月10日武昌起义1912年——(民国元年)——中华民国成立清帝退位1913年——二次革命1914年——第一次世界大战起先1915年——护国运动起先新文化运动起先1916年——袁世凯复原帝制失败1917年——张勋复辟失败护法运动墨西哥资产阶级革命结束11月7日俄国十月社会主义革命1918年——11月11日第一次世界大战结束印度民族解放运动高潮1919年——5月4日五四爱国运动爆发3月1日朝鲜“三一”运动3月共产国际成立1~6月巴黎和会1920~1922年——土耳其凯末尔革命1921年——7月中国共产党成立1921.11~1922.2年——华盛顿会议1922年——7月中国共产党其次次全国人民代表大会召开印度民族解放运动高潮10月墨索里尼在意大利上台12月苏联成立1924年——中国国民党第一次全国代表大会、国共两党第一次合作的实现1925年——孙中山去世五卅惨案、五卅反帝爱国运动爆发10月洛迦诺会议1926年——国民革命军出师北伐1927年——3月上海工人第三次武装起义成功4月12日蒋介石发动“四一二”***政变7月15日汪精卫发动“七一五”***政变国民革命失败1927年——4月蒋介石在南京建立国民政府8月1日南昌起义8月7日八七会议湘赣边秋收起义秋收起义部队到达井冈山广州起义1928年——井冈山会师张学良宣布东北易帜1929年——资本主义世界经济危机1931年——九月18日***事变中华苏维埃共和国临时中心政府成立1932年——一·二八事变,十九路军抗战伪满洲国成立1933年——资本主义世界经济危机一月希特勒在德国上台,起先建立法西斯专政3月罗斯福就任美国总统,实行“新政”1934年——10月中心红军起先长征1935年——1月遵义会议中共中心发表八一宣言7月~8月共产国际第七次代表大会10月红军第一方面军长征到达陕北10月埃塞俄比亚抗击意大利侵略的民族解放斗争起先一二·九运动1936年——7月西班牙反对法西斯的民族革命斗争起先10月埃塞俄比亚抗击意大利侵略的民族解放斗争结束10月红军二、四方面军长征到达甘肃会宁等地,长征结束12月12日西安事变1937年——7月7日卢沟桥事变八一三事变平型关大捷南京大屠杀1938年——9月慕尼黑会议1938年——台儿庄战役毛**发表《长久战论》9月慕尼黑会议1939年——3月西班牙反对法西斯的民族革命斗争结束9月其次次世界大战爆发1940年——汪精卫伪国民政府在南京成立百团大战6月法国倒戈1941年——皖南事变6月22日苏德斗争爆发12月太平洋斗争爆发1942年——中国共产党起先整风6月中途岛斗争1942年——7月2日斯大林格勒战役起先1943年——2月斯大林格勒战役结束12月1日中、美、英发表《开罗宣言》11月~12月苏、美、英实行德黑兰会议1944年——6月6日美、英军队在诺曼底登陆,欧洲其次战场开拓1945年——2月苏、美、英实行雅尔塔会议中国共产党第七次全国代表大会召开5月8日德国签署无条件倒戈书7~8月苏、美、英实行波茨坦会议8月5日日本宣布倒戈9月2日日本签署无条件倒戈书,其次次世界大战结束中共和谈代表毛**等飞抵重庆,重庆谈判起先双十协议签字20世纪四五十年头——第三次科技革命起先1945年——10月联合国成立1946年——政治协商会召开6月国民党发动全面内战,人民解放斗争起先1947年——6月人民解放军起先全国规模的反攻8月印巴分治,印度、巴基斯坦独立1948年——以色列建立,第一次中东斗争辽沈战役起先淮海战役起先平津战役起先美国起先实施“马歇尔安排”1949年——中国共产党七届二中全会召开毛**、朱德发布向全国进军的吩咐4月人民解放军解放南京,国民政府覆亡9月中国人民政治协商会仪第一次全体会议开幕10月1日中华人民共和国成立北大西洋公约组织成立1950年——土地改革起先镇压***运动起先10月中国人们解放军趁朝作战美国侵略朝鲜的斗争20世纪50年头初至70年头初——资本主义经济发展史上的“黄金时期”1951年——西藏和平解放1953年——第一个五年安排执行抗美援朝结束1954年——7月《关于复原印度支那和平的日内瓦协议》签字第一届全国人民代表大会召开,中华人民共和国第一步宪法颁布1955年——4月亚非国家召开的万隆会议华沙条约组织成立1956年——中国共产党第八次代表大会召开我国对生产资料私有制的社会主义改造基本完成波兰波兹南事务,匈牙利事务10月其次次中东斗争1957年——中国共产党进行整风,反右派斗争起先1958年——“大跃进”运动、人民公社化运动1959年——“反右倾”斗争古巴革命取得成功1960年——非洲有17个国家独立,这一年被称为“非洲独立年”20世纪60年头初——不结盟运动形成,美国侵略越南斗争起先20世纪六七十年头——亚洲出现经济发展快速的国家和地区1964年——我国第一颗原子弹爆炸成功1966年——文化大革命起先1967年——欧洲共同体成立1968年——苏联出兵占据捷克斯洛伐克1971年——林彪集团被粉碎联合国复原我国合法席位1972年——中美、中日关系起先正常化(尼克松访华,上海公报发表1973年——美国在《关于结束越南斗争,复原和平的协定》上签字第四次中东斗争1976年——四五运动江青***集团被粉碎,’文化大革命“结束1978年底——中国共产党第十一届三中全会召开1979年——中美建交20世纪80年头末——东欧剧变1982年——中国共产党第十二次全国代表大会召开1987年——中国共产党第十三次全国代表大会召开1989年——亚太主动合作组织建立1991年底——苏联解体1992年——中国共产党第十四次全国代表大会召开1993年——欧洲联盟成立1994年——北美自由贸易区正式形成1997年——7月1日香港回来,中华人民共和国香港特殊行政区正式成立9月中国共产党第十五次全国代表大会召开东南亚爆发金融危机1999年——北约轰炸南斯拉夫联盟共和国12月20日——澳门回来,中华人民共和国澳门特殊行政区正式成立中国历史大事年表一、原始社会(约170万年前到约公元前21世纪)约170万年前元谋人生活在云南元谋一带约70-20万年前北京人生活在北京周口店一带约1.8万年前山顶洞人起先氏族公社的生活约0.5-0.7万年前河姆渡、半坡母系氏族公社约0.4-0.5万年前大汶口文化中晚期,父系氏族公社约4000多年前传闻中的炎帝、黄帝、尧、舜、禹时期二、奴隶社会(公元前2070年到公元前476年)夏公元前2070年到公元前1600年公元前2070年禹传予启,夏朝建立商公元前1600 年到公元前1046年公元前1600年商汤灭夏,商朝建立公元前1300年商王盘庚迁都殷西周公元前1046年到公元前771年公元前1046年周武王灭商,西周起先公元前841年国人暴动公元前771年犬戎攻入镐京,西周结束春秋公元前770年到公元前476年公元前770年周平王迁都洛邑,东周起先三、封建社会(公元前475年到公元1840年)战国(公元前475年到公元前221年)公元前356年商鞅起先变法秦(公元前221年到公元前206年)公元前221年秦统一,秦始皇确立郡县制,统一货币、度量衡和文字公元前209年陈胜、吴广起义爆发公元前207年巨鹿之战公元前206年刘邦攻入咸阳,秦亡公元前206年—公元前202年楚汉之争西汉(公元前202年到公元8年)公元前202年西汉建立公元前138年张骞第一次出访西域公元8年王莽夺取西汉政权,改国号新东汉(25年到220年)25年东汉建立73年班超出访西域105年蔡伦改进造纸术132年张衡独创地动仪166年大秦王安敦派使臣到中国184年张角领导黄巾起义200年官渡之战208年赤避之战三国(220年到280年)220年魏国建立221年蜀国建立222年吴国建立230年吴派卫温等率军队到台湾263年魏灭蜀265年西晋建立,魏亡西晋(265年到316年)280年东晋灭吴316年匈奴攻占长安,西晋结束东晋(317年到420年)317年东晋建立383年淝水之战南北朝(420年到589年)420年南朝宋建立494年年到北魏孝文帝迁都洛阳隋(581年到618)581年隋朝建立589年隋统一南北方605年起先开通大运输河611年隋末农夫起义起先,山东长白山农夫起义爆发唐(618年到907年)618年唐朝建立,隋朝灭亡627年-649年贞观之治713年-741年开元盛世755年-763年安史之乱875年-884年唐末农夫斗争五代(907年到960年)907年后梁建立,唐亡,五代起先916年阿保机建立契丹国北宋(960年到1127年)960年北宋建立1005年宋、辽澶渊之盟1038年元昊建立西夏11世纪中期毕升独创活字印刷术1069年王安石起先变法1115年阿骨打建立金1125年金灭辽南宋(1127年到1276年)1127年金灭北宋,南宋起先1140年宋、金郾城大战1206年成吉思汗建立蒙古政权元(1271年到1368年)1271年忽必烈定国号元1276年元灭南宋明(1368年到1644年)1368年明朝建立,元朝结束1405年-1433年郑和七次下西洋16世纪中期戚继光抗日倭1553年葡萄牙攫取澳门居住权1616年努尔哈赤建立后金1628年明末农夫斗争爆发清(1636年到1911年)1636年后金改国号为清1644年李自成建立大顺政权,农夫军攻占北京,明亡1662年郑成功收复台湾1673年三藩叛乱起先1684年清朝设置台湾府1689年中俄签订《尼布楚条约》1771年土尔扈特部重返祖国1839年林则徐虎门销烟1840年-1842年鸦片斗争1842年中英《南京条约》签订19世纪四五十年头中国无产阶级产生1851年金田起义、太平天国建立1856年-1860年其次次鸦片斗争1858年《爱珲条约》《天津条约》的签订19世纪六七十年头中国民族资产阶级产生1860年《北京条约》的签订19世纪60到90年头洋务运动1864年天京陷落、太平天国运动失败1883年-1885年中法斗争1894年-1895年甲午中日斗争1895年中日《马关条约》签订19世纪90年头帝国主义在中国强占“租借地”划分“势力范围”1898年戊戌变法1900年义和团运动高潮,八国联军侵略中国1901年《辛丑条约》签订1905年中国同盟会成立1911年黄花岗起义、保路运动、武昌起义四、近代史民国(1912年到1949年)1912年中华民国建立1913年二次革命1915年新文化运动、护国运动起先1916年袁世凯复原帝制失败1919年五四运动爆发1921年中国共产党成立1923年京汉铁路工人大**1925年五卅惨案、五卅反帝运动爆发1926年国民革命军出师北伐1927年南京国民政府建立,南昌起义1928年井冈山会师1931年九·一八事变1934年红军长征起先1936年西安事变1937年卢沟桥事变,日军南京大屠杀1940年百团大战1941年皖南事变1947年发动“反饥饿、反内战、反迫害”的爱国运动五、现代史1949年中华人民共和国成立1950年中国人民志愿军赴朝作战1951年西藏和平解放1952年彻底废除封建剥削制度1953年第一个五年安排起先1954年中华人民共和国宪法诞生1966年文化大革命起先1976年四五运动,文化大革命结束1978年改革开放1992年邓小平讲话,加快改革开放1997年香港回来1999年澳门回来。
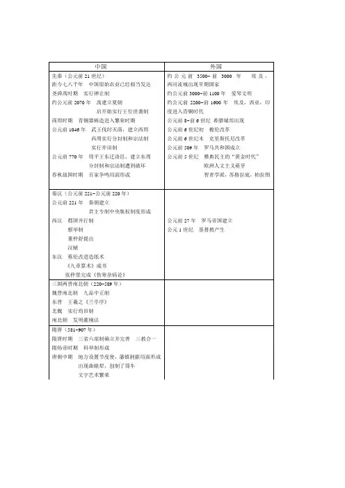
中国外国先秦(公元前21世纪)距今七八千年中国原始农业已经相当发达尧舜禹时期实行禅让制约公元前2070年禹建立夏朝启开始实行王位世袭制商周时期青铜器铸造进入繁荣时期公元前1046年武王伐纣灭商,建立西周西周实行分封制和宗法制实行井田制公元前770年周平王东迁洛邑,建立东周分封制和宗法制遭到破坏春秋战国时期百家争鸣局面形成约公元前3500~前3000年埃及,两河流域出现早期国家约公元前3000~前1100年爱琴文明约公元前2200~前1600年埃及,西亚,印度进入青铜时代公元前8~前6世纪希腊城邦出现公元前6世纪初梭伦改革公元前6世纪末克里斯托尼改革公元前509年罗马共和国成立公元前5世纪雅典民主的“黄金时代”欧洲人文主义萌芽智者学派,苏格拉底,柏拉图秦汉(公元前221~公元前220年)公元前221年秦朝建立君主专制中央集权制度形成西汉郡国并行制察举制董仲舒提出汉赋东汉蔡伦改进造纸术《九章算术》成书张仲景完成《伤寒杂病论》公元前27年罗马帝国建立公元1世纪基督教产生三国两晋南北朝(220~589年)魏晋南北朝九品中正制东晋王羲之《兰亭序》北魏实行均田制南北朝发明灌刚法隋唐(581~907年)隋唐时期三省六部制确立并完善三教合一隋炀帝时期科举制形成唐朝中期地方设置节度使,藩镇割据局面形成出现曲辕犁,创制了筒车文字艺术繁荣五代,辽,宋,夏,金,元(907~1368)宋朝宋太祖加强中央集权的措施出现世界上最早的纸币“交子”出现高转筒车五大民窑理学兴起程颐毕升发明活字印刷术张择端《清明上河图》词的兴起苏轼柳永理学集大成者朱熹元朝地方实行行省制中书省设立代替三省王祯完成《农书》郭守敬完成《授时历》元曲关汉卿马致远13世纪后半期英国议会制度开始萌芽明,清前期(1368~1840年鸦片战争前)明清明太祖废除行中书省,设立三司明太祖废除宰相制度明成祖设立内阁李时珍完成《本草纲目》明朝中后期江南出现了资本主义萌芽明末清初李贽,黄宗羲,顾炎武,王夫之对理对理学的批判清初军机处设置君主专制达到顶峰明清小说《三国演义》《水浒传》《西游记》《红楼梦》京剧形成实行闭关锁国政策1839年6月,虎门销烟1500年左右欧洲开始进入近代14~17世纪欧洲文艺复兴运动1519~1522年麦哲伦船队完成了环球航行16世纪欧洲宗教改革马丁·路德1640年英国爆发资产阶级革命1687年牛顿创立经典力学1688年英国光荣革命1689年《权力法案》颁布,英国确立君主立宪制18世纪启蒙运动高潮伏尔泰孟德斯鸠卢梭康德1755~1783年美国独立战争1787年美国宪法颁布1789年法国爆发资产阶级革命清后期(鸦片战争以后至1911年)1840~1842年鸦片战争《南京条约》1851~1864年太平天国运动1856~1860年第二次鸦片战争19世纪60年代洋务运动兴起1894~1895年甲午中日战争《马关条约》1898年维新变法运动1900年八国联军侵华1901年《辛丑条约》签订1905年中国同盟会成立1911年辛亥革命爆发19世纪三四十年代欧洲三大工人运动1840年前后英国率先完成工业革命1848年《共产党宣言》发表,马克思主义诞生1871年巴黎公社德意志帝国建立1875年《法兰西第三共和国宪法》颁布,法国建立共和政体20世纪初爱因斯坦创立相对论中华民国(1912~1949年)1912年中华民国成立《中华民国临时约法》颁布1914~1918年第一次世界大战1917年俄国十月革命胜利1915年新文化运动开始1919年五四运动爆发1921年中国共产党成立1924~1927年国共两党合作国民革命1927年~1937年国共两党对峙1931年9月18日日本制造九一八事变1937~1945年抗日战争1937年12月南京大屠杀1940年下半年百团大战1945年抗日战争取得胜利重庆谈判《双十协定》签署1946年全面内战爆发1948年秋开始辽沈,淮海,平津三大战役1949年1月北平和平解放1949年4月渡江战役南京国民政府覆灭1919年巴黎和会召开1921年苏俄实行新经济政策1929~1933年世界性经济危机1933年罗斯福实行新政希特勒上台,欧洲战争策源地形成1936年斯大林模式形成1939~1945年第二次世界大战1944年布雷顿森林会议在美国举行,通过了《布雷顿森林协定》1946年第一台电子计算机在美国问世1947年杜鲁门发表演说,提出“遏制共产主义”,标志美苏冷战开始1949年北大西洋公约组织成立德国分裂为德意志民主共和国和德意志联邦共和国中华人民共和国(1949年10月1日始)1949年9月《中国人民政治协商会议共同纲领》通过1949年10月1日中华人民共和国成立1953年和平共处原则提出中国开始实行第一个五年计划1954年中国参加日内瓦会议《中华人民共和国宪法》颁布1955年中国参加万隆会议1966~1976年“文化大革命”1971年中华人民共和国在联合国的合法席位得到恢复1972年2月尼克松访华1972年秋田中角荣访华1978年中共十一届三中全会召开1979年中美建立外交关系20世纪80年代初邓小平提出“一国两制”的构想1992年中共十四大提出建立社会主义市场经1950~1953年朝鲜战争1951年法国等国在巴黎签订了欧洲煤钢共同体条约1955年华沙条约组织成立1961年美国发动越南战争不结盟运动形成1962年古巴导弹危机1967年欧洲共同体成立20世纪80年代日本开始谋求政治大国地位济体制1997年7月1日香港回归祖国1999年12月20日澳门回归祖国2001年中国加入世界贸易组织上海合作组织成立承办亚太经合组织第九次领导人非正式会议1989年波兰发生剧变亚太经济合作组织成立1990年民主德国并入联邦德国,德国统一1991年底苏联解体1993年欧洲联盟成立1994年北美自由贸易区成立1995年世界贸易组织成立1999年欧盟单一货币欧元正式问世。
中国年月外国禹建夏公元前2070年商公元前1600年~1046年周武王伐纣灭商,建西周公元前1046年~771年周平王建东周(春秋,战国)公元前770年公元前8~6世纪城邦出现公元前6世纪初梭伦为雅典民主政治奠定公元前6世纪末克利斯提尼改革,确定雅典民主政治鲁国实质上认可土地私有公元前594年公元前5世纪伯利克里“黄金时代”智者学派(普罗泰格拉)公元前5世纪中期罗马拟订《十二铜表法》秦始皇嬴政建秦代公元前221年汉武帝创办太学公元前124年公元前27年罗马帝国成立蔡伦改进造纸术105年6世纪查士丁尼《民法大全》北宋毕升胶泥活字印刷术11世纪中叶14~15世纪意大利文艺中兴15世纪前后西欧出现资本主义萌芽朱元璋取销丞相制度1380年1487年迪亚士抵达风暴角(好望角)1492年哥伦布抵达美洲1497年达·伽马抵达印度16世纪欧洲宗教改革1517年马丁·路德“九十五条论纲”1519年~1522年麦哲伦全世界航行1588年西班牙无敌舰队惨败,失掉海上霸主地位17世纪初伽利略发现自由落体定律17世纪荷兰成为欧洲资本主义国家17世纪初英国成立东印度企业1640年英国迸发财产阶级革命17世纪中期英国《航海条例》,战胜荷兰1687年英国牛顿发布《自然哲学的数学原理》1688年荣耀革命,议会邀请1689年《权益法案》公布18世纪启发运动1721年英国第一位首相沃尔伯尔18世纪中期英国胜法国,成立日不落帝国1765年英国哈格里夫斯珍妮纺纱机1776年美国独立1785年英国瓦特改进蒸汽机1787年美国1787年宪法公布1789年美国第一次总统选举(两届)法国大革命迸发18世纪末至19世纪30年月欧洲的浪漫主义文学19世纪浪漫主义音乐在欧洲盛行1807年美国富尔顿蒸汽机驱动轮船1814年英国史蒂芬孙发明蒸汽机车19世纪30年月此后现实主义文学1831年英国法拉第发现电磁感觉1832年英国议会改革1837年美国莫尔斯发明有线电报林则徐虎门销烟1839年1840年前后英国达成工业革命鸦片战争迸发6月英国鸦片战争魏源达成《海国图志》1842年《南京合约》8月《南京合约》1848年末《共产党宣言》发布19世纪中叶浪漫主义音乐鼎盛期间太平天国运动迸发(洪秀全)1851年1月太平军定都天京(南京)1853年公布《天朝田亩制度》冬第二次鸦片战争迸发1856年英法第二次鸦片战争《天津合约》1858年《天津合约》洪仁玕公布《资政新篇》1859年英国达尔文发布《物种发源》19世纪中后期世界市场基本形成俄公民族音乐盛行洋务派提出“自强”19世纪60年月中公民族资本主义出生19世纪六七十年月俾斯麦领导德国一致《北京合约》1860年《北京合约》上海洪盛机器碾米厂1863年太平天国运动失败1864年1866年德国西门子发明发电机洋务派提出“求富”19世纪70年月洋务李鸿章创立轮船招商局初福建巡抚在台湾设有线电报1870年普法战争迸发1871年初德意志帝国宪法公布3月~5月巴黎公社上海创立《申报》1872年1875年初法兰西第三共和国宪法公布1876年美国贝尔发明电话19世纪七八十年月内燃机问世清政府修建唐胥铁路19世纪80年月初外国在上海建立电话企业“0”号机车投入唐胥铁路1882年1885年德国戴姆勒和本茨发明汽车中日甲午战争1894年中日甲午战争黄海大战中日黄海大战孙中山在檀香山建兴中会(集体)日占威海卫,北洋舰队覆灭1895年初日占威海卫,北洋舰队覆灭《马关合约》4月《马关合约》法国卢比埃尔兄弟展现电影底洋务运动失败戊戌变法1898年19世纪末20世纪初资本主义世界系统最后成立汽车在上海出现20世纪初德国爱因斯坦提出相对论上海崇明设置无线电台,设电报局八国联军侵华1900年6月八国联军侵华德国普朗克提出量子假说,量子论出生《辛丑合约》1901年《辛丑合约》1903年美国莱特兄弟发明飞机中国联盟会(政党),提出三1905年8月民主义第一部电影《定军山》首映冯如制成中国第一架飞机1909年黄花岗起义1911年4月27日武昌起义,辛亥革命迸发10月10日中华民国成立1912年1月1日公布《中华民国暂时约法》短暂的春季1912年~1919年抵制日货,倡导国货运动1915年陈独秀上海创立《青年杂志》新文化运动开始1917年3月二月革命4月列宁提出四月纲要11月十月革命全俄工人士兵代表苏维埃代表大学开幕李大钊发布《庶民的成功》1918年苏俄战时共产主义和《布尔什维主义的成功》五四运动迸发1919年5月4日李大钊《我的马克思主义观》京津航线开通,中公民航开1920年始1921年爱因斯坦光电效应获诺贝尔3月苏俄推行新经济政策中共一大,中国共产党出生7月23日1922年末苏联成立20世纪上半期苏联文学繁华中共三大1923年公民党一大1924年列宁去世,新经济政策撤消旧三民主义发展新三民主义广州公民政府成立1925年20世纪20年月中期电视出现北伐开始1926年武汉公民政府成立1927年美国初次拍摄有声电影蒋介石上海反革命政变4月12日南京公民政府成立4月18日第一次国共合作破碎7月15日南昌起义(周恩来,贺龙)8月1日八七会议8月7日毛泽东领导湘赣边秋收起义9月创立井冈山革命依据地10月1929年英国伦敦初次播放电视节目10月24日黑色礼拜四,经济危机迸发20世纪30年月量子力学成立中华苏维埃成立主席毛泽东1931年冬有声电影《歌女红牡丹》九一八事变9月18日九一八事变1933年罗斯福推行新政经济危机结束开始长征1934年10月电影《渔光曲》初次获奖1935年第一部彩色电影《浮华世家》遵义会议召开1月中央红军抵达陕北吴起镇10月1936年斯大林模式形成英国凯恩斯《就业、利息和货币通论》第一版长征结束(甘肃)10月卢沟桥事变1937年7月7日卢沟桥事变淞沪会战8月淞沪会战中共提出全面抗战路线秋南京大屠戮12月南京大屠戮抗战对持阶段1938年10月抗战对持阶段彭德怀领导百团大战1940年下半年百团大战签订《布雷顿丛林协议》1944年7月签订《布雷顿丛林协议》中国远征军击败侵缅日军1945年初中国远征军击败侵缅日军中共七大和成立日本无条件投诚8月15日日本无条件投诚二战后成立“福利国家”第三家产盛行电视进入普及应用阶段1946年美国研制第一台电子计算机签订《关税和贸易总协议》1947年签订《关税和贸易总协议》内蒙古自治区成立马歇尔计划3月杜鲁门主义出台刘伯承、邓小平挺进大别山6月辽沈,淮海,平津战斗1948年中共七届二中全会1949年北约成立毛泽东《论人民民主专政》成立经济互帮委员会德国分裂攻克南京,公民政府覆灭4月23日第一届人民政协会议《共同9月大纲》中苏建交10月2日中苏建交朝鲜战争迸发1950年朝鲜战争迸发《中苏友善联盟互帮合约》《中苏友善联盟互帮合约》1951年景立欧洲煤钢共同体一五年计划推行,三大改造1953年赫鲁晓夫改革周恩来提和平共处五项原则12月日内瓦会议1954年日内瓦会议政协作为一致战线组织第一届全国人大,《宪法》9月万隆会议1955年万隆会议华约成立华约成立20世纪五十年月中期不缔盟运动盛行提出长久共存,相互监察1956年中共八大“百花齐放”“百花怒放”提出《论十大关系》三大改造达成底《对于正确办理人民内部矛1957年2月盾问题》中共八大二次会议1958年“大跃进”,人民公社化运动北京电视台()试播经济困难期间1959年1961年修建柏林墙不缔盟运动正式成立1962年古巴导弹危机中国第一颗原子弹爆炸1964年赫鲁晓夫下台中国中近程导弹试验成功西藏自治区成立1965年人工合成结晶牛胰岛素实现1967年三同体归并,成立欧洲共同体哥伦比亚马尔克斯发布《百年孤单》1969年美国成立网路,互联网产生20世纪70年月起“福利国家”发展日趋齐备欧共同体国家增强政治结合二战后到20世纪70年月初国家干涉经济,国家垄断资本主义发展,“黄金期间”“滞涨”,“混淆经济”“东方红一号”发射成功1970年乒乓外交1971年4月乒乓外交基辛格访华7月基辛格访华中国恢复结合国合法席位10月25日中国恢复结合国合法席位田中角荣访华,中日建交1972年田中角荣访华,中日建交尼克松总统访华2月尼克松总统访华袁隆平选育南优2号1973年恢复中止十年的高考制度1977年乡村经济系统改革1978年中共十一届三中全会12月中美建交1979年中美建交全国人大发《告台湾同胞书》1月1日邓小平提出三个面向20世纪80年月日本成为世界第二经济大国提出谋求政治大国的目标邓小平提出“一国两制”20世纪80年月初创立经济特区1980年中共十二大1982年订正《宪法》确定16字目标撤除人民公社,建乡,镇政府1983年实行《民族地区自治法》1984年城市经济系统改革开放沿海港口城市中英签订香港问题结合申明12月中英签订香港问题结合申明开拓沿海经济开放区1985年戈尔巴乔夫改革中共十三大1987年同意台湾居民赴大陆探亲海南经济特区1988年1989年景立实行“211”工程20世纪90年月初美国“新经济”出现互联网发展为全世界信息网浦东开发和开放1990年海峡沟通基金会成立10月两德一致中国加入1991年海峡两岸关系协会底苏联解体汪辜会商,九二共鸣1992年签订《欧洲缔盟合约》沿海经济开放地带签订《北美自由贸易协议》提出载人航天工程南方讲话初中共十四大10月中共十四届三中全会1993年欧洲缔盟成立中国接入互联网1994年北美自由贸易区成立1995年世界贸易组织成立中共十五大1997年香港回归7月1日1999年北约轰炸南缔盟欧元问世澳门回归12月20日社会主义商品市场系统成立21世纪初第九次会议(上海)2001年10月第九次会议上海合作组织成立上海合作组织成立美国9·11事件9月11日中国加入世界贸易组织12月中国加入世界贸易组织中共十六大2002年神舟5号飞船载杨利伟升空2003年10月15日连战“和平之旅”接见大陆2005年两岸三通(通邮,通航,通2008年商)实现。
高中历史大事件年表总结高中历史大事件年表1夏商周与西方文明约公元前2070年禹建立夏朝,自启开始实行王位世袭制约公元前1600年商汤灭夏,建立商朝出现了甲骨文公元前1046年武王伐纣,建立西周建立了宗法制、礼乐制、政治上实行分封制,经济上实行井田制公元前841年国人暴动共和元年中国历史上有明确纪年的开始公元前770年~公元前256年东周王朝公元前770年~公元前476年春秋时期百家争鸣公元前594年梭伦改革鲁国初税亩改革公元前475~公元前221年战国时期兼并战争频繁公元前356年商鞅变法首倡“重农抑商”公元前2000~公元前1400年克里特文明时期公元前1400年~公元前12世纪迈锡尼文明时期公元前12世纪~公元前9世纪古希腊荷马时代公元前8世纪~公元前6世纪希腊城邦制度形成罗马王政时代印度佛教创立公元前509年~公元前27年罗马共和国时代公元前509年克里斯提尼改革公元前5世纪~公元前4世纪苏格拉底、柏拉图、亚里士多德先后出现公元前457年伯利克里改革雅典民主进入黄金期公元前449年罗马共和国颁布《十二铜表法》公元前338年希腊各城邦进入马其顿统治时期城邦时代结束公元前286年古罗马确立阿奎里亚法,是有关民事侵权法的开端高中历史大事件年表2秦朝-魏晋南北朝公元前221年秦朝建立统一中国公元前209年~公元前208年陈胜、吴广起义公元前206年秦朝灭亡公元前206年~公元前202年刘邦与项羽进行楚汉战争公元前202年刘邦称帝,建立西汉公元前154年七国之乱汉景帝命周亚夫领兵平叛公元前134年汉武帝接受董仲舒“罢黜百家,独尊儒术”的建议公元前127年(元朔二年)汉武帝颁行“推恩令”解决王国问题修筑汉长城公元前138年张骞出使西域公元前119年(元狩四年)漠北之战9年王莽篡汉,建立新朝实行改革15年~25年绿林、赤眉起义25年刘秀建立东汉,史称“光武中兴”31年南阳太守杜诗发明“水排”—冶铁105年蔡伦“造纸术”184年(中平元年)大贤良师张角发动黄巾起义220年~280年东汉灭亡,进入三国鼎立时期291(元康元年)~306年(光熙元年)西晋“八王之乱”316年匈奴破长安,西晋灭亡北方少数民族政权纷纷建立317年东晋建立,北方先后有几十个政权更替建立史称“五胡十六国”386年~581年北朝时期402年~589年南朝时期493年北魏孝文帝迁都洛阳544年贾思勰《齐民要术》公元前27年罗马帝国建立屋大维创立元首制,称“奥古斯都”1世纪罗马奴隶制经济繁荣 ---创立313年君士坦丁颁布“米兰敕令”宣布---为合法宗教395年罗马帝国分裂为东西两部分476年西罗马帝国灭亡欧洲进入封建社会时期6世纪《民法大全》标志着罗马法体系最终完成529年《查士丁尼法典》编成高中历史大事件年表3隋唐-宋元581年~589年隋朝建立统一全国605年~610年隋炀帝下令开凿大运河618年~907年唐朝时期626年(武德九年)玄武门之变627年~649年贞观之治629年(贞观三年)李靖灭东突厥637年(贞观十一年)《贞观律》640年(贞观十四年)设置安西都护府641年(贞观十五年)文成公主入藏663年(龙朔三年)唐朝与日本白江口之战666年(乾封元年)唐朝灭高丽670年(总章三年)唐朝吐蕃大非川之战薛仁贵被俘678年(仪凤三年)唐朝吐蕃青海之战690年 (载初元年)武则天称帝705年(神龙元年)张柬之神龙政变713年(开元元年)开元盛世751年(天宝十年)唐朝与阿拉伯帝国发动怛逻斯战役造纸术西传755年(天宝十四年)~763年(广德元年)安史之乱唐朝由盛转衰779年(大历十四年)田承嗣开启藩镇世袭先例780年(德宗建中元年)宰相杨炎“两税制改革”783年(建中四年)“泾原兵变”805年(顺宗永贞元年)王叔文“永贞革新”816年(宪宗元和十二年)李愬夜雪袭蔡州820年(元和十五年)“元和中兴”843年查理帝国一分为三,构成德、意、法三国雏形835年(文宗太和九年)“甘露之变”845年(武宗会昌五年)“会昌中兴”847年(宣宗大中元年)“大中之治”878年(僖宗乾符五年)黄巢起义907年~960年朱温灭唐朝建立后梁,进入“五代十国”时期916年契丹族首领耶律阿保机建立契丹国,后改称辽938年汉奸后晋高祖石敬瑭割让燕云十六州960年~公元1127年北宋时期960年(太祖建隆元年)陈桥兵变961年(建隆二年)杯酒释兵权969年(开宝二年)讨伐北汉970年(开宝三年)潘美灭亡北汉974年(开宝七年)以“倔强不朝”的名义讨伐南唐976年(开宝九年)太祖因“不豫”而死,岳麓书院建立977年(太宗太平兴国二年)扩大科举取士“兴文教抑武事”979年(太平兴国四年)宋太宗消灭北汉结束五代十国、宋太宗第一次伐辽986年(雍熙三年)雍熙北伐993年(淳化四年)李顺王小波起义1004年(真宗景德元年)宋真宗,澶渊之盟宋辽对峙1023年(天圣元年)章献太后设立知谏院1038年(仁宗宝元元年)党项族首领元昊称帝,建立西夏1043年(庆历三年)宋仁宗任命范仲淹改革,史称“庆历新政”1044年(庆历四年)宋夏议和1065年(英宗治平二年)濮议之争1069年(神宗熙宁二年)宋神宗任用王安石为参知政事,进行变法1072年(熙宁五年)王韶“熙河开边”1079年(元丰二年)苏轼“乌台诗案”1080年(元丰三年)“元丰改制”1081年(元丰四年)宋神宗五路伐夏1082年(元丰五年)宋军永乐城之战大败1086-1093(元祐元年-元祐九年)“元祐更化”、司马光打击新党1089年(元祐四年)蔡确“车盖亭诗案”1094年(绍圣元年)哲宗亲政,启用新党1096年(绍圣三年)宋军平夏城之战大败西夏1111年(徽宗政和元年)王厚平定青唐宋朝版图达到最大1115年(政和五年)女真族首领完颜阿骨打称帝,建立金朝1120年(宣和二年)方腊起义1125年(宣和七年)金宋联合灭辽,海上之盟1127年(钦宗靖康二年)“靖康之变”北宋灭亡,赵构建立南宋1134年(绍兴四年)岳飞收复襄阳六郡1140年(绍兴十年)岳飞第四次北伐,“撼山易,撼岳家军难”——民族英雄1141年(绍兴十一年)“绍兴议和”1142年(绍兴十二年)岳飞因“莫须有”的名义而死——意为:难道没有吗? 1161年(绍兴三十一年)完颜亮南侵1163年(隆兴元年)宋孝宗“隆兴北伐”1175年(淳熙二年)朱熹、陆九渊“鹅湖之会”1206年(开禧二年)宋朝韩侂胄开禧北伐、成吉思汗统一蒙古各部,建立蒙古国1208年(嘉定元年)宋金“嘉定议和”1234年(端平元年)孟珙攻破蔡州城金国灭亡、端平入洛宋蒙战争爆发1259年(开庆元年)钓鱼城之战1267年~1273年(咸淳三年~咸淳九年)宋蒙襄樊之战1271年~1368年元朝时期1276年(德祐二年)南宋首都临安陷落1279年(祥兴二年)崖山海战南宋灭亡1283年民族英雄文天祥就义1300年元朝王祯《农书》622年穆罕默德创立伊斯兰教646年日本开始“大化改新” 进入封建社会768年~814年法兰克国家查理大帝在位,建立查理帝国1054年罗马教会分裂为天主教和东正教1215年英国国王约翰签署《大宪章》1265年英国贵族、骑士、市民召集会议,成为英国议会的开端1308年~1378年罗马教皇成为“阿维尼翁之囚”高中历史大事件年表总结。
一、世界史大事年表总结14-15世纪欧洲出现资本主义萌芽14-16世纪欧洲文艺复兴运动1487-1488迪亚士远航到达非洲南部沿海1492哥伦布远航到达美洲1497-1498达伽马远航到达印度1519-1522麦哲伦船队环球航行1640英国资产阶级革命开始1688英国光荣革命,资产阶级和新贵族的统治确立1689俄国彼得一世开始改革17时机后半期牛顿力学体系确立18世纪60年代英国工业革命开始1775-1783北美独立战争1776北美大陆会议发表《独立宣言》,宣布美利坚合众国独立 1785瓦特的改良蒸汽机投入使用1789.7法国资产阶级革命开始1831,1834法国里昂工人起义19世纪30年代法拉第证明了电磁感应现象1836-1848英国宪章运动1844德意志西西里工人起义1848.2《共产党宣言》发表1853-1856克里米亚战争19世纪中期达尔文创立生物进化论学说1861俄国农奴制改革1861-1865美国内战1864第一国际成立1868日本明治维新开始1870-1871普法战争19世纪70年代初意大利统一最终完成1871德意志统一最终完成1871.3-5巴黎公社19世纪70年代第二次工业革命开始1889第二国际建立19世纪末20世纪初主要资本主义国家完成向帝国主义过渡20世纪初世界殖民体系最终形成20世纪初爱因斯坦提出相对论1903俄国社会民主工党第二次代表大会,列宁主义诞生1914-1918第一次世界大战1917.11.7(俄历10月25日)俄国十月社会主义革命1922.12苏联成立1929-1933资本主义世界经济危机1931.9.18日本帝国主义侵华的九一八事变1933.3罗斯福就任美国总统,实行新政1937.7.7中国全面抗日战争的开始1939.9第二次世界大战全面爆发1942初《联合国家宣言》形成反法西斯同盟1945.2苏美英举行雅尔塔会议1945.5.8德国签订无条件投降书1945.9.2苏美英举行波茨坦会议日本签订无条件投降书10世纪四五十年代第三次科技革命开始1945.10联合国建立1947美国提出杜鲁门主义1948美国实施马歇尔计划1949北大西洋公约组织建立1949.10.1中华人民共和国建立1950-1953美国侵略朝鲜战争20世纪50年代初-70年代初资本主义经济发展史上的黄金时期 1954《关于恢复印度支那和平的日内瓦协议》签字1955亚非国家召开的万隆会议1955华沙条约组织成立1960非洲有17个国家独立,这一年被成为“非洲独立年”20世纪60年代初不结盟运动形成20世纪60年代初-1973美国侵略越南的战争1967欧洲共同体成立1971中国在联合国的合法地位得到恢复1972.2美国总统尼克松访华,上海公报发表1973美国在《关于在越南结束战争,恢复和平的协议》上签字 20世纪80年代末东欧剧变1991苏联解体1992北美自由贸易区形成1993欧洲联盟建立二奴隶社会(公元前2070年到公元前476年)夏(470年)公元前2070年到公元前1600年公元前2070年启称夏后建国从此,“世袭制”代替了“禅让制”商(554年)公元前1600 年到公元前1046年公元前1600年商汤灭夏,商朝建立公元前1300年商王盘庚迁都殷(公元前1046年到公元前221年)西周(275年)公元前1046年到公元前771年公元前1046年周武王灭商,西周开始公元前841年国人暴动公元前771年犬戎攻入镐京,西周结束。
高中历史时间表及重大事件归纳总结公元前3世纪:- 公元前250年:秦始皇统一六国,建立秦朝,实行中央集权制度。
- 公元前221年:秦始皇灭韩灭赵,统一中国,建立中国的第一个统一的多民族国家。
- 公元前214年:秦始皇焚书坑儒,对百家争鸣的时代进行清洗。
- 公元前211年:秦始皇修筑万里长城,用来防御北方游牧民族。
公元前2世纪:- 公元前206年:汉高祖刘邦建立西汉,结束秦朝统治,恢复封建制度。
- 公元前202年:刘邦打败项羽,结束楚汉之争,统一中国。
- 公元前138年:武帝时,设立丞相,实行三公九卿制度,进一步加强中央集权。
- 公元前111年:张骞出使西域,开启了与西方进行外交和贸易的先例。
公元前1世纪:- 公元前64年:汉成帝推行儒学,确立儒家思想为国家统治的一种哲学基础。
- 公元前2年:王莽篡汉,建立新的政权——新朝,开创了中国历史上唯一的非封建制度。
- 公元9年:汉光武帝刘秀复兴东汉,结束了新朝的统治,恢复了封建制度。
- 公元23年:东汉政权进一步确立,王莽的新朝被官军彻底击败,东汉重新统一中国。
公元2世纪:- 公元121年:东汉明帝推行“从俗入法”政策,将儒家思想与法治结合,奠定了后来的国家体制。
- 公元184年:黄巾起义爆发,是中国历史上规模最大的一次农民起义。
- 公元190年:王莽和东汉宦官集团的压迫导致民众普遍不满,曹操发动了政变,使得宦官集团失去影响力。
- 公元196年:曹操死后,曹丕建立魏国,标志着三国时期正式开始。
公元3世纪:- 公元220年:刘备称帝,建立蜀国,为三国鼎立的局面奠定基础。
- 公元229年:曹魏政权对孙吴进行多次战争,但一直未能消灭孙吴,为统一中国留下了后患。
- 公元280年:晋朝建立,结束了三国时期,恢复了中央集权的封建制度。
- 公元280年:西晋由于内乱不断,掌握实权的外戚司马氏实际统治中国。
公元4世纪:- 公元317年:东晋建立,西晋灭亡,结束了三分之乱的时期。
关于高中历史时间表及重大事件归纳总结高中历史是人文社科中的重要学科之一,它不仅具有开阔视野的功能,更是培养历史意识和人文素养的关键环节。
为了帮助大家更好地掌握高中历史的时间框架及其重大事件,我们在这里进行了一份归纳总结。
一、时间框架1、先秦时期:约公元前21世纪至公元前221年(商周时期、春秋战国时期)。
2、秦汉时期:公元前221年至公元220年(秦朝、汉朝时期)。
3、三国两晋南北朝时期:公元220年至618年(三国、西晋、东晋、南北朝时期)。
4、唐宋元时期:公元618年至1368年(唐朝、宋朝、元朝时期)。
5、明清时期:公元1368年至1912年(明朝、清朝时期)。
6、近代史:1912年至1949年(民国时期、抗战时期)。
7、现代史:1949年至今(中华人民共和国建立至今)。
二、重大事件1、夏商周时期夏朝(约公元前2070年至公元前1600年):是中国历史上的第一个王朝,是尧舜禅让之后的传统上古时期。
商朝(约公元前1600年至公元前1046年):借助青铜器工艺的发展,成为历史上最为辉煌的青铜文明,同时还是文字出现的时代,商代的文字被史学家称作“甲骨文”。
周朝(公元前1046年至公元221年):分为西周(公元前1046年至公元771年)和东周(公元770年至公元221年),周朝是中华历史上最为辉煌的封建王朝之一。
2、春秋战国时期春秋时代(公元前770年至公元前476年):是东周时期的一个管理区段,因为周王室的衰落,各小国纷纷割据,成为战乱的开始。
战国时代(公元前475年至公元前221年):七个强国割据,相互之间进行武装冲突和密谋政治。
同时,也是文化思想盛行的时期,诸子百家思想体系逐渐成形,被后来的儒、道、墨等学派所继承和发展。
3、秦汉时期秦朝(公元前221年至公元206年):结束了战国时期长达500年的分裂和混乱,统一了中国,兵车俑、秦陵、长城等都是秦代辉煌文化的产物。
汉朝(公元206年至公元220年):是中国历史上最长的一个封建王朝,因此被称为“传统文化的主要阶段”,兰亭集序、黄帝内经、汉武帝时期的精神文明建设以及“三略”等都是代表性的文化艺术作品。
一、世界史大事年表总结14-15世纪欧洲出现资本主义萌芽14-16世纪欧洲文艺复兴运动1487-1488迪亚士远航到达非洲南部沿海1492哥伦布远航到达美洲1497-1498达伽马远航到达印度1519-1522麦哲伦船队环球航行1640英国资产阶级革命开始1688英国光荣革命,资产阶级和新贵族的统治确立1689俄国彼得一世开始改革17时机后半期牛顿力学体系确立18世纪60年代英国工业革命开始1775-1783北美独立战争1776北美大陆会议发表《独立宣言》,宣布美利坚合众国独立 1785瓦特的改良蒸汽机投入使用1789.7法国资产阶级革命开始1831,1834法国里昂工人起义19世纪30年代法拉第证明了电磁感应现象1836-1848英国宪章运动1844德意志西西里工人起义1848.2《共产党宣言》发表1853-1856克里米亚战争19世纪中期达尔文创立生物进化论学说1861俄国农奴制改革1861-1865美国内战1864第一国际成立1868日本明治维新开始1870-1871普法战争19世纪70年代初意大利统一最终完成1871德意志统一最终完成1871.3-5巴黎公社19世纪70年代第二次工业革命开始1889第二国际建立19世纪末20世纪初主要资本主义国家完成向帝国主义过渡20世纪初世界殖民体系最终形成20世纪初爱因斯坦提出相对论1903俄国社会民主工党第二次代表大会,列宁主义诞生1914-1918第一次世界大战1917.11.7(俄历10月25日)俄国十月社会主义革命1922.12苏联成立1929-1933资本主义世界经济危机1931.9.18日本帝国主义侵华的九一八事变1933.3罗斯福就任美国总统,实行新政1937.7.7中国全面抗日战争的开始1939.9第二次世界大战全面爆发1942初《联合国家宣言》形成反法西斯同盟1945.2苏美英举行雅尔塔会议1945.5.8德国签订无条件投降书1945.9.2苏美英举行波茨坦会议日本签订无条件投降书10世纪四五十年代第三次科技革命开始1945.10联合国建立1947美国提出杜鲁门主义1948美国实施马歇尔计划1949北大西洋公约组织建立1949.10.1中华人民共和国建立1950-1953美国侵略朝鲜战争20世纪50年代初-70年代初资本主义经济发展史上的黄金时期 1954《关于恢复印度支那和平的日内瓦协议》签字1955亚非国家召开的万隆会议1955华沙条约组织成立1960非洲有17个国家独立,这一年被成为“非洲独立年”20世纪60年代初不结盟运动形成20世纪60年代初-1973美国侵略越南的战争1967欧洲共同体成立1971中国在联合国的合法地位得到恢复1972.2美国总统尼克松访华,上海公报发表1973美国在《关于在越南结束战争,恢复和平的协议》上签字 20世纪80年代末东欧剧变1991苏联解体1992北美自由贸易区形成1993欧洲联盟建立二奴隶社会(公元前2070年到公元前476年)夏(470年)公元前2070年到公元前1600年公元前2070年启称夏后建国从此,“世袭制”代替了“禅让制”商(554年)公元前1600 年到公元前1046年公元前1600年商汤灭夏,商朝建立公元前1300年商王盘庚迁都殷(公元前1046年到公元前221年)西周(275年)公元前1046年到公元前771年公元前1046年周武王灭商,西周开始公元前841年国人暴动公元前771年犬戎攻入镐京,西周结束。
高中历史大事年表中国古代史1、西周时期(前1046年---前771年):政治:推行宗法制和分封制;经济:青铜铸造发达;2、春秋时期(前770年---前476年):政治:分封制瓦解、奴隶社会崩溃;经济:铁犁牛耕出现、人工冶铁出现;文化:孔子和儒家思想形成、百家争鸣出现、《诗经》;3、战国时期(前475年---前221年):政治:商鞅变法、封建制度确立;经济:自然经济形成、都江堰和郑国渠修建、重农抑商政策产生;文化:继续百家争鸣、孟子、荀子、楚辞、司南;4、秦朝时期(前221年---前206年):政治:建立专制主义中央集权制(包括确立皇帝制、三公九卿制、推行郡县制);文化:小篆、隶书;5、两汉时期(前202年---公元220年):政治:中朝制度、刺史制度;经济:西汉耦犁、东汉一牛挽犁、西汉工官制度形成、西汉丝绸之路开通与“丝国”、使用煤炭和水排冶铁、市的严格管理;文化:董仲舒的“独尊儒术”、太学建立、造纸术、东汉蔡伦;6、隋唐时期(581年---907年):政治:三省六部制;经济:唐代青瓷和白瓷、六朝草市、长安;文化:唐朝雕版印刷术、火药发明、书法欧体颜体柳体、唐诗;7、宋元时期(960年---1368年):政治:元朝行省制度、北宋王安石变法;经济:宋代棉纺织业兴起、元代青花瓷、宋代市时空界限的突破和草市发展、东京和临安;文化:南宋朱熹理学、指南针外传、火药外传、北宋毕升和活字印刷术、元代木活字、书法宋四家赵体、文人画、宋词元曲;8、明清时期(1368年---1840年):政治:明朝内阁、清朝军机处;经济:清代粉彩瓷和珐琅瓷、明代商帮和会馆、海禁政策和闭关锁国、资本主义萌芽;文化:李贽、黄宗羲、顾炎武、王夫之的思想、京剧产生、明清小说;世界古代史一、古希腊:1、梭伦改革开始(前594年):2、克里斯提尼改革开始(前506年):3、伯利克里时代(前443年---前429年):4、智者运动(前5世纪中叶):二、古罗马:1、罗马共和国建立(前509年):2、《十二铜表法》颁布(前449年):3、公民法(前509年---前3世纪):中国近代史一、旧民主主义革命时期(1840年---1919年):(一)从鸦片战争到甲午中日战争(1840---1895):(1)政治:1、鸦片战争(1840年---1842年);2、《南京条约》的签订(1842年);3、“新思想”萌发(19世纪40、50年代);4、西装、西餐、西式住房开始传入中国(19世纪40年代);5、第二次鸦片战争(1856年---1860年);6、太平天国运动(1851---1864年):《天朝田亩制度》(1853年)、天京变乱(1856年)、《资政新编》(1859年);(2)经济:7、洋务运动(19世纪60年代---90年代);8、民族资本主义产生(19世纪60、70年代);(3)文化:9、中国邮政试办(1866年);10、中国建造成自行设计第一艘轮船,近代轮船业发端(1865年);11、中国开始自己创办近代报刊(19世纪70年代);12、中国自办有线电报开端(1877年);13、电话传入中国(1882年);14、中国第一次电影放映(1896年);15、甲午中日战争(1894年---1895年):黄海海战(1894年);16、《马关条约》的签订和反割台斗争(1895年);(二)从甲午中日战争到五四运动(1895年---1919年):(1)经济:1、民族资本主义初步发展(19世纪末);(2)政治:2、戊戌变法(1895年---1898年):公车上书(1895年)、百日维新(1898年);3、义和团运动(1899年---1900年);4、八国联军侵华战争(1900年---1901年);5、《辛丑条约》的签订(1901年);6、中国同盟会的成立(1905年);7、孙中山提出三民主义(1905年);8、武昌起义(1911年);9、南京临时政府成立(1912年元旦);10、《中国民国临时约法》的颁布(1912年);(3)文化:11、中国创设无线电报(1906年);12、民族工业出现“短暂的春天”(1912年---1919年);13、新文化运动开始(1915年);二、新民主主义革命时期(1919年---1949年):1、五四运动(1919年);2、中国“一大”召开(1921年);3、中共“二大”召开,提出彻底的民主革命纲领(1922年);4、第一次工人运动高潮(1922年至1923年);(一)国民大革命时期(1924年---1927年);1、国民党“一大”召开,国民大革命兴起(1924年);2、孙中山提出新三民主义(1924年);3、蒋介石发动四一二反革命政变,汪精卫发动七一五反革命政变,国民大革命失败(1927年);4、中国近代广播事业产生(20世纪20年代,1923年第一批广播电台);(二)土地革命战争时期(1927年---1937年):1、南昌起义(1927年8月);2、八七会议(1927年8月);3、秋收起义(1927年9月);4、井冈山革命根据地的开辟(1927年10月);5、中华苏维埃共和国成立(1931年);6、九一八事变爆发,日本侵略中国东北(1931年);7、中央红军长征(1934年10月---1935年10月);7、遵义会议(1935年1月);8、八一宣言(1935年8月);9、瓦窑堡会议(1935年12月);10、红军三大主力会师(1936年10月);11、西安事变,抗日民族统一战线初步形成(1936年12月);12、南京国民政府的“币制改革”(1935年)13、南京国民政府的国民经济建设运动(1927年开始);14、毛泽东思想形成;(三)抗日战争(1937年—1945年):1、卢沟桥事变(1937年7月);2、八一三事变,日军进攻上海(1937年8月);3、红军实施改编(1937年8月);4、洛川会议,制定全面抗战路线(1937年8月);5、淞沪会战、太原会战、平型关大捷(1937年8月开始);6、抗日民族统一战线正式建立(1937年9月);7、陕甘宁边区政府成立(1937年9月);8、徐州会战和台儿庄大捷(1938年春);9、湖北枣宜会战(1940年5月);10、百团大战(1940年下半年);11、中共七大召开(1945年春);12、日本无条件投降(1945年8月)13、毛泽东思想成熟;(四)解放战争(1946---1949年):1、全面内战爆发(1946年夏);2、解放战争战略反攻开始(1947年6月);3、三大战役(1948年11月---1949年1月);4、七届二中全会在河北西柏坡召开(1949年3月);5、渡江战役,解放军攻占南京(1949年4月);6、中国人民政协第一次会议在北平召开(1949年9月);7、开国大典(1949年10月);世界近代史一、早期资本主义时期(工场手工业阶段)(14世纪---18世纪中叶);(1)经济:1、资本主义萌芽产生(14、15世纪);2、文艺复兴(14世纪---17世纪);3、宗教改革(15、17世纪):马丁路德改革开始(1517年);4、新航路开辟(15世纪末16世纪初):迪亚士发现好望角(1488年)、达伽马到达印度(1498年)、哥伦布第一次到达美洲(1492年)、麦哲伦环球航行开始(1519年);5、英国打败西班牙无敌舰队(1588年);6、英国在北美获得第一块殖民地---弗吉尼亚(1607年);7、荷兰成为世界上的“海上马车夫”(17世纪);8、英国颁布《航海条例》(1651年);9、三次英荷战争(十七世纪中期);(2)政治:10、英国“光荣革命”(1688年);11、英国颁布《权利法案》(1689年);12、英国责任内阁制形成并完善(18世纪中叶);13、英法七年战争(1756年---1763年);14、启蒙运动(17、18世纪);15、牛顿经典力学体系确立(17世纪末);16、美国发表《独立宣言》(1776年);17、美国颁布《1787年宪法》(1787年);18、法国大革命爆发(1789年);二、自由资本主义时期(工业革命阶段)(18世纪60年代---19世纪中叶);(1)经济:1、哈格里夫斯发明“珍妮机”(1765年);2、阿克莱特发明水力纺纱机(1771年);3、克隆普顿发明“骡机”(1779年);4、卡特莱特发明水力织布机(1785年);5、瓦特改良蒸汽机(1782年);6、富尔顿发明汽船(1803年);7、史蒂芬孙发明火车(1814年);8、世界市场初步形成(19世纪中期);9、英国举办第一次世界博览会(1851年);10、亚当斯密发表《国富论》创立自由主义经济理论(1776年);11、英国爆发世界上第一次经济危机(1825年);(2)政治:12、法国里昂工人起义(1831、1834年);13、英国开始议会改革(1832年);14、英国宪章运动(1836年);15、德国西里西亚纺织工人起义(1844年);16、《共产党宣言》发表,马克思主义诞生(1848年);17、第一次世界性的资本主义经济危机爆发(1857年);18、第一国际成立(1864年);19、普法战争爆发(1870年);20、法国巴黎公社革命发生(1871年);21、《德意志帝国宪法》通过(1871年);22、《法兰西第三共和国宪法》通过(1875年);23、日本帝国宪法.颁布(1889年)(3)文化:23、浪漫主义文学、浪漫主义音乐和批判现实主义文学(18世纪后半期---19世纪中叶);24、达尔文出版《物种起源》(1859年);三、垄断资本主义前期(第二次工业革命阶段)(19世纪70年代---20世纪初);1、西门子发明发电机(1866年);2、美国人贝尔发明电话(1876年);3、意大利人马可尼发明无线电报(1896年);4、本茨发明汽车(1885年);5、诺贝尔发明无烟炸药(1887年);6、美国人莱特兄弟发明飞机(1903年);7、世界市场最终形成(19世纪末20世纪初);8、印象派绘画产生(19世纪70年代)9、电影产生(1895年12月);10、电视产生(20世纪30年代);11、现代立体派绘画产生(20世纪以后);中国现代史一、过渡时期(1949年---1956年)(1)政治、经济:1、毛泽东发表《论人民民主专政》(1949年);2、开国大典(1949年10月);3、土地改革(1950年---1952年);4、没收官僚资本主义,建立国营企业(1950年);5、制定过渡时期总路线(1953年);6、三大改造(1953年---1956年):社会主义制度在中国基本确立(1956年);7、“一五”计划(1953年---1957年);8、一届全国人大召开(1954年);9、内蒙古自治区成立(1947年);10、西藏自治区成立(1965年);(2)外交:11、《中苏友好同盟互助条约》签订(1950年);12、周恩来首次提出“和平共处五项原则”(1953年);13、中国首次以五大国身份参加日内瓦会议(1954年);14、参加万隆会议(1955年);二、十年建设探索时期(1956年---1966年)(1)经济:1、毛泽东发表《论十大关系》(1956年4月);2、中共“八大”召开(1956年9月);3、毛泽东发表《关于正确处理人民内部矛盾问题》(1957年);4、“大跃进”和人民公社化运动开始(1958年);5、国民经济调整八字方针提出(1960年);(2)文化:1、中国第一颗原子弹爆炸成功(1964年);2、中国在世界上首次人工合成结晶牛胰岛素(1965年);3、中国第一颗人造地球卫星发送成功(1970年)三、十年文革时期(1966---1976年)(1)政治、经济:1、“文化大革命”爆发(1966年5月);2、周恩来主持工作(1971年---1973年);3、邓小平全面整顿(1975年);4、“文化大革命”结束(1976年10月);(2)外交:5、中国恢复联合国合法席位(1971年10月);6、尼克松访华,发表《中美联合公报》中美关系开始正常化(1972年2月);7、日本首相田中角荣访华,中日建交(1972年9月);8、中美建交公报发表(1978年12月);9、中美建交,中美关系实现正常化(1979年元旦);(3)文化:10、中国成功爆炸第一颗氢弹(1967年);11、中国发射第一颗人造地球卫星(1970年);12、袁隆平成功培育出籼型杂交水稻(1973年);四、现代化建设新时期(1978年至今)(1)经济:1、十一届三中全会召开(1978年12月);2、安徽省小岗村实行包产到户(1978年12月);3、深圳、珠海、厦门和汕头经济特区设立(1980年)4、中共中央肯定和推动家庭联产承包责任制(1980年);5、中共十二届三中全会召开,城市经济体制改革开始(1984年);6、大连等14个沿海港口城市开放(1984年);7、开辟长江三角洲等经济开放区(1985年);8、上海浦东开放(1990年);9、邓小平南巡讲话(1992年春);10、中共十四大召开,建立社会主义市场经济(1992年10月);(2)政治:1、“依法治国”方略写入宪法(1999年)2、《告台湾同胞书》发表(1979年);3、邓小平提出“一国两制“的构想(20世纪80年代初);4、中英发表联合声明(1984年);5、“九二共识”(1992年);6、香港回归(1997年);7、澳门回归(1999年);(3)外交:1、邓小平提出和平与发展是当代世界两大主题的重要论断(1985年);2、中国加入亚太经济合作组织(1991年);3、上海合作组织成立(2001年6月);4、中国加入世界贸易组织(2001年11月);(4)文化:1、高考制度恢复(1977年12月);2、邓小平提出“三个面向”的教育方针(1983年);3、邓小平第一次明确提出“科学技术史第一生产力”的论断(1988年);4、中国第一条互联网专线正式开通(1993年);5、“科教兴国”战略提出(1995年);世界现代史一、一战后期到二战前(1917年---1939年);1、俄国十月革命,建立世界上第一个社会主义国家(1917年):二月革命(1917.3)、《四月提纲》(1917.4)、七月事件(1917.7)、十月革命(1917.11);2、苏俄推行战时共产主义政策(1918年---1920年);3、苏联开始实施新经济政策(1921年);4、联共十四大召开,提粗社会主义工业化的方针(1925年);5、苏联实施第一二个五年计划(1928年---1937年);6、联共十五大召开,提出农业集体化方针(1927年);7、苏联颁布《苏维埃社会主义共和国宪法》,标志苏联社会主义建成,斯大林模式确立(1936年);8、世界上持续时间最长的世界性经济危机(1929年---1933年);9、罗斯福新政开始(1933年);二、二战期间(1939---1945年);三、二战后(1945年至今)(一)二战后至20世纪50、60年代:资本主义经济恢复,并进入“黄金时代”;(1)政治:1、丘吉尔发表“铁幕”演说(1946年3月);2、杜鲁门主义出台(1947年3月);3、马歇尔计划提出(1947年6月);4、共产党和工人党情报局成立(1947年9月);5、经济互助委员会成立(1949年1月);6、北约成立(1949年4月);7、德国分裂(1949年5月);8、朝鲜战争(1950年---1953年);9、华约成立(1955年);10、柏林墙修建(1961年);11、越南战争(1961年---1973年);12、古巴导弹危机(1962年);13、不结盟运动诞生(1961年);(2)经济:14、布雷顿森林体系确立(1944年7月);15、国际货币基金组织和世界银行成立(1945年);16、关贸总协定成立(1947年);17、欧洲煤钢共同体建立(1951年);18、欧洲经济共同体和欧洲原子能共同体成立(1958年);19、欧洲共同体成立(1967年);20、联邦德国成为欧洲第一和世界第三经济大国(20世纪60年代中期);21、日本成为仅次于美国的资本主义世界第二号经济大国(20世纪60年代末);22、赫鲁晓夫改革(1956年---1964年);23、勃列日涅夫改革开始(1964年---1982年);(二)20世纪70年代:资本主义经济陷入“滞涨”危机:(1)政治:1、西欧、日本、不结盟运动、中国等新兴力量相继崛起,冲击两极格局;2、美苏争霸,美国处于守势,苏联处于攻势;(2)经济:1、资本主义经济陷入“滞涨”危机;2、苏联处于勃列日涅夫改革时期;(三)20世纪80、90年代:资本主义国家改革,经济恢复并持续高速增长;(1)政治:1、苏联解体,两极格局瓦解(1991年12月);2、欧洲联盟成立(1993年);3、欧元正式启动(1999年);(2)经济1、美国里根改革(20世纪80年代);2、戈尔巴乔夫改革(1985年开始);3、亚太经济合作组织成立(1989年);4、北美自由贸易区正式诞生(1994年);5、世界贸易组织正式建立(1995年);。