科学认识硝态氮肥和铵态氮肥
- 格式:doc
- 大小:25.50 KB
- 文档页数:2
科学认识硝态氮肥和铵态氮肥根据氮肥中氮素化合物的形态将氮肥分为铵态氮肥、硝态氮肥、酰胺态氮肥和氰氨态氮肥。
随着人们对硝态氮肥施用效果的肯定,近两年,肥料市场上掀起了一股硝基复合(混)肥的热潮,许多肥料厂家及商家对硝态氮肥发展前景十分看好。
事实,无论是铵态氮还是硝态氮都可以作为植物生长和高产的良好氮源,究竟哪种肥料施用效果好,有发展前景,需要根据作物、土壤、肥料的性状来确定,更需要深入解读植物吸收铵态、硝态两种形态氮素营养的生理性质。
A: 植物中氮素的主要来源植物可以利用的氮素形态主要是铵态氮、硝态氮,也能少量吸收一些简单的有机含氮化合物如氨基酸、酰胺(如尿素)等。
空气中含有近79%的氮气,只有某些微生物(包括与高等植物共生的固氮微生物)才能利用,大多数植物没有这一本领。
而植物吸收的氮素主要来自它们生存的介质——土壤。
土壤本身存在的氮素并不多,而且土壤中的氮素并不能被植物全部利用,植物能利用的仅是其中一小部分,即土壤中存在的铵态、硝态氮,而一些有机氮素,如简单的氨基酸、酰胺等也能被作物吸收利用,但其数量很少,又会被微生物转化成其他形态,难以在土壤长期存留;植物对其吸收也远不如无机氮容易,这些有机氮只能使植物存活,而不能使其丰产。
B: 形态不同,会产生不同的效应植物在吸收和代谢两种形态的氮素上存在不同。
首先,铵态氮进入植物细胞后必须尽快与有机酸结合,形成氨基酸或酰胺,铵在植物体内的积累对植物毒害作用较大。
硝态氮在进入植物体后一部分还原成铵态氮,并在细胞质中进行代谢,其余部分可“贮备”在细胞的液泡中,有时达到较高的浓度也不会对植物产生不良影响。
因此单纯施用硝态氮肥一般不会产生不良效果,而单纯施用铵态氮则会发生铵盐毒害,在水培条件下更易发生。
植物为什么不按其需要有计划地吸收,而要奢侈地吸收硝态氮,并“贮备” 于液泡中呢?研究表明,硝态氮在营养器官生长时期大量累积是一切植物的共性随着植物不断生长,体内的硝态氮含量越来越少。
安泰氮肥和硝态氮肥的鉴别实验心得体会铵态氮促进植物吸收阴离子,消耗有机酸;而硝态氮促进植物吸收阳离子,促进有机阴离子的合成。
一般来说,旱地植物具有喜硝性,而水生植物或强酸性土壤上生长的植物,则表现为喜铵性,这是作物适应土壤环境的结果。
如玉米、小麦对硝态氮偏好,在等氮量的供应条件下,硝态氮的增产效果会更突出一些;烟草和蔬菜,它们也是喜硝态氮的作物。
硝态氮极易分解,在土壤中活动性大,能迅速提供作物氮素营养,同时,又易于流失、肥效较短,这种特性符合烟草的要求,叶片要生长快,在适当时候能能落黄“成熟”。
而且硝态氮有利于烟草体内形成柠檬酸、苹果酸等有机酸,烤出的烟叶品质好,燃烧性好。
蔬菜施用硝态氮肥产量高,如硝态氮低于肥料全氮的50%时,产量会明显下降。
铵态氮和硝态氮施用后,在水田利用率一般只有30%-54%,在旱地里被作物吸收利用要好一些。
铵态氮肥施到水田里后,落在水下的泥层(氧化层)上,由于土壤微生物的作用,通过亚硝酸菌把铵态氮氧化成亚硝酸,再通过硝酸菌把亚硝酸氧化成硝酸。
水稻是嗜铵性作物,吸收铵态氮肥的能力较强。
亚硝酸和硝酸在水中成为带负电荷的离子,不仅很少被作物吸收,也不能被土壤吸附,很容易随水流失,或者渗透到泥土下层(还原层),由于缺氧而产生还原过程,经过反硝化细菌(或脱氮菌)的作用,将硝酸还原成亚硝酸,进而还原成气体状态的氮或氧化氮,往空气中跑掉了。
经过这样的“硝化-还原”过程,铵态氮肥的损失率一般达15%左右,高的则在40%以上,损失惊人。
硝态氮肥主要经流失和还原作用而损失。
尿素、石灰氮等酰铵态氮肥,本身不直接被作物吸收,它们在水中先转化为铵态氮,除被作物吸收一部分外,其余的也因发生上述“硝化作用”而损失,或随水流失。
硝态氮与铵态氮的区别许多朋友微信留⾔让我给出葡萄幼果期的施肥建议,我并没有直接给出,⽽是从原理出发,让⼤家更加明⽩⼀些作物营养的知识,昨天我们讲了氮素形态的分类,今天我们聊聊铵态氮和硝态氮的区别。
⽆论是何种氮肥施⼊⼟壤中,我们作物最终主要吸收的是铵态氮和硝态氮两种氮素形态的氮肥,我们常见的复合肥⾥,有的氮肥是直接以铵态氮和硝态氮形式存在。
我们常见的尿素,则是在⼟壤中经过分解之后,主要以铵态氮形态的氮肥被作物吸收利⽤。
那两种形态的氮肥有什么区别呢,⼩编⼿⾥掌握的资料主要为以下⼏点:1、硝态氮快,铵态氮慢:许多听过农技知识培训的朋友应该知道,硝态氮我们常常把他⽐作成飞机,见效快。
铵态氮我们常常把他⽐作成轮船,见效慢⼀些。
2、不同作物对氮源的需求不同:栽培在⽔淹环境中的⽔⽣作物吸收的氮源主要为还原态的铵态氮,⽣长在旱地的旱作物,则见多利⽤氧化态的硝态氮。
3、硝态氮与铵态氮在⼟壤中移动和存储⽅式不⼀样:较⼩的⼟粒⼀般呈负电性,能吸持铵态氮,所以铵态氮施⽤后在⼟壤中移动范围⼩,连年单⼀使⽤铵态氮容易使氮肥集中在上层⼟壤累积,这也是上层⼟壤盐渍化严重,下层⼟壤根系发育不良的原因之⼀。
硝态氮因为呈负电性,⼟粒难以吸附,在⼟壤中移动范围较⼤,在不同⼟壤层分布相对均匀,有利于作物不断伸展的深层根系吸收,但也容易流失。
4、作物吸收利⽤不同:作物吸⼊体内的硝态氮可还原为铵态氮,硝态氮也可直接被作物叶⽚等器官储存,⽽铵态氮被作物吸⼊,在作物体内不能存储,⼀旦超过作物忍受量,尤其在苗期,会引起叶⽚的斑点、黄化等氨中毒。
5、硝态氮与铵态氮对于中微量元素的吸收影响:铵态氮因为呈正电荷形态存在,硝态氮呈负电荷形态存在,⽽中微量元素离⼦⼀般以正电荷形式存在。
同性相斥,异性相吸,铵态氮会抑制中微量元素的吸收,硝态氮能促进中微量元素的吸收。
6、对⼟壤PH影响不同:长期使⽤硫酸铵等铵态氮为主的⽣理酸性肥料,特别是南⽅⼟壤,严重会引起⼟壤酸化。
硝态氮与铵态氮的一些区别复合肥硝态氮肥:氮肥中氮素的形态是硝酸根(NO3-)。
如硝酸钠、硝酸钾、硝酸钙。
特点:1、易溶于水,溶解度大,为速效氮肥。
2、吸湿性强,易结块,吸水后呈液态,造成使用上的困难。
3、受热易分解放出氧气,是体积聚增,易燃易爆,运中不安全的。
4、不易被土壤胶体吸附水田不易用的。
铵态氮肥:氮肥中氮素的形态是氨( NH3)或铵离子(NH4+)。
例如液态氨、氨水、硫酸铵、氯化铵、碳酸氢铵等。
特点:1、易溶于水,肥效快,作物直接吸收。
2、容易吸收不易在土壤中流失。
3、在碱性土壤中容易挥发。
4、在通气好的土壤中可以转化成硝态氮,易造成氮的淋失和流失。
硝、铵态氮肥:氮肥中含有铵离子和硝酸离子两种形态的氮。
如硝酸铵、硝酸铵钙、硫硝酸铵。
尿素:施入土壤中一小部分以分子态溶于土壤溶液中,通过氢键作用被土壤吸附,其他大部分在脲酶的作用下水解成碳酸铵,进而生成炭酸氢和氢氧化铵。
然后NH4+能被植物吸收和土壤胶体吸附,NCO3-也能被植物吸收,因此尿素施入土壤后不残留任何有害成分。
另外尿素中含有的缩二脲也能在脲酶的作用下分解成氨和碳酸,尿素在土壤中转化受土壤PH值、温度和水分的影响,在土壤呈中性反应,水分适当时土壤温度越高,转化越快;当土壤温度10℃时尿素完全转化成铵态氮需7——10天,当20℃需4——5天,当30℃需2——3天即可。
尿素水解后生成铵态氮,表施会引起氨的挥发,尤其是碱性或碱性土壤上更为严重,因此在施用尿素时应深施覆土,水田要深施到还原层。
硝态氮不宜用于水田是因为硝态氮极易溶于水,造成流失很大(特别是放水后)。
特别是湖塘改田,流失很严重。
所以硝态氮更适用于干旱地。
而且冬天温度低时硝态氮也能发挥作用。
铵态氮在大棚蔬菜里是禁止使用的,铵态氮挥发时会对作物造成伤害的,硝态氮责不会。
铵态氮是还原态,为阳离子;硝态氮是氧化态,为阴离子。
铵态氮在带阴离子的土壤胶体中容易被吸附,而硝态氮则不能被吸附,具有更大的移动性。
硝态氮和铵态氮
【原创实用版】
目录
1.硝态氮和铵态氮的定义和特点
2.硝态氮和铵态氮的转化关系
3.硝态氮和铵态氮对环境的影响
4.硝态氮和铵态氮的监测和管理
5.硝态氮和铵态氮在农业中的应用
正文
硝态氮和铵态氮是氮循环中的两种重要形态。
硝态氮指的是氮元素在硝酸根离子 (NO3-) 形态存在,而铵态氮指的是氮元素在铵离子 (NH4+) 形态存在。
硝态氮和铵态氮在环境中的转化关系十分复杂。
在自然环境中,硝态氮可以通过反硝化作用转化为铵态氮,也可以通过硝酸盐的还原作用转化为氮气。
而铵态氮在土壤中可以通过氨化作用转化为硝态氮,也可以通过硝酸盐的氧化作用转化为氮气。
硝态氮和铵态氮对环境的影响各不相同。
硝态氮是水体中的主要污染物之一,其过量存在会导致水体富营养化,从而影响水生生物的生存。
而铵态氮在土壤中是植物的养分来源,但是过量的铵态氮会导致土壤酸化,从而影响土壤的生态功能。
对于硝态氮和铵态氮的监测和管理,我国有严格的标准和方法。
对于水体中的硝态氮和铵态氮,我国采用化学方法进行监测,并且根据监测结果制定相应的水环境质量标准。
对于土壤中的硝态氮和铵态氮,我国采用土壤检测方法进行监测,并且根据监测结果制定相应的土壤环境质量标准。
硝态氮和铵态氮在农业中都有广泛的应用。
硝态氮和铵态氮都是植物
的养分来源,可以促进植物的生长。
在农业生产中,我们通常通过施用化肥的方式来补充硝态氮和铵态氮。
但是,过量的氮肥施用会导致硝态氮和铵态氮的过量积累,从而影响农业生产的可持续性。
硝态氮和铵态氮硝态氮和铵态氮是植物生长必需的两种氮素形式。
它们在植物生长过程中发挥着重要的作用,但它们的性质、作用以及在农业生产中的应用方式却有所不同。
一、硝态氮和铵态氮的定义及区别硝态氮,又称硝酸态氮,是指植物可吸收的硝酸盐形态的氮。
它主要来源于土壤中的硝酸盐矿物和有机物的分解。
硝态氮在土壤中移动性强,易被植物吸收,但同时也易流失。
铵态氮,又称氨基态氮,是指植物可吸收的氨基形态的氮。
它主要来源于土壤中的氨基酸和氨态氮。
铵态氮在土壤中移动性较差,但不易流失。
二、硝态氮的性质和作用硝态氮是一种快速作用的氮素形式,能迅速满足植物生长的需求。
硝态氮在土壤中容易被植物吸收,对提高植物的早期生长速度和叶面积有很好的效果。
此外,硝态氮还能促进植物对其他矿质元素的吸收。
三、铵态氮的性质和作用铵态氮是一种慢速作用的氮素形式,对植物的生长具有持久的促进作用。
铵态氮在土壤中不易流失,可以保证植物长期稳定的氮素供应。
此外,铵态氮还能提高植物的抗逆性,促进植物的生长。
四、硝态氮和铵态氮在农业生产中的应用在农业生产中,硝态氮和铵态氮的应用各有侧重。
硝态氮适用于作物生长初期,可以迅速提高作物生长速度,为高产打下基础。
铵态氮适用于作物生长中后期,可以保证作物稳定的氮素供应,提高作物品质。
五、如何合理施用硝态氮和铵态氮要实现硝态氮和铵态氮的合理施用,首先要了解不同作物的氮素需求特点。
对于需氮量大的作物,如水稻、小麦等,可以适当增加硝态氮和铵态氮的施用量。
其次,要掌握硝态氮和铵态氮的施用时机,一般在作物生长初期施用硝态氮,生长中后期施用铵态氮。
最后,要注意硝态氮和铵态氮的施用比例,避免过量施用导致环境污染。
总之,硝态氮和铵态氮在植物生长过程中起着重要作用。
铵态氮和硝态氮的营养特点
铵态氮和硝态氮都能很快被作物吸收利用。
但这两种形态的氮对植物营养和生长的影响不一样。
铵态氮是还原态的,在铵营养条件下,植物细胞的还原能力较强,形成还原性有机物较多,如能使薄荷植株体内挥发油含量增加。
硝态氮使氧化态的,在硝酸盐营养条件下,细胞汁液的氧化势占优势,有利于形成氧化性有机物,使植物体内有机酸含量增加。
例如,施用硝态氮时,有大量苹果酸在叶片中积累;而施用铵态氮时,叶片中苹果酸含量却很少。
此外,施用硝态氮时,柠檬酸的含量也比施用铵态氮的高,总的有机酸含量显著增高。
这说明硝酸根营养引起作物体内大量有机酸的积累。
1.水稻是典型的喜铵作物,施用铵态氮较硝态氮效果好
2.烟草施用硝态氮效果较好,有利于促进苹果酸和柠檬酸的积累能增强烟叶的燃烧性。
3.甘薯、马铃薯也适宜施用铵态氮。
甜菜施用硝态氮效果好。
4.蔬菜一般喜硝态氮。
5.其他作物如小麦、玉米、棉花等大田作物都可施用这两种形态的氮肥,其肥效大体相等。
铵态氮和硝态氮对作物生长和产量的影响,还取决于许多外部条件,如介质ph、介质中阴阳离子和通气状况等。
硝态氮和铵态氮都是同样好的氮源,但是由于作物种类和环境条件不同,其营养效果有一定差异。
施用时,必须根据当地作物、土壤和气候条件,合理分配选用。
硝态氮和铵态氮的关系
氮是植物生长所需的关键元素之一。
在土壤中,氮可以以不同的形式存在,其中最常见的是硝态氮和铵态氮。
这两种氮形式对植物的吸收和利用有着不同的影响。
硝态氮是一种水溶性的无机氮化合物,它在土壤中很容易被水分带走,因此在雨季和灌溉期间,硝态氮往往会被带走,从而减少了植物可利用的氮的数量。
另外,硝态氮在土壤中容易被微生物分解为氮气,这会导致土壤中氮的丢失。
但是,由于硝态氮可以被植物根系迅速吸收,因此它是一种高效的氮肥。
铵态氮是一种有机氮化合物,它通过微生物的分解作用在土壤中形成。
与硝态氮相比,铵态氮的溶解度较低,因此不会那么容易被带走。
此外,铵态氮还能够在土壤中与矿物质质地和有机质质地结合形成铵型矿物,这样就能够长期留存在土壤中。
由于铵态氮在土壤中稳定性较高,因此不容易被微生物分解,从而减少了氮的损失。
不过,铵态氮在土壤中会容易转化为硝态氮,因此过多的使用铵态氮肥会导致土壤中硝态氮的积累。
综合来看,硝态氮和铵态氮都是植物所需的重要氮源,但它们的表现和使用方式有所不同。
当土壤条件较为干燥或者需要快速增加氮素时,硝态氮是更为适合的选择;而当土壤有较高的有机质含量或者需要长期保持土壤中氮的供应量时,铵态氮则更为适合。
在施肥时,应根据不同土壤和作物的情况来选用适当的氮肥,以达到最佳效果。
硝态氮肥和铵态氮肥比较展开全文硝态氮和铵态氮能够被植物直接吸收利用,他们施入土壤后的行为以及进入植物体内的代谢是不同的,因此作为植物氮源也各有利弊。
一、农业化学性质肥料施入土壤,与土壤、植物相互作用的性质,常被称为农化性质。
首先,硝酸根带负电荷,不易被以带负电荷为主的土壤胶体吸附;铵离子带正电荷,容易被土壤吸附,不仅吸附在土壤胶体表面,还可进入粘土矿物的晶格中,成为固定态铵离子。
因此,硝态氮主要存在于土壤溶液中,移动性大,容易被植物吸收利用,也容易随水流失。
而铵态氮主要被吸附和固定在土壤胶体表面和胶体晶格中,移动性较小,比较容易被土壤”保存”。
其次,不同形态的氮在土壤中会相互转化。
在适宜的温度、水分和通气条件下,在土壤微生物和酶的作用下,尿素水解为铵态氮,铵态氮氧化为硝态氮。
因此,早春低温季节尿素和铵态氮的转化比较慢,夏季高温季节转化快。
在旱地土壤中硝态氮往往多于铵态氮,而在水田土壤中硝态氮很少。
第三,在土壤湿度过大,通气不良和有新鲜有机物存在的情况下,硝态氮在微生物作用下可还原成氧化亚氮、氧化氮和氮气,这种反硝化作用是硝态氮损失的主要途径之一。
铵态氮从土壤中损失的主要途径是氨挥发。
因此,硝态氮肥适宜于气候比较冷凉的地区和季节,在旱地分次施用,肥效快而明显,但不宜在高温、多雨的水田地区施用;铵态氮肥适宜于水田,也适宜于旱地施用,但施用于土壤表面或撒施于水田,氨挥发的损失较大。
二、植物营养生理性质植物在吸收和代谢这两种形态的氮素上存在不同。
首先,铵态氮进入植物细胞后必须尽快与有机酸结合,形成氨基酸或酰胺,铵在植物体内的积累对植物本身是有毒的。
硝态氮在进入植物体后一部分还原成铵态氮,并在细胞质中进行代谢,其余部分可积累在细胞的液泡中,有时达到较高的浓度也不会对植物产生不良影响。
即硝态氮在植物体内的积累实际上是氮素”贮备”。
这是作物营养生长期间的共性。
第二,植物吸收铵离子时分泌H+,而吸收硝酸根时会释放OH-和HCO3-,因而影响根系环境的pH值,这在溶液培养时更为明显。
硝态氮和铵态氮名词解释一、硝态氮1. 啥是硝态氮呢?简单说呀,硝态氮就是指硝酸盐中所含有的氮元素。
硝酸盐大家在化学课上应该都有听过或者学过的啦。
你想啊,在大自然里,硝态氮可是很活跃的呢。
它就像是一个到处溜达的小机灵鬼。
比如说在土壤里,硝态氮就像是一个“旅行家”,它很容易随着水分在土壤里跑来跑去。
这是因为它的溶解性超级好,就像糖在水里一样,很容易就溶进去了,然后随着水流到土壤的各个地方。
2. 那硝态氮对植物来说可重要啦。
植物就像我们人类需要吃饭一样,也需要氮元素来成长发育。
硝态氮就是植物能吸收利用的一种很棒的氮源。
就好比植物的“营养快餐”,植物吸收了硝态氮后,可以合成很多对自己有用的东西,像蛋白质之类的。
要是没有硝态氮,植物可能就会变得病恹恹的,长不大,叶子也没那么绿,就像我们人没吃饱饭没力气似的。
3. 在农业生产中呀,硝态氮也有很多讲究。
农民伯伯们有时候会给土壤补充含有硝态氮的肥料。
不过呢,硝态氮也有个小脾气,如果施肥太多,它可不会乖乖待在土壤里。
它可能会随着雨水或者灌溉水跑到别的地方去,这就造成了肥料的浪费,还可能污染环境呢。
比如说流到河流里,就可能让河水变得不健康,影响水里生物的生活。
二、铵态氮1. 铵态氮呢,就是铵盐中的氮元素啦。
铵态氮在化学性质上和硝态氮就有点不一样了。
它有点像个“小懒虫”,在土壤里不像硝态氮那么爱动。
铵态氮容易被土壤里的一些物质吸附住,就好像被土壤颗粒抱住了一样。
这是因为它带正电荷,能和土壤里带负电荷的东西相互吸引。
2. 对于植物来说,铵态氮也是很重要的“食物”。
植物可以通过自己的根系来吸收铵态氮,然后把它转化成自己需要的东西。
不过呢,植物吸收铵态氮也不是一帆风顺的。
因为铵态氮在土壤里如果浓度太高了,就会对植物有点“不友好”。
它可能会让土壤的酸碱度发生变化,让土壤变得更酸一些,这时候植物可能就会觉得不舒服了,就像我们住在一个很潮湿又有怪味的房子里一样难受。
3. 在农业生产方面,铵态氮的肥料也很常见。
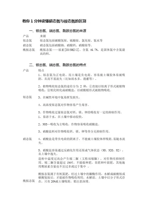
教你1分钟读懂硝态氮与铵态氮的区别一、铵态氮、硝态氮、酰胺态氮的来源产品来源铵态氮铵态氮包括碳酸氢铵、硫酸铵、氯化铵、氨水等硝态氮硝态氮包括硝酸钠、硝酸钙、硝酸铵等。
酰胺态氮酰胺态氮——尿素[CO(NH2)2],含氮46.7%,是固体氮中含氮最高的料。
二、铵态氮、硝态氮、酰胺态氮的特点产品特点铵态氮1、铵态氮为正电荷,而土壤是负电荷,容易被土壤胶体易被吸附,从而不易流失(比如雨水多、漫灌等)。
2、植物吸收铵态氮的途径分为2种:①直接以铵离子形式被植物吸收;②氧化转化成硝酸盐,以硝酸根形式被植物吸收。
3、在碱性环境中氨易挥发损失。
4、高浓度铵态氮对作物容易产生毒害。
5、作物吸收过量铵态氮对钙、镁、钾的吸收有一定的抑制作用。
硝态氮1、易溶于水,在土壤中移动较快。
2、NO3—吸收为主吸收,作物容易吸收硝酸盐。
3、硝酸盐料对作物吸收钙、镁、钾等养分无抑制作用。
4、硝酸盐是带负电荷的阴离子,不能被土壤胶体所吸附,易随水流失。
5、硝酸盐容易通过反硝化作用还原成气体状态(NO、N2O、N2),从土壤中逸失。
酰胺态氮造粒中温度过高会产生缩二脲(又称双缩脲),对作物有抑制作用。
缩二脲含量超过1%时,不能做种肥,苗肥和叶面肥,其他施用期尿素含量也不宜过多或过于集中。
酰胺态氮属于有机氮肥,经过土壤中的脲酶作用,水解成碳酸铵或碳酸氢铵后,才能被作物吸收利用,水解前,土壤中以分子形式存在,只有20%被土壤吸附,要注意深埋。
三、肥效、持效期、安全性比较:肥效(作物吸收速度)硝态氮>铵态氮>酰胺态氮持效期(土壤吸附时间)铵态氮>酰胺态氮>硝态氮安全性硝态氮>铵态氮>酰胺态氮。
硝态氮铵态氮比值硝态氮和铵态氮是农业生产中常用的两种氮肥形态。
硝态氮(NO3-)是植物主要吸收的形态,而铵态氮(NH4+)则需要通过微生物转化为硝态氮后植物才能利用。
硝态氮和铵态氮的比值对作物生长和土壤肥力有着重要影响。
本文将从作物吸收、土壤转化和施肥管理等方面,探讨硝态氮铵态氮比值对农业生产的影响。
一、作物对硝态氮和铵态氮的吸收差异作物对硝态氮和铵态氮的吸收能力存在差异。
硝态氮是植物较为主要的氮素形态,大多数作物对硝态氮的吸收能力较强。
而铵态氮则需要通过微生物转化为硝态氮后,才能被植物吸收利用。
因此,在施用氮肥时,应根据不同作物的吸收特点,合理调整硝态氮和铵态氮的比例,以提高氮肥利用率和作物产量。
二、土壤中硝态氮和铵态氮的转化过程土壤中硝态氮和铵态氮之间存在着动态转化过程。
一方面,铵态氮可以通过微生物的作用被氧化成硝态氮,这个过程被称为硝化作用。
另一方面,硝态氮也可以通过还原作用转化为铵态氮,这个过程被称为反硝化作用。
土壤中硝态氮和铵态氮的转化速度受到多种因素的影响,包括土壤温度、湿度、pH值、有机质含量等。
合理施肥管理可以促进硝态氮和铵态氮的平衡转化,提高土壤氮素利用效率。
1. 影响作物生长和产量硝态氮和铵态氮的比例对作物生长和产量有着重要影响。
研究表明,适当增加硝态氮的供应可以提高作物的光合作用效率和干物质积累,从而增加产量。
然而,过高的硝态氮供应也可能导致作物生长不平衡,易发生氮素过量和营养失衡的问题。
因此,在施肥时应根据作物的需求和土壤条件,合理调整硝态氮和铵态氮的比例,以获得最佳的产量效益。
2. 影响土壤肥力和环境质量硝态氮和铵态氮的比值也对土壤肥力和环境质量有着重要影响。
过高的硝态氮供应会导致土壤酸化、有机质流失和土壤结构破坏等问题,进而影响土壤肥力。
同时,硝态氮也容易溶解于水中,造成水体污染,对水生生物产生不利影响。
因此,科学施肥管理应根据土壤条件和作物需求,合理控制硝态氮铵态氮比值,减少对环境的负面影响。
同样是氮肥,使用硝态氮肥、铵态氮肥、尿素却各有讲究氮肥,是目前我国农业生产中用量最大的一种肥料。
它是以氮元素(N)为主要成分,施用到土壤之后为作物补充氮元素营养。
氮肥是化学肥料中当之无愧的“老大哥”。
截至目前,我国使用氮肥已经有五六十年的历史了。
在这几十年中,随着农业技术的进步,氮肥产品也在不断的更新。
从最早的硫酸铵到硝酸铵,再到尿素、碳铵等。
这些氮肥产品由于制备方法及成分的差异,具有各自的理化性质。
因此在施入土壤之中,为作物补充氮元素的方式以及对土壤的影响有所区别。
今天,老王就为大家讲一下常见氮肥的一些常识,供大家借鉴。
氮肥对作物的作用在以前没有氮肥的时候,我们通常使用农家肥产品。
农家肥含有丰富的磷钾及其他营养元素,而氮元素比较匮乏。
加之土壤中也含有磷钾等营养,氮肥的缺乏限制了作物的产量。
尿素氮肥是我国农业生产中用量最大的一种肥料产品,是作物所需三大元素氮、磷、钾中最多的养分。
它是作物形成蛋白质、叶绿素、酶的主要组成部分。
俗话说“氮长叶子磷长果,钾肥没事长柴火”。
当氮肥充足的时候,植物体内叶绿素含量充足,光合作用增强,作物生长旺盛,特别是茎叶生长速度快枝繁叶茂,为高产打下了坚实的基础。
作物缺乏氮肥的症状上面已经说了,由于氮肥的特性,除了豆科植物自身具有一定的固氮作用对氮肥需求量较低,其他作物的氮肥主要靠人工补充氮肥。
当植物缺乏氮肥的时候,植株生长缓慢,新叶长势缓慢叶片发黄,下部的叶片渐渐发黄枯死。
氮元素是叶绿体的重要组成部分,当植物严重缺氮的情况下,会导致作物缺乏光合作用死亡。
特别是禾谷类作物譬如小麦,缺氮会导致小麦分蘖急剧减少,严重的情况下不会分蘖,作物穗小粒少容易早衰呈现早熟性,产量下降。
玉米苗期缺氮玉米缺氮时候下部叶片黄化,叶尖枯萎呈“V”字形。
而蔬菜类作物缺氮叶片小、色泽淡绿、厚度降低,容易导致纤维素增加口感下降。
果树缺氮新梢瘦弱,叶片色淡,果小皮硬减产严重。
当然,凡事有利也有弊,氮肥缺乏对作物产生危害,当氮肥过量的时候,同样会产生不良的影响。
硝态氮肥和铵态氮肥施用方法
氮肥是农业生产中常用的肥料之一,常见的硝态氮肥和铵态氮肥是两种常用的氮肥类型。
它们在施用方法上有一些不同,下面就让我们来了解一下。
硝态氮肥是指硝酸盐形式的氮肥,如硝酸铵、硝酸钙等。
硝态氮肥施用方法主要包括基础追肥和追肥两种方式。
基础追肥是在作物生长初期,将硝态氮肥均匀施入土壤中,以供作物整个生长期使用。
追肥则是在作物生长中后期,根据作物生长的需要,适时追加硝态氮肥,帮助作物增加产量。
此外,硝态氮肥也可以通过喷施的方式施用,提高氮肥利用率,减少氮肥的流失。
铵态氮肥是指铵盐形式的氮肥,如尿素、硫酸铵等。
铵态氮肥施用方法与硝态氮肥略有不同。
由于铵态氮肥容易挥发和流失,因此在施用时需要注意一些事项。
首先,铵态氮肥不宜单独施用,可以与磷、钾肥混合使用,以减少氮肥的流失。
其次,铵态氮肥施用后需要及时覆盖土壤,以减少氮肥的挥发。
另外,铵态氮肥不宜与碱性物质混合,以免产生挥发性氨气。
在实际使用中,我们需要根据作物的品种、生长环境和土壤肥力等因素,合理选择硝态氮肥和铵态氮肥的施用方法。
同时,加强土壤管理,提高土壤肥力,也是提高氮肥利用率的重要措施。
总之,硝态氮肥和铵态氮肥是农业生产中常用的氮肥类型,它们有着不同的施用方法。
合理选择氮肥类型和施用方法,将有助于提高作物产量,减少农业生产中的资源浪费。
同时,加强土壤管理,也将对提高氮肥利用率起到积极的作用。
硝态氮与氨态氮的区别吸收作用成分反应都不同两种肥料的区别主要是:吸收不同,作用不同,成分不同,反应不同,效果也不同。
主要用于农作物的生产上使用,就是人们熟知的化肥。
具体需要用哪一种,需要看植物的种类。
近些年在市场上出售的都是复合肥,相对比较硝态氮,更受农民的欢迎。
1、吸收不同植物能够充分的利用氮素的形态是因为含有硝态氮,能够吸收很多的有机物和氧化物。
铵态氮和硝态氮有很多相似之处,但是其作用原理是不同的。
氨态氮吸收的能力比硝态氮要差,硝态氮能够将微生物进行转化,而铵态氮只能使植物存活,吸收较差。
2、反应不同两种肥料作用在植物上的形态有很多不同,氨态氮能够很好的融合有机酸,形成了氨基酸,对植物有一定的伤害,而硝态氮不会出现植物的不良反应。
硝态氮在作用到植物上之后,能够在植物的细胞中代谢,而氨态氮做不到。
3、成分不同铵态氮和硝态氮同时使用,能够促使植物更好的生长,但是二者的成分完全不同。
相对比较硝态氮含有的氮成分较多一些,硝态氮对于植物的生长和产量能够起到更好的作用。
在使用时应该选择高浓度,会更加显现出肥料的优越性。
4、效果不同硝态氮的反应比较活跃,并且见效快。
然而氨态氮,但相对比较要差。
但是农民在对于不同的作物要选择不同的氮源,一般生长在水里的植物要选择氨态氮。
而长在泥土里的植物大多都选择硝态氮。
5、作用不同氨态氮能够与有机酸相结合,并且能够更好的进行光合作用,而硝态氮需要在还原之后才能够更好的被吸收。
在使用氨态氮时应该以酸性土壤为主,这样对植物的生长才能够更加旺盛。
而选择使用硝态氮的土壤为碱性。
三种常见氮肥的类型和特点目前在生产应用较多的氮肥主要有铵态氮、硝态氮和酰胺态氮三大类型:一:铵态氮肥:肥料中的氮素主要以铵(NH4+)的形态存在,氨态氮肥主要有硫酸铵、氯化铵、碳酸氢铵、氨水和液氨。
氨态氮肥的特点是:1、氨态氮肥易溶于水,溶解后均形成铵离子(化学符号为NH4+,右上角加号表示铵离子带一个正电荷),铵离子能被作物根部直接吸收利用;2、铵离子能被带负电荷的土壤胶体吸附,因而不容易随水流失,适宜用在水田;3、氨态氮肥在土壤中,可在微生物的作用下转化为硝态氮,同样能被作物吸收利用;4、氨态氮肥遇到石灰、草木灰或其他碱性肥料时,铵会变成氨气挥发损失。
所以,不能与碱性物质混用;5、高浓度铵离子对作物,尤其是对幼苗产生毒害;6、对钙、镁、钾等吸收具有拮抗作用。
二:硝态氮肥:硝态氮肥中的氮素,以硝酸根离子(NO3-)的形态存在,氨态氮肥主要有硝酸钾、硝酸钙、硝酸铵、硝酸钠。
硝态氮肥的特点是:1、硝态氮肥易溶于水,溶解后形成硝酸根离子(化学符号为NO3-,右上角的减号表示硝酸根离子带一个负电荷),能被作物根系吸收利用;2、硝酸根离子不能被带负电荷的土壤胶体吸附,易随水流失,所以不宜用在水田,一般用在旱地;3、硝态氮肥在土壤缺氧的条件下,会产生反硝化作用,使硝态氮转化成氧化亚氮或氮气损失;4、硝态氮肥有较强的吸湿性和助燃性,易燃易爆,在运输中要注意防潮防火;5、硝态氮肥含氮量较低;6、硝态氮肥能促进钙镁钾等的吸收。
三、酰胺态氮肥:氮素以酰胺基形态存在,常见的酰胺态氮肥是尿素。
尿素(化学式CO(NH2)2含氮量46%),特点是:1、含氮量高,含氮量46%。
2、易溶于水,呈中性,与绝大部分肥料可以混用;3、在土壤中溶解后,大部分不能被作物直接吸收,需要转化为铵态氮后才能被作物吸收,因此在温度低的季节使用,其肥效较铵态氮和硝态氮迟缓,应适当提前使用。
硝态氮和铵态氮
摘要:
一、硝态氮和铵态氮的概念
二、硝态氮和铵态氮的性质和用途
三、硝态氮和铵态氮在农业中的应用
四、硝态氮和铵态氮对环境的影响
五、硝态氮和铵态氮的转换关系
正文:
硝态氮和铵态氮是两种常见的氮素形态,它们在自然界和人类活动中起着重要作用。
硝态氮是指硝酸盐和亚硝酸盐,它们是植物可利用的氮素形态之一。
硝态氮具有较高的植物吸收效率,可以迅速为植物提供营养。
此外,硝态氮还是土壤中微生物和动物的重要氮源。
在工业上,硝态氮被广泛应用于生产硝酸、化肥等化学产品。
铵态氮是指铵盐,它们是植物可利用的另一种氮素形态。
与硝态氮相比,铵态氮的植物吸收效率较低,但它是土壤中微生物和植物的主要氮源。
铵态氮在农业上被用作化肥,以提高作物产量。
此外,铵态氮还被用于生产制药、染料等化学产品。
在农业中,硝态氮和铵态氮都是植物生长的关键营养元素。
它们可以促进植物生长,提高作物产量。
同时,硝态氮和铵态氮对不同作物的需求不同,因此在施肥时要根据作物需求进行选择。
此外,过量施用硝态氮和铵态氮会导致
土壤酸化、水体富营养化等环境问题。
硝态氮和铵态氮之间可以相互转换。
在土壤中,硝态氮可以通过反硝化作用转化为铵态氮,而铵态氮可以通过硝化作用转化为硝态氮。
这种转换关系在土壤氮循环中起着关键作用。
总之,硝态氮和铵态氮在自然界和人类活动中具有重要作用。
科学认识硝态氮肥和铵态氮肥
根据氮肥中氮素化合物的形态将氮肥分为铵态氮肥、硝态氮肥、酰胺态氮肥和氰氨态氮肥。
随着人们对硝态氮肥施用效果的肯定,近两年,肥料市场上掀起了一股硝基复合(混)肥的热潮,许多肥料厂家及商家对硝态氮肥发展前景十分看好。
事实,无论是铵态氮还是硝态氮都可以作为植物生长和高产的良好氮源,究竟哪种肥料施用效果好,有发展前景,需要根据作物、土壤、肥料的性状来确定,更需要深入解读植物吸收铵态、硝态两种形态氮素营养的生理性质。
A: 植物中氮素的主要来源
植物可以利用的氮素形态主要是铵态氮、硝态氮,也能少量吸收一些简单的有机含氮化合物如氨基酸、酰胺(如尿素)等。
空气中含有近79%的氮气,只有某些微生物(包括与高等植物共生的固氮微生物)才能利用,大多数植物没有这一本领。
而植物吸收的氮素主要来自它们生存的介质——土壤。
土壤本身存在的氮素并不多,而且土壤中的氮素并不能被植物全部利用,植物能利用的仅是其中一小部分,即土壤中存在的铵态、硝态氮,而一些有机氮素,如简单的氨基酸、酰胺等也能被作物吸收利用,但其数量很少,又会被微生物转化成其他形态,难以在土壤长期存留;植物对其吸收也远不如无机氮容易,这些有机氮只能使植物存活,而不能使其丰产。
B: 形态不同,会产生不同的效应
植物在吸收和代谢两种形态的氮素上存在不同。
首先,铵态氮进入植物细胞后必须尽快与有机酸结合,形成氨基酸或酰胺,铵在植物体内的积累对植物毒害作用较大。
硝态氮在进入植物体后一部分还原成铵态氮,并在细胞质中进行代谢,其余部分可“贮备”在细胞的液泡中,有时达到较高的浓度也不会对植物产生不良影响。
因此单纯施用硝态氮肥一般不会产生不良效果,而单纯施用铵态氮则会发生铵盐毒害,在水培条件下更易发生。
植物为什么不按其需要有计划地吸收,而要奢侈地吸收硝态氮,并“贮备”于液泡中呢?研究表明,硝态氮在营养器官生长时期大量累积是一切植物的共性,随着植物不断生长,体内的硝态氮含量越来越少。
据了解,植物在营养生长阶段大量地吸收营养物质,一方面是为了满足当前生长的需要,另一方面是为了供给后期生长的需要。
硝态氮在植物体中累积是植物的“贮备”措施,也是适应逆境的表现。
营养生长期累积的硝态氮多,即使后期土壤供应养分不足,植物仍能很好地生长和发育;累积的硝态氮越多,后期生长发育越良好。
另外,NO3-在液泡内还是重要的渗透调节物质,在植物体内碳水化合物合成减少,液泡内有机物含量下降时,NO3-可替代它们起渗透调节作用,这种调节需要的能量也低。
虽然铵、硝态氮都是植物根系吸收的主要无机氮,但由于形态不同,也会对植物产生不同效应。
硝态氮促进植物吸收阳离子,促进有机阴离子合成;而铵态氮则促进吸收阴离子,消耗有机酸。
一般而言,旱地植物具有喜硝性,而水生植物或强酸性土壤上生长的植物则表现为喜铵性,这是作物适应土壤环境的结果。
如玉米、小麦,对硝态氮偏好;在等氮量供应情况下,硝态氮的增产效果要更突出些。
例如,蔬菜是一类对硝态氮非常偏爱的作物,在水培条件下表现更为明显。
在水培试验中,只要营养液中加入硝态氮,没有铵态氮、尿素态氮,蔬菜正常生长。
相反,没有硝态氮而加入尿素或任何铵态氮,蔬菜就生长不正常,甚至绝收。
同时,烟草也是一种对硝态氮反应良好的作物,施用硝态氮不但能提高其产量,也能改善其品质。
水稻终生以水为家,铵态氮一直被认为是其最好氮源。
但最近的试验结果表明,水稻也喜欢硝态氮,后期补施一些硝态氮肥会有锦上添花之效,获得更高的产量。
随着外界浓度升高,硝态氮作氮源的优势明显增加,铵态氮抑制植物生长的效应也更明显。
C: 硝态氮肥前景广阔
氮肥按其中所含氮素养分的形态,可分为铵态氮肥(如碳酸氢铵)、硝态氮肥(如硝酸钾)、酰胺态氮肥(如尿素)和氰氨态氮肥(如石灰氮)。
硝酸铵含有硝态氮和铵态氮各半,称为硝铵态氮肥。
硝酸磷肥和硝酸磷钾肥等复合(混)肥料,其中的氮素养分也有硝态氮和铵态氮,连同硝酸铵在内,可统称为含硝态氮肥料。
一般情况下,同时施用铵态氮和硝态氮肥,往往能获得作物较高的生长速率和产量。
同时施用两种形态氮,植物更易调节细胞内pH值和通过消耗少量能量来贮存一部分氮。
两者合适的比例取决于施用的总浓度:浓度低时,不同比例对植物生长影响不大,浓度高时,硝态氮作为主要氮源显示出优越性。
我国氮肥的产量很大,主要是含酰胺态氮的尿素,其次是以碳酸氢铵为主的各类铵态氮肥。
与世界化肥主产国比较,我国生产的含硝态氮化肥的比例很小。
直到今天进口的含硝态氮的三元复合(混)肥依旧受到农民欢迎。
这些事实都说明含硝态氮化肥在我国是有市场的,它的数量不是太多,而是不够。
所以,像硝酸磷肥和硝酸磷钾肥等含硝态氮的硝基高浓度三元素复合(混)肥应多生产一些。
这类含硝态氮的三元复合(混)肥主要可用于旱地作物及棉花、烟草、果树、蔬菜等偏好硝态氮的经济作物,既可充分发挥其肥效,又有较高的经济效益,只要因作物、因地区(土壤)制宜,合理配方,市场前景十分广阔。