连续刚构设计指导意见
- 格式:doc
- 大小:42.50 KB
- 文档页数:4
高墩连续刚构设计要点
1.高墩连续刚构是一种常用的桥梁结构形式,其设计要点包括以下几个方面:
2.首先,要确定桥梁的跨度、净高和净宽等参数,以及桥梁的荷载情况,确保桥梁的结构设计符合国家相关规范标准。
3.其次,根据桥梁的跨度和净高等参数,选择适当的刚构类型,确定刚构的截面形状和尺寸,以及连接部位的设计,确保刚构的刚度和稳定性。
4.同时,在刚构的设计过程中,还需考虑桥梁的非线性效应和温度效应等因素,进行相应的分析和处理。
5.最后,对高墩连续刚构的施工过程进行合理的安排和管理,确保施工质量和安全性,同时进行必要的监测和维护,保障桥梁的使用寿命和稳定性。
6.总之,高墩连续刚构的设计要点涉及多个方面,需要综合考虑各种因素,确保桥梁的结构设计和施工质量达到标准要求,保障桥梁的使用效果和安全性。
- 1 -。
目 录1 总则 (1)2 作用 (2)2.1作用及其组合 (2)2.2设计中必须重点考虑的几个作用 (2)3 持久状况承载能力极限状态计算 (4)3.1永久作用内力的计算 (4)3.2主梁正截面承载能力极限状态计算 (4)3.3主梁斜截面承载能力极限状态计算 (4)3.4箱梁的剪力滞效应 (4)4 持久状况正常使用极限状态计算 (5)4.1抗裂验算 (5)4.2挠度的计算与控制 (6)4.3计算参数的取用 (8)5 持久状况和短暂状况构件的应力计算 (9)5.1正截面应力计算与控制 (9)5.2主拉应力计算与控制 (9)5.3箱梁横向计算 (10)5.4必要时进行有效预应力不足的敏感性分析 (11)6 构造及施工措施 (12)6.1箱梁一般构造尺寸的规定 (12)6.2墩身一般构造尺寸的规定 (13)6.3普通钢筋的构造要求 (15)6.4预应力的构造要求 (17)6.5施工措施 (18)6.6其他方面 (21)7 条文说明 (23)附件1 (52)附件2 (57)1.1 目的为避免大跨径预应力混凝土连续刚构桥在运营期出现跨中下挠、腹板斜裂缝、底板裂缝等病害,特制定本指南。
在制订时,充分吸取了现有大跨径混凝土连续刚构存在的跨中下挠、腹板斜裂缝、底板裂缝等病害教训,从而提出主梁的一些应力控制指标,以及改进缺陷的一些经验措施,作为《公路钢筋混凝土及预应力混凝土桥涵设计规范》(JTG D62-2004)的补充。
1.2 适用范围本指南适用于新的大跨径、变截面、预应力混凝土连续刚构桥的设计,有关旧桥加固设计见《大跨径预应力混凝土连续刚构加固指南》。
2.1 作用及其组合按照《公路桥涵设计通用规范》(JTG D60-2004)中的相关条款进行。
2.2 设计中必须重点考虑的几个作用2.2.1结构自重和预应力考虑结构自重和预应力时,宜计入施工规范容许范围内的误差对结构的影响。
2.2.2 活载活载按照《公路桥涵设计通用规范》(JTG D60-2004)取用。
顶板参考尺寸连续刚构桥设计概述一、 连续刚构桥的特点作为梁桥的一种,连续梁桥有着结构刚度大、变形小;动力性能好;无伸缩缝、行车平顺的优点。
而连续刚构 桥是由 T 型刚构桥演变而来的,其结构特点是梁体连续、梁墩固结。
这样既保持了连续梁无伸缩缝、行车平顺的 优点,又保持了 T 型刚构不设支座、不需转换体系的优点。
且有很大的顺桥向抗弯刚度和横向抗扭刚度,能满足 大跨度桥梁的受力要求。
二、 连续刚构桥的适用范围连续刚构桥上部主梁的受力与连续梁桥基本相似;下部桥墩由于结构的整体性,温度和收缩徐变造成的内力十 分显著。
因此其桥墩应该有一定的柔度。
使用高强度、轻质混凝土是大跨度梁桥的发展方向之一。
目前世界上已建成的连续刚构桥最大单跨为挪威斯托尔马桥(Stolma),主跨 301 米,国内最大单跨为虎门大桥 辅航道桥,主跨 270 米。
三、 设计时需收集的基础资料设计时应围绕桥位选择、桥墩位置、跨径、立面布置、结构体系、施工方法等因素,对桥梁建设的自然条件和 功能要求有充分的了解。
1、 自然条件包括(1) 地形地貌、控制物等;(2) 工程地质条件;(3) 水文条件;(4) 气象条件;(5) 地震。
2、 功能要求包括(1) 桥梁本身使用功能,如铁路桥梁、公路桥梁、城市桥梁、轨道交通、人行桥等;(2) 桥下功能要求,如通车、通航等。
四、 桥型方案的选择设计时应根据桥梁建设条件,结合技术可行性、施工难度、工程风险与进度、经济合理性、景观协调性等因素, 进行桥型比选,确定桥梁的跨径布置。
五、 上部结构构造尺寸连续刚构桥设计时,可根据工程实践统计,初步拟定构造尺寸,再进行具体计算复核。
1、 边、中跨跨径比一般在 0.52~0.58 之间。
当边、中跨比较小时,边跨现浇段较短,可减少边跨现浇段支架,对施工有利,但应保证各种工况下边墩处 支座不出现负反力。
2、 梁的截面形式连续刚构桥多采用箱形截面,其具有良好的抗弯和抗扭性能。
连续刚构特大桥初步设计方案说明1.项目概况1.1.项目地理位置本项目作为县城的南环线,是进一步完善区域公路网建设的需要;是改善地区公路运输条件、提高区域路网服务水平、解决过境交通与城市交通相互干扰、缓解国道过境交通压力的需要;是解决沿岸居民交通出行需求,缓解目前渠交通压力的需要。
1.2.技术标准1)设计行车速度:80km/h。
2)汽车荷载等级:公路—I级。
3)设计最高通航水位:257.04m(1985国家高程基准,依据近期通航论证报告)。
4)通航净空尺度:通航净宽150米,通航净高10米。
5)年平均相对湿度:全年平均相对湿度在80%左右,多年平均相对湿度82%。
6)设计洪水频率:特大桥1/300,大、中、小桥及涵洞1/100。
7)通航等级:Ⅲ级航道。
8)地震烈度:Ⅶ区,地震加速度:0.05g9)桥宽及横断面布置:表1.1桥梁横断面布置参数(整体式路基)1.3.标准及规范本次勘察设计采用和遵循的标准、规范及规程标准及规范均为现行有效的国颁和部颁标准,设计文件编排及图表内容、格式参照部颁《公路工程基本建设项目设计文件编制办法》和《公路工程基本建设项目设计文件图表示例》(2007版)的规定编制,在设计中使用中华人民共和国《工程建设标准强制性条文》(公路工程部分)和下述标准、规范:《公路工程基本建设项目设计文件编制办法》(2007年)《公路工程技术标准》(JTG B01-2015)《公路工程抗震设计规范》(JTG B02-2013)《公路桥梁抗震设计细则》(JTG/T B02-01-2008)《中国地震动参数区划图》GB18306-2015《公路桥梁抗风设计规范》(JTG/T D60-01-2004)《公路勘测规范》(JTG C10-2007)《公路勘测细则》(JTG/T C10-2007)《公路工程地质勘察规范》(JTGC20-2011)《公路工程水文勘测设计规范》(JTG C30-2003)《公路桥涵设计通用规范》(JTG D60-2015)《公路钢筋砼及预应力砼桥涵设计规范》(JTG D62-2004)《公路桥涵地基与基础设计规范》(JTJ D63-2007)《公路斜拉桥设计细则》(JTJ D65-01-2007)《公路桥涵施工技术规范》(JTG/T F50-2011)《混凝土结构耐久性设计规范》(GBT 50476-2008)《公路工程混凝土结构防腐蚀技术规范》(JTG/T B07-01-2006)1.4.勘测及专题研究1.4.1勘测根据工期安排,我公司于2017年10月下开始进行测前技术资料的准备,收集了与该路段有关的各类设计文件,城镇总体规划,地形图、工程地质、水文、气象及地震烈度等有关资料。
连续刚构桥梁的设计与计算连续刚构桥梁是指由多个梁段组成的桥梁,每个梁段均能起到承担桥载荷和传递荷载的作用。
这种桥梁采用了连续刚构的结构形式,在设计和计算过程中需要考虑多个因素,包括材料选用、截面形状、节点连接、荷载分布等。
本文将从这些方面对连续刚构桥梁的设计和计算进行探讨。
1.材料选用在连续刚构桥梁的设计中,材料的选取是至关重要的。
一般情况下,桥梁采用钢、混凝土等材料进行建造。
不同的材料具有不同的特点和性能,因此需要根据设计要求进行选择。
钢材具有强度高、刚度好的特点,可以满足桥梁对于载荷强度和刚度的要求;而混凝土则具有较好的耐久性和抗冲击性能,并且能够有效地降低桥梁的噪音和震动。
在实际应用中,一般会结合两种材料进行设计,如采用钢筋混凝土构造。
2.截面形状桥梁的截面形状对于桥梁的承载能力和刚度影响较大。
因此,在设计中需要根据实际需要和材料特性选择适合的截面形状。
目前常见的截面形状包括T形、矩形、圆形、箱形等。
不同的截面形状具有不同的承载能力和刚度,可以根据设计要求进行选择。
例如,对于需要承受大荷载的桥梁,一般采用宽而深的箱形截面,以提高承载能力和刚度;而对于跨度较小的桥梁,则可以选择较为轻盈的矩形或圆形截面。
3.节点连接节点连接是指桥梁中各个构件的连接方式。
在连续刚构桥梁的设计中,节点连接的质量和可靠性对于桥梁的安全性和稳定性十分重要。
节点连接方式一般分为焊接、螺栓连接、铆接等。
其中,焊接方式具有连接强度高、结构稳定等优点,但需要施工技术高超,且难以拆卸和维修;而螺栓连接方式则具有拆卸和维修方便等特点,但连接强度相对较低。
因此,在节点连接的选择上需要根据桥梁的具体情况进行综合考虑。
4.荷载分布在桥梁的设计和计算中,需要考虑到各种不同类型的荷载,包括自重荷载、静荷载、动荷载、温度荷载等。
这些荷载的分布和大小对于连续刚构桥梁的稳定性和承载能力有着较大的影响。
例如,在静荷载和动荷载作用下,桥梁会发生不同程度的挠曲和变形,会对桥梁的安全性和稳定性产生影响。
预应力混凝土连续梁、连续刚构桥设计指导意见0.目的和范围为提高预应力混凝土连续梁、连续刚构桥设计质量和使用寿命,防止混凝土箱梁梁体开裂、跨中下挠、跨中底板崩裂、大体积混凝土温度裂缝等质量通病,特制定有关设计指导意见。
本指导意见适用中交二公院承接的跨径大于或等于70 米的预应力混凝土连续梁、连续刚构桥设计。
1.总体布置1.1 结构体系根据桥墩的高度,经计算确定是采用连续梁还是连续刚构,原则上尽量采用刚构体系,对于桥墩较矮、多跨或墩高相差较大的,可采用连续体系或连续——刚构组合体系。
1.2 跨径预应力混凝土连续梁、连续刚构桥主跨一般不宜大于200m,主跨大于200m 时应与其他桥型进行充分比选论证;一般情况下边中跨比不小于0.55,在过渡墩较高、边跨现浇段难以采用落地支架现浇时,边中跨比最小可采用0.53, 以保证结构在最不利荷载作用下边墩支座有一定压力。
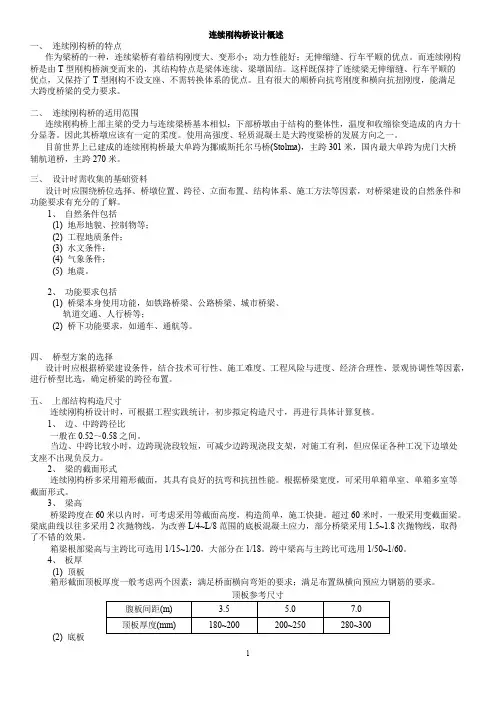
2.构造尺寸2.1 梁高为提高箱梁的承载能力,改善主梁的应力状况,箱梁应有足够的高度。
箱梁根部梁高宜控制在主跨跨度的1/16~1/18,跨中梁高宜控制在主跨跨度的1/30~1/55,考虑到新的《公路钢筋混凝土及预应力混凝土桥涵设计规范》JTG D62-2004)的实施和荷载标准的调整,在净空不受限制的条件下可适当增加梁高,梁高宜按二次抛物线变化。
2.2 腹板厚度箱梁腹板厚度一般为40~80cm,为方便施工,腹板厚度变化宜在1~2个节段完成。
2.3 顶、底板宽度及厚度单箱单室截面箱梁底板宽度宜控制在8.0m以内,翼缘板悬臂长宜控制在4.0m以内,否则采用单箱双室断面。
箱梁顶板厚度宜采用25~32cm,具体厚度根据箱梁宽度确定,以满足桥面横向受力和纵、横向预应力钢束的构造要求。
底板厚度自跨中至墩顶随负弯矩的增大而逐渐加厚,墩顶箱梁底板厚度一般为箱梁高度的1/10~1/12,跨中厚度一般为30~35cm。
厚度一般按二次抛物线变化。
2.4横隔板箱梁应设端横隔板、墩顶横隔板、中跨跨中横隔板,横隔板应设检修人孔。
连续刚构设计指南哎呀,说到连续刚构设计,这可真是个技术活儿,得慢慢来,不能急。
咱们先从基础说起,就像盖房子一样,得先打好地基,对吧?首先,咱们得搞清楚连续刚构是啥玩意儿。
简单来说,它就是一种桥梁结构,由多个连续的梁段组成,这些梁段之间通过刚性连接,形成一个整体。
这种设计的好处是,它能够更好地分散荷载,减少梁的弯曲应力,让桥梁更加稳固耐用。
好了,咱们开始聊聊设计指南。
首先,你得有个概念,就是连续刚构设计不是一蹴而就的,它需要经过好几个阶段,从初步设计到最终施工图,每一步都得小心翼翼。
1. 初步设计阶段:这个阶段,你得先确定桥梁的大概位置、长度、宽度和高度。
这就像是你决定在哪儿盖房子,房子要多大一样。
你得考虑到周围的环境,比如河流、道路、地形等等。
这个阶段,你得用到一些基本的力学知识,比如荷载分析,确定桥梁能承受的最大重量。
2. 详细设计阶段:这个阶段,你得开始考虑桥梁的具体结构了。
比如,梁的截面形状、材料选择、连接方式等等。
这就像是你决定房子用什么样的砖,窗户要多大,门要朝哪个方向开。
这个阶段,你得用到更复杂的力学计算,比如弯矩、剪力、轴力的计算。
3. 施工图设计阶段:到了这个阶段,你得把前面所有的设计细节都画成图纸,让施工队能够按照图纸施工。
这就像是你把房子的设计图交给建筑工人,让他们按照图施工。
这个阶段,你得确保所有的细节都考虑到了,比如施工的顺序、材料的运输、施工的安全等等。
4. 施工阶段:这个阶段,你得监督施工队按照图纸施工,确保所有的细节都按照设计来。
这就像是你在旁边看着建筑工人盖房子,确保他们没有偷工减料。
5. 验收阶段:最后,你得对完成的桥梁进行验收,确保它符合设计要求,能够安全使用。
这就像是你检查新房子,看看有没有裂缝,窗户能不能关紧。
哎呀,说了那么多,感觉有点啰嗦了。
但连续刚构设计真的不是一件简单的事情,它需要耐心、细心和专业知识。
希望这些大白话能帮你理解连续刚构设计的基本流程。
悬臂浇筑连续刚构技术指南最新下载提示:该文档是本店铺精心编制而成的,希望大家下载后,能够帮助大家解决实际问题。
文档下载后可定制修改,请根据实际需要进行调整和使用,谢谢!并且,本店铺为大家提供各种类型的实用资料,如教育随笔、日记赏析、句子摘抄、古诗大全、经典美文、话题作文、工作总结、词语解析、文案摘录、其他资料等等,想了解不同资料格式和写法,敬请关注!Download tips: This document is carefully compiled by this editor. I hope that after you download it, it can help you solve practical problems. The document can be customized and modified after downloading, please adjust and use it according to actual needs, thank you!In addition, this shop provides you with various types of practical materials, such as educational essays, diary appreciation, sentence excerpts, ancient poems, classic articles, topic composition, work summary, word parsing, copy excerpts, other materials and so on, want to know different data formats and writing methods, please pay attention!悬臂浇筑连续刚构技术指南旨在帮助工程师在大型桥梁建设中更好地使用这种先进技术。
连续刚构桥工程设计方案一、项目概述连续刚构桥是一种常见的桥梁结构形式,它采用连续梁的设计理念,将多跨梁连接在一起,形成一种整体受力的结构体系。
本设计方案以某城市快速路上的连续刚构桥工程为例,桥面宽度为双向八车道,总跨度为1000米,共分为5跨,每跨长度为200米。
桥墩高度为50米,采用预制混凝土箱梁,墩柱采用钢管混凝土结构。
二、设计依据1. 工程地质报告:根据地质勘察报告,桥址区地质条件良好,适合建造连续刚构桥。
2. 设计规范:本工程设计遵循《公路工程技术标准》(JTG B01-2014)、《公路桥涵设计通用规范》(JTG D60-2015)等相关规范要求。
3. 交通流量:根据交通流量调查,该路段日交通量约为15000辆/日,设计时需考虑未来交通量的增长。
4. 结构材料:采用预制混凝土箱梁和钢管混凝土墩柱,符合现代桥梁建设的发展趋势。
三、设计方案1. 桥面结构:桥面采用预制混凝土箱梁,梁高2.5米,梁宽3.5米,梁长200米。
桥面横坡为1.5%,满足道路设计要求。
2. 墩柱结构:墩柱采用钢管混凝土结构,直径1.2米,壁厚0.4米。
墩柱高度为50米,顶部设置劲性骨架连接梁底板,以提高整体稳定性。
3. 连接方式:采用预应力混凝土连接,通过预应力筋将梁与墩柱连接在一起,确保结构整体受力。
4. 支座系统:桥梁支座采用橡胶支座,具有良好的弹性、耐久性和抗剪切性能,满足桥梁的变形和受力要求。
5. 施工方法:采用预制混凝土箱梁,通过预制厂进行生产,提高施工质量和效率。
墩柱采用钢管混凝土施工,施工过程中严格控制混凝土的浇筑质量和养护。
四、设计计算1. 结构受力分析:采用结构分析软件进行受力分析,计算桥梁在各种荷载作用下的内力和变形,确保结构安全可靠。
2. 稳定性分析:对墩柱的稳定性进行计算分析,确保墩柱在施工和运营过程中的稳定性。
3. 耐久性分析:根据桥址区的环境条件,对桥梁的耐久性进行评估,选择合适的材料和施工工艺,提高桥梁的使用寿命。
大跨径连续刚构设计指南(JTG D62-2004)目录1 总则262 作用272.1作用及其组合 (27)2.2设计中必须重点考虑的几个作用 (27)3 持久状况承载能力极限状态计算 293.1永久作用内力的计算 (29)3.2主梁正截面承载能力极限状态计算 (29)3.3主梁斜截面承载能力极限状态计算 (29)3.4箱梁的剪力滞效应 (29)4 持久状况正常使用极限状态计算 304.1抗裂验算 (30)4.2挠度的计算与控制 (31)4.3计算参数的取用 (33)5 持久状况和短暂状况构件的应力计算345.1正截面应力计算与控制 (34)5.2主拉应力计算与控制 (34)5.3箱梁横向计算 (35)5.4必要时进行有效预应力不足的敏感性分析 (36)6 构造及施工措施 376.1箱梁一般构造尺寸的规定 (37)6.2墩身一般构造尺寸的规定 (38)6.3普通钢筋的构造要求 (40)6.4预应力的构造要求 (42)6.5施工措施 (44)6.6其他方面 (46)7 条文说明23附件1 52附件2 571.1 目的为避免大跨径预应力混凝土连续刚构桥在运营期出现跨中下挠、腹板斜裂缝、底板裂缝等病害,特制定本指南。
在制订时,充分吸取了现有大跨径混凝土连续刚构存在的跨中下挠、腹板斜裂缝、底板裂缝等病害教训,从而提出主梁的一些应力控制指标,以及改进缺陷的一些经验措施,作为《公路钢筋混凝土及预应力混凝土桥涵设计规范》(JTG D62-2004)的补充。
1.2 适用范围本指南适用于新的大跨径、变截面、预应力混凝土连续刚构桥的设计,有关旧桥加固设计见《大跨径预应力混凝土连续刚构加固指南》。
2.1 作用及其组合按照《公路桥涵设计通用规范》(JTG D60-2004)中的相关条款进行。
2.2 设计中必须重点考虑的几个作用2.2.1结构自重和预应力考虑结构自重和预应力时,宜计入施工规范容许范围内的误差对结构的影响。
2.2.2 活载活载按照《公路桥涵设计通用规范》(JTG D60-2004)取用。
预应力混凝土连续梁、连续刚构桥设计指导意见0.目的和范围为提高预应力混凝土连续梁、连续刚构桥设计质量和使用寿命,防止混凝土箱梁梁体开裂、跨中下挠、跨中底板崩裂、大体积混凝土温度裂缝等质量通病,特制定有关设计指导意见。
本指导意见适用中交二公院承接的跨径大于或等于70米的预应力混凝土连续梁、连续刚构桥设计。
1.总体布置1.1 结构体系根据桥墩的高度,经计算确定是采用连续梁还是连续刚构,原则上尽量采用刚构体系,对于桥墩较矮、多跨或墩高相差较大的,可采用连续体系或连续——刚构组合体系。
1.2 跨径预应力混凝土连续梁、连续刚构桥主跨一般不宜大于200m,主跨大于200m时应与其他桥型进行充分比选论证;一般情况下边中跨比不小于0.55,在过渡墩较高、边跨现浇段难以采用落地支架现浇时,边中跨比最小可采用0.53,以保证结构在最不利荷载作用下边墩支座有一定压力。
2.构造尺寸2.1 梁高为提高箱梁的承载能力,改善主梁的应力状况,箱梁应有足够的高度。
箱梁根部梁高宜控制在主跨跨度的1/16~1/18,跨中梁高宜控制在主跨跨度的1/30~1/55,考虑到新的《公路钢筋混凝土及预应力混凝土桥涵设计规范》(JTGD62-2004)的实施和荷载标准的调整,在净空不受限制的条件下可适当增加梁高,梁高宜按二次抛物线变化。
2.2 腹板厚度箱梁腹板厚度一般为40~80cm,为方便施工,腹板厚度变化宜在1~2个节段完成。
2.3 顶、底板宽度及厚度单箱单室截面箱梁底板宽度宜控制在8.0m 以内,翼缘板悬臂长宜控制在4.0m以内,否则采用单箱双室断面。
箱梁顶板厚度宜采用25~32cm,具体厚度根据箱梁宽度确定,以满足桥面横向受力和纵、横向预应力钢束的构造要求。
底板厚度自跨中至墩顶随负弯矩的增大而逐渐加厚,墩顶箱梁底板厚度一般为箱梁高度的1/10~1/12,跨中厚度一般为30~35cm。
厚度一般按二次抛物线变化。
2.4 横隔板箱梁应设端横隔板、墩顶横隔板、中跨跨中横隔板,横隔板应设检修人孔。
预应力混凝土连续刚构箱梁桥设计施工指导意见鉴于连续刚构箱梁桥,尤其是大跨径连续刚构箱梁桥,较普遍地存在着混凝土箱梁开裂和跨中下挠等质量通病。
为吸取教训,提高我省大跨度预应力混凝土连续刚构箱梁桥建设质量和使用寿命,对预应力混凝土连续刚构箱梁桥的设计与施工提出如下指导意见:一、一般要求预应力混凝土连续刚构箱梁桥的设计与施工应遵循交通部现行设计与施工相关技术标准和规范的要求。
项目业主、设计、施工、监理、监控等单位要高度重视预应力混凝土连续刚构箱梁桥的设计与施工质量,加强对设计和施工方案的审查把关,从严控制。
二、设计1、总体布置(1)预应力混凝土连续刚构箱梁桥主跨一般不宜大于200米,主跨大于200米时应与其他桥型进行充分的比选论证。
(2)预应力混凝土连续刚构箱梁桥一联跨数不应超过五跨。
(3)预应力混凝土连续刚构箱梁桥边中跨之比宜在0.53~0.62的范围内,并使结构在最不利荷载作用下边墩支座有一定的压力。
(4)预应力混凝土连续刚构箱梁桥墩高不宜小于跨度的五分之一,且不宜小于20米。
(5)有条件时,桥面纵向宜设置纵坡不小于0.5%凸形竖曲线;应避免桥面设置凹形竖曲线。
2、构造设计混凝土箱梁和墩身的构造尺寸应统一考虑,确保体系刚度满足规范要求。
(1)箱梁梁高为提高梁体的抗剪能力,改善主梁应力状态,箱梁应有足够的高度。
根部箱梁高度宜控制在主跨跨度的1/16~1/18,梁高变化的抛物线次数宜在1.8-2.0的范围内选择,跨径大时取小值,跨径小时取大值。
(2)箱梁腹板箱梁腹板最小厚度不宜小于40 cm,箱梁腹板与顶底板间承托最小边长应大于50cm。
(3)箱梁根部0#块应对箱梁根部0#块进行空间应力分析,认真分析各种工况的应力分布状态,可通过消除局部应力集中和在拉应力区布设足够数量的普通钢筋等措施改善0#块局部受力,减少0#块裂缝的产生。
(4)桥墩抗推刚度在体系刚度满足规范要求的前提下,宜尽量减小桥墩的抗推刚度,以减小混凝土收缩徐变、温度等因素对结构受力的不利影响。
条文说明1.1针对目前大跨连续刚构较普遍存在的跨中下挠、腹板斜裂缝、底板裂缝等病害,本指南通过分析其可能存在的成因,结合对于这些病害的一些处理经验措施,从设计角度提出了一些在设计中需要注意和加强的要点,以便通过对一些设计指标的控制以及必要的构造措施的采取来降低和消除可能出现的病害。
本指南旨在细化《公路钢筋混凝土及预应力混凝土桥涵设计规范》(JTG D62-2004)在大跨径预应力混凝土连续刚构设计上的应用,作为对现行《规范》的补充,从而希望大跨径预应力混凝土连续刚构健康发展。
2.2.1《桥涵施工规范》规定,桥梁结构断面尺寸允许有±5%误差,桥面铺装厚度允许超厚L/5000(L为连续刚构主跨跨径),预应力钢绞线容许±6%误差。
鉴于设计中考虑整个桥面铺装超厚L/5000(L为连续刚构主跨跨径)偏大,本指南建议设计中考虑桥面铺装超厚L/7000(L为连续刚构主跨跨径),但不得小于2cm,结构尺寸±5%误差和钢铰线±6%误差。
2.3.4 考虑到应充分估计混凝土收缩徐变对结构的影响,本指南建议在采用潮湿度计算徐变效应的同时,也采用混合理论来计算结构的收缩徐变,采用混合理论时分别取徐变系数β=0.021、终极值ψk=2.0和徐变系数β=0.0021、终极值ψk=2.5两种情况,取三种结果中徐变效应较大的作为结构的徐变效应。
3.1.1进行承载力校和时除按照规范规定外,还需考虑以下三个方面的问题:1.计算内力组合时,建议计入结构自重(箱梁和铺装)的施工误差引起的内力增减。
2.进行内力组合时,宜充分估计施工误差引起的混凝土收缩徐变内力的变化。
3.计算结构抗力时宜考虑施工引起的预应力钢绞线误差对结构抗力的影响。
3.2计算主梁正截面承载能力时宜注意以下几个问题:1.安全等级的确定对于大跨径预应力混凝土连续刚构桥的安全等级均宜按照一级来控制,即结构的重要性系数取1.1。
2.主梁的承载能力计算要考虑施加预应力产生的次内力的影响。
目录1 总则 (2)2 作用 (3)2.1作用与其组合 (3)2.2设计中必须重点考虑的几个作用 (3)3 持久状况承载能力极限状态计算 (5)3.1永久作用内力的计算 (5)3.2主梁正截面承载能力极限状态计算 (5)3.3主梁斜截面承载能力极限状态计算 (5)3.4箱梁的剪力滞效应 (5)4 持久状况正常使用极限状态计算 (6)4.1抗裂验算 (6)4.2挠度的计算与控制 (7)4.3计算参数的取用 (9)5 持久状况和短暂状况构件的应力计算 (10)5.1正截面应力计算与控制 (10)5.2主拉应力计算与控制 (10)5.3箱梁横向计算 (11)5.4必要时进行有效预应力不足的敏感性分析 (12)6 构造与施工措施 (13)6.1箱梁一般构造尺寸的规定 (13)6.2墩身一般构造尺寸的规定 (14)6.3普通钢筋的构造要求 (16)6.4预应力的构造要求 (18)6.5施工措施 (19)6.6其他方面 (22)7 条文说明 (23)附件1 (52)附件2 (57)1.1 目的为避免大跨径预应力混凝土连续刚构桥在运营期出现跨中下挠、腹板斜裂缝、底板裂缝等病害,特制定本指南。
在制订时,充分吸取了现有大跨径混凝土连续刚构存在的跨中下挠、腹板斜裂缝、底板裂缝等病害教训,从而提出主梁的一些应力控制指标,以与改进缺陷的一些经验措施,作为《公路钢筋混凝土与预应力混凝土桥涵设计规范》(JTG D62-2004)的补充。
1.2 适用范围本指南适用于新的大跨径、变截面、预应力混凝土连续刚构桥的设计,有关旧桥加固设计见《大跨径预应力混凝土连续刚构加固指南》。
2.1 作用与其组合按照《公路桥涵设计通用规范》(JTG D60-2004)中的相关条款进行。
2.2 设计中必须重点考虑的几个作用2.2.1结构自重和预应力考虑结构自重和预应力时,宜计入施工规范容许范围内的误差对结构的影响。
2.2.2 活载活载按照《公路桥涵设计通用规范》(JTG D60-2004)取用。
结构设计知识:连续刚构架结构的设计与应用连续刚构架结构是一种常用的钢结构形式,被广泛应用于高层建筑、桥梁、体育馆等建筑物的设计中。
它的特点是梁和柱之间形成了一定刚度的连接,使得整个结构能够承受更大的外力荷载和扭转力矩,同时提高了结构的稳定性和抗风能力。
本文将从设计、应用及优点等方面详细介绍连续刚构架结构。
I.连续刚构架结构的设计(一)连续刚构架结构的概念与特点连续刚构架结构是由多个已知长度、截面相同、刚度相等的梁段通过节点连接成为整体的结构。
节点处通过设计合适的连接方式,使得结构在承受外力和荷载的作用下能产生连接性的反力矩和反弯矩。
相比于传统的桁架、框架结构,连续刚构架结构具备以下特点:1.结构稳定性好。
由于连续刚构架具备较高的刚度和稳定性,使得建筑物在发生地震、风灾等自然灾害时也能够稳定承受外力荷载。
2.可适应性强。
连续刚构架结构可以根据需求进行设计和调整,适用于不同形态和使用场景的建筑物,如高层建筑、桥梁和体育馆等。
3.施工周期短。
相比于传统的混凝土结构等,钢结构的施工周期较短,可以大大缩短工期,提高效率。
(二)连续刚构架结构的设计方法在进行连续刚构架结构的设计时,需要注意以下几点:1.一定要明确荷载要求,进行受力分析。
通过受力分析,确定节点间的刚度和荷载反应力,以确保整个结构能够承受外力荷载。
2.合理设计连续节点和节点连接。
设计节点时需要考虑节点的刚度和节点连接的可靠性,同时在节点处设置适当的刚性支撑来增加结构的稳定性。
3.合理选择买断节点跨度。
节点间的跨度应该适当,不宜过长或过短。
一般只有在梁的长度超过规定的限度时才会采用买断节点,以降低梁的自由度和提高抗扭性。
4.优化材料选用和构造形式。
在设计过程中需要考虑结构的材料选用和构造形式,采用高强度、高刚度的材料来提高结构的承载能力和刚度,同时可以应用各种可能的构造形式来巧妙地利用刚度和灵活性。
(三)连续刚构架结构的计算连续刚构架结构的计算需要进行受力分析、位移计算和满足稳定性要求等几方面的计算。
连续钢构毕业设计连续钢构是一种新型的建筑结构体系,它以钢材为主要材料,通过连接件将钢构件组合成为一个整体,形成连续的结构体系。
在建筑设计中,连续钢构被广泛应用于大跨度、高层、特殊形状等方面。
一、概述连续钢构的特点是结构轻巧、刚度大、抗震性能好、施工速度快等优点。
它适用于多种不同类型的建筑物,如跨度大于50米的桥梁、高层建筑、机场候机楼等。
同时,在建筑设计中,连续钢构还可以与混凝土结合使用,形成混合结构体系。
二、设计原则在进行连续钢构的设计时,需要遵循以下原则:1. 结构优化:通过对结构进行优化设计,使其达到最佳的力学性能和经济效益。
2. 安全可靠:保证结构在使用过程中的安全可靠性。
3. 施工便利:考虑施工过程中的便利性和效率性。
4. 美观实用:保证结构在外观上美观实用,并满足使用功能要求。
5. 环保节能:考虑结构在使用过程中的环保节能问题。
三、设计流程连续钢构的设计流程一般包括以下几个步骤:1. 建立结构模型:根据建筑物的实际情况,建立连续钢构的结构模型。
2. 安全评估:对结构进行安全评估,确定结构所需的强度和稳定性。
3. 结构分析:对结构进行力学分析,以确定其受力状况和变形情况,并进行优化设计。
4. 连接件设计:设计连接件,以保证各个钢构件之间的连接牢固可靠,并满足使用要求。
5. 施工图设计:根据实际施工情况,进行施工图设计,以便于施工过程中的操作和管理。
四、应用案例1. 北京国家大剧院北京国家大剧院是一座世界级的现代化剧院,采用了连续钢构结构体系。
整个建筑由三个巨大的半球形体量组成,通过一条巨型玻璃幕墙将它们紧密地联系在一起。
连续钢构作为主要承载体系,在保证建筑物外观美观的同时,还具有良好的抗震性能和稳定性。
2. 上海世博会中国馆上海世博会中国馆是一座代表着中国传统文化和现代科技的建筑物,采用了连续钢构结构体系。
整个建筑由一个巨大的立方体和一个悬浮在立方体上方的屋顶组成。
连续钢构作为主要承载体系,在保证建筑物外观美观的同时,还具有良好的抗震性能和稳定性。
预应力混凝土连续梁、连续刚构桥设计指导意见
0.目的和范围
为提高预应力混凝土连续梁、连续刚构桥设计质量和使用寿命,防止混凝土箱梁梁体开裂、跨中下挠、跨中底板崩裂、大体积混凝土温度裂缝等质量通病,特制定有关设计指导意见。
本指导意见适用中交二公院承接的跨径大于或等于70米的预应力混凝土连续梁、连续刚构桥设计。
1.总体布置
1.1结构体系
根据桥墩的高度,经计算确定是采用连续梁还是连续刚构,原则上尽量采用刚构体系,对于桥墩较矮、多跨或墩高相差较大的,可采用连续体系或连续——刚构组合体系。
1.2跨径
预应力混凝土连续梁、连续刚构桥主跨一般不宜大于200m,主跨大于200m 时应与其他桥型进行充分比选论证;一般情况下边中跨比不小于0.55,在过渡墩较高、边跨现浇段难以采用落地支架现浇时,边中跨比最小可采用0.53,以保证结构在最不利荷载作用下边墩支座有一定压力。
2.构造尺寸
2.1梁高
为提高箱梁的承载能力,改善主梁的应力状况,箱梁应有足够的高度。
箱梁根部梁高宜控制在主跨跨度的1/16~1/18,跨中梁高宜控制在主跨跨度的1/30~1/55,考虑到新的《公路钢筋混凝土及预应力混凝土桥涵设计规范》(JTG D62-2004)的实施和荷载标准的调整,在净空不受限制的条件下可适当增加梁高,梁高宜按二次抛物线变化。
2.2腹板厚度
箱梁腹板厚度一般为40~80cm,为方便施工,腹板厚度变化宜在1~2个节段完成。
2.3顶、底板宽度及厚度
单箱单室截面箱梁底板宽度宜控制在8.0m以内,翼缘板悬臂长宜控制在4.0m以内,否则采用单箱双室断面。
箱梁顶板厚度宜采用25~32cm,具体厚度根据箱梁宽度确定,以满足桥面横向受力和纵、横向预应力钢束的构造要求。
底板厚度自跨中至墩顶随负弯矩的增大而逐渐加厚,墩顶箱梁底板厚度一般为箱梁高度的1/10~1/12,跨中厚度一般为30~35cm。
厚度一般按二次抛物线变化。
2.4横隔板
箱梁应设端横隔板、墩顶横隔板、中跨跨中横隔板,横隔板应设检修人孔。
2.5调平层
箱梁顶面混凝土调平层厚度宜为6~8cm。
2.6桥墩
对于连续刚构桥,在强度和稳定满足规范要求的前提下,桥墩的抗推刚度不宜过大,以减少混凝土收缩徐变、温度等作用对结构受力的不利影响。
为方便施工,桥墩宜按等截面设计,在强度和稳定难以满足要求的情况下,可采用双面变坡,但不宜采用四面变坡。
双薄壁墩之间宜按不设置系梁进行设计,施工阶段的稳定问题可采取临时支撑等适宜的措施来解决。
3.预应力体系
3.1纵向预应力体系
应配置适当的腹板下弯束,以改善箱梁腹板的主拉应力。
腹板下弯束宜对称于腹板布置,其锚固位置距箱梁顶面宜置于截面高度2/3位置附近。
宜适当增加负弯距钢束,以减少跨中正弯距钢束。
底板钢束应尽量靠近腹板布置,钢束应平弯靠近腹板锚固,锚固齿板应与腹板连成整体,底板齿板不宜做成横向贯通齿板。
波纹管净距原则上不宜小于7cm。
按全预应力构件设计时,最不利荷载组合下,正截面最大压应力不宜大于规范限值的0.9倍,最小压应力储备宜控制在1MPa左右。
跨中底板应预留连续束数量的10%并不少于2孔的备用孔道,作为运营期备
用束的孔道。
3.2竖向预应力体系
一般情况下,竖向预应力宜作为安全储备,不参与主拉应力计算,必要时,可考虑0.5倍竖向预应力效应。
竖向预应力宜对称于腹板布置,对于跨径较大的桥梁,对于梁高大于6m的梁段宜采用钢绞线。
采用精轧螺纹钢筋时应明确要求采用二次张拉工艺,以保证其有效性。
竖向预应力应滞后2~3节段张拉。
3.3横向预应力体系
横向预应力采用扁锚体系,采用一端张拉、一端轧花固定的锚固方式,有条件时应两端交叉锚固。
横向预应力应滞后2~3节段张拉。
4.普通钢筋
(1)腹板、齿板应配置闭合箍筋。
(2)底板应配置防止底板崩裂的受力钢筋,防崩钢筋在有连续钢束的节段采用闭合箍筋,且在节段线两侧80cm范围内宜适当加强,在无连续钢束的节段可采用135º弯钩的钩筋,要求箍(钩)住底板最外层钢筋。
在设计图中应示出钢筋之间相互关系的大样图。
(3)钢束定位钢筋采用“井”字型,对于直线段钢束,间距不宜大于80cm,对于曲线段钢束,间距不宜大于50cm。
(4)对于高度较高、截面尺寸较大的桥墩及箱梁0号节段,表面宜配置带肋钢筋网,以防止温度及收缩裂缝。
5.施工工艺要求(在设计说明中要明确的关键工艺要求)
在说明书施工要点中,除应符合《公路桥涵施工技术规范》(TTJ041—2000)和以往说明中一般性内容外,需着重强调如下内容:
1)对大体积混凝土,施工单位应严格执行《公路桥涵施工技术规范》(TTJ041—2000)中关于大体积混凝土施工的相关要求,进行温控设计。
2)设计应根据计算情况提出主梁悬浇过程中允许的最大不平衡荷载。
3)设计应给出允许空挂蓝的重量范围。
4)对挂蓝和现浇支架提出预压要求,预压荷载为其所承受的块件重量。
5)所有预应力管道均需按设计要求采用“井”字形定位钢筋进行精确定位,应严格保证管道的弯曲坐标和角度,定位钢筋应与箱梁纵横向钢筋点焊连接。
6)所有普通钢筋均应按设计图的要求布置,任何情况下都不能取消,也不能随意改变钢筋位置和钢筋相互关系,如确因施工需要和钢筋相互干扰而改变时,应取得设计代表同意并采取相应补救措施。
7)悬臂块件浇筑时混凝土必须由远端向已浇块件方向浇筑,以免造成新旧混凝土接缝处出现竖向裂缝。
8)悬臂浇筑箱梁节段混凝土时,应尽可能一次浇筑完成,当施工条件限制必须分层浇筑时,底板应一次浇筑完成,腹板分层浇筑,分层间隔时间控制在混凝土初凝前并使层与层覆盖住。
9)所有预应力施加都应在混凝土强度达到设计强度等级的一定值(由设计提出),且混凝土龄期不少于五天后进行。
6.其它
结构的构造和计算结果必须满足《公路钢筋混凝土及预应力混凝土桥涵设计规范》(JTG D62-2004)和其它相关规范的要求。
当上述内容与规范相冲突时应以规范为准。
7.本指导原则从2008年3月20日起实施。
编制人:
审核人:
批准人:。