q460b 高强度钢板
- 格式:wps
- 大小:214.00 KB
- 文档页数:3
Q460钢板焊接过程中应注意的事项说起“Q460”钢材,大多数人可能都不了解。
但就是这种不为人知的钢材,成为北京奥运会主体育场“鸟巢”钢结构的主要用材。
为“鸟巢”量身定做的Q460,在国内从未生产,更没有应用在建筑结构上。
我国科研人员经过攻关,终于研制出Q460来———Q460钢板焊接过程中应注意的事项?Q460化学成分%(摘自GB/T1591-1994)C(碳) Si(硅) P(磷) S(硫) Cr(铬) Ni(镍) Al(铝) Mn(锰) V(钒) Nb(铌) Ti(钛)≤0.20≤0.55≤0.035≤0.035≤0.70≤0.70≥0.015 1.00~1.70 0.02~0.20 0.015~0.060 0.02~0.20“鸟巢”钢结构Q460钢板焊接及验收已经有专用规范。
标准:绽放自主创新之花文章来源:中国焊接产业网/htm/show.asp?id=27891&classid=%D0%D0%D2%B5%B6%AF%C C%AC没有专项技术标准,是很多奥运场馆施工时面临的最大问题。
奥运场馆使用的钢材超过20种,厚度超过100种。
其中,110毫米Q460钢板焊接技术标准,是众多空白中最核心的难点。
“鸟巢”钢结构动工之前,施工单位对全世界150多个钢铁焊接的大型数据库进行了详细的检索,结果发现根本找不到任何记录。
应该预热多久,用什么温度焊接最合适?相关规范全是空白的。
几个主要奥运场馆的科研人员兵分多路,在100多种钢材之间反复进行可焊性实验。
有的北上哈尔滨,实验不同钢材在零下十几摄氏度下的焊接要求;有的埋头在实验室里,测算出了室外一级至五级风下进行焊接的不同技术参数。
有的对焊好的钢材进行压展、冲击实验……实验一直持续了五个多月,最终制定出了准确科学的施工质量验收规范。
厚钢板焊接技术及应用研究,成了奥运工程中又一项重大的自主创新突破。
今后在建筑中如果再遇到同类的焊接要求,无论中国还是外国,都可以奉这套标准为圭臬。
高强度钢板介绍牌号 Q420钢,强度高,特别是在正火或正火加回火状态有较高的综合力学性能。
主要用于大型船舶,桥梁,电站设备,中、高压锅炉,高压容器,机车车辆,起重机械,矿山机械及其他大型焊接结构件。
牌号 Q460钢,强度最高,在正火,正火加回火或淬火加回火状态有很高的综合力学性能,全部用铝补充脱氧,质量等级为 C 、 D 、 E 级,可保证钢的良好韧性的备用钢种。
用于各种大型工程结构及要求强度高,载荷大的轻型结构。
1.1 国内国内对汽车用高强度钢板倾向于分为两类:普通高强度钢板抗拉强度或屈服强度相对较低, 或采用传统工艺或传统工艺少许改进即能生产出来高强度钢板。
如烘烤硬化钢板、含磷钢板、高强度 IF 钢板以及 HSLA 钢板等。
先进高强度钢板需要采用先进设备及工艺方法才能生产出来的钢板, 如双相钢板(DP 钢板、复相钢板(CP 钢板、相变诱发塑性钢板(TRIP 钢板和马氏体钢板(M 钢板或 Mart 钢板等。
1.2 日本将抗拉强度不低于 340MPa 的冷轧钢板和抗拉强度不低于 490MPa 的热轧钢板通称为高强度钢板(HSS 。
1.3 德国(BMW高强度钢板(HSS 屈服强度高于 180MPa (包括 180MPa ,低于 300MPa 的钢板。
先进高强度钢板 (AHSS 屈服强度高于 300MPa (包括 300MPa , 低于 600MPa 的钢板。
超高强度钢板(UHSS 屈服强度高于 600MPa (包括 600MPa 的钢板。
1.4 ULSAB组织ULSAB 组织将高强度钢板分为两类:屈服强度为 210~550MPa 的钢板定义为高强度钢板 (HSS ; 屈服强度大于 550MPa 的钢板定义为超高强度钢板 (UHSS 。
1.5 国际钢铁协会(IISI把高强度钢板从定性概念上定义为高强度钢板(HSS 和先进高强度钢板(AHSS 。
2 高强度钢板的品种介绍2.1 普通高强度钢板(1高强度 IF 钢板是在 IF 钢的基础上,添加不同类型的强化元素(如固溶强化元素 P 、 Mn 、 Si 和适当的轧制工艺控制,使钢材在保证良好塑性和冲压性能的同时,拥有较高的强度,满足复杂形状轿车冲压件性能要求。
Q460GJB1>Q460GJB钢板简介Q460GJB钢板的牌号由代表屈服的汉语拼音字母(Q)、屈服强度数值、代表高性能建筑结构用钢的汉语拼音字母(GJ)、质量等级符号B组成。
此牌号因拥有良好的性能还可根据客户的需求增加一些其他的性能,而被广大应用于种高层建筑的建设中所使用。
2、Q460GJB钢板执行标准:属于建筑结构用钢板,执行标准GB/T19879-20153、Q460GJB钢板交货状态:正火、正火+P1火、控轧、调质、TMCP.TMCP+回火。
4、Q460GJB钢板冶炼方法:钢由电炉或转炉冶炼,并进行炉外精炼。
5、Q460GJB钢板尺寸、外形、重量及允许偏差:Q460GJB钢板的尺寸、外形及重量偏差应符合GB/T709-2006的规定6、建筑结构用钢:用于建造高层和重要建筑结构的钢。
要求具有较高的冲击韧性、足够的强度、良好的焊接性能、一定的屈强比,必要时还要求厚度方向性能。
成分备注:Cu为残余元素;可用AIt代替A1s,此时A1t≥0.02;为改善性能,根据需要可添力口Nb、Ti中一种或几种合金元素;V+Ti+Nb≤0.22°Ceq=C+Mn∕6+(Cr+Mo+V)∕5+(Ni+Cu)∕15Pcm=C+Si∕30+(Mn+Cu+Cr)∕20+Ni∕60+Mo∕15+V∕10+ 5BS含量9IOxQ460GJB钢板应用范围Q460GJB主要制造工业和民用建筑物的支撑和承重梁等,适用于高层建筑和大跨度建筑。
产品具有质量稳定性能好,性能波动小,Z向性能优良,焊接碳当量低等显著优势。
钢板Q460GJB广泛应用于北京奥运工程,上海世博工程,广州亚运工程和各大城市地标性建筑。
The Mechanics and Technology Property of Low Alloy and High Strength Structural Steel (China)1.Chemical compositionQ460CGrade: CChemical Composition (Quality score %)|C≤: 0.20Chemical Composition (Quality score %)|Mn: 1.00~1.70Chemical Composition (Quality score %)|Si≤: 0.55Chemical Composition (Quality score %)|P≤: 0.035Chemical Composition (Quality score %)|S≤: 0.035Chemical Composition (Quality score %)|V: 0.02~0.20Chemical Composition (Quality score %)|Nb: 0.015~0.060Chemical Composition (Quality score %)|Ti: 0.02~0.20Chemical Composition (Quality score %)|Al≥: 0.015Chemical Composition (Quality score %)|Cr≤: 0.70Chemical Composition (Quality score %)|Ni≤: 0.70Q460DGrade: DChemical Composition (Quality score %)|C≤: 0.20Chemical Composition (Quality score %)|Mn: 1.00~1.70Chemical Composition (Quality score %)|Si≤: 0.55Chemical Composition (Quality score %)|P≤: 0.030Chemical Composition (Quality score %)|S≤: 0.030Chemical Composition (Quality score %)|V: 0.02~0.20Chemical Composition (Quality score %)|Nb: 0.015~0.060Chemical Composition (Quality score %)|Ti: 0.02~0.20Chemical Composition (Quality score %)|Al≥: 0.015Chemical Composition (Quality score %)|Cr≤: 0.70Chemical Composition (Quality score %)|Ni≤: 0.70Q460EGrade: EChemical Composition (Quality score %)|C≤: 0.20Chemical Composition (Quality score %)|Mn: 1.00~1.70Chemical Composition (Quality score %)|Si≤: 0.55Chemical Composition (Quality score %)|P≤: 0.025Chemical Composition (Quality score %)|S≤: 0.025Chemical Composition (Quality score %)|V: 0.02~0.20Chemical Composition (Quality score %)|Nb: 0.015~0.060Chemical Composition (Quality score %)|Ti: 0.02~0.20Chemical Composition (Quality score %)|Al≥: 0.015Chemical Composition (Quality score %)|Cr≤: 0.70Chemical Composition (Quality score %)|Ni≤: 0.702.Mechanical propertyQ460CGrade: CYield Pointσs/MPa,≥| Thickness (Diameter,Side Length)/mm|≤16: 460 Yield Pointσs/MPa,≥| Thickness (Diameter,Side Length)/mm|>16~35: 440 Yield Pointσs/MPa,≥| Thickness (Diameter,Side Length)/mm|>35~50: 420 Yield Pointσs/MPa,≥| Thickness (Diameter,Side Length)/mm|>50~100: 400 Yield Pointσb/MPa: 550~720Elongationδ5(%)≥: 17impact absorbing energy AKV(longitudinal)/J,≥|+20℃:impact absorbing energy AKV(longitudinal)/J,≥|0℃: 34impact absorbing energy AKV(longitudinal)/J,≥|-20℃:impact absorbing energy AKV(longitudinal)/J,≥|-40℃:180°Bend Testing,d= Bent Diameter,a= Sample Thickness (Diameter)| Steel Plate Thickness (Diameter)/mm|≤16: d=2a180°Bend Testing,d= Bent Diameter,a= Sample Thickness (Diameter)| Steel Plate Thickness (Diameter)/mm|>16~100: d=3aQ460DGrade: DYield Pointσs/MPa,≥| Thickness (Diameter,Side Length)/mm |≤16: 460 Yield Pointσs/MPa,≥| Thickness (Diameter,Side Length)/mm |>16~35: 440 Yield Pointσs/MPa,≥| Thickness (Diameter,Side Length)/mm |>35~50: 420 Yield Pointσs/MPa,≥| Thickness (Diameter,Side Length)/mm |>50~100: 400 Yield Pointσb/MPa: 550~720Elongationδ5(%)≥: 17impact absorbing energy AKV(longitudinal)/J,≥|+20℃:impact absorbing energy AKV(longitudinal)/J,≥|0℃:impact absorbing energy AKV(longitudinal)/J,≥|-20℃: 34impact absorbing energy AKV(longitudinal)/J,≥|-40℃:180°Bend Testing,d= Bent Diameter,a= Sample Thickness (Diameter)| Steel Plate Thickness (Diameter)/mm |≤16: d=2a180°Bend Testing,d= Bent Diameter,a= Sample Thickness (Diameter)| Steel Plate Thickness (Diameter)/mm |>16~100: d=3aQ460EGrade: EYield Pointσs/MPa,≥| Thickness (Diameter,Side Length)/mm |≤16: 460 Yield Pointσs/MPa,≥| Thickness (Diameter,Side Length)/mm |>16~35: 440Yield Pointσs/MPa,≥| Thickness (Diameter,Side Length)/mm |>35~50: 420 Yield Pointσs/MPa,≥| Thickness (Diameter,Side Length)/mm |>50~100: 400 Yield Pointσb/MPa: 550~720Elongationδ5(%)≥: 17impact absorbing energy AKV(longitudinal)/J,≥|+20℃:impact absorbing energy AKV(longitudinal)/J,≥|0℃:impact absorbing energy AKV(longitudinal)/J,≥|-20℃:impact absorbing energy AKV(longitudinal)/J,≥|-40℃: 27180°Bend Testing,d= Bent Diameter,a= Sample Thickness (Diameter)| Steel Plate Thickness (Diameter)/mm |≤16: d=2a180°Bend Testing,d= Bent Diameter,a= Sample Thickness (Diameter)| Steel Plate Thickness (Diameter)/mm |>16~100: d=3a。
Q460等级高强度钢材螺栓抗剪连接孔壁承压性能有限元分析潘斌;石永久;王元清【摘要】运用三维实体有限元数值模拟方法,对9组Q460等级高强度钢材螺栓抗剪连接试验进行材料、几何、接触非线性分析,详细介绍了建立有限元模型的具体方法,给出了极限承载力的求解全过程,提出了影响其模拟精度的重要因素.根据端距、边距和螺栓间距的不同,采用有限元模型模拟出了连接板发生的孔壁承压破坏、净截面破坏等不同的破坏模式,通过有限元分析得到的极限承载力计算值与试验值十分接近.结果表明:建立的有限元模型能够准确模拟高强度钢材孔壁承压性能,选择合适的应力-应变关系和接触刚度是影响计算精度的关键.%A finite element model with three-dimensional solid elements was established to stimulate the bolted connection in nine groups of Q460 grade high strength steels. Non-linear material, geometrical and contact analysis were carried out to predict the load-displacement curves. The model-building procedure and solution programs were introduced in detail. Due to various end distance, edge distance and pitches, different failure modes were observed including end tear-out, bearing resistance and net-section facture. The effectiveness of the performed finite element analysis was verified by the comparison between calculation results and the experiment results. The results show that the finite element model in the paper can simulate bearing resistance of bolted connection in high strength steels. It's found that the appropriate stress-strain relations and contact stiffness are important parameters for accurate prediction.【期刊名称】《建筑科学与工程学报》【年(卷),期】2012(029)002【总页数】8页(P48-54,95)【关键词】高强度钢材;孔壁承压性能;破坏模态;有限元分析;接触非线性;极限承载力【作者】潘斌;石永久;王元清【作者单位】清华大学土木工程安全与耐久教育部重点实验室,北京 100084;清华大学土木工程系,北京 100084;清华大学土木工程安全与耐久教育部重点实验室,北京 100084;清华大学土木工程系,北京 100084;清华大学土木工程安全与耐久教育部重点实验室,北京 100084;清华大学土木工程系,北京 100084【正文语种】中文【中图分类】TU3910 引言高强度(Q460级或更高强度)钢材已在实际工程中得到了逐步推广和应用[1]。
钢结构常用钢板材质及规格明细1.碳素结构钢板碳素结构钢板是一种以碳元素为主要合金元素的钢板。
常见的碳素结构钢板材质有Q235B、Q345B、Q420B、Q460C等。
这些钢板具有良好的强度和韧性,广泛应用于建筑、桥梁、汽车、机械等领域。
常见的规格有厚度为2mm-650mm,宽度为1000mm-4020mm。
2.低合金高强度钢板低合金高强度钢板是一种添加了其他合金元素以提高钢板强度的钢板。
常见的低合金高强度钢板材质有Q345C、Q390C、Q420D、Q460D等。
这些钢板具有较高的强度和韧性,适用于大型机械设备、建筑工程和桥梁等领域。
常见的规格有厚度为6mm-150mm,宽度为1000mm-4000mm。
3.耐候结构钢板耐候结构钢板是一种通过添加合金元素,使钢板具有良好的耐候性和耐腐蚀性的钢板。
常见的耐候结构钢板材质有SPA-H、SPA-C、09CuPCrNi-A、Q355NHD等。
这些钢板具有耐候性好、耐腐蚀性强的特点,广泛应用于建筑、船舶、桥梁等领域。
常见的规格有厚度为2mm-100mm,宽度为1000mm-4000mm。
4.不锈钢板不锈钢板是一种具有较高抗腐蚀性能的钢板。
常见的不锈钢板材质有304、316、321、430等。
这些钢板具有耐高温、耐酸碱性强的特点,适用于化工、医药、食品加工等领域。
常见的规格有厚度为0.3mm-100mm,宽度为1000mm-5000mm。
钢结构常用钢板材质及规格明细可根据具体的使用要求和工程设计进行选择。
在选择钢板材质时,需要考虑到工程所处的环境条件、荷载要求、使用寿命和材料成本等因素。
同时,在使用钢板时还要注意对钢板进行正确的保养和维护,以延长钢板的使用寿命。
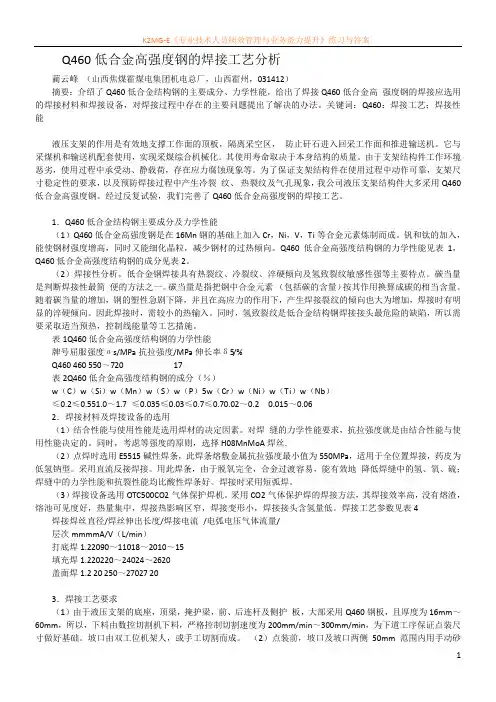
浅谈Q460低合金钢板的焊接工艺我厂作为同煤集团生产制造液压支架的一个主要单位,担负着全公司液压支架的制造任务。
针对用户的地理地质条件(即三软煤层的顶、底板软,煤层软)在尽量降低支架对煤层顶、底板的比压面,选用(δ12~20mm)较小厚度的Q460高强度板材作为主要材料的一套液压支架。
1 Q460低合金钢高强板的焊接特性该板材的物理性能,其屈服强度为460MPa、抗拉强度为700MPa的低合金高强度结构用钢,其供货方多以正火供货,根据钢板材质中加入多种元素(如:Mn、V、Gr、Ni、Mo)结构件施焊后的主要问题是冷裂纹和脆化,焊接热影响区晶粒有增大的倾向,是一种属于焊接性能较差的材料。
为了保证结构件焊接质量,根据本厂实际情况,并进行多次焊接试验、工艺评定及工艺会签,采取措施:控制施焊场地的环境温度和焊接件预热温度,焊接工艺方法采用较为合理的参数。
2 确定焊接工艺参数2.1 选用焊接材料选择焊接材料时,应保证焊缝的强度、韧性和塑性等性质符合产品设计要求,采用等强匹配与等低强匹配相结合的原则选择与母材强度相当的焊接材料,如H08Mn2SiA、GHS60,为了保证焊接综合机械性能,进行工艺评定,做了拉伸、弯曲、金相、焊接性能实验。
2.1.1 试件准备:(1)试件选用δ16的16Mn和Q460钢板两种由数控下料,下料尺寸为300mm×150mm共8件。
(2)试件坡口通过机械加工制成,坡口尺寸及形状见图1。
(3)焊接分别采用H08Mn2SiA、Φ1.2焊丝各焊两件,环境温度20℃±5℃(焊机为YD-500KBRIVTA型CO2气保焊机)电弧电压28~30V,焊接电流280~300A,送丝速度18±2m/min,杆伸长度12~20mm,气体流量18±2L/min,焊接层数4层10道。
(4)焊后对焊缝表面进行机械加工及取样,形状及尺寸见图2(2种焊丝试样各4块,共8件)。
Q460高强钢在输电线路铁塔上的应用研究Applied Research of Q460 High Strength Steel on the Transmission Line Towers摘要:介绍了输电线路铁塔新材料Q460高强钢的应用背景, 对不同材质钢材性能进行了分析比较,介绍了Q460高强钢的化学成分、力学性能,提出了Q460高强钢在输电线路铁塔上的应用原则。
通过对常用塔型的理论计算和经济比较, 得出了Q460高强钢在输电线路铁塔上的应用, 对提高电网技术、减少铁塔耗材、降低工程造价、节约资源和减小输电线路建设、对社会及环境的影响等方面具有积极作用的结论。
关键词: Q460高强钢;输电线路铁塔;工程应用Abstract:With the high strength steel on the transmission line towers, steel consumption and project cost were decreased. The article describes the application background of the transmission line tower in new materials Q460 high-strength steel of different materials steel Performance Q460 high-strength steel chemical composition, mechanical properties, Q460 high-strength steel transmission line towers on the application of the principles . By theoretical calculations of the type commonly used tower and economic comparison, the Q460 high-strength steel transmission line towers, improve grid technology to reduce the tower supplies, and reduce construction costs, conserve resources and reduce the transmission line construction, the community and environmental impact has a positive role in the conclusion.Key words:Q460 high-strength steel; transmission line towers; engineering applications中图分类号:TG142.332;TM753 文献标志码:A 文章编号:1009-5306(2011)为了提高输电线路的安全可靠性和运行维护水平, 推动电网技术进步, 降低钢材耗量和工程造价,提高输电线路建设效率和效益,国家电网公司对输电线路设计建设提出推广应用“两型三新”的要求。
Q460低合金高强度钢的焊接工艺分析蔺云峰(山西焦煤霍煤电集团机电总厂,山西霍州,031412)摘要:介绍了Q460低合金结构钢的主要成分、力学性能,给出了焊接Q460低合金高强度钢的焊接应选用的焊接材料和焊接设备,对焊接过程中存在的主要问题提出了解决的办法。
关键词:Q460;焊接工艺;焊接性能液压支架的作用是有效地支撑工作面的顶板,隔离采空区,防止矸石进入回采工作面和推进输送机。
它与采煤机和输送机配套使用,实现采煤综合机械化。
其使用寿命取决于本身结构的质量。
由于支架结构件工作环境恶劣,使用过程中承受动、静载荷,存在应力腐蚀现象等。
为了保证支架结构件在使用过程中动作可靠,支架尺寸稳定性的要求,以及预防焊接过程中产生冷裂纹、热裂纹及气孔现象,我公司液压支架结构件大多采用Q460低合金高强度钢。
经过反复试验,我们完善了Q460低合金高强度钢的焊接工艺。
1.Q460低合金结构钢主要成分及力学性能(1)Q460低合金高强度钢是在16Mn钢的基础上加入Cr,Ni,V,Ti等合金元素炼制而成。
钒和钛的加入,能使钢材强度增高,同时又能细化晶粒,减少钢材的过热倾向。
Q460低合金高强度结构钢的力学性能见表1,Q460低合金高强度结构钢的成分见表2。
(2)焊接性分析。
低合金钢焊接具有热裂纹、冷裂纹、淬硬倾向及氢致裂纹敏感性强等主要特点。
碳当量是判断焊接性最简便的方法之一。
碳当量是指把钢中合金元素(包括碳的含量)按其作用换算成碳的相当含量。
随着碳当量的增加,钢的塑性急剧下降,并且在高应力的作用下,产生焊接裂纹的倾向也大为增加,焊接时有明显的淬硬倾向。
因此焊接时,需较小的热输入。
同时,氢致裂纹是低合金结构钢焊接接头最危险的缺陷,所以需要采取适当预热,控制线能量等工艺措施。
表1Q460低合金高强度结构钢的力学性能牌号屈服强度σs/MPa抗拉强度/MPa伸长率δ5/%Q460 460 550~720 17表2Q460低合金高强度结构钢的成分(%)w(C)w(Si)w(Mn)w(S)w(P)5w(Cr)w(Ni)w(Ti)w(Nb)≤0.2≤0.551.0~1.7 ≤0.035≤0.03≤0.7≤0.70.02~0.2 0.015~0.062.焊接材料及焊接设备的选用(1)结合性能与使用性能是选用焊材的决定因素。
镀锌对Q460高强钢管轴压承载力影响的试验研究摘要:随着输电线路电压等级的不断提高,杆塔结构荷载越来越大,高强钢以其强度高等特点在特高压输电钢管塔中得到了较为广泛的应用。
然而,目前国内对Q460高强钢管承载力特性的相关研究较为匮乏,更没有涉及到镀锌Q460高强钢管。
针对12组不镀锌Q460高强钢管及6组镀锌Q460高强钢管试件开展轴压试验,研究Q460高强钢管的承载力及变形特性,分析镀锌对高强钢承载力特性的影响规律。
结果表明:Q460高强钢管的承载力比我国相关标准中对应设计值高20%以上;镀锌对钢管的稳定承载力有明显的提高作用。
关键词:Q460高强钢;镀锌;稳定承载力;轴压试验ABSTRACT:With the increase of the transmission line voltage level, the load of the tower structure is getting bigger and bigger. High strength steel has been widely used in the UHV transmission steel tower. However, the current domestic researches on the bearing capacity characteristics of Q460 high strength steel tube are scarce and not related to galvanizedQ460 high strength steel tube. The axial compression experiment research on 12 different non-galvanized Q460 steel tubes and 6 different galvanized Q460 steel was conducted. The purpose of the experiment was to study the bearing capacity and deformation characteristics of Q460 high strength steel tube. The influence on the bearing capacity of galvanized highstrength steel was analyzed. The results showed that Q460 steel tubes had 20% higher strength than corresponding design allowable values in domestic codes; galvanizing could obviously increase the stable bearing capacity of the Q460 steel tubes.KEY WORDS:Q460 steel tube; galvanization; stable bearing capacity; experiment of axial compression目前,我国建筑结构及土木工程用钢主要为Q235、Q345、Q390、Q420四种钢材,Q420钢是GB 50017—2017《钢结构设计标准》中新增加的品种,这四种钢材也是当前我国建筑行业主要使用的钢种,相比美国、日本等国家,我国的结构用钢的强度明显偏低。
渔船钢板的分级标准通常是根据其抗拉强度、屈服强度、伸长率、硬度等力学性能指标进行划分的,不同国家和地区可能会有不同的标准。
以下是中国渔船钢板的分级标准:
1. Q235B级别钢板:其抗拉强度为375MPa,屈服强度为235MPa,伸长率为25%,硬度为235HB。
2. Q345B级别钢板:其抗拉强度为400MPa,屈服强度为345MPa,伸长率为22%,硬度为265HB。
3. Q420B级别钢板:其抗拉强度为420MPa,屈服强度为420MPa,伸长率为16%,硬度为275HB。
4. Q460B级别钢板:其抗拉强度为500MPa,屈服强度为460MPa,伸长率为12%,硬度为295HB。
5. Q500B级别钢板:其抗拉强度为550MPa,屈服强度为500MPa,伸长率为8%,硬度为325HB。
6. Q550B级别钢板:其抗拉强度为600MPa,屈服强度为550MPa,伸长率为5%,硬度为360HB。
需要注意的是,以上分级标准只是中国渔船钢板的一种常见分类方式,实际使用时还需要结合具体情况进行选择。
此外,渔船钢板的质量和性能也受到生产工艺、材料质量等多种因素的影响,需要在选购时进行综合考虑。
Q460GJD1、Q460GJD钢板简介Q460GJD钢板的牌号由代表屈服的汉语拼音字母(Q)、屈服强度数值、代表高性能建筑结构用钢的汉语拼音字母(GJ)、质量等级符号D组成。
此牌号因拥有良好的性能还可根据客户的需求增加一些其他的性能,而被广大应用于种高层建筑的建设中所使用。
2、Q460GJD钢板执行标准:属于建筑结构用钢板,执行标准GB/T 19879-20153、Q460GJD钢板交货状态:正火、正火+回火、控轧、调质、TMCP、TMCP+回火。
4、Q460GJD钢板冶炼方法:钢由电炉或转炉冶炼,并进行炉外精炼。
5、Q460GJD钢板尺寸、外形、重量及允许偏差:Q460GJD钢板的尺寸、外形及重量偏差应符合GB/T709-2006的规定6、建筑结构用钢:用于建造高层和重要建筑结构的钢。
要求具有较高的冲击韧性、足够的强度、良好的焊接性能、一定的屈强比,必要时还要求厚度方向性能。
成分备注:Cu为残余元素;可用Alt代替Ais,此时Alt>0.02;为改善性能,根据需要可添力U Nb、V、Ti 中一种或几种合金元素;V+Ti+Nb40.22。
Ceq = C+Mn/6+(Cr+Mo+V)/5+(Ni+Cu)/15 Pcm=C+Si/30+(Mn+Cu+Cr)/20+Ni/60+Mo/15+V/10+5BS含量910、Q460GJD钢板Z向性能当要求钢板具有厚度方向性能时,则在上述规定的牌号后分别加上代表厚度方向性能级别的符号Z15、Z25、Z35o钢板的尺寸、外形及允许偏差应符合GB/T-2006的规定,厚度允许偏差应符合GB/T-2006中B类的规定,根据需方要求经供需双方协议可供应GB/T-2006中C类的钢板11、Q460GJD钢板应用范围Q460GJD主要制造工业和民用建筑物的支撑和承重梁等,适用于高层建筑和大跨度建筑。
产品具有质量稳定性能好,性能波动小,Z向性能优良,焊接碳当量低等显著优势。
q460力学参数摘要:1.引言2.q460 钢的力学参数3.q460 钢的应用领域4.q460 钢的优势和局限5.结论正文:【引言】q460 钢是一种高强度、低合金结构钢,广泛应用于桥梁、压力容器、重型机械等领域。
本文将介绍q460 钢的力学参数、应用领域、优势和局限。
【q460 钢的力学参数】q460 钢的力学参数主要包括抗拉强度、屈服强度、伸长率、冲击韧性等。
其中,抗拉强度σb 一般在540-780MPa 之间,屈服强度σs 一般在300-500MPa 之间,伸长率δ一般在16%-25%,冲击韧性值一般在27-40J。
【q460 钢的应用领域】1.桥梁:q460 钢由于具有高强度和良好的韧性,被广泛应用于桥梁结构,如吊杆、纵梁等。
2.压力容器:q460 钢在压力容器制造中也有广泛应用,如石油、化工、核能等领域。
3.重型机械:q460 钢的高强度使其在重型机械制造中具有优越性能,如挖掘机、装载机等。
4.其它领域:q460 钢还应用于建筑结构、船舶制造、轨道车辆等领域。
【q460 钢的优势和局限】优势:1.高强度:q460 钢具有较高的抗拉强度和屈服强度,能够承受较大的载荷。
2.良好的韧性:q460 钢具有较高的冲击韧性,能够在受到冲击时吸收较大的能量。
3.耐磨性好:q460 钢的硬度适中,耐磨性能较好。
局限:1.焊接性能一般:q460 钢的焊接性能相对较差,焊接过程中易产生裂纹。
2.价格较高:由于q460 钢中含有较高的合金元素,其价格相对较高。
【结论】q460 钢作为一种高强度、低合金结构钢,具有广泛的应用领域和优越性能。
q460力学参数Q460是一种高强度钢材,具有优异的力学性能。
它广泛应用于航空航天、交通运输、建筑结构等领域。
本文将从材料的强度、塑性、韧性等方面介绍Q460的力学参数。
Q460的强度是其最显著的特点之一。
强度是材料抵抗外力破坏的能力,通常用屈服强度和抗拉强度来表示。
屈服强度是材料在受力过程中开始发生塑性变形的应力值,而抗拉强度是材料能够抵抗外拉力的极限应力值。
Q460的屈服强度通常在460MPa以上,抗拉强度在550MPa以上,比一般的钢材要高出许多。
这意味着Q460可以承受更大的外力,具有更高的安全性。
Q460的塑性也是其优势之一。
塑性是材料受力后发生形变的能力。
对于结构材料来说,良好的塑性可以使材料在受力时能够发生塑性变形,从而能够吸收部分能量,增加结构的韧性。
Q460具有较好的塑性,能够在受力过程中发生较大的塑性变形,从而增加结构的抗震能力和抗变形能力。
韧性也是衡量材料性能的重要指标之一。
韧性是材料在受力过程中能够吸收能量的能力,通常用断裂韧性来表示。
Q460具有良好的韧性,能够在受到冲击或振动载荷时吸收能量,减缓破坏进展速度,从而提高结构的抗震性能。
Q460还具有较好的耐腐蚀性能。
在恶劣环境下,金属材料容易受到腐蚀破坏,影响结构的使用寿命。
Q460通过合金设计和表面处理等方法,使其具有较好的耐腐蚀性能,能够在恶劣环境下长期使用。
除了以上几个方面,Q460还具有一些其他的力学参数。
例如,Q460的弹性模量是衡量材料刚度的重要指标,它描述了材料在受力后的变形程度。
弹性模量越大,材料的刚度越高,抗变形能力越强。
Q460的弹性模量通常在200GPa左右,高于一般钢材的弹性模量。
Q460作为一种高强度钢材,具有优异的力学性能。
它的强度高、塑性好、韧性高、耐腐蚀性能强等特点,使其在航空航天、交通运输、建筑结构等领域得到广泛应用。
通过合理利用Q460的力学参数,可以设计出更加安全、稳定和耐久的结构。
q460b是低合金高强度结构钢板
安钢销售(GB ☏136继续播630*730*71) (GB1591-2008)
q460b钢的牌号由代表屈服强度的汉语拼音字母,屈服强度数值,质量等级符号三个部分组成,例如:
q460b其中:
Q—钢的屈服强度的“屈”字汉语拼音首位字母;
460b—屈服强度数值,单位MPa;
b—质量等级为C级(等级分为A,B,C,D,E)。
A,B,C,D,E含义指冲击温度,A,B不做冲击温度 C -0度低温冲击D -20度低温冲击
E -40度低温冲击
当需方需要钢板具有厚度方向性能时,则在上述规定的牌号后加上代表厚度方向(Z向)性能级别的符号,例如:Q460Z15。
Q460b,是一种低合金高强度结构钢。
执行标准:GB1591-2008,部分钢厂有自己的企业标准,基本上都是参照国标,大同小异。
Q460b
Q460b
Q460b用途
大型船舶、桥梁、电站设备、中高压锅炉、高压容器、机车车辆、超重机械、矿山机械、及其他大型焊接结构件
Q460b前景
工程机械、矿山机械、电站设备、冶金机械、机车车辆、超重机械及其它结构件等制造企业舞钢合作生产,用于大型电站设备、机车车辆、超重机械、矿山机械建设项目中已经大量采用Q460钢板9000余吨。
在出口美国、加拿大、澳洲、印度、欧洲的前景一片看好。
规格
产品名称规格材质宽度长度吨数块数总吨数
高强板13 2.959 12.2 3.401 5 17.005
高强板13 Q460C 2.92 8.7 9.572 1 9.572
高强板14 Q460C 2.55 10.4 11.658 1 11.658
高强板18 Q460C 2.55 10.6 11.882 1 11.882
高强板20 Q460C 2.57 910.168 1 10.168
高强板22 Q460C 2.57 10 11.298 1 11.298
高强板28 Q460C 2.959 12.2 3.401 5 17.005 高强板30 Q460C 2.92 8.7 9.572 1 9.572
高强板32 Q460C 2.55 10.4 11.658 1 11.658
高强板36 Q460C 2.55 10.6 11.882 1 11.882
高强板40 Q460C 2.57 910.168 1 10.168
高强板42 Q460C 2.57 10 11.298 1 11.298
高强板46 Q460C 2.959 12.2 3.401 5 17.005 高强板50 Q460C 2.92 8.7 9.572 1 9.572
高强板56 Q460C 2.55 10.4 11.658 1 11.658
高强板56 Q460C 2.55 10.6 11.882 1 11.882
高强板56 Q460C 2.57 910.168 1 10.168
高强板56 Q460C 2.57 10 11.298 1 11.298
高强板Q460C 15 电议7.24 安钢安阳
高强板Q460D 20 电议45.106 安钢安阳高强板Q460e 25 电议18.121 安钢安阳高强板Q460C 30 电议7.24 安钢安阳
高强板Q460D 35 电议45.106 安钢安阳高强板Q460e 40 电议18.121 安钢安阳高强板Q460C 45 电议45.106 安钢安阳高强板Q460D 50 电议17.156 安钢安阳Z向钢Q460C-Z15 30 电议7.24 安钢安阳
Z向钢Q460D-Z15 40 电议45.106 安钢安阳Z向钢Q460e-Z15 50 电议18.121 安钢安阳Z向钢Q460C-Z25 20 电议7.24 安钢安阳
Z向钢Q460D-Z25 30 电议45.106 安钢安阳Z向钢Q460e-Z25 40 电议18.121 安钢安阳Z向钢Q460C-Z35 25 电议7.24 安钢安阳
Z向钢Q460D-Z35 45 电议45.106 安钢安阳Z向钢Q460e-Z35 50 电议18.121 安钢安阳。