投资银行期末复习
- 格式:doc
- 大小:139.00 KB
- 文档页数:9
《投资银行学》期末复习资料[精选5篇]第一篇:《投资银行学》期末复习资料《投资银行学》期末复习材料第1章投资银行综述1、投资银行的主营业务大体可划分为证券类业务、投资类业务、管理类业务、服务类业务、创新型业务2、投资银行的发展趋势包括国际化趋势、集团化趋势、全能化趋势、专业化趋势、网络化趋势3、投资银行的功能包括(1)媒介资本供需,优化资源配置功能;(2)构造证券市场,推动市场发展功能;(3)管理金融资产,提高投资收益功能;(4)服务公司并购,促进产业集中功能第2章投资银行的证券承销业务1、要处理公开招股上市这样极富专业性而过程又相当复杂的工作,发行公司必须首先组成专家工作团组(IPO小组)来专门负责此事。
专家组中的核心是承销商2、路演是股票承销商帮助发行人安排的发行前的调研与推介活动。
路演时推销中最关键的一个核心环节3、定价能力是投资银行各方面能力的综合体现,体现的是估值能力和与投资者的沟通能力上4、定价的影响因素包括本体因素(指发行人就内部经营管理对发行价格制定的影响因素,其中最关键的是盈利水平);环境因素5、竞价法的三种形式包括(1)网上竞价;(2)机构投资者(法人)竞价;(3)券商竞价6、证券承销方式包括(1)公募;(2)私募;(3)足额发行7、证券承销安排包括(1)发行方式(认购证方式;储蓄存单方式;上网发行方式;全额预缴、比例配售方式);(2)安定操作(联合做空策略;绿鞋期权策略;提供稳定报价策略)第3章经纪业务概述1、证券经纪是证券经营机构接受投资者(客户)委托,代其买卖证券并收取佣金的法律行为。
其特点包括(1)业务对象的广泛性;(2)经纪业务的中介行;(3)客户指令的权威性;(4)客户资料的保密性2、按照业务范围不同,可将经纪商分为佣金经纪商、交易所经纪商、专营经纪商、政府债券经纪商3、经纪业务的原则:在接受客户委托,代理证券交易的过程中,应遵循的原则:(1)价格自主原则;(2)价格优先原则;(3)时间优先原则;(4)公开、公平交易原则;(5)充分披露原则;(6)依法收入原则投资银行在对经纪业务进行管理时,应遵循的原则:(1)谨慎接受客户委托,并为委托事项保密;(2)适当向客户提供投资咨询;(3)严格遵循托管制度和相关法律,不得越权非法挪用客户的证券与存款;(4)禁止违法交易行为;(5)禁止为相关人员代理证券交易4、信用经纪业务有两种类型,融资与融券。
①商业银行与投资银行业务分离的事件与标志:美国于1933年通过了《格拉斯斯蒂格尔法》,最先在法律上确立了分业型的投资银行体制。
②资产证券化的概念:是指为了融资或增强资产流动性,资产所有者作为发起人,将一组缺乏流动性但又具有可预测的预期未来现金流的资产,形成资产池子,通过结构性重组,将其转化为标准化的,单元化的,可交易证券的过程,这种证券被称为资产支持证券。
③投资银行的发源地是意大利。
④投资银行的本源业务是证券承销。
⑤决定承销报酬的主要因素:承销金额的大小。
⑥合伙人制公司的特点:1合伙人共享企业经营所得并对亏损承担连带的无限责任2它可以由所有合伙人共同参与经营,也可以是由部分合伙人经营,其他合伙人仅出资并自负盈亏3合伙人多少不定,企业规模可大可小4有限合伙人对亏损负无限责任,所以,合伙人制企业信誉较高。
7影响股票交易价格变动的直接因素:股票供给量和需求量。
8证券公司的分类:1特大型投资银行2大型投资银行3次大型投资银行4地区性投资银行5专业性投资银行6商人银行/ 1综合类证券公司2经纪类证券公司。
9全球投资银行发展的因素:投资银行的主观要求和外部客观条件的许可。
10首次公开招股所要协调的关系:发行公司,投资者,承销集团和包销集团的其他成员,证券交易所和证券市场监管机构。
11二级市场中投资银行的角色:做市商,经纪商,交易商。
12现代投资银行业发展的共性:1证券和证券交易的发展推动投资银行的迅速发展。
2战争等特殊事件带来的资金需求给投资银行的发展提供了机会。
3股份公司的出现给投资银行承销业务带来革命性影响。
4满足基础设施建设需要而发行债券,是投资银行快速发展的强大推动力。
5企业兼并刺激投资银行并购业务和咨询业务的跃升。
13投资银行的功能:媒介资金供需,构造证券市场,优化资源配置,促进产业集中。
14投资银行的发展趋势:混业化,全球化,网络化。
15美国1970年《证券投资保护法》规定,设立证券投资者保护协会,要求所有在证券交易所注册的投资银行都必须成为该协会会员,并按照经营毛利的5%缴纳会费,以建立保险基金,用于投资银行财务困难或破产时的债务清偿。
投资银行学期末考试试题一、选择题(每题2分,共20分)1. 投资银行的主要业务不包括以下哪项?A. 股票发行B. 债券发行C. 资产管理D. 零售银行服务2. 以下哪项不是投资银行在并购交易中可能扮演的角色?A. 买方顾问B. 卖方顾问C. 交易撮合者D. 交易执行者3. 以下哪个术语与投资银行业务无关?A. IPOB. LBOC. P/E RatioD. LIBOR4. 投资银行在资本市场中的作用不包括以下哪项?A. 为公司提供融资渠道B. 为投资者提供投资产品C. 管理公司日常运营D. 促进资本的有效配置5. 以下哪个不是投资银行在债券发行中可能提供的服务?A. 债券定价B. 债券评级C. 债券承销D. 债券交易二、简答题(每题10分,共30分)1. 简述投资银行在企业上市过程中的主要作用和责任。
2. 描述杠杆收购(LBO)的基本流程及其对企业价值的影响。
3. 解释私募股权基金的投资策略和退出机制。
三、计算题(每题15分,共30分)1. 某公司计划通过发行债券筹集资金。
债券面值为1000元,票面利率为5%,市场利率为4%,债券期限为5年。
请计算债券的理论价格。
2. 假设你是一家投资银行的分析师,你的客户想要通过IPO上市。
公司预计未来三年的净利润分别为100万、120万和140万。
如果市场给予该公司的市盈率为20倍,请计算该公司IPO时的市值。
四、案例分析题(每题20分,共20分)某投资银行参与了一项跨国并购交易,并购目标公司位于欧洲,并购方为一家亚洲企业。
在交易过程中,投资银行需要考虑哪些因素?请结合具体案例分析投资银行在跨国并购中的角色和挑战。
五、论述题(每题10分)论述投资银行在当前金融市场中面临的主要风险及其管理策略。
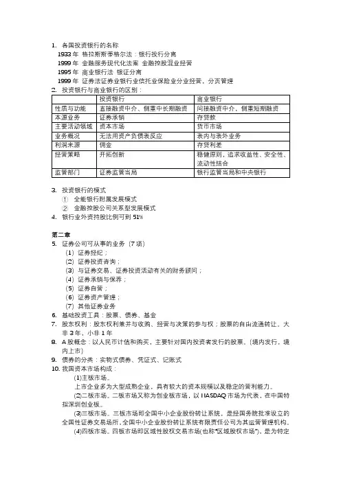
1.各国投资银行的名称1933年格拉斯斯蒂格尔法:银行投行分离1999年金融服务现代化法案金融控股混业经营1995年商业银行法银证分离1999年证券法证券业银行业信托业保险业分业经营,分页管理2.投资银行与商业银行的区别:3.投资银行的模式①全能银行附属发展模式②金融控股公司关系型发展模式4.银行业外资持股比例可到51%第二章5.证券公司可从事的业务(7项)(1)证券经纪;(2)证券投资咨询;(3)与证券交易、证券投资活动有关的财务顾问;(4)证券承销与保荐;(5)证券自营;(6)证券资产管理;(7)其他证券业务6.基础投资工具:股票、债券、基金7.股东权利:股东权利兼并与收购、经营与决策的参与权;股票的自由流通转让。
大非3年,小非1年8.A股概念:以人民币计值和购买,主要针对国内投资者发行的股票。
(境内发行,境内上市)9.债券的分类:实物式债券、凭证式、记账式10.我国资本市场构成:(1)主板市场。
上市企业多为大型成熟企业,具有较大的资本规模以及稳定的营利能力。
(2)二板市场。
二板市场又称为创业板市场,以NASDAQ市场为代表,在中国特指深圳创业板。
(3)三板市场。
三板市场即全国中小企业股份转让系统,是经国务院批准设立的全国性证券交易场所,全国中小企业股份转让系统有限责任公司为其运营管理机构。
(4)四板市场。
四板市场即区域性股权交易市场(也称“区域股权市场”),是为特定区域内的企业提供股权、债券的转让和融资服务的私募市场,一般以省级为单位,由省级人民政府监管11.证券发行管理制度:注册制和核准制各自优缺点12.我国股票上市的基本条件(4个)我国:《证券法》第十三条公司公开发行新股,应当符合下列条件①具备健全且运行良好的组织机构;②具有持续盈利能力,财务状况良好;③最近三年财务会计文件无虚假记载,无其他重大违法行为;④经国务院批准的国务院证券监督管理机构规定的其他条件。
13.发行审核机构:股票——证监会核准;管理制度:股票——核准制14.证券发行的方式:公募发行的情况:①向不特定对象发行证券;②向累计超过二百人的特定对象发行证券;③法律、行政法规规定的其他发行行为。
投资银⾏学期末复习题型:⼀、名词解释⼆、选择题三、简答题四、计算五、论述题第⼀章投资银⾏概述1、投资银⾏定义:是指专门从事证券发⾏、承销、交易、企业重组、兼并与收购、公司理财、基⾦管理、投资分析、风险投资、项⽬融资等业务的⾮银⾏⾦融机构、是资本市场上的主要⾦融机构。
2、投资银⾏的功能(⼀)媒介资⾦供需(⼆)构造证券市场(三)优化资源配置(四)促进产业整合3、投资银⾏的业务a 发⾏承销b 经纪业务c 私募发⾏d 兼并和收购e 资产管理f 基⾦管理g ⾦融创新h 风险投资4、投资银⾏与商业银⾏的区别:在功能上,投资银⾏是直接融资的⾦融中介,⽽商业银⾏则是间接融资的⾦融中介。
除此之外,⼆者还有的区别如下:1)从融资的⽅式来看,投资银⾏进⾏的是直接融资,并侧重长期融资;⽽商业银⾏进⾏的是间接融资,并侧重短期融资。
2)从基础业务来看,投资银⾏的基础业务是证券承销,⽽商业银⾏的基础业务是存贷款。
3)从业务活动的领域来看,投资银⾏主要在资本市场开展业务;⽽商业银⾏主要是在货币市场开展业务。
4)从利润的来源看,投⾏是靠收取客户⽀付的佣⾦;⽽商业银⾏靠的是存贷款的利差。
5)从经营的理念看,投⾏的理念是在控制风险的前提下,稳健与开拓并重;⽽商业银⾏追求的是安全性、营利性和流动性的结合,必须坚持稳健性的原则。
6)从监管机构来看,投⾏的监管机构主要是证监会;⽽商业银⾏主要是银监会和央⾏的监管。
7)从风险特征来看,对投⾏,⼀般情况下,投资⼈⾯临的风险较⼤,投资银⾏风险较⼩。
对于商业银⾏,⼀般情况下,存款⼈⾯临的风险较⼩,⽽商业银⾏风险较⼤。
第⼆章投资银⾏的历史演进与发展趋势1、投资银⾏的发展阶段:从投资银⾏的业务发展和经营范围来看,它可以划分为四个阶段:a 狭义的或本源意义上的投资银⾏阶段b严格意义的投资银⾏c全能的投资银⾏阶段d⾦融⼯程公司阶段。
2、中国投资银⾏的发展历程(⼀)萌芽阶段(1979~1990年):1990年11⽉26⽇,经国务院批准,我国第⼀家证券交易所——上海证券交易所成⽴,这标志着我国证券公司的基本框架开始形成。
一、名字解释:1、投资银行:只有经营一部分或全部资本市场业务的金融机构都可以称作投资银行。
2、私募证券:指面向少数特定的投资人发行的证券。
3、金融债券:指银行及非银行金融机构为筹集资金而向投资者发行的债务凭证。
4、股票:指股份有限公司公开发行的证明,代表股东对股份有限公司的所有权,是确定股东和公司之间权利和义务关系的一种凭证。
5、扬基债券:是在美国债券市场上发行的外国债券,即美国以外的政府、金融机构、工商企业和国际组织在美国国内市场发行的、以美元为计值货币的债券。
6、信用评级机构:是金融市场上一个重要的服务性中介机构,它是由专门的经济、法律、财务专家组成的、对证券发行人和证券信用进行等级评定的组织。
7、经济业务:又称会计事项,是指在经济活动中使会计要素发生增减变动的交易或者事项。
8、证券:指各类记载并代表了一定权利的法律凭证,是用来证明持票人享有的某种特定权益的凭证。
9、信用评级:指通过一套简单的符号系统向投资人提供相对信用风险的客观、独立的意见,以作为投资人自己信用研究的补充10、白衣骑士:善意并购11、狗熊式拥抱:指通过对目标公司施加压力实现并购12、毒丸战术:指目标公司为防止敌意收购而做的部署,一旦目标公司被购并,并购方立即陷入大规模清偿债务的困境。
13、绿色勒索:在并购发生的同时,并购方签署承诺,保证它或它的关联公司在一定时期内不再收购目标公司。
14、收购:指一家企业用现金或有价证券购买另一家企业的股票或资产,以获得对该企业的全部资产或某项资产的所有权,或获得对该企业的控制权。
15、吸收合并:下同16、兼并:又称吸收合并,通常指一家占优势的公司吸收一家或更多的公司,合并组成一家新的公司。
17、尽职调查:指承销商在股票承销时,以本行业公认的业务标准和道德规范,对股票发行人及市场的相关情况及有关文件的真实性、准确性、完整性进行的核查、验证等专业调查。
18、管理层收购:指管理层通过融资收购公司的情况,由于管理层同时具有股东身份,有助于减少逆向选择和道德风险问题。
投资银行学》期末考试及答案座位号:业。
专:投资银行学姓名:学。
号:密。
封。
线:题号一二三四五六总分题。
分 16 30 24 10 10 10 100一、单选题1.(A) 证券承销是投资银行最本源、最基础的业务活动,是投资银行的一项传统核心业务。
2.(A) 美国采用综合型模式。
3.(D) 1985年1月,___迈出了走向中央银行的步伐,这标志着一个以中央银行为金融宏观调控主体,以工、农、中、建四大国有专业银行为主体的银行体系初步形成。
4.(A) 发行人主营业务发展前景不属于影响股票发行价格的本体因素。
5.(C) 客户理财报告制度的前提是风险分析。
6.(B) 发行业务是投资银行的核心业务。
7.(C) ___建立于1990年12月19日。
8.并购可分为杠杆收购、要约收购、经理层收购和协议收购。
二、多选题1.(A、C、D) 通常的承销方式有包销、代销和赞助推销。
2.(A、B、C、D) 投资银行的功能包括媒介资金供需、构造证券市场、促进产业整合和优化资源配置。
三、判断题1.(错误) 投资银行的主要业务包括资产管理业务、发行业务、代理业务和自营业务。
2.(正确)3.(正确)4.(错误) 混业经营运作的前提条件包括银行本身具备较强的风险意识、银行具备有效的内控约束机制、当局的金融监管体系完善高效和法律框架健全。
5.(正确)6.(正确)四、___1.投资银行的主要业务包括哪些?答:投资银行的主要业务包括承销业务、财务顾问业务、资产管理业务、证券交易业务等。
2.请简述新股发行定价的原则。
答:新股发行定价应符合投资价值原则、市场化原则、风险收益对称原则和保护投资者利益原则。
五、分析题1.请分析投资银行的职业道德包括哪些内容,为什么需要遵守职业道德?答:投资银行的职业道德包括诚实、守信、遵纪守法和公平。
遵守职业道德可以树立良好的形象,增强客户信任,提高业务水平和竞争力,维护市场秩序和稳定。
同时,职业道德也是行业规范和行为准则,有助于保护投资者和公众利益,促进行业健康发展。
名词解释:1.投行:指主营业务为资本市场业务的金融机构2.商业计划书:也称作商业策划书,它是创业者手中的武器,是提供给投资者和一切对创业者的项目感兴趣的人,向他们展现创业的潜力和价值,说服他们对项目进行投资和支持。
3.尽职调查:是指中介机构(包括投行、律师事务所和会计师事务所等)以本行业的业务标准和道德规范,对公司及市场的有关情况及有关文件的真实性、准确性、完整性进行专业调查的工作4 MM定理1:在一个无税完备的市场上,如果公司的资金来源总量一定,则杠杆公司的价值与无杠杆公司的价值相等。
MM定理2:在一个无税完备的市场上,权益成本会随财务杠杆的增加而增加MM定理(税盾):存在税收条件下的资本结构理论,与无杠杆公司相比,杠杆公司的投资者可以获得更多的现金流,它恰好等于少缴纳的政府税收,将每期因避税而增加的现金流进行折现,其价值在财务学中通常称为“税盾5.绿鞋期权:(超额配售选择权)是指发行人授予主承销商的一项选择权,获此授权的主承销商按同一发行价格超额发售不超过包销数额15%的股份,即主承销商按不超过包销数额115%的股份向投资者发售。
6.国债:中央政府为筹集资金而发行的债券,是中央政府向投资者出具的、承诺在约定时期支付利息和到期偿还本金的债权债务凭证7.资证化:广义:资本市场和货币市场上发行证券(包括权益类和债务类凭证)来融通资金的过程,我们通常所见的股票债券商业票据等都可以归为广义的债券。
狭义的债券:是以资产所产生的现金流为支持,在资本市场上发行证券进行融资,对资产的收益和风险进行分离与重组的过程或技术8.信托:是指委托人基于对受托人的信任,将其财产权委托给受托人,由受托人按委托人的意愿以自己的名义,为受益人的利益或者特定目的,进行管理或者处分的行为。
信托的构成要素:信托财产,信托目的,信托当事人,委托人,受托人,受益人。
信托的特征:(1)信托财产的所有权主体与受益权主体的分离(2)信托财产的独立性::独立于委托人未设立信托的其他财产,独立于受托人的固有财产。
投资银行学1.路演:是国际上广泛采用的证券发行推广方式,指证券发行商发行证券前针对机构投资者的推介活动,是在投融资双方充分交流的条件下促进股票发行成功的重要推介、宣传手段。
股票承销商帮助发行人安排的发行前的调研与推介活动。
2.投资银行:投资银行是在资本市场上从事证券发行、承销、交易及相关的金融创新和开发等活动,为长期资金盈余者和短缺者双方提供资金融通服务的中介性金融机构。
3.尽职调查:投资团队对企业的历史数据和文档、管理人员的背景、企业市场、管理、技术、财务等以及可能存在资金风险和法律风险做全面深入的审核。
即对筛选出来的项目的所有特点和细节进行详细考察和分析,以便决定最终是否投资于该项目。
公司制证券交易所:是由股东出资组建的,采取有限责任公司或股份有限公司组织的证券交易所。
4.资产重组:资产的所有者或支配者为实现发行证券的目标,根据资产重组原理,运用一定的方式和手段,对其资产进行重新配置和组合的行为。
从宏观上看,资产重组是指整个国家所有资产的内部组成结构的重新组合。
从微观观看,资产5.重组是企业通过对其资产的分拆、整合和结构优化,求取竞争优势的过程。
6.部分资产重组:7.信用增级:通过提供担保等各种形式,增强资产化政权的信用,防范信用风险,切实保护资产化证券投资者的利益,从而保证资产证券化的工作顺利运行。
信用增级目前主要通过第三方(信用担保公司)来实现。
8.天使投资:是权益资本投资的一种形式,是指富有的个人出资协助具有专门技术或独特概念的原创项目或小型初创企业,进行一次性的前期投资。
它是风险投资的一种形式,在根据天使投资人的投资数量以及对被投资企业可能提供的综合资源进行投资。
是自由投资者或非正式风险投资机构,对原创项目构思或小型初创企业进行的一次性前期投资9.联合做空:10.真实出售:是指证券化资产以过户资产权的方式从原始权益人向SPV转移的过程,是证券化运作流程中非常重要的一个环节。
采取这种资产转移方式的目的是实现证券化的资产和原始权益人之间的“破产隔离”。
2024年投资银行学复习题答案
1. 投资银行的主要业务包括哪些?
2. 简述首次公开募股(IPO)的过程及其重要性。
3. 什么是并购(M&A),并解释其在企业战略中的作用。
4. 描述投资银行在证券发行中的作用。
5. 投资银行如何进行风险管理?
6. 什么是杠杆收购(LBO),并解释其对企业财务结构的影响。
7. 投资银行在资产管理中扮演什么角色?
8. 什么是投资银行的财务顾问服务?
9. 描述投资银行在企业重组中的作用。
10. 投资银行如何参与国际金融市场的交易?
11. 什么是股权融资和债务融资,它们在投资银行业务中的重要性是什么?
12. 简述投资银行在私募股权和风险投资中的作用。
13. 什么是投资银行的自营交易业务?
14. 投资银行如何利用衍生金融工具进行风险对冲?
15. 描述投资银行在企业上市前的辅导和准备过程中的角色。
16. 投资银行如何评估和定价新发行的证券?
17. 什么是投资银行的资产管理业务,它包括哪些服务?
18. 投资银行如何进行市场研究和分析?
19. 简述投资银行在债券发行中的作用。
20. 投资银行如何帮助企业进行国际扩张?。
In vestment banking含义有(ABCD)行业务学投资银行资本市场业务主要包括(ABC)证兼基属于投资银行的机构有(ABC)风险、投资、基金投资银行最早源于(AB)18世纪、商人银行利率互换的原因有(AD)A比较优势D较高收益证券承销方式主要有(CD)C包销D代销证券市场的自律性组织包括(ABC)公司易所协会关于优先股正确的表述有(AC)A通常C一般公司价值评估方法有( ABCD)成折市市创业板市场又被称为(ABD)二小高基金按是否可以赎回可分为( BD)B开放D封闭投资银行可以作为基金的(ABD)发管承资产证券化与其他证券不同的主要技术是(CD)破信投资银行监管原则有(ABCD)主要政府管制理论有(ABC)公告、捕获、经济金融系统是由(ABCD)及金融监管部门以.的体系关于投资银行的正确表述有(AB)属于、服于资市以下机构中属于投资银行的机构有( ABC)中证、投基投资银行业务范围包括( ABD)证兼资优先股的优先权主要表现在(BCD)股剩收债券根据计息方式的不同可分为( CD)单利、复利中国在1989年发行保值补贴国债,目的是( BCD)吸稳增我国企业债券的主要种类有(ABD)重、地、企业短期融资券企业并购的效应主要有(ABCD)经理层收购和杠杆收购被简称为(BC)B.MBO C.LBO风险投资在科技成果转化中的重要作用有(ACD)催转投投资基金的特征有(ABCD)资产证券化的理论基础是(AB)大资按期权的履约时间不同规定可分为(AB)欧式、美式对投资银行的审慎性监管包括(ABCD)政府管制理论中的捕获论认为监管为了保护公众的利益(√) 监管机构对资本市场和投资银行进行机会主义行为监管(√) 根据罗伯特·库恩对投资银行的第二种定义银行的概念(√) 现货期权是指以各种金融现货工具本身约的资产的期权(√) 无收益证券的现货价格是远期价格的现值(√)期货的品种一般可分为商品期货和金融期货(√)资产证券化属于间接融资(×)武士债券是在日本债券市场上以日元计值的外国债券(√)美国习惯上把短期国债和长期国债都叫作国库券(×)股票相对债券而言是一种低风险的金融产品 (×)股票发行和上市辅导就是对上市公司管理进行培训和辅导(×) 横向并购是指一家企业与其上游供应,以形成纵向一体化(×) 在期货市场上,保证金制度和逐,能够有效避免违约风险(√) 敌意并购的主要手段是股权收购和协商购买(×)增长型基金的目标是获得与市场指数增长率相同的收益率(×) 建立信息披露制度是对机会主义行为监管的核心(√)并购给企业生产经营活动在效率方面被称为财务协同效应(×) 经验证明并购失败的主要原因是交易缺口和转化缺口(√)扬基债券是在美国债券市场发行的以美元计值的外国债券(√) 杠杆收购是企业兼并的一种形式,其实质在于举债收购 (√) 风险投资是高风险、高收益的投资(√)以能为投资者带来高水平的为目标的基金称为成长型基金(×) 远期利率协议在本质上是一种,而且发生实际的贷款交付(×) 远期合约的流动性较高且违约风险较低(×)证券化资产的真实出售和SPV的设立是实现两个重要因素(√)杠杆收购:实质上就是收购公司主要通过借债来获得目标公司的产权,又从白衣骑士:当目标公司遇到敌意收购者进攻时,可以寻找一个具有良好合作以更高的价格来进行收购,则肯定不能取得成功。
投资银行学期末考试第一篇:投资银行学期末考试一、投资银行与商业银行的区别和联系2.许多商业银行为商业票据和国债进行承销,与投资银行的承销业务存在竞争。
3.商业银行的许多咨询业务,尤其是针对企业并购的财务顾问服务,是投资银行强劲的竞争对手。
4.在许多金融市场上,尤其在国际金融市场上,商业银行与投资银行业务活动已看不出差别。
5.在实行全能银行制的国家中,商业银行和投资银行合为一体。
6.许多商业银行设立了从事投资银行业务的子公司,而投资银行也收购了一些陷入财务困难的储蓄机构。
二、投资银行的经济功能1、资金供需的媒介者:沟通互不相识的资金盈余者和资金短缺者的桥梁。
如:期限中介;风险中介;信息中介;流动性中介。
2、证券市场的构造者:证券市场由证券发行者、证券投资者、管理组织者和投资银行四个主体构成,其中,投资银行起了穿针引线、联系不同主体、构建证券市场的重要作用。
3、资源配置的优化者:(1)通过其资金媒介作用,使能企业通过发行股票和债券等方式来获得资金,同时为投资者提供了获取更高收益的渠道,从而使国家整体的经济效益和福利得到提高,促进了资源的合理配置;(2)投资银行便利了政府债券的发行,使政府可以获得足够的资金用于提供公共产品,加强基础建设。
同时,政府还可以通过买卖政府债券等方式,调节货币供应量,借以保障经济的稳定发展。
(3)投资银行帮助企业发行股票和债券,将企业的经营管理置于广大股东和债权人的监督之下,有益于建立科学的激励机制与约束机制,以及产权明晰的企业制度,推动企业的发展。
(4)投资银行的兼并和收购业务促进了经营管理不善的企业被兼并或收购,经营状况良好的企业得以迅速发展壮大,实现规模经济,从而促进了产业结构的调整和生产的社会化。
4、产业集中及整合的促进者。
企业兼并与收购是一个技术性很强的工作,这是一般企业所难以胜任的。
没有投资银行作为顾问和代理人,兼并收购已几乎不可能进行。
从这一意义上来说,投资银行促进了企业实力的增加,社会资本的集中和生产的社会化,成为企业并购和产业集中过程中不可替代的重要力量。
投资银行复习资料名词解释:1.尽职调查:承销商在股票承销时,以本行业公认的业务标准和道德规范,对股票发行人及市场的相关情况及有关文件的真实性,准确性,完整性进行核查、验证等专业调查。
2.扬基债券:指在美国债券市场上发行的外国债券,即美国以外的政府、金融机构,工商企业和国际组织在美国国内市场上发行的,以美元为计值货币的债券。
3.做市商:指在债券市场上,由具有一定实力和信誉的债券经济法人作为特许交易商,不断地向公众投资者报出某些特定债券的买卖价格,并在该价位上接受公众投资者的买卖要求,以其自有资金和债券与投资者进行债券交易。
4.蓝筹股票:由保有良好的股息收益、精明的经营管理和良好的增长潜力的公司发行的普通股,蓝筹股票通常定价较高,收益率较低。
5.白衣骑士:指猎物公司未了免受敌意收购者的控制而别无他策时,可以自行寻找一家友好公司,由后者出现和敌意收购者展开标购战。
6.管理层收购:指管理层通过融资收购公司的情况,由于管理层同时具有股东身份,有助于减少逆向选择和道德风险的问题。
7.封闭式基金:指基金份额总额不变,在基金合同期限内固定不变,基金份额可以在依法设立的证券交易所交易,但基金份额持有人不得申请赎回的一种基金运作方式。
8.货币市场基金:指以国库券、大额可转让存单、商业票据、公司债券等货币市场短期有价证券作为投资对象的投资基金。
9.基金管理人:指具有专业的投资知识与经验,负责基金的具体投资操作和日常管理,谋求基金不断增值,实现基金持有人利益最大化的专业金融机构。
10.信用增级:为了提高资产支持证券的信用级别,使证券在信用质量、偿付的时间性与不确定性等方面能更好地满足投资者的需求而对基础资产进行的信用提高行为。
11.指数型基金:以某种证券市场的价格指数为投资对象的投资基金。
12.保本型基金:指通过采用投资组合保险技术,保证投资者在投资到期时至少能够获得投资本金或一定回报的证券投资基金。
13.杠杆收购:是企业兼并的一种特殊形式;其实质在于举债收购,即收购方以目标公司的资产做抵押,运用财务杠杆加大负债比例,以较少的股本投入(约占10%)融的数倍的基金,收购成功,使其产生较高盈利能力后,再伺机出售的一种资本运作方式。
第一章投资银行概论行业层次:指投资银行的整个行业------投资银行业。
3、投资银行的类型(1)(填空)♦独立的专业性投资银行。
这种形式的投资银行在全世界范围内广泛存在,美国的高盛公司、美林公司、所罗门兄弟公司、摩根·斯坦利公司、第一波士顿公司、日本的野村证券、大和证券、日兴证券、山一证券、英国的华宝公司、宝源公司等均属于此种类型,并且,他们都有各自擅长的专业方向。
♦商业银行拥有的投资银行(商人银行),这种形式的投资银行主要是商业银行对现存的投资银行通过兼并、收购、参股或建立自己的附属公司形式从事投资银行业务。
这种形式的投资银行在英、德等国非常典型。
♦全能性银行直接经营投资银行业务。
这种类型的投资银行主要在欧洲大陆,他们在从事投资银行业务的同时也从事一般的商业银行业务。
♦一些大型跨国公司兴办的财务公司。
3、投资银行的类型(2)♦我国的投资银行可以分为三种类型:♦全国性的投资银行,它又分为两类:其一是以银行系统为背景的证券公司,其二是以国务院直属或国务院各部委为背景的信托投资公司。
♦地区性的投资银行,主要是省市两级的专业证券公司和信托公司。
♦民营性的投资银行,主要是一些投资管理公司、财务顾问公司和资产管理公司等,他们绝大多数是从过去为客户提供管理咨询和投资顾问业务发展起来的,并具有一定的资本实力,在企业并购、项目融资和金融创新方面具有很强的灵活性,正逐渐成为我国投资银行领域的又一支中坚力量。
三、投资银行与商业银行的区别与联系(简答)商业银行与投资银行业务不同商业银行与投资银行融资手段不同投资银行和商业银行融资服务对象不同投资银行和商业银行融资利润构成不同商业银行与投资银行管理原则不同商业银行与投资银行宏观管理与保险制度不同格拉斯一斯蒂格尔法案有三个主要部分(选择)该法案规定商业银行(从事吸取和贷款业务)和投资银行(承销和发行证券)实行严格的分业经营;严厉禁止交叉业务和跨业经营。
该法案对银行支付活期存款利率进行了限制(实际上最初规定为不付利息,即利息为零,但后来提高了利率上限);这主要是为了降低银行的支付危机。
投资银行期末复习•单选10分•多选20分•判断改错20分•计算12分(债券招标发行、IPO定价、无风险套利)•简答20分•论述18分第一章导论•投资银行起源、定义•投资银行的业务范围•投资银行的演变过程•四个有重要影响的法案一、投资银行起源:投资银行起源于18世纪中叶的欧洲,发展于北美洲(美国的投资银行起源于19世纪初),如今美国是现代投资银行业最发达的国家。
二、投资银行的定义:1投资银行的内涵界定:投资银行是充当资本供给者与需求者之间的中介,从事证券承销、证券交易和企业并购等资本市场业务的金融机构。
第一,投资银行的实质是资本市场上的金融机构,或者说是使资本市场的投资者与筹资者相互连接促成资本交易的中介人。
第二,投资银行是经营资本市场业务的金融机构,证券承销和交易是投资银行的传统业务和本源业务。
2投资银行在各国的称谓:①美国在理论上称之为“投资银行”(investment bank);②英国、澳大利亚及原英联邦国家称之为“商人银行”(merchant bank);③日本称之为“证券公司”(security firms)。
3学者们的解释:⑪美国学者托马斯·梅耶的观点:投资银行是建议企业厂商发行何种股票和债券,从而帮助它们增加资本的机构。
有时它们也充当企业厂商和社会公众的中间人,即成批购买企业厂商新发行的证券,然后零售给社会公众;另外,他们分配证券从而取得佣金。
⑫赫伯特·E·杜格尔和弗朗西斯·J·科里根的观点:投资银行是政府和商业证券发行人与投资公众之间的中间人,不同于商业银行、简单的经纪人和证券交易商。
⑬美国著名投资银行家罗伯特劳伦斯·库恩的四个定义:①最广义:指任何经营华尔街金融业务的机构,业务包括证券、房地产以及保险等几乎全部金融活动。
②次广义:指经营一部分或全部资本市场业务的金融机构,业务包括证券承销与公司理财、收购兼并、商人银行业务、基金管理、风险资本管理等,与第一个定义相比,不包括向客户零售证券、消费者房地产经纪业务、抵押业务及保险业务等。
③次狭义:指经营部分资本市场业务的金融机构,业务包括证券承销与经纪、企业融资、兼并收购等,与第二个定义相比,不包括基金管理、风险资本管理、风险管理工具等创新业务。
④最狭义:仅限于从事一级市场证券承销、二级市场证券交易的金融机构。
目前被普遍接受的是次广义定义。
罗伯特·库恩曾经说过:“投资银行业务是一个有机的过程——经常在变化、发展、进化,任何书籍都无法精确而详尽”三、投资银行的业务范围:①证券承销②证券交易③证券私募④项目融资⑤兼并与收购⑥资产管理⑦商人银行业务⑧风险投资⑨资产证券化⑩金融衍生工具的交易与创设四、投资银行业发展阶段划分(演变过程):⑪自由发展的“合业”阶段——时间:20世纪20年代以前美国1864年的《国民银行法》禁止国民银行进入证券市场,私人银行有权从事证券业务,但当时的国民银行与私人银行都被称为银行,银行业包括了现在被称为投资银行业的部门⑫迅速膨胀的“合业”阶段——时间:20世纪20~30年代初美国在1927年通过的《麦克法顿法》使商业银行也进入了股票市场。
在这一时期,美国的投资银行和商业银行的业务交叉融合。
⑬严格监管的“分业”阶段——时间:1933年~20世纪70年代中期1933年,美国通过了《格拉斯—斯蒂格尔法》,禁止商业银行从事投资银行业务,因此产生了投资银行这一新的金融业群体。
⑭再趋“融合”的扩张阶段——时间:20世纪70年代末至今美国在1999年通过了《金融现代化法案》,意味着投资银行、商业银行、保险公司的业务界限不复存在。
第二章证券发行与承销•股票公开发行的优缺点•尽职调查•注册制、审批制•股票发行时机•稳定证券发行价格的技巧•私募证券的发行对象•证券私募发行方式•三种证券承销方式的区别•路演的作用一、股票公开发行的优缺点:1优点:筹集资金潜力大;可避免投资者对公司经营管理的干预;证券可在二级市场上交易,流动性强,有利于提高发行人的社会知名度。
2缺点:发行手续繁杂,登记或核准所需时间较长;筹资速度较慢,发行费用较高。
•适合于社会声誉较高、筹资额较大的发行人。
•公开发行是最基本、最常用的发行方式。
二、尽职调查——承销商在股票承销前,以本行业公认的业务标准和道德规范,对股票发行人和市场的有关情况及有关文件的真实性、准确性、完整性进行核查、验证等专业调查。
三、股票发行的管理制度——注册制、审批制注册制:发行人在准备公开发行股票时必须将依法应公开的各种资料完全、准确地向证券主管机构呈报并申请注册。
核准制:发行人在发行股票时,不仅要充分公开其真实情况,而且必须符合公司法及证券管理法律法规规定的必备条件,证券主管机关有权否决不符合规定条件的股票申请发行。
我国:2001年3月起对股票发行实行核准四、股票发行时机:主要标准——市场景气度、股市的“牛”、“熊”市。
五、稳定证券发行价格的技巧:⑪联合作空策略——是指主承销商在分配证券给承销团成员时,分配的额度比原先讲定的要少,这样人为造成一笔该证券的空头。
⑫提供稳定报价——是指主承销商在承销期中报出一个不低于发行价的买入价,市场中任何该股票的卖家都可以按这个报价出售证券,这个报价就是支持该股票的稳定价格。
⑬“绿鞋期权”——是指新股发行时,发行人授予主承销商在本次既定的发行规模之外,按同一发行价格超额配售一定比例股份(一般为5%~15%)。
六、私募证券的发行对象——个人投资者、机构投资者七、证券私募发行方式——传统私募发行(不得有以分销证券为业的承销人存在;不论形式如何,不得广告。
)、144A规则发行(规则取消了两年持有期的限制,允许大机构之间交易私募中所购证券,而不必向SEC注册。
但大机构必须至少要持有1亿美元的证券。
)八、三种证券承销方式的区别八、路演的作用:①通过投资者的反馈,对股票发行价格、发行规模和发行时机等作出恰当的决定。
②刺激投资者对新股票的需求。
第三章证券交易•证券交易市场结构•报价驱动机制与指令驱动机制•做市商制度及种类•多元做市商与特许交易商有哪些区别•证券经纪人模式一、证券交易市场结构:①证券交易所市场(证券交易所的组织形式公司制、会员制。
我国的沪、深证券交易所采用会员制的组织形式)②场外交易市场(形式——店头市场:也称柜台市场(OTC),在此交易的证券主要是按照法律规定公开发行而未能在证券交易所上市的证券。
店外市场:又称第三市场,它是靠交易所会员从事大宗上市股票交易而形成的市场。
第四市场:投资者绕过证券商,自己相互之间直接进行证券交易而形成的市场。
)二、报价驱动机制与指令驱动机制1 报价驱动机制(quotation-driven system)由做市商就其负责做市的证券连续提供双向报价,以及在该价位上愿意买进和卖出的证券数量,投资者据此下达买卖指令并与做市商成交。
2 指令驱动机制(order-driven system)参与交易的买卖双方直接下达价格和买卖数量指令,由市场计算机交易系统按“价格优先、时间优先”的原则自动撮合成交。
3差别①交易成本②订单执行风险③交易价格的稳定性4报价驱动制度与指令驱动制度的区别是:⑪价格形成方式不同。
采用做市商制度,证券的开盘价格和随后的交易价格是由做市商报出的,而指令驱动制度的开盘价与随后的交易价格是竞价形成的。
前者从交易系统外部输入价格,后者成交价格是在交易系统内部生成的。
⑫信息传递的范围与速度不同。
采用做市商制度,投资者买卖指令首先报给做市商,做市商是唯一全面及时知晓买卖信息的交易商,而成交量与成交价随后才会传递给整个市场。
在指令驱动制度中,买卖指令、成交量与成交价几乎是同步传递给整个市场的。
⑬交易量与价格维护机制不同。
在报价驱动制度中,做市商有义务维护交易量与交易价格。
而指令驱动制度则不存在交易量与交易价格的维护机制。
⑭处理大额买卖指令的能力不同。
做市商报价驱动制度能够有效处理大额买卖指令。
而在指令驱动制度中,大额买卖指令要等待交易对手的买卖盘,完成交易常常要等待较长时间。
三、做市商制度:做市商是指在二级市场上不断向公众投资者报出某些特定证券的买卖价格(即双向报价),并在该价位上接受投资者的买卖要求,以自有资金和证券与投资者进行交易的证券自营商。
这种以做市商为中介人组织证券买卖的交易方式,就是做市商制度。
种类——多元做市商制(multiple dealer system)一只证券通常应当由多个做市商做市典型代表:美国纳斯达克市场(NASDAQ)特许交易商制(specialist system)一只证券只能由一个做市商来负责做市典型代表:纽约证券交易所(NYSE)多重身份:既是经纪人,又是交易商、做市商四、多元做市商与特许交易商有哪些区别多元做时尚的特点:①做市商数量一般没有上限:每只证券至少要有两家做市商为其股票报价。
②做市商承担的义务相对有限:面对非正常大幅波动的市场,做市商一般没有义务继续做市。
③禁止做市商“锁定”或“交叉”市场。
特许交易商制的特点:①一只股票只能由一个特许交易商做市。
②客户订单可以不通过特许交易商而在代理商之间直接进行交易。
③特许交易商有责任保持“市场公平有序”。
五、证券经纪人模式——①美林的FC经纪人模式②网上网下两条腿走路的嘉信模式③网络金融超市的E*trade模式①美林的FC经纪人模式美林的多渠道服务模式②网上网下两条腿走路的嘉信模式③网络金融超市的E*trade 模式“9.99美元的低佣金、9秒之内达成交易”让客户“任何时候、任何地点、利用任何工具”进行交易和查询信息(E*trade 于1992年创立,目前已成为仅次于嘉信和TD waterhouse 的美国第三大网上券商。
E*Trade 模式的特点,是与多家信息服务公司合作提供各种咨询服务和资产管理工具,客户按所提供的信息自行交易。
这种模式的收费最低廉,一般约10美元。
客户定位在较低收入的平民。
E*trade 的经纪业务模式的主要特点:1.以网站为中心的营销体系。
2.全方位业务拓展。
如E*trade 与America Online 及Bank One 结成策略联盟,在澳洲、加拿大、德国、日本、英国、韩国等国家或地区拓展零售网点。
3.丰富的信息咨询内容。
如与Ernst & Young 合作提供财经咨询服务;通过买下Telebank ,强化金融垂直网络服务策略。
除证券信息外,公司还提供房屋贷款服务、保险产品、退休规划、税务及网上金融顾问服务等。
4.广泛的合作关系。
目前公司合作方涉及电子公司、通讯公司、风险投资公司、保险公司及无线门户服务公司等,这是E*trade 具备了让客户“任何时候、任何地点、利用任何工具”进行交易和查询信息的功能。