金属材料硬度对照表
- 格式:doc
- 大小:66.00 KB
- 文档页数:9
常用的金属材料性能及硬度对照表正式版阀门常用材料阀门通常由阀体、阀盖、阀瓣(闸板)、阀座、阀杆、热片、填料及驱动件(手轮、齿轮箱或气动、电动装置等)组成。
我们称阀体、阀盖的材料为壳体材料(也称主体材料),闸板(阀瓣)、球体、阀座、阀杆、密封座常常称谓内件,此外还有紧固件等。
按主体材料分类,人们常常把阀门分为:非金属材料阀门:如陶瓷阀门、玻璃阀门、塑料阀门。
金属材料阀门:如铜合金阀门、铝合金阀门、铅合金阀门、钛合金阀门、蒙乃尔阀门、铸铁阀门、碳钢阀门、合金钢阀门等。
金属阀体衬旦阀门:如衬铅阀门、衬塑阀门、衬搪瓷阀门。
我们将重点介绍金属材料阀门中的碳钢阀门和合金钢阀门。
壳体常用材料的使用温度范围国产材料(表3—1)表3—1国产材料的使用温度范围2美国ASTM材料(表3—2)二、材料的压力一温度等级1.中国数据(表3-4~表3-19)表34锻钢法兰及阀门的压力一温度等级(9131)注:1.最大允许工作压力指无冲击表压。
2.PN2.0MPa法兰用于200°C以上及PN5.0~ 42.0MPa法兰用于40Oe以上时,应注意不要使法兰承受急剧的外载荷或温度差的变化,以防止发生泄漏。
3.对于中间压力或温度值允许用线性插值法求得。
①工作温度475℃②工作温度500℃③工作温度510C④工作温度435℃⑤此等级是在最大工作540℃温度时的工作压力注:1.当工作温度为表中温度级之间值时,可用内插法决定最大工作压力。
2.当阀门的主要零件有采用塑料、橡胶等非金属材料或力学性能和温度极限低于表中的材料时,不能使用此表3.对表中未列钢种可采用计算方法确定:P一周PN/maxΓ-]2001σ∖式中K。
I1t一计算温度t(C)时的材料许用应力值(MPa)K。
》I—200C时的材料许用应力值(MPa)2美国的有关标准中,1.1类材料的压力一温度等级见表3—6及表3—7。
11类材料包括:A105(a)、A155-70(e)>A350-1F2(d)^A516.70(a)(g)、A675.70>A155-KC70(e)>A216-WCB(a)、A515-70(a)、A537CI.1(d)、A696Gr.C(a)。
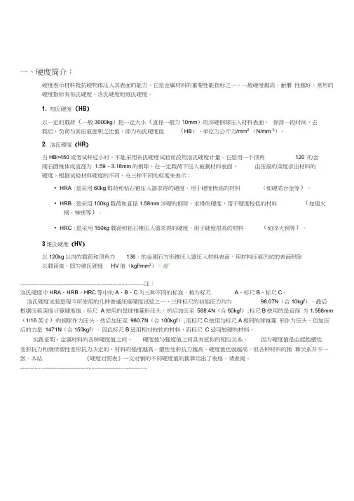
一、硬度简介硬度表示材料抵抗硬物体压入其表面的能力。
它是金属材料的重要性能指标之一。
一般硬度越高,耐磨性越好。
常用的硬度指标有布氏硬度、洛氏硬度和维氏硬度。
1. 布氏硬度(HB)以一定的载荷(一般3000kg)把一定大小(直径一般为10mm)的淬硬钢球压入材料表面,保持一段时间,去载后,负荷与其压痕面积之比值,即为布氏硬度值(HB),单位为公斤力/mm2 (N/mm2)。
2. 洛氏硬度(HR)当HB>450或者试样过小时,不能采用布氏硬度试验而改用洛氏硬度计量。
它是用一个顶角120°的金刚石圆锥体或直径为1.59、3.18mm的钢球,在一定载荷下压入被测材料表面,由压痕的深度求出材料的硬度。
根据试验材料硬度的不同,分三种不同的标度来表示:•HRA:是采用60kg载荷和钻石锥压入器求得的硬度,用于硬度极高的材料(如硬质合金等)。
•HRB:是采用100kg载荷和直径1.58mm淬硬的钢球,求得的硬度,用于硬度较低的材料(如退火钢、铸铁等)。
•HRC:是采用150kg载荷和钻石锥压入器求得的硬度,用于硬度很高的材料(如淬火钢等)。
3. 维氏硬度(HV)以120kg以内的载荷和顶角为136°的金刚石方形锥压入器压入材料表面,用材料压痕凹坑的表面积除以载荷值,即为维氏硬度HV值(kgf/mm2)。
注:洛氏硬度中HRA、HRB、HRC等中的A、B、C为三种不同的标准,称为标尺A、标尺B、标尺C。
洛氏硬度试验是现今所使用的几种普通压痕硬度试验之一,三种标尺的初始压力均为98.07N(合10kgf),最后根据压痕深度计算硬度值。
标尺A使用的是球锥菱形压头,然后加压至588.4N(合60kgf);标尺B使用的是直径为1.588mm(1/16英寸)的钢球作为压头,然后加压至980.7N(合100kgf);而标尺C使用与标尺A相同的球锥菱形作为压头,但加压后的力是1471N(合150kgf)。
布氏硬度(HB)、洛氏硬度(HRA,HRB,HRC)、维氏硬度(HV),其值表示材料表面抵抗坚硬物体压入的能力。
而里氏硬度(HL)、肖氏硬度(HS)则属于回跳法硬度试验,其值代表金属弹性变形功的大小。
因此,硬度不是一个单纯的物理量,而是反映材料的弹性、塑性、强度和韧性等的一种综合性能指标。
1、钢材的硬度:金属硬度(Hardness)的代号为H。
按硬度试验方法的不同,●常规表示有布氏(HB)、洛氏(HRC)、维氏(HV)、里氏(HL)硬度等,其中以HB及HRC较为常用。
●HB应用范围较广,HRC适用于表面高硬度材料,如热处理硬度等。
两者区别在于硬度计之测头不同,布氏硬度计之测头为钢球,而洛氏硬度计之测头为金刚石。
●HV-适用于显微镜分析。
维氏硬度(HV) 以120kg以内的载荷和顶角为136°的金刚石方形锥压入器压入材料表面,用材料压痕凹坑的表面积除以载荷值,即为维氏硬度值(HV)。
●HL手提式硬度计,测量方便,利用冲击球头冲击硬度表面后,产生弹跳;利用冲头在距试样表面1mm处的回弹速度与冲击速度的比值计算硬度,公式:里氏硬度HL=1000×VB(回弹速度)/ VA(冲击速度)。
便携式里氏硬度计用里氏(HL)测量后可以转化为:布氏(HB)、洛氏(HRC)、维氏(HV)、肖氏(HS)硬度。
或用里氏原理直接用布氏(HB)、洛氏(HRC)、维氏(HV)、里氏(HL)、肖氏(HS)测量硬度值。
2、HB - 布氏硬度;布氏硬度(HB)一般用于材料较软的时候,如有色金属、热处理之前或退火后的钢铁。
洛氏硬度(HRC)一般用于硬度较高的材料,如热处理后的硬度等等。
布式硬度(HB)是以一定大小的试验载荷,将一定直径的淬硬钢球或硬质合金球压入被测金属表面,保持规定时间,然后卸荷,测量被测表面压痕直径。
布式硬度值是载荷除以压痕球形表面积所得的商。
一般为:以一定的载荷(一般3000kg)把一定大小(直径一般为10mm)的淬硬钢球压入材料表面,保持一段时间,去载后,负荷与其压痕面积之比值,即为布氏硬度值(HB),单位为公斤力/mm2 (N/mm2)。
硬度表示材料抵抗硬物体压入其表面的能力。
它是金属材料的重要性能指标之一。
一般硬度越高,耐磨性越好。
常用的硬度指标有布氏硬度、洛氏硬度和维氏硬度。
根据德国标准DIN50150,以下是常用范围的钢材抗拉强度与维氏硬度、布氏硬度、洛氏硬度的对照表,推荐收藏!硬度对照表:本表数据来自德国标准DIN5015001布氏硬度(HB)以一定的载荷(一般3000kg)把一定大小(直径一般为10mm)的淬硬钢球压入材料表面,保持一段时间,去载后,负荷与其压痕面积之比值,即为布氏硬度值(HB),单位为公斤力/mm2(N/mm2)。
HBS和HBW的区别是压头的不同。
HBS表示压头为淬硬钢球,用于测定布氏硬度值在450以下的材料,如软钢、灰铸铁和有色金属等。
HBW表示压头为硬质合金,用于测定布氏硬度值在650以下的材料。
同样的试块,当其它试验条件完全相同的情况下,两种试验结果不同,HBW值往往大于HBS值,而且并无定量的规律所循。
2003年以后,我国已经等效采用国际标准,取消了钢球压头,全部采用硬质合金球头。
因此HBS停止使用,全部用HBW表示布氏硬度符号。
很多时候布氏硬度仅用HB表示,指的就是HBW。
不过在文献论文中HBS仍时有所见。
布氏硬度测量法适用于铸铁、非铁合金、各种退火及调质的钢材,不宜测定太硬、太小、太薄和表面不允许有较大压痕的试样或工件。
02洛氏硬度(HR)当HB>450或者试样过小时,不能采用布氏硬度试验而改用洛氏硬度计量。
它是用一个顶角120°的金刚石圆锥体或直径为1.59、3.18mm的钢球,在一定载荷下压入被测材料表面,由压痕的深度求出材料的硬度。
根据试验材料硬度的不同,分三种不同的标度来表示。
HRA:是采用60kg载荷和钻石锥压入器求得的硬度,用于硬度极高的材料(如硬质合金等)。
HRB:是采用100kg载荷和直径1.58mm淬硬的钢球,求得的硬度,用于硬度较低的材料(如退火钢、铸铁等)。
布氏硬度(HB)、洛氏硬度(HRA,HRB,HRC)、维氏硬度(HV),其值表示材料表面抵抗坚硬物体压入的能力。
而里氏硬度(HL)、肖氏硬度(HS)则属于回跳法硬度试验,其值代表金属弹性变形功的大小。
因此,硬度不是一个单纯的物理量,而是反映材料的弹性、塑性、强度和韧性等的一种综合性能指标。
1、钢材的硬度:金属硬度(Hardness)的代号为H。
按硬度试验方法的不同,●常规表示有布氏(HB)、洛氏(HRC)、维氏(HV)、里氏(HL)硬度等,其中以HB及HRC较为常用。
●HB应用范围较广,HRC适用于表面高硬度材料,如热处理硬度等。
两者区别在于硬度计之测头不同,布氏硬度计之测头为钢球,而洛氏硬度计之测头为金刚石。
●HV-适用于显微镜分析。
维氏硬度(HV) 以120kg以内的载荷和顶角为136°的金刚石方形锥压入器压入材料表面,用材料压痕凹坑的表面积除以载荷值,即为维氏硬度值(HV)。
●HL手提式硬度计,测量方便,利用冲击球头冲击硬度表面后,产生弹跳;利用冲头在距试样表面1mm处的回弹速度与冲击速度的比值计算硬度,公式:里氏硬度HL=1000×VB(回弹速度)/ V A(冲击速度)。
便携式里氏硬度计用里氏(HL)测量后可以转化为:布氏(HB)、洛氏(HRC)、维氏(HV)、肖氏(HS)硬度。
或用里氏原理直接用布氏(HB)、洛氏(HRC)、维氏(HV)、里氏(HL)、肖氏(HS)测量硬度值。
2、HB - 布氏硬度;布氏硬度(HB)一般用于材料较软的时候,如有色金属、热处理之前或退火后的钢铁。
洛氏硬度(HRC)一般用于硬度较高的材料,如热处理后的硬度等等。
布式硬度(HB)是以一定大小的试验载荷,将一定直径的淬硬钢球或硬质合金球压入被测金属表面,保持规定时间,然后卸荷,测量被测表面压痕直径。
布式硬度值是载荷除以压痕球形表面积所得的商。
一般为:以一定的载荷(一般3000kg)把一定大小(直径一般为10mm)的淬硬钢球压入材料表面,保持一段时间,去载后,负荷与其压痕面积之比值,即为布氏硬度值(HB),单位为公斤力/mm2 (N/mm2)。
硬度知识一、硬度简介:硬度表示材料抵抗硬物体压入其表面的能力.它是金属材料的重要性能指标之一。
一般硬度越高,耐磨性越好.常用的硬度指标有布氏硬度、洛氏硬度和维氏硬度.1.布氏硬度(HB)以一定的载荷(一般3000kg)把一定大小(直径一般为10mm)的淬硬钢球压入材料表面,保持一段时间,去载后,负荷与其压痕面积之比值,即为布氏硬度值(HB),单位为公斤力/mm2(N/mm2).2.洛氏硬度(HR)当HB〉450或者试样过小时,不能采用布氏硬度试验而改用洛氏硬度计量。
它是用一个顶角120°的金刚石圆锥体或直径为1。
59、3。
18mm的钢球,在一定载荷下压入被测材料表面,由压痕的深度求出材料的硬度。
根据试验材料硬度的不同,分三种不同的标度来表示:•HRA:是采用60kg载荷和钻石锥压入器求得的硬度,用于硬度极高的材料(如硬质合金等)。
•HRB:是采用100kg载荷和直径1。
58mm淬硬的钢球,求得的硬度,用于硬度较低的材料(如退火钢、铸铁等)。
•HRC:是采用150kg载荷和钻石锥压入器求得的硬度,用于硬度很高的材料(如淬火钢等)。
3 维氏硬度(HV)以120kg以内的载荷和顶角为136°的金刚石方形锥压入器压入材料表面,用材料压痕凹坑的表面积除以载荷值,即为维氏硬度HV值(kgf/mm2)。
#############################################################################################注:洛氏硬度中HRA、HRB、HRC等中的A、B、C为三种不同的标准,称为标尺A、标尺B、标尺C。
洛氏硬度试验是现今所使用的几种普通压痕硬度试验之一,三种标尺的初始压力均为98。
07N(合10kgf),最后根据压痕深度计算硬度值.标尺A使用的是球锥菱形压头,然后加压至588.4N(合60kgf);标尺B使用的是直径为1.588mm(1/16英寸)的钢球作为压头,然后加压至980.7N(合100kgf);而标尺C使用与标尺A相同的球锥菱形作为压头,但加压后的力是1471N(合150kgf)。
一、硬度简介:硬度表示材料抵抗硬物体压入其表面的能力。
它是金属材料的重要性能指标之一。
一般硬度越高,耐磨性越好。
常用的硬度指标有布氏硬度、洛氏硬度和维氏硬度。
1. 布氏硬度(HB)以一定的载荷(一般3000kg)把一定大小(直径一般为10mm)的淬硬钢球压入材料表面,保持一段时间,去载后,负荷与其压痕面积之比值,即为布氏硬度值(HB),单位为公斤力/mm2(N/mm 2)。
2. 洛氏硬度(HR)当HB>450或者试样过小时,不能采用布氏硬度试验而改用洛氏硬度计量。
它是用一个顶角120°的金刚石圆锥体或直径为 1.59、3.18mm的钢球,在一定载荷下压入被测材料表面,由压痕的深度求出材料的硬度。
根据试验材料硬度的不同,分三种不同的标度来表示:•HRA :是采用60kg载荷和钻石锥压入器求得的硬度,用于硬度极高的材料(如硬质合金等)。
•HRB :是采用100kg载荷和直径1.58mm淬硬的钢球,求得的硬度,用于硬度较低的材料(如退火钢、铸铁等)。
•HRC :是采用150kg载荷和钻石锥压入器求得的硬度,用于硬度很高的材料(如淬火钢等)。
3维氏硬度(HV)以120kg以内的载荷和顶角为136。
的金刚石方形锥压入器压入材料表面,用材料压痕凹坑的表面积除以载荷值,即为维氏硬度HV值(kgf/mm2)。
媲ff fj fj fj fj II II ff II II fj ff II I* I* fj fj fj fl ff I* ff I* ff I* ff I* II II II II II II II II fj fj fj fj fj fl fj ff fj II ff ff fl ff ff fj ff ff fj II II II II I* ff II I* fj fj ff fj fj fl fj fj fj fj fj fj I* fj fj fj ff fl ff II I* ff II II I* ff II I* fj ff JJ 注:洛氏硬度中HRA、HRB、HRC等中的A、B、C为三种不同的标准,称为标尺A、标尺B、标尺C。
金属硬度对照表硬度试验是机械性能试验中最简单易行的一种试验方法。
为了能用硬度试验代替某些机械性能试验,生产上需要一个比较准确的硬度和强度的换算关系。
实践证明,金属材料的各种硬度值之间,硬度值与强度值之间具有近似的相应关系。
因为硬度值是由起始塑性变形抗力和继续塑性变形抗力决定的,材料的强度越高,塑性变形抗力越高,硬度值也就越高。
下面是本站根据由实验得到的经验公式制作的快速计算器,有一定的实用价值,但在要求数据比较精确时,仍需要通过试验测得。
抗拉强度N/mm2维氏硬度布氏硬度洛氏硬度Rm HV HB HRC250 80 76.0270 85 80.7285 90 85.2305 95 90.2320 100 95.0335 105 99.8350 110 105370 115 109380 120 114400 125 119415 130 124430 135 128450 140 133465 145 138480 150 143490 155 147510 160 152530 165 156545 170 162560 175 166575 180 171595 185 176610 190 181625 195 185640 200 190660 205 195675 210 199690 215 204705 220 209720 225 214740 230 219755 235 223770 240 228 20.3 785 245 233 21.3 800 250 238 22.2 820 255 242 23.1 835 260 247 24. 850 265 252 24.8 865 270 257 25.6 880 275 261 26.4 900 280 266 27.1 915 285 271 27.8 930 290 276 28.5 950 295 280 29.2 965 300 285 29.8 995 310 295 31.0 1030 320 304 32.2 1060 330 314 33.3 1095 340 323 34.4 1125 350 333 35.5 1115 360 342 36.6 1190 370 352 37.7 1220 380 361 38.8 1255 390 371 39.8 1290 400 380 40.8 1320 410 390 41.8 1350 420 399 42.7 1385 430 409 43.6 1420 440 418 44.5 1455 450 428 45.3 1485 460 437 46.1 1520 470 447 46.9 15557 480 (456) 47.1595 490 (466) 48.4 1630 500 (475) 49.1 1665 510 (485) 49.8 1700 520 (494) 50.5 1740 530 (504) 51.1 1775 540 (513) 51.7 1810 550 (523) 52.3 1845 560 (532) 53.0 1880 570 (542) 53.6 1920 580 (551) 54.1 1955 590 (561) 54.7 1995 600 (570) 55.2 2030 610 (580) 55.7 2070 620 (589) 56.3 2105 630 (599) 56.8 2145 640 (608) 57.3 2180 650 (618) 57.8660 58.3670 58.8680 59.2690 59.7700 60.1720 61.0740 61.8760 62.5780 63.3800 64.0820 64.7840 65.3860 65.9880 66.4900 67.0920 67.5940SAE J 417 1983 C(1)3。
一、硬度简介:硬度表示材料抵抗硬物体压入其表面的能力。
它是金属材料的重要性能指标之一。
一般硬度越高,耐磨性越好。
常用的硬度指标有布氏硬度、洛氏硬度和维氏硬度。
1.布氏硬度 (HB)以一定的载荷(一般 3000kg) 把一定大小 (直径一般为10mm)的淬硬钢球压入材料表面,保持一段时间,去载后,负荷与其压痕面积之比值,即为布氏硬度值(HB) ,单位为公斤力 /mm 2 (N/mm 2)。
2.洛氏硬度 (HR)当 HB>450 或者试样过小时,不能采用布氏硬度试验而改用洛氏硬度计量。
它是用一个顶角120°的金刚石圆锥体或直径为 1.59、3.18mm 的钢球,在一定载荷下压入被测材料表面,由压痕的深度求出材料的硬度。
根据试验材料硬度的不同,分三种不同的标度来表示:HRA :是采用 60kg 载荷和钻石锥压入器求得的硬度,用于硬度极高的材料(如硬质合金等 )。
HRB :是采用 100kg 载荷和直径 1.58mm 淬硬的钢球,求得的硬度,用于硬度较低的材料(如退火钢、铸铁等 )。
HRC:是采用 150kg 载荷和钻石锥压入器求得的硬度,用于硬度很高的材料(如淬火钢等 )。
3 维氏硬度 (HV)以 120kg 以内的载荷和顶角为136°的金刚石方形锥压入器压入材料表面,用材料压痕凹坑的表面积除2以载荷值,即为维氏硬度 HV 值 (kgf/mm )。
############################################################################################# 注:洛氏硬度中HRA 、HRB 、HRC等中的A、B、C为三种不同的标准,称为标尺A 、标尺B 、标尺C。
洛氏硬度试验是现今所使用的几种普通压痕硬度试验之一,三种标尺的初始压力均为98.07N( 合10kgf) ,最后根据压痕深度计算硬度值。
标尺 A 使用的是球锥菱形压头,然后加压至588.4N( 合 60kgf) ;标尺 B 使用的是直径为 1.588mm(1/16 英寸 )的钢球作为压头,然后加压至980.7N( 合 100kgf) ;而标尺 C 使用与标尺 A 相同的球锥菱形作为压头,但加压后的力是1471N( 合 150kgf) 。
金属硬度对照表 Document number:PBGCG-0857-BTDO-0089-PTT1998硬度对照表硬度表示材料抵抗硬物体压入其表面的能力。
它是金属材料的重要性能指标之一。
一般硬度越高,耐磨性越好。
常用的硬度指标有布氏硬度、洛氏硬度和维氏硬度。
1. 布氏硬度( HB )以一定的载荷 ( 一般 3000kg ) 把一定大小(直径一般为 10mm )的淬硬钢球压入材料表面,保持一段时间,去载后,负荷与其压痕面积之比值,即为布氏硬度值 (HB) ,单位为公斤力 /mm2 (N/mm2) 。
2. 洛氏硬度( HR )当 HB>450 或者试样过小时,不能采用布氏硬度试验而改用洛氏硬度计量。
它是用一个顶角120 °的金刚石圆锥体或直径为、 3 .18mm 的钢球,在一定载荷下压入被测材料表面,由压痕的深度求出材料的硬度。
根据试验材料硬度的不同,分三种不同的甓壤幢硎荆 HRA :是采用 60kg 载荷和钻石锥压入器求得的硬度,用于硬度极高的材料(如硬质合金等)。
HRB :是采用 100kg 载荷和直径淬硬的钢球,求得的硬度,用于硬度较低的材料(如退火钢、铸铁等)。
HRC :是采用 150kg 载荷和钻石锥压入器求得的硬度,用于硬度很高的材料(如淬火钢等)。
3 维氏硬度( HV )以 120kg 以内的载荷和顶角为136 °的金刚石方形锥压入器压入材料表面,用材料压痕凹坑的表面积除以载荷值,即为维氏硬度值 (HV) 。
根据德国标准 DIN50150, 以下是常用范围的钢材抗拉强度与维氏硬度、布氏硬度、洛氏硬度的对照表。
硬度试验是机械性能试验中最简单易行的一种试验方法。
为了能用硬度试验代替某些机械性能试验,生产上需要一个比较准确的硬度和强度的换算关系。
实践证明,金属材料的各种硬度值之间,硬度值与强度值之间具有近似的相应关系。
因为硬度值是由起始塑性变形抗力和继续塑性变形抗力决定的,材料的强度越高,塑性变形抗力越高,硬度值也就越高。
硬度知识一、硬度简介:硬度表示材料抵抗硬物体压入其表面的能力。
它是金属材料的重要性能指标之一。
一般硬度越高,耐磨性越好。
常用的硬度指标有布氏硬度、洛氏硬度和维氏硬度。
1.布氏硬度(HB)以一定的载荷(一般3000kg)把一定大小(直径一般为10mm)的淬硬钢球压入材料表面,保持一段时间,去载后,负荷与其压痕面积之比值,即为布氏硬度值(HB),单位为公斤力/mm2 (N/mm2)。
2.洛氏硬度(HR)当HB>450或者试样过小时,不能采用布氏硬度试验而改用洛氏硬度计量。
它是用一个顶角120°的金刚石圆锥体或直径为1.59、3.18mm的钢球,在一定载荷下压入被测材料表面,由压痕的深度求出材料的硬度。
根据试验材料硬度的不同,分三种不同的标度来表示:∙HRA:是采用60kg载荷和钻石锥压入器求得的硬度,用于硬度极高的材料(如硬质合金等)。
∙HRB:是采用100kg载荷和直径1.58mm淬硬的钢球,求得的硬度,用于硬度较低的材料(如退火钢、铸铁等)。
∙HRC:是采用150kg载荷和钻石锥压入器求得的硬度,用于硬度很高的材料(如淬火钢等)。
3 维氏硬度(HV)以120kg以内的载荷和顶角为136°的金刚石方形锥压入器压入材料表面,用材料压痕凹坑的表面积除以载荷值,即为维氏硬度HV值(kgf/mm2)。
#############################################################################################注:洛氏硬度中HRA、HRB、HRC等中的A、B、C为三种不同的标准,称为标尺A、标尺B、标尺C。
洛氏硬度试验是现今所使用的几种普通压痕硬度试验之一,三种标尺的初始压力均为98.07N(合10kgf),最后根据压痕深度计算硬度值。
标尺A使用的是球锥菱形压头,然后加压至588.4N(合60kgf);标尺B使用的是直径为1.588mm(1/16英寸)的钢球作为压头,然后加压至980.7N(合100kgf);而标尺C使用与标尺A相同的球锥菱形作为压头,但加压后的力是1471N(合150kgf)。
布氏硬度(HB)、洛氏硬度(HRA,HRB,HRC)、维氏硬度(HV),其值表示材料表面抵抗坚硬物体压入的能力。
而里氏硬度(HL)、肖氏硬度(HS)则属于回跳法硬度试验,其值代表金属弹性变形功的大小。
因此,硬度不是一个单纯的物理量,而是反映材料的弹性、塑性、强度和韧性等的一种综合性能指标。
1、钢材的硬度:金属硬度(Hardness)的代号为H。
按硬度试验方法的不同,●常规表示有布氏(HB)、洛氏(HRC)、维氏(HV)、里氏(HL)硬度等,其中以HB及HRC较为常用。
●HB应用范围较广,HRC适用于表面高硬度材料,如热处理硬度等。
两者区别在于硬度计之测头不同,布氏硬度计之测头为钢球,而洛氏硬度计之测头为金刚石。
●HV-适用于显微镜分析。
维氏硬度(HV) 以120kg以内的载荷和顶角为136°的金刚石方形锥压入器压入材料表面,用材料压痕凹坑的表面积除以载荷值,即为维氏硬度值(HV)。
●HL手提式硬度计,测量方便,利用冲击球头冲击硬度表面后,产生弹跳;利用冲头在距试样表面1mm处的回弹速度与冲击速度的比值计算硬度,公式:里氏硬度HL=1000×VB(回弹速度)/ V A(冲击速度)。
便携式里氏硬度计用里氏(HL)测量后可以转化为:布氏(HB)、洛氏(HRC)、维氏(HV)、肖氏(HS)硬度。
或用里氏原理直接用布氏(HB)、洛氏(HRC)、维氏(HV)、里氏(HL)、肖氏(HS)测量硬度值。
2、HB - 布氏硬度;布氏硬度(HB)一般用于材料较软的时候,如有色金属、热处理之前或退火后的钢铁。
洛氏硬度(HRC)一般用于硬度较高的材料,如热处理后的硬度等等。
布式硬度(HB)是以一定大小的试验载荷,将一定直径的淬硬钢球或硬质合金球压入被测金属表面,保持规定时间,然后卸荷,测量被测表面压痕直径。
布式硬度值是载荷除以压痕球形表面积所得的商。
一般为:以一定的载荷(一般3000kg)把一定大小(直径一般为10mm)的淬硬钢球压入材料表面,保持一段时间,去载后,负荷与其压痕面积之比值,即为布氏硬度值(HB),单位为公斤力/mm2 (N/mm2)。
3、洛式硬度是以压痕塑性变形深度来确定硬度值指标。
以0.002毫米作为一个硬度单位。
当HB>450或者试样过小时,不能采用布氏硬度试验而改用洛氏硬度计量。
它是用一个顶角120°的金刚石圆锥体或直径为1.59、3.18mm的钢球,在一定载荷下压入被测材料表面,由压痕的深度求出材料的硬度。
根据试验材料硬度的不同,分三种不同的标度来表示:HRA:是采用60kg载荷和钻石锥压入器求得的硬度,用于硬度极高的材料(如硬质合金等)。
HRB:是采用100kg载荷和直径1.58mm淬硬的钢球,求得的硬度,用于硬度较低的材料(如退火钢、铸铁等)。
HRC:是采用150kg载荷和钻石锥压入器求得的硬度,用于硬度很高的材料(如淬火钢等)。
另外:1.HRC含意是洛式硬度C标尺,2.HRC和HB在生产中的应用都很广泛3.HRC适用范围HRC 20--67,相当于HB225--650 若硬度高于此范围则用洛式硬度A标尺HRA。
若硬度低于此范围则用洛式硬度B标尺HRB。
布式硬度上限值HB650,不能高于此值。
4.洛氏硬度计C标尺之压头为顶角120度的金刚石圆锥,试验载荷为一确定值,中国标准是150公斤力。
布氏硬度计之压头为淬硬钢球(HBS)或硬质合金球(HBW),试验载荷随球直径不同而不同,从3000到31.25公斤力。
5.洛式硬度压痕很小,测量值有局部性,须测数点求平均值,适用成品和薄片,归于无损检测一类。
布式硬度压痕较大,测量值准,不适用成品和薄片,一般不归于无损检测一类。
6.洛式硬度的硬度值是一无名数,没有单位。
(因此习惯称洛式硬度为多少度是不正确的。
)布式硬度的硬度值有单位,且和抗拉强度有一定的近似关系。
7.洛式硬度直接在表盘上显示、也可以数字显示,操作方便,快捷直观,适用于大量生产中。
布式硬度需要用显微镜测量压痕直径,然后查表或计算,操作较繁琐。
8.在一定条件下,HB与HRC可以查表互换。
其心算公式可大概记为:1HRC≈1/10HB。
硬度试验是机械性能试验中最简单易行的一种试验方法。
为了能用硬度试验代替某些机械性能试验,生产上需要一个比较准确的硬度和强度的换算关系。
实践证明,金属材料的各种硬度值之间,硬度值与强度值之间具有近似的相应关系。
因为硬度值是由起始塑性变形抗力和继续塑性变形抗力决定的,材料的强度越高,塑性变形抗力越高,硬度值也就越高。
金属材料硬度对照表
硬度试验是机械性能试验中最简单易行的一种试验方法。
为了能用硬度试验代替某些机械性能试验,生产上需要一个比较准确的硬度和强度的换算关系。
实践证明,金属材料的各种硬度值之间,硬度值与强度值之间具有近似的相应关系。
因为硬度值是由起始塑性变形抗力和继续塑性变形抗力决定的,材料的强度越高,塑性变形抗力越高,硬度值也就越高。
下面是本站根据由实验得到的经验公式制作的快速计算器,有一定的实用价值,但在要求数据比较精确时,仍需要通过试验测得。
维氏硬度布氏硬度洛氏硬度HV HB HRC 80 76 -
85 80.7 -
90 85.2 -
95 90.2 - 100 95 - 105 99.8 - 110 105 - 115 109 - 120 114 - 125 119 - 130 124 - 135 128 - 140 133 - 145 138 - 150 143 - 155 147 - 160 152 - 165 156 - 170 162 - 175 166 - 180 171 - 185 176 - 190 181 -
195 185 - 200 190 - 205 195 - 210 199 - 215 204 - 220 209 - 225 214 - 230 219 - 235 223 - 240 228 20.3 245 233 21.3 250 238 22.2 255 242 23.1 260 247 24 265 252 24.8 270 257 25.6 275 261 26.4 280 266 27.1 285 271 27.8 290 276 28.5 295 280 29.2 300 285 29.8 310 295 31 320 304 32.2 330 314 33.3 340 323 34.4 350 333 35.5 360 342 36.6 370 352 37.7 380 361 38.8 390 371 39.8
400 380 40.8
430 409 43.6 440 418 44.5 450 428 45.3 460 437 46.1 470 447 46.9 480 -456 47.7 490 -466 48.4 500 -475 49.1 510 -485 49.8 520 -494 50.5 530 -504 51.1 540 -513 51.7 550 -523 52.3 560 -532 53 570 -542 53.6 580 -551 54.1 590 -561 54.7 600 -570 55.2 610 -580 55.7 620 -589 56.3 630 -599 56.8 640 -608 57.3 650 -618 57.8 660 58.3 670 58.8 680 59.2 690 59.7 700 60.1 720 61 740 61.8 760 62.5
820 64.7 840 65.3 860 65.9 880 66.4 900 67 920 67.5 940 68。