华南师范大学研究生代表提案范例
- 格式:doc
- 大小:13.50 KB
- 文档页数:2
关于关心研究生心理健康问题的提案【提案单位】自动化科学与工程学院代表团一、提案缘由2014年4月16日晚,中山大学历史学系文物与博物馆专业2012级硕士研究生蔡某某在宿舍内自缢身亡,死者在遗书中称,毕业论文、找工作困难重重,无颜面对家人。
2013年6月5日,扬州大学江阳路南校区一男子不幸坠楼身亡。
知情者介绍,坠楼者系住在六楼的扬州大学水利学院研究生一年级学生,云南人。
平时性格有点内向。
2013年4月1日前后,黄洋在寝室使用饮水机喝水时,感觉水的味道不对。
同日,黄洋出现呕吐、发烧等症状,2日晚间发现急性肝损伤。
4月5日时,还留着鼻血,之后就处于昏迷状态。
2013年4月16日抢救无效去世。
同宿舍博士研究生林某为投毒者,2014年2月18日,林某被一审宣判死刑。
高校自杀、他杀案近来频频见诸报端,站在金字塔尖的精英们为何如此轻率地说放弃?专家表示,学业、就业、情感等压力压垮了不少心里脆弱的大学生,直至走上极端,其背后更反映出中国教育在心理健康教育上长期存在的问题,而这更需要学校、家庭、社会的多维努力,引起长期重视,采取切实有效的措施,才能筑起坚实的生命防线。
二、提案分析压力是个人在面对具有威胁性刺激情景中,一时无法消除威胁、脱离困境时的一种被压迫的感受。
压力对人的身心两方面都有很大的影响,长期生活在压力下,会引起很多负面的情绪反应,例如恐惧、焦虑、抑郁、冷漠等,它是形成心理适应困难甚至心理疾病的原因之一。
1.研究生压力的来源情况有专家学者对研究生心理问题和压力方面进行了调查研究,辛玲玲与张平等对理工院校的研究生通过结构性访谈获得,研究生主要压力来源于以下几个方面:学业压力占82.6%,就业压力占62.3%,人际关系压力占24.6%,经济压力占18.8%,其他的压力(主要是指性格、外貌、体质及个人情况引起的压力)占39.1%。
有研究显示,研究生的身心健康状况普遍差于本科生。
研究生主要压力来源90.00%80.00%70.00%60.00%50.00%40.00%30.00%20.00%10.00%0.00%学业压力就业压力人际关系压力经济压力其他压力学业压力就业压力人际关系压力经济压力其他压力2.研究生压力成因➢学业压力研究生阶段的学习和本科生有很大的不同,考试及格、修满学分似乎不难,但要公开发表几篇学术论文恐怕不是件容易的事情。
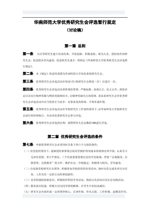
华南师范大学优秀研究生会评选暂行规定(讨论稿)第一章总则第一条为引导研究生建立传承经典、开拓创新、积极进取、敢为人先、团结协作的研究生会,促进校风学风建设,促进研究生成才,特制定《华南师范大学优秀研究生会评选暂行规定》。
第二条本《规定》的适用范围为华南师范大学各院系的研究生会。
第三条优秀研究生会评选活动在每届(任)校研究生会换届(任)后进行一次。
第四条优秀研究生会评选活动坚持规范管理、严格标准、客观公正、民主公开、择优评定以及实行精神奖励与物质奖励相结合、以精神奖励为主的原则。
各院系研究生会在优秀研究生会评选活动中应当坚持正当竞争、实事求是的原则,不得弄虚作假。
第五条优秀研究生会评选活动在学校研究生工作部的领导下,由华南师范大学校研究生会进行组织和执行,并由各院系研究生会参与评选。
第六条优秀研究生会评选的比例:按照研究生会总数的33%进行评选。
第二章优秀研究生会评选的条件第七条申报优秀研究生会必须同时具备下列六个方面的条件:(一)在党组织领导下,能够团结和带领全院同学拥护四项基本原则和改革开放,认真学习毛泽东思想、邓小平理论、三个代表重要思想以及科学发展观,贯彻“自我服务、自我管理、自我教育”的方针,维护社会、学校稳定,积极参与校风、学风建设。
(二)自觉接受校研究生会领导,积极参加学校组织的各项活动,按时出色完成各项交办任务,工作具有一定的主动性和创新性。
(三)具有较强的创新意识,积极组织科技学术活动、校园文化活动以及社会实践活动。
(四)服务意识较强,积极主动为同学排忧解难,在学生中有较高威信。
(五)研究生会内部形成一定的领导核心,以身作则,作风正派,工作积极,起模范作用。
(六)研究生会成员积极进取,团结友爱,热爱集体,严格遵守学校各项规章制度。
第三章优秀研究生会评选的程序第八条优秀研究生会评审工作组的人员构成和职责如下:(一)评审工作组由学校研究生工作部主管领导,校研究生会、院系研究生会指导老师及校研究生会主席团构成。
学生代表大会提案范文
尊敬的各位老师、亲爱的同学们:
大家好!
我是来自XX班的XX,今天很荣幸能站在这里向大家提出一个关于校园环境
改善的提案。
我们的学校是一个美丽的地方,但是也存在一些问题,比如校园内的卫生状况和垃圾处理问题。
为了改善这些问题,我特别向大家提出以下几点建议:首先,我们应该加强对校园环境的管理和维护。
学校应该增加环卫人员的数量,加强日常的清洁工作,保持校园的整洁和美观。
同时,学校也应该加强对学生的环境教育,让每个学生都意识到保护环境的重要性,养成良好的卫生习惯。
其次,我们应该建立完善的垃圾分类和处理制度。
学校应该设置垃圾分类桶,
对生活垃圾、可回收垃圾和有害垃圾进行分类收集和处理。
同时,学校也应该加强对垃圾处理的监督和管理,确保垃圾得到及时清理和处理,避免对校园环境造成污染。
最后,我们应该积极开展校园环境保护和美化活动。
学校可以组织学生参与校
园绿化、植树造林、环境清理等活动,让学生亲身参与到环境保护中来,增强环保意识,培养爱护环境的习惯。
通过以上几点建议,我相信我们学校的环境问题一定会得到改善。
我也希望各
位老师和同学们能够支持我的提案,共同努力,为我们美丽的校园创造一个更加清洁、整洁、美丽的环境。
谢谢大家!。
学代会提案范文尊敬的老师、亲爱的同学们:大家好!我是某某某学院某某专业的一名学生。
在这次代表学生发言的机会中,我将就某个问题向大家提出一个解决方案。
近年来,随着高等教育的普及,大学生的身心健康问题日益凸显。
面对课业繁重、社交压力、就业竞争等多重压力,不少同学出现了焦虑、抑郁等心理问题,甚至出现了一些极端行为。
为了改善同学们的心理健康状况,我建议学校增加心理健康教育的内容和形式。
首先,学校应加大对心理健康教育的投入力度。
筹措更多的经费用于心理健康教育,建立专门的心理咨询机构或机构。
这样可以提供更好的心理咨询服务。
同时,通过组织心理健康讲座、座谈会、心理援助等形式,引导同学们重视自己的心理健康问题。
其次,学校应增加心理健康教育的课程设置。
现阶段,大部分学校心理健康教育的课程较少,且通常只是一个学期的课程。
我希望学校能够将心理健康教育融入到其他的课程中,比如心理学、教育学等相关专业的课程。
这样可以让同学们在学习专业知识的同时,也能够学到一些心理健康的知识和技巧。
此外,学校还应建立健全学生心理健康档案。
通过每学期的心理健康评估,了解学生的心理健康状况,对症下药,提供个性化的心理咨询和辅导服务。
学校也可以建立心理健康档案库,汇总同学们的心理健康信息,对学生的心理健康状况进行全面、长期的跟踪和管理。
最后,学校可以组织一些丰富多彩的心理健康活动。
比如心理健康知识竞赛、心理健康主题演讲比赛等,激发同学们对心理健康的关注和参与度。
同时,学校也可以推出一些心理健康的公益活动,比如心理健康讲座、心理健康咨询等,让更多的同学受益。
通过以上几点措施,我相信学校的心理健康教育将会取得更加显著的效果。
当然,这只是个人的一些想法和建议,希望大家能够多多关注自身的心理健康问题,学校也能够给予更多的关注和支持。
谢谢大家!。
关于建立校、院领导午餐会制度的提案——谁来一起午餐提案代表团:XXX学院(系)学生代表团提案时间:一、摘要据凤凰网报道:“当今高校80%的学生认为与学校校长、校领导存在很大的距离感”,针对此现象我们小组对本校学生经行相关问卷调查,结果显示大部分学生认为与校长、院长等高层领导缺乏交流,有较大距离感。
我小组认为,拉近高层领导与学生的距离有利于提高学生对于学校的归属感,领导也可通过为学生答疑解惑、听取学生意见、建议而了解到学生的最新信息,共同讨论有关学生发展,学校、学科建设等方面的问题。
于此同时,领导也可对学生进行指导教育,为学生指明未来发展方向。
我小组建议提出校、院长午餐会制度——校长(与各校区)院长(与本院系)自愿报名并经过筛选的学生代表经行午餐会,并在午餐时间自由交流,最终将此项活动发展成为一项制度相衍。
与此同时我们向校长及各院系院长发送邮件询问意见并进行问卷调查,并得到了校长与院长们的支持和认同。
二、背景据凤凰网报道:“当今高校80%的学生认为与学校校长、校领导存在很大的距离感”。
通过调查,我们更是发现学校大部分同学表示与校长、院系领导基本上没有接触过,更有甚者甚至表示不了解校长、院长的姓名等信息。
本代表团认为学生适当与校领导接触、交流非常有利于建立及增强学生对于大学的归属感、荣耀感,校长及校领导的言谈举止具有一定的榜样作用,并且通过交流能够言传身教,对学生产生积极有益的引导。
三、目的利用这次学代会机会,针对我校的情况,本代表团给校长、各院系院长发出邮件调查询问了校领导对于与学生的交流机会、频率、程度等方面的看法及意见,并做出针对校领导及学生两种群体做出调查问卷,深入了解领导及学生对于迄今为止双方交流现状的认识与评价。
从调查结果中我们发现,校长、校领导及广大学生群体对于交流现状不十分满意,并对于加强交流有着强烈的意愿。
根据以上情况,我们小组提出建立院校领导午餐会制度的提案,为学生提供一个亲近校领导的平台,增进交流,鼓励学生更加积极地参与到校园建设中;校领导也可通过此种制度更加了解学生的情况,以身作则为学生树立榜样,指导方向。
华南师范大学关于建立实验室信息平台提案表案名关于建立实验室信息平台提案对口部门共青团华南师范大学委员会科技部案由学院现状分析华南师范大学生命科学学院拥有精良的科研设备。
良好的实验室环境为学生了解、参与科研工作提供了绝佳的条件。
但是,根据我们的调研发现,由于学院内实验室信息化平台不完善,本科学生能够了解到的信息缺乏或抽象,影响了学生参与实验室工作,提升实验能力的热情度。
现总结存在问题如下:1.学生对实验室相关科研信息的需求和对所获信息满意程度存在不对称性结合调研结果以及目前学院实验室相关信息发布途径以及信息的质量来看,华师生科院学生普遍愿意尝试参与实验室课外科研活动,想要获得更多实验室相关信息,但由于实验室相关信息发布途径有限,现有相关信息发布平台不够完善等多方原因,造成学生无法获得准确,系统的信息。
2.现有信息平台不够完善结合调研结果与实验室信息发布平台现状,我们将现有的实验室信息平台的缺陷总结如下:2.1实验室现有信息平台推广度不够实验室展板位置偏僻,位于生科院新院楼顶楼。
顶楼除在实验室进行实验的学生和老师工作之外鲜有学生留意,走动。
实验室相关网页关注不够,在进行本次调研时,我们发现大一、大二的学生仅有少部分人知道这些网页的存在,所以真正登陆相关网页浏览过相关信息的同学寥寥无几。
2.2实验室相关信息不齐,几乎不具系统性实验室展板以及相关网页均着重介绍生命科学学院三个国家级重点实验室。
但是生物学包括众多学科,比如:植物学、植物生理学、动物学、微生物学等,学院为促进学院各学科的均衡发展,设立了各种实验室。
若学院相关展板仅介绍三个国家级实验室,其他实验室的信息将依旧呈现缺乏状态。
2.3实验室相关信息重点不突出结合调研结果与实地考察,我们发现目前实验室相关信息的介绍重点不突出,这个问题尤其表现在相关的网页上。
学生要求对其进行进一步删减筛选,并表明获得的信息相对局限,希望能够稍微拓展信息面。
2.4实验室网页排版不当在实地考察相关网页的时候,我们发现,生科院官网中实验室的信息被安排在首页下方的角落,不易被注意到;同样,在华南师范大学官网中,如果不仔细搜索,我们也很难找到科研信息版块所在地。
学生学术研究提案范本尊敬的导员/老师/指导教师:我是一名学生,在进行学术研究方面的工作时,希望能得到您的指导和支持。
为了更好地展开我的研究项目,我编写了本提案,目的是清晰地表达我的研究问题、背景、方法和预期结果,以及所需的资源和时间。
请您审阅并给予宝贵的建议和意见。
一、研究问题本研究的关注点是什么?研究问题或主题是什么?有哪些重要性或实际应用价值?该问题在当前的学术领域中是否有待解决?我将通过回答这些问题来引起人们的兴趣和重视。
二、研究背景在这一部分,我将简要介绍相关领域的现有研究、重要理论或相关工作,以及与我的研究问题相关的问题和研究空白。
我将确保提供足够的背景信息,使读者对该研究的背景情况有一个全面的了解。
三、研究目标和方法在这一部分,我将明确指出我研究的目标和目的,并描述我计划采用的方法和途径以实现这些目标。
这包括数据收集、实验设计、分析和解释等方面的详细说明。
我将确保我的方法能够回答我的研究问题,并有效地推动研究项目的进展。
四、预期结果和意义在这一部分,我将描述我预期的研究结果,并阐明这些结果对于当前学术领域的意义和应用。
我将强调我的研究如何填补研究空白,并为进一步的研究提供新的方向和见解。
五、资源需求在这一部分,我将列出我完成研究所需的资源,包括设备、实验材料、实验场地、资金等方面的需求。
我将说明这些资源对我的研究的必要性,并论证如何合理利用这些资源来完成研究目标。
六、时间安排在这一部分,我将安排我的研究时间表,明确每个阶段的工作内容和时间节点。
我将确保合理规划研究进度,以保证项目的高效进行。
七、预期挑战和解决方案在这一部分,我将预测可能会遇到的困难和挑战,并提出解决方案。
我将展示我的解决问题的能力和对研究项目的承诺,以证明我能克服困难并取得研究成功。
总之,我希望您能认可并支持我的学术研究提案。
我相信,通过我的努力和您的指导,我能够取得出色的研究成果,并为学术领域做出积极的贡献。
衷心感谢您花时间阅读我的提案,我期待着您的宝贵意见和建议。
华南师范大学研究生会公文格式研会公文格式(文字版)注:本文就是按照这个格式进行的排版一、各类公文格式要求(一)行政公文类(如通知、通报、请示、决定、公告、批复、函等)1.发文标题(1)文字材料标题采用2号方正小标宋简体,居中排列。
标题一行或多行居中排布,回行时注意词意完整、排列对称、间距恰当,以美观、得体为准。
(2)使用空白纸张打印时,标题位于页上边距线之下,空2行;使用文头纸打印时,标题位于红色反线之下,空2行。
(3)除法规、规章名称加书名号外,标题中一般不用标点符号。
(4)如需在标题下面标注名称、日期和文稿完成状态等信息,采用3号方正楷体_GBK字标识,居中排列。
(字体会统一配发研会成员,打印文档时注意携带安装)2.关于称谓和主送机关(1)文字材料正文前如有称谓(如“同志们”等)或主送领导、主送机关名称,在标题下(标题下如标注了名称、日期和文稿完成状态等信息时,则在这些标注文字之下),空1行,用3号方正仿宋_GBK字体,左侧顶格标识。
(2)称谓或主送领导、主送机关名称一行排列不下需要回行时,回行仍要顶格。
(3)最后一个称谓和主送领导、主送机关名称后,要标冒号。
3.正文(1)正文在称谓或主送领导、主送机关名称下行开始排列;没有称谓或主送领导、主送机关名称时,在标题下(标题下如标注了名称、日期和文稿完成状态等信息,则在这些标注文字之下),空1行开始排列。
(2)正文采用3号方正仿宋_GBK体字标识,每自然段段首左空2个字符,回行顶格。
(3)正文内容结构有多个层次时,原则上标识方法为:一级标题用:一、二、三、…二级标题用:(一)(二)(三)…三级标题用:1.2.3.…四级标题用:(1)(2)(3)…注意:正文各级标题序号的添加要用手动添加,切忌用自动添加,便于后期调整。
一般一级标题采用三号黑体字加粗标识,二级标题可用三号方正楷体_GBK加粗标识,三级标题采用三号方正仿宋_GBK 体字加粗标识,四级标题以及更多的标题用正文字体,不加粗;标题要首行缩进2个字符。
代表提案范文尊敬的主席、各位代表:我们代表团共同关注着当前社会面临的诸多问题,针对其中一些重要问题,我们认真研究和讨论,并提出以下几点提案,以期能够为解决这些问题贡献出我们的力量。
提案一:建立应急救援基地近些年来,我国经常发生地震、火灾、水灾等突发事件,这些事件对我们社会带来了巨大的伤害。
为此,我们建议在全国范围内建立一批应急救援基地,用于处理突发事件。
通过建立基地,可以提高救援效率,快速救助被困人员和减少人员伤亡。
我们建议,应急救援基地应分布于全国重灾区,选择地理位置优越、交通便利、人流量大的地方建造,并配备足够的救援人员和物资。
此外,建立应急救援基地还需要政府、企业、社会组织等方面的共同合作,共同维护基地的设施和装备,以便发生突发事件时可以及时投入救援工作。
提案二:加强城市公共交通建设目前,随着城市化的进程不断加快,城市交通问题日益突出,城市公共交通设施的缺乏和不健全已经成为城市发展的重要瓶颈。
为了解决这些问题,我们建议政府加大城市公共交通的投资力度,加快公共交通建设的进度。
具体而言,我们建议政府采取以下措施:一是增加公共交通工具,包括公交车、地铁、轻轨等,扩大公共交通网络覆盖面,提高公共交通的便捷性和舒适性。
二是加强交通指导,加强管理和调度,优化运营线路,提高运行效率。
三是加大公共交通广告宣传和宣传力度,鼓励广大市民多使用公共交通出行,营造绿色出行的良好环境。
提案三:大力推进农村教育发展教育是民族振兴的重要基石,而农村教育是教育事业的重要组成部分。
为了推进我国农村教育事业的发展,我们建议政府采取以下措施:一是加强农村教育投入。
政府需要加大对农村教育的投入,提高农村教育的经费保障水平。
在教师招聘、培训、派遣等方面,政府还需要制定相应的优惠政策,鼓励更多的优秀教育人才进入农村教育工作。
二是改善农村教育条件。
政府需要加强对农村教育设施建设的投入,提高农村教育的设施水平。
引入现代化的教育理念和教学手段,增强农村学生的学习能力和竞争力。
华南师范大学研究生代表提案范例
提案参考议题及范例格式
(一)提案文字格式说明
1、标题部分为:仿宋,小四号,加粗,居中;正文部分为仿宋,小四号,1.5倍行距。
2、每个学院提交的提案数量不得少于5件。
3、各学院提案应该严格按照教学科研,就业创业,生活服务,医疗卫生,综合类(其他类)五个方面分类撰写和列出。
(二)提案格式参考范例
教学科研方面
提案一:
案题:关于学校教务管理系统选课及成绩管理的提案
提案单位:化学与环境学院
案由:
刚开学时,由于学校的教务管理系统不是很完善,在选课方面存在很多漏洞,导致一些学生漏选或选课不成功,学院通知方面也存在重复费时现象,建议完善选课系统,规范选课。
另外,成绩管理中,考试成绩存在登分延迟严重,以至过了一学期后,那门考试还是没有成绩,让学生担心,建议老师考完考试后,就将成绩登陆到教务管理系统,以方便学生查询自己的成绩和是否挂科。
生活服务方面
提案三:
案题:关于食堂电视提倡播放一些新闻类节目的建议
提案单位:化学与环境学院
案由:
学校食堂内电视播放的大多是娱乐性节目或广告,吃饭时观看感觉益处不大,浪费时间,为了解国家时事,开拓研究生视野,建议播放一些新闻、财经、
就业类节目。
另外很多电视存在破损,无法使用,建议学校进行
维修,以便服务
更多学生。
华南师范大学硕士学位论文土地利用优化配置研究——以珠海市为例姓名:***申请学位级别:硕士专业:自然地理学指导教师:***2002.6.1十地利用化_fLlll'.摸,℃干JJ探…以珠海市为例华南帅范人学顺J:学位论史摘要当前土地利用的供需矛盾F1益突出,土地的生态效应r]益减弱。
如何使区域L地资源达到可持续利用是人们考虑的主要问题。
而土地利用优化配霄是解决此矛盾的一种主要手段,它既包括宏观数量与空间结构布局的优化,也包括微观尺度生产要素的合理比剐,是一个多目标、多层次的持续拟合与决策过程。
本文结合珠海市实i时旰究,别珠海市的土地利用的空问析i局和数量结构进行’’‘—‘—————~数娜分析,得,ql二L地利用现状及存在的问题。
在此基础一卜,提f_|{运用系列优化配置模型的组合来解决珠海市的土地利用存在的问题而使土地配置得到优化。
本文建立的系列模型由分区优化模型、结构优化模型构成。
两模型在土地资源优化配胃的目标中有着内在联系性,同一性和互补性,本文力图通过设计优化配置模型为科学的协调了珠海市二t地利用配置在数量与空间、宏观与微观之I、日J的关系,以及其土地利用战略提供一点帮助。
关键词:珠海影土地利用优f潺置模菇±些型里垡!兰些垦塑!!塑堡:::坠堡塑塑型:堕型巫堕叁兰型上兰篁望兰——一AbstractTheoptimalallocationofland—use,includingthemacroscopicquantityandspaceconstruction,andalsoincludingthetinydimensionstoproducethemainfactorreasonableratio,isamanytargetsandmanylevelofstructuresofkeeponintendingtomatchwiththedecisionprocess.Basedonasystematicreviewonthestudiesinthepast,basedonananalysisofcharacteristicsandfunctionoflanduseinZhuhaicity,therelatedmodeloflandusesysteminregionareestablished,thenthetheoreticalbasisandmethodologiesofoptimalallocationoflanduseareputforward.Theseriesmodelbeconstitutedbyinsidecontactthatthecent。
研代会提案范文研代会提案范文:建立学生社团联合会为了更好地促进学生的综合素质提高、增强学生的组织能力和团队协作精神,我们建议在学校内建立一个学生社团联合会。
该联合会旨在协调和管理各个学生社团的活动,提供必要的支持和指导,促进学生社团的发展和成长。
一、建立学生社团联合会的目的1.提高学生综合素质:通过参与社团活动,学生可以提高自身的综合素质,锻炼自己的领导能力、组织能力和团队协作精神。
2.促进学生社团的发展:学生社团是学生自我管理和服务的平台,建立学生社团联合会有助于促进学生社团的发展,增强学生社团的凝聚力和影响力。
3.提高学校综合实力:学校的实力不仅仅在于教学质量,还在于学生的综合素质和社团活动的影响力。
建立学生社团联合会有助于提高学校的综合实力和影响力。
二、学生社团联合会的职责和任务1.协助学生社团的管理和发展:学生社团联合会可以协助学生社团的管理和发展,包括组织培训、提供活动场所、提供资金支持等方面的工作。
2.协调学生社团的活动:学生社团联合会可以协调学生社团的活动,避免活动时间和内容的冲突,提高活动的质量和效果。
3.承担学生社团的代表:学生社团联合会可以代表学生社团参加校内外的各种活动和竞赛,提高学生社团的影响力和知名度。
三、建立学生社团联合会的保障措施1.制定相关规章制度:建立学生社团联合会前,需要制定相应的规章制度,明确学生社团联合会的职责和任务、成员的条件和资格等方面的内容。
2.提供必要的经费和场所:学生社团联合会需要提供必要的经费和场所支持,以保证其正常运转和开展各项工作。
3.配备专职工作人员:学生社团联合会需要配备专职工作人员,负责协调和管理各个学生社团的活动,提供必要的支持和指导。
综上所述,建立学生社团联合会对于促进学生的综合素质提高、增强学生的组织能力和团队协作精神、促进学生社团的发展和成长以及提高学校的综合实力和影响力都具有重要的意义和作用。
我们希望能够得到学校和学生的支持和认可,共同推动学生社团联合会的建设和发展。
研究生代表大会提案尊敬的各位领导、老师,亲爱的同学们:大家好!作为研究生代表,我深感荣幸能够在此向大家提交这份提案。
研究生阶段是我们学术生涯和个人成长的重要时期,而研究生代表大会则为我们提供了一个反映问题、提出建议、共同促进学校发展的良好平台。
在此,我将围绕研究生学习、生活和发展等方面,提出一些具有代表性和针对性的问题及建议。
一、学习方面1、课程设置与教学质量目前,部分课程的设置存在与实际需求脱节的情况。
一些课程内容陈旧,未能及时跟上学科前沿的发展;部分课程的教学方法较为单一,缺乏互动性和创新性,难以激发学生的学习兴趣和主动性。
建议学校定期对课程进行评估和更新,邀请业内专家和企业人士参与课程设计,增加实践案例分析和小组讨论等教学环节,提高课程的实用性和趣味性。
2、学术交流与资源共享学术交流对于研究生的成长至关重要,但目前学校组织的学术交流活动相对较少,且形式较为单一。
此外,图书馆的学术资源也存在不足,一些重要的数据库和期刊未能购买,影响了同学们的科研工作。
建议学校加大对学术交流活动的支持力度,定期举办学术讲座、研讨会和学术论坛等活动,鼓励各学院、各专业之间的交流与合作。
同时,增加图书馆的学术资源投入,购买更多的优质数据库和期刊,为同学们提供更好的学习条件。
3、导师指导与师生沟通导师在研究生的培养过程中起着关键作用,但部分导师由于工作繁忙等原因,对学生的指导不够及时和充分。
此外,师生之间的沟通渠道也不够畅通,学生在遇到问题时往往难以得到有效的帮助。
建议学校建立导师指导的规范和评价机制,明确导师的职责和义务,加强对导师指导工作的监督和考核。
同时,搭建师生沟通的平台,如定期召开师生座谈会、设立导师接待日等,方便学生与导师进行交流和沟通。
二、生活方面1、住宿条件与设施随着研究生招生规模的不断扩大,学校的住宿资源日益紧张。
部分研究生宿舍条件简陋,设施老化,存在诸如卫生间漏水、空调故障等问题,给同学们的生活带来了不便。
硕士研究生道德教育途径分析--以华南师范大学为例张争胜;黄奕雄;南文龙【摘要】Postgraduate’s moral education is the important component of postgraduate education. This paper in-vestigates the postgraduate of South China Normal University by questionnaire and semi structure interview. It turns out ideological and political education and social practice could combine to the best way. Ideological and political education is widest way of spread moral education idea, and further more, social practice is a wonder-ful way attract lots of postgra duate’s attention. We wish this paper could offer some constructive advices which can promote the construction of postgraduate’s moral education.%研究生道德教育是研究生教育工作的重要组成部分。
本文以华南师范大学硕士研究生为研究对象,通过问卷调查与半结构访谈的形式了解并探究研究生德育途径的最优组合。
结果发现,思政课与社会实践的组合是最优组合,思政课是最广泛传播德育理念的方式,而社会实践是研究生强烈希望能够展开的学习形式。
本研究希望能为切实实现研究生德育效果提出建设性的意见。
提案参考议题及范例格式
(一)提案文字格式说明
1、标题部分为:仿宋,小四号,加粗,居中;正文部分为仿宋,小四号,1.5倍行距。
2、每个学院提交的提案数量不得少于5件。
3、各学院提案应该严格按照教学科研,就业创业,生活服务,医疗卫生,综合类(其他类)五个方面分类撰写和列出。
(二)提案格式参考范例
教学科研方面
提案一:
案题:关于学校教务管理系统选课及成绩管理的提案
提案单位:化学与环境学院
案由:
刚开学时,由于学校的教务管理系统不是很完善,在选课方面存在很多漏洞,导致一些学生漏选或选课不成功,学院通知方面也存在重复费时现象,建议完善选课系统,规范选课。
另外,成绩管理中,考试成绩存在登分延迟严重,以至过了一学期后,那门考试还是没有成绩,让学生担心,建议老师考完考试后,就将成绩登陆到教务管理系统,以方便学生查询自己的成绩和是否挂科。
生活服务方面
提案三:
案题:关于食堂电视提倡播放一些新闻类节目的建议
提案单位:化学与环境学院
案由:
学校食堂内电视播放的大多是娱乐性节目或广告,吃饭时观看感觉益处不大,浪费时间,为了解国家时事,开拓研究生视野,建议播放一些新闻、财经、
就业类节目。
另外很多电视存在破损,无法使用,建议学校进行维修,以便服务
更多学生。