高放废物的处理处置
- 格式:doc
- 大小:315.50 KB
- 文档页数:25
题目放射性废物的处理最新进展姓名胡家刚班级地质0901摘要:环境污染是人类面临的一大公害,放射性污染对人类生命安全和地球上生物的生存有严重的威胁,所以特别为人们所关注。
和平利用原子能,为人类造福不浅,但是核废物处置不好,又将对人类是一大危害。
放射性废物如何处置为好,必须进行科学论证。
所以处理放射性废物的发展特别引起我们的关注,新方法新技术的引入将更好的处理这些废物所带来的问题。
关键词:放射性废物,新方法,处理1.放射性废物放射性废物为含有放射性核素或被放射性核素污染,其浓度或活度大于国家审管部门规定的清洁解控水平,并且预计不再利用的物质。
1.1放射性废物的来源大致可分为四类:1.1.1核燃料生产过程:主要包括铀矿开采、冶炼和燃料元件加工等。
1.1.2反应堆运行过程:反应堆中生成的大量裂变产物,一般情况下保留在燃料元件包壳内,当发生元件包壳破损事故时,会有少量裂变产物泄漏到冷却循环水中。
1.1.3核燃料后处理过程:大量裂变产物是核燃料后处理过程的主要废物。
1.1.4 其他来源核工业部门退役的核设施,核武器生产和试验以及其他使用放射性物质的部门如医院、学校、科研单位、工厂等产生的各种废物。
1.2放射性废物的分类1.2. 1 放射性废物radioactive waste为审管的目的,放射性废物为含有放射性核素或被放射性核素污染,其浓度或活度大于国家审管部门规定的清洁解控水平,并且预计不再利用的物质1.2.2 放射性气载废物 radioactive gaseous waste含有放射性气体和气溶胶,其放射性浓度超过国家审管部门规定的排放限值的气态废弃物。
1.2.3 放射性液体废物 radioactive liquid waste含有放射性核素,其放射性浓度超过国家审管部门规定的排放限值的液态废弃物。
1.2.4 放射性固体废物 radioactive solid waste含有放射性核素,其放射性比活度或污染水平超过国家审管部门规定的清洁解控水平的固态废弃物。
实验室放射性废物的处置实验室内从事的试验种类多,范围广,因此实验室产生的污染物品种多,成分复杂,需要分类处理。
不同机构依据任务设有生物学实验室、理化实验室和放射性实验室等专业实验室,进行相应的实验活动。
然而,在一些生物学研究活动中,有时会用到少量的放射性物质或能量很低的射线照射装置,产生放射性废物,常用的非密封放射性物质及其废物的特点可参考《医学与生物学实验室使用非密封放射性物质的放射卫生防护基本要求》(WS 457—2014)的附录A。
针对生物学实验室的实验活动特点,在实验活动中如何处置放射性废物应遵循《电离辐射防护与辐射源安全基本标准》(GB 18871—2002)、《放射性废物管理规定》(GB14500)、《医用放射性废物的卫生防护管理》(GBZ 133—2009)、《操作非密封源的辐射防护规定》(GB 11930—2010)的相关规定,同时也应结合生物学研究的特点,考虑放射性危害因素和生物危害因素共同存在的情况,把握全局,突出重点,做好风险评估工作。
《医学与生物学实验室使用非密封放射性物质的放射卫生防护基本要求》(WS 457—2014)附录B提供了医学、生物学放射性废物管理主要阶段流程图。
一、放射性废物定义和分类放射性废物是指含有放射性核素或者被放射性核素污染,其活度浓度大于国家确定的解控水平,预期不再使用的废弃物。
为了收集和处置的方便,可将放射性废物分类管理。
按放射性废物的放射性活度水平,可分为低水平放射性废物、中水平放射性废物和高水平放射性废物三类。
按放射性废物的物理性状,可分为放射性气载废物、放射性液体废物和放射性固体废物三类。
按放射性废物中所含核素的半衰期,可分为长半衰期放射性废物(T1/2>5 年)、中等半衰期放射性废物(60d<T1/2≤5 年)和短半衰期废物(T1/2≤60d)三类。
放射性废物的分类或分级比较复杂,要根据废物放射性水平和所含核素的半衰期进行区分,2018 年环境保护部、工业和信息化部、国家国防科技工业局联合发布新制定的《放射性废物分类》,将放射性废物分为极短寿命放射性废物、极低水平放射性废物、低水平放射性废物、中水平放射性废物和高水平放射性废物五类,其中极短寿命放射性废物和极低水平放射性废物属于低水平放射性废物范畴。
美国能源部大型废物管理项目拉动地区经济Michael Greenberg, David Lewis, Michael Frisch摘要利用经济模型研究了美国能源部萨凡纳河核武器场址的四种废物管理技术方案将带来的地区与跨区域经济影响分析表明1²âÊԺͽ¨Ôì½×¶ÎµÄ²îÒì2ºÍ技术投资者的不同1 引言全美国每年都要设计和建设许多废物管理项目环境保护局美国每年花在环境保护方面的1000多亿美元几乎全都用在了净化和保护水使其免受污染的废物管理上[1,2]而这个比例在1972年仅为0.9%2000年4月第三十届地球清洁日期间的一次盖洛浦民意测验表明河流饮用水以及许多其它环境问题非常关心[3,4]64%的美国人对土壤污染极为关注绝大多数美国人也不愿意以牺牲环境方式增加就业和地区生产值认为环境保护优先于经济发展的美国人占61%Õâ¸ö±ÈÀý½øÒ»²½ÉÏÉýµ½67%[3,4]Ϊ»·¾³±£»¤Í¶×ʲ¢²»½ö½öÊǸö±ðÁìµ¼Õß¶Ô¹«ÖÚͶƱ½á¹ûµÄÏìÓ¦DOE·ÏÎï¹ÜÀí¼´±ã²»ÊÇ×î´óµÄÃÀ¹úDOE 在90年代期间每年的环境管理预算金额通常都接近60亿美元[57]ºº¸£ÌØÄÏ¿¨ÂÞÀ´ÄÉÖݰ®´ïºÉ¹ú¼Ò¹¤³ÌºÍ»·¾³ÊµÑéÊÒ爱达荷州洛基高放废物的处理和处置•23•弗拉茨和橡树岭汉福特8%和17%分别来源于DOE的环境清污项目[5]ÔÚÑо¿Öл¹·¢ÏÖ尽管这些地区也和其它地区一样发展着多元化经济在注意到大型废物管理场址带来的经济影响的同时仅仅考虑场址所在地区受到的经济影响是不够的在这种情况下促使作者进行这一研究的因素有两个场址有法律责任从高放贮槽中取出废物并提交一份照顾到各种情况的环境影响报告•24••25•废物有很高的pH值以及钠的含量DOE 的放射性废物管理办法已要求不再建地下贮槽DOE 希望把这些废物转变成稳定不溶的固体形式并已经成为一个全国性政治问题这些废物罐将被深藏在岩石里开凿的洞井中15]炉渣与飞灰的混合体中在那里形成称为的混凝土状的混合物合理的假设是若干年后这些高放废物容器仍将留在原地但DOE 的环境管理已经得到了部分的执行DOE已经在萨凡纳河场址建立了一座玻璃固化工厂DWPF将废物与硼硅酸盐玻璃混合加热到1150使之融入玻璃基质装填完毕后目前尚就地存贮1996年5月开始营运盐石设施已经对约10000 m 3盐溶液进行了处理值得注意的是这表明在尤卡山场址问题受到极大关注的同时包括贮槽管理1981年在处理前将废物分成两部分分别进行玻璃固化剩余的150000 m 3含盐废物需进一步处理得到的高放部分送往DWPF 进行玻璃固化这一泥浆处理工艺成功地建设起来以后1996年间开始实际运行然而分离含盐废物中的高放和低放组分的工艺导致了高于预先估计的危害1999年5月后来缩减到了4种将其简述如下[11,12,1620]NaTPBÕâÒ»·½·¨ÊÇÔÚ½ÏС³ß¶ÈÉ϶ÔÒÔǰ·ÅÆúµÄ²ÛÄÚ³Áµí¼¼ÊõµÄÐÞ¸ÄСÖü²Û³Áµí·¨½«ÒÔÁ¬ÐøÉú²ú·½Ê½ï¤·ÖÀë³öÀ´ºóµÍ·ÅÉäÐÔµÄÎïÖÊÔòË͵½ÑÎʯ³§µ¼ÖÂÁË¿ÉÐŶȵÄÎÊÌâ2.2 灌浆和铯封装法灌浆和铯封装法是将所有含盐废物转化为灰浆含盐废物不经过铯-137的浓缩或分离而被直接送往盐石厂从场址的前途来看需要在SRS高度保障下贮存100到400年所以还不清楚美国核管会盐离子交换及玻璃固化法2.3 结晶硅钛酸离子交换介质在SRS废物中的稳定性NRC还说也将作为高放废物处理2.4 碱性溶剂萃取与玻璃固化法碱性溶剂萃取与玻璃固化首先是将钛酸一钠加入到盐溶液中钚和锶除去泥浆和MST固体澄清的盐溶液再和含有铯提取剂的有机溶剂接触萃取液再和酸接触除去铯去污的盐溶液和带有微酸性的放射性铯溶液被分别运往盐石厂和DWPF厂但铯萃取剂以及SRS HLW在碱性条件下的工艺方面的经验却几乎没有热力学和放射性稳定性的萃取剂[11]尽管每种技术只涉及单一的问题尤其是NRC的报告技术关键在于针对每种方案都没有足够数据作出可靠的结论敦促DOE进一步针对小贮槽沉淀法积累足够数据对灌浆法NRC 要求DOE和美国核管理委员会以及南卡罗来纳州共同商讨决定在其它三种方法都不可行的情况下另外向DOE提出建议考虑是否有可能需要将四种技术结合起来并在比预想更小的规模上进行开发[11]ÓÉÓÚNRC 注意到研究与开发工作在设计和试验中需要密切注意工艺中可能发生的故障要求未来的R&D设施以及DOE都要尽•26•可能利用现有的场址设施进行研发DOE选择的技术方案必须满足安全和环境要求由于HLW管理冷战的欠账经费已经占据了环境补救长期经费中的巨大份额因此经费问题也十分重要欠账25]60亿美元将开展大量的非HLW 污染的清污项目880亿美元490亿美元换句话说DOE将尽力使HLW经费保持在美国国会能容忍的范围内参见DOE 的最新实例但在这个实例中有三个原因使实际情况不会像以上这样项目的设计和试验在DOE的某个实验室而不是在地方场址进行用经济术语来说第二和拥有大量人口和生产厂的大城市相比第三如果美国纳税人为整个项目付款但最近美国国会没有提高DOE和大部分其它联邦项目的预算或者从环境管理预算中支付同时减少其它项目预算但这在一般经济分析中是忽略不计的我们使用了区域经济模型化公司提供的一个经济模型来探讨四项技术的经济影响这一部分将说明并与全国性预测联系起来还根据不同的区域定义这个模型采纳了基于美国劳动统计局数据的改进性全国预测[29]¾ÍÒµÎï¼ÛºÍÈ˿ڵÄʱ¼äÇ÷ÊÆÓëµØÇø¹ºÂòϵÊýÈË¿ÚÇ¨ÒÆµÈºáÏòÊý¾Ý½áºÏÆðÀ´µØÇøÉú²úÖµÒÔ¼°ÆäËü¾-¼ÃÖ¸±êµÄËãʽÒò´Ë¿ÉÒÔÍêÕû[3032]经济刺激再转变成与µÃµ½•27•基线预测相关的各类REMI输入变量政策管理预测例如政策预测估计为346000个因为在此过程中其余因素皆保持不变我们就能从中确定一个地区的变化如何在其它地区产生影响要求多个DOE所在地进行合作的HLW项目就适合于这个模型以及间接和诱发的投资经济刺激被转化为相对于地区平均值的每一部门的最后需求变动就业变动和DOE工资率变动然后还要用适于各种职位的工资调节方法来调节DOE及其承包方之间的工资差距我们确定了各种影响到结果的因素其中之一就是区域的选择选择了主要大城市统计地区中所有建有DOE设施的县我们也把DOE场址周围半径20英里内的无大城市县考虑在内多县大城市规模的区域的缺点是所涉及的县对DOE依赖的程度是大大不同的由于这些地区包含了整个的劳动市场以及场址周围地区足够的往返半径这一模型已包含了26个经济区南卡罗来纳州艾肯县于是使用了围绕这些场址建立的一个11地区版本的模型这个模型包括了53个经济部门另一个问题是确定预测周期分析研究表明大大超过10年的预测会与现实结果存在•28•显著的差异[30]µ«ÎªÁ˱ÜÃâ¼ÆËãµÄ²î´íûÓÐʹÓó¬¹ý15年的模型建造得到一个用来与含盐废物影响结果相比较的基线是一项重要的举措最后结果是一项带有明确的环境管理项目的DOE预算所有变化都与这一DOE 基线相比较地区生产值改变DOE 预算时地区经济差异归因于DOE的预算变化包括了分析工程计划及其经费基础例如因此所得结果将受到制造管道时使用铜澄清这些要点后26个劳动类型包括了从项目中占有主要地位的设计和工程人员到远为次要的砌砖工人这19个部分是大约150个不同的四位数标准工业代码的集成我们以与SRS场址工程师商讨的结果为基础设计与工程支出的分摊可能会发生错误若假定80%的设计和试验工作不在当地进行其它购买项目的地区化则是以以往特定产品或服务的国内生产在某一地区所占比例数据为基础的这第五个系列的决策对于在研究中追踪全美国直接最后一项假定是关于给项目支付费用的这一假定可能是在经济影响分析中考虑得最少的通过增加设施建设所在场址各个组织的预算金额对新项目进行支付从经济学角度说我们通过按最近联邦税收的地理分布记录中的比例对美国公众设想让公众为纳税的•29•这个方法是为了能引入个人税收REMI政策变量从而降低消费量即降低联邦税收将会增加个人购买力计算中按上一年的税收比例分配税收的增长若INEEL地区在全部个人税收总和中占2%形成鲜明对照的是从DOE环境管理预算中扣除对于在SRS地区的经济影响来说因为这意味着资金不得不从其它SRS项目中扣除在公布结果以前第一而是将各个主要结果以文字形式阐述第二无疑这些值都将变化第三所以只提供了超过了最小阈值的报告数量表中估算值的准确度较好我们将这些设计转化成了购买和雇佣也不断言在某个地区产生更多的就业岗位和地区收入比在其它地区更好建造而不是对将来发生的事的准确预测萨凡纳河地区是一个经济相对落后的地区模型的基线预测说明SRS地区650000的人口到2015年将仅仅增加9%是这一研究中的最低值这也是美国大城市地区预测值中较低的增长率SRS地区的人均收入也低于除汉福特和INEEL以外的所有地区20世纪最后四分之一的历史趋势可能会得到逆转但不能完全确保如果过去的情况能够继续富裕发展的地区进行同样投资的影响更重要表2列出了为设计投资和其他不可预测事件进行的分类值得指出的是灰浆法比其它方法的劳动经费低得多离子交换法和小贮槽法也比灰浆•30•法高1亿美元灰浆法比其它方法的明显不同就是较少需要工程服务元表2 四种技术的设计亿美%30.7 a只列出占到预算5%以上的经费以1999年不变美元计算总的来说碱法所需经费最高而灰浆法最低即50%ÊÕÈëºÍµØÇøÉú²úÖµÕâÊÇÓÉÓÚ»Ò½¬·¨ºÍСÖü²Û·¨¼¼ÊõÖ÷ÒªÊÇÔÚSRS发展起来的尤其是离子交换法技术大量是在这个地区以外发展的作者的分析还特别表明建造和启动期内而灰浆法为16%碱性技术方法为22%ÎÒÃǰÑ×ܾÍÒµ±ä»¯ÒÔ¼°µØÇøÉú²úÖµºÍÈ˾ùÊÕÈëµÄ±ä»¯×÷ÎªÖØµãÀ´ºâÁ¿¾-¼ÃÓ°ÏìÆäÖмٶ¨ÃÀ¹úÈËͨ¹ý˰ÊÕÔö³¤Îª¼¼ÊõÖ§¸¶È«²¿Í¶×Ê·ÑÓÃÕâÊǶÔDOE场址附近地区最乐观的一种可能性下文将叙述的其它缴纳方法都不会对当地如此的慷慨以碱法为基础的技术在15年中几乎每年都带来最多的就业机会•31•值和人均收入增长建造和启动期比灰浆技术多耗资50%地区生产值还应看到DOE更多的经费支出而需要经费最少的灰浆法也只带来了最少的就业机会和最小的地区生产值及人均收入增长对15年进行平均会带来误导约三分之二的就业机会以及全部的个人收入增长都发生在设计和建造阶段各种技术在这四个阶段的效果各不相同灰浆技术在建造和运行阶段消耗的资金是不相同的离子交换法在设计阶段会集中投资地区生产值和个人收入增长在运行阶段而与灰浆法相比建造和启动阶段相对较高与另外三种技术相比因为绝大多数的设计工作都要在SRS场址进行表3表明无论哪一种技术都没有明显的优势其中仅列出了不少于20个就业岗位的就业影响间接影响在洛基弗拉茨产生的少量就业机会中得到了最明显的说明增加的就业岗位则反映了长期的贸易形式橡树岭地区将参与技术的设计和试验碱性技术将在橡树岭对其它地区的经济效果最显著的是离子交换技术橡树岭地区的协作具有最大的经济渗漏率所以对其它DOE场址所在地几乎没有影响这一损失以总的美国经济就业减少加以概括在就业机会超过1.5亿个的国内经济条件下•32•表4 四种技术对就业的影响a支付方案设计期平均20012007 启动期平均20082015橡树岭场址地区灰浆法22离子交换法514 25洛基弗拉茨场址地区离子交换法22 2425 25•33•洛斯阿拉莫斯场址地区离子交换法1025 122 51 34碱法75 22 2331全美国灰浆法350270 234 358 离子交换法550267 200 150 a表中所示的是和DOE基线数据的差4.3 此项目的其它资金来源表3和表4中所列结果假定了DOE有净得的追加资金支持此项目甚至在美国预算大量盈余的时期一个更合理的方案是从DOE总预算中抽出资金支付这个项目那么SRS地区所估算的总就业数与新的净得资金的方案相比然而这些影响表现最显著的年份是2006年个如果DOE为项目支付资金那么就业岗位将减少250但是除了建造阶段期间对小贮槽法的支出形式没给其他DOE场址带来实质性的影响由于基本计划是每年60亿美元最大的冲击将发生在汉福特和INEEL场址2006年它们将失去1000个就业岗位项目经费从SRS当地场址预算中支付每年从总预算中支付的资金取决于项目进行的阶段在设计阶段表3而一旦全部项目经费由当地支付在建造阶段个然而3085个降到425表5这些就业主要是在设施的建设上一年以前由于许多原材料都不•34•能在当地购买表5列出了小贮槽法的这些就业估计情况这些只是模拟的结果单位年度新增税收从DOE预算取得资金从DOE EM预算取得资金从SRS场址预算取得资金2002 3.85 3.65 3.37 1.352003 2.43 2.28 2.07 0.522004 3.84 3.59 3.22 0.592005 2.43 2.18 1.81²»Ò»¶¨»áÕæµÄʵÏÖ²¢ÇÒͬʱ¼¼ÊõµÄÉè¼ÆºÍÊÔÑé¶¼ÔÚÕâ¸öµØÇøÒÔÍâ½øÐÐÏñǰÎÄÖÐËù×¢Òâµ½µÄÄÇÑùÒ²¾ÍÊÇ˵¶øÖ»µÃµ½65%的直接收益由于没有了其它项目带来的经济效果设计阶段损失1155个启动阶段损失860个明显这是一个严峻的结果第一这项分析的特点之一是用就业作为指标同时也计算了地区生产值和人均收入以及其它指标移民及其它指标也可计算还计算了设计启动及运行阶段的经济影响在SRS HLW贮槽含盐废物的这一实例中这显然不是惟一标准那么灰浆技术在设计和启动阶段将是最差的另一方面但在运行阶段会降低到与其它技术类似的水平每一种技术在每个阶段•35•都有其自身特点这一研究清晰地论证了就业是一个必要并且表明了着眼于设计启动和运行期第二个事实是其中包括主要地区和进行设计以及由于与主要地区和第二地区有贸易关系而导致收益或损失的其它地区的经济影响这里使用的是一种能估算大型投资下美元全国性流动的经济情况的方法项目的投资者需要仔细挑选那么主要地区和第二地区将同时受益或者DOE的环境管理项目不得不为此支付如果主要地区吸收了这笔经费事实上在造成当地场址工作量的缩减的同时使其它地区得到经济利益换句话说SRS地区免费午餐而在预算缺乏的情况下Russell认为维持总部机构资金的压力和符合审管的驱动任务真空在这个项目中我们的目标就是阐明在设施的寿期中所能够计算的一系列场址的各种经济影响39]保健和安全影响是极为主要的也希望我们已经证明了假想工程支出的估算也非常合理而且这一模型中抓住的美国贸易类型将在今后继续适用最后一项注意事项是作者不认为这种模拟方法适用于一切废物管理项目项目经费还有地区的大小跨越多个地区的项目具有根本改变地区经济结构的潜力然而限制在单一区域之内在模型计算的过程中还得到了用于其它政策研究领域的数据例如清理污染溶剂泄漏的羽烟国防产品制造设施的扩大尽管我们目前没有涉及到这类项目这一方法将把每个项目分成劳动和物资购买部分从这些模拟的结果中将能够估算就业岗位以及其它能换算成地方住宅供给•36•还有对地方税收基础的影响以及财产估价例如我们目前正在完成一项关于这些未来25年美国在13个地区并囊括了DOE环境管理预算90%的寿期经费的分析最近的五年中这些资金的安置对周边地区有巨大影响而洛斯阿拉莫斯和桑迪亚等其它地区则依赖于DOE的国防投资我们探求国家政策的区域影响总审计局[40]报告称DOE的工人与社区过渡办公室基金已经向较少依赖DOE投资的地区倾斜投资是根据计划的用途所得的经济回报为基础确定的GAO提出了衡量标准的评估以及给经济更加窘迫的DOE部门增加资金另外我们目前还在评估一系列方案保健津贴及教育奖学金的结合与总计然而我们的分析将对他们的审议和商讨给予帮助•37•an analysis of regional spending on environmental management and defense programs in the department of energy. New Brunswick, NJ: (Report 34 to CRESP-EOHSI),February (2000).[7]Office of Environmental Management, U.S. Department of Energy. Closing the circleon splitting the atom. Washington, DC: U.S.DOE, 1995.[8]Greenberg M, Isserman A, Frisch M, Krueckeberg D, Lowrie K, Mayer H, et al.Questioning conventional wisdom; the regional economic impacts of major USnuclear weapon sites: 1970-1994. Socio-Economic Planning Sciences 1999;33:183-204[9]Greenberg M, Krueckeberg D, Lowrie K, Mayer H, Simon D, Isserman A, et al.Socio-economic impacts of US nuclear weapons facilities: a local scale analysis of Savannah River, 1950-1993. Applied Geography 1998; 18:101-16.[10]Office of Environmental Management, U.S. Department of Energy. Estimating theCold War Mortgage. 2 vols. Springfields, Va: NTIS, DOE/EM-0230, 1995.[11]Committee on Cesium-Processing Alternatives for High-Level Waste at the SavannahRiver Site, NRC. Alternatives for high-level waste salt processing at the Savannah River site. Washington, DC: National Academy Press, 2000.[12]US DOE. Savannah River site salt processing alternatives, draft supplementalenvironmental impact statement. Washington, DC: DOE/EIS-0082-S2D, 2001. [13]US Department of Energy. Draft environmental impact statement for a geologicrepository for the disposal of spent nuclear fuel and high-level radioactive waste at Yucca mountain. Nye County, Nevada. Washington, DC: DOE/EIS-0250D, 1999. [14]US Environmental Protection Agency. High level and transuranic wastes, backgroundinformation document: for final rules, (EPS 520/1-85-023), (1985).[15]Slovic P, et al. Perceived risk, stigma, and potential economic impacts of a high-levelnuclear waste repository in Nevada. Risk Analysis 1991; 11: 683-95.[16]US General Accounting Office, (USGAO). Nuclear waste: process to removeradioactive waste from Savannah River tanks fails to work. Washington, DC:GAO/RCED-99-69, 1999.[17]Reynolds JM. High level waste salt disposition alternatives, Historical overview,briefing to Citizens Advisory Board, Aiken (SC), July 27 (1999).[18]Gnann H. Briefing, high level waste status review to the Citizens Advisory Board,Aiken (GA), January 27 (1998).•38•[19]Stakeholder Focus Group of CAB, SRS, Independent review of WSRC process forselection of HLW salt disposition alternatives, Aiken, SC: SRS CAB, October (1998).[20]Citizens Advisory Board, Savannah River Site, Selection of HLW salt processingalternative, Recommendation 112, January 25, Aiken (SC) (2000).[21]Gnann H. Personal conversation, February 9 (2000).[22]Greenberg M, Solitare L, Frisch M, Lowrie K. Economic impact of acceleratedcleanup on regions surrounding the U.S. DOE’s major nuclear weapons sites. RiskAnalysis 1999; 19: 629-41.[23]Office of Environmental Management, U.S. Department of Energy. 1996 Update,Baseline environmental management report: Focus on 2006. Washington, DC (1996).[24]Office of Environmental Management, U.S. Department of Energy. Acceleratedcleanup: focus on 2006. Discussion Draft, U.S. DOE, Washington, DC (1997). [25]Office of Environmental Management, U.S. Department of Energy. Linking legacies.Washington, DC: U.S. Government Printing Office, 1997.[26]Office of Environmental Management, U.S. Department of Energy. Status report onpaths to closure. Washington, DC: U.S. DOE/EM-0526 (2000).[27]Office of Environmental Management, U.S. Department of Energy. Operation of atritium extraction facility at the Savannah River site. Washington, DC: U.S.DOE/EIS-0271D, 1999.[28]Olfert M, Stabler J. Community level multipliers for rural development initiatives.Growth and Change 1994; 25: 467-86.[29]REMI. The REMI EDFS-53 forecasting & simulation model, Volume 1, modeldocumentation, chapter 4. Amherst, MA: REMI, Inc, 1997.[30]Treyz G. Regional economic modeling: a systematic approach to economicforecasting and and policy analysis. Boston MA: Kluwer Academic Publishers, 1993.[31]Treyz G. Rickman D, Shao G. The REMI economic-demographic forecasting andsimulation model. International Journal of Regional Science Review 1992; 14:221-53.[32]Treyz G, Stevens B. The TFS regional modeling methodology. Regional Studies 1985;19: 547-62.[33]Rusell M. Reducing the nuclear legacy burden: DOE environmental managementstrategy and implementation. Knoxville, TN: Joint Institute for Energy andEnvironment, 2000.[34]Brauer J. U.S. military nuclear production sites: do they attract or reject jobs?•39•Medicine and Global Survival 1995; 2: 35-44.[35]Brauer J. Do military expenditures create net employment? The case of USmilitary-nuclear production sites. In: Brauer J, Gissy W, editors. Economics ofconflict and peace. 1997. p. 201-26.[36]Center for Business and Economic Research, University of Tenessee. The economicbenefits of the U.S. department of energy for the state of Tennessee. Knoxville, TN: University of Tennessee, 1999.[37]LaLancaster J, Aiken SC. Town that lives by the Bomb. Atlanta ConstitutionDecember 1984; 6: A-1.[38]Lowrie K, Greenberg M, Frisch M. Economic fallout. Forum for Applied Researchand Public Policy Summer 1999: 119-25.[39]Office of Worker and Community Transition. U.S. Department of Energy. annualreport of contractor work force restructuring. Washington, DC: DOE/WT-009, 1999.[40]GAO. Department of energy workforce reduction: community assistance can be bettertargeted. Washington, DC: US General Accounting Office.[许春阳译自Waste Management 22 (2002) 643-655] •40•。
高放废物处置前管理技术规定一、定义1、高放废物:指危害性较大的废弃物及具有易致突发性,有毒性、爆炸性、腐蚀性或其它人体卫生、植物水源和环境保护危害性较强的废弃物,即危险废物。
2、高放废物处置:指对高放废物进行搬运、临时贮存、分解、洗涤处理、赋性低放处理等环节的全过程的管理工作。
3、高放废物处置前管理技术规定:指相关管理机构制定的,有关分拣、临时贮存、处置现场的环境卫生标准及其处置的安全技术规范。
二、基本要求1、高放废物处置前,必须对处置废物进行分类处理,以减少危险性;2、处置废物时实施视察,保证处置废物安全;3、严格控制处置现场温度,确保废物安全处置;4、严格禁止私自处置油污废物,避免土壤污染;5、合理确定处置现场及范围,清空周围环境;6、建立处置管理负责人制度,实行动态管理;7、采取灭菌技术灭活高放废物的微生物,以防治传染病的发生;8、严格禁止处置废物不在规定现场停存,避免废物污染环境;9、执行安全技术规范,确保处置活动安全。
三、安全防护要求1、细菌性废物及低放废物要按有关规定,进行充分的处置,分类销毁、填埋等处理,保证处置环境安全。
2、废物的处置场所要安装漏斗、滤芯和灰尘收集器,制作防尘专罩和臭气控制设施,配备专人管理。
3、安装漏斗防止危险废料抛洒,防止吸入性粉尘对工人及其它人员造成损害。
4、处置地点应有定点安全监测设备,对处置环境实行定期检测,发现异常,立即停止处置活动,采取有效措施。
5、处置活动中,有关行政部门要及时进行监督检查,保证处置环境安全稳定。
本文旨在提出高放废物的处置前管理技术规定,以保障废物处置的安全性、环境保护的有效性以及人体健康的合理性。
在处置过程中,不仅要严格符合安全技术规范,落实安全防护措施,还要定期检查管理,完善处置环境,保障处置废物安全性。
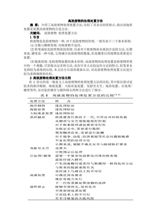
高放废物的处理处置方法摘要:介绍了高放废物处理处置方法,比较了其各自的优缺点,指出深地质处置是处置高放废物的合适方法。
关键词:高放废物处理处置方法1 引言核废物是危险废物的一种,对于危险废物的管理,一般有如下三个基本原则:(1)分散与稀释原则:对核废物不适用;(2)转变成低危险性物质的原则:目前对于核废物尚未找到合适的方法,长期来说,嬗变是一种可能,它将减少高放废物的数量,但是嬗变后的废物也需要进行处置;(3)隔离原则:是核废物处置的基本原则。
高放废物的处理处置是核废物管理中的一个难题,尽管提出过多种方法,也有许多人比较这些方法的特点,但笔者未见到较为系统的比较,本文结合目前的最新认识,对高放废物处理处置方法进行较为系统细致的比较。
2 高放废物处理处置方法比较表1给出的是一般意义上高放废物的处理处置方法的比较,其中除以前讨论较多的海洋倾倒、海底处置、大陆冰盖处置、发射至太空、地质处置、后处理/嬗变等外,还对监控储存与最终移去两种方法进行了探讨。
提出对核废物采用监控储存方法的原因是仍有许多人认为目前的技术水平尚不足以处理高放废物,因此他们建议对高放废物进行长期监控暂存,待技术成熟之后再进行处理,故在本文中较为详细地介绍其特点。
但从可持续发展的角度,这种做法是将处理的风险转嫁给下一代,因而是一种不可取的方法。
不过,将产生的高放废物在地面暂存30~50 a,以使短寿命核素衰变完,这是目前认同的做法,也是为了减小进一步处置的风险,此与长期监控暂存不一致。
至于最终移去的方法,实际上是人们最希望做到的,但其技术上存在较多问题,而且将来可能也做不到,因此此只是人们一相情愿的方法。
3 高放废物地质处置方法尽管国际上倾向于高放废物的地质处置方法,但是是直接进行地质处置还是后处理后进行地质处置,甚至经过后处理并经过嬗变之后再进行地质处置,各个国家的认识不尽相同,如瑞典、美国、加拿大、芬兰、西班牙等拟采用直接处置的方法,法国、英国、俄罗斯、日本等拟采用后处理后再处置的方法,法国、英国、俄罗斯已建有后处理厂,日本计划在2005年建成后处理厂,目前日本、瑞士、比利时、荷兰和德国的部分核燃料送到法国或英国的后处理厂进行处理。
区与废物贮存区向位于地下贮存库远端的排气竖并排泄。
(2)常规凿眼爆破掘进用无轨柴油机动力设备,这是机械性能和灵活性都很理想的设备。
(3)贮存区的规模由岩石最佳运输距离及通风系统的要求确定。
(4)据计算,在地下贮存库使用期限内,距贮存室200m外的岩石保持正常的环境温度。
因此,竖井位置应在贮存区外200m 以上。
(5)所有主巷道在掘进时都要为贮存库区涉及的环境岩石进行现场调查工作提供通行条件。
此外,后退式开挖系统可把实验贮存区的位置设在贮存库的排气端。
图1.废物处置中心配置示意图2.2.2层状盐岩处置基岩区处置废物的一些困难可采用层盐矿层贮存法来解决。
以天然盐层作放射性废物存放库的优点是:盐矿易开挖,随着时间的推移,可塑性形变将密封整个的废物罐。
由于盐的可塑性,因而盐层基本上是不透水的,稳定的厚盐层的存在,本身就证明没有来自地下水的侵蚀。
盐的分布很广、储量丰富,美国大约有1.3×106km2,储量达6×1013t以上;与其它岩型比较,其工程成本较低、导热性良好;世界各地的岩盐层多位于低地震活动区;盐的耐压强度与混凝土相似,即大约为20MPa。
理论和实验结果均表明,盐岩作为γ射线的吸收剂大致与混凝土相同;厚约1.5m 的固体盐层或2.25m的碎盐层(假定含1/3空隙)将有足够的放射性屏蔽作用。
因此,把废物罐放置在底板下孔穴中并用盐回填,可使得工作人员进入盐矿库房不受辐射伤致裂变(γ,f)反应进行嬗变。
3.2.3 用加速器驱动次临界装置(ADS)嬗变ADS是中能强流质子加速器与次临界反应堆耦合的装置。
所以,ADS是利用反应堆和加速器合作来完成嬗变。
ADS主要包括三大部分:(图2)。
(1)驱动器。
可用作驱动器的加速器有两类:①直线型中能强流质子加速器,体积庞大(要几百米长),投资高;②回旋型中能强流质子加速器,体积小,投资较低,但质子能量和束流强度受限制多。
(2)散裂中子源。
散裂中子源是中子产生器,可选用铅、钨、铋、钽、铀等重金属作为靶材料。
放射性废物处置技术现状与趋势随着人类社会的发展和经济的快速增长,工业的不断发展也带来了越来越多的放射性废物。
放射性废物是影响环境和人类健康的危险物质,如何正确处理和处置这些废物已成为当今世界所面临的一个重要问题。
本文将介绍放射性废物处理技术的现状与趋势。
一、放射性废物的分类放射性废物是指放射性原料及放射性同位素的生产、加工、使用以及核设施的拆除、修复等过程中产生的辐射性物质、物品或废材,统称为放射性废物。
按照放射性强度、放射性半衰期等不同特征,放射性废物可分为三类:1. 高放射性废物:指放射性强度高、放射性半衰期长的废物,例如核反应堆中的燃料元件。
2. 中等放射性废物:指放射性强度中等、放射性半衰期较长的废物,例如医疗机构使用的放射性同位素废物。
3. 低放射性废物:指放射性强度低、放射性半衰期短的废物,例如乏燃料元件的包装材料等。
二、放射性废物目前的处置技术目前,放射性废物的处理方法可分为三类:处理、贮存和处置。
1.处理:处理是通过物理、化学或生物等方式将放射性废物转化为无害或低毒性的废物。
例如,将放射性废水的放射性物质转化为氧化物或沉淀物,并通过过滤或吸附等方法将其除去。
2.贮存:贮存是指将放射性废物在特定设备或场所中,通过隔绝、封存和监管等措施控制放射性物质的扩散和泄漏,保护环境和公众安全。
贮存技术包括浸渍贮存、间隔贮存、深度地下贮存等。
3.处置:处置是指将放射性废物从人类活动范围内排除,使其不再对生态环境和人类健康造成危害。
目前主要的处置技术包括海洋处置、深地贮存和转移处置等。
三、放射性废物处理技术的趋势随着放射性废物的不断增加,各国对于放射性废物的处理问题也越来越重视。
在传统的放射性废物处理技术基础上,新技术的研究和应用也不断涌现,主要体现在以下几个方面:1.减少废物产生:通过提高工艺技术水平、改善原材料的质量等手段,减少放射性废物产生。
同时,加强环境保护意识,重视环境管理工作,也是减少放射性废物产生的有效措施。
高放废液玻璃固化预处理方法简介发布时间:2022-07-11T09:03:14.019Z 来源:《科技新时代》2022年7期作者:朱冬冬[导读] 为了提高核燃料的利用率,通过后处理并提取其中的铀、钚复用,是较为理想的做法。
中国原子能科学研究院北京 102413摘要:为了提高核燃料的利用率,通过后处理并提取其中的铀、钚复用,是较为理想的做法。
在乏燃料的后处理中,将会产生数量可观浓缩高放废液,其妥善处理一直是世界范围内的难题。
目前国际上普遍认可的方式是将高放废液进行玻璃固化后再进行地质处置。
在两步法玻璃固化中,需要先将高放废液进行预处理后再进行玻璃固化。
目前我国对高放废液的预处理研究较少,在一定程度上影响玻璃固化技术的应用。
因此本文对高放废液预处理的方法及其特点进行简单介绍。
内容涵盖了喷雾预处理法、微波预处理法、流化床预处理法和回转预处理法等四种方法。
关键字:高放废液;玻璃固化;预处理A Short Review of Methods of Pretreatment for Two-step High-level Liquid Waste VitrificationDong-dong ZhuAbstract: It was essentially to extraction uranium and plutonium in nuclear fuel reprocessing. In order to improve efficiency of nuclear fuel, the separation and re-using of the spent fuel were implemented. A lot of high level liquid wastes which were to dispoal would be generated in the solvent extraction process. Vitrification-storage of the high level waste was the most suitable and accredited technology currently. The high level liquid waste was pretreated prior to solidification with glass frit in the two-step vitrification. Little R&D has been studied on different kinds of pretreatments that aimed at high radioactive liquids waste vitrification in China, and this resulted lack of the application of the two-step vitrification. In this article, a short review of several universal pretreatments was introduced,namely spray calciner, microwave heating, fluidized bed and rotary kiln.Keywords: high radioactive liquids waste; vitrification; pretreatment相较于一次能源,核能更叫清洁、高效,但热堆核电站对核燃料的单次利用率普遍低于1%,例如压水堆在一次通过式燃料循环下的铀利用率仅为0.45%左右[1]。
.. ..请以下列题目写一篇综述性文章.高放废物的处理与处置方法及进展(包括次锕系元素和长寿命裂变产物的处理方法).文章要求如下:1. 格式要求(10分)。
请按照一般的综述文章的格式进行,包括下列容题目作者摘要关键词引言正文结论与展望参考文献2. 正文部分请按照容逻辑关系分节,加小标题(60分)。
3. 引用参考文献需在文章中引用之处标出,10分)4. 字数要求: >2000字(20分)。
5. 单独完成,如出现雷同,所有雷同者按照抄袭处理,均为0分。
6. 文章请在此模板完成,打印。
高放废物的处理与处置方法及进展晨061300105容摘要目前,中低放废物的处置技术已日趋成熟;然而,高放废物的处置技术刚刚起步,仍处于研发阶段。
因此,一些国际组织对高放废物的处置投入了大量的资金和技术。
可以说,高放废物的安全处置关系着今后核能的继续发展。
对于高放废物的处置已经提出了多种设想,例如深地层处置、极地冰层处置、宇宙处置、海床深层处置、嬗变处置等等。
在这些设想中,深地层处置是目前现实可行的办法,我国高放废物地质处置技术也取得相当大的发展;对于分离—嬗变技术,国际上仍处于紧的研究阶段;其它处置技术由于某些原因只能成为一种设想或尚待评价。
这篇论文将主要介绍高放废物处置的国际、国背景;高放废物来源;高放废物地质处置方案及其影响因素;高放废物分离—嬗变技术;高放废物处置技术的现状和发展趋势几个方面。
并比较了各种方法的优缺点关键词:高放废物处理处置方法发展趋势目录一.高放废物的来源————————————-4二.高放废物的地质处置——————————-5三.高放废物的分离与嬗变—————————10四.其他处置技术—————————————16五.各国处置方法比较———————————18六.高放废物处置的发展前景————————19七.结论与展望——————————————24八.参考文献———————————————25引言:核废物是危险废物的一种,对于危险废物的管理,一般有如下三个基本原则[1]:(1)分散与稀释原则:对核废物不适用;(2)转变成低危险性物质的原则:目前对于核废物尚未找到合适的方法,长期来说,嬗变是一种可能,它将减少高放废物的数量,但是嬗变后的废物也需要进行处置;(3)隔离原则:是核废物处置的基本原则。
正文:一.高放废物的来源[2]人类的一切生产和消费活动都会产生目前不能再利用,或者不值得回收利用的物质,原子能的利用也不例外,一切生产、使用和操作放射性物质的部门和场所都可能产生放射性废物,其基本来源有以下7个方面。
(1)铀、钍矿山、水治厂、精炼厂,铀浓缩厂、钚冶金厂、燃料元件加工厂等;(2)各种类型反应堆,包括核电站、核动力船舰、核动力卫星,还有加速器的运行;(3)反应堆辐照过燃料元件的后处理,提取裂变元素和铀元素过程;(4)核燃料和核废物运输与核废物处理过程;(5)放射性同位素的生产和应用过程,包括医院、研究所及大学的有关研究活动;(6)核武器生产和试验过程;(7)核设施(设备)的退役过程。
绝大多数放射性废物产生于核燃料循环过程。
从数量来说,放射性废物主要产生于铀采冶场址。
从放射性活度来说,主要集中在乏燃料后处理厂。
在核燃料循环中,99%以上的放射性物质包容在乏燃料元件的包壳中,如果乏燃料进行后处理的话,95%以上的放射性核素进入后处理所产生的高放废液中。
核燃料循环过程中积累的高放废物,其最终安全处置是核工业的一个重要问题。
所谓高放废物指的是辐照过的反应堆核燃料后处理设备中,自第一循环溶剂萃取系统或相应系统操作中产生的含水废物,以及随后萃取循环或相应循环的浓缩废液。
从本质上说这种废物含有全部不挥发性裂变产物、烧过的燃料中初始铀和钚的千分之几,以及反应堆中铀和钚转化生成的大部分其他锕系元素。
它们的一般特征是贯穿辐射很强和发热率高。
表1-1体积放射性份额核燃料元件的燃料芯体溶解后留下的残余锆合金和不锈钢壳及构件,在某些方面与高放废物相似,其中的钚含量相当于乏燃料的千分之一,并有50~100W/m3的发热率,需要10~20cm 厚的含铅生物屏蔽层来防护。
考虑到这些废物的特征,不管在哪个后处理环节中都要尽可能避免加入会使以后废物运行管理特别困难的化学药品。
后处理工厂产生的高放废物的安全处置问题在技术上是完全能够解决的,但可能要花费相当长的时间。
二.高放废物的处置方法[3]高放废物通常指乏燃料后处理厂产生的高放废液及其固化体,以及直接当作废物处置(称谓一次通过式)的乏燃料元件。
高放废物有很高的辐照水平,一座1000MW 电功率的压水堆电站一年卸出20~30t 乏燃料。
其所含的铀、钚、次锕系元素(Np ,Am ,Cm)和裂变产物(FP)的比如表2—1所示。
它们的半衰期长者达百万年,很多核素属极毒、高毒类,并且有强释热率。
表2—1 压水堆电站乏燃料主要核素组成类型 体积份额 放射性份额 高放废料 3% 95% 中低放废料 97% 5% U-238 U-235 Pu-239 裂变产物(FP ) 次锕系元素(MA ) 约95% 约0.9% 约1% 约3% 约0.1%高放废物的处置,在1957年美国国家科学院(NAS)提出地质处置方案,此后,人们探讨过不少方案。
从20世纪60年代初以来,已经提出了许多处置方案(见表2-2),但现实可行和为人们普遍接受的只是地质处置。
1999年在美国丹佛召开的国际地质处置会议和2004年在瑞典斯德哥尔摩召开的国际地质处置会议更确认了地质处置的安全性和可行性。
英国塞拉菲尔德大学地球化学家费格斯吉布提出深钻孔处置方案:将未冷却的高放废液注入4 000m深地下钻孔中,由于高放废液的衰变热将周围岩石熔化,温度降低后形成坚固的“花岗石棺”,把放射性核素固结在4 000m深地下。
在这样深度,放射性核素不会影响700m深度地下水,放射性核素不可能返回地面,造成对生物圈影响。
俄罗斯对此已提出概念设计方案,但未见哪个国家采用。
目前被人们所广泛接受的地质处置是把高放废物处置在足够深地下(通常指500~1 000m)的地质体中,通过建造一个天然屏障和工程屏障相互补充的多重屏障体系,使高放废物对人类和环境的有害影响低于审管机构规定的限值,并且可合理达到尽可能低。
多重屏障体系可分为两大屏障:(1)工程屏障。
如高放废物固化体、包装容器(可能还有外包装)、缓冲|回填材料和处置库工程构筑物,这些构成通常所说的近场。
近场包括全部工程屏障和最接近工程屏障的一小部分主岩(通常伸展几米或几十米远)。
(2)天然屏障。
如主岩和外围土层等,这构成通常所说的远场。
远场是从处置库近场一直延伸到地表生物圈的广阔地带。
多重屏障体系的作用是依靠和发挥整体性能的作用,某一屏障的不足性可由其他屏障的作用来弥补。
关于高放废物地质处置,IAEA已发布了不少导则和报告。
明确指出政府应建立高放废物地质处置的国家法律与组织构架,要明确处置设施开发和许可的步骤,要明确责任分担和经费保证等。
我国也制定了一些相关标准,但这些远不能满足需求。
高放废物地质处置是一项发展中的高科技系统工程,许多法规标准和导则尚需制定。
表2-2 高放废物处置方案2.1地质处置的影响因素[7]1.深度固体放射性废物地下贮存的基本原理是简单的,并且在好些方面具有吸引力:在深650m 或更深的地方建造地下贮存库没有多大的技术困难;可以使各种地表作用与自然现象(包括风蚀作用、河流侵蚀、冰蚀作用、地表或近地表水流作用、陨石冲击与风化作用)不至于影响所埋藏的废物:而且许多地区现存基岩中的矿坑已有研究资料可提供有关地下水、地震频率和地质的资料。
2.地下水流作用地下水是埋藏的废物最易接触的溶剂与载体,故在选择场地时,必须十分重视地下水环境的研究,确保场址周围不可能发生地下水的渗入或者入渗速度很低,在安全期限不至于产生放射性溶质迁移到人类生活环境中的问题。
如果可能的话,还应研究古水文地质特征。
掌握了控制岩石中水流的现时条件及历史条件,就有可能圈出适合处置方法 基本思想 可行性 深地质处置 地下库巷道—钻孔处置 几百米到千米深地下库中,挖掘巷道,适当布置钻孔,固化体叠放于钻孔中 研究最多,具有可实现性 地下库巷道—巷道处置 几百米到千米深地下库中,挖掘巷道,固化体封装在容器中,卧放在巷道中 美国尤卡山设计的可回取性处置采用此法 超深钻孔注入 将高放废液注入超深钻孔中,利用其自释热作用熔融周围岩体,达到固结于地质体中 俄罗斯已提出概念设计方案,尚可评价 分离嬗变(核焚烧) 将高放废物中次锕系核素和长寿命裂片核素分离出来,用反应堆、加速器或ADS 嬗变成短寿命核素或稳定核素 正在开发研究中 洋底沉积岩处置 将废物置于深洋底沉积层中 可行性尚待评价,受政治因素影响大 宇宙处置 将废物发送到太空中去 风险大,费用高,公众不可能接受。
早期设想方案,早被遗弃 极地冰层处置将废物置于极地冰层中,利用其自释热作用不断下沉到底部国际公约不允许。
早期设想方案,早被遗弃的贮存库场地,使地下水到达该贮存库的可能性减少到最低限度。
含水量、孔隙度及渗透性很低的岩石,比由于入渗的水量、孔隙度及渗透性很高而有高速率水流通过的岩石更适于作为贮存库。
因此,选择渗透性低的岩石,能使贮存库环境主岩中的地下水流减少到最低限度。
3.区域地质稳定性场址应尽可能选在构造稳定及地震活动微弱区域的岩石之中。
另外,在构造活动性较强的地带,当这种构造作用并不影响拟定的贮存库岩石及其中所埋藏的废物时,也可以考虑在该地带选择场址。
场址应避开断层及其它岩石裂隙,贮存库的围岩在最近几万年不应经受过火山活动。
对特定场地的构造特征.则必须证明它们不是新构造运动的产物或未曾受到新构造运动的影响。
4.主岩的环境特征环境主岩的矿物成分、化学成分及其放射性本底特征是放射性废物处置库环境主岩的重要研究容之一。
具有低渗透性、高吸附性,而且与放射性废物之间不会发生能引起放射性核素迁移反应的环境主岩,将成为处置库外的可靠环境屏障。
同时,埋藏废物库周围的环境主岩要有足够大的围,这样即使放射性核素意外地从废物库中释出时,它们到达生物圈的途径和时间也是很长的,结果,要么是到达生物圈的放射性核素具有安全含量,要么是放射性核素在漫长的迁移时间中衰变掉了。
5.工程地质特征鉴于岩石静压力随深度而增大,故需选择适当的埋藏深度,使岩石静压力不致危及作为贮存库的坑道。
也就是说,如果岩石静压力超过了岩石贮存库的强度,那么坑道就有坍塌的危险,这就会危及废物处置库的运行工作。
由于岩石静压力在各处变化很大,所以对每个拟选场址都需查明其工程力学特征,而且,处置库的设计都需因地制宜。
6.自然资源环境废物贮存库绝不应对自然资源产生强烈的影响。
就贮存库的性质而论,不仅应把埋藏的放射性废物隔绝起来,而且应把库体周围的很大一部分环境主岩隔绝起来,这一完整体系中的任何部分都不得以任何理由进行挖掘。