麻醉术前访视流程_华西入科培训教材
- 格式:ppt
- 大小:13.62 MB
- 文档页数:37
麻醉术前术后访视制度
一、麻醉术前访视制度:
1. 麻醉医师应于术前一日访视病人,做好相应麻醉前准备工作。
2. 麻醉前访视内容:
(1)了解病史。
(2)体格检查,ASA分级。
(3)实验室检查。
(4)特殊检查。
(5) 与穿刺,气管插管等操作相关的检查:如脊柱形态,病变,有无义齿,门齿是否完整,颈部活动度,张口度等。
(6) 了解病人的精神状态和对麻醉的特殊要求,做出相关沟通与解释。
(7) 麻醉前用药。
3. 评估病人整体状态并结合拟行术式进行麻醉方案设计并对麻醉实施过程中可能出现的意外和并发症提出针对性解决方案。
4. 准备与麻醉实施相关的药物和器械。
5. 针对术前准备不完善,麻醉实施有困难或危险时,应与主管医师、上级麻醉医师共同协商解决,必要时应向医院主管部门汇报。
6. 填写《麻醉术前访视记录》,拟行麻醉方式、麻醉适应证及麻醉中需注意的问题、术前麻醉医嘱、麻醉医师签字并填写日期。
7.与患者、家属解释麻醉相关风险,共同在《麻醉知情同意书》上签名。
二、麻醉术后访视制度:
1. 对于麻醉后病人应进行随访,对呼吸、循环、神经、消化和泌尿系统进行逐项观察和检查。
2. 填写《麻醉术后访视记录》,。
3.如发现麻醉相关并发症,应会同主管医师共同处理,且随访至病情痊愈。
4.如发生麻醉意外、事故等,应分析病情,协同处理,必要时请相关科室会诊讨论并向医务处报告。
5.搜集积累临床麻醉相关资料,总结经验、教训。
麻醉科术前访视流程麻醉术前访视制度1.自我介绍,建立和谐的医患关系2.仔细阅读患者病历,查看实验室检查及影像学资料,血常规、尿常规、凝血常规、肝肾功能、电解质、心电图、超声心动图及CT 等。
3.详细询问病史,主诉、现病史、既往史、手术麻醉史、外伤史、个人史、家族史、药物过敏及特殊用药史。
4.进行详细全面的体格检查,包括有无困难气道、牙齿活动度、颈椎根据麻醉科排班表确定第二天实施麻醉患者姓名、性别、年龄、科别、住院号、术前诊断、拟行手术方式及手术时间 仔细阅读患者病历,详细询问病史,进行详细全面的体格检查,对患者病情及重要器官功能状态作出全面评估 术前准备不完善,联系管床医生,完善术前准备 术前准备完善 ASA Ⅰ~Ⅱ级,制订麻醉方案,签署麻醉知情同意书并行麻醉前准备。
ASA III 级以上,需请示上级医师共同制订麻醉方案,必要时早交班进行全科病例讨论。
介绍麻醉的基本过程,麻醉苏醒期相关情况及注意事项,解除恐惧,寻求配合 介绍麻醉并发症和麻醉可能的意外,以及出现相关问题后的处理措施等,请求其理解并配合 介绍术后镇痛的必要性、不同镇痛方式的优缺点、镇痛过程中出现的不良反应及价格等 交代禁饮禁食的具体时间及注意事项 患者本人或委托人签署麻醉知情同意书 填写麻醉术前访视记录单活动度,脊柱有无畸形,穿刺点有无感染或压痛等,心肺听诊有无异常等。
5.对患者病情进行评估,术前准备不完善者继续,完善术前准备。
术前准备完善者,ASAⅠ~Ⅱ级,制定初步的麻醉计划。
ASA III级以上,患者病情危重,合并症多,重大手术,需请示上级医师共同制订麻醉方案,必要时早交班进行全科病例讨论。
6.向患者或委托人介绍麻醉的基本过程,麻醉苏醒期相关情况及注意事项,解除恐惧,寻求配合。
7.向患者或委托人介绍麻醉并发症和麻醉可能的意外,我们做了哪些相应的准备,以及出现相关问题后的处理措施等,请求其理解并配合。
8.介绍术后镇痛的必要性、不同镇痛方式的优缺点、镇痛过程中出现的不良反应及价格等。
麻醉术前访视内容要点
一、患者基本信息
1.1 姓名、性别、年龄、联系方式等基本信息。
1.2 职业、教育程度、婚姻状况等社会人口学资料。
二、病史采集
2.1 现病史:主要疾病名称、起病时间、治疗情况等。
2.2 既往史:手术史、外伤史、输血史等。
2.3 过敏史:对药物或食物是否有过敏反应,如何表现等。
2.4 家族史:家族中是否有与麻醉相关的遗传性疾病或过敏反应等。
三、体格检查
3.1 身高体重和BMI的测量,以及其他生理指标的检查,如血压、脉搏和呼吸频率等。
3.2 头颈部检查:颈椎活动度评估,口腔和喉咙检查,气道评估等。
3.3 心肺听诊:心肺功能评估,发现心脏杂音或呼吸困难等问题。
四、麻醉相关检查
4.1 血液化学检查:血液中电解质、肝功能、肾功能等检查。
4.2 心电图检查:评估心脏功能,发现心律不齐或其他问题。
4.3 胸部X光片:检查肺部情况,如有结核病或其他异常情况。
4.4 其他特殊检查:如心脏超声、血气分析等。
五、麻醉计划
5.1 选择合适的麻醉方法和药物,考虑患者的年龄、身体状况和手术类型等因素。
5.2 讨论麻醉风险和并发症,并告知患者及家属。
5.3 制定个性化的术后镇痛计划,以减轻患者的不适感和促进康复。
六、术前指导
6.1 告知患者手术前需要禁食和禁水的时间,以及如何进行口腔清洁等操作。
6.2 解释手术过程和可能出现的并发症,并向患者提供必要的安全保障措施。
6.3 告知患者术后注意事项,并提供必要的康复建议和药物治疗方案。
麻醉科术前术后访视和讨论制度麻醉科术前术后访视和讨论制度是医疗机构中麻醉科的重要组成部分,其目的是确保患者在手术过程中的安全和麻醉效果的满意度。
术前术后访视和讨论制度主要包括术前访视、术前讨论、术后访视和术后总结四个环节。
下面将从这四个环节入手,详细介绍麻醉科术前术后访视和讨论制度的具体内容和实施方法。
一、术前访视术前访视是指麻醉医师在手术前一日对患者进行的一次全面评估和交流。
术前访视的主要目的是了解患者的基本情况、病史、药物过敏史等,评估患者的心肺功能、神经系统状况等,解释麻醉方式及可能的风险,解答患者和家属的疑问,并签署麻醉知情同意书。
术前访视的具体内容包括:1. 了解患者的基本情况,如年龄、性别、体重、身高等。
2. 询问患者的病史,包括既往疾病、手术史、药物过敏史等。
3. 评估患者的心肺功能,如心率、血压、呼吸等。
4. 评估患者的神经系统状况,如意识、肌力等。
5. 解释麻醉方式,包括全身麻醉、局部麻醉、椎管内麻醉等。
6. 告知患者和家属麻醉过程中可能出现的风险和并发症。
7. 解答患者和家属的疑问,并签署麻醉知情同意书。
二、术前讨论术前讨论是指麻醉医师与外科医师、护士等相关人员对患者进行的一次全面评估和交流。
术前讨论的主要目的是制定麻醉方案,确保手术过程中的安全和麻醉效果的满意度。
术前讨论的具体内容包括:1. 分析患者的病情,确定手术类型和麻醉方式。
2. 讨论患者的心肺功能、神经系统状况等,制定相应的麻醉方案。
3. 评估患者的药物过敏史,避免使用过敏药物。
4. 讨论患者手术过程中的可能风险和并发症,制定相应的应对措施。
5. 确定患者的术前准备和术后恢复方案。
6. 确保麻醉医师、外科医师、护士等相关人员熟悉患者的病情和麻醉方案。
三、术后访视术后访视是指麻醉医师在患者术后一定时间内对患者进行的一次全面评估和交流。
术后访视的主要目的是了解患者的术后恢复情况,评估麻醉效果,解答患者和家属的疑问,并提供相应的术后指导。
XXX医院麻醉术前访视制度麻醉术前访视是在患者接受手术麻醉前,由麻醉师与患者进行的一次详细面谈与身体检查。
其目的是为了评估患者的麻醉风险,了解患者的病史、过敏史、家族史等重要信息,以确定最适合患者的麻醉方案,并提供给患者关于麻醉术的必要知识和信息,以便患者能够做出知情同意。
1.预约与提前准备:在患者手术预约后,医院会通知患者前来进行麻醉术前访视。
医院会提前将访视的时间确定,并告知患者需要提前做一些准备,如空腹、禁食禁水等。
这样可以确保患者在访视时能够得到准确和详细的评估。
2.面谈与询问:麻醉师会与患者进行一对一的面谈,在舒适、私密的环境中详细询问患者的病史、过敏史、吸烟饮酒史等,并询问患者是否有近期感冒、发烧、咳嗽等疾病症状。
麻醉师会详细了解患者对手术和麻醉的了解和期望,以便能够提供适当的解释和建议。
3.身体评估与检查:麻醉师会进行患者的身体评估和相关检查,包括测量身高、体重、血压、心率等。
此外,还会检查患者的呼吸系统、循环系统、神经系统等的状况。
这样可以评估患者的整体健康状况和麻醉风险。
4.相关检查与报告:根据患者的病史和检查结果,麻醉师可能会要求患者进行一些必要的附加检查,如心电图、胸片、血常规等。
这些检查结果可以提供给麻醉师更全面的了解患者的身体状况。
如果患者在其他医院已经有相关检查报告,也会让患者将相关报告带至访视中,以便更好地评估患者的麻醉风险。
5.麻醉知情同意:麻醉师会向患者详细解释相关手术的麻醉方案和方法,并告知可能的风险和并发症。
患者有权力提出关于麻醉的疑问和要求。
麻醉师也会向患者提供麻醉知情同意书,患者需要在充分了解麻醉的情况下,签署同意手术麻醉的文件。
6.术前准备:最后,麻醉师会做出最适合患者的麻醉方案,并与患者达成共识。
如果需要术前准备工作,如停用一些药物、进行特殊检查等,麻醉师会告知患者具体要求和注意事项,并给予相应的建议。
总结起来,XXX医院的麻醉术前访视制度是为了确保手术麻醉的安全和有效进行而设计的。
麻醉术前访视记录为了确保患者在手术过程中的安全与舒适,麻醉术前访视成为了必不可少的步骤。
通过对患者进行麻醉术前访视,可以了解患者的身体状况、病史、药物过敏情况等重要信息,从而为手术过程中的麻醉药物选择和麻醉方法的制定提供依据。
一、患者信息记录患者姓名:性别:年龄:联系电话:二、既往病史1. 有无高血压病史?2. 有无心脏病史?3. 有无肺部疾病或哮喘病史?具体描述。
4. 有无肝肾功能异常?5. 有无神经系统疾病史?6. 曾经是否接受过麻醉手术?如有,请描述。
三、药物过敏史1. 对以下药物是否存在过敏反应?- 麻醉药物(请列举)- 抗生素(请列举)- 阿司匹林或其他非甾体类抗炎药物- 其他药物(请列举)四、与麻醉相关的个人情况1. 是否存在缺氧或呼吸困难?2. 是否存在囊肿、息肉、肿块等需要特别注意的问题?3. 是否存在咳嗽、咳痰或呼吸道感染等需要特别注意的问题?4. 曾经是否有过意识丧失、晕厥、神经系统症状等情况?五、生活习惯与社会因素1. 是否有吸烟史?吸烟量多少?2. 是否有饮酒史?饮酒种类及频次?3. 是否为孕妇?是否哺乳期妇女?4. 是否有睡眠呼吸暂停或严重打鼾的问题?5. 发现过家族中有人对麻醉药物过敏吗?6. 是否服用任何非处方药物或中草药?六、特殊检查及化验结果1. 血常规检查结果:- 血红蛋白(Hb):- 血小板计数(PLT):- 白细胞计数(WBC):2. 心电图检查结果:- 心脏窦性心律:- 心脏传导系统情况:- 心室收缩功能是否异常:3. 胸部X光检查结果:- 是否存在异常阴影:- 肺部情况如何:七、麻醉方案及风险评估根据患者的病史、体检结果和问诊情况,综合考虑患者个体差异和手术特点,制定相应的麻醉方案,并评估麻醉过程中可能出现的风险。
1. 麻醉方式确定:- 全身麻醉- 局部麻醉- 脊麻/硬膜外麻醉2. 麻醉药物选择:- 静脉麻醉药物- 局部麻醉药物- 麻醉气体3. 相关麻醉操作的风险评估:- 气道管理- 插管困难度评估- 静脉通路建立难度评估八、给予患者的建议和指导1. 麻醉前禁食时间要求和禁食内容: - 禁食时间:- 禁食内容:2. 术前准备事项:- 术前洗澡与穿着要求- 携带的物品准备- 麻醉过程中可能需要的配合与协助以上是本次麻醉术前访视记录,为了确保手术过程的安全与成功,请患者按照医生的建议和指导进行准备,并配合麻醉团队的工作。
麻醉患者病情评估流程在医疗领域中,麻醉是一项至关重要的环节,而对麻醉患者进行准确、全面的病情评估则是确保麻醉安全和手术顺利进行的关键。
下面将详细介绍麻醉患者病情评估的流程。
一、麻醉前访视在确定患者需要进行麻醉手术之前,麻醉医生会对患者进行访视。
这一环节通常在手术前 1-3 天进行。
1、病史采集详细询问患者的现病史,包括本次疾病的症状、发病时间、诊疗经过等。
了解患者的既往病史,如高血压、糖尿病、心脏病、呼吸系统疾病、肝肾疾病、神经系统疾病等。
询问患者的过敏史,包括药物过敏、食物过敏等。
了解患者的手术史和麻醉史,包括以往手术的时间、方式、麻醉方法以及是否出现过麻醉相关的并发症。
2、体格检查进行全面的体格检查,包括生命体征(体温、血压、脉搏、呼吸)、心肺听诊、腹部触诊等。
重点检查与麻醉相关的部位,如气道评估(张口度、甲颏距离、颈部活动度等)、脊柱情况等。
3、辅助检查查看患者近期的实验室检查结果,如血常规、凝血功能、肝肾功能、电解质、血糖、血脂等。
评估心电图、胸片、心脏超声等影像学检查结果。
二、麻醉风险评估根据患者的病史、体格检查和辅助检查结果,麻醉医生会对患者的麻醉风险进行评估。
1、 ASA 分级采用美国麻醉医师协会(ASA)的分级标准,将患者分为 IV 级。
I 级表示患者身体健康,无系统性疾病;II 级表示患者有轻度系统性疾病,但不影响日常活动;III 级表示患者有严重系统性疾病,日常活动受限,但尚未丧失工作能力;IV 级表示患者有严重系统性疾病,已丧失工作能力,面临生命威胁;V 级表示患者病情危重,无论手术与否,预计在 24 小时内死亡。
2、手术风险评估考虑手术的类型、复杂性、创伤程度、预计出血量等因素对麻醉的影响。
3、患者特殊情况评估对于老年患者,要关注其生理功能减退、合并多种疾病等情况。
对于儿童患者,要考虑其生长发育特点、心理状态等。
对于孕妇,要评估胎儿情况以及妊娠对麻醉的影响。
三、制定麻醉计划在完成风险评估后,麻醉医生会根据患者的具体情况制定个性化的麻醉计划。
麻醉术前访视流程和方法下载温馨提示:该文档是我店铺精心编制而成,希望大家下载以后,能够帮助大家解决实际的问题。
文档下载后可定制随意修改,请根据实际需要进行相应的调整和使用,谢谢!并且,本店铺为大家提供各种各样类型的实用资料,如教育随笔、日记赏析、句子摘抄、古诗大全、经典美文、话题作文、工作总结、词语解析、文案摘录、其他资料等等,如想了解不同资料格式和写法,敬请关注!Download tips: This document is carefully compiled by theeditor. I hope that after you download them,they can help yousolve practical problems. The document can be customized andmodified after downloading,please adjust and use it according toactual needs, thank you!In addition, our shop provides you with various types ofpractical materials,such as educational essays, diaryappreciation,sentence excerpts,ancient poems,classic articles,topic composition,work summary,word parsing,copy excerpts,other materials and so on,want to know different data formats andwriting methods,please pay attention!麻醉术前访视是麻醉医生在手术前对患者进行的一项重要工作,旨在了解患者的病情、身体状况和麻醉风险,为制定合理的麻醉方案提供依据。
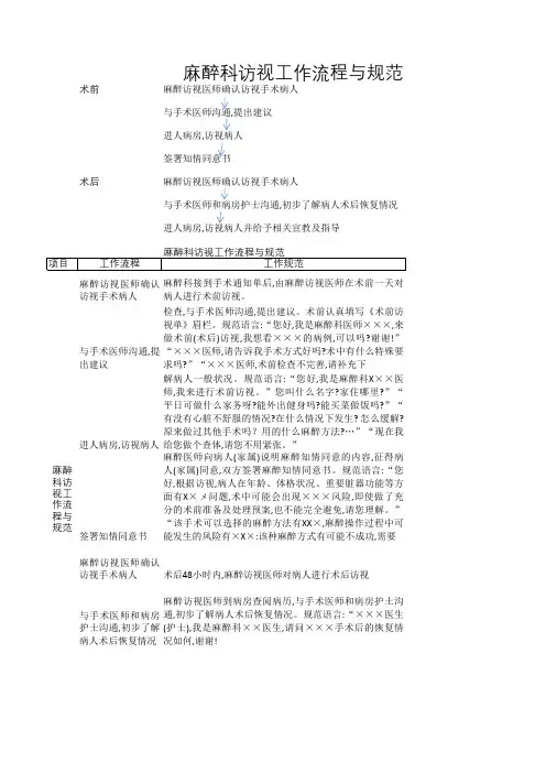
麻醉术前、术后访视制度一、麻醉术前访视主管麻醉医师于术前一天到病房访视病人(急诊手术接到通知后立即前往病房诊视病人),依次进行下列工作:(一)全面仔细阅读病历,包括心电图、超声心动图、胸片、CT、MRI及检验科各项常规生化检查,对病情、诊断和手术麻醉风险有一个总体了解。
(二)了解手术方案和对麻醉的特殊要求。
(三)诊视病人:1、首先向患者或家属行自我介绍,建立密切和谐的医患关系。
2、与患者或家属交谈,进一步了解病情及重要过去史。
3、按照一定的顺序全面询问病史:必须包括主述、要求手术原因、现病史、过去史、手术麻醉史、外伤史、个人史、家族麻醉史、用药史及过敏史。
4、体格检查:应对与麻醉有关的各部位进行全面仔细的从头到脚的顺序的体检。
5、对患者进行亲切和蔼的安慰,消除其紧张与焦虑的情绪。
6、交待术前禁食、禁水,术前用药的必要性及重要性。
7、与患者说明麻醉的基本过程和入室后将要进行的各种操作,术后与麻醉相关的感觉和注意事项。
特别强调具体麻醉方法由麻醉科医师根据病情和手术的要求决定。
而且术中可能根据病情和手术变化而改变麻醉方法。
(四)开麻醉医嘱:内容包括麻醉方法、术前用药的药名、剂量、使用方法、用药时间。
(五)向患者和患者家属讲明麻醉方案,可能的麻醉风险及麻醉并发症以及处理对策,征得其同意并签署麻醉知情同意书。
(六)麻醉医师如对手术方案或其他手术有关问题有疑问应与外科主管医师讨论和询问,必要时写下病史记录。
(七)主管麻醉医师必须当天填好麻醉前探视记录单。
于晨会病情汇报用。
若病情特殊或麻醉方案不能确定应立即向上级医师或没有上级医师时向二线医师汇报。
(八)对病人术前准备不足,或需作某些特殊检查应与主管医师交换意见,取得一致。
必要时可以调整手术时间,以确保病人安全。
二、麻醉术后访视麻醉实施后麻醉医师必须对术后患者麻醉恢复情况进行随访记录,访视时间为术后1-3天,对神经,呼吸,循环,消化、泌尿系统以及镇痛情况进行逐项观察,如发现并发症,应继续随防,并记录:(一)神经系统:头痛,感觉异常,意识状态(二)呼吸系统:气管插管后并发症,呼吸系统感染(三)循环系统:有无术后休克,心律失常,心绞痛等(四)消化系统:恶心,呕吐,腹胀等(五)泌尿系统:有无少尿,尿闭,血色尿或尿潴留,原因多与低血压,血型不合输血和药物损害有关,均需记录,并观察其治疗效果。