大连理工大学 2014年考研 盘锦校区 环境科学与工程 研究方向 初试科目 复试科目 参考书目 考试重点
- 格式:pdf
- 大小:1.50 MB
- 文档页数:8
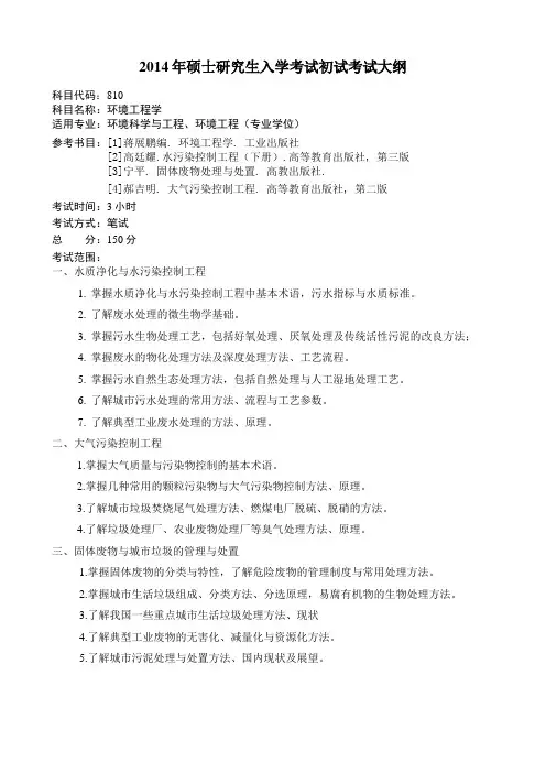
大连理工大学2014年考研复试分数线类型报考学科门类(专业)总分政治、外国语业务课一、二学术型学位哲学[01] 300 40 65 经济学[02] 350 50 90 法学[03] 340 50 80 教育学[04](不含体育学) 335 50 180 体育学[0403] 300 40 150 文学[05] 325 45 75 理学[07] 310 45 75 工学[08](不含照顾学科、软件工程、计算机科学与技术) 310 50 70 软件工程[0835]、计算机科学与技术[0812] 305 45 70 工学照顾学科[0801]、[0825] 300 45 70 管理学[12] 345 55 90 艺术学[13] 335 40 90专业学位金融[0251] 340 50 90应用统计[0252] 330 45 80翻译[0551] 320 45 75建筑学[0851] 320 40 85工程[0852] 310 45 70艺术[1351] 315 40 80工商管理[1251]、公共管理[1252]工程管理[1256] 145 40管理类联考综合能力901、各学部(学院、部)、盘锦校区在达到学校复试分数基本要求、生源充足的情况下,可根据学科、专业(领域)特点和招生计划制定不低于学校基本要求的学科、专业(领域)复试分数线。
2、单考生(含强军计划)参加复试的初试成绩基本要求是总分不低于270分。
3、少数民族高层次骨干人才计划考生参加复试的初试成绩基本要求根据教育部(微博)相关政策另行确定。
4、工作单位在国务院公布的民族区域自治地方,为原单位定向或委托培养的少数民族在职人员考生(单考、MBA[微博]、MPA、工程管理硕士除外),可享受少数民族照顾政策,即总成绩要求不变、单科成绩(仅限1科)可下调5分。
*复试时间暂定为3月28-30日,相关复试办法及具体安排请关注我校研究生院招生主页。
2014年硕士研究生入学考试初试考试大纲科目代码:804科目名称:物理化学适用专业:环境科学与工程,材料科学与工程参考书目:《物理化学》(第五版)(上、下册),傅献彩、沈文霞、姚天扬等编,高等教育出版社,2005《基础化学实验》,大连交通大学主编,中国铁道出版社,2006考试时间:3小时考试方式:笔试总分:150分考试范围:—、概述物理化学课程主要包括化学热力学、电化学、化学动力学、界面现象、胶体化学和统计热力学基础部分。
其中前四部分为主要内容。
考生应比较牢固地掌握物理化学基本概念及计算方法,同时还应掌握物理化学一般方法,及结合具体条件应用理论解决实际问题的能力。
在物理化学实验相关内容中,要求掌握常用的物理化学实验方法和测试技术。
在有关的物理量汁算和表述中,注意采用国家标准单位制(SI制)及遵循有效数运算规则。
二、课程考试的基本要求1、理论部分(110分)下面按化学热力学、统计热力学初步、电化学、化学动力学、界面现象和胶体化学六个部分列出基本要求。
基本要求按深入程度分“了解”、“理解”和“掌握”三个层次。
⑴化学热力学①.热力学基础理解下列热力学基本概念:平衡状态,状态函数,可逆过程,热力学标准态。
理解热力学第一、第二的叙述及数学表达式,掌握热力学能、熔、爛、Helmholtz函数和Gibbs函数等热力学函数及标准燃烧焙、标准生成熔、标准摩尔爛、标准生成Gibbs函数等概念。
掌握在物质P、V、T变化、相变化和化学变化过程中计算热、功和各种状态函数变化值的原理和方法。
在将热力学一般关系式应用于特定系统的时候,会应用状态方程(主要是理想气体状态方程,其次是Van der Waals方程)和物性数据(热容、相变热、蒸汽压等)。
掌握爛增原理和各种平衡判据。
理解热力学公式的适用条件。
理解热力学基本方程和Maxwell 系式。
掌握用热力学基本方程和Mcixwell关系式推导重要热力学公式的演绎方法。
②.溶液与相平衡理解偏摩尔量和化学势的概念。
【育明教育】中国考研考博专业课辅导第一品牌育明教育官方网站: 1运筹学与控制论(专业简介)运筹学与控制论(研究方向)研究方向代码研究方向名称01模糊优化与控制02鲁棒优化与锥优化运筹学与控制论(初试信息)专业/领域信息考试科目考试单元参考范围备注运筹学与控制论(070105)101思想政治理论1国家统一命题。
运筹学与控制论(070105)201英语一2国家统一命题。
运筹学与控制论(070105)602数学分析3《数学分析》,编者:李成章、黄玉民,科学出版社,2005年第二版运筹学与控制论(070105)804高等代数4《高等代数》,编者:王萼芳等高等教育出版社,2003年第三版运筹学与控制论(复试信息)专业/领域信息考试形式笔试内容参考范围备注运筹学与控制论(070105)笔试加面试A 卷:1.实变函数与泛函分析2.数值分析(包括数值代数,数值逼近)B 卷:1.实变函数与泛函分析2.近世代数3.概率与统计A 卷:1.《实变函数论》(第2版),编者:江泽坚,吴智泉,高等教育出版社,1994年版;2.《泛函分析》,(第2版),编者:江泽坚,孙善利,高等教育出版社,2005年版;3.《数值逼近》,编者,王仁宏著,高等教育出版社,1999年;4.《数值线性代数》,编者:徐树方、高立、张平文,北京大学出版社,2000年。
B 卷:1.《实变函数论》(第2版),编者:江泽坚,吴智泉,高等教育出版社,1994年版;2.《泛函分析》,(第2版),编者:江泽坚,孙善利,高等教育出版社,2005年版;3.《近世代数引论》,编者:冯克勤李尚志等,中国科学技术大学出版社,2002年版;4.《概率论及数理统计上、下册》(第二版),编者:中山大学数学力学系,人民教育出版社,19882014年有多名学员以优异成绩考上大连理工大学数学,机械,建筑,化工等领域的专业,希望广大学子能够来育明实地查看,加入我们的辅导课程,你会发现在这里复习考研将会是你事半功倍,复习效果更上一层楼!针对以上信息,有任何疑问或希望来育明教育进行实地了解的考生们,可以联系我们对大连理工大学的首席咨询师林老师,扣扣为2831464870,祝各位考研成功!【育明教育】中国考研考博专业课辅导第一品牌育明教育官方网站:2【育明教育】中国考研考博专业课辅导第一品牌育明教育官方网站:32015年育明教育考研攻略一、《育明教育:五阶段考研复习攻略》把考研作为一种娱乐,而不是被娱乐。
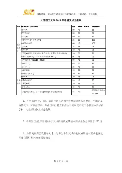
2014年硕士研究生入学考试初试考试大纲科目代码:810科目名称:环境工程学适用专业:环境科学与工程、环境工程(专业学位)参考书目:[1]蒋展鹏编. 环境工程学. 工业出版社[2]高廷耀.水污染控制工程(下册).高等教育出版社, 第三版[3]宁平. 固体废物处理与处置. 高教出版社.[4]郝吉明. 大气污染控制工程. 高等教育出版社, 第二版考试时间:3小时考试方式:笔试总分:150分考试范围:一、水质净化与水污染控制工程1.掌握水质净化与水污染控制工程中基本术语,污水指标与水质标准。
2.了解废水处理的微生物学基础。
3.掌握污水生物处理工艺,包括好氧处理、厌氧处理及传统活性污泥的改良方法;4.掌握废水的物化处理方法及深度处理方法、工艺流程。
5.掌握污水自然生态处理方法,包括自然处理与人工湿地处理工艺。
6.了解城市污水处理的常用方法、流程与工艺参数。
7.了解典型工业废水处理的方法、原理。
二、大气污染控制工程1.掌握大气质量与污染物控制的基本术语。
2.掌握几种常用的颗粒污染物与大气污染物控制方法、原理。
3.了解城市垃圾焚烧尾气处理方法、燃煤电厂脱硫、脱硝的方法。
4.了解垃圾处理厂、农业废物处理厂等臭气处理方法、原理。
三、固体废物与城市垃圾的管理与处置1.掌握固体废物的分类与特性,了解危险废物的管理制度与常用处理方法。
2.掌握城市生活垃圾组成、分类方法、分选原理,易腐有机物的生物处理方法。
3.了解我国一些重点城市生活垃圾处理方法、现状4.了解典型工业废物的无害化、减量化与资源化方法。
5.了解城市污泥处理与处置方法、国内现状及展望。
样题:一、名词解释(每小题5分,共5小题,总计25分)1. 菌胶团2. 水体自净作用3. 气浮法4. 挥发性固体5.二次污染物二、填空题(每空1分,共35空,总计35分)1.污泥指数SVI是衡量活性污泥的()特性,其实质是指在曝气池的混合液沉淀30分钟后,每单位重量干污泥形成的湿污泥体积,其单位为()。
2012大连理工大学环境科学与工程概论考研试题(回忆版)
第一部分(必答题,共30分)
一、给名词做出定义(共10个,每个1分)
1.环境
2.环境科学
3.环境工程
4.环境科学与工程
5.环境规划
6.环境催化
7.环境毒理学
8.环境化学
9.环境影响评价
10.环境生态
二、给出基本概念(共5个,每个2分)
1.科学
2.科学研究
3.工程
4.工程技术
5.环境科学与工程
三、论述基本原理(共2题,每题5分)
(1)从环境科学与环境工程的角度论述,实践是检验真理的唯一标准(2)以碳循环为背景,简述自净原理以及环境污染发生的可能条件
第二部分选答题(A环境工程)
一、填空(20分)
1.细胞器相关(微生物氧化有机物的时候)
2.化学处理的目标(也就是对象)
3.物理处理的目标
4.水处理中利用颗粒密度差异的相关工艺。
【育明教育】中国考研考博专业课辅导第一品牌育明教育官方网站: 1分析与集成(专业简介)系统该硕士点隶属于管理科学与工程学院的系统工程研究所。
是培养管理科学与工程博士生的基础专业。
大连理工大学系统工程研究所成立于1978年,是教育部首批批准的系统工程专门研究机构之一,是一个以系统工程学科为核心的交叉综合学科群体。
经过20多年的发展,已经成为该学科领域的国家重点建设学科之一,也是辽宁省重点建设学科之一。
目前拥有1个博士后流动站、l 个一级学科博士点、3个硕士点。
系统工程研究所目前拥有一支以中国工程院院士王众托教授为核心的老中青相结合的研究开发梯队,研究领域包括信息系统工程、知识系统工程、电子商务与物流管理等:先后承担并完成了40多项国家自然科学基金项目(其中重点项目4项)、7项“863”项目和国家“攻关”项目、14项博土点基金项目和国家教委基金项目、以及数十项省市和大中型企业委托的项目,获得国家科技进步奖2项、省部级科技进步奖12项;信息化与管理变革研究成果的应用部门包括国家自然科学基金委员会、辽宁省科技厅、大连市相关政府部门和企事业单位等。
系统工程研究所拥有国家“211工程”重点学科及辽宁省重点学科投资建设的“系统分析与经营管理信息化”实验室、“群决策与系统集成”实验室,以及与HP-Compaq 公司共同投资1000万元建立的电子商务实验室。
系统分析与集成(研究方向)研究方向代码研究方向名称01系统集成理论与方法02复杂网络分析与建模03信息系统分析与集成04金融系统分析与建模05物流系统分析与建模系统分析与集成(初试信息)专业/领域信息考试科目考试单元参考范围备注系统分析与集成(071102)101思想政治理论1国家统一命题。
系统分析与集201英语一2国家统一命题。
【育明教育】中国考研考博专业课辅导第一品牌育明教育官方网站: 2成(071102)系统分析与集成(071102)301数学一3国家统一命题。
大连理工大学考试科目参考书目目编号科目名称参考书目101 政治理论国家统一命题111 单独考试政治理论我校自主命题,非单独考试考生不得选考201 英语国家统一命题202 俄语国家统一命题203 日语国家统一命题211 单独考试英语我校自主命题,非单独考试考生不得选考212 单独考试俄语我校自主命题,非单独考试考生不得选考213 单独考试日语我校自主命题,非单独考试考生不得选考216 英语各大学外语专业二外使用教材217 日语各大学外语专业二外使用教材218 俄语各大学外语专业二外使用教材219 德语各大学外语专业二外使用教材220 法语各大学外语专业二外使用教材301 数学一国家统一命题302 数学二国家统一命题303 数学三国家统一命题311 教育学专业基础综合国家统一命题312 心理学专业基础综合国家统一命题313 历史学专业基础国家统一命题314 数学(农) 国家统一命题315 化学(农) 国家统一命题360 数学物理方法《数学物理方法》编者:梁昆淼,高等教育出版社361 数学分析《数学分析》编者:李成章、黄玉民,科学出版社,2005年第二版408 计算机学科专业基础综合国家统一命题414 植物生理学与生物化学国家统一命题611 单独考试数学我校自主命题,非单独考试考生不得选考614 基础英语各大学英语专业使用教材615 日语水平测试各大学高年级专业日语教材616 综合俄语各大学俄语专业使用教材618 现代汉语①《现代汉语》编者:黄伯荣、廖序东高等教育出版社2007年增订四版②《现代汉语语法研究教程》编者:陆俭明,北京大学出版社,2005年版619 传播学《传播学原理》,编者:张国良复旦大学出版社1995年12月《传播学教程》,编者:郭庆光中国人民大学出版社1999年11月620 民商法原理《民法》编者:魏振瀛,北京大学出版社、高等教育出版社,第三版《商法》编者:范健,北京大学出版社、高等教育出版社,第三版621 马克思主义哲学原理《马克思主义哲学原理》编者:陈先达,中国人民大学出版社,第二版《马克思主义哲学教程》编者赵家祥,聂锦芳,张立波,北京大学出版社,2003年622 管理学基础(1)《管理学》编者:汪克夷等,大连理工大学出版社,2006年第4版(2)《行政管理学》编者:夏书章,高等教育出版社、中山大学出版社,2008年版(3)《教育管理学》编者:陈孝彬,北京师范大学出版社,1999年修订本注:(2)、(3)任选其一623 城市规划历史与理论《中国城市建设史》中国建筑工业出版社《外国城市建设史》中国建筑工业出版社《城市规划原理》中国建筑工业出版社(第3版)624 建筑设计理论综合《中国建筑史》中国建筑工业出版社《外国建筑史(19世纪末叶以前)》中国建筑工业出版社《外国近现代建筑史》中国建筑工业出版社625 中外美术史《中国美术史》洪再新编著,中国美术学院出版社《外国美术简史》中央美术学院美术史系外国美术史教研室编著,高等教育出版社或中国青年出版社626 分析化学及分析化学实验《分析化学》编者宫为民等,大连理工大学出版社,2006年第三版《仪器分析》编者刘志广等,大连理工大学出版社,2007年第二版627 药物化学《药物化学》郑虎主编,第五版,人民卫生出版社《药物化学》,仉文生,李安良主编,高等教育出版社630 无机化学《无机化学》编者:袁万钟,高等教育出版社,2001 第四版631 分子生物学《现代分子生物学》编者:朱玉贤、李毅,北京高等教育出版社636 体育学专业基础综合《学校体育学》人民体育出版社出版,周登嵩主编,2004《运动训练学》人民体育出版社,体育院校通用教材《运动生理学》人民体育出版社,体育院校通用教材678 社会保障学《社会保障学》编者:陈树文、郭文臣,大连理工大学出版社,第一版501 建筑设计(6小时)《中国建筑史》建工出版社《外国建筑史(19世纪末以前)》建工出版社《建筑空间组合论》编者:彭一刚502 规划设计(6小时)《城市规划资料集》中国建筑工业出版社,第5、6分册,城市设计503 命题创作(手绘)(6小时)801 英语专业综合语言学部分(50分):参考书目:《语言学教程》(修订版),胡壮麟,北京大学出版社。
分析化学(专业简介)该硕士点现有教授4名,副教授8名,讲师1人;教师中有10人具有博士学位;年龄结构合理,学术思想活跃,近年来承担多项国家自然科学基金和企业委托课题。
主要在以下几个领域开展研究工作:1、荧光分子探针与生物分析技术:本研究方向以具有更好荧光性能及应用价值的纳米稀土荧光生物标记探针的研制为主要研究目标,建立具有各种生物标记与应用功能的纳米稀土荧光材料的系统制备、表征、生物标记及生化分析应用技术,同时利用稀土荧光生物探针结合时间分辨荧光显微成像技术,建立多用途的高灵敏度时间分辨荧光生物成像分析系统技术,建立稀土荧光探针在活体生物细胞中生物活性小分子的实时原位时间分辨荧光成像测定技术,揭示生物活性小分子的生成及浓度对细胞功能的影响。
2、化学信息与计算机仿真模拟:本研究方向侧重于分析化学中的信息挖掘与处理方法,仪器分析中的虚拟仪器与虚拟实验室网络化有关理论、技术及构建方法等方面的研究。
3、电分析化学:(1)生物和纳米电分析化学研究方向侧重于制备生物相容性好的纳米复合材料,构建生物仿生界面、研究生物分子的电化学行为,制备新型生物和纳米传感器,探讨纳米传感器在生物分析中的应用;(2)生物燃料电池;(3)功能纳米材料的制备及其在电化学传感及光催化领域中的应用;4、波谱分析在精细化学品中的应用:本研究方向利用现代各种波谱分析技术及联用技术对精细化学品进行组成分析及结构鉴定。
5、有机化合物结构鉴定及波谱分析:本研究方向侧重于(1)环境中和食品中有害化学物质的分析和结构鉴定。
特别是复杂体系中有益和有害的化学物质及某些特定元素的不同化学形态的含量及其在生态环境中的分布和迁移规律。
(2)天然药物中有效成分的提取和结构鉴定。
6、环境有机污染物分析:采用化学发光、电化学分析、光谱分析等多种技术研究环境中持久性有机污染物的检测方法及其与环境中天然有机大分子间的作用机理。
分析化学(研究方向)研究方向代码研究方向名称01荧光分子探针与生物分析技术02化学信息与计算机仿真模拟03电化学分析【育明教育】中国考研考博专业课辅导第一品牌育明教育官方网站:1【育明教育】中国考研考博专业课辅导第一品牌育明教育官方网站: 204波谱分析在精细化学品中的应用05有机化合物结构鉴定及波谱分析06环境有机污染物分析分析化学(初试信息)专业/领域信息考试科目考试单元参考范围备注分析化学(070302)101思想政治理论1国家统一命题。
【育明教育】中国考研考博专业课辅导第一品牌育明教育官方网站: 1应用与实验力学(专业简介)专业/领域信息:★应用与实验力学(0801Z4)专业/领域简介:应用实验力学是力学与现代工程技术交叉发展的一门学科,是力学与工程相结合的重要纽带力学的知识解决国民经济和国防建设中的重大工程问题,其研究领域几乎涉及所有的工程领空、航天、土木、机械、水利、造船、材料、化工、能源、环境和生物等。
应用实验力学重实验两个方面,培养具有宽广知识面、能在理论、实验和应用基础研究方面出开创性成果的层次复合型人才。
应用实验力学是二级学科硕士点和博士点。
该学科依托于工程力学系和工业装备结构分析国室,有较悠久的研究历史和良好基础,建立了以中青年为主的学术队伍,拥有较完善的实验能在宏观、细观等不同层次上,进行跨学科的数值模拟和力学实验。
近五年来承担和完成国基金、重点基金、八六三、九七三和重要的军工和工程攻关项目等近40项,申请和获得发出版有代表性的专著和教材3部,在国内外重要学术刊物上发表论文180余篇,近三年各类计达到1000余万,目前在研各类科研项目30余项,经费总计500余万元。
应用实验力学硕学、机械、土木、材料、生物等相近专业的考生。
应用与实验力学(研究方向)研究方向代码研究方向名称01材料和结构在特殊环境下的力学行为02岩土和环境力学实验测试技术及基础理论研究03海洋工程抗振技术与实验监测技术04爆炸力学、冲击动力学、爆破工程、爆炸加工05大型工业装备故障诊断、强度与可靠性分析应用与实验力学(初试信息)专业/领域信息考试科目考试单元参考范围备注★应用与实验力学(0801Z4)101思想政治理论1国家统一命题。
★应用与实验力学(0801Z4)201英语一2国家统一命题。
★应用与实验力学(0801Z4)301数学一3国家统一命题。
【育明教育】中国考研考博专业课辅导第一品牌育明教育官方网站: 2★应用与实验力学(0801Z4)816材料力学4《材料力学(I ,II )》,编者:刘鸿文,高等教育出版社,第四版应用与实验力学(复试信息)专业/领域信息考试形式笔试内容参考范围备注★应用与实验力学(0801Z4)面试、笔试综合考试:包括工程力学基础知识、动力学及数学《高等数学》,四川大学数学系编,高等教育出版社《常微分方程讲义》,编者:叶彦谦,人民教育出版社,第二版其他教材也适用《理论力学》,哈尔滨工业大学编,高等教育出版社,第七版《材料力学(I ,II )》,编者:刘鸿文,高等教育出版社,第四版2014年有多名学员以优异成绩考上大连理工大学数学,机械,建筑,化工等领域的专业,希望广大学子能够来育明实地查看,加入我们的辅导课程,你会发现在这里复习考研将会是你事半功倍,复习效果更上一层楼!针对以上信息,有任何疑问或希望来育明教育进行实地了解的考生们,可以联系我们对大连理工大学的首席咨询师林老师,扣扣为2831464870,祝各位考研成功!【育明教育】中国考研考博专业课辅导第一品牌育明教育官方网站:32015年育明教育考研攻略一、《育明教育:五阶段考研复习攻略》把考研作为一种娱乐,而不是被娱乐。
【育明教育】中国考研考博专业课辅导第一品牌育明教育官方网站: 1环境科学与工程(专业简介)环境科学与工程(研究方向)研究方向代码研究方向名称01环境污染控制与能源工程02污染生态化学及毒理学03环境生态与环境规划环境科学与工程(初试信息)专业/领域信息考试科目考试单元参考范围备注环境科学与工程(083000)101思想政治理论1国家统一命题。
环境科学与工程(083000)201英语一2国家统一命题。
环境科学与工程(083000)302数学二3国家统一命题。
环境科学与工程(083000)882环境科学与工程概论4《环境化学》(2009年版),陈景文、全燮编著,大连理工大学出版社《水污染控制工程》(第三版)下册,高廷耀、顾国维、周琪主编,高等教育出版社。
环境科学与工程(083000)884物理化学及物理化学实验4《基础物理化学》,王新平,王旭珍,王新葵主编,高等教育出版社,2011年版《基础物理化学解题指导》王新葵,王旭珍,王新平主编高等教育出版社,2013版《基础化学实验》(第二版),孟长功、辛剑主编,高等教育出版社环境科学与工程(复试信息)专业/领域信息考试形式笔试内容参考范围备注环境科学与工程(083000)面试、笔试、实验操作环境化学环境监测水污染控制工程大气污染控制工程环境微生物学固体废物处理与处置《环境监测》(第四版),奚旦立,孙裕生主编,高等教育出版社;《环境工程微生物学》(第三版),周群英、王士芬编著,高等教育出版社;《大气污染控制工程》(第三版),郝吉明、马广大、王书肖主编,高等教育出版社;《固体废弃物管理手册》(第二版),George Tchobanoglous,Frank Kreith 主编,谢强、杨国华等译,化学工业出版社。
《环境化学》、《水污染控制工程》参考教材同初试。
2014年有多名学员以优异成绩考上大连理工大学数学,机械,建筑,化工等领域的专业,希望广大学子能够来育明实地查看,加入我们的辅导课程,你会发现在这里复习考研将会是你事半功倍,复习效果更上一层楼!针对以上信息,有任何疑问或希望来育明教育进行实地了解的考生们,可以联系我们对大连理工大学的首席咨询师林老师,扣扣为2831464870,祝各位考研成功!【育明教育】中国考研考博专业课辅导第一品牌育明教育官方网站:2【育明教育】中国考研考博专业课辅导第一品牌育明教育官方网站:32015年育明教育考研攻略一、《育明教育:五阶段考研复习攻略》把考研作为一种娱乐,而不是被娱乐。
过程完美了,一切水到渠成,结果自然不错。
-----------------育明教育寄语第一阶段:预热(3月1日至7月1日)预热原因:育明教育老师认为考研复习比较理想的时间长度是6-9个月,因此从3月开始比较科学。
如果复习的时间太长,容易导致后劲不足。
正所谓“强弩之末势不能穿鲁缟”。
这是无数学子的血泪教训。
重点任务:1.收集考研信息,包括所报考专业的未来发展趋势、就业难易程度、所报考专业的难易程度、所报考学校的录取率、资料。
毕竟考研所需关注的点无非就两个:一是考研成功的可能性,二是研究生毕业后的就业问题。
2.根据所收集到的信息决定所报考的学校和专业。
对于这一点,育明教育团队认为,选择学校和专业的方案有两个:一是,选择尽可能好的学校,如北大、清华、人大、中传、北影、中央财经、南开、复旦,专业可以稍微差一点;二是,选择尽可能好的专业,如金融、经济、电影、新闻、法学、计算机、自动化等,学校可以差一点。
这样的好处是,以后方便就业,具体的原因分析请关注之后的相关文章。
3.购买参考书,慢慢熟悉所考专业。
这个时候学校课程还比较多,且处于学期末,考试又比较多,学校事情繁杂,无法全身心的投入,所以以“预热”为主。
不易过快进入紧张的复习状态。
【育明教育】中国考研考博专业课辅导第一品牌育明教育官方网站:44.掌握学习的方法、了解复习的重点,为下一步全面展开复习,奠定坚实的基础。
这一点至关重要,很多考研学生最后没有考出理想的成绩,不是因为没有努力,更不是付出不够,而是方法不得当,重点没把握好。
这一任务的实现,一般需要有考研经验的师兄师姐的帮助。
这一点也是育明教育专业课授课的重点之一。
5.制定复习计划。
一个完备的复习计划是考研成功的“寻宝图”。
没有好的复习计划,只能每天手忙脚乱的复习,昏昏然,却没有丝毫进步的感觉。
6.在整个过程中,数学和英语都要一步步的安排复习。
数学以知识点的掌握为主,通过做题积累知识点。
英语,主要以单词和真题为主,真题要每做一套就分析透彻。
专业课的复习,主要以掌握参考书的目录和框架为主,不需要去费力的记忆。
第二阶段:发力(7月1日-10月1日)发力原因:育明教育()咨询师认为,这个阶段时间比较充裕,没有学校里的繁杂事情影响,可以安心的投入复习。
抓住这个阶段,就成功了一半。
重点任务:以英语、数学这些需要长期练习的科目为主。
尤其是英语,在不放松单词等基本知识积累的同时,“以真题为纲”进行复习,把每一套真题彻彻底底的分析明白,真真正正把握住出题人每一道题的出题意图。
专业课复习要有计划的进行,这一阶段要开始有计划的进行知识点的记忆。
争取完成第一轮的复习。
达到的效果是,对每个知识点做到能够基本记住。
第三阶段:坚持(10月1日-12月1日)坚持原因:这是一个考验毅力的阶段,无数前人的血泪经验告诉我们,谁坚持到了最后,谁就能够成功。
经过长达三个月的紧张准备,精力和体力都耗费很大,但是“革命尚未成功,同志仍需努力”。
加上周围的同学开始找工作,很多的机会都可能分散考研的经历和时间。
这个时候要耐【育明教育】中国考研考博专业课辅导第一品牌育明教育官方网站:5得住寂寞,坐得住冷板凳。
毅力不坚定,三心二意,是考研的大忌。
很多人没有成功,就是因为机会和诱惑太多了。
重要任务:这个阶段以专业课为主,辅之以政治、英语、数学。
第四阶段:冲刺(12月1日-初试)冲刺原因:育明教育()咨询师认为,到12月初,各个科目都复习到了一定程度,知识的储备也较为充足,开始进入高原平台时期。
在一定的时期内会感觉很烦躁,感觉好像什么东西都不会了,这很正常。
如果能够基础坚持下去,多多模拟,多多联系,就可以实现量变向质变的转化。
为此,育明教育专业课“冲刺模考点题班”,在晚上安排了模拟考试,对于这一阶段来说,是非常科学的。
很多考生,平时背的多,写的少,加之对自己很自信,往往不愿意浪费时间去模拟考试。
但是,如果不去正式的进行模拟考试,很难在考研的考场上找到考试的感觉,而且在考场上可能发生的问题,因为没有提前通过模拟考试掌握和解决,以至于被问题和困难打得措手不及。
这些很有可能导致半年多的复习,功败垂成。
重点任务:以政治热点、英语作文、数学真题、专业课真题为主。
这是个“模拟练习的阶段”。
第五阶段:调整(初试至复试)调整原因:经过长时间的复习,经历几乎被耗尽,需要通过这一段时间加以调整。
但是,由于现在考研复试的比重越来越大,平均达到25%以上。
因此,这个阶段还是不能够太过于放松。
很多人没有把握住这个阶段,结果大意失荆州。
万望诸君注意。
重点任务:【育明教育】中国考研考博专业课辅导第一品牌育明教育官方网站:61.考研复试,往往以时政为核心,来灵活的考察知识点的应用。
因此,这个阶段应该多多收集一些时政热点,并尝试用所学知识去解决。
2.寻找复习的资料。
包括老师们最近的讲话、论文等等。
3.准备听力和口语。
很多学校,例如北大、人大等复试时考察口语和听力的。
以上“五阶段复习法”,步步为营,按部就班,依次行事,一切尽在掌握中,则考研无忧矣。
二、《育明教育:公共课复习的两个“务必”和两个“坚持”》育明教育公共课团队务必要养成多记忆多分析多总结的习惯,务必要坚持以真题为纲的理念。
要坚持多看几个版本的真题,要坚持选择那些答案解析全面的参考书。
第一个务必:首先,无论英语还是政治,很多知识点都是需要去记忆的,尤其是政治。
如果能够把基本的知识点记忆牢固,想不得高分都难。
其次,公共课在几年以内基本都是同一批人来出题,即使更换老师,也是循序渐进的;即使是变革性的,那么由于这些年龄比较大的出题人的知识背景等都很相近,所以在出题思路等各个方面也不会有太大的变化。
换言之,考试是有规律可循的。
同时,育明教育咨询师认为,这一点也适合专业课。
再次,多总结,才能够形成自己的一套比较实用的技巧和方法。
别人讲的再好,也是别人的,距离自己能够灵活运用还是有一定的差距的。
第二个务必:无论是政治英语,还是专业课,都要坚持做真题。
真题之外的练习题或者模拟题,和真题相比水平差距太大,而且出题没有思路,不适合来练习考研的答题思路。
充其量只适合找答题的感觉和锻炼答题的时间。
第一个坚持:公共课的真题要多选择几个版本的,以四个为佳。
每个老师对真题的理解和分析是不同的,通过对比,我们或许可以形成自己的技巧和方法,正所谓“兼听则明,偏信则暗”。
第二个坚持:【育明教育】中国考研考博专业课辅导第一品牌育明教育官方网站:7真题参考书,我们看什么呢?我们看的是他的解答。
真题我们做过一遍就可以把答案记住,因此,我们看真题,不是看它选哪个答案,而是看为什么要选择那个答案。
不是去想这个题应该选择什么,而是去想出题人想让你选择哪个,或者说,出题人其他三个选项设置的陷阱在哪里。
这些才是我们在复习真题,看真题的时候应该做的。
三、《育明教育:考研英语25分作文三步攻略》英语对于众多考研的学子来说,是一个软肋。
考研英语中的作文,分值占到了30%,是相当重要的。
但是,每年北京在考研英语作文方面的分数压的是很低的,一般30分的作文,平均分在14分左右。
但是,育明教育的学员在这个方面的表现却比较突出,一般都能够达到20分以上。
育明教育()公共课辅导团队认为,英语作文复习有三步要走:第一,总结一套自己的答题模板,但是要区别于市面上常见的模板。
第二,把往年的作文答题卡复印20-30份,每次写作文的时候都用这个答题卡,提前进入考试状态。
第三,在分析真题完形和阅读的时候要多留心好的句型和单词,尽量避免用一些中学的词汇。
例如,a good number of和a significant number of(源自:2006年考研英语完形)都可以表示很多。
但是在写作文的时候很多同学喜欢用中学的一些词,诸如“many”“much”“lots of”,这样一下子就给阅卷老师暴露了自己的“实力”。
以上三点做到了,作文25分以上不成问题。
【育明教育】中国考研考博专业课辅导第一品牌育明教育官方网站:8。