全国计算机三级数据库技术知识点汇总
- 格式:doc
- 大小:33.00 KB
- 文档页数:6
全国计算机三级数据库技术知识点汇总数据库是计算机科学中非常重要的概念之一,它是指按照特定
的数据模型组织、存储和管理数据的系统。
计算机三级数据库技术
是计算机专业人员必备的基础知识之一,是在数据库设计、安全、
查询和优化等方面的基本技能。
本文将介绍全国计算机三级数据库
技术的知识点汇总。
一、数据库基础知识
1. 数据库概念:数据库是指按照数据模型组织、存储和管理数
据的系统。
它是数据的集合,包括数据、数据结构和数据的关系等。
2. 数据库管理系统(DBMS):数据库管理系统是指用于管理数据库的软件。
它提供了数据定义、数据操纵、数据控制和数据查询
等功能。
3. 数据库模型:数据库模型是用于描述数据库结构和数据之间
关系的概念图。
常见的数据库模型有层次模型、网络模型和关系模
型等。
4. 关系型数据库:关系型数据库是指基于关系模型构建的数据库系统。
它以表的形式组织数据,并使用结构化查询语言(SQL)进行数据的操作和查询。
5. 非关系型数据库:非关系型数据库是指不使用关系模型的数据库系统。
它以文档、图形或键值对等形式存储数据,并使用不同的查询语言进行数据的操作和查询。
6. 数据库事务:数据库事务是指由一系列数据库操作组成的逻辑工作单位。
它要么全部执行成功,要么全部执行失败,保证数据的一致性和完整性。
二、数据库设计与规范
1. 数据库设计的三范式:第一范式指数据表中的每个字段都是不可再分的;第二范式指数据表中的每个字段都依赖于整个主键;第三范式指数据表中的每个字段都只依赖于主键,而不依赖于其他非主键字段。
1、计算机辅助制造(Computer Aided Manufacturing,简称CAM)、计算机辅助测试(Computer Aided Testing,简称CA T)和计算机辅助教学(Computer Aided Instruction,简称CAI)。
计算机辅助设计(Computer Aided Design,简称CAD)2、系统软件指负责管理、监控和维护计算机资源(含硬件资源和软件资源)的程序3、操作系统(Operating System,简称OS)是系统软件的核心,也是用户同计算机之间的接口,是一组程序模块的集合:它们有效地控制和管理计算机系统中的硬件和软件资源;合理地组织计算机工作流程,以改善系统的性能;提供一个易于使用、功能强大的工作环境,从而在计算机和其他用户之间起到接口的作用。
4、数据库管理系统(DBMS)是组织、管理和查询计算机中的存绪数据并提供一定处理功能的大型软件,是计算机信息系统和应用系统的基础,是在用户和操作系统之间的一个数据管理软件。
5、一个网络协议主要由语法、语义与时序组成6、广域网传输介质由原有的电缆逐步走向误码率很低且带宽很宽的光纤7、局域网提供高数据传输速率、低误码率、高质量数据传输环境8、TCP/IP协议使网络不受主机、用户微型计算机及所使用的操作系统的限制。
9、从技术角度上来看,Internet主要是由通信线路、路由器、主机、信息资源几个主要部分组成的。
10、(1)A类网络地址空间长度为7位,主机地址空间长度为24位。
(2)B类网络地址空间长度为14位,主机地址空间长度为16位。
(3)C类网络地址空间长度为21位,主机地址空间长度为8位11、WWW服务系统采用客户/服务器模式12、服务器中的主页通过统一资源定位器URL(Uniform Resource Locator)来管理其他页面。
标准URL由服务器类型、主机名、路径和文件名组成。
13、信息安全:保密性、完整性、可用性,以及可控性。
数据库技术三级总结1. 数据库基础知识
- 数据库系统概念
- 数据模型和数据结构
- 关系数据库理论
- 语言
2. 数据库设计
- 概念设计
- 逻辑设计
- 物理设计
- 数据库规范化
3. 数据库管理系统
- 数据库系统体系结构
- 数据库存储管理
- 数据库事务管理
- 数据库安全性和完整性
4. 数据库应用开发
- 数据库编程接口
- 数据库应用程序开发
- 数据库对象管理
- 数据库性能优化
5. 数据库新技术
- 分布式数据库系统
- 并行数据库系统
- 数据仓库和数据挖掘
- 数据库
6. 数据库实践
- 数据库设计案例
- 数据库应用开发实例
- 数据库管理和维护
- 数据库项目实践
以上是数据库技术三级总结的大致内容框架,包括了数据库基础理论、设计、管理、应用开发、新技术以及实践等方面的内容。
在每一个部分,可以根据具体需求进行更详细的阐述和展开。
最新全国计算机等级考试三级数据库知识点梳理总结1.全国计算机等级考试三级数据库知识点梳理总结篇一1.DML有两类:一类是(宿主)型语言,一类是(自含)型语言。
前者的语句不能独立使用而必须(嵌入)某种语言中使用。
而后者能够独立使用,一般能够供用户以(交互式)使用和以(批处理式)使用。
2.数据库管理系统(DBMS)提供数据库操纵语言(DML)及它的翻译程序,实现对数据库数据的操作,包括数据插入、删除、更新和(检索)。
3.数据库系统必须提供三个方面的数据控制功能:(安全性)、(完整性)和(并发性)。
4.数据库管理系统的主要功能包括(数据库定义)、(数据操作)、(数据库运行管理)和(数据库的建立和维护)等四个方面。
5.在数据库管理系统中,数据和程序之间具有很大的独立性,主要包括(物理独立性)和(逻辑独立性)。
2.全国计算机等级考试三级数据库知识点梳理总结篇二1.一般数据库管理系统是建立在(操作系统)基础之上的。
2.数据库是指有组织地、动态地存储在(外存)上的相互联系的数据的集合。
3.概念模型最常见的方法是(ER方法)。
4.数据库系统核心是(数据管理)系统。
5.数据是指所有能输入的计算机之中并被计算机程序所处理的(符号)。
3.全国计算机等级考试三级数据库知识点梳理总结篇三1.在数据库系统的三级模式中,以一种数据模型为基础,是数据在逻辑级上的视图的是(模式)。
2.关系数据库的关系演算语言是以(谓词演算)为基础的DML语言。
3.在关系代数运算中,从关系中取出满足条件的元组的运算称为(选择)。
4.数据库中对数据的操作能够记录为单位,也能够(数据项)为单位。
5.实体完整性是对(主键)的约束,参照完整性规则是对(外键)的约束。
全国计算机三级数据库技术知识点总结1、ISP(internet 服务提供商)是用户接入internet 的入口点,一方面他为用户提供接入internet服务,另一方面,他也为用户提供各类信息资源。
一般用户接入internet有两种方式,一种是通过电话网,另一种是通过局域网。
2、按对称序周游二叉树等同于用后序周游相应的树或者树林3、消息机制是进程间通信的的方法之一,一般包括消息缓冲和消息号4、在页面大小固定,并且不考虑程序本身的编制方法的情况下,影响缺页中断次数的主要因素有:页面调度算法和分配给进程的物理页面数5、适用于连接磁盘、磁带等高速设备,每次传送一批数据,但一段时间内只能为一台设备服务的通道是串口。
6、操纵、管理数据库并控制数据资源使用的软件是DBMS7、数据库管理系统中事务的隔离性主要由并发控制部件来保证。
8、严格两阶段锁协议要求未提交更新的封锁必须保持到事务的终点9、对数据库系统的性能主要由响应时间和吞吐量两种度量10、能够模式化为维属性和度量属性的数据称为多维数据11、Oracle服务器由Oracle数据库和Oracle实例组成12、对于移动臂磁盘,磁头在移动臂的带动下移动到指定柱面的时间称为寻道时间;当磁头到达指定磁道后,必须等待所需要的扇区读/写下,这一部分等待时间称为旋转延迟/磁盘扫描等待时间13、Oracle数据库中负责客户机和服务器之间网络通信的是SQL*Net模块14、SYBASE移动和嵌入计算解决方案中,小型且高性能的SQL数据库是Adaptive server anywhere,他可以单机运行也可以作为数据库服务器运行15、操作系统中构成单一逻辑工作单元的操作集合称为事务16、在数据仓库建立的过程中,岁数据进行纠正和预处理的过程称为数据清理17、在顺序表中插入或者删除一个结点平均需要移动的结点个数是n/218、线性表的顺序查找中,成功的检索的比较次数是(n+1)/219、Oracle graphics 用来快速生成图形应用工具20、Alteration 权限允许增加或者删除关系中的属性21、Visual studio 2008 是针第一个允许开发人员针对NET framework 多个版本开发的visual studio 版本22、Internet上的计算机地址有两种表示方式,分别是IP地址和域名23、发生程序中断时,被打断程序暂停点称为断点24、作业流是指在批处理操作系统中,把一批作业安排在输入设备上,然后依次读入系统进行处理而形成的25、关系操作能力可以用两种方式表示:代数方式和逻辑方式26、Powerbuilder 10.0 为使用.NET开发工具的用户提供了一套 工具27、网络攻击者设法修改一个网站的主页,使得该网站的WWW服务不能正常工作这种网络攻击称为服务攻击28、针对采用TCP/IP协议联网的用户的剧增,可以用域名系统来管理和组织互联网中的主机29、文件系统中,用户打开一个文件时,操作系统将该文件描述符保存在内存的用户打开文件表中30、系统调用是操作系统向用户提供的程序级服务,用户可以借助于他向系统发出各种服务请求31、当某个正在进行的进程需要执行I/O操作时,可以通过调用阻塞原语将自己从阻塞状态变为等待状态32、在数据库技术中,使用数据模型的概念描述数据库的语义和结构,一般可以分为:概念数据模型和结构数据模型33、概念模型的表示方法中最常用的是实体—联系方法34、第三代数据库系统(新一代数据库系统)是面向对象技术和数据库技术相结合的系统35、关系模式中的所有属性都是主属性那么该关系模式至少达到3NF36、面向对象技术的复杂对象构造能力,突破了关系模型中属性不可再分的限制37、宽带综合业务数字网的传输速率很高,当超过1GB/S时,一般采用光纤作为传输介质38、用户程序经过编译之后的每个目标模块都以0作为基地址顺序编址,这种地址称为逻辑地址39、从资源分配的角度可以将设备分类为:独占设备,共享设备,虚拟设备40、系统为每个文件建立一张表,记录文件所在的逻辑块号与物理块号,这种文件的物理结构称为索引结构41、利用中间件middleware的高层应用程序编程接口可以将底层网络协议和实现技术隔离开来42、把多个输入和多个输出缓冲区统一起来,形成一个既能用于输入又能用于输出的缓冲区,该缓冲区称为缓冲池。
1.数据库管理技术经历了人工管理、文件系统、数据库系统及高级数据库技术阶段。
分布式数据库、面向对象数据库等新型数据库是属于高级数据库技术阶段。
文件系统阶段与数据库系统阶段的主要区别之一是数据库系统采用一定数据模型组织数据。
文件管理方式是把数据组织成文件形式存储在磁盘上,所以文件是操作系统管理数据的基本单位。
对数据库管理系统DBMS进行分类,最常用的标准是根据DBMS所基于的数据模型进行分类。
数据库具有最小冗余度、较高的程序与数据独立性,易于扩充和数据结构化的特点。
完整性通常包括域完整性,实体完整性、参照完整性和用户定义完整性,其中域完整性,实体完整性和参照完整性,是关系模型必须满足的完整性约束条件。
E-R图是实体-联系模型的表达方式,是数据库建摸的重要方法。
在建摸中混淆了实体和属性称为"结构冲突"。
2.对象-关系数据库管理系统具有以下几个特点:1)扩充数据类型:允许用户在关系数据库系统中扩充数据类型。
2)支持复杂对象:能够在SQL中支持复杂的对象。
3)支持继承的概念:能够支持子类,超类的概念,支持继承的概念,包括属性数据的继承和函数及过程的继承。
4)提供通用的规则系统:能提供强大而通用的规则系统。
面向对象技术的复杂对象构造能力使得对于客观世界的模拟能力强,方式自然,突破了关系模型二维表的限制,特别是第一范式要求每一个属性都是不可分的基本数据项。
数据库的普及带来了人们对于数据处理的更清晰的认识,可以分为两类:操作型和分析型。
操作型也称为事务处理,其重点在响应时间、数据安全、数据完整等方面,而分析型的重点在便于管理人员的决策分析。
两者的巨大差异使得他们的分离成为必然。
传统的数据库系统重于事物,新分离出来的就是数据仓库。
数据仓库中存放的数据是为了适应数据的分析处理要求而集成起来的。
数据仓库是一个面向主题的、集成的、相对稳定的、反映历史变化的数据集合,用以支持管理中的决策。
数据仓库三层结构中的组成部分主要有OLTP业务系统、前台分析工具、数据集市三种。
数据库技术三级考试知识点总结一、数据库基础。
1. 数据库系统概述。
- 数据库(DB)、数据库管理系统(DBMS)和数据库系统(DBS)的概念。
数据库是长期存储在计算机内、有组织、可共享的数据集合;DBMS是位于用户与操作系统之间的一层数据管理软件,用于科学地组织和存储数据、高效地获取和维护数据;数据库系统是由数据库、数据库管理系统、应用程序、数据库管理员(DBA)等组成的人机系统。
- 数据库系统的特点,如数据结构化(整体结构化,数据不再针对某一应用,而是面向全组织)、数据的共享性高、冗余度低且易扩充、数据独立性高(包括物理独立性和逻辑独立性)等。
2. 数据模型。
- 概念模型:用于信息世界的建模,是现实世界到机器世界的一个中间层次。
常用的概念模型是实体 - 联系模型(E - R模型),其中包括实体(客观存在并可相互区别的事物)、属性(实体所具有的某一特性)和联系(实体之间的联系有一对一、一对多和多对多等类型)。
- 数据模型的组成要素:数据结构(描述数据库的组成对象以及对象之间的联系)、数据操作(对数据库中各种对象的实例允许执行的操作的集合,包括操作及有关的操作规则)和数据的完整性约束条件(一组完整性规则,用以限定符合数据模型的数据库状态以及状态的变化,以保证数据的正确、有效和相容)。
- 常见的逻辑数据模型:- 层次模型:用树形结构表示实体及其之间的联系,有且只有一个根结点,根结点以外的其他结点有且只有一个父结点。
- 网状模型:用网状结构表示实体及其之间的联系,允许一个以上的结点无双亲,一个结点可以有多于一个的双亲。
- 关系模型:以二维表的形式组织数据,关系模型中的数据结构是关系(二维表),关系操作包括查询(选择、投影、连接等)和更新(插入、删除、修改)操作,关系的完整性约束包括实体完整性(主关键字不能取空值)、参照完整性(外键要么取空值,要么取对应主键的值)和用户定义的完整性。
3. 数据库系统结构。
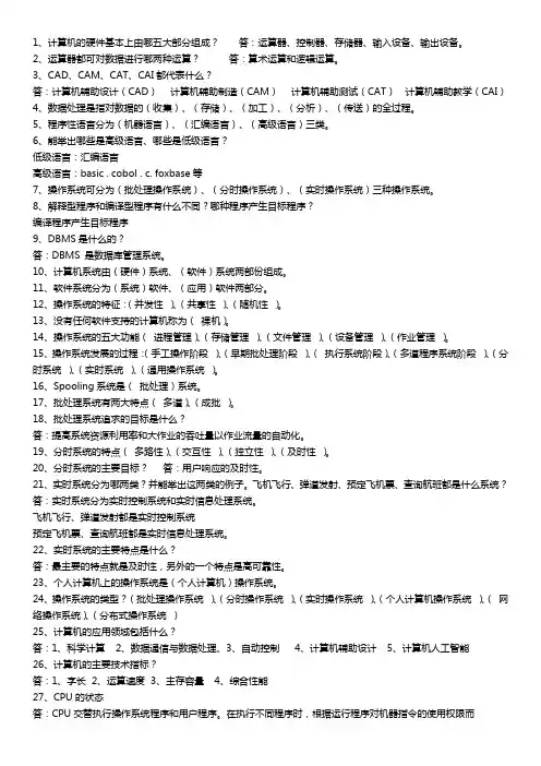
1、计算机的硬件基本上由哪五大部分组成?答:运算器、控制器、存储器、输入设备、输出设备。
2、运算器都可对数据进行哪两种运算?答:算术运算和逻辑运算。
3、CAD、CAM、CAT、CAI都代表什么?答:计算机辅助设计(CAD)计算机辅助制造(CAM)计算机辅助测试(CAT)计算机辅助教学(CAI)4、数据处理是指对数据的(收集)、(存储)、(加工)、(分析)、(传送)的全过程。
5、程序性语言分为(机器语言)、(汇编语言)、(高级语言)三类。
6、能举出哪些是高级语言、哪些是低级语言?低级语言:汇编语言高级语言:basic . cobol . c. foxbase等7、操作系统可分为(批处理操作系统)、(分时操作系统)、(实时操作系统)三种操作系统。
8、解释型程序和编译型程序有什么不同?哪种程序产生目标程序?编译程序产生目标程序9、DBMS是什么的?答:DBMS 是数据库管理系统。
10、计算机系统由(硬件)系统、(软件)系统两部份组成。
11、软件系统分为(系统)软件、(应用)软件两部分。
12、操作系统的特征:(并发性)、(共享性)、(随机性)。
13、没有任何软件支持的计算机称为(裸机)。
14、操作系统的五大功能(进程管理)、(存储管理)、(文件管理)、(设备管理)、(作业管理)。
15、操作系统发展的过程:(手工操作阶段)、(早期批处理阶段)、(执行系统阶段)、(多道程序系统阶段)、(分时系统)、(实时系统)、(通用操作系统)。
16、Spooling系统是(批处理)系统。
17、批处理系统有两大特点(多道)、(成批)。
18、批处理系统追求的目标是什么?答:提高系统资源利用率和大作业的吞吐量以作业流量的自动化。
19、分时系统的特点(多路性)、(交互性)、(独立性)、(及时性)。
20、分时系统的主要目标?答:用户响应的及时性。
21、实时系统分为哪两类?并能举出这两类的例子。
飞机飞行、弹道发射、预定飞机票、查询航班都是什么系统?答:实时系统分为实时控制系统和实时信息处理系统。
全国计算机三级《数据库》考点知识全国计算机三级备考已经进入火热阶段了,那么大家知道数据库有哪些重点考点吗?以下是小编搜索整理的一份全国计算机三级《数据库》考点知识,欢迎大家阅读!1、ISP(internet 服务提供商)是用户接入internet 的入口点,一方面他为用户提供接入internet服务,另一方面,他也为用户提供各类信息资源。
一般用户接入internet有两种方式,一种是通过电话网,另一种是通过局域网。
2、按对称序周游二叉树等同于用后序周游相应的树或者树林3、消息机制是进程间通信的的方法之一,一般包括消息缓冲和消息号4、在页面大小固定,并且不考虑程序本身的编制方法的情况下,影响缺页中断次数的主要因素有:页面调度算法和分配给进程的物理页面数5、适用于连接磁盘、磁带等高速设备,每次传送一批数据,但一段时间内只能为一台设备服务的通道是串口。
6、操纵、管理数据库并控制数据资源使用的软件是DBMS7、数据库管理系统中事务的隔离性主要由并发控制部件来保证。
8、严格两阶段锁协议要求未提交更新的封锁必须保持到事务的终点9、对数据库系统的性能主要由响应时间和吞吐量两种度量10、能够模式化为维属性和度量属性的数据称为多维数据11、Oracle服务器由Oracle数据库和Oracle实例组成12、对于移动臂磁盘,磁头在移动臂的带动下移动到指定柱面的时间称为寻道时间;当磁头到达指定磁道后,必须等待所需要的扇区读/写下,这一部分等待时间称为旋转延迟/磁盘扫描等待时间13、Oracle数据库中负责客户机和服务器之间网络通信的是SQL*Net模块14、SYBASE移动和嵌入计算解决方案中,小型且高性能的SQL数据库是Adaptive server anywhere,他可以单机运行也可以作为数据库服务器运行15、操作系统中构成单一逻辑工作单元的操作集合称为事务16、在数据仓库建立的过程中,岁数据进行纠正和预处理的过程称为数据清理17、在顺序表中插入或者删除一个结点平均需要移动的结点个数是n/218、线性表的顺序查找中,成功的检索的比较次数是(n+1)/236、面向对象技术的复杂对象构造能力,突破了关系模型中属性不可再分的限制37、宽带综合业务数字网的传输速率很高,当超过1GB/S 时,一般采用光纤作为传输介质38、用户程序经过编译之后的每个目标模块都以0作为基地址顺序编址,这种地址称为逻辑地址39、从资源分配的角度可以将设备分类为:独占设备,共享设备,虚拟设备40、系统为每个文件建立一张表,记录文件所在的逻辑块号与物理块号,这种文件的物理结构称为索引结构41、利用中间件middleware的高层应用程序编程接口可以将底层网络协议和实现技术隔离开来42、把多个输入和多个输出缓冲区统一起来,形成一个既能用于输入又能用于输出的缓冲区,该缓冲区称为缓冲池。
计算机等级考试数据库技术计算机等级考试(Database Technology)
数据库技术是计算机等级考试中的一个重要知识点,以下是一些与数据库技术相关的考点:
1. 数据库基础知识:了解数据库的基本概念、结构和组成部分,包括数据、表、字段、记录等基本术语。
2. 关系型数据库:熟悉关系型数据库的特点和基本操作,如创建表、插入数据、查询数据、更新数据、删除数据等。
3. SQL语言:掌握SQL语言的基本语法和常用命令,包括SELECT、INSERT、UPDATE、DELETE等,能够编写简单的SQL查询和操作语句。
4. 数据库设计与规范化:了解数据库设计的基本原则和规范化理论,包括实体-关系模型、范式等,能够进行简单的数据库设计和规范化处理。
5. 数据库管理系统(DBMS):熟悉常见的数据库管理系统,如MySQL、Oracle、SQL Server等,了解它们的特点和使用方法。
6. 数据库安全与备份:了解数据库安全性的重要性,掌握用户权限管理、数据备份和恢复等方面的基本知识。
7. 数据库应用开发:了解数据库在应用开发中的作用和应用场景,包括数据库与编程语言的接口、数据库连接、事务处理等。
三级数据库技术高频考点嘿,朋友们!今天咱就来聊聊这三级数据库技术的高频考点呀!这可真是个相当重要的事儿呢!你想想看,数据库就像是一个超级大的仓库,里面装满了各种各样的数据宝贝。
而我们要掌握三级数据库技术,那可不得把这些关键的地方给搞清楚呀!首先说说数据模型吧!这就好比是仓库的布局设计,得合理才行呀!不同的数据模型有不同的特点和适用场景,咱得清楚啥时候该用哪种,不然不就乱套啦!关系模型可是重中之重,那一条条的关系线,就像蜘蛛网一样,把数据紧密地联系在一起。
然后是数据库的设计,这可不能马虎!就像建房子,根基得打牢。
怎么设计表结构,怎么确定字段,这里面的学问可大着呢!要是设计不好,以后找数据就麻烦啦,就像在一个乱糟糟的仓库里找东西,那得多费劲呀!还有数据库的管理呀,那可是要时刻操心的事儿!得保证数据的安全、完整,不能有丢失或者错误。
就好像守护宝贝一样,得小心翼翼地照顾着。
备份、恢复、权限管理,这些都得牢记在心。
再说说 SQL 语句吧,这可是我们和数据库打交道的“法宝”!通过它,我们能轻松地对数据进行各种操作,增删改查,那叫一个得心应手!要是不会 SQL 语句,那不就像有钥匙却打不开仓库门一样无奈嘛!索引也是个很关键的点哦!它就像是给数据加上了快速通道,能让我们更快地找到需要的数据。
但是索引也不能乱用呀,用得不好反而会拖慢速度呢,这可真是个需要好好琢磨的地方。
事务处理也不能忽视呀!它保证了一系列操作的完整性和一致性,就像一个团队一起完成一项任务,不能有人掉队或者出错。
朋友们,这些高频考点可都是精华呀!掌握了它们,就相当于拿到了打开数据库技术大门的钥匙。
想象一下,当你能够熟练地运用这些知识,在数据库的世界里畅游,那是多么有成就感的一件事呀!所以呀,可别小瞧了这些考点,得认真对待,好好钻研。
咱学习三级数据库技术,不只是为了考试,更是为了以后能在实际工作中派上用场。
在这个信息爆炸的时代,数据就是宝。
全国计算机三级数据库技术考点在当今数字化的时代,数据库技术的重要性日益凸显。
对于想要通过全国计算机三级数据库技术考试的朋友们来说,了解考点是备考的关键。
接下来,咱们就一起详细探讨一下相关的考点。
首先,数据结构是重要的基础考点之一。
这包括线性表、栈、队列、树和图等常见的数据结构。
要理解它们的特点、存储方式以及基本操作。
比如说,线性表的顺序存储和链式存储,栈的先进后出原则,队列的先进先出特性,二叉树的遍历方式等等。
不仅要知道理论,还得能够在实际问题中运用这些数据结构进行有效的数据组织和管理。
数据库系统原理也是不可忽视的一部分。
要明白数据库的三级模式和两级映像,掌握数据模型的概念,像关系模型、层次模型和网状模型。
了解数据库的完整性约束、安全性控制以及并发控制等方面的知识。
比如,如何确保数据的准确性和一致性,如何防止未经授权的访问,以及如何处理多个用户同时操作数据库时可能出现的问题。
SQL 语言是数据库操作的核心工具。
得熟练掌握数据查询语句,如简单查询、连接查询、子查询等。
还要会进行数据的插入、更新和删除操作。
对于聚合函数、排序、分组等也要运用自如。
能够根据实际需求编写复杂的 SQL 语句来获取和处理数据。
数据库设计也是常考的要点。
要学会从需求分析开始,经过概念结构设计、逻辑结构设计,到物理结构设计的整个过程。
掌握如何将现实世界的问题转化为数据库中的表结构,如何确定合适的字段、主键、外键等。
同时,要了解数据库的优化方法,包括索引的使用、查询的优化等,以提高数据库的性能。
在事务管理方面,要清楚事务的概念、特性和并发事务可能产生的问题,如脏读、不可重复读和幻读。
掌握事务的隔离级别以及如何通过加锁等机制来解决并发问题。
另外,存储过程和触发器也是考点之一。
知道如何创建和使用存储过程来封装复杂的业务逻辑,提高数据库的执行效率。
了解触发器的工作原理,能够在特定的表操作时自动执行相应的动作。
还有数据库的备份与恢复,这关系到数据的安全性和可用性。
计算机等级考试三级数据库技术知识点范文1份计算机等级考试三级数据库技术知识点 1计算机等级考试三级数据库技术知识点1、瀑布模型将软件生命争取划人为八个阶段答:1、问题定义2、可行性研究3、需求分析4、总体设计5、详细设计6、程序编制7、测试和运行8、维护2、瀑布模型的计划期包括(问题定义)、(可行性研究)、(需求分析);开发期包括(总体设计)(详细设计)、(程序设计),其中程序设计包括(编码)和(测试)运行期包括系统的(使用)和(维护)。
3、软件的开发技术包括(软件开发方法学)、(软件工具)、(软件工程环境)。
4、软件工程管理包括5、软件开发技术包括(软件开发方法学)、(工具)和(环境支持),其主体内容是(软件开发方法学)。
6、软件工程管理包括(软件管理学)、(软件工程经济学)。
7、结构化方法将软件生命周期分为(计划)、(开发)、(运行)三个时期。
8、计划期的主要是任务是(问题定义)、(可行性研究)。
9、开发期的主要任务是(需求分析)、(总体设计)、(详细设计)、(编码)、(测试)。
10、运行期的主要任务是软件的(运行)和(维护)。
11、结构化软件开发方法具有以下特点答:1、阶段性2、推迟实施3、文档管理。
12、(问题定义)阶段的任务是要确实软件系统所要解决的任务。
13、可行性研究着重对以下具体方案考虑答:1、经济可行性2、技术可行性3、操作可行性14、软件计划鞅两项任务组成(分析)和(估算)。
15、软件开发工作中的资源包含(人力资源)、(软件资源)、(硬件资源),对每一种资源都应指明三点(资源的`描述)、(使用资源的起始时间)、(使用资源的终止时间)。
16、开发软件的人员包括(管理人员)、(分析人员)、(设计人员)以及(编码和测试人员)。
17、软件资源包括(支持软件)和(应用软件)。
18、需要分析的这个亟待的基本任务是,用户和分析人员双方共同来理解系统的需要,并将共同理解形成一份文件,即(软件需要说明书)。
全国计算机等级考试三级教程--数据库技术数据库技术是计算机科学和技术的重要组成部分,也是互联网时代数
据管理和挖掘的基础。
全国计算机等级考试三级数据库技术课程主要包括
以下内容:
1.数据库基础概念:数据库的定义、特点、分类、发展历程等方面的
知识点。
2.关系型数据库技术:关系型数据库的基本特点、常见关系型数据库
管理系统的介绍、SQL语言的基本概念、语法、操作和处理等方面的内容。
3.非关系型数据库技术:非关系型数据库的概念、分类、特点、应用
场景和特点,如NoSQL。
4.数据库设计方法:数据库设计的原则、规范、方法、技术和实现过程,包括实体关系模型(ERM)、关系模型(RM)等。
5.数据库编程基础:数据库编程的基本技术和操作,包括存储过程、
触发器、函数和视图等。
6.数据库安全和管理:数据库的安全性管理、数据备份和恢复、性能
优化和扩展等方面的知识点。
全国计算机等级考试三级数据库技术课程不仅为学生提供基础数据库
技术的学习,更是在数据管理和应用方面培养学生的实战能力,对学生未
来就业和发展具有很大的帮助。
三级数据库知识点总结一、数据库的概念和分类数据库是指长期存储在计算机内、有组织、可共享的大量数据的集合。
根据数据的组织形式和存储方式,数据库可以分为层次数据库、网状数据库和关系数据库三个级别。
1. 层次数据库层次数据库是以树形结构组织数据的数据库,数据之间的关系由层次结构来表示。
其中,每个数据记录都有一个父节点和若干个子节点,形成了一个树形结构。
层次数据库的优点是查询速度快,但缺点是数据结构复杂,不适合处理复杂的关系。
2. 网状数据库网状数据库是以图形结构组织数据的数据库,数据之间的关系由网状结构来表示。
其中,每个数据记录可以有多个父节点和多个子节点,形成了一个网状结构。
网状数据库的优点是能够处理复杂的关系,但缺点是数据结构仍然较为复杂,不易维护和查询。
3. 关系数据库关系数据库是以表格形式组织数据的数据库,数据之间的关系由表格的行和列来表示。
其中,每个表格都有一个主键来唯一标识每条记录,而不同表格之间的关系通过外键来建立。
关系数据库的优点是结构简单、易于维护和查询,目前应用最广泛。
二、关系型数据库的特点和常见操作关系型数据库是指基于关系模型的数据库,具有以下特点:1. 数据以表格形式存储,每个表格由行和列组成;2. 每个表格有一个主键来唯一标识每条记录;3. 不同表格之间通过外键建立关系;4. 支持事务处理和数据一致性。
关系型数据库的常见操作包括:1. 数据查询:使用SQL语言进行数据查询,包括简单的SELECT语句和复杂的JOIN操作;2. 数据插入:使用INSERT语句将新数据插入到表格中;3. 数据更新:使用UPDATE语句更新表格中的数据;4. 数据删除:使用DELETE语句删除表格中的数据;5. 数据排序:使用ORDER BY语句对查询结果进行排序;6. 数据分组:使用GROUP BY语句对查询结果进行分组统计;7. 数据联接:使用JOIN语句将不同表格之间的数据关联起来;8. 数据备份和恢复:通过备份数据库文件来实现数据的安全存储和恢复。
计算机三级考试数据库技术数据库技术是计算机科学中非常重要的一个分支,它涉及到数据的组织、存储、管理和检索。
数据库技术的发展使得数据管理更加高效、方便,成为了现代计算机系统中不可或缺的一部分。
以下是关于数据库技术的一些相关参考内容。
1. 数据库的基本概念:数据库是一种结构化的数据集合,它通过各种数据模型来组织和存储数据。
常见的数据模型包括层次模型、网络模型和关系模型。
关系模型是最常用的数据模型,数据以表格的形式表示,其中每行代表一个记录,每列代表一个字段。
关系型数据库通过SQL语言来操作和查询数据。
2. 数据库管理系统(DBMS):DBMS是一种软件系统,用于管理数据库。
它提供了各种功能,包括数据的增删改查、数据的完整性和安全性管理、事务管理等。
常用的DBMS有MySQL、Oracle、Microsoft SQL Server等。
DBMS可以方便地对数据库进行管理和维护,提高数据的可靠性和可用性。
3. 数据库设计和规范化:在设计数据库时,需要考虑数据的结构和关系。
数据库设计的目标是提高数据的可理解性、可靠性和可用性。
规范化是一种常用的数据库设计方法,通过将数据分解为更小的、更简单的部分,减少数据冗余和不一致性。
常见的规范化级别包括第一范式(1NF)、第二范式(2NF)、第三范式(3NF)等。
4. 数据库索引:索引是一种数据结构,用于加速数据库查询操作。
索引可以提高查询的效率,减少数据扫描的次数。
常见的数据库索引包括B树索引和哈希索引。
索引会占用一定的存储空间,因此在设计数据库时需要权衡索引的数量和查询性能的需求。
5. 数据库事务和并发控制:事务是指一组数据库操作的逻辑单元,它要么全部执行成功,要么全部回滚到操作之前的状态。
事务的目的是维护数据的一致性和完整性。
并发控制是指多个用户同时访问数据库时对数据的一致性进行控制,避免出现脏读、不可重复读和幻读等问题。
常见的并发控制技术包括锁和多版本并发控制(MVCC)。
全国计算机三级数据库技术知识点总结1、ISP(internet 服务提供商)是用户接入internet 的入口点,一方面他为用户提供接入internet服务,另一方面,他也为用户提供各类信息资源。
一般用户接入internet有两种方式,一种是通过电话网,另一种是通过局域网。
2、按对称序周游二叉树等同于用后序周游相应的树或者树林3、消息机制是进程间通信的的方法之一,一般包括消息缓冲和消息号4、在页面大小固定,并且不考虑程序本身的编制方法的情况下,影响缺页中断次数的主要因素有:页面调度算法和分配给进程的物理页面数5、适用于连接磁盘、磁带等高速设备,每次传送一批数据,但一段时间内只能为一台设备服务的通道是串口。
6、操纵、管理数据库并控制数据资源使用的软件是DBMS7、数据库管理系统中事务的隔离性主要由并发控制部件来保证。
8、严格两阶段锁协议要求未提交更新的封锁必须保持到事务的终点9、对数据库系统的性能主要由响应时间和吞吐量两种度量10、能够模式化为维属性和度量属性的数据称为多维数据11、Oracle服务器由Oracle数据库和Oracle实例组成12、对于移动臂磁盘,磁头在移动臂的带动下移动到指定柱面的时间称为寻道时间;当磁头到达指定磁道后,必须等待所需要的扇区读/写下,这一部分等待时间称为旋转延迟/磁盘扫描等待时间13、Oracle数据库中负责客户机和服务器之间网络通信的是SQL*Net模块14、SYBASE移动和嵌入计算解决方案中,小型且高性能的SQL数据库是Adaptive server anywhere,他可以单机运行也可以作为数据库服务器运行15、操作系统中构成单一逻辑工作单元的操作集合称为事务16、在数据仓库建立的过程中,岁数据进行纠正和预处理的过程称为数据清理17、在顺序表中插入或者删除一个结点平均需要移动的结点个数是n/218、线性表的顺序查找中,成功的检索的比较次数是(n+1)/219、Oracle graphics 用来快速生成图形应用工具20、Alteration 权限允许增加或者删除关系中的属性21、Visual studio 2008 是针第一个允许开发人员针对NET framework 多个版本开发的visual studio 版本22、Internet上的计算机地址有两种表示方式,分别是IP地址和域名23、发生程序中断时,被打断程序暂停点称为断点24、作业流是指在批处理操作系统中,把一批作业安排在输入设备上,然后依次读入系统进行处理而形成的25、关系操作能力可以用两种方式表示:代数方式和逻辑方式26、Powerbuilder 10.0 为使用.NET开发工具的用户提供了一套 工具27、网络攻击者设法修改一个网站的主页,使得该网站的WWW服务不能正常工作这种网络攻击称为服务攻击28、针对采用TCP/IP协议联网的用户的剧增,可以用域名系统来管理和组织互联网中的主机29、文件系统中,用户打开一个文件时,操作系统将该文件描述符保存在内存的用户打开文件表中30、系统调用是操作系统向用户提供的程序级服务,用户可以借助于他向系统发出各种服务请求31、当某个正在进行的进程需要执行I/O操作时,可以通过调用阻塞原语将自己从阻塞状态变为等待状态32、在数据库技术中,使用数据模型的概念描述数据库的语义和结构,一般可以分为:概念数据模型和结构数据模型33、概念模型的表示方法中最常用的是实体—联系方法34、第三代数据库系统(新一代数据库系统)是面向对象技术和数据库技术相结合的系统35、关系模式中的所有属性都是主属性那么该关系模式至少达到3NF36、面向对象技术的复杂对象构造能力,突破了关系模型中属性不可再分的限制37、宽带综合业务数字网的传输速率很高,当超过1GB/S时,一般采用光纤作为传输介质38、用户程序经过编译之后的每个目标模块都以0作为基地址顺序编址,这种地址称为逻辑地址39、从资源分配的角度可以将设备分类为:独占设备,共享设备,虚拟设备40、系统为每个文件建立一张表,记录文件所在的逻辑块号与物理块号,这种文件的物理结构称为索引结构41、利用中间件middleware的高层应用程序编程接口可以将底层网络协议和实现技术隔离开来42、把多个输入和多个输出缓冲区统一起来,形成一个既能用于输入又能用于输出的缓冲区,该缓冲区称为缓冲池。
43、用一类设备模拟另一类设备,被模拟的设备称为虚设备44、在SQL语言中如果要为一个基本表增加列和完整性约束条件应该使用的语句是:alter table45、两阶段封锁协议下,将多个事务根据他们的封锁次序进行排序,这个顺序就是事务的一个可串行性次序46、用户可以对数据库有不同的访问权限,其中resource权限是允许创建新的关系47、分布式数据库系统是用通信网络连接起来的结点集合,每个结点是一个独立的数据库系统48、用于支持数据仓库应用的OLAP工具是Oracle express objects49、在数据库中,每一个事物都感觉不到其他事务在并发的执行,这称为事务的隔离性50、DB2数据库管理系统提高了性能,当连接所涉及的事实表达到三个或者三个以上的时候,DB2可以自动判断是否使用星型连接技术或者动态位图索引进行优化51、并行数据库系统中,对关系进行划分并把他们分不到多个磁盘中,锁采用的主要技术有三种:轮转法、散列分布、范围分布52、能够及时各种外部事件,并在规定的时间内完成对事件的处理,这类系统称为实时操作系统53、级联方式CASCADE 约束方式RESRICT54、在数据存储方式中,为了将大小不同的记录组织在同一磁盘块中常常采用分槽的页结构55、在分布式数据库系统中可以将数据库分割成称为结点的逻辑单位,他们可以被分配到不同的站点上进行存储56、从WWW的资源和行为抽取感兴趣的有用的模式和隐含的信息的过程,一般称为Web数据挖掘57、为了改变指令系统计算机指令过多的状态而设计的一种计算机系统结构称为精简指令系统计算机,其英文简写是RISC58、动态SQL语句是指在SQL程序编译时其中有些部分尚未确定,需要在程序的执行过程中临时生成的SQL语句59、Oracle 数据库针对internet/intranet的产品是Oracle webserver60、抽象数据类型是一种用户定义的对象数据类型,他由对象的属性及相应的方法组成61、4NF,属性间不存在非平凡的非函数依赖的多值依赖62、一个多媒体数据库必须采取一些模型使其可以基于记录或文件来组织多媒体数据源,并为他们建立相应的索引63、数据集市是一种更小更集中的数据仓库,他为公司提供了分析商业数据的一条廉价途径64、在WWW环境中,信息页由HTML语言来实现65、Internet 通过网络互连设备将数以万计的广域网、局域网、城域网连接起来66、实现选择运算最直截了当的方法是全表扫描,即依次访问表的每一个块,对于块中的每一个元祖,测试他是否满足选择条件67、Oracle 9i是指Oracle 9i数据库,Oracle 9i application server和Oracle 9i developer suite的完整集成68、面向对象数据库的数据模型中的三个最基本的类型构造器是原子、元组、集合69、N个结点的完全二叉树中第i个结点的右子女的结点编号是2i+170、对n个记录的文件进行二路归并排序,所需要的辅助存储空间是n71、并行数据库系统通过使用多个CPU和磁盘来提高处理速度和I/O速度72、关系数据库管理系统中层次结构中,自上而下:应用层、语言翻译处理层、数据存取层、数据存储层73、保证数据库的任何一种调度执行后数据库总处于一致状态,这是由数据库系统的控制部件负责的74、达到B1级别的产品才能被认为是真正意义上的安全产品75、数据仓库的体系结构中,中间层是OLAP服务器76、IBM商务智能解决方案的基本结构包括:数据仓库、多维分析模型、前台分析工具77、分布式数据库是数据库技术和计算机网络技术的结合78、B树、B+树每个结点至多有m棵子树;根节点或为叶节点或至少有2棵子树;中间节点至少有(m/2)棵子树(B+树根节点不能为叶节点)79、多个进程共享的公共区域提供访问限制和访问检查,是为了防止操作越权80、一个进程在运行过程中可能与其他进程产生直接或者间接的相互作用,进程的这一特性称为进程的交互性81、当用户申请打开一个文件时,操作系统将该文件的文件控制块保存在内存的系统打开文件表中82、Armstrong公理:自反律、增广律、传递律83、给定一个销售金额数据库,从中找出这些交易中的某些数据项和其他一些数据项之间的关系,这种数据挖掘一般称为关联规则挖掘84、在磁盘调度策略中,有可能使I/O请求无期限的等待的调度算法称为:最短寻道时间优先磁盘调度85、用值域的概念来定义关系,关系是属性值域的笛卡尔积的一个子集86、数据库模式是指数据库中全体数据结构和逻辑特征的描述,模式的一个具体的值称为模式的一个具体的实例87、数据库管理系统的分类最常用的事基于数据模型进行的分类88、面向对象技术的复杂对象构造能力突破了关系模型第一范式的限制89、文件系统提供安明读取功能,要求用户在读文件之前调用目录文件操作。
90、实时操作系统能够及时响应随时发生的外部事件,并在严格的时间范围内完成对该事件的处理。
91、在支持线程的操作系统中,统一进程的各个线程共享个该进程的内存地址空间92、从资源分配的角度,设备可以分为:独占设备、共享设备、虚拟设备93、SQL的数据类型可以分为:预定义数据类型、构造数据类型、用户定义数据类型94、ADSL技术是在普通电话线上的一种新的高速快带技术,他利用现有的一对电话铜线,为用户提供上下行非对称的传输速率95、BLOB二进制数据型大对象;CLOB字符数据型对象;BFILE存储在数据库之外的只读型二进制数据文件;NCLOB固定宽度的多字节CLOP96、数据仓库中多维存储模型涉及两类表:维表和事实表97、知识发现过程可以分为:数据准备、数据挖掘、结果的解释和评估。