11G101-3学习资料
- 格式:doc
- 大小:155.00 KB
- 文档页数:13
11G101-3独立基础、条形基础、筏形基础及桩基承台
独立基础
独立基础是一种常见的基础形式,适用于单独承受建筑物重量和水平荷载的小
型建筑物。
独立基础工作原理是通过基础的承载面积和深度来平衡建筑物的荷载,将荷载传递到地基土层。
独立基础的优点是施工简单、造价低廉,适用于多种地质条件。
条形基础
条形基础是一种独立基础的变化形式,通常用于长条状建筑物的基础设计。
条
形基础的特点是有多个独立的柱子,它们各自承载一部分建筑物的荷载。
在实践中,条形基础的设计中一般采用网格式排列的柱子,以提高整个基础的承载能力。
筏形基础
筏形基础也是一种常见的基础形式,主要用于大型建筑物,如高层建筑或桥梁
等的基础设计。
筏形基础与独立基础不同之处在于,筏形基础的承载面积要大于独立基础,且通常为整个建筑物的底部面积。
筏形基础的优点是可在软土层上使用,但需要注意的是,筏形基础的设计和施工难度较大,需要考虑土层的稳定性和荷载的平衡等问题。
桩基承台
桩基承台是一种特殊的基础形式,通常用于大型建筑物或工程的基础设计。
桩
基承台是通过桩的承载能力将荷载传递到地基深层土层中,然后通过承台将荷载再分散到桩顶部分。
桩基承台的设计需要按照实际情况进行,其长度和受荷性能需根据桥墩高度、大小和地基情况等因素确定。
总结
以上介绍了常见的四种基础形式:独立基础、条形基础、筏形基础和桩基承台。
它们各有特点,在实际工程中需要采用不同的基础形式来保证建筑物的安全和稳定性。
在基础的设计和施工过程中,需要注意选择合适的地质条件和土层稳定性,以及考虑荷载的平衡和分散等问题。
11G101培训课件(多场合)11G101培训课件一、概述11G101是我国建筑行业施工图设计阶段的一个重要规范,它规定了建筑结构施工图的基本内容、表示方法和技术要求。
本课件旨在帮助读者更好地理解和掌握11G101规范,提高施工图设计质量,确保建筑结构安全。
二、11G101规范的主要内容1.适用范围11G101规范适用于建筑行业施工图设计阶段,包括新建、扩建、改建、加固和维护等工程。
它规定了建筑结构施工图的基本内容、表示方法和技术要求,为施工图设计提供了统一的依据。
2.施工图的基本内容施工图是建筑结构施工的依据,包括图纸目录、设计说明、结构布置图、构件详图、节点详图、基础详图、其他专业施工图等。
11G101规范对这些内容进行了详细的规定,确保施工图的完整性和准确性。
3.施工图的表示方法11G101规范规定了施工图的表示方法,包括符号、线型、尺寸、标注、文字说明等。
这些规定有助于提高施工图的清晰度和易读性,降低施工过程中的误解和错误。
4.施工图的技术要求11G101规范对施工图的技术要求进行了详细的规定,包括结构设计、材料选用、施工工艺、质量检验等方面。
这些要求有助于确保建筑结构的安全、耐久和合理。
三、11G101规范的应用1.施工图设计在施工图设计阶段,设计人员应按照11G101规范进行设计,确保施工图的完整、准确、清晰。
同时,设计人员还需根据工程实际情况,合理选用结构形式、材料、施工工艺等,满足建筑物的功能、安全和美观要求。
2.施工图审查施工图审查是确保施工图质量的重要环节。
审查人员应对照11G101规范,对施工图进行全面审查,确保施工图符合规范要求。
审查内容包括施工图的完整性、准确性、合理性、安全性等方面。
3.施工图变更在施工过程中,如遇到设计变更、施工条件变化等情况,应及时办理施工图变更手续。
变更后的施工图应重新审查,并按照11G101规范进行修改,确保施工图的正确性和有效性。
4.施工图归档施工图是工程档案的重要组成部分。
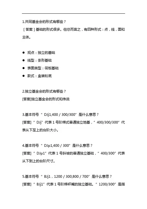
1.共同基金会的形式有哪些?[答案]基础的形式很多。
但总而言之,有四种形式:点,线,面和主体。
●观点:独立的基础●线型:条形基础●表面类型:筏板基础●款式:盒装粉底2.独立基金会的形式有哪些?[答案]独立基金会的形式和传说3.基本符号“DJj1,400 / 300/300”是什么意思?[答案]“DJj”代表1号阶梯式普通独立地基,“400/300/300”代表从下至上的台阶大小。
4.基本符号“DJp1,400 / 300”是什么意思?[答案]“DJp1”代表1号斜坡的普通独立基础,“400/300”代表从下到上的台阶尺寸。
5.基本符号“BJj1,1200 / 300,800 / 700”是什么意思?[答案]“BJj1”代表1号阶梯杯嘴的独立基础。
“1200/300”是指杯口从上到下的尺寸;“800/700”的尺寸从下到上。
6.基本符号“b:xc14 @ 200,YC16 @ 150”是什么意思?[答案]“B”表示基础底部的加固。
“XC14 @ 200”表示从底部到顶部每200mm布置一个直径为14的第三级钢筋。
“YC16 @ 150”表示从左到右每隔150mm布置一个直径为16的三级钢筋。
7.基本标记“B:X和YC14 @ 200”是什么意思?[答案]当两个方向上的钢筋相同时,以X&Y为标题书写。
8.如何通过将长度减少10%在独立基础的底部构造钢筋?[答案]柱中心与基础边缘之间的距离为1250 mm。
(1)当柱子中心到地基边缘的距离小于<1250mm时:所有底部钢筋的端部与地基边缘的距离=保护层的厚度c(2)当立柱中心与基础边缘之间的距离≥1250mm时:底部加固端距基础边缘的部分距离=保护层厚度c;底部加强件的另一端距基础边缘的距离= 10%边长-C;这两种钢筋“用一块布隔开”。
每侧最外面的钢筋的长度不会减少。
9.基本标记“Sn2C14”是什么意思?[答案]表示粉底杯的顶部用钢网焊接,并且每侧都装有两个直径为14mm的III级钢筋(HRB400)。
第一章G101平法钢筋总结表第一节梁构件钢筋计算总结表一、抗震楼层框架梁(一)上部通长筋总结上部通长筋总结,见表1-1表1-1 抗震楼层框架梁上部通长筋的锚固与连接情况出处上部通长钢筋锚固端支座直锚Max+5d,laE) (hc为柱截面宽度)11G101-1第79页弯锚伸入柱边+15d11G101-1第79页中间支座变截面梁顶有高差且Δh/(hc-50)>1/6高标高钢筋弯锚伸至另一边柱对边+15d11G101-1第84页低标高钢筋直锚Max+5d,laE)11G101-1第84页梁顶有高差且Δh/(hc-50)≤1/6上部通长筋斜弯通过,不断开11G101-1第84页梁宽度不同宽出的不断直通的钢筋弯锚伸至对边弯折15d11G101-1第84页悬挑梁跨内外无高差上部通长筋伸至端部弯折至少12d11G101-1第89页悬挑梁比跨内顶面底,且Δh/(hc-50)≤1/6上部通长筋斜变通过,不断开11G101-1第66页悬挑梁比跨内顶面底,且c/hc>1/6跨内框架梁上部通长筋根据支座宽度直锚或弯锚11G101-1第89页悬挑梁上部钢筋伸入跨内直锚Max(la,+5d)悬挑梁比跨内顶面高,且Δh/(hc-50)≤1/6上部通长筋斜弯通进,不断开悬挑梁比跨内顶面高,且Δh/(hc-50)>1/6跨内框架梁上部通长筋根据支座宽度直锚或弯锚悬挑梁上部钢筋伸入跨内弯锚伸入对边+15d上部通长筋连接直径相同 跨中1/3范围连接 11G101-1第79页直径不同两端与支座钢筋搭接搭接长度lle=,即接100%接头11G101-1第79页(二)侧钢筋总结 侧钢筋总结表1-2 侧部钢筋总结情 况出 处 侧部构造钢筋锚 固15d (注采用HPB300时为180°弯钩)11G101-1第87页搭 接150d11G101-1第87页侧部受扭钢筋锚固(同梁下部钢筋)端支座弯锚伸至对边+15d11G101-1第87页直锚Max(laE,+5d)11G101-1第87页中间支座直锚Max(laE,+5d)11G101-1第87页连 接 同梁下部钢筋拉筋长 度勾住箍筋 B(梁宽)-c +箍筋直径+弯勾11G101-1第87页直 径当梁宽≤350时直径为6mm11G101-1第87页当梁宽﹥350时直径为8mm(三)下部钢筋总结下部钢筋总结,见表1-3表1-3 抗震楼层框架梁下部通长筋总结(四) 支座负筋总结支座负筋总结,见表1-4表1-4 抗震楼层框架梁支座负筋总结(五)箍筋总结箍筋总结,见表1-5表1-5 箍筋总结(六)吊筋总结吊筋总结,见表1-6表1-6 吊筋总结上平直段20d二、非抗震和楼层框架梁(一)抗震和非抗震楼层框架梁的区别抗震于非抗震楼层框架梁的区别,见表1-7表1-7 抗震KL与非抗震KL的区别抗震楼层框架梁非抗震楼层框架梁锚固长度LaE La钢筋骨架有上部通长筋无上部通长筋,上部钢筋有架立筋与支座负筋组成箍筋加密区有箍筋加密无箍筋加密变截面(梁顶或梁底有高差,或宽不同需要弯锚的钢筋)锚固长度=伸至对边+15d锚固长度=伸至对边+15d下部钢筋中间支座锚固直锚(max(+5d,laE))有直锚(la)和弯锚(+15d)(二)非抗震楼层框架梁总结非抗震楼层框架梁总结,见表1-8表1-8 非抗震楼层框架梁总结情况出处上部支座筋锚固端支座直锚Max(+5d,la)11G101-1第81页弯锚伸至对边+15d11G101-1第81页三、抗震屋面框架梁(一)楼层框架梁和屋面框架梁的区别楼层框架梁和屋面框架梁的区别见表1-9、表1-10。
平法钢筋11G101图集相关知识点1、什么叫平法?平法的表达方式,概括来讲,是把结构构件的尺寸和配筋等,按照平面整体表示制图规则,整体直接表达在各类构件的结构平面布置图上,再与标准构造详图相配合,即构成一套新型的完整的设计。
2、什么叫结构层楼面标高?结构层楼面标高系指将建筑图中的各层地面和楼面标高值扣除建筑面层及垫层做法厚度后的标高,结构层号应与建筑楼层号对应一致。
11G101平法系列图集共有三本,包括:11G101-1(主要讲的是现浇砼框架、剪力墙、梁、板部分的平面整体表示方法制图规则和构造详图)本图集包括基础顶面以上的现浇砼柱、剪力墙、梁、板(包括有梁楼盖和无梁楼盖)等构件的平法制图规则和标准构造图两大部分。
本图集适用于非抗震和抗震设防烈度为6~9度地区的现浇砼框架、剪力墙、框架-剪力墙和部分框支剪力墙等主体结构施工图的设计,以及各类结构中的现浇板(包括有梁楼盖和无梁楼盖)、地下室结构部分现浇砼墙体、柱、梁、板结构施工图的设计。
11G101-2(主要讲的是现浇砼板式楼梯部分的平面整体表示方法制图规则和构造详图)本图集包括现浇砼板式楼梯制图和标准构造图两大部分。
本图集适用于非抗震和抗震设防烈度为6~9度地区的现浇钢筋砼板式楼梯。
11G101-3(主要讲的是独立基础、条形基础、筏形基础及桩基承台部分的平面整体表示方法制图规则和构造详图)本图集包括常用的现浇砼独立基础、条形基础、筏形基础及桩基承台的平法制图规则和标准构造图两大部分。
本图集适用于各种结构类型的现浇砼独立基础、条形基础、筏形基础及桩基承台施工图设计。
第一部分制图规则柱平法施工图系在柱平面布置图采用列表注写方式或截面注写方式表达。
一、柱1、柱要计算哪些钢筋?柱要计算的钢筋主要有纵筋(基础插筋、中间层纵筋、顶层纵筋、变截面纵筋)、箍筋、拉筋。
这里要注意的是1、只有顶层纵筋才分边柱、角柱、中柱,其它层无须划分。
2、变截面纵筋要注意斜通上层和当前层锚固。
11G101-1、2、3总结(推荐完整)编辑整理:尊敬的读者朋友们:这里是精品文档编辑中心,本文档内容是由我和我的同事精心编辑整理后发布的,发布之前我们对文中内容进行仔细校对,但是难免会有疏漏的地方,但是任然希望(11G101-1、2、3总结(推荐完整))的内容能够给您的工作和学习带来便利。
同时也真诚的希望收到您的建议和反馈,这将是我们进步的源泉,前进的动力。
本文可编辑可修改,如果觉得对您有帮助请收藏以便随时查阅,最后祝您生活愉快业绩进步,以下为11G101-1、2、3总结(推荐完整)的全部内容。
111G101—1、2、3总结(推荐完整)编辑整理:张嬗雒老师尊敬的读者朋友们:这里是精品文档编辑中心,本文档内容是由我和我的同事精心编辑整理后发布到文库,发布之前我们对文中内容进行仔细校对,但是难免会有疏漏的地方,但是我们任然希望 11G101-1、2、3总结(推荐完整)这篇文档能够给您的工作和学习带来便利。
同时我们也真诚的希望收到您的建议和反馈到下面的留言区,这将是我们进步的源泉,前进的动力。
本文可编辑可修改,如果觉得对您有帮助请下载收藏以便随时查阅,最后祝您生活愉快业绩进步,以下为〈11G101—1、2、3总结(推荐完整)> 这篇文档的全部内容。
2第一章 G101平法钢筋总结表第一节梁构件钢筋计算总结表一、抗震楼层框架梁(一)上部通长筋总结上部通长筋总结,见表1-1表1-1 抗震楼层框架梁上部通长筋的锚固与连接情况出处上部通长钢筋锚固端支座直锚Max(0。
5hc+5d,laE) (hc为柱截面宽度)11G101-1第79页弯锚伸入柱边+15d11G101—1第79页中间支座变截面梁顶有高差且Δh/(hc—50)>1/6高标高钢筋弯锚伸至另一边柱对边+15d11G101—1第84页低标高钢筋直锚Max(0.5hc+5d,laE)11G101—1第84页梁顶有高差且Δh/(hc—50)≤1/6上部通长筋斜弯通过,不断开11G101-1第84页梁宽度不同宽出的不断直通的钢筋弯锚伸至对边弯折15d11G101—1第84页悬挑梁跨内外无高差上部通长筋伸至端部弯折至少12d11G101—1第89页悬挑梁比跨内顶面底,且Δh/(hc—50)≤1/6上部通长筋斜变通过,不断开11G101-1第66页悬挑梁比跨内顶面底,且c/hc>1/6跨内框架梁上部通长筋根据支座宽度直锚或弯锚11G101—1第89页悬挑梁上部钢筋伸入跨内直锚Max(la,0.5hc+5d)悬挑梁比跨内顶面高,且Δh/(hc-50)≤1/6上部通长筋斜弯通进,不断开悬挑梁比跨内顶面高,且Δh/(hc—50)>1/6跨内框架梁上部通长筋根据支座宽度直锚或弯锚悬挑梁上部钢筋伸入跨内弯锚伸入对边+15d上部通长筋连接直径相同跨中1/3范围连接11G101—1第79页直径不同两端与支座钢筋搭接搭接长度lle=1。
11G101-3独立基础、条形基础、筏形基础及桩基承台P58~P59墙、柱插筋构造(变)所有墙插筋,弯钩均不得小于6d;当hj≤lae(板厚不满足直锚长度)时,弯锚15d;所有柱插筋,弯钩均不得小于6d且150;当hj≤lae(板厚不满足直锚长度)时,弯锚15d。
当插筋部分保护层厚度小于5d(无外伸时,外部插筋),锚固区应设横向钢筋(或箍筋),间距不小于100mm。
增。
当设计指出墙外侧纵筋与底板纵筋搭接连接时,基础底板钢筋应伸至基础顶面。
变。
取消了原图集按插入长度的不同确定弯钩长度的做法。
新提出了锚固区加水平钢筋的做法。
当柱为轴心受压或小偏心受压,独立基础、条形基础高度不小于1200mm时,或当柱为大偏心受压,独立基础、条形基础高度不小于1400mm时,可仅将柱四角插筋伸至底板钢筋网上(伸至底板钢筋网上的柱插筋之间间距不应大于1000mm),其它钢筋满足锚固长度lae即可。
P60独立基础DJJ、DJP、BJJ、BJP底板配筋构造1、独立基础底板双向交叉钢筋长向设置在下,短向设置在上。
2、基础底板钢筋距边缘≤75且≤S/2处起设。
3、坡形独立基础的上边缘每边超出柱边50mm。
2.2.1设计时应注意:当独立基础截面形状为坡形时,其坡面应采用能保证混凝土浇筑、振捣密实的较缓坡度;当采用较陡坡度时,应要求施工采用在基础顶部坡面加模板等措施。
P61双柱普通独立基础(即“不设基础梁的”)底部与顶部配筋构造1、图集注:双柱普通独立基础底部双向交叉钢筋,根据基础两个方向从柱外缘至基础外缘的伸出长度ex和ex’的大小,较大者方向的钢筋设置在下,较小者方向的钢筋设置在上。
2、顶部纵筋设置在下,分布筋设置在上。
3、顶部纵筋的锚固长度统一从柱内边缘算起(不再分“柱内”和“柱外”)。
(变。
原06G101-6,P45:柱外顶部纵筋锚固长度从柱中心线算起)P62设置基础梁的双柱普通独立基础配筋构造1、图集注:双柱独立基础底部短向受力钢筋设置在基础梁纵筋之下,与基础梁箍筋的下水平段位于同一层面。
《11G101-3》中的35个基础平法问题1、常用基础有哪些形式?【答】基础的形式有很多。
但是总结起来,不外乎点、线、面、体四种形式。
点式:独立基础线式:条形基础面式:筏形基础体式:箱形基础2、独立基础分哪些形式?【答】独立基础的形式及图例【依据】《11G101-3》P73、基础标注“DJj1,400/300/300”表示什么意思?【答】“DJj”表示1号阶梯形普通独立基础,“400/300/300”表示台阶从下到上的尺寸。
【依据】《11G101-3》P84、基础标注“DJp1,400/300”表示什么意思?【答】“DJp1”表示1号坡形普通独立基础,“400/300”表示台阶从下到上的尺寸。
【依据】《11G101-3》P85、基础标注“BJj1,1200/300,800/700”表示什么意思?【答】“BJj1”表示1号阶梯形杯口独立基础。
“1200/300”表示杯口内从上到下的尺寸;“800/700”台阶从下到上的尺寸。
【依据】《11G101-3》P96、基础标注“B:XC14@200,YC16@150”表示什么意思?【答】"B"表示基础底部配筋。
"XC14@200 "表示从下往上,每隔200mm布置一根直径14的三级钢筋。
“YC16@150”表示从左往右,每隔150mm布置一根直径16的三级钢筋。
【依据】《11G101-3》P97、基础标注“B:X &Y C14@200”表示什么意思?【答】当两向配筋相同时,以X&Y打头注写。
【依据】《11G101-3》P98、独立基础底部钢筋长度缩减10%怎么构造?【答】以柱中心距基础边缘距离1250mm为界。
(1)柱中心距基础边缘距离<1250mm时:所有底板钢筋端头距基础边缘距离=保护层厚C(2)柱中心距基础边缘距离≥1250mm时:一部分底板钢筋端头距基础边缘距离=保护层厚C;另一部分底板钢筋端头距基础边缘距离=10%边长-C;这两种钢筋“隔一布一”;各边最外侧钢筋长度不缩减。
单位:姓名电话一、选择题:(每题1分)1、由于建筑与结构标高的差异,对下( A、D )构件在计算钢筋时要注意增加垫层或找平层的厚度。
A、栏板B、楼梯C、圈梁D、构造短柱2、Φ10@100/200(Φ12@100)括号内的数值表示( C )A、基础内箍筋加密B、柱端头箍筋加密C、框架节点核心区的箍筋D、梁端头箍筋加密3、当图纸标有:JZL1(2A)表示?( A )A、1号井字梁,两跨一端带悬挑B、1号井字梁,两跨两端带悬挑C、1号剪支梁,两跨一端带悬挑 B、1号剪支梁,两跨两端带悬挑4、当图纸标有:KL7(3)300*700 GY500*250表示( D )A、7号框架梁,3跨,截面尺寸为宽300、高700,框架梁加腋,腋长250、腋高500B、7号框架梁,3跨,截面尺寸为宽700、高300,第三跨变截面根部高500、端部高250C、7号框架梁,3跨,截面尺寸为宽300、高700,第一跨变截面根部高250、端部高500D、7号框架梁,3跨,截面尺寸为宽300、高700,框架梁加腋,腋长500、腋高2505、高板位筏型基础指:( C )A、筏板顶高出梁顶B、梁顶高出筏板顶C、梁顶平筏板顶D、筏板在梁的中间6、基础梁箍筋信息标注为:10Φ12@100/Φ12@200(6)表示( B )A、直径为12的一级钢,从梁端向跨内,间距100设置每边5道,其余间距为200,均为6支箍B、直径为12的一级钢,从梁端向跨内,间距100设置每边10道,其余间距为200,均为6支箍C、直径为12的一级钢,加密区间距100设置10道,其余间距为200,均为6支箍D、直径为12的一级钢,加密区间距100设置5道,其余间距为200,均为6支箍7、板块编号中XB表示?( B )A、现浇板B、悬挑板C、延伸悬挑板D、屋面现浇板8、任何情况下,受拉钢筋锚固长度不得小于:( A )A、200mmB、250mmC、300mmD、350mm9、任何情况下,受拉钢筋搭接长度不得小于( C )A、200mmB、250mmC、300mmD、350mm10、当纵向钢筋搭接接头面积百分率为25%时,纵向受拉钢筋的修正系数为:( A )A、1.2B、1.4C、1.6D、1.811、Φ6抗震箍筋的弯钩构造要求采用135度弯钩,弯钩的平直段取值为:( A )A、75B、10dC、 85D、12d12、抗震箍筋的弯钩构造要求采用135度弯钩,弯钩的平直段取值为:( B )A、10d 85mm中取大值B、10d 75mm中取大值C、12d 85mm中取大值D、12d 75mm中取大值13、框架梁的上部钢筋第一排全部为4根通长筋,第二排为2根支座负筋,支座负筋升出支座的长度为( B )A、1/5LnB、1/4LnC、1/3LnD、其他值14、架立钢筋同支座负筋的搭接长度为:( C )A、15dB、12dC、150D、25015、当梁的腹板高度Hw大于多少时必须配置构造钢筋?其间距不得大于多少?( C )A、450 250B、800 250C、450 200D、800 20016、搭接区的箍筋直径不小于d/4,(d为搭接区钢筋( C )),间距不应大于100及5d(d为搭接区钢筋( C ))A、最大直径、最大直径B、最小直径、最大直径C、最大直径、最小直径D、最小直径、最小直径17、砼强度等级不大于C25时,混凝土保护层表中的最小厚度数值应增加( D )A、2B、10C、15D、518、现板中配筋Φ8/10@150,Φ8与Φ8之间的间距为( A ),Φ10与Φ10之间的间距为( A )Φ8与Φ10之间的间距为( B)A、300B、150C、200D、7519、非抗震框架梁的箍筋加密区判断条件为:( D )A、1.5Hb(梁高)、500mm取大值B、2Hb(梁高)、500mm取大值C、500mmD、一般不设加密区20、梁下部不伸入支座钢筋在什么位置断开( D )A、距支座边0.05LnB、距支座边0.5LnC、距支座边0.01LnD、距支座边0.1Ln21、非框架梁的下部纵筋在中间支座和端支座的锚固长度为:带肋的( D),光圆为( B )。
11G101-3图集(独立、条形、筏形基础及桩基承台)学习资料一、总说明(4页)3条、本图集标准构造详图的主要设计依据《混凝土结构设计规范》GB 50010-2010《建筑抗震设计规范》GB 50011-2010《建筑地基基础设计规范》GB 50007《高层建筑混凝土结构技术规程》JGJ 3-2010《建筑桩基技术规范》JGJ 94-2008《地下工程防水技术规范》GB 50108-2008《建筑结构制图标准》GB/T 50105-20104条、本图集包括常用的现浇混凝土独立基础、条形基础、筏形基础(分为梁板式和平板式)及桩基承台的平法制图规则和标准构造详图两部分内容。
5条、本图集适用于各种结构类型的现浇混凝土独立基础、条形基础、筏形基础(分为梁板式和平板式)及桩基承台施工图设计。
二、总则规定(5页)1.0.3 当采用本制图规则时,除遵守本图集有关规定外,还应符合国家现行有关标准。
1.0.4 按平法设计绘制的施工图,一般是由各类结构构件的平法施工图和标准构造详图两大部分构成,但对于复杂的工业与民用建筑,尚须增加模板、基坑、留洞和预埋件等平面图和必要的详图。
1.0.8 按平法设计绘制基础结构施工图时,应采用表格或其他方式注明基础底面基准标高、±0.000的绝对标高。
1.0.9 为方便设计表达和施工识图,规定结构平面的坐标方向为:1.当两向轴网正交布置时,图面从左至右为X向,从下至上为Y向;当轴网在某位置转向时,局部坐标方向顺轴网的转向角度做相应转动,转动后的坐标应加图示。
2.当轴网向心布置时,切向为X向,径向为Y向,并应加图示。
3.对于平面布置比较复杂的区域,如轴网转折交界区域、向心布置的核心区域等,其平面坐标方向应由设计者另行规定并加以图示。
1.0.10 为了确保施工人员准确无误地按平法施工图进行施工,在具体工程施工图中必须写明以下与平法施工图密切相关的内容:1.注明所选用平法标准图的图集号,以免图集升版后在施工中用错版本。
2.注明各构件所采用的混凝土强度等级和钢筋级别,以确定与其相关的受拉钢筋最小锚固长度及最小搭接长度。
3.注明基础中各部位所处的环境类别,且对混凝土保护层厚度有特殊要求时应予以注明。
4.设置后浇带时,注明后浇带的位置、浇灌时间和后浇带混凝土的强度等级以及其他特殊要求。
5.当标准构造详图有多种可选择的构造做法时写明在何部位选用何种构造做法。
当未写明时,则为设计人员自动授权施工人员可以任选一种构造进行施工。
例如:复合箍中拉筋弯钩做法(本图集57页)、筏形基础板边缘侧面封边构造(并图集84页)等。
某些节点要求设计者必须写明在何部位选用何种构造做法。
例如:墙插筋在基础中的锚固构造(三)(见第58页)、筏形基础次梁(基础底板)下部钢筋在边支座的锚固要求(见76、80、84页)。
6.当采用防水混凝土时,应注明抗渗等级;应注明施工缝、变形缝、后浇带、预埋件等采用的防水构造类型。
7.当具体工程需要对本图集的标准构造详图做局部变更时,应注明变更的具体内容。
8.当具体工程中有特殊要求时,应在施工图中另行说明。
三、独立基础平法施工图制图规则(7页)2.1 独立基础平法施工图的表示方法有两种:平面注写和截面注写。
2.2 独立基础编号设计时应注意: 当独立基础截面形状为坡形时,其坡面应采用能保证混凝土浇筑、振捣密实的较缓坡度;当采用较陡坡度时,应要求施工采用在基础顶部坡面加模板等措施,以确保独立基础打的坡面浇筑成型、振捣密实。
2.3 独立基础的平面注写方式2.3.1 独立基础的平面注写方式,分为集中标注和原位标注两部分内容。
2.3.2 普通独立基础和杯口独立基础的集中标注,系在基础平面图上集中引注:基础编号、截面竖向尺寸、配筋三项必注内容,以及基础底面标高(与基础底面基准标高不同时)和必要的文字注解两项选注内容。
素混凝土普通独立基础的集中标注,除无基础配筋内容外均与钢筋混凝土普通独立基础相同。
1、 普通独立基础(普通独立基础分阶形和坡形)【例1】 当阶形截面普通独立基础DJjxx 的竖向尺寸注写为H1/H2/H3(400/300/300)时,表示H1=400、H2=300、H3=300,基础底板总厚度为1000。
(备注:H1为板底)【例2】 当坡形截面普通独立基础DJpXX 的竖向尺寸注写为H1/H2(400/300)时,表示H1=400、H2=300,基础底板总厚度为700。
(备注:H1为板底)2、杯口独立基础(杯口独立基础分阶形和坡形)1)当基础为阶形截面时,其竖向尺寸分两组,一组表达杯口内,另一组表达杯口外,两组尺寸以“,”分隔,注写为:α0/α1,H1/H2/H3/……,α1为杯口底部基础厚度,α0为杯口深度(其中杯口深度为柱插入杯口的尺寸加50mm )。
3、注写独立基础配筋1)以B 字代表各种独立基础底板的底部配筋。
2)X 向配筋以X 打头、Y 向配筋以Y 打头注写;当两向配筋相同时,则已X &Y 打头注写。
【例3】当独立基础底板配筋标注为:B :X C 16@150,Y C 16@200;表示基础底板底部配置HRB400级钢筋,X 向直径为16,分布间距150;Y 向直径为160,分布间距200.3)注写杯口独立基础顶部焊接钢筋网,以Sn 打头引注杯口顶部焊接钢筋网的各边钢筋。
【例4】当杯口独立基础顶部钢筋网标注为:Sn2C 16,表示杯口顶部每边配置2根HRB400级直径为16的焊接钢筋网。
类型 基础底板截面形状 代号 序号普通独立基础 阶形 DJj xx 坡形 DJp xx杯口独立基础 阶形 BJj xx 坡形 BJp xx【例5】当双杯口独立基础顶部钢筋网标注为:Sn2C18,表示杯口每边和双杯口中间杯壁的顶部均设置2根HRB400级直径为18的焊接钢筋网。
注: 1)高杯口独立基础应配置顶部钢筋网;非高杯口独立基础是否配置,应根据具体工程情况确定。
2)当双杯口独立基础中间杯壁厚度小于400时,在中间杯壁中配置构造钢筋见标准构造详图,设计不注。
(构造详图64页:①主筋相当于一个反扣吊筋的形式,A12@200,脚板长度150;②两侧分布筋A8@300)4、注写高杯口独立基础的杯壁外侧和短柱配筋。
具体注写规定如下:1)以O代表杯壁外侧和短柱配筋。
2)先注写杯壁外侧和短柱纵筋,再注写箍筋。
注写为:角筋/长边中部筋/短边中部筋,箍筋(两种间距);当杯壁水平截面为正方形时,注写为:角筋/X边中部筋/Y边中部筋,箍筋(两种间距,杯口范围内箍筋间距/短柱范围内箍筋间距)。
【例6】当高杯口独立基础的杯壁外侧和短柱配筋标注为:O:4C20/C16@200/C16@220,C10@150/300;表示高杯口独立基础的杯壁外侧和短柱配置HRB400级竖向钢筋和箍筋。
其竖向钢筋为:4根20的角筋、C16@200长边中部筋和C16@220短边中部筋;其箍筋直径C10,杯口范围间距150,短柱范围间距300。
注:1)对于双高杯口独立基础的杯壁外侧配筋,注写形式与单高杯口相同,施工区别在于杯壁外侧配筋为同时环住两个杯口的外壁配筋。
5、注写普通独立深基础短柱竖向尺寸及钢筋。
当独立基础埋深较大,设置短柱时,短柱配筋应注写在独立基础中。
具体注写规定如下:1)以DZ代表普通独立深基础短柱。
2)先注写短柱纵筋,再注写箍筋,最后注写短柱标高范围。
注写为:角筋/长边中部筋/短边中部筋,箍筋,短柱标高范围;当短柱水平截面为正方形时,注写为:角筋/X边中部筋/Y边中部筋,箍筋,短柱标高范围。
【例7】当短柱配筋标注为:DZ:4C20/5C18/5C18,C10@150,-2.500—-0.050;表示独立基础的短柱设置在-2.500—-0.050高度范围内,配置HRB400级竖向钢筋和箍筋。
其竖向钢筋为:4根20的角筋、5C18X边中部筋和5C18Y边中部筋;其箍筋直径C10,间距100。
6、注写基础底面标高(选注内容)。
不同时注写在“()”内。
7、必要的文字注解(选注内容)。
2.3.3钢筋混凝土和素混凝土独立基础的原位标注,系在基础平面布置图上标注基础的平面尺寸。
原位标注的具体内容如下:1、普通独立基础。
原位标注x、y,x c、y c(或圆柱直径dc),x i、y i,i=1,2,3……。
其中,x、y为普通独立基础两向边长,x c、y c为柱截面尺寸,x i、y i为阶宽或坡形平面尺寸(当设置短柱时,尚应标注短柱的尺寸)。
2、杯口独立基础。
原位标注x、y,x u、y u,t i,x i、y i,i=1,2,3……。
其中,x、y为杯口独立基础两向边长,x u、y u为杯口上口尺寸,t i为杯壁厚度,x i、y i为阶宽或坡形截面尺寸。
注:1)杯口上口尺寸x u、y u,按柱截面边长两侧双向各加75mm;杯口下口尺寸按标准构造详图(为插入杯口的相应柱截面边长尺寸,每边各加50mm),设计不注。
2.3.6多柱独立基础顶部配筋和基础梁的注写方法如下:1、注写双柱独立基础底板顶部配筋。
双柱独立基础顶部配筋,通常对称分布在双柱中心线两侧,注写为:双柱间纵向受力钢筋/分布钢筋。
当纵向受力钢筋在基础底板顶面非满布时,应注明其总根数。
【例8】T:21C18@100/A10@200;表示独立基础顶部配置纵向受力钢筋HRB400级,直径为18设置21根,间距100;分布钢筋HPB300级,直径10,分布间距200。
2、基础梁宽度宜比柱截面宽出不小于100mm(每边不小于50mm)。
(16页)3、注写配置两道基础梁的四柱独立基础底板顶部配筋。
当四柱独立基础已设置两道平行的基础梁时,根据内力需要可在双梁之间及梁的长度范围内配置基础顶部钢筋,注写为:梁间受力钢筋/分布钢筋。
【例9】T:C18@100/A10@200;表示在四柱独立基础顶部两道基础梁之间配置受力钢筋HRB400级,直径为C18,间距100;分布筋HPB300级,直径为A10,分布间距200。
2.4 独立基础的截面注写方式2.4.1 独立基础的截面注写方式,又可分为截面标注和列表注写(结合截面示意图)两种表达方式。
2.4.2 对单个基础进行截面标注的内容和形式,与传统“单构件正投影表示方法”基本相同。
四、独立基础配筋构造(60-68页)1、独立基础底板双向交叉钢筋长向设置在下,短向设置在上;如有双柱独立基础顶部配筋,也是较大者方向的钢筋设置在下,较小者方向的钢筋设置在上;2、独立基础底板配筋,起始筋绑扎位置要求:≦75、≦S/2(S为底板筋间距);3、双柱独立基础底部短向受力钢筋设置在基础梁纵筋之下,与基础梁箍筋的下水平段位于同一层面;(62页)4、双柱独立基础所设置的基础梁宽,宜比柱截面宽度≧100mm(每边50mm)。
当具体设计的基础梁宽度小于柱截面宽度时,施工时应按构造规定增设梁包柱侧腋;(62页)5、当独立基础长度≧2500mm时,除外侧钢筋外,底板配筋长度可取相应方向底板长度的0.9倍;6、当非对称独立基础底板长度≧2500mm,但该基础某侧从柱中心至基础底板边缘的距离<1250mm时,钢筋在该侧不应减短;五、条形基础平法施工图制图规则(21页)3.1.4条形基础整体上可分两类:1)梁板式条形基础。