高二上学期化学期末考试试卷第28套真题
- 格式:doc
- 大小:317.00 KB
- 文档页数:13
人教版高二上学期化学期末试卷本试卷分第Ⅰ卷和第Ⅱ卷两部分,共100分,考试时间90分钟。
学校:___________姓名:___________班级:___________考号:___________分卷I一、单选题(共22小题,每小题2.0分,共44分)1.SF6是一种优良的绝缘气体,分子结构中只存在S—F键。
已知:1 mol S(s)转化为气态硫原子吸收能量280 kJ,断裂 1 mol F—F、S—F键需吸收的能量分别为160 kJ、330 kJ。
则反应S(s)+3F2(g)===SF6(g)的反应热ΔH为()A.-1 780 kJ·mol-1 B.-1 220 kJ·mol-1C.-450 kJ·mol-1 D.+430 kJ·mol-12.某探究小组在某温度下测定溶液的pH时发现:0.01 mol·L-1的氢氧化钠溶液中,由水电离出的c(H+) =10-11mol·L-1。
在相同温度下,0.1 mol·L-1氢氧化钠溶液的pH应为()A. 13 B. 12 C. 11 D. 103.过量锌粉跟100 mL 6 mol·L-1的H2SO4反应,一定温度下,为减缓反应进行的速率,但又不影响生成氢气的总量,可向反应物中加入适量的()A.碳酸钠固体 B.氯化钡固体 C.硫酸钾溶液 D.硫酸铜溶液4.如图为电解饱和食盐水的简单装置,下列有关说法正确的是()A.电解一段时间后,向蛋壳内的溶液中滴加几滴酚酞,呈红色B.蛋壳表面缠绕的铁丝上发生氧化反应C.铁丝表面生成的气体能使湿润的淀粉碘化钾试纸变蓝D.蛋壳可阻止生成的氯气与氢气、氢氧化钠溶液接触5.由NO2、O2、熔融盐NaNO3组成的燃料电池如图所示,在使用过程中石墨Ⅰ电极反应生成一种氧化物Y,下列有关说法正确的是 ()A.石墨Ⅰ极为正极,石墨Ⅱ极为负极B. Y的化学式可能为NOC.石墨Ⅰ极的电极反应式为NO2+-e-===N2O5D.石墨Ⅱ极上发生氧化反应6.下列叙述不正确的是()A.油脂含C,H,O三种元素,属于酯类B.蛋白质、糖类物质都能发生水解反应C.石油是混合物,其分馏产品汽油也是混合物D.用溴水可以将甲烷和乙烯区分开7.标准状况下1 mol某烃完全燃烧时,生成89.6 L CO2,又知0.1 mol此烃能与标准状况下4.48 L H2加成,则此烃的结构简式是()A. CH3CH2CH2CH3 B. CH3—C≡C—CH3C. CH3CH2CH===CH2 D. CH2===CH—CH===CH—CH38.弱电解质和强电解质的本质区别在于()A.离子数目的多少B.物质的量浓度相同时,溶液的导电能力C.在水溶液中是否存在电离平衡D.电离方程式的写法不同9.往含I-和Cl-的稀溶液中滴入AgNO3溶液,沉淀的质量与加入AgNO3溶液体积的关系如下图所示,则原溶液中c(I-)/c(Cl-)的值为()A. (V2-V1)/V1B.V1/V2C.V1/(V2-V1)D.V2/V110.一定温度下,向某容积恒定的密闭容器中充入1 mol N2、3 mol H2,经充分反应后达到如下平衡:N2(g)+3H2(g)2NH3(g),下列有关说法中正确的是()A.达平衡后再加入一定量的N2,体系内各物质含量不变B. N2、H2、NH3的浓度一定相等C.反应没有达到平衡时,NH3会不断地分解,达到平衡时则不会再分解D.平衡时,N2、H2物质的量之比为1∶311.下列各反应的化学方程式中,属于水解反应的是()A. H 2O+H2O H3O++OH-B.+OH-H2O+C. CO 2+H2O H2CO3 D.+H2O+OH-12.下列说法正确的是()A.需要加热才能发生的反应一定是吸热反应B.化学反应中的能量变化都表现为热量变化C.任何放热反应在常温下一定能发生D.反应物和生成物所具有的总能量决定了反应是放热还是吸热13.研究人员最近发明了一种“水”电池,这种电池能利用淡水与海水之间含盐量差别进行发电,在海水中电池总反应可表示为5MnO2+2Ag+2NaCl===Na2Mn5O10+2AgCl。
2019-2019学年高二第一学期理科化学期末试卷(含答案)化学是自然科学的一种,在分子、原子层次上研究物质的组成、性质、结构与变化规律;创造新物质的科学。
小编准备了高二第一学期理科化学期末试卷,希望你喜欢。
2019-2019学年(上)高二级期末考试化学 (理科)本试卷分选择题和非选择题两部分,共6页,满分100分,考试用时90分钟。
注意事项:1.答卷前,考生务必用黑色字迹的钢笔或签字笔将自己的姓名、考号填写在答题卡上。
2.选择题每小题选出答案后,用2B铅笔把答题卡上对应题目的答案标号涂黑;如需改动,用橡皮擦干净后,再选涂其它答案;不能答在试卷上。
3.非选择题必须用黑色字迹的钢笔或签字笔作答,答案必须写在另发的答题卷各题目指定区域内的相应位置上;如需改动,先划掉原来的答案,然后再写上新的答案;不准使用铅笔和涂改液.不按以上要求作答的答案无效。
4.考生必须保持答题卡的整洁。
第一部分选择题(共58分)一.单项选择题(本题包括14小题,每小题3分,共42分。
每小题只有一个选项符合题意。
)1.下列物质是生活中常见的物质,属于强电解质的是A.干冰B.BaSO4C.醋酸D.酒精2.下列关于反应热的说法正确的是A.当H为-时,表示该反应为吸热反应B.已知C(s)+12O2(g)===CO(g)H=110.5 kJmol-1,说明碳的燃烧热为110.5 kJmol-1C.化学反应的反应热只与反应体系的始态和终态有关,而与反应的途径无关D.反应热的大小与反应物所具有的能量和生成物所具有的能量无关3. 下列化学用语表达正确的是A. 碳酸氢钠的电离方程式:NaHCO3== Na++ H++ CO32-B. 碳酸钙的沉淀溶解平衡表达式:CaCO3(s)Ca2+(aq)+CO32-(aq)C. 氯化铝发生水解的离子方程式:Al3++3H2O ==Al(OH)3+3H+D. 亚硫酸的电离方程式:H2SO3 2H++SO32-4.在298 K、100 kPa时,已知:2H2O(g)==O2(g)+2H2(g) ⊿H1Cl2(g)+H2(g)==2HCl(g) ⊿H22Cl2(g)+2H2O(g)==4HCl(g) +O2(g) ⊿H3则⊿H3与⊿H1和⊿H2间的关系正确的是A.⊿H3=⊿H1+2⊿H2B.⊿H3=⊿H1+⊿H2C.⊿H3=⊿H1-2⊿H2D.⊿H3=⊿H1-⊿H25.在密闭容器中,反应X2(g)+Y2(g) 2XY(g);0,达到甲平衡。
第一学期化学高二年级期末试题(附答案)世界由物质组成,化学那么是人类用以看法和改造物质世界的主要方法和手腕之一。
查字典化学网为大家引荐了第一学期化学高二年级期末试题,请大家细心阅读,希望你喜欢。
第一学期化学高二年级期末试题〔附答案〕一、选择题(每题只要一个选项契合题意,每题2分,共40分)1.以下现象或变化进程与胶体的性质有关的是A.清晨森林中的道道光柱B.旭日下的晚霞C.海水的淡化D.明矾净水2.相反温度下,物质的量浓度相反的以下溶液,pH最大的是A.NaClB.CH3COONaC.Na2CO3D.NaHCO33.以下金属通常采用恢复法冶炼的是A.NaB.FeC.AlD.Ag4.在HNO2溶液中存在如下平衡:HNO2 H++NO2,向该溶液中参与大批的以下物质后,能使电离平衡向右移动且使H+ 增多的是A.水B.NaOH溶液C.NaNO2溶液D.HNO35.以下贮存药品的方法中,正确的选项是A.氢氟酸保管在玻璃试剂瓶中B.氯水保管在棕色试剂瓶中C.金属钠保管在无水酒精中D.浓硝酸保管在无色试剂瓶中6.A、B、C都是金属,把A浸入C的硝酸盐溶液中,A的外表有C析出,A与B和酸溶液组成原电池时,B为电池的负极。
A、B、C三种金属的活动性顺序为A.ACB.ABC.BCD.BA7.25℃时,0.1mol/L的盐酸中,由水电离发生的c(H+)为A.110-1 mol/LB.110-7 mol/LC.110-11 mol/LD.110-13 mol/L8.100 mL 3mol/L H2SO4跟过量锌粉反响,为了增大反响速率,又不影响生成氢气的总量,可向反响物中参与过量A.水B.锌粒C.Na2CO3固体D.CuSO4溶液9.有关如右图所示原电池的表达,正确的选项是(盐桥中装有含琼胶的KCl饱和溶液)A.铜片上有气泡逸出B.取出盐桥后,电流计依然发作偏转C.反响中,盐桥中的K+会移向CuSO4溶液D.反响前后铜片质量不改动10.:HCl(aq)+NH3H2O(aq)=NH4Cl(aq)+H2O(l);△H=a kJmol-1HCl(aq)+NaOH(aq)=NaCl(aq)+H2O(l);△H=b kJmol-1,那么a、b 二者的大小关系为A.aB. bC.a=bD.无法判别11.将pH试纸用蒸馏水湿润后,去测定某盐酸的pH,测得的pH将比实践A.偏高B.偏低C.不变D.上述三种状况均有能够12.以下离子方程式书写正确的选项是A.用FeCl3溶液腐蚀印刷电路板: Fe3++Cu== Fe2++Cu2+B.AlCl3溶液中加过量氨水: Al3++ 4NH3H2O == AlO2+4NH4++2H2OC.小苏打置于盐酸中: CO32+ 2H+ == CO2 + H2OD.过量CO2通入漂白粉溶液中: CO2+H2O+ClO-== HCO3+HClO13.一定温度下,固定体积的容器中充入1molSO2和1molO2,再参与大批的NO,在体系中发作①2NO+O2=2NO2;②SO2+NO2=SO3+NO,以下说法错误的选项是A.体系中的总反响是:2SO2+ O2 2SO3B.在反响进程中NO是催化剂C.NO参与反响历程,降低反响活化能,加快反响速率D.NO的引入,可以提高SO2的平衡转化率14.把三氯化铁溶液蒸干灼烧,最后失掉的固体产物是A.无水三氯化铁B.氢氧化铁C.氧化亚铁D.三氧化二铁15.在25℃,101kPa下,l g C8H18(辛烷)熄灭生成二氧化碳和液态水时放出48.40kJ热量。
最新人教版高二上学期化学期末考试试题(附答案)1.下列说法不正确的是:A。
聚乙烯是一种无毒高分子化合物,可用于食品包装。
B。
醋和蔗糖的主要成分均为有机物。
C。
蜜蜂蜇人会将蚁酸注入人体,可以用肥皂缓解。
D。
人造纤维、合成纤维和光导纤维都是有机高分子化合物。
2.下列物质属于天然纤维且其主要成分是纤维素的是:A。
棉花。
3.下列物质中,均不能发生水解反应的一组是:C。
淀粉和蛋白质。
4.乙醇和二甲醚在下列哪一种检测仪上显示出的信号是完全相同的:B。
红外光谱仪。
5.城市居民所用的液化石油气成分为丁烷,在使用过程中常有一些杂质以液态形式沉积于钢瓶底部,这些杂质可能是:B。
乙烷和丙烷。
6.下列物质与水混合后静置,不出现分层的是:B。
乙醇。
7.一些治感冒的药物含有PPA成分,PPA对感冒有比较好的对症疗效,但也有较大的副作用,我国药监局禁止使用含有PPA成分的感冒药,PPA是盐酸苯丙醇胺(phengpropanolamine缩写),从其名称看,其有机成分的分子结构中肯定不含下列中的:C。
-C6H5.8.下列关于煤、石油和天然气及其相关产品的叙述错误的是:D。
石油的分馏、煤的液化、煤的气化属于物理变化。
9.下列叙述不正确的是:D。
相对分子质量相近的醇和烷烃,烷烃的沸点远远高于醇。
10.生活中常常碰到涉及化学知识的某些问题,下列叙述正确的是:②用甲醛溶液浸泡海产品可以保鲜。
④厨房用到的食盐、醋和糖均可以防腐。
11.正确答案为B。
改写为:在相同条件下,苯乙酸乙酯的溶解度最大,其次是己烷、正丁醇和乙二醇。
12.正确答案为D。
改写为:苹果酸能够在一定条件下发生酯化、催化氧化和消去反应,但不能发生缩聚反应。
13.正确答案为C。
改写为:聚乙烯、乙烯和氯乙烯能使酸性高锰酸钾溶液褪色并与溴水反应。
14.正确答案为C。
改写为:相对分子质量相等的两种有机物不一定是同分异构体,因为它们可能拥有不同的化学式。
15.正确答案为D。
改写为:苯不能使KMnO4溶液褪色,因此苯不能被氧化。
人教版高二化学上册期末试卷本试卷分第Ⅰ卷(选择题)和第Ⅱ卷(非选择题)两部分。
满分100分,考试时间75分钟。
可能用到的相对原子质量:H—1 C—12 N—14 O—16 Mg—24 S—32Cl—35.5 Fe—56 Cu—64 Ag—108第Ⅰ卷(选择题共69分)一、单项选择题:本部分共23小题,每小题3分,共69分。
在每小题的4个选项中,只有1个选项是符合要求的。
1、下列物质不属于合金的是A、硬铝B、水银C、不锈钢D、黄铜2、放射性核素12553I可用于治肿瘤,该核素中子数是A、19B、53C、72D、1253、物质NaAlO2属于A 氧化物B 酸C 碱D 盐4、将表面已完全氧化的铝条,插入下列溶液中,不会发生反应的是A、稀硝酸B、稀盐酸C、硝酸铜D、氢氧化钠5、下列物质是离子化合物的A、HClB、CO2C、Na2O2D、 H2O26、下列四支试管中,过氧化氢分解产生氧气的化学反应速率最大的是7、...A.2MgO2Mg+O2↑ B.2Al+3MnO22Al2O3+3MnC.2HgO2Hg+O2↑ D.4CO+Fe3O43Fe+4CO28、化学与生活密切相关。
下列生活中常见物质的俗名与化学式相对应的是A. 苏打——NaHCO3B.酒精——C2H5OHC.胆矾——CuSO4D. 生石灰——Ca(OH)29、在下列反应中,水既不是氧化剂又不是还原剂的是A.F2 + H2O (生成O2和HF) B.Na + H2OC.NaH + H2O(生成H2和NaOH)D.Na2O2 + H2O10、下列各组物质中,均为纯净物的一组是A.碘酒、干冰 B.石油、液氨C.CuSO4·5H2O、Na2CO3D.石灰石、氨水11、某原电池的结构如右图所示,下列有关该电池的说法正确的是A.能将电能转换为化学能 B.溶液会逐渐变为蓝色C.锌片是负极,发生氧化反应 D.外电路中电子由铜片经导线流向锌片12、在碱性溶液中能大量共存且溶液为无色透明的离子组是A.K+、MnO4-、Na+、Cl-B.K+、Na+、NO3-、CO32-C .Na +、H +、NO 3-、SO 42-D .Fe 3+、Na +、Cl -、SO 42-13、下列家庭化学小实验不能达到预期目的的是A.用米汤检验食用加碘盐(含KIO 3)中含有碘B.用醋、石灰水验证蛋壳中含有碳酸盐C.用碘酒检验汽油中是否含有不饱和烃D.用鸡蛋白、食盐、水完成蛋白质的溶解、盐析实验14、下列化学用语的书写,正确的是A 、氮气的电子式:B 、硫原子的结构示意图:C 、溴化钠的电子式:D 、水分子的结构式:15、下列有关实验原理或操作正确的是A .干燥氯气B .点燃酒精灯C .收集氨气D .除去食盐溶液中的泥沙16、下列离子方程式书写正确..的是 A .钠和冷水反应 Na +2H 2O =Na ++2OH -+H 2↑B .铁粉投入到硫酸铜溶液中:Fe +Cu 2+=Fe 2+ +CuC .AlCl 3溶液中加入足量的氨水:Al 3++ 3OH - = Al(OH)3↓D .澄清石 灰 水 跟 稀 硝 酸 反 应: Ca(OH)2+2H +=Ca 2++2H 2O17、可以用分液漏斗进行分离的混合物是A 、酒精和碘水B 、苯和水C 、乙酸和乙酸乙酯D 、乙酸和水18、下列物质的转化在给定条件下能实现的是①34232)(422SO Fe O Fe Fe SOH O −−→−−→−点燃②32322SiO H SiO Na SiO H Cl NaO H −−→−−−→−③23NaAlO Al AlCl NaO H −−→−−−→−电解④NaOH O Na Na OH O −−→−−→−222点燃A .①②③④B .②③④C .②④D .②19、设N A 代表阿伏加德罗常数的值,下列说法不正确的是A 、阿伏加德罗常数N A 是0.012kg 12 C 中所含的碳原子数。
人教版高二化学上学期期末试卷(附答案)1.下列过程中需要通电才可以进行的是:① 电离 ② 电解 ③ 电镀 ④ 电化学腐蚀A .①②③B .②③C .②③④D .全部2.在蒸发皿中蒸干下列物质的溶液;不能得到该.物质固体的是: A .Fe 2(SO 4)3 B .MgCl 2 C .K 2CO 3D .NaCl 3.为了除去MgCl 2酸性溶液中的Fe 3+;可在加热搅拌的条件下加入一种试剂;过滤后;再加入适量的HCl ;这种试剂是:A .NH 3·H 2OB .NaOHC .Na 2CO 3D .MgCO 3 4.能使水的电离平衡正向移动;而且所得溶液呈酸性的是____________A .将水加热到100℃时;水的pH=6B . 向水中加入少量明矾晶体C .向水中滴加少量NaHCO 3D .向水中滴加少量稀硫酸5.A 、B 、C 、D 4种金属;将A 与B 用导线连接起来;浸入电解质溶液中;B 不易腐蚀;将A 、D 分别投入等浓度盐酸中;D 比A 反应剧烈;将铜浸入B 的盐溶液里;无明显变化;如果把铜浸入C 盐溶液里;有金属C 析出;据此判断它们的活动性由强到弱顺序是:A .D>C>A>B B .D>A>B>C C .D>B>A>CD .B>A>D>C6.下列各图的水槽中盛装的是海水;其中铁被腐蚀的得最慢的是:7.25℃时;某NH 3·H 2O 与HCl 溶液混合后;测得溶液的pH=7;则溶液中下列关系正确的是:A .c (NH 4+)>c (Cl ˉ)B .c (NH 4+)=c (Cl ˉ)C .c (NH 4+)<c (Cl ˉ) D c (OH ˉ) = c (Cl ˉ)8.已知:(1)Zn (s )+错误!O 2(g )==ZnO(s);ΔH =–348.3kJ/mol(2) Zn (s )+ Ag 2O(s)== ZnO(s)+ 2Ag(s);ΔH =–317.3kJ/mol 则2Ag(s)+ 错误!O 2(g )== Ag 2O(s)的ΔH 等于:A .-31.0kJ/molB .-665.6kJ/molC .332.8 kJ/molD .31.0 kJ/mol9.用铜片、银片、Cu(NO 3)2溶液、AgNO 3溶液、导线和盐桥(装有琼脂—KNO 3的U 型管)构成一个原电池。
新版人教版高二化学(上)期末试卷附答案及解析一、单选题1.化合物甲、乙、丙、丁的结构如下,下列说法正确的是A.甲苯苯环上的二溴代物有3种B.丙和丁的一溴代物均有8种C.甲、乙均属于含有碳碳双键的不饱和烯烃类D.甲、乙、丙、丁四种物质互为同分异构体2.下列关于N及其化合物的说法正确的是()A.久置的浓硝酸会呈黄色,这是浓硝酸分解之后产生NO2溶于其中的缘故.B.因NH4Cl受热会分解,故可利用加热NH4Cl制备NH3C.检验氨气可用湿润的蓝色石蕊试纸靠近试管口,观察到变红D.氨气溶于水后溶液中共有5种粒子3.常用于治疗胃酸过多的是A.碳酸钠B.氢氧化铝C.氧化钙D.硫酸钡4.一种新型太阳光电化学电池贮能时电解质溶液中离子在两极发生如下图所示的转化。
下列说法正确的是()A.贮能时,电能转变为化学能和光能B.贮能和放电时,电子在导线中流向相同C.贮能时,氢离子由a极区迁移至b极区D.放电时,b极发生:VO2+2H++e-=VO2++H2O5.下列食物中,含有的主要营养成分不是蛋白质的是A.米饭B.牛奶C.大豆D.羊肉6.下列关于物质的量浓度表述正确的是A.0.3mol·L-1Na2SO4溶液中含有Na+和SO42—总物质的量为0.9molB.10℃时0.35mol·L-1的KCl饱和溶液100mL,蒸发掉5 g水,再冷却到10℃时,它的物质的量浓度仍为0.35mol·L-1C.用1L水吸收标准状况下22.4 L氨气所得氨水的浓度是1mol·L-1D.50mL 1mol·L-1的KCl溶液和100mL 0.25 mol·L-1MgCl2溶液中,Cl-物质的量浓度相等7.下列说法正确的是A.H(g)+I2(g) ⇌2HI(g),其他条件不变,缩小反应容器体积,正逆反应速率不变B.C(s)+H2O(g) ⇌H2(g)+CO(g),碳的质量不再改变说明反应已达平衡C.若压强不再随时间变化能说明反应2A(?)+B(g) ⇌2C(?)已达平衡,则A、C不能同时是气体D.1 mol N2和3 mol H2反应达到平衡时H2转化率为10%,放出的热量为Q1;在相同温度和压强下,当2 mol NH3分解为N2和H2的转化率为10%时,吸收的热量为Q2,Q2不等于Q18.下列化学用语表示不.正确的是()A.氮化镁:MgNB.Ca(OH)2的电离方程式:Ca(OH)2=Ca2++2OH-C.中子数为18的氯原子:D.氟化钠的电子式为:9.白酒、食醋、蔗糖、淀粉等均为家庭厨房中常用的物质,利用这些物质能完成下列实验的是①检验自来水中是否含氯离子②鉴别食盐和小苏打③蛋壳能否溶于酸④白酒中是否含甲醇A.①②B.①④C.②③D.③④10.下列实验操作能达到实验目的的是( )向盛有的硫酸铜溶液的试管中滴加氢氧化钠溶液,。
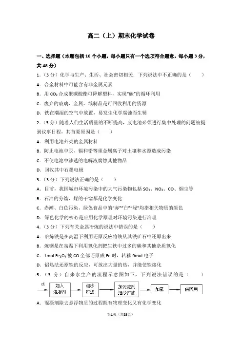
高二(上)期末化学试卷一、选择题(本题包括16个小题,每小题只有一个选项符合题意,每小题3分,共48分)1.(3分)化学与生产、生活、社会密切相关.下列说法中不正确的是()A.合金材料中可能含有非金属元素B.用CO2合成聚碳酸酯可降解塑料,实现“碳”的循环利用C.废弃的玻璃、金属、纸制品是可回收利用的资源D.铁在潮湿的空气中放置,易发生化学腐蚀而生锈2.(3分)随着人们生活质量的不断提高,废电池必须进行集中处理的问题被提到议事日程,其首要原因是()A.利用电池外壳的金属材料B.防止电池中汞、镉和铅等重金属离子对土壤和水源造成污染C.不使电池中渗透的电解液腐蚀其他物品D.回收其中石墨电极3.(3分)下列说法正确的是()A.目前,我国城市环境污染中的大气污染物包括SO2、NO2、CO、烟尘等B.石油的分馏、煤的干馏都是化学变化C.赤潮、白色污染、绿色食品中的“赤”“白”“绿”均指相关物质的颜色D.绿色化学的核心是应用化学原理对环境污染进行治理4.(3分)下列有关金属冶炼的说法中错误的是()A.冶炼铁是在高温下利用还原反应将铁从其铁矿石中还原出来B.炼钢是在高温下利用氧化剂把生铁中过多的碳和其他杂质氧化C.1mol Fe3O4被CO全部还原成Fe时,转移9mol电子D.铝热法还原铁的反应,可放出大量的热,并能使铁熔化5.(3分)自来水生产的流程示意图如下,下列说法错误的是()A.混凝剂除去悬浮物质的过程既有物理变化又有化学变化B.FeSO4•7H2O是常用的混凝剂,它在水中最终生成Fe(OH)2沉淀C.若要除去水中的Ca2+、Mg2+,可向水中加入石灰后再加入纯碱D.用臭氧可以替代氯气进行消毒6.(3分)在无色强酸性溶液中能大量共存的离子组是()A.SO42﹣、K+、Na+、CrO42﹣B.Mg2+、K+、HCO3﹣、Cl﹣C.Ca2+、NH4+、Cl﹣、NO3﹣D.Na+、K+、S2O32﹣、SO42﹣7.(3分)决定化学反应速率的根本因素是()A.温度和压强B.反应物的浓度C.参加反应的各物质的性质D.催化剂的加入8.(3分)如图是探究铁发生腐蚀的装置图.发现开始时U型管左端红墨水水柱下降,一段时间后U型管左端红墨水水柱又上升.下列说法不正确的是()A.开始时发生的是析氢腐蚀B.一段时间后发生的是吸氧腐蚀C.两种腐蚀负极的电极反应均为:Fe﹣2e﹣═Fe2+D.析氢腐蚀的总反应为:2Fe+O2+2H2O═2Fe(OH)29.(3分)下列与平衡移动无关的是()A.向0.1mol/L的CH3COOH中加入少量CH3COONa固体,溶液pH增大B.新制氯水放置一段时间后颜色消失C.在密闭容器中充入一定量NO2建立2NO2(g)⇌N2O4(g)平衡后,增大压强,体系颜色加深D.在滴有酚酞的Na2CO3溶液中,慢慢滴入BaCl2溶液,溶液的红色逐渐褪去10.(3分)下列反应中,熵显著减少的反应是()A.CO(g)+2H2(g)=CH3OH(g)B.CaCO3(s)+2HCl(aq)=CaCl2(aq)+CO2(g)+H2O(l)C.(NH4)2CO3(s)=NH4HCO3(s)+NH3(g)D.2HgO(s)=2Hg(l)+O2(g)11.(3分)恒容密闭容器中进行的可逆反应2NO2⇌2NO+O2,达到平衡状态的是()①单位时间内生成a mol O2的同时生成2a mol NO2②单位时间内生成a mol O2的同时生成2a mol NO③混合气体的颜色不再改变④混合气体的密度不再改变的状态⑤混合气体的平均相对分子质量不再改变的状态.A.①③⑤B.②④⑤C.①③④D.①②③④⑤12.(3分)反应2A(g)⇌2B(g)+C(g);△H>0,达平衡后,要使v(正)降低、c(A)增大,应采取的措施是()A.降温B.加催化剂C.升温D.加压13.(3分)在一定条件下发生下列反应,其中属于盐类水解反应的是()A.NH4++2H2O═NH3•H2O+H3O+B.HCO3﹣+H2O═H3O++CO32﹣C.NH3+H2O═NH4++OH﹣D.Cl2+H2O═H++Cl﹣+HClO14.(3分)下列关于离子交换膜法电解食盐水的说法错误的是()A.阴极产物为NaOH和H2B.所用离子交换膜只允许阴离子通过C.阳极反应式为2Cl﹣﹣2e﹣=Cl2↑D.阳极室注入精制的较浓食盐水15.(3分)在一定条件下,将64g SO2气体和32g氧气通入密闭容器中生成SO3气体,达到平衡时,共放出热量78.64KJ,已知SO2在此条件下转化率为80%,则下列热化学方程式正确的是()A.SO2(g)+O2(g)⇌SO3(g);△H=﹣78.64KJ•mol﹣1B.2SO2(g)+O2(g)⇌2SO3(g);△H=﹣196.6KJ•mol﹣1C.SO2(g)+O2(g)⇌SO3(l);△H=﹣98.3KJ•mol﹣1D.2SO2(g)+O2(g)⇌2SO3(g);△H=+196.6KJ•mol﹣116.(3分)在25mL0.1mol•L﹣1NaOH溶液中逐滴加入0.2mol•L﹣1CH3COOH溶液,溶液pH变化曲线如图所示,下列有关离子浓度的关系正确的是()A.在A、B间,溶液中可能有c(Na+)>c(OH﹣)>c(CH3COO﹣)>c(H+)B.在B点,a>12.5,且有c(Na+)=c(CH3COO﹣)=c(OH﹣)=c(H+)C.在C点,c(CH3COO﹣)>c(Na+)>c(OH﹣)>c(H+)D.在D点,c(CH3COO﹣)+c(CH3COOH)=c(Na+)二、非选择题17.(12分)氨气作为一种重要的化工原料,主要用于生产氮肥、硝酸、纯碱、尿素等化工产品.下图是合成氨,并联合生产硝酸、纯碱、尿素的简要流程示意图:反应体系中各组分的部分性质见下表:气体氮气氢气氨熔点(℃)﹣210﹣253﹣78沸点(℃)﹣195﹣259﹣33(1)设备A的名称是,副产物B的化学式是.(2)合成氨反应的平衡常数很小,所以在工业上采取气体循环的流程.即反应后通过把混合气体的温度至少降低到℃(填具体温度),使分离出来,循环使用的气体有.(3)已知尿素的结构简式为反应②的化学方程式是.(4)用一个化学方程式表示过程③和④中的总反应过程.(5)已知:4NH3+3O22N2+6H2O,以此设计的氨燃料电池的负极电极反应式为(电极材料均为惰性电极,KOH溶液作电解质溶液).18.(10分)煤化工中常需研究不同温度下平衡常数、投料比及产率等问题.已知:CO(g)+H2O(g)⇌H2(g)+CO2(g)的平衡常数随温度的变化如下表:温度/℃4005008301000平衡常数K10910.6试回答下列问题(1)上述反应的正反应是反应(填“放热”或“吸热”).(2)某温度下,上述反应达到平衡后,保持容器体积不变升高温度,正反应速率(填“增大”、“减小”或“不变”),容器内混合气体的压强(填“增大”、“减小”或“不变”).(3)830℃,在恒容反应器中发生上述反应,按下表中的物质的量投入反应混合物,其中向正反应方向进行的有(选填A、B、C、D).A B C Dn(CO2)3101n(H2)2101n(CO)1230.5n(H2O)5232(4)830℃时,在2L的密闭容器中加入4molCO(g)和6molH2O(g)达到平衡时,CO的转化率是.19.(14分)在一个U形管里盛有氯化铜溶液,并插入两块纯锌片作电极,如图:(1)如果把电键K接A,这一装置形成装置,Zn(1)极是极,其电极反应式是;(2)上述反应进行5min后,转换电键K到C,这一装置形成装置,Zn (1)极是极,该装置发生反应的总化学方程式是;(3)上述装置进行2min后,再转换电键K到B,在Zn(2)极上发生的腐蚀属于,被腐蚀的金属是,Zn(1)极发生的腐蚀主要属于.20.(16分)已知醋酸和盐酸是日常生活中极为常见的酸,在一定条件下,CH3COOH 溶液中存在电离平衡:CH3COOH⇌CH3COO﹣+H+;△H>0(1)25℃时,浓度均为0.1mol/L的盐酸和醋酸溶液,下列说法正确的是;①两溶液的pH相同②两溶液的导电能力相同③由水电离出的c(OH﹣)相同④中和等物质的量的NaOH溶液,消耗两溶液的体积相同(2)25℃时,向pH均为1的盐酸和醋酸溶液中分别加水,随加水量的增多,两溶液pH的变化如图所示,则符合盐酸pH变化的曲线是;(3)25℃时,向体积为V a mL pH=3的醋酸溶液中滴加pH=11的NaOH溶液V b mL 至溶液恰好呈中性,则V a V b(填“>”、“<”或“=”)假设质检部门规定市售醋酸浓度不得低于4.8g/100mL,某同学欲用中和滴定的方法来测定某品牌的食用醋中的醋酸含量是否达标.实验具体步骤如下:①托盘天平称取一定质量NaOH 并配制成500mL NaOH溶液;②用已知浓度的盐酸标准溶液准确标定该NaOH溶液的浓度;③用上述已知准确浓度的NaOH溶液测定醋酸的浓度.(4)不直接用配置的NaOH溶液滴定样品,而要用标准盐酸先标定再滴定的原因是;(5)若实验过程如下:准确量取该食用醋20.00mL,置于250mL锥形瓶中,再滴加酚酞指示剂,用标定好的0.1000mol/L的NaOH溶液滴定,酚酞指示剂由色恰好变成色且即为终点.重复滴定多次,结果记录如下:测定次序第一次第二次第三次第四次V(mL)19.4015.1014.9015.00则该食用醋中醋酸的物质的量浓度=mol•L﹣1,是否合格(填”是”或”否”).高二(上)期末化学试卷参考答案与试题解析一、选择题(本题包括16个小题,每小题只有一个选项符合题意,每小题3分,共48分)1.(3分)化学与生产、生活、社会密切相关.下列说法中不正确的是()A.合金材料中可能含有非金属元素B.用CO2合成聚碳酸酯可降解塑料,实现“碳”的循环利用C.废弃的玻璃、金属、纸制品是可回收利用的资源D.铁在潮湿的空气中放置,易发生化学腐蚀而生锈【分析】A.合金是由两种或两种以上的金属与金属(或非金属)经一定方法所合成的具有金属特性的物质.一般通过熔合成均匀液体和凝固而得;B.降解塑料不会引起污染,还能自然降解为二氧化碳,实现“碳”的循环利用;C.玻璃、金属、纸制品都可以回收利用;D.铁在潮湿的空气中放置易发生电化学腐蚀.【解答】解:A.合金是由两种或两种以上的金属与金属(或非金属)经一定方法所合成的具有金属特性的物质.合金材料中一定有金属,也可能含有非金属元素,故A正确;B.利用纳米技术高效催化二氧化碳合成的可降解塑料﹣聚碳酸酯,会迅速分解为无毒物质二氧化碳,不会引起白色污染,实现“碳”的循环利用,故B正确;C.玻璃、金属、纸制品都可以回收利用,不可随意丢弃,故C正确;D.铁在潮湿的空气中放置易发生电化学腐蚀而生锈,故D错误.故选D.【点评】本题考查合金、环境污染、电化学腐蚀等,为高考常见题型和高频考点,有利于培养学生的良好科学素养,难度不大,注意相关基础知识的积累.2.(3分)随着人们生活质量的不断提高,废电池必须进行集中处理的问题被提到议事日程,其首要原因是()A.利用电池外壳的金属材料B.防止电池中汞、镉和铅等重金属离子对土壤和水源造成污染C.不使电池中渗透的电解液腐蚀其他物品D.回收其中石墨电极【分析】根据废电池对环境的污染问题来分析进行集中处理的原因.【解答】解:回收废电池的首要原因是防止废电池中渗漏出的重金属离子对土壤和水源的污染,而对废电池的综合利用是第二位的.故选B.【点评】通过回答本题知道了废电池进行集中处理的原因,我们要回收废旧电池,防止污染环境.3.(3分)下列说法正确的是()A.目前,我国城市环境污染中的大气污染物包括SO2、NO2、CO、烟尘等B.石油的分馏、煤的干馏都是化学变化C.赤潮、白色污染、绿色食品中的“赤”“白”“绿”均指相关物质的颜色D.绿色化学的核心是应用化学原理对环境污染进行治理【分析】A.根据燃料成分及燃烧时产物的性质分析;B.石油的分馏是物理变化;C.从赤潮、白色污染、绿色食品的涵义进行分析;D.化学的核心是应用化学原理从源头上减少和消除污染的排放.【解答】解:A.我国城市工厂、汽车使用的燃料主要是煤(含少量硫等)、石油等,其其燃烧时会生成SO2、NO2、CO等有害气体和烟尘等大气污染物,故A正确;B.石油的分馏是物理变化、煤的干馏都是化学变化;故B错误;C.赤潮是在特定的环境条件下,海水中某些浮游植物、原生动物或细菌爆发性增殖或高度聚集而引起水体变色的一种有害生态现象.赤潮是一个历史沿用名,它并不一定都是红色;白色污染是人们对难降解的塑料垃圾(多指塑料袋)污染环境现象的一种形象称谓;绿色食品是指无污染、无公害的食品,以上均与颜色无关,故C错误;D.化学的核心是应用化学原理从源头上减少和消除污染的排放,而非对环境污染进行治理.故D错误.故选A.【点评】本题考查了常见生活环境的污染与防治、石油与煤的化工等问题,较简单.4.(3分)下列有关金属冶炼的说法中错误的是()A.冶炼铁是在高温下利用还原反应将铁从其铁矿石中还原出来B.炼钢是在高温下利用氧化剂把生铁中过多的碳和其他杂质氧化C.1mol Fe3O4被CO全部还原成Fe时,转移9mol电子D.铝热法还原铁的反应,可放出大量的热,并能使铁熔化【分析】常用以下方法冶炼金属:Ⅰ.Fe、Zn、Cu等中等活泼金属通常用热还原法;Ⅱ.Na、Mg、Al等活泼或较活泼金属通常采用电解法冶炼制备;Ⅲ.Hg、Ag等不活泼金属通常采用热分解法冶炼.【解答】解:A.铁可用热还原法冶炼,工业常用CO还原,故A正确;B.生铁中含有较多的碳,可应氧化而除去,达到炼钢的目的,故B正确;C.Fe3O4中Fe元素化合价有+2价、+3价,1mol Fe3O4被CO全部还原成Fe时,转移8mol电子,故C错误;D.铝热反应放出大量的热,常用来冶炼一些难熔金属,故D正确.故选C.【点评】本题考查金属的冶炼,为高频考点,金属的活泼性不同,冶炼方法不同,活泼金属采用电解法冶炼,不活泼的金属采用直接加热法冶炼,大部分金属的冶炼都是在高温下采用氧化还原反应法.5.(3分)自来水生产的流程示意图如下,下列说法错误的是()A.混凝剂除去悬浮物质的过程既有物理变化又有化学变化B.FeSO4•7H2O是常用的混凝剂,它在水中最终生成Fe(OH)2沉淀C.若要除去水中的Ca2+、Mg2+,可向水中加入石灰后再加入纯碱D.用臭氧可以替代氯气进行消毒【分析】A.物理变化和化学变化的根本区别在于是否有新物质生成;B.常用混凝剂为FeSO4•7H2O;C.除去Ca2+、Mg2+,应先加入石灰,然后加入纯碱,可除去过量的钙离子;D.臭氧有强氧化性,可用作饮用水的消毒剂.【解答】解:A.常用混凝剂为FeSO4•7H2O,被氧化、水解后生成Fe(OH)3,具有吸附作用,可除去水中的悬浮物,故A正确;B.常用混凝剂为FeSO4•7H2O,被氧化、水解后生成Fe(OH)3,故B错误;C.除去Ca2+、Mg2+,应先加入石灰,然后加入纯碱,过量的钙离子可通过纯碱使之沉淀下来,故C正确;D.臭氧有强氧化性,可替代氯气进行消毒,故D正确;故选B.【点评】本题考查物质的分离和提纯,题目难度不大,注意常用混凝剂为FeSO4•7H2O,被氧化、水解后生成Fe(OH)3.6.(3分)在无色强酸性溶液中能大量共存的离子组是()A.SO42﹣、K+、Na+、CrO42﹣B.Mg2+、K+、HCO3﹣、Cl﹣C.Ca2+、NH4+、Cl﹣、NO3﹣D.Na+、K+、S2O32﹣、SO42﹣【分析】溶液无色,则有颜色的离子不能大量共存,溶液呈强酸,存在大量的H+,与H+反应的离子不能大量共存,以此解答该题.【解答】解:A.CrO42﹣有颜色,与无色溶液不符,故A错误;B.酸性条件下,HCO3﹣不能大量共存,故B错误;C.溶液无色,在酸性条件下离子之间不发生任何反应,可大量共存,故C正确;D.酸性条件下,S2O32﹣不能大量共存,故D错误.故选:C.【点评】本题考查离子共存,为高考常见题型,注意把握题目无色、酸性的要求,为解答该题的关键,注意把握离子的性质以及反应类型,难度不大.7.(3分)决定化学反应速率的根本因素是()A.温度和压强B.反应物的浓度C.参加反应的各物质的性质D.催化剂的加入【分析】根据决定化学反应速率的根本原因:反应物本身的性质.【解答】解:因决定化学反应速率的根本原因:反应物本身的性质.而浓度、温度、压强、催化剂是影响因素.故选:C.【点评】本题主要考查了影响化学反应速率的内因,要注意与外因的区别.8.(3分)如图是探究铁发生腐蚀的装置图.发现开始时U型管左端红墨水水柱下降,一段时间后U型管左端红墨水水柱又上升.下列说法不正确的是()A.开始时发生的是析氢腐蚀B.一段时间后发生的是吸氧腐蚀C.两种腐蚀负极的电极反应均为:Fe﹣2e﹣═Fe2+D.析氢腐蚀的总反应为:2Fe+O2+2H2O═2Fe(OH)2【分析】pH=3的雨水说明该雨水是酸雨,溶液中溶有二氧化硫,酸性条件下,钢铁能发生析氢腐蚀,导致试管内气体压强增大;亚硫酸根离子能被氧气氧化生成硫酸根离子,导致试管内气体压强减小.【解答】解:A、PH=3的雨水说明该雨水是酸雨,溶液中溶有二氧化硫,酸性条件下,钢铁能发生析氢腐蚀,所以开始时,发生的是析氢腐蚀,故A正确;B、一段时间后,亚硫酸根离子能被氧气氧化生成硫酸根离子,发生的是吸氧腐蚀,故B正确;C、无论是析氢腐蚀还是吸氧腐蚀,铁都作负极,负极上发生的电极反应式都为Fe﹣2e﹣═Fe2+,故C正确;D、析氢腐蚀的总反应为:Fe+2H+=Fe 2++H2↑,故D错误;故选D.【点评】本题考查了原电池原理,明确钢铁发生析氢腐蚀和吸氧腐蚀所需溶液的酸碱性是解本题的关键,根据析氢腐蚀和吸氧腐蚀导致试管内气体压强的变化即可分析解答,难度不大.9.(3分)下列与平衡移动无关的是()A.向0.1mol/L的CH3COOH中加入少量CH3COONa固体,溶液pH增大B.新制氯水放置一段时间后颜色消失C.在密闭容器中充入一定量NO2建立2NO2(g)⇌N2O4(g)平衡后,增大压强,体系颜色加深D.在滴有酚酞的Na2CO3溶液中,慢慢滴入BaCl2溶液,溶液的红色逐渐褪去【分析】与平衡移动无关,说明反应中不存在化学平衡;常见的存在化学平衡的为:弱电解质的电离平衡、盐类水解平衡、难溶电解质的溶解平衡等,据此分析解答.【解答】解:A.醋酸为弱电解质,溶液中存在电离平衡,加入醋酸钠后溶液中醋酸根离子浓度增大,抑制了醋酸的电离,溶液中氢离子浓度减小,溶液的pH 增大,该变化与平衡移动有关,故A错误;B.氯水中存在氯气与水的反应平衡,反应生成的次氯酸容易分解,导致氯气与水的反应向着正向移动,最终氯气完全反应,溶液颜色消失,该变化与平衡移动有关,故B错误;C.该反应是体积缩小的反应,增大压强,平衡向着正向移动,二氧化氮含量减小,但二氧化氮的浓度增大了,所以混合气体颜色加深,该变化与平衡移动无关,与二氧化氮的浓度有关,故C正确;D.碳酸钠溶液中,碳酸根离子存在水解平衡,加入氯化钡后,溶液中碳酸根离子浓度减小,溶液中碳酸根水解生成的氢氧根离子浓度减小,当碳酸根离子完全转化成碳酸钡沉淀,溶液红色消失,该变化与平衡移动有关,故D错误;故选C.【点评】本题考查化学平衡移动的原理,题目难度中等,注意掌握影响化学平衡的因素、平衡移动原理的内容及应用,明确平衡移动原理的研究对象为可逆反应.10.(3分)下列反应中,熵显著减少的反应是()A.CO(g)+2H2(g)=CH3OH(g)B.CaCO3(s)+2HCl(aq)=CaCl2(aq)+CO2(g)+H2O(l)C.(NH4)2CO3(s)=NH4HCO3(s)+NH3(g)D.2HgO(s)=2Hg(l)+O2(g)【分析】熵减少的反应应为气体→液体→固体的过程,混乱度减小,熵减小,以此解答该题.【解答】解:A.反应前3mol气体,反应后1mol气体,气体的物质的量减小,熵值减小,故A选;B.反应后气体的物质的量增大,熵值增大,故B不选;C.由气体生成,气体的物质的量增大,熵值增大,故C不选.D.反应生成气体,气体的物质的量增大,熵值增大,故D不选.故选A.【点评】本题考查反应热与焓变,侧重于熵值的判断,难度不大,注意把握熵值与物质的聚集状态的关系即可解答该题.11.(3分)恒容密闭容器中进行的可逆反应2NO2⇌2NO+O2,达到平衡状态的是()①单位时间内生成a mol O2的同时生成2a mol NO2②单位时间内生成a mol O2的同时生成2a mol NO③混合气体的颜色不再改变④混合气体的密度不再改变的状态⑤混合气体的平均相对分子质量不再改变的状态.A.①③⑤B.②④⑤C.①③④D.①②③④⑤【分析】从平衡状态的两个重要特征上判断:(1)v(正)=v(逆),(2)混合物中各组成成分的百分含量不变.【解答】解:此题列出了判断可逆反应是否达到平衡状态的各种可能情况,应从平衡状态的两个重要特征上判断(1)v(正)=v(逆),(2)混合物中各组成成分的百分含量不变.①符合特征(1);②表示的都是正反应方向;③NO2是红棕色气体,颜色不变时说明NO2的浓度保持不变,符合特征(2);④中若是恒容条件,则ρ始终不变;若恒压条件,则ρ随反应而变;⑤也说明符合特征(2).故①③⑤能说明是否达到平衡状态.故选A.【点评】本题考查化学平衡状态的判断,注意分析时要从化学方程式的反应特征判断,平衡状态的本质时正逆反应速率相等.12.(3分)反应2A(g)⇌2B(g)+C(g);△H>0,达平衡后,要使v(正)降低、c(A)增大,应采取的措施是()A.降温B.加催化剂C.升温D.加压降低,可采取降低温度、减小压强或减小浓度的措【分析】达平衡时,要使v正施,使c(A)增大,应使平衡向逆反应方向移动.【解答】解:A.降低温度,正逆反应速率都减小,平衡向逆反应方向移动,c (A)增大,故A正确;B.加入催化剂,正逆反应速率均加快,化学平衡不会发生移动,故B错误;C.升高温度,化学反应速率加快,平衡向正反应方向移动,c(A)减小,故C 错误;D.增大压强,平衡向逆反应方向移动,正逆反应速率都增大,故D错误;故选A.【点评】本题考查外界条件对化学平衡的影响,题目难度不大,本题注意根据反应方程式的特征判断平衡移动的方向.13.(3分)在一定条件下发生下列反应,其中属于盐类水解反应的是()A.NH4++2H2O═NH3•H2O+H3O+B.HCO3﹣+H2O═H3O++CO32﹣C.NH3+H2O═NH4++OH﹣D.Cl2+H2O═H++Cl﹣+HClO【分析】在盐中有弱酸根离子或弱碱离子时,与水电离产生的氢离子或氢氧根离子结合生成弱电解质,则发生的反应为盐类的水解反应.【解答】解:A.铵根离子为弱碱离子,结合水电离产生的OH﹣,水解反应为NH4++2H2O⇌NH3•H2O+H3O+,故A正确;B.碳酸氢根离子水解生成碳酸,而HCO3﹣+H2O⇌H3O++CO32﹣为电离反应,故B 错误;C.NH3+H2O═NH4++OH﹣中,是氨气和水化合反应生成一水合氨是弱电解质,一水合氨存在电离平衡,不属于水解反应,故C错误;D.氯气为单质,Cl2+H2O⇌H++Cl﹣+HClO不属于水解反应,故D错误;故选A.【点评】本题考查水解的原理,明确盐中的构成及“有弱才水解的规律”即可解答,注意离子结合水电离产生的氢离子或氢氧根离子结合生成弱电解质是解答的关键,题目难度不大.14.(3分)下列关于离子交换膜法电解食盐水的说法错误的是()A.阴极产物为NaOH和H2B.所用离子交换膜只允许阴离子通过C.阳极反应式为2Cl﹣﹣2e﹣=Cl2↑D.阳极室注入精制的较浓食盐水【分析】离子交换膜法电解食盐水,阳极是氯离子在生成氯气,电极反应2Cl﹣﹣2e﹣=Cl2↑,阴极是氢离子得到在生成氢气,电极反应2H++2e﹣=H2↑.【解答】解:A、阴极是氢离子得到在生成氢气,电极反应2H++2e﹣=H2↑,水的电离平衡被破坏,氢氧根离子浓度增大,生成氢氧化钠,故A正确;B、所用离子交换膜只允许阳离子通过,目的是避免生成的氯气和氢氧化钠反应,故B错误;C、阳极是氯离子在生成氯气,电极反应2Cl﹣﹣2e﹣=Cl2↑,故C正确;D、阳极是氯离子放电减小,所以阳极室注入精制的较浓食盐水,故D正确;故选B.【点评】本题考查了电解原理的分析应用,注意电极判断和电极反应及其离子交换膜法电解食盐水的原理是解题关键,题目难度中等.15.(3分)在一定条件下,将64g SO2气体和32g氧气通入密闭容器中生成SO3气体,达到平衡时,共放出热量78.64KJ,已知SO2在此条件下转化率为80%,则下列热化学方程式正确的是()A.SO2(g)+O2(g)⇌SO3(g);△H=﹣78.64KJ•mol﹣1B.2SO2(g)+O2(g)⇌2SO3(g);△H=﹣196.6KJ•mol﹣1C.SO2(g)+O2(g)⇌SO3(l);△H=﹣98.3KJ•mol﹣1D.2SO2(g)+O2(g)⇌2SO3(g);△H=+196.6KJ•mol﹣1【分析】在一定条件下,将64g SO2气体物质的量为1mol,通入32g氧气物质的量为1mol,通入密闭容器中生成SO3气体,达到平衡时,共放出热量78.64KJ,已知SO2在此条件下转化率为80%,说明反应的二氧化硫1mol×80%=0.8mol,放热78.64g,计算1mol二氧化硫完全反应放热=98.3KJ,依据热化学方程式书写方法标注物质聚集状态和对应反应的焓变写出热化学方程式判断.【解答】解:在一定条件下,将64g SO2气体物质的量为1mol,通入32g氧气物质的量为1mol,通入密闭容器中生成SO3气体,达到平衡时,共放出热量78.64KJ,已知SO2在此条件下转化率为80%,说明反应是可逆反应,在反应中消耗的二氧化硫1mol×80%=0.8mol,放热78.64g,则1mol二氧化硫完全反应放热=98.3KJ;A、反应焓变错误,故A错误;B、由物质聚集状态和对应反应的焓变可知,热化学方程式为2SO2(g)+O2(g)⇌2SO3(g)△H=﹣196.6KJ•mol﹣1,故B正确;C、生成的三氧化硫是气体,不是液体,故C错误;D、反应是放热反应焓变为负值,故D错误;故选B.【点评】本题考查了热化学方程式书写方法,注意反应焓变的意义是全部转化放出的热量,题目难度中等.16.(3分)在25mL0.1mol•L﹣1NaOH溶液中逐滴加入0.2mol•L﹣1CH3COOH溶液,溶液pH变化曲线如图所示,下列有关离子浓度的关系正确的是()A.在A、B间,溶液中可能有c(Na+)>c(OH﹣)>c(CH3COO﹣)>c(H+)B.在B点,a>12.5,且有c(Na+)=c(CH3COO﹣)=c(OH﹣)=c(H+)C.在C点,c(CH3COO﹣)>c(Na+)>c(OH﹣)>c(H+)D.在D点,c(CH3COO﹣)+c(CH3COOH)=c(Na+)【分析】A.在A、B间,溶液呈碱性,根据溶液的酸碱性及电荷守恒分析;B.B点时溶液pH=7,结合醋酸为弱电解质进行判断;C.C点溶液呈酸性,根据溶液的酸碱性及电荷守恒判断;D.D点溶液呈酸性,且醋酸的物质的量是氢氧化钠的2倍,根据物料守恒分析.【解答】解:A.在A、B间,溶液呈碱性,c(OH﹣)>c(H+),由电荷守恒得c (Na+)+c(H+)=c(CH3COO﹣)+(OH﹣),所以c(Na+)>c(CH3COO﹣),反应过程中钠离子不参加反应,氢氧根离子反应生成水,浓度逐渐减小,所以c(Na+)>c(CH3COO﹣)>c(OH﹣)>c(H+),故A正确;B.B点时溶液pH=7,则c(OH﹣)=c(H+),因醋酸为弱酸,则a>12.5,由电荷守恒得c(Na+)+c(H+)=c(CH3COO﹣)+(OH﹣),所以c(Na+)=c(CH3COO﹣)>c(OH﹣)=c(H+),故B错误;C.C点溶液呈酸性,c(H+)>c(OH﹣),所以c(CH3COO﹣)>c(Na+)>c(H+)>c(OH﹣),故C错误;D.在D点时,醋酸剩余,剩余的醋酸的浓度和醋酸钠的浓度相等,均为0.05mol/l,根据物料守恒,则:c(CH3COO﹣)+c(CH3COOH)=0.1mol•L﹣1,c(Na+)=0..05mol/L,c (CH3COO﹣)+c (CH3COOH)=2c (Na+),故D错误;故选A.【点评】本题是一道酸碱混合后离子浓度大小比较的题目,要分清楚每个状态时溶液的组成情况,并注意各种守恒思想的灵活利用.二、非选择题17.(12分)氨气作为一种重要的化工原料,主要用于生产氮肥、硝酸、纯碱、尿素等化工产品.下图是合成氨,并联合生产硝酸、纯碱、尿素的简要流程示意图:。
贵州省毕节市实验高级中学2017-2018学年高二上学期期末考试化学试卷考试时间:90分钟估计用到的相对原子量为:H :1 O:16 Na:23 S :32 Cu :64 Ba:137一、选择题(48分,每小题3分,每小题只有一个正确答案,请将正确的答案填入答题卡中) 1、已知在1×105 Pa,298 K条件下,2mol氢气燃烧生成水蒸气放出484 kJ热量,下列热化学方程式正确的是( )A、H2O(g) = H2(g) + O2(g) △H = +242 kJ/molB、 2H2(g) +O2 (g) = 2H2O (l) △H= —484 kJ/molC、 H2 (g) + O2 (g) = H2O (l) △H=—242 kJ/molD。
2H2 (g) + O2 (g) = 2H2O (g) △H= +484 kJ/mol【答案】A【解析】氢气燃烧生成水蒸气放出484kJ热量,则1mol氢气燃烧生成水蒸气放出242kJ热量,其逆过程就要吸收这些热量,热化学方程式:H2O(g)═H2(g)+O2(g)△H=+242kJ•mol-1,故A正确;B、生成水的状态为气态水,不是液态水,故B错误;C。
生成水的状态为气态水,不是液态水,故C错误;D。
氢气与氧气反应生成气态水为放热反应,焓变值小于0,故D错误;故选A。
2、下列推论正确的是( )A。
S(g)+O2(g)=SO2(g) △H1,S(s)+O2(g)=SO2(g) △H2;则△H1〉△H2B、 C(石墨,s)=C(金刚石,s) △H=+mol,则由石墨制取金刚石的反应是吸热反应,金刚石比石墨稳定C、NaOH(aq)+HCl(aq)=NaCl(aq)+H2O(l) △H=mol,则含20gNaOH的稀溶液与稀盐酸完全反应,放出的热量为D、CaCO3(s)=CaO(s)+CO2(g) △H>0,△S>0,则该反应任何温度下都能自发进行【答案】C【解析】A、从固态到气态是吸热过程,两个反应均为放热反应,故第一个反应放出的热量更多、故:△H1<△H2;B、能量越低越稳定,故石墨能量更低,更稳定、C、1mol反应放出的热量,故放出;D、该反应在高温下能够自发进行、3、下列事实不能用勒夏特列原理解释的是( )A、开启啤酒瓶后,瓶中立刻泛起大量泡沫B。
最新高二上学期化学期末试题(附答案)最新高二上学期化学期末试题(附答案)高二上学期化学期末试题来袭啦!那么,小伙伴们可有了解过?不妨一起来关注下吧!为了方便大家学习借鉴,下面小编精心准备了高二上学期化学期末试题(附答案)内容,欢迎使用学习!高二上学期化学期末试题(附答案)可能用到的原子量; Cu...64 Cl...35.5 O...16 C...12 Ag (108)Al...27 H...1 Na (23)I卷(22个选择题,共66分)一、单项选择题(每小题只一个正确答案,每题3分,共30分)1、下列说法正确的是( )A. 铅蓄电池放电时铅电极发生还原反应B. 电解饱和食盐水在阳极得到氯气,阴极得到金属钠C. 给铁钉镀铜可采用CuSO4作电镀液D. 生铁浸泡在食盐水中发生析氢腐蚀2、物质的量浓度都为0.1 mol/L的下列溶液中,pH最小的是( )A.NH4ClB.NaClC.CH3COONaD.NaNO33、一定条件下反应N2(g)+3H2(g) 2NH3(g )在10L的密闭容器中进行,测得2min内,N2的物质的量由20mol减小到8mol,则2min内N2的反应速率为( )A.1.2mol/(L•min)B.1mol/(L•min)C.0.6mol/(L•min)D.0.4mol/(L•min)4、将①H+、②Cl-、③Al3+、④K+、⑤S2-、⑥OH-、⑦NO3-、⑧NH4+分别加入H2O中,基本上不影响水的电离平衡的是( )A.①③⑤⑦⑧B.②④⑦C.①⑥D.②④⑥⑧5、下列有关中和滴定的操作:①用标准液润洗滴定管;②往滴定管内注入标准溶液;③检查滴定管是否漏水;④滴定;⑤滴加指示剂于待测液;⑥洗涤。
正确的操作顺序是( )A.⑥③①②⑤④B.⑤①②⑥④③C.⑤④③②①⑥D.③①②④⑤⑥6、PH=5的盐酸和PH=9的氢氧化钠溶液以体积比11:9混合,混合液的pH为( )A. 7.2B. 8C. 6D.无法计算7、某固态化合物A不导电,但熔化或溶于水都能完全电离。
安徽省高二上学期化学期末考试试卷姓名:________ 班级:________ 成绩:________一、单选题 (共7题;共14分)1. (2分) (2019高一上·吉林月考) 类推的思维方法在化学学习与研究中有时会产生不符合题意结论,因此类推的结论最终要经过实践的检验,才能决定其符合题意与否,下列几种类推结论中,错误的是()①钠与水反应生成NaOH和H2;所有金属与水反应都生成碱和H2②铁露置在空气中一段时间后就会生锈;性质更活泼的镁不能稳定存在于空气中③化合物KCl的焰色为紫色;K2CO3的焰色也为紫色④碳酸钡难溶于水,而碳酸氢钡易溶于水,所以可用氢氧化钡溶液鉴别碳酸钠和碳酸氢钠A . ①②B . ①④C . ①②③④D . ①②④2. (2分) (2017高二上·达州期末) 设NA为阿伏伽德罗常数的值,下列叙述不正确的是()A . 含16g氧原子的二氧化硅晶体中含有的δ键数目为2NAB . 1mol甲基(﹣CH3)所含电子数为9NAC . 12克石墨中含有的共价键数目为1.5NAD . 2molSO2和1molO2在一定条件下反应所得混合气体分子数等于2 NA3. (2分)下列叙述不正确的是()A . 甲烷是天然气、沼气、油田气、煤矿坑道气的主要成分B . 乙烯和苯均可使溴水褪色,且其褪色原理相同C . 乙烯和苯分子中各原子都在同一平面D . 检验乙烷中是否含有乙烯,试剂为酸性高锰酸钾溶液4. (2分) (2016高一上·江西期中) 在强酸性溶液,下列离子组能大量共存且溶液为无色透明的是()A . Na+ K+ OH﹣ Cl﹣B . Na+ Cu2+ SO NOC . Mg2+ Na+ SO Cl﹣D . Ba2+ HCO NO K+5. (2分) (2018高一下·西城期末) 下列氢氧化物中,碱性最强的是()A . LiOHB . NaOHC . KOHD . RbOH6. (2分) (2019高二上·长春期中) 下列说法中正确的是()①将硫酸钡放入水中不能导电,但硫酸钡是电解质②氨溶于水得到的溶液氨水能导电,所以氨水是电解质③固态共价化合物不导电,熔融态的共价化合物可以导电④固态的离子化合物不导电,熔融态的离子化合物能导电⑤强电解质溶液的导电能力不一定比弱电解质溶液的导电能力强A . ①④B . ①④⑤C . ①②③④D . ①②③④⑤7. (2分)(2018·佛山模拟) 乙二胺(H2NCH2CH2NH2) 与NH3相似,水溶液呈碱性,25℃时,向10mL0.1mol·L-1乙二胺溶液中滴加0.1 mol·L-1盐酸,各组分的物质的量分数δ随溶液pH的变化曲线如图所示,下列说法错误的是()A . 混合溶液呈中性时,滴加盐酸的体积小于10mLB . Kb2[H2NCH2CH2NH2] 的数量级为10-8C . a 点所处的溶液中:c(H+)+3c([H3NCH2CH2NH3]2+)=c(OH-) +(Cl-)D . 水的电离程度:a>b二、实验题 (共1题;共9分)8. (9分)(2018·贵阳模拟) 工业上以软锰矿(主要成分为MnO2) 为主要原料制备高锰酸钾(KMnO4)的工艺流程如下:回答下列问题:(1)原料软锰矿在使用之前通常需粉碎,其目的是________。
人教版化学高二上学期复习试卷(答案在后面)一、单项选择题(本大题有16小题,每小题3分,共48分)1、下列物质中,不属于同分异构体的是()A. 乙烷(C2H6)和乙烯(C2H4)B. 正丁烷(C4H10)和异丁烷(C4H10)C. 1-丁烯(C4H8)和2-丁烯(C4H8)D. 2-甲基丙烷(C4H10)和正丁烷(C4H10)2、下列关于化学反应速率的描述中,正确的是:A、反应速率越大,反应时间越长。
B、反应速率与反应物浓度无关。
C、在一定条件下,反应速率与温度成正比。
D、反应速率与催化剂无关。
3、下列关于化学键的说法中,正确的是()A. 所有共价键都是非极性的B. 离子键的形成只涉及金属元素和非金属元素C. 非极性共价键的形成是由于原子间电子均匀分布D. 极性共价键的形成是由于原子间电子均匀分布4、下列关于原子结构中电子排布的说法,正确的是:A、所有元素的原子最外层电子数不超过8个。
B、电子层数越多,原子半径越大。
C、原子的电子层数与电子数相等。
D、原子的电子排布遵循泡利不相容原理。
5、下列关于化学反应速率的描述,正确的是()A. 反应速率越快,说明反应物的浓度越大B. 温度越高,反应速率一定越快C. 压强对固体和液体的化学反应速率没有影响D. 增大反应物的浓度,可以加快所有化学反应的速率6、下列物质中,不属于卤族元素的是()A、氟气(F₂)B、溴(Br)C、碘化氢(HI)D、氯气(Cl₂)7、下列关于化学反应速率的说法正确的是()A、反应速率与反应物的浓度成正比B、反应速率与温度成正比C、反应速率与催化剂的种类无关D、反应速率与反应物质量成正比8、下列关于化学反应速率的说法正确的是()A. 化学反应速率越快,反应所需的活化能越大B. 温度越高,化学反应速率越慢C. 增大反应物浓度,反应速率一定增加D. 增大压强,化学反应速率一定增加9、下列关于化学键的说法中,正确的是()A、所有的金属元素都能形成金属键B、共价键一定是非极性的C、离子键的形成必须涉及到电子的转移D、所有的氢化物中都含有极性共价键10、下列关于化学反应速率的说法正确的是:A、反应速率与反应物的浓度成正比B、反应速率与温度无关C、反应速率与催化剂的量成正比D、反应速率与反应物的摩尔质量成正比11、下列物质中,不属于同一种化合物的同分异构体的是:A. 2-丁烯和1-丁烯B. 1,2-二氯乙烷和1,1-二氯乙烷C. 2-甲基丙烷和丙烷D. 2-羟基苯甲酸和苯甲酸12、下列关于同位素的说法中,错误的是()A、同位素是同种元素的不同原子,它们的质子数相同,中子数不同。
定远重点中学2017-2018学年第一学期期末考试高二化学试题注意事项:1.答题前在答题卡、答案纸上填写好自己的姓名、班级、考号等信息2.请将第I卷(选择题)答案用2B铅笔正确填写在答题卡上;请将第II卷(非选择题)答案黑色中性笔正确填写在答案纸上。
第I卷(选择题52分)一、选择题:(每题2分,26题,共计52分)1. 下列物质中,导电性能最差的是 ( )A.熔融氢氧化钠B.石墨棒C.盐酸溶液D.固态氯化钾2. 对于常温下pH=1的硝酸溶液,有关叙述:①该溶液1 mL稀释至100 mL后, pH=3②向该溶液中加入等体积、pH=13的氢氧化钡溶液恰好完全中和③该溶液中硝酸电离出的c(H+)与水电离出的c(H+)之比值为④向该溶液中加入等体积、等浓度的氨水,所得溶液pH=7其中正确的是A.①②B.①③C.②④D.③④3.为证明某可溶性一元酸(HX)是弱酸,设计如下实验得出的结论:HX是弱酸.其中不合理的是()A.室温下,测得0.1 mol•L﹣1HX溶液的pH>1B.室温下,将等浓度等体积的盐酸和NaX溶液混合,混合溶液pH<7C.室温下,测得1 mol•L﹣1NaX溶液的pH>7D.在相同条件下,对0.1 mol•L﹣1的盐酸和0.1 mol•L﹣1的HX溶液进行导电性实验,HX溶液灯泡较暗4. 下列各组离子在指定溶液中可以大量共存的是A. pH=11的溶液中:CO32-、Na+、AlO2-、NO3-B. 加入Al放出H2的溶液中:SO42-、NH4+、Na+、F-C. pH=7的溶液中:SO32-、Na+、K+、ClO—D. 无色溶液中:K+、SO42-、Cu2+、Cl—5.在一定温度下,将等量的气体分别通入起始体积相同的密闭容器Ⅰ和Ⅱ中,使其发生反应,t0时容器Ⅰ中达到化学平衡,X,Y,Z的物质的量的变化如图所示.则下列有关推断正确的是()A.该反应的化学方程式为3X+2Y⇌2ZB.若两容器中均达到平衡时,两容器的体积V(Ⅰ)<V(Ⅱ),则容器Ⅱ达到平衡所需时间大于t0C.若两容器中均达到平衡时,两容器中Z的物质的量分数相同,则Y为固态或液态D.若达平衡后,对容器Ⅱ升高温度时其体积增大,说明Z发生的反应为吸热反应6.常温时,用0.1000mol/L NaOH 滴定 25.00mL 0.1000mol/L某一元酸HX,滴定过程中pH变化曲线如图所示.下列说法正确的是()A.滴定前,酸中c(H+)等于碱中c(OH﹣)B.在A点,c(Na+)>c(X﹣)>c(HX)>c(H+)>c(OH﹣)C.在B点,两者恰好完全反应D.在C点,c(X﹣)+c(HX)=0.05 mol/L7.瑞典ASES公司设计的曾用于驱动潜艇的液氨﹣液氧燃料电池示意图如图,有关说法正确的是()A.电池总反应为:4NH3+3O2=2N2+6H2OB.电池工作时,OH﹣向正极移动C.电极2发生的电极反应为:O2+4H++4e﹣=2H2OD.电流由电极1经外电路流向电极28.下列变化中,需加入适当的还原剂才能完成的是()A.KI→I2B.FeCl2→FeCl3C.CuO→CuD.CO2→Na2CO39. 下列说法正确的是( )A. 反应热指的是反应过程中放出的热量B. 热化学方程式的化学计量系数可表示分子的个数C. 热化学方程式的化学计量系数只能为整数D. 所有的化学反应均伴随能量变化10.化学反应中的能量变化是由化学反应中旧化学键断裂时吸收的能量与新化学键形成时放出的能量不同引起的。
山东省临沂市第二十八中学高二化学上学期期末试卷含解析一、单选题(本大题共15个小题,每小题4分。
在每小题给出的四个选项中,只有一项符合题目要求,共60分。
)1. .丙烯酸(CH2===CH—COOH)的性质可能有()①加成反应②取代反应③酯化反应④中和反应⑤氧化反应A.①③ B.①③④ C.①③④⑤ D.①②③④⑤参考答案:D略2. 对于烃,的命名正确的是:()A.4—甲基—4,5—二乙基己烷B.3—甲基—2,3—二乙基己烷C.4,5—二甲基—4—乙基庚烷D.3,4—二甲基—4—乙基庚烷参考答案:D略3. 下列物质中既能与水反应,又能与CO2反应,且都有O2生成的是A.Na2OB.Na2O2C.NaD.NaCl参考答案:B略4. (Ⅰ)1-溴丙烷与2-溴丙烷分别和氢氧化钠的醇溶液混和加热;(Ⅱ)1-溴丙烷与2-溴丙烷分别和氢氧化钠的水溶液混和加热,则( )A.(Ⅰ)(Ⅱ)产物均相同 B.(Ⅰ)(Ⅱ)产物均不同C.(Ⅰ)产物相同,(Ⅱ)产物不同 D.(Ⅰ)产物不同,(Ⅱ)产物相同参考答案:C略5. 25℃和101kPa时,乙烷、乙炔和丙烯组成的混合烃32mL,与过量氧气混合并完全燃烧,除去水蒸气,恢复到原来的温度和压强,气体总体积缩小了72mL,原混合烃中乙炔的体积分数为A.12.5% B.25% C.50% D.75%参考答案:B略6. 常温下,有下列四种溶液:下列说法正确的是()A.由水电离出的c(H+):①>③B.③稀释到原来的100倍后,pH与④相同C.①与③混合,若溶液pH = 7,则V(NaOH)>V(CH3COOH)D.②与④混合,若溶液显酸性,则所得溶液中离子浓度可能为:c(CH3COO-)>c(H+)>c(Na+)>c(OH-)参考答案:D略7. 未来新能源的特点是资源丰富,在使用时对环境无污染或污染很小,且可以再生。
下列属于未来新能源标准的是()①天然气②煤③核能④石油⑤太阳能⑥生物质能⑦风能⑧氢能A.①②③④ B.⑤⑥⑦⑧ C.③⑤⑥⑦⑧ D.③④⑤⑥⑦⑧参考答案:B略8. 1mol丙烯与Cl2发生加成反应,得到的产物再与Cl2发生取代反应,两个过程最多消耗Cl2的物质的量为()A.2mol B.4 mol C.7mol D.8 mol参考答案:C略9. 下列电离方程式中正确的是A.CaCO3 Ca2+ + CO32- B.H2CO3 2H+ + CO32-C.NH3·H2O NH3 + H2O D.H2SO3 H+ + HSO3-参考答案:D略10. X和Y两种元素的核电荷数之和为22,X的原子核外电子数比Y的少6个。
2022年安徽省淮南市第二十八中学高二化学上学期期末试题含解析一、单选题(本大题共15个小题,每小题4分。
在每小题给出的四个选项中,只有一项符合题目要求,共60分。
)1. .已知: H+(aq)+OH-(aq)===H2O(l);△H=-57.3 kJ·mol-1。
现将一定量的稀盐酸、浓硫酸、稀醋酸分别和1L 1mol·L-1的NaOH溶液恰好完全反应,其反应热分别为△H1、△H2、△H3,,则△H1、△H2和△H3的大小关系为 ks5uA、△H1==△H2>△H3B、△H3>△H2>△H1C、△H3>△H1>△H2D、△H2>△H1>△H3参考答案:C略2. X、Y、Z、M代表四种金属元素.金属X和Z用导线连接放入稀硫酸中时,X溶解,Z极上有氢气放出;若电解Y2+和Z2+离子共存的溶液时,Y先析出;又知M2+离子的氧化性强于Y2+离子.则这四种金属的活动性由强到弱的顺序为()A.X>Y>Z>M B.X>Z>Y>M C.M>Z>X>Y D.X>Z>M>Y参考答案:B考点:常见金属的活动性顺序及其应用;原电池和电解池的工作原理.专题:金属概论与碱元素.分析:原电池中,负极活泼性强于正极;电解池中,在阴极上,是氧化性强的离子先放电,离子的氧化性越强,单质的还原性越弱;解答:解:金属X和Z用导线连接放入稀硫酸中时,X溶解,Z极上有氢气放出,所以X是负极,Z 是正极,所以金属的活动性X>Z,若电解Y2+和Z2+离子共存的溶液时,Y先析出,说明Y2+氧化性强于Z2+,所以金属的活动性Z>Y,M2+离子的氧化性强于Y2+离子,所以金属的活动性Y>M,综上可知四种金属的活动性由强到弱的顺序为X>Z>Y>M.故选B.点评:本题考查学生金属活泼性强弱的判断方法,要求学生具有分析和解决问题的能力,难度较大.3. 当一束光通过鸡蛋清可以观察到丁达尔现象,这表明鸡蛋清属于A.溶液 B.悬浊液 C.胶体 D.乳浊液参考答案:C略4. 下列叙述正确的是()A.在原电池的负极和电解池的阳极上都发生得电子的氧化反应B.金属的化学腐蚀比电化学腐蚀更普遍C.甲醇燃料电池是把热能直接转化为电能D.镀层破损后,白铁(镀锌铁板)比马口铁(镀锡铁板)更耐腐蚀参考答案:D略5. 下列说法中,错误的是()A.石油化学工业是以石油为原料,既生产石油产品又生产化学品的石油加工业B.石油的催化裂化既能提高汽油产量,又能提高汽油的质量C.石油的裂解和裂化都是化学变化,但二者的目的不一样D.烷烃在裂解过程中既可发生断链裂解又可发生脱氢裂解参考答案:A解析:石油化学工业的原料是石油和天然气,因此A错误。
山东省临沂市第二十八中学高二化学期末试卷含解析一、单选题(本大题共15个小题,每小题4分。
在每小题给出的四个选项中,只有一项符合题目要求,共60分。
)1. 下列有关说法中,正确的是A.糖类、蛋白质在一定条件下都能发生水解反应B.洗衣粉、橡胶、阿司匹林都只能由人工合成得到C.稀双氧水可用于清洗伤口,以达到杀菌、消毒的目的D.变质的油脂有难闻的特殊气味,是因为油脂发生了水解反应参考答案:C略2. 下列物质可以使蛋白质变性的是①福尔马林②酒精③高锰酸钾溶液④硫酸铵⑤硫酸铜⑥双氧水⑦硝酸A.除④⑦外 B.除③⑥外 C.①②⑤ D.除④外参考答案:D3. 下列对有机物结构或性质的描述,错误的是A.一定条件下,Cl2可在甲苯的苯环或侧链上发生取代反应B.苯酚钠溶液中通入CO2生成苯酚,则碳酸的酸性比苯酚弱C.1mol乙醇或乙烯完全燃烧,消耗氧气的量相同D.光照下2,2—二甲基丙烷可以与Br2反应,其一溴取代产物只有一种参考答案:B略4. 判断下列有关化学基本概念的依据正确的是()A.氧化还原反应:是否有电子转移 B.共价化合物:是否含有共价键C.强弱电解质:电解质溶解度大小 D.金属晶体:晶体是否能够导电参考答案:A略5. 将纯水加热至较高温度,下列叙述正确的是A.水的离子积变大、pH变小、呈酸性B.水的离子积不变、pH不变、呈中性C.水的离子积变小、pH变大、呈碱性D.水的离子积变大、pH变小、呈中性参考答案:D6. 下列物质性质的变化规律与分子间作用力有关的是A.HF、HCl、HBr、HI的热稳定性依次减弱B.金刚石的硬度大于硅,其熔、沸点也高于硅C.NaF、NaCl、NaBr、NaI的熔点依次降低D.F2、Cl2、Br2、I2的熔、沸点逐渐升高参考答案:D7.参考答案:D8. 在相同温度时,100mL0.01mol?L-1的醋酸溶液与10mL 0.1mol?L-1的醋酸溶液相比较,下列数值中,前者大于后者的是()A. H+的物质的量B. 醋酸的电离常数C. 中和时所需NaOH的量D. CH3COOH的物质的量参考答案:A略9. 常温时,下列溶液的pH等于8或大于8的是()A.0.2 mol·L-1的NaOH溶液滴定稀盐酸,用酚酞做指示剂滴定到终点B.pH=6的醋酸用水稀释100倍C.pH=10的氢氧化钠溶液稀释1000倍D.0.2 mol·L-1的硫酸100 mL跟0.2 mol·L-1 NaOH溶液150 mL完全反应参考答案:AA.酚酞的变色范围是8.2-10,符合;B.醋酸稀释仍为酸,PH值小于7,不符;C. pH=10的氢氧化钠溶液稀释1000倍,PH值接近7,不符;D. 0.2 mol·L-1的硫酸100 mL跟0.2 mol·L-1 NaOH溶液150 mL完全反应,硫酸有剩余,溶液显酸性,不符;选A。
高二(上)期末化学试卷一.选择题(每小题只有一个正确选项,每小题3分,共48分)1.(3分)化学与环境保护有着密切关系,下列有关说法正确的是()A.积极开发和利用新能源,减少煤、石油等化石燃料的使用量B.明矾净水的原理和家用消毒液消毒的原理相同C.工业上燃烧煤时,加入少量石灰石是为了减少CO2的排放D.雾霾的形成与工厂废气的排放有关,与汽车尾气无关2.(3分)下列有关化工生产的说法正确的是()A.工业生产硫酸时,常用NaOH吸收尾气中的少量SO2B.利用Fe3+作为混凝剂,可以对硬水进行软化C.N2与O2作用生成NO,属于氮的固定D.石油的分馏、煤的气化或液化都是物理变化3.(3分)下列涉及工业生产原理或操作的叙述正确的是()A.合成氨生产过程中将NH3液化分离,会降低反应速率,但可提高N2、H2的转化率B.从海水提取镁的过程中,电解熔融的MgO制备MgC.合成氨工业温度选择为450℃,主要是为了提高化学反应速率D.电解饱和食盐水制烧碱时,应在阴极室加入饱和NaCl溶液4.(3分)在下列给定条件的溶液中,一定能大量共存的离子组是()A.无色溶液:Cu2+、H+、Cl﹣、SiO32﹣B.NaAlO2溶液:NH4+、H+、Cl﹣、CO32﹣C.NaHCO3溶液:K+、Al3+、SO42﹣、NO3﹣D.能使pH试纸呈红色的溶液:Na+、K+、Fe3+、NO3﹣5.(3分)设N A为阿伏伽德罗常数的值,下列叙述正确的是()A.标况下,11.2升CCl4中含有氯原子的数目为2 N AB.500mL 0.5mol/L的Na2CO3溶液中,含有CO32﹣的数目小于0.25N AC.常温下电解NaNO3溶液,当阳极产生气体22.4升时,转移电子的数目为4N A D.将0.1 mol N2和0.3 mol H2置于密闭容中充分反应,可得0.2N A个NH3分子6.(3分)下列有关反应热的说法正确的是()A.任何酸与碱反应生成1 mol H2O的过程中,放出的热量均相同B.等量的硫蒸气和硫固体分别完全燃烧,前者放出热量多C.光照时,H2(g)+Cl2(g)═2HCl(g)△H=aKJ/mol;若反应条件变为点燃,△H将减少D.表示碳燃烧热的热化学方程式为:2C(s)+O2(g)═2CO(g)△H=﹣221kJ•mol ﹣17.(3分)一定条件下,向一带活塞的密闭容器中充入3mol H2和1mol N 2,发生下列反应:3H2(g)+N2(g)⇌2NH3(g).达到平衡后改变下述条件,HN3气体平衡浓度不改变的是()A.保持温度和容器内压强不变,充入1molNH3(g)B.保持温度和容器内压强不变,充入1molAr(g)C.保持温度和容器体积不变,充入1molN2(g)D.保持温度和容器体积不变,充入1molNH3(g)8.(3分)一定条件下,密闭容器中可逆反应:X(g)+Y(g)⇌Z(g)+W(s):△H>0 已达平衡下列叙述正确的是()A.保持其它条件不变,加入少量W,平衡将逆向移动B.保持温度和体积不变,加入少量X,正、逆反应速率均增大C.保持体积不变,升高温度,正反应速率增大,逆反应速率降低D.保持温度不变,将体积压缩一半,新平衡时体系压强变为原来的两倍9.(3分)在密闭容器中,反应X2(g)+Y2(g)⇌2XY(g);△H<0,达到甲平衡.在仅改变某一条件后,达到乙平衡,图中对此过程的分析正确的是()A.图I是加入适当催化剂的变化情况B.图Ⅱ是扩大容器体积的变化情况C.图Ⅲ是增大压强的变化情况D.图Ⅲ是升高温度的变化情况10.(3分)下列有关电解的说法正确的有()A.在铁件上镀银时,金属银作电解槽的阴极B.用石墨电极电解硫酸溶液,其实质是电解水,故溶液PH值不变C.电解法精炼铜时,电解一段时间后,电解液中C(Cu2+)将略有下降D.为防止深埋地下的钢铁管道腐蚀,可将其与直流电源的正极相连11.(3分)将0.1L含有0.02mol CuSO4和0.01molNaCl的水溶液用惰性电极电解.电解一段时间后,一个电极上得到0.01mol Cu,另一电极析出的气体()A.只有Cl2 B.只有O2C.既有Cl2又有O2D.只有H212.(3分)如图为直流电源电解稀Na2SO4水溶液的装置.通电后在石墨电极a 和b附近分别滴加几滴石蕊溶液.下列实验现象中正确的是()A.逸出气体的体积,a电极的小于b电极的B.一电极逸出无味气体,另一电极逸出刺激性气味气体C.a电极附近呈红色,b电极附近呈蓝色D.a电极附近呈蓝色,b电极附近呈红色13.(3分)实验室用已知浓度的盐酸滴定未知浓度的NaOH溶液,下列操作会使所测NaOH浓度偏低的是()A.滴定前,未用NaOH溶液对锥形瓶进行润洗B.滴定过程中,有少量盐酸滴在锥形瓶外C.盛装盐酸前,未对酸式滴定管进行润洗D.滴定终点时,对酸式滴定管俯视读数14.(3分)相同浓度的下列溶液:①NH4Cl、②NH4HCO3、③NH4HSO4、④(NH4)2CO3中,c(NH4+)由大到小的顺序是()A.④>③>②>① B.④>③>①>② C.④>②>①>③ D.④>②>③>①15.(3分)下列说法正确的是()A.将AlCl3溶液和Al2(SO4)3溶液分别加热、蒸干、灼烧,所得固体成分相同B.配制FeSO4溶液时,将FeSO4固体溶于浓盐酸中,然后稀释至所需浓度C.pH=9的CH3COONa溶液和PH=9的NaOH溶液中,水的电离程度相当D.以金属铝为阳极电解足量的NaOH溶液,阳极区域没有沉淀生成16.(3分)下列有关溶液中各类平衡的说法正确的是()A.一定温度下,稀释0.1mol/L的CH3COOH溶液,K W不变,Ka将增大B.对FeCl3溶液进行稀释时,Fe3+水解程度将增大,故溶液的酸性将增强C.可根据K sp的数值大小直接比较难溶物在水中的溶解度大小D.25℃时,K sp(AgCl)>K sp(AgI),向AgCl悬浊液中加入KI固体,有黄色沉淀生成二.非选择题(本大题共6小题,每空2分,共52分)17.(10分)亚氯酸钠(NaClO2)是一种重要的含氯消毒剂,主要用于工业生产的漂白及消毒.下图是过氧化氢法生产亚氯酸钠的工艺流程图:相关物质的性质如下:①ClO2沸点低易气化;浓度较高的ClO2气体易分解爆炸.②NaClO2溶解度随温度升高而增大,适当条件下可结晶析出NaClO2•3H2O.(1)在ClO2发生器中通入SO2的同时鼓入空气,其作用是(填序号).A.将SO2氧化成SO3,增强酸性B.稀释ClO2以防止爆炸C.将NaClO3氧化成ClO2(2)160g•L﹣1 NaOH溶液的物质的量浓度为mol/L,在实验室若要配制500mL该物质的量浓度NaOH溶液,应称取NaOH的质量为克.(3)在发生器内,NaClO3将与SO2反应生成ClO2.在吸收塔内,ClO2将进一步生成NaClO2.试写出吸收塔内发生反应的化学方程式:.(4)从滤液中得到NaClO2•3H2O粗晶体的实验操作依次是(填序号).A.萃取B.蒸发C.灼烧D.过滤E.冷却结晶.18.(10分)2SO2(g)+O2(g)⇌2SO3(g)反应过程的能量变化如图所示.(1)图中A点表示.(2)该反应若用V2O5作催化剂,图中B点将(填“升高、降低、不变”),△H的值将(填“增大、减少、不变”).(3)V2O5的催化循环机理可能为:V2O5氧化SO2时,自身被还原为四价钒化合物;四价钒化合物再被氧气氧化.写出该催化循环机理的两个化学方程式:;.19.(2分)已知:O═O键键能为a kJ/mol、H﹣H键键能为b kJ/mol、水蒸气中H﹣O键能为c kJ/mol.又知:H2O(g)═H2O(l)△H=﹣d kJ/mol.则反应2H2(g)+O2(g)═2H2O(l)的△H为kJ/mol.20.(10分)常温下,将某一元酸HA和NaOH溶液等体积混合,混合后所得溶液的pH如下表:实验编号HA的浓度(mol/L)NaOH的浓度(mol/L)混合溶液的PH 甲0.20.2PH=a乙C10.2PH=7丙0.10.1PH=10请回答:(1)不考虑其它组的实验结果,单从甲组情况分析,如何用a (混合溶液的pH)来判断HA是强酸还是弱酸:.(2)试表示出甲组混合液中的电荷守恒关系(3)单从乙组情况分析,若HA是弱酸,则C10.2mol/L(填“>”“<”“=”).此时混合溶液中c(A﹣)c(Na+)(填“>”“<”“=”)(4)丙组实验所得混合溶液中由水电离出的c(OH﹣)=mol/L.21.(10分)二甲醚是一种重要的清洁燃料,可替代氟利昂作制冷剂,对臭氧层无破坏作用.工业上可利用水煤气合成二甲醚,其反应为:3H2(g)+3CO(g)⇌CH3OCH3(g)+CO2(g)△H<0(1)在一定条件下的密闭容器中,该反应达到平衡后,只改变一个条件能同时提高反应速率和CO的转化率的是(填字母代号,下同).a.降低温度b.加入催化剂c.缩小容器体积d.减少CO2的浓度(2)若反应在体积恒定的密闭容器中进行,下列能判断反应已达平衡状态的是a.3V正(CO2)=V逆(CO)b.生成a mol CO2的同时消耗3a mol H2 c.气体的密度不再改变d.混合气体的平均相对分子质量不变(3)300℃时,在体积为2L的容器中充入4mol H2、6mol CO.5min时,反应恰好达平衡,此时H2的转化率为75%.①5min时V(CO)═mol/(L•min).该温度下,此反应的平衡常数为:②保持温度不变,在以上已达反应平衡的容器中,将每种物质同时增加1mol,则此时平衡将移动(填“正向”、“逆向”、“不”)22.(10分)如图中,甲装置为CH3OH、O2、KOH三者构成的燃烧电池,其电极均为Pt电极.装置乙中,C、D电极为Pb电极,其表面均覆盖着PbSO4,其电解液为稀H2SO4溶液.(1)甲装置中B极是极(填“正、负”)(2)写出甲装置中A极的电极反应式(3)乙装置中SO42﹣将移向电极(填“C、D”)(4)写出乙装置中C极的电极反应式(5)当有32克CH3OH参加反应时,D电极的质量变化为克.高二(上)期末化学试卷参考答案与试题解析一.选择题(每小题只有一个正确选项,每小题3分,共48分)1.(3分)化学与环境保护有着密切关系,下列有关说法正确的是()A.积极开发和利用新能源,减少煤、石油等化石燃料的使用量B.明矾净水的原理和家用消毒液消毒的原理相同C.工业上燃烧煤时,加入少量石灰石是为了减少CO2的排放D.雾霾的形成与工厂废气的排放有关,与汽车尾气无关【分析】A.新能源是清洁能源;B.明矾净水的原理:明矾电离产生铝离子,铝离子水解生成氢氧化铝胶体和氢离子,氢氧化铝胶体具有吸附性,所以能净水;“84”消毒液消毒的原理在水溶液中生成次氯酸,次氯酸的具有氧化作用可用于消毒;C.加入少量的石灰石,二氧化硫可转化为硫酸钙;D.汽车尾气中含有大量有害物体和粉尘.【解答】解:A.积极开发和利用新能源,减少化石能源的开采,减少了环境污染,能保护环境,故A正确;B.明矾净水的原理:明矾电离产生铝离子,铝离子水解生成氢氧化铝胶体和氢离子,氢氧化铝胶体具有吸附性,所以能净水;“84”消毒液消毒的原理在水溶液中生成次氯酸,次氯酸的具有氧化作用可用于消毒,两者的原理不同,故B错误;C.加入少量的石灰石,二氧化硫可转化为硫酸钙,可减少二氧化硫的污染,故C错误;D.汽车尾气中含有大量有害物体和粉尘,所以汽车尾气随意排放,与雾霾形成有很大的关系,故D错误.故选A.【点评】本题考查较为综合,涉及环境污染、明矾净水等知识,为高考常见题型,侧重于基础知识的综合理解和运用的考查,难度不大.2.(3分)下列有关化工生产的说法正确的是()A.工业生产硫酸时,常用NaOH吸收尾气中的少量SO2B.利用Fe3+作为混凝剂,可以对硬水进行软化C.N2与O2作用生成NO,属于氮的固定D.石油的分馏、煤的气化或液化都是物理变化【分析】A.常用氨水吸收尾气中的SO2,再向所得产物中加入稀硫酸回收SO2;B.水解生成胶体吸附作混凝剂,但硬水软化需要降低钙、镁离子浓度;C.氮的固定为游离态转变为化合态;D.煤的气化生成CO和氢气,煤的液化生成甲醇.【解答】解:A.工业上制取硫酸时排放的尾气中的SO2常采用氨吸收法,即先用氨水吸收尾气中的SO2,当吸收液中NH4HSO3达到一定浓度后,再与硫酸反应,放出的SO2可用作化工原料,循环利用,生成的硫酸铵可用作肥料,故A错误;B.水解生成胶体吸附作混凝剂,但硬水软化需要降低钙、镁离子浓度,则Fe3+作为混凝剂,不能对硬水进行软化,故B错误;C.氮的固定为游离态转变为化合态,可知N2与O2作用生成NO属于氮的固定,故C正确;D.煤的气化生成CO和氢气,煤的液化生成甲醇,均为化学变化,而石油的分馏与沸点有关,为物理变化,故D错误;故选C.【点评】本题考查较综合,涉及硫酸工业、硬水软化、氮的固定及煤和石油的综合应用,为高频考点,把握物质的性质、发生的反应为解答的关键,侧重分析与应用能力的考查,注意元素化合物知识的综合应用,题目难度不大.3.(3分)下列涉及工业生产原理或操作的叙述正确的是()A.合成氨生产过程中将NH3液化分离,会降低反应速率,但可提高N2、H2的转化率B.从海水提取镁的过程中,电解熔融的MgO制备MgC.合成氨工业温度选择为450℃,主要是为了提高化学反应速率D.电解饱和食盐水制烧碱时,应在阴极室加入饱和NaCl溶液【分析】A、减小生成物的浓度会导致化学反应速率减慢,化学平衡正向移动;B、根据MgO比MgCl2熔点高,电解MgO比电解MgCl2的电能多分析;C、450℃左右,催化剂的活性最大,合成氨为放热反应,温度太高转化率会减小;D、电解饱和食盐水时,阴极室产生的是氢气和氢氧化钠,阳极上产生的是氯气.【解答】解:A、合成氨生产过程中将NH3液化分离,减小氨气的浓度会导致正化学反应速率减慢,化学平衡向右移动,提高N2、H2的转化率,故A正确;B、MgO比MgCl2熔点高,电解MgO比电解MgCl2的电能多,浪费资源,所以工业上通过电解熔融氯化镁获得金属镁,故B错误;C、450℃左右,催化剂的活性最大,反应速率最快,合成氨为放热反应温度太高转化率会减小,所以温度不能太高,合成氨工业温度选择为450℃,主要是催化剂的活性最大,故C错误;D、电解饱和食盐水时,阴极室产生的是氢气和氢氧化钠,阳极上产生的是氯气,所以在阳极室加入饱和NaCl溶液,故D错误;故选A.【点评】本题考查了工业合成氨、催化剂活性、电解原理等知识,题目难度中等,试题综合性强,知识点较多,是一道综合知识的考查题,实际化学反应速率和化学平衡的移动的影响因素、电解食盐水等方面知识.4.(3分)在下列给定条件的溶液中,一定能大量共存的离子组是()A.无色溶液:Cu2+、H+、Cl﹣、SiO32﹣B.NaAlO2溶液:NH4+、H+、Cl﹣、CO32﹣C.NaHCO3溶液:K+、Al3+、SO42﹣、NO3﹣D.能使pH试纸呈红色的溶液:Na+、K+、Fe3+、NO3﹣【分析】A.Cu2+为蓝色;B.NaAlO2溶液,显碱性;C.离子之间相互促进水解;D.能使pH试纸呈红色的溶液,显酸性.【解答】解:A.Cu2+为蓝色,与无色不符,且H+、SiO32﹣结合生成沉淀不能共存,故A错误;B.NaAlO2溶液,显碱性,不能大量存在H+,且H+、CO32﹣结合生成水和气体不能共存,故B错误;C.Al3+、HCO3﹣相互促进水解,不能大量共存,故C错误;D.能使pH试纸呈红色的溶液,显酸性,该组离子之间不反应,可大量共存,故D正确;故选D.【点评】本题考查离子的共存,为高频考点,把握习题中的信息及常见离子之间的反应为解答的关键,侧重复分解反应、水解反应的离子共存考查,题目难度不大.5.(3分)设N A为阿伏伽德罗常数的值,下列叙述正确的是()A.标况下,11.2升CCl4中含有氯原子的数目为2 N AB.500mL 0.5mol/L的Na2CO3溶液中,含有CO32﹣的数目小于0.25N AC.常温下电解NaNO3溶液,当阳极产生气体22.4升时,转移电子的数目为4N A D.将0.1 mol N2和0.3 mol H2置于密闭容中充分反应,可得0.2N A个NH3分子【分析】A、标况下四氯化碳为液体;B、碳酸根是弱酸根,在溶液中会水解;C、在常温下,气体摩尔体积大于22.4L/mol;D、合成氨的反应为可逆反应.【解答】解:A、标况下四氯化碳为液体,故不能根据其体积来计算其物质的量和含有的氯原子个数,故A错误;B、碳酸根是弱酸根,在溶液中会水解,故溶液中的碳酸根的个数小于0.25N A个,故B正确;C、电解硝酸银溶液,阳极生成的气体为氧气,而常温常压下气体摩尔体积大于22.4L/mol,故阳极生成的氧气的物质的量小于1mol,则转移的电子数小于4N A 个,故C错误;D、合成氨的反应为可逆反应,故不能进行彻底,则得到的氨气分子个数小于0.2N A 个,故D错误.故选B.【点评】本题考查了阿伏伽德罗常数的有关计算,掌握物质的量的计算公式和物质结构是解题关键,难度不大.6.(3分)下列有关反应热的说法正确的是()A.任何酸与碱反应生成1 mol H2O的过程中,放出的热量均相同B.等量的硫蒸气和硫固体分别完全燃烧,前者放出热量多C.光照时,H2(g)+Cl2(g)═2HCl(g)△H=aKJ/mol;若反应条件变为点燃,△H将减少D.表示碳燃烧热的热化学方程式为:2C(s)+O2(g)═2CO(g)△H=﹣221kJ•mol ﹣1【分析】A.弱酸与弱碱在溶液中主要以分子形式存在,电离吸热;B.等质量的同种物质,气态时具有的能量高;C.反应热与反应条件无关;D.燃烧热是指1mol物质完全燃烧生成最稳定的氧化物所放出的热量.【解答】解:A、弱酸与弱碱在溶液中主要以分子形式存在,由于电离吸热,生成1mol液态水放出的热量小于57.3kJ,故A错误;B.等质量的同种物质,气态时具有的能量高,所以硫蒸汽的能量大于硫固体的能量,因此,等量的硫蒸气和硫固体分别完全燃烧,前者放出热量多,故B正确;C.反应热与反应条件无关,只与反应物的始态和终态有关,所以光照时,H2(g)+Cl2(g)═2HCl(g)△H=aKJ/mol;若反应条件变为点燃,△H将不变,故C错误;D.燃烧热是指1mol物质完全燃烧生成最稳定的氧化物所放出的热量,热化学方程式中CO的计量数应该为1,故D错误.故选B.【点评】本题考查学生燃烧热的概念以及盖斯定律的应用,注意知识的积累和应用是关键,题目难度不大,侧重于考查学生的分析能力.7.(3分)一定条件下,向一带活塞的密闭容器中充入3mol H2和1mol N 2,发生下列反应:3H2(g)+N2(g)⇌2NH3(g).达到平衡后改变下述条件,HN3气体平衡浓度不改变的是()A.保持温度和容器内压强不变,充入1molNH3(g)B.保持温度和容器内压强不变,充入1molAr(g)C.保持温度和容器体积不变,充入1molN2(g)D.保持温度和容器体积不变,充入1molNH3(g)【分析】A.在恒温恒压下充入1mol NH3(g),将氨气折算成氮气和氢气,它们的物质的量之比为1:3,与原平衡相同,所以它与原平衡为等效平衡,所以氨气的浓度也与原平衡相同;B.保持温度和容器体积不变,充入1mol Ar(g),总压增大分压不变,平衡不动,所以氨气的浓度也与原平衡相同.C、保持温度和容器体积不变,充入1molN2(g),平衡正向移动;D.保持温度和体积不变,充入1molNH3(g),相当于增大压强,平衡正向进行;【解答】解:A.在恒温恒压下充入1mol NH3(g),将氨气折算成氮气和氢气,它们的物质的量之比为1:3,与原平衡相同,所以它与原平衡为等效平衡,所以氨气的浓度也与原平衡相同,故A正确;B.保持温度和容器压强不变,充入1mol Ar(g),总压不变分压减小,平衡逆向移动,所以氨气的浓度减小,故B错误;C.保持温度和容器压强不变,充入1molN2(g),平衡正向移动,氨气的浓度增大,但比原平衡小,故C错误;D.保持温度和体积不变,充入1molNH3(g),相当于增大压强,平衡正向进行,氨气浓度增大,故D错误;故选A.【点评】本题主要考查了改变条件对化学平衡的影响,解题时要注意运用等效平衡的观点分析,难度中等.8.(3分)一定条件下,密闭容器中可逆反应:X(g)+Y(g)⇌Z(g)+W(s):△H>0 已达平衡下列叙述正确的是()A.保持其它条件不变,加入少量W,平衡将逆向移动B.保持温度和体积不变,加入少量X,正、逆反应速率均增大C.保持体积不变,升高温度,正反应速率增大,逆反应速率降低D.保持温度不变,将体积压缩一半,新平衡时体系压强变为原来的两倍【分析】A.W为固体,加入固体对化学平衡无关;B.保持温度和体积不变,加入少量X,平衡正向进行,达到新平衡状态正逆反应速率大于原来反应速率;C.反应是吸热反应,升温平衡正向进行,反应速率增大;D.保持温度不变,将体积压缩一半,压强增大反应前后气体体积减小,所以增大压强平衡正向进行.【解答】解:A.保持其它条件不变,加入少量W,W为固体平衡不移动,故A 错误;B.加入少量X,瞬间正反应速率增大,此时逆反应速率不变,随反应进行,正反应减小,逆反应增大,最后达到平衡状态,正逆反应速率都增大,故B正确;C.保持体积不变,升高温度,正反应速率增大,逆反应速率增大,故C错误;D.保持温度不变,将体积压缩一半,压强增大反应前后气体体积减小,所以增大压强平衡正向进行,新平衡时体系压强小于原来的两倍,故D错误;故选B.【点评】本题考查了化学平衡影响因素、平衡移动原理的理解,注意反应特征和改变的条件,注意固体和纯液体不影响化学平衡,题目难度中等.9.(3分)在密闭容器中,反应X2(g)+Y2(g)⇌2XY(g);△H<0,达到甲平衡.在仅改变某一条件后,达到乙平衡,图中对此过程的分析正确的是()A.图I是加入适当催化剂的变化情况B.图Ⅱ是扩大容器体积的变化情况C.图Ⅲ是增大压强的变化情况D.图Ⅲ是升高温度的变化情况【分析】由反应X2(g)+Y2(g)2XY(g);△H<0,则该反应为反应前后体积不变的反应,若增大压强,正逆反应速率同等程度的增大,但化学平衡不移动;若升高温度,正逆反应速率都增大,化学平衡逆向移动,则逆反应大于正反应速率;若使用催化剂,正逆反应速率同等程度的增大,但化学平衡不移动,然后结合图象依次解答.【解答】解:A、因催化剂使正逆反应速率同等程度的增大,则与图Ⅰ不符合,故A错误;B、扩大容器体积相当于减小压强,则正逆反应速率同等程度的减小,而图象中反应速率同等程度的增大,与图Ⅱ不符合,故B错误;C、对该反应,改变压强化学平衡不移动,则XY的含量不发生变化,与图象Ⅲ不符合,故C错误;D、由图象可知乙的温度大于甲的温度,升高温度化学平衡逆向移动,XY的含量减小,与图象相符合,故D正确;故选D.【点评】本题考查化学反应速率、化学平衡与图象的关系,明确影响因素及图象中纵横坐标的含义、点与线的含义是解答本题的关键.10.(3分)下列有关电解的说法正确的有()A.在铁件上镀银时,金属银作电解槽的阴极B.用石墨电极电解硫酸溶液,其实质是电解水,故溶液PH值不变C.电解法精炼铜时,电解一段时间后,电解液中C(Cu2+)将略有下降D.为防止深埋地下的钢铁管道腐蚀,可将其与直流电源的正极相连【分析】A.电镀池本质是电解池,但电镀池中,镀层金属作阳极,镀件作阴极,电镀液含有镀层金属阳离子;B.根据离子放电顺序可知,实质是电解水,硫酸物质的量不变,但溶液体积减小;C.阳极上,粗铜中比Cu活泼的金属首先放电,然后Cu再放电形成Cu2+进入溶液,而阴极上是铜离子放电析出Cu;D.构成电解池进行金属防护时,被保护的金属应作阴极.【解答】解:A.在铁件上镀银时,金属银作电解槽的阳极,铁件作阴极,故A 错误;B.根据离子放电顺序可知,用石墨电极电解硫酸溶液,实质是电解水,硫酸物质的量不变,但溶液体积减小,溶液酸性增强,则溶液pH减小,故B错误;C.阳极上,粗铜中比Cu活泼的金属首先放电,然后Cu再放电形成Cu2+进入溶液,而阴极上是铜离子放电析出Cu,由电子转移守恒可知,阴极析出的Cu比阳极消耗的Cu多,则电解液中C(Cu2+)将略有下降,故C正确;D.为防止深埋地下的钢铁管道腐蚀,可将其与直流电源的负极相连,为外加电流的阴极保护法,故D错误,故选:C.【点评】本题考查电解工作原理及其应用,涉及电镀、粗铜精炼、金属腐蚀与防护,关键理解电解池工作原理,注意电镀池中镀层金属作阳极,镀件作阴极,电镀液含有镀层金属阳离子.11.(3分)将0.1L含有0.02mol CuSO4和0.01molNaCl的水溶液用惰性电极电解.电解一段时间后,一个电极上得到0.01mol Cu,另一电极析出的气体()A.只有Cl2 B.只有O2C.既有Cl2又有O2D.只有H2【分析】溶液中含有n(Cu2+)=0.02mol,n(Cl﹣)=0.01mol;用惰性电极电解,电解一段时间后,一个电极上得到0.01mol Cu,是阴极反应,另一电极析出的气体为阳极反应;发生的电极反应为:阳极电极反应:2Cl﹣﹣2e﹣=Cl2↑;阴极电极反应:Cu2++2e﹣=Cu;阳极离子物质的量和电子转移计算判断,放电的离子情况;【解答】解:溶液中含有n(Cu2+)=0.02mol,n(Cl﹣)=0.01mol;用惰性电极电解,电解一段时间后,一个电极上得到0.01mol Cu,是阴极反应,另一电极析出的气体为阳极反应;发生的电极反应为:根据得到铜物质的量计算电子转移,阳极电子转移守恒分析判断离子反应情况;阳极电极反应:2Cl﹣﹣2e﹣=Cl2↑;0.01mol 0.01mol4OH﹣﹣4e﹣=2H2O+O2↑0.01mol 0.01mol阴极电极反应:Cu2++2e﹣=Cu;0.02mol 0.01mol依据上述分析和计算得到,阳极反应生成的气体是氧气和氯气;故选C.【点评】本题考查了混合电解的电极原理应用,离子放电顺序和放电情况判断,关键是电子守恒的应用进行判断放电离子.12.(3分)如图为直流电源电解稀Na2SO4水溶液的装置.通电后在石墨电极a 和b附近分别滴加几滴石蕊溶液.下列实验现象中正确的是()A.逸出气体的体积,a电极的小于b电极的B.一电极逸出无味气体,另一电极逸出刺激性气味气体C.a电极附近呈红色,b电极附近呈蓝色D.a电极附近呈蓝色,b电极附近呈红色【分析】A、电解水时,阳极产生的氧气体积是阴极产生氢气体积的一半;B、氢气和氧气均是无色无味的气体;C、酸遇石蕊显红色,碱遇石蕊显蓝色,酸遇酚酞不变色,碱遇酚酞显红色;D、酸遇石蕊显红色,碱遇石蕊显蓝色,酸遇酚酞不变色,碱遇酚酞显红色.【解答】解:A、和电源的正极b相连的是阳极,和电源的负极a相连的是阴极,电解硫酸钠的实质是电解水,阳极b放氧气,阴极a放氢气,氧气体积是氢气体积的一半,故A错误;B、a电极逸出氢气,b电极逸出氧气,均是无色无味的气体,故B错误;C、a电极氢离子放电,碱性增强,该极附近呈蓝色,b电极氢氧根离子放电,酸性增强,该极附近呈红色,故C错误;D、a电极氢离子放电,碱性增强,该极附近呈蓝色,b电极氢氧根离子放电,。
高二上学期化学期末考试试卷一、单选题1. 2018 年9月,中国国际能源产业博览会在太原召开。
下列关于能源说法错误的是()A . 煤、石油和天然气的化学能归根到底来自太阳能B . 在能源的开发和利用中必须同时考虑对环境的影响C . 天然气是一种高效清洁的能源D . 我的煤炭储量十分丰富,人类可以无穷无尽地开发2. 在密闭容器中进行可逆反应,气体A与B反应生成C,其反应速率分别用VA、VB、VC 表示,三者之间有以下关系:VB=3VA,3VC =2VB,则此反应的化学方程式为()A . A+B CB . 6A+2B 3CC . 3A+B 2CD . A+3B 2C3. 某反应使用催化剂后,其反应过程中的能量变化如图,下列说法错误的是A . 总反应为放热反应B . 使用催化剂后,活化能不变C . 反应①是吸热反应D . △H=△H1+△H24. 如图所示,相同温度下,在容器Ⅰ和Ⅱ中分别充入等物质的量的HI,发生反应2HI H2(g)+I2。
下列关于反应起始时容器Ⅰ和Ⅱ中活化分子的说法错误的是A . Ⅰ和Ⅱ中活化分子数相同B . Ⅰ和Ⅱ中活化分子百分数相同C . Ⅰ和Ⅱ中单位体积内活化分子数相等D . Ⅰ中化学反应速率比Ⅱ中的小5. 室温下,设1L pH=6 的AlCl3溶液中,由水电离出的H+物质的量为n1;1L pH=6 的HCl 溶液中,由水电离出的H+物质的量为n2.则n1/n2的值是A . 0.01B . 1C . 10D . 1006. 一种新型火药用高氯酸钾代替硝酸钾,用糖类代替木炭和硫磺,可避免二氧化硫等有害物质的排放,这种新型火药爆炸的热化学方程式:C6H12O6+3KClO4=3KCl+6H2O+6CO2 △H=xkJ/mol,已知:葡萄糖的燃烧热:△H1=akJ/mol,KClO4=KCl+2O2 △H2=bkJ/mol,H2O= H2O △H3=ckJ/mol,则x 为()A . a+3b-6cB . 6c+3a-bC . a+b-6cD . 6c+a-b7. 关于水解应用的说法,错误的是A . 在氯化铵的浓溶液中加入镁粉会产生气泡B . 配制氯化铁溶液时,将氯化铁溶液在较浓的盐酸中再水稀释C . 硫酸铵和草木灰混合施用到农田可以增强肥效D . 可用油脂的碱性水解来制备肥皂和甘油8. 如图表示钢铁在海水中的锈蚀过程的模型,以下有关说法正确的是A . 该金属腐蚀过程为析氢腐蚀B . 正极为C,发生的反应为氧化反应C . 在强酸性条件下发生的是吸氧腐蚀D . 正极反应为: 2H2O+O2+4e-=4OH-9. 人工光合系统装置(如图)可实现以CO2和H2O 合成CH4。
下列有关说法错误的是()A . 该装置中铜为正极B . 电池工作时H+向Cu电极移动C . GaN 电极表面的电极反应式为: 2H2O-4e-═O2+4H+D . 反应CO2+2H2O═CH4+2O2中每消耗1mol CO2转移4mol e-10. 某兴趣小组设计了如图所示原电池装置(盐桥中吸附有K2SO4饱和溶液)。
下列说法正确的是()A . 该原电池的正极反应是Cu2++2e-=CuB . 甲烧杯中溶液的血红色逐渐变浅C . 盐桥中的SO42-流向甲烧杯D . 若将甲烧杯中的溶液换成稀硝酸,电流表指针反向偏转11. 下列关于难溶电解质溶解平衡的说法正确的是()A . 可直接根据Ksp的数值大小比较难溶电解质在水中的溶解度大小B . 在AgCl 的饱和溶液中,加入蒸馏水,Ksp不变C . 难溶电解质的溶解平衡过程是可逆的,且在平衡状态时,v溶解=v沉淀=0D . 25℃时,Ksp>Ksp,向AgCl 的饱和溶液中加入少量KI固体,一定有黄色沉淀12. 常温下,用铂作电极电解1L,1mol·L-1 的氯化钠溶液,当收集到1.12L 氯气(标准状况)时,溶液的pH 约为(不考虑气体溶解,忽略溶液体积变化)()A . 1B . 7C . 13D . 1413. 常温下,有浓度均为0.1mol/L、体积均为100mL 的两种一元酸HX、HY 溶液,下列叙述错误的是()A . 若此时HY 溶液的pH=3,则HY 是弱酸B . 若分别加入0.01molNaOH 固体,则酸碱恰好完全中和C . 若分别加入0.01molNaOH 固体,则所得溶液的pH 均为7D . 若此时HX 溶液的pH=1,则由水电离出的c(H+)=1×10-13 mol/L14. 一般较强酸可制取较弱酸,这是复分解反应的规律之一。
已知在常温下测得浓度均为0.1mol/L的下列3 种溶液的pH:溶质NaHCO3Na2CO3NaClOpH8.3411.610.3下列有关说法正确的是()A . 以上溶液的pH 是用广泛pH 试纸测定的B . 反应CO2+H2O+2NaClO=Na2CO3+2HClO可以发生C . 室温下,电离常数:K2>KD .在新制氯水中加入少量NaHCO3固体可以提高溶液中HClO 的浓度15. 常温下,下列关于溶液中粒子浓度大小关系的说法正确的是()A . 0.1mol/LNa2CO3 溶液中:c(Na+)=2c(CO32-)+c(HCO3-)+c(H2CO3)B . 0.1mol/L NH4Cl的溶液和0.1mol/LNH3·H2O的溶液等体积混合后溶液中:c (Cl-)>c(NH4+)>c(OH-)>c(H+)C . 醋酸钠溶液中滴加醋酸溶液,则混合溶液一定有:c(Na+)<c(CH3COO-)D . 0.1 mol/L NaHS 的溶液中:c(OH-)+ c(S2-)= c(H+)+c(H2S)16. 测定0.1 mol/LNa2SO3溶液先升温再降温过程中的pH ,数据如下。
实验过程中,取①、④时刻的溶液,加入盐酸酸化的BaCl2 溶液做对比实验,④产生白色沉淀多。
下列说法错误的是()A . 此实验中Na2SO3溶液的pH 是由pH 计测定的B . ④与①的PH 不同,是由于SO32—浓度减小造成的C . ①→③的过程中,温度和浓度对水解平衡移动方向的影响一致D . ①与④的KW值相等17. 在25℃时,密闭容器中X、Y、Z 三种气体的初始浓度和平衡浓度如下表:物质XYZ初始浓度/0.10.2平衡浓度/0.050.050.1下列说法正确的是()A . 反应达到平衡时,X 和Y 的转化率相等B . 增大压强使平衡向生成Z 的方向移动,平衡常数增大C . 反应可表示为X+3Y 2Z,其平衡常数为1600D . 若该反应的正反应方向为放热反应,升高温度,化学反应速率增大,反应的平衡常数也增大18. 已知Na2SO3和KIO3 反应过程和机理较复杂,一般认为分以下①~④步反应。
①IO3-+SO32-=IO2-+SO42-②IO2-+2SO32-=I-+2SO42-③5I-+IO3-+6H+=3I2+3H2O④I2+SO32-+H2O=2I-+SO42-+2H+下列说法错误的是:()A . IO2-和I-是该反应的催化剂B . 此反应总反应速率由反应①决定C . 此反应①中氧化剂是IO3-,反应③中还原剂是I-D . 若生成0.5mol 碘单质,则总反应中有5mol 电子转移19. 某温度下,向一定体积0.1mol/L 醋酸溶液中逐滴加入等浓度的NaOH 溶液,溶液中pOH 与pH 的变化关系如图所示,则正确的是A . M 点所示溶液导电能力强于Q 点B . N 点所示溶液中c>cC . Q 点所示的溶液pH 一定等于7D . Q 点加入NaOH 溶液的体积等于醋酸溶液的体积20. 工业上电解Na2CO3的原理如图所示。
下列说法错误的是A . 阴极产生的物质A 是H2B . 电解一段时间后,阳极附近溶液的PH 将增大C . 该离子交换膜应为阳离子交换膜D . 阳极电极反应为4CO32-+2H2O-4e-=4HCO3-+O2↑二、实验题21. 现用0.1000mol/L KMnO4 酸性溶液滴定未知浓度的无色H2C2O4 溶液。
请回答下列问题(1)该反应的离子方程式是________。
(2)盛放高锰酸钾溶液的是________ 滴定管,其原因是________。
(3)滴定终点的现象为________。
(4)若某次滴定开始和结束时,滴定管中的液面如图所示,则终点的读数为________mL。
小明同学根据3 次实验求得平均消耗高锰酸钾溶液的体积为VmL,请计算该H2C2O4溶液的物质的量浓度为________mol/L(5)下列操作使测定结果偏低的是___。
A . 酸式滴定管未用标准液润洗直接注入KMnO4标准液B . 滴定前盛放草酸溶液的锥形瓶用蒸馏水洗净后没有干燥C . 酸式滴定管尖嘴部分在滴定前没有气泡,滴定后有气泡D . 读取KMnO4标准液时,开始仰视读数,滴定结束时俯视读数三、解答题22. 已知氢硫酸是一种二元弱酸,请回答以下问题:(1)已知0.1mol/L NaHS 溶液显碱性,则c________c。
(2)常温下,向0.2mol/L的H2S溶液中逐滴滴入0.2mol/L NaOH 溶液至中性,此时溶液中以下所示关系错误的是___。
A . c(H+)·c(OH-)=1×10-14B . c=c+2cC . c> c+c+ c(H2S)D . c(H2S)> c(3)已知常温下,CaS 饱和溶液中存在平衡CaS Ca2++S2- △H>0。
①温度升高时,KSP =________ 。
②滴加少量浓盐酸时,c________,原因是________(用文字和离子方程式说明)。
③若向CaS 饱和溶液中加入Cu2 溶液中,生成一种黑色固体物质,写出该过程中反应的离子方程式:________。
四、综合题23. 研究表明:丰富的CO2 可以作为新碳源,解决当前应用最广泛的碳源(石油和天然气)枯竭危机,同时又可缓解由CO2累积所产生的温室效应,实现CO2的良性循环。
(1)目前工业上有一种方法是用CO2加氢合成低碳烯烃。
现以合成乙烯为例、该过程分两步进行:第一步:CO2(g)+H2(g)CO(g)+H2O(g)△H=+41.3kJ/mol第二步:2CO(g)+4H2(g)C2H4(g)+2H2O(g)△H=-210.5kJ/mol①CO2加氢合成乙烯的热化学方程式为________。
②一定条件下的密闭容器中,上述反应达到平衡后,要加快反应速率并提高CO2 的转化率,可以采取的措施是________。
A.减小压强B.增大H2浓度C.加入合适的催化剂D.分离出水蒸气(2)另一种方法是将CO2 和H2 在230℃催化剂条件下生成甲醇蒸气和水蒸气,在不同条件下测得平衡时甲醇的物质的量随温度、压强的变化如图所示。