最新心血管介入诊治及护理
- 格式:ppt
- 大小:6.82 MB
- 文档页数:30
悦读大家·诊疗-108 - Family life guide谢秀琴文(乐山市人民医院 介入室)所谓的心脏介入术,是临床上诊断与治疗心血管疾病的新型技术,通过对患者实施体表血管穿刺,并借助于数字减影连续投照作用,利用临床上特定的心脏导管操作技术就可以对患者的心脏情况进行诊断与治疗。
从实际应用情况来看,心脏介入术作为近代来较为先进的心脏疾病诊治疗法,其整体的发展十分迅速,它所涵盖的手术类型也很多,比如冠状动脉造影术、PTCA+支架术、二尖瓣球囊扩张术以及先天性心脏病介入治疗术等都属于是心脏介入术。
冠脉内介入术治疗的术后护理从目前临床治疗的情况来看,经桡动脉穿刺术是比较常见的治疗手段,经桡动脉途径实施的介入术可以治疗多种复杂及高难度的病变,但是在实践过程中,仍有并发症发生,常见的并发症有:①前臂疼痛或者不适;②桡动脉痉挛;③穿刺点出学;④前臂血肿;⑤前臂筋膜室综合征;⑥桡动脉闭塞等。
针对这些可能出现的并发症,临床上也有其对应的护理措施,比如针对患者出现的前臂疼痛或不适,可以采取以下措施:①缓解患者的精神压力,转移患者注意,使其精神完全放松,血管保持松弛;②对即将进行穿刺的部位进行充分的麻醉,减轻其穿刺时的局部刺激;③在操纵器械的时候,护理人员动作要轻柔,如果感觉在穿刺过程中有明显的阻力,则应缓慢撤出然后重新进入;④最好选择较细的导管材料,以此来减轻对血管壁的刺激;⑤全程都应当进行透视操作,若患者的解剖走行异常,则要采用超滑导丝,调整好方案后再缓慢地通过血管。
除此之外,在为患者实施了冠脉内介入术后,还有以下几种情况是需要护理人员多加注意的:持续实施24~48小时的心电及血压监护。
手术结果后,医护人员严密观察患者血压、心律、心率以及其他各项生命体征的变化。
在初始护理阶段,每过15~30分钟就应该为患者测量一次血压、脉搏与心率,随着护理时间的推移,后续可保持在每2小时测量一次即可。
若检测过程中发现患者生命体征出现了异常变化,必须立即上报到主管医生处,并及时为患者采取医疗护理,尤其是要预防、警惕冠脉内介入术患者出现冠状动脉急性闭塞并发症,一旦出现此症患者的心前区将突发疼痛问题,有些患者甚至会出现猝死。
心血管介入治疗的护理内容心脏介入是一种新型诊断与治疗心血管疾病技术,是目前较为先进的心脏病诊治方法,进展也非常迅速,随着该技术在我国各地的拓宽和发展,心脏介入术的护理随之不断更新、改进,并取得了很大进展。
一、什么是心血管介入治疗介入治疗是近几年来新兴的一种用于心血管疾病治疗的方式,是在不开刀的前提下,在皮肤、血管上做几个直径只有几毫米的细微通道,或者直接利用人体本来已有的通道加之影像系统的应用来进行疾病的诊断和治疗。
相比于传统的治疗方法,介入治疗以其微小创伤和高效的治疗效果闻名医学界,在心血管疾病中的应用也越来越广泛。
但是该项技术还处于发展的阶段,目前虽然能够治疗部分心血管疾病,局部血管狭窄问题,仍然不能阻止动脉硬化等疾病的发生和发展,而且很多患者在术后仍然存在身体、心理、社会角色等方面的问题,因此,采用介入治疗并不是治疗的终止,介入治疗术后的康复也是非常重要的。
心血管疾病介入治疗术后康复的含义心脏康复不仅包括以有氧运动、身体机能和各方面功能恢复为主的医学康复,还包括预防心血管疾病复发,提高患者的健康教育以及恢复患者的社会功能、使患者能够完全回归社会等多方面的康复,不仅包括患者身体的康复,也包括患者心理健康和社会功能的恢复。
二、心血管介入治疗的护理介入治疗的护理,主要分3大块,即术前护理、术中护理、术后护理,作为病房护士,则主要从术前和术后掌握。
不管是术前还是术后护理,所囊括的点都较多、较细,用张老师通俗易懂的话来讲,“不管做任何介入术,首先要做的就是告知介入术目的,既要告知优势,也要把可能出现的问题解释清楚”,同时要做好患者及家属的心理工作,以取得患者及家属的配合。
当然,术前要完善相关检查;做好备皮、更衣、留针、碘过敏实验及相关术前健康宣教;严密观察术前生命体征。
患者从介入室返回病房,则要做好术后护理,以冠脉造影及支架植入术为例:1. 严密监测生命体征,及时给予心电监护或遥测心电监护。
2. 检查术肢敷料情况,检查肌张力,测量术肢穿刺点上下周径,必要时测量肘窝上下周径。
心血管病介入治疗相关知识及围手术期护理一、概括心血管病介入治疗是一种先进的治疗手段,对于改善心血管疾病的预后和生活质量具有重要意义。
随着医疗技术的不断进步,介入治疗在心血管领域的应用越来越广泛。
本文将详细介绍心血管病介入治疗的相关知识,包括其定义、发展历程、技术特点以及应用范围。
同时本文将重点阐述围手术期护理的重要性,包括术前准备、术中护理和术后观察与护理等方面的内容。
通过本文的阅读,读者将全面了解心血管病介入治疗的相关知识以及围手术期护理的关键要点,为临床护理工作提供指导,帮助患者顺利度过手术期,提高治疗效果和康复率。
1. 心血管病介入治疗的重要性心血管病介入治疗是一种现代化的治疗方法,在心血管病领域扮演着举足轻重的角色。
随着人们生活节奏的加快和生活习惯的改变,心血管疾病的发病率逐年上升,而心血管病介入治疗的应用正是解决这一难题的重要手段之一。
与传统的手术治疗相比,介入治疗具有创伤小、恢复快、并发症少等优点,能够有效改善患者的生存质量。
其通过先进的医疗技术和设备,对狭窄或堵塞的血管进行扩张、疏通,达到恢复血液流通的目的,对于急性心肌梗塞、冠心病等严重心血管疾病的抢救和治疗具有至关重要的作用。
因此心血管病介入治疗的重要性不容忽视,其在现代医学领域中的地位日益凸显。
而在此背景下,围手术期护理的合理性、科学性和高效性更是直接关系到患者的康复效果和生命质量,对此进行深入研究与探讨是十分必要的。
2. 心血管疾病对全球健康的影响心血管疾病已成为全球范围内的重大健康问题,其高发率及死亡率给全球社会经济带来巨大负担,严重影响着人们的日常生活质量。
在全球范围内,心血管疾病是导致死亡的主要原因之一,尤其在工业化国家和发达城市,其发病率呈现出逐年上升的趋势。
随着人口老龄化的加剧、生活方式的改变(如饮食结构的改变、缺乏运动等),以及高血压、糖尿病等慢性病的高发,心血管疾病的威胁愈发严重。
这不仅给患者带来巨大的身心痛苦,而且给医疗系统带来巨大压力,增加了医疗成本和社会经济负担。
心血管介入治疗护理实用技术摘要:心血管介入治疗是一种重要的方法,用于诊断和治疗心血管疾病。
护理人员在这一过程中扮演着关键的角色,负责提供全面的护理和支持。
本文总结了心血管介入治疗护理的实用技术,包括监测生命体征、放射线的保护和术后护理。
通过运用这些技术,护理人员能够确保患者在治疗过程中的安全性、舒适性和康复,并为治疗的成功做出贡献。
关键词:心血管;介入治疗;护理实用技术引言:心血管介入治疗是一种常见的方法,用于诊断和治疗心血管疾病。
在这一过程中,护理人员发挥着重要的角色,为患者提供全面的护理和支持。
心血管介入治疗护理的实用技术涉及到许多关键方面,包括监测生命体征、注意放射线的保护、术后护理等。
通过运用这些技术,护理人员能够确保患者的安全、舒适和康复,并为治疗的成功发挥积极的作用。
一、监测生命体征在心血管介入治疗中,监测患者的生命体征是护理人员的重要职责之一。
通过密切监测患者的生命体征,护理人员能够及时发现和处理任何潜在的并发症或异常情况。
这些生命体征包括心率、血压、呼吸频率和血氧饱和度。
心率是患者心脏搏动的频率,通常以每分钟搏动次数来计算。
护理人员可以使用心电监护仪或手动脉搏触诊来测量患者的心率[1]。
正常心率范围在60-100次/分钟之间,但在心血管介入治疗过程中,患者可能会经历一些变化。
护理人员应密切关注心率的变化,并及时报告异常情况,如心率过快、过慢或心律失常的出现。
血压监测是评估患者血液循环状态和心脏负荷的重要指标。
护理人员可以使用无创血压测量仪或动脉插管来监测患者的血压。
他们应定期测量血压,并记录收缩压、舒张压和平均压的数值。
通过监测血压,护理人员能够评估患者的循环情况,并及时发现低血压或高血压情况,采取相应的护理干预措施。
呼吸频率是指患者每分钟的呼吸次数。
护理人员可以通过观察患者胸部的起伏或使用呼吸监护仪来监测呼吸频率。
正常成人的呼吸频率通常在12-20次/分钟之间。
护理人员应密切观察患者的呼吸频率,特别是在治疗期间或术后阶段,以及在可能导致呼吸抑制的药物使用时。
心血管内科介入治疗的护理【摘要】心血管内科介入治疗的护理在整个治疗过程中至关重要。
在治疗前,护理人员应确保患者的身体状况符合治疗要求;治疗时,应协助医生完成手术并监测患者生命体征;治疗后,应及时观察患者恢复情况并给予必要的护理;对于可能出现的并发症,护理人员需要有应对方案;在整个过程中,护理人员要严格遵守操作规程并保持密切关注。
加强护理研究有助于提高患者治疗效果,减少并发症发生。
对心血管内科介入治疗的护理要求严格,护理人员必须具备专业知识和技能,以确保患者的安全和健康。
【关键词】心血管内科介入治疗、护理、意义、要求、前的护理、时的护理、后的护理、并发症的护理、注意事项、作用、研究、效果、患者、发生、结论。
1. 引言1.1 心血管内科介入治疗的护理意义心血管内科介入治疗的护理意义在患者的治疗过程中起着至关重要的作用。
心血管内科介入治疗是一种非手术治疗方式,通过导管等介入器械进入心血管系统进行诊断和治疗。
在这一过程中,护理人员需密切配合医疗团队,为患者提供全方位的护理服务。
心血管内科介入治疗的护理可以有效减少术后并发症的发生率。
护理人员在术前对患者进行全面评估,了解患者的病情和健康状况,为手术做好充分准备。
术中,护理人员紧密监测患者的生命体征,及时发现并处理异常情况,确保手术的顺利进行。
术后,护理人员对患者进行密切观察,及时发现并处理并发症,确保患者安全度过术后阶段。
心血管内科介入治疗的护理可以提高治疗效果。
护理人员在术前对患者进行心理护理,减轻患者的焦虑和恐惧。
在术中,护理人员积极配合医疗团队,确保手术的成功进行。
术后,护理人员对患者进行康复护理,指导患者进行恢复训练,促进患者早日康复。
心血管内科介入治疗的护理意义重大。
只有加强对心血管内科介入治疗的护理工作,才能提高患者的治疗效果,减少并发症的发生,确保患者安全度过手术过程。
1.2 心血管内科介入治疗的护理要求心血管内科介入治疗的护理要求是非常严格和细致的,因为这种治疗涉及到患者的心血管系统,一丝不慎可能导致严重后果。
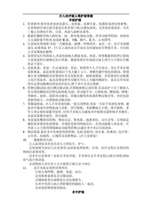
介入治疗病人得护理常规术前护理1.饮食指导:指导患者进食高蛋白、高热量、高维生素、低脂肪易消化得食物。
在食物得烹调方面尽量适合患者得口味,以增加食欲,尤其体质衰弱者,可在三餐之间增加牛奶、豆浆、鸡蛋与新鲜水果等。
2.根据医嘱指导病人做好血、尿、粪常规,凝血功能、肝肾功能等检验;协助病人完成影象学检查,如盆腔B超、MR、胸片、X光、心电图等.3.生命体征得观察:术前一天测体温、脉搏、呼吸四次,血压一次,送手术前测血压.如果体温37、5℃以上或有血压升高应及时通知医生暂缓手术,并向病人及家属做好解释。
4.需使用化疗药得病人,术前协助病人测量身高、体重,所得数据供医师计算病人体表面积以便确定化疗药量。
测量体重应在清晨让病人排空大小便后空腹状态下进行。
5.皮肤准备:术前一天完成沐浴、更衣、剪指等个人卫生清洁,及行手术区域皮肤准备。
备皮范围:脐部以下至大腿上1/3,两侧至腋中线包括阴部。
特别要注意双侧腹股沟穿刺部位有无皮肤疾患、破损或感染。
若需要进行动脉置入化疗药盒者,备皮范围延伸至双膝关节以上大腿内侧部位。
备皮完毕用油笔在足背动脉搏动明显处作标记,便于术中及术后观察。
6.药物过敏试验:进行碘过敏试验,并准确观察记录结果.皮试前护士应了解病人有无诱发碘副反应得危险因素,包括:肾功能不全、心肺疾病、糖尿病、哮喘、荨麻疹、湿疹、造影剂过敏史、其她过敏性疾病或药物过敏史等。
对有危险因素得病人,应谨慎做过敏试验.7.胃肠道准备:介入手术常规局麻,一般无须禁食,术前一天给予易消化食物,避免术中肠道内容物造成与误影。
排空膀胱:术前嘱病人小便,排空膀胱,老年人等必要时留置导尿管。
妇科手术病人为避免术中膀胱充盈影响手术操作,术前需留置导尿管,排空膀胱.8.术前按医嘱使用药物:例如安定、鲁米那、地塞米松、灭吐灵等。
目得就是减轻患者紧张焦虑情绪,并预防造影剂得副反应。
若需动脉置入药盒者,在术前3-5天使用增强凝血功能得药物,以减少术中术后局部渗血。
心内科介入标准护理流程急性心梗是一种严重的心血管疾病,需要进行标准的护理管理流程。
入院接诊时,需要进行多功能重症监护仪监测,并建立静脉通路,完成血清心肌坏死标记物血标本留取。
同时,应用硝酸酯类、抗血小板、抗凝药物,并进行低流量吸氧。
入科介绍时,需要介绍病区环境、陪伴、探视、饮食等规章制度,并告知患者严格卧床休息。
同时,将患者随身携带各种首饰交与患者家属。
在风险评估方面,需要评估心功能、心肌梗死心血管事件发生率、危险分层、出血风险以及其他肪理风险。
常规护理包括保持病室环境安静、限制探视、注意保暖,提供清淡、富含营养、易消化的饮食,并保持排便通畅。
在介入术前准备时,需要进行术前检查,完善血常规、凝血、血型、肝功能、肾功能、电解质状况及感染指标、心电图、心脏超声、胸片等检查。
同时,根据医嘱进行皮肤准备,并口服抗血小板药物。
介入术后护理需要监测生命体征,观察穿刺部位出血、血肿和足背动脉搏动情况,并注意并发症和出血情况。
在伤口护理方面,需要观察穿刺点有无出血、血肿,足背动脉搏动情况,下肢皮肤颜色、温度。
同时,告知患者穿刺侧肢体制动6-8h,8h后可翻身,24h可下地活动。
最后,需要进行心理护理,关注患者主诉,记录发作的频率、程度,帮助患者缓解心理压力。
避免大量饮水、饮酒、吃辛辣刺激性食物4)密切观察术后并发症:出血、心包积液、心肌梗死、脑卒中等5)协助患者进行康复训练,促进身体恢复6)向患者及家属讲解术后注意事项,如避免剧烈运动、保持规律的生活作息等7)定期复查,观察消融效果及是否出现复发情况经常巡视并主动关心患者,保持心情舒畅。
在患者卧床期间,协助患者进行生活护理,满足其需求。
通过使用通俗易懂的语言向患者讲解心肌梗死介入治疗的相关知识,消除其紧张和焦虑情绪。
射频消融标准护理管理流程包括入科介绍、风险评估、常规护理、完善检查、术前准备和术后护理。
在入科介绍阶段,需要告知患者病区环境、陪伴、探视、饮食等规章制度,并告知等级护理及活动范围。