电子设计-红外无线耳机报告
- 格式:doc
- 大小:266.00 KB
- 文档页数:9
一、实习目的1. 了解无线耳机的基本原理和组成,掌握无线耳机的工作流程。
2. 学习无线耳机电路的设计与制作,提高动手实践能力。
3. 熟悉无线耳机调试方法,确保耳机音质和功能的稳定性。
4. 培养创新意识,提高电子产品的研发和设计能力。
二、实习器材1. 无线耳机实验套件2. 电烙铁、焊锡丝、松香3. 调试工具:示波器、万用表、信号发生器等4. 印刷电路板(PCB板)5. 无线模块、音频解码芯片、电池等元器件三、实习内容1. 无线耳机电路原理学习- 了解无线耳机的基本组成:无线发射模块、接收模块、音频解码芯片、电池、耳机单元等。
- 学习无线耳机的工作原理:无线发射模块将音频信号调制后发射,接收模块接收信号并进行解调,最后由音频解码芯片输出音频信号驱动耳机单元。
2. 电路设计与制作- 根据无线耳机实验套件提供的电路图,进行电路设计与布局。
- 使用Protel软件绘制电路原理图和PCB板图。
- 根据PCB板图,在PCB板上焊接元器件。
3. 调试与测试- 使用示波器、万用表等工具对电路进行测试,确保电路连接正确、功能正常。
- 调试音频解码芯片,调整音质参数,使耳机音质达到最佳效果。
- 调试无线模块,确保无线信号稳定传输。
4. 成品组装与测试- 将焊接好的PCB板、耳机单元、电池等元器件组装成无线耳机。
- 对组装好的无线耳机进行音质和功能的测试,确保耳机性能符合要求。
四、实习步骤1. 电路设计与绘制- 根据无线耳机实验套件提供的电路图,了解电路组成和功能。
- 使用Protel软件绘制电路原理图,标注元器件型号和参数。
- 根据原理图绘制PCB板图,注意元件布局和走线。
2. 元器件焊接- 准备焊接工具和材料,包括电烙铁、焊锡丝、松香等。
- 按照PCB板图,将元器件焊接在PCB板上。
- 注意焊接质量和焊接顺序,确保电路连接可靠。
3. 调试与测试- 使用示波器、万用表等工具对电路进行测试,检查电路连接是否正确,功能是否正常。
ping primary school fire safety systems to e nha nce fire safety, prote ction of public property and t he life and property safety of teacher s and students, school fire safety into day-to-day ma nagement, is devel opi ng the following fire safety system. 1, strengt hen fire safety educati on of the whole school. Accordi ng to the re quireme nts of the Fire S ervices A ct, so t hat everyone has of keeping fire control safety, pr otecting fire control facilities, fire preve ntion, reports of fire学生毕业设计(论文)报告系别:专业:班号:学生姓名:学生学号:设计(论文)题目:基于单片机设计的红外线遥控器指导教师:设计地点:起迄日期:ping primary school fire safety systems to e nha nce fire safety, prote ction of public property and t he life and property safety of teacher s and students, school fire safety into day-to-day ma nagement, is devel opi ng the following fire safety system. 1, strengt hen fire safety educati on of the whole school. Accordi ng to the re quireme nts of the Fire S ervices A ct, so t hat everyone has of keeping fire control safety, pr otecting fire control facilities, fire preve ntion, reports of fire常州信息职业技术学院电子与电气工程学院毕业设计论文毕业设计(论文)任务书专业电子信息工程班级电子085 姓名傅浩一、课题名称:基于单片机设计的红外线遥控器二、主要技术指标:1.遥控距离:0~10m2.额定工作电压:直流3V(普通5号干电池2节);红外光平均辐照度≥40μW/cm2;指向性(辐照度为20μW/cm2)≥30度3.欠压条件下(直流2.4v):红外光平均辐照度≥20μW/cm2,指向性(辐照度为10μW/cm2)≥30度三、工作内容和要求:1.以AT89C2051单片机作为核心,综合应用了单片机中断系统、定时器、计数器等知识,应用红外光的优点2.遥控发射器通过对红外光发射频率的控制来区别不同的操作3.遥控接收器通过对红外光接收频率的识别,判断出控制操作,来完成整个红外遥控发射、接收过程四、主要参考文献:[1] 梅丽凤,王艳秋,张军等. 单片机原理及接口技术,北京:清华大学出版社,2004年.[2] 戴峻峰,付丽辉. 多功能红外线遥控器的设计,传感器世界.2002,8(12):16~18.[3] 李光飞,楼然苗,胡佳文等. 单片机课程设计实例指导,北京:北京航空航天出版社,2004年.[4] 苏长赞. 红外线与超声波遥控,北京:人民邮电出版社.1995年.学生(签名)2010 年 5 月7 日指导教师(签名)2010 年5 月10 日教研室主任(签名)2010 年5 月10 日系主任(签名)2010 年5 月12 日ping primary school fire safety systems to e nha nce fire safety, prote ction of public property and t he life and property safety of teacher s and students, school fire safety into day-to-day ma nagement, is devel opi ng the following fire safety system. 1, strengt hen fire safety educati on of the whole school. Accordi ng to the re quireme nts of the Fire S ervices A ct, so t hat everyone has of keeping fire control safety, pr otecting fire control facilities, fire preve ntion, reports of fire毕业设计(论文)开题报告设计(论文)题目基于单片机设计的红外线遥控器一、选题的背景和意义:随着社会的发展、科技的进步以及人们生活水平的逐步提高,各种方便于生活的遥控系统开始进入了人们的生活。
第1篇一、引言随着科技的飞速发展,耳机行业在近年来迎来了前所未有的繁荣。
从传统有线耳机到无线蓝牙耳机,再到如今的多功能智能耳机,耳机产品不断推陈出新,满足了消费者对于便捷、舒适、高品质听觉体验的追求。
本报告将基于2023年耳机市场的发展态势,对各类耳机产品进行年度总结,以期为耳机行业的发展提供参考。
二、市场概况1. 市场规模持续扩大根据相关数据显示,2023年全球耳机市场规模达到XX亿美元,同比增长XX%。
其中,无线蓝牙耳机占据市场主导地位,有线耳机市场份额逐渐缩小。
预计未来几年,无线蓝牙耳机市场仍将保持快速增长态势。
2. 产品种类日益丰富随着技术的不断进步,耳机产品种类日益丰富,涵盖了运动耳机、游戏耳机、降噪耳机、智能耳机等多个领域。
消费者可以根据自己的需求和喜好选择合适的产品。
3. 品牌竞争激烈在耳机市场,国内外品牌竞争激烈。
一方面,传统耳机品牌如索尼、苹果、森海塞尔等纷纷加大研发投入,推出具有竞争力的新产品;另一方面,新兴品牌如小米、华为、OPPO等通过技术创新和性价比优势迅速崛起,对传统品牌构成挑战。
三、产品特点1. 无线蓝牙技术无线蓝牙技术是耳机行业发展的关键,2023年,大部分耳机产品均采用蓝牙5.0及以上版本,实现了更稳定的连接和更低的功耗。
此外,一些高端耳机还支持LDAC、aptX等高清音频传输技术,进一步提升音质表现。
2. 主动降噪技术主动降噪技术成为耳机产品的重要卖点。
2023年,众多耳机品牌推出具有主动降噪功能的耳机,如索尼WF-1000XM4、华为FreeBuds Pro等。
这些耳机通过内置麦克风收集外界噪音,并通过反向声波进行抵消,有效降低噪音干扰。
3. 智能功能随着人工智能技术的不断发展,耳机产品逐渐融入智能功能。
例如,部分耳机支持语音助手、触控操作、运动监测等功能,为用户提供更加便捷的使用体验。
4. 个性化定制为了满足消费者对个性化需求的追求,部分耳机品牌推出定制服务。
第1篇一、实验目的1. 了解红外遥控的基本原理和组成。
2. 掌握红外遥控信号的发射和接收技术。
3. 评估红外遥控系统的性能,包括遥控距离、角度和抗干扰能力。
4. 分析实验过程中遇到的问题,并提出相应的解决方案。
二、实验原理红外遥控技术是一种无线通信技术,通过发射端发送红外信号,接收端接收并解析红外信号,从而实现对设备的控制。
红外遥控系统主要由发射端、传输介质和接收端组成。
三、实验器材1. 红外遥控器2. 红外接收模块3. 逻辑分析仪4. 万用表5. 电源6. 调试工具四、实验步骤1. 搭建实验平台:将红外遥控器和红外接收模块连接到逻辑分析仪,并将逻辑分析仪与电脑连接,以便实时观察和分析信号。
2. 测试遥控距离:在实验室内,保持红外遥控器和红外接收模块之间距离不变,逐步增加距离,记录不同距离下的遥控效果。
3. 测试遥控角度:在实验室内,保持红外遥控器和红外接收模块之间距离不变,改变红外遥控器与红外接收模块之间的角度,记录不同角度下的遥控效果。
4. 测试抗干扰能力:在实验室内,向红外遥控器和红外接收模块之间添加干扰信号,观察红外遥控系统的抗干扰能力。
五、实验结果与分析1. 遥控距离测试:在实验过程中,当红外遥控器和红外接收模块之间距离为5米时,遥控效果良好;当距离增加到10米时,遥控效果有所下降;当距离增加到15米时,遥控效果基本失效。
这表明红外遥控系统的遥控距离与发射端和接收端之间的距离有关,距离越远,遥控效果越差。
2. 遥控角度测试:在实验过程中,当红外遥控器和红外接收模块之间距离为5米时,在正前方角度范围内,遥控效果良好;当角度增加到45度时,遥控效果有所下降;当角度增加到90度时,遥控效果基本失效。
这表明红外遥控系统的遥控角度与发射端和接收端之间的角度有关,角度越大,遥控效果越差。
3. 抗干扰能力测试:在实验过程中,向红外遥控器和红外接收模块之间添加干扰信号,发现当干扰信号强度较高时,红外遥控系统的抗干扰能力较差,容易导致遥控失效。
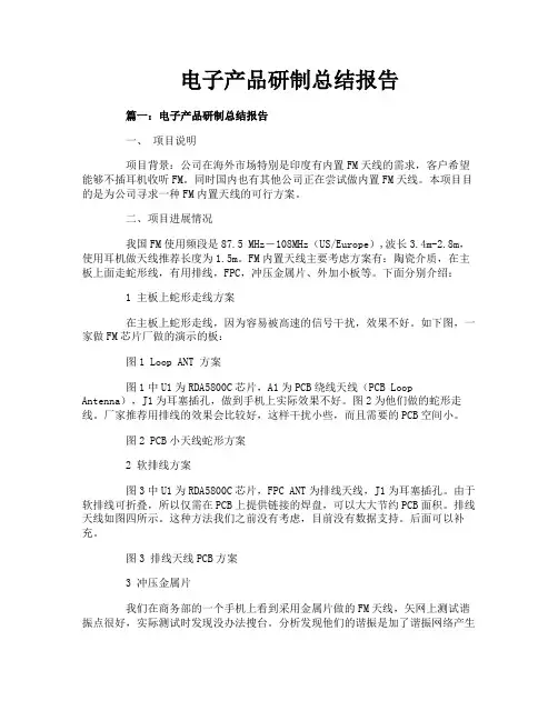
电子产品研制总结报告篇一:电子产品研制总结报告一、项目说明项目背景:公司在海外市场特别是印度有内置FM天线的需求,客户希望能够不插耳机收听FM。
同时国内也有其他公司正在尝试做内置FM天线。
本项目目的是为公司寻求一种FM内置天线的可行方案。
二、项目进展情况我国FM使用频段是87.5 MHz-108MHz(US/Europe),波长3.4m-2.8m,使用耳机做天线推荐长度为1.5m。
FM内置天线主要考虑方案有:陶瓷介质,在主板上面走蛇形线,有用排线,FPC,冲压金属片、外加小板等。
下面分别介绍:1 主板上蛇形走线方案在主板上蛇形走线,因为容易被高速的信号干扰,效果不好。
如下图,一家做FM芯片厂做的演示的板:图1 Loop ANT 方案图1中U1为RDA5800C芯片,A1为PCB绕线天线(PCB Loop Antenna),J1为耳塞插孔,做到手机上实际效果不好。
图2为他们做的蛇形走线。
厂家推荐用排线的效果会比较好,这样干扰小些,而且需要的PCB空间小。
图2 PCB小天线蛇形方案2 软排线方案图3中U1为RDA5800C芯片,FPC ANT为排线天线,J1为耳塞插孔。
由于软排线可折叠,所以仅需在PCB上提供链接的焊盘,可以大大节约PCB面积。
排线天线如图四所示。
这种方法我们之前没有考虑,目前没有数据支持。
后面可以补充。
图3 排线天线PCB方案3 冲压金属片我们在商务部的一个手机上看到采用金属片做的FM天线,矢网上测试谐振点很好,实际测试时发现没办法搜台。
分析发现他们的谐振是加了谐振网络产生的,能量都被匹配网络消耗了,基本上没有实质性的作用。
我们没有单独做冲压金属片的实验,借用这太手机分析在长度不够的情况下谐振点频率很高,不能搜台。
4 FPC方式用FPC的我们也测试过一家,在87.5 Mhz-108Mhz内没有谐振,尺寸也比较大,放在手机侧面,实测效果比较差。
MTK也有推荐他们自己的FM内置天线方案,目前没有样品测试,其中有一些注意事项(见附件)供参考。
红外线光发射机的设计与实现摘要红外技术在科学领域已经发展使用到了各行各业。
随着多媒体技术和通讯技术的不断发展,多媒体娱乐、信息高速公路等不断对信息数据的存储和传输提出了更高的要求.应用领域不断扩大,现在社会对即时传输也就有了更高的要求。
本设计利用射机将接入的音频信号通过红外光发射机产生微弱的电信号,再通过放大器进行放大驱动发射端工作,最终变为红外光信号传输给红外接收机除此外,本次设计针对红外发射要求频率高这一特点做出相应的改良,在发射端电路中运用三级放大,对初始化的电流信号进行放大,以便于其驱动发射端的两个发射头工作.该课题主要目的就是设计一个红外光发射机,能锻炼制板和焊接等基本技能.红外技术应用产品种类繁多,主要有红外传感器、红外通信、红外热像、红外光谱仪等.本设计主要运用红外通信技术来完成本次设计。
红外光发射机的通信系统设计相对比较简单,它主要就是对信号经过三级放大来传输给接收端,其最大的优点就是进行无线传输.关键词:红外技术,光发射机,EDA仿真技术。
1绪论1。
1选题背景及目的红外发射机是实现红外通信的关键器件,红外光发射机的设计可以对光发射机的组成部分、采用的元器件和应用到的科技技术深入理解,进而为实际应用奠定基础。
红外线属于一种电磁射线,他的特性就等同于无线电或X射线。
1672年,牛顿使用了可以分光切带有棱角的镜子吧太阳光分解成为7种颜色的单色。
1800年,在英国物理学家F。
W.郝胥尔从热的观点来研究各种光色的时候,偶尔发现在光带红光外的一个温度计比其他光的颜色的温度都要高,这个高温区总是卫浴光带的最边缘处红光外边。
经过反复实验,于是他宣布:因为总是位于红光的外侧,所以叫红外线,又称红外光辐射。
这种红外线具有热效应:生物体中的偶极子和自由电荷在电磁场的作用下,就按照电磁场的方向排列的趋势,在这个排列的过程中,引发了分子和院子没有规则的运动,就加剧而产生了热。
当红外辐射到达一定额度的时候,超过了这个生物体的散热能力,它就会使被照射的物体局部温度升高,这就是红外线的热效应。
基于锁相环CD4046红外无线耳机设计作者:魏文哲张晓青贾豫东来源:《价值工程》2016年第04期摘要:红外无线耳机稳定性较好,广泛应用于各种遥控器、收音机及早期手机中。
本文基于频率调制和锁相环技术的原理,设计一款基于锁相环CD4046的红外无线耳机,并详细介绍了其工作原理、电路设计及调试过程。
该无线耳机分为发射和接收两部分,采用频率调制方式,对音频信号进行处理。
其传输距离良好、接受范围大、成本低廉。
Abstract: Infrared wireless earphone has good stability, and is widely used in various kinds of remote control, radio, and early mobile phones. Based on the principle of frequency modulation and phase lock loop technology, this paper designs an infrared wireless earphone based on phase-locked loop CD4046, and introduces its working principle, circuit design and debugging process in detail. The wireless earphone contains two parts, transmitting and receiving. It adopts frequency modulation method for audio signal processing. It has good transmission distance, large receiving range and low cost.关键词:红外无线耳机;频率调制;CD4046;锁相技术Key words: infrared wireless earphones;frequency modulation;CD4046;phase-locked technique中图分类号:TN643 文献标识码:A 文章编号:1006-4311(2016)04-0136-030 引言计算机和通讯设备正在经历着从有线设备与网络向无线设备与网络的巨大转变。
应用电子技术专业毕业设计(论文)课题题目[5篇材料]第一篇:应用电子技术专业毕业设计(论文)课题题目应用电子技术专业毕业设计(论文)课题题目一、光电计数器的设计设计要求:1、实现0―999范围计数,能在超出最大值后溢出报警;2、要求使用红外发光二极管、光电管检测;3、能在设定值报警,能在报警后延时3秒钟自动关闭报警并自动重新计数;可以手动清除报警;4、要求光电发射管与接收管有1米以上的间距;5、画出完整的电路原理图(包含电源部分)和PCB板图。
二、水温控制器的设计1、水温能控制在25℃-60℃之间;2、可以以2℃为步进调节,控制误差±2℃;2、画出完整的电路原理图(包含电源部分)和PCB板图。
三、数字式可调稳压电源1、用89C51系列单片机控制实现;2、输出电压在0-24V之间可以任意调节,分辨率0.1V,输出电流最大1.5A;3、整机效率>60% ;4、画出完整的电路原理图(包含电源部分)和PCB板图,写出完整的程序。
四、采用protel实现XX电路板的设计1、画出完整的电路原理图、PCB板图;2、“XX”指电路可以自拟,但要求元件数须大于50个(至少包含一个多于40引脚的集成电路);3、电路原理图、PCB板图必须同时有电子文件和纸质文件;4、最好能通过工厂制作PCB实物;5、详细叙述设计过程,包括必要的设计原则说明。
五、12v/220v车载逆变电源1、实现DC12V到AC220V的转换,输出电流最大1A;2、电压稳定率220V±5%3、画出完整的电路原理图(包含电源部分)和PCB板图。
六、电子温度计的设计1、温度测量范围0℃~100℃,分辨率0.1℃;2、测量值用LED数码管显示;3、画出完整的电路原理图(包含电源部分)和PCB板图。
七、声光控制楼道灯开关1、白天灯灭,晚上有声响时灯亮,延迟25秒后熄灭;2、灯泡最大功率60W;3、画出完整的电路原理图(包含电源部分)和PCB板图。
耳机的产品设计报告书1. 介绍本报告书旨在对我们设计的耳机进行详细的介绍和说明。
我们的设计主要关注用户体验、音质和外观等方面,力求为用户提供高品质的音乐享受。
2. 设计目标根据市场调研和用户需求分析,我们的设计目标如下:- 提供卓越的音质体验,还原最真实的声音;- 舒适的佩戴体验,减轻长时间佩戴带来的疲劳感;- 时尚、简约的外观设计,符合现代年轻人的审美观。
3. 设计特点3.1 音质优化为了实现卓越的音质体验,我们采用了以下设计和技术:- 高保真音频解码芯片,能够还原音频源的细节和动态范围;- 低失真放大器,保证音频信号传输过程中不会失真;- 多重隔离设计,最大限度地减少外界干扰。
3.2 舒适佩戴长时间佩戴耳机容易引起疲劳感,为了提供舒适的佩戴体验,我们做出了以下设计改进:- 采用人体工学设计原理,将耳机与用户耳朵的接触点进行优化,减少压力;- 使用高品质材料,确保耳机适配性和轻盈性;- 减少杂音传导,提高佩戴舒适度。
3.3 时尚外观外观设计旨在符合年轻人的审美观,满足以下要求:- 采用简约、流线型设计,凸显现代感;- 提供多种颜色和款式选择,满足不同用户的个性化需求;- 使用优质的材料和制造工艺,确保产品质量和耐用性。
4. 技术参数以下是我们设计的耳机的主要技术参数:- 频率响应范围:20Hz - 20kHz;- 阻抗:32欧姆;- 灵敏度:98dB;- 驱动单元直径:40mm;- 最大功率:100mW;- 连接方式:有线/无线蓝牙。
5. 测试和评估为了验证我们设计的耳机在音质、佩戴舒适度和外观方面的表现,我们进行了一系列的测试和评估。
测试结果表明我们的设计目标得到了很好地实现,用户对我们的产品非常满意。
6. 市场竞争分析耳机市场竞争激烈,我们的产品将与许多知名品牌的产品竞争。
我们通过研究市场需求和用户反馈,不断改进和优化我们的产品,提高我们的市场竞争力。
7. 市场推广和销售计划为了推广和销售我们的产品,我们制定了以下市场推广和销售计划:- 利用社交媒体和网络广告宣传产品的特点和优势;- 在知名电子产品连锁店和在线平台上开展销售;- 与音乐相关的活动和艺人进行合作,提高品牌知名度。
无线耳机市场分析报告1.引言1.1 概述概述:随着科技的不断进步,无线耳机已经成为消费电子市场上的一个热门产品。
无线耳机通过蓝牙技术实现与音频设备的无线连接,给用户带来了更加便利和舒适的音乐和通话体验。
本报告将对无线耳机市场进行全面分析,包括市场概况、主要竞争对手分析以及消费者需求趋势等方面,以期为相关行业提供有益的参考和分析。
1.2 文章结构:本报告将分为三个主要部分。
首先,在引言部分,将对无线耳机市场进行概述,包括其发展历程和未来发展前景。
然后在正文部分,将对无线耳机市场的概况、主要竞争对手进行分析,以及消费者需求趋势进行深入研究。
最后,在结论部分,将对市场发展进行预测,分析市场潜力,并提出相关建议和展望。
通过这三个部分的内容,可以全面了解当前无线耳机市场的情况以及未来发展的趋势。
目的部分的内容应该涵盖撰写本报告的目的和意义。
以下是可能的内容:"1.3 目的":本报告的目的是对无线耳机市场进行深入分析,以便了解市场概况、主要竞争对手情况、消费者需求趋势,预测市场发展趋势,分析市场潜力,并提出相应的建议和展望。
通过本报告的编写,我们希望为无线耳机行业的从业者、投资者和消费者提供有价值的信息,帮助他们更好地了解市场动态和趋势,做出更理性的决策。
同时,本报告也旨在为相关企业制定战略和市场推广提供参考,为行业的发展和提升质量提供支持。
1.4 总结总结部分:通过本文的分析,我们可以看出无线耳机市场正快速发展并且充满潜力。
随着科技的不断进步和消费者对便捷、高品质音频体验的需求不断增加,无线耳机市场将会继续扩大。
主要竞争对手的分析和消费者需求趋势的研究为我们提供了宝贵的市场洞察,有助于企业制定更加有效的市场策略。
在未来,我们建议企业在产品技术创新、品牌推广和服务体验上不断提升,以满足消费者对无线耳机的不断变化的需求,把握市场发展的机遇,取得更大的市场份额和盈利。
2.正文2.1 无线耳机市场概况随着科技的不断进步和消费者对便利性的追求,无线耳机市场得到了快速的发展。
一、综述随着时代的不断进步,人们对自己所处环境的安全性提出了更高的要求,尤其是在家居安全方面,不得不时刻留意那些不速之客。
现在现在很多小区都安装了智能报警系统,因而大大提高了小区的安全程度,有效保证了居民的人身财产安全。
由于红外线是不见光很强的隐蔽性和保密性,因此在防盗、警戒等安保装置中得到了广泛的应用。
此外,在电子防盗、人体探测等领域中,被动式热释电红外探测器也以其价格低廉、技术性能稳定等特点而受到广大用户和专业人士的欢迎。
1、基于红外技术报警器的种类目前国内使用的各类防盗、保安报警器基本都是以超声波、主动式红外发射/接收以及微波等技术为基础。
与被动式红外入侵报警器比较,主动式具有灵敏度高,探测距离远,对气候与气象变化有良好的适应能力等优点,比较适合室外或某些特殊警戒使用。
但其不足之处是视场角小,警戒区狭窄,安装比较复杂,价格稍贵。
主动式红外入侵报警器也由探测器和监控器两部分组成。
将一台红外发射机和接收机组合在一起就可以构成一种简单的非可见光束入侵物探测器或报警系统DJ。
上述的主动和被动入侵报警器是利用一种传感或探测方式,即单探测技术进行报警的。
虽然其结构简单,价格低廉,但由于易受各种因素的影响,如环境温度、震动、光强变化、电磁干扰、小动物活动等的影响,在某些情况下的误报,漏报率会相当高,所以只有采用多种探测技术,才能较好的解决误报率高这一难题。
多技术复合入侵报警器是将两种或两种以上的探测技术结合在一起,以“相与”的关系来触发报警装置,即只有当两种或两种以上探测器同时或相继在短暂时间内都探测到入侵日标时,才发出报警信号。
在双探测技术的报警器中,以热释电红外一微波双探测技术组合的误报率最低。
而这里所设计的被动式红外报警器则采用了美国的传感元件——热释电红外传感器。
这种热释电红外传感器能以非接触形式检测出人体辐射的红外线,并将其转变为电压信号,同时,它还能鉴别出运动的生物与其它非生物。
热释电红外传感器既可用于防盗报警装置,也可以用于自动控制、接近开关、遥测等领域。
X-cyclone(蓝牙耳机)报告书课程名称:产品开发设计姓名:王婷婷班级:工业设计12-产品学号:1207070130word编辑版.指导教师:王强目录:前言:课题分析一、市场调研1.蓝牙耳机调研2.人耳的人机分析3.人群分析4.色彩分析5.运动与人的关系二、技术分析1.脑电波分析2.脑电波音乐3.脑电波芯片4.脑电波传感器的里程碑小结(设计定位)三、产品设计四、形态设计1. 材质设计2.人机分析3.word编辑版.五、设计的主导思想基本思想1. 功能及造型分析2. 色彩计划3.六、草图方案七、产品展示产品简介1. 产品参数2.总结八、前言——课题分析【醒狮杯】国际工2015本次课程是产品的设计与开发,本次设计参加的大赛是业设计大赛。
年开办至赛事背景:“醒狮杯”国际家电及消费电子产品创新设计大赛从2009今已经成功举办六届,目前已经开始在全球工业设计领域建立了非凡的影响力。
都建立了认证账户,其中“醒狮Facebook“醒狮杯”大赛在新浪微博、微信与“醒狮杯”共有来自美12杯创新设计大赛”的新浪微博拥有超过万粉丝;2014国、荷兰、印度尼西亚、南非等二十多个国家与地区的参赛者参赛,其中有荷兰和伊朗的两位选手在大赛中获得了奖项;同时“醒狮杯”大赛在国内的影响力也word编辑版.从历届的获奖名单就可以看出既有来自东北黑龙江科技遍及全国200多所院校,华南理工大学等国参赛院校中既有浙江大学、大学也有来自西北西安理工大学,年开始广东省创新设计职业2014内知名大学,也有来自各地中等职业院校;从醒狮杯在国际培训学校、圣若瑟大学与澳门城市大学成为了醒狮杯的协办单位,上的影响力不断扩大。
“醒狮杯”国际家电及消费电子产为了继续提升”醒狮杯”的品牌的影响力,年开始更名为“醒狮杯”国际工业设计大赛。
大赛沿用2015品创新设计大赛从与商标,赛事在作品征集范围与奖项组别上进行调整,将更注重作品之前Logo环保与市场产业化产业化环节以及绿色环保的创意奖励,鼓励参赛作品的创新、效能。
电子设计-红外无线耳机报告合肥学院第六届电子设计大赛红外无线耳机摘要红外线是太阳光线中众多不可见光线中的一种,由德国科学家霍胥尔于1800年发现,又称为红外热辐射,他将太阳光用三棱镜分解开,在各种不同颜色的色带位置上放置了温度计,试图测量各种颜色的光的加热效应。
结果发现,位于红光外侧的那支温度计升温最快。
因此得到结论:太阳光谱中,红光的外侧必定存在看不见的光线,这就是红外线。
也可以当作传输之媒界。
太阳光谱上红外线的波长大于可见光线,波长为0.75~1000μm。
红外线可分为三部分,即近红外线,波长为0.75~1.50μm之间;中红外线,波长为1.50~6.0μm之间;远红外线,波长为6.0~l000μm 之间。
关键词:红外无线接收频率适用距离1引言我们在看电视节目或播放影碟机时,为了不影响家人的学习和休息,通常采用耳机收听伴音。
由于普通有线耳机的连接导线较短,使用者只能在距电视机lm左右的近距离观看节目,这对视力有一定的损害。
被报告中的介绍的红外无线耳机,借助红外线来实现音频信号的无线传递,使用者与电视机之间的距离可拉开2 -4m,还可以配用1 -4副耳机供多人同时收听。
本系统设计和制作的是一个红外无线耳机,主要通过外无线耳机的发射电路,使用时将插头XP插入电视机、收录机的耳机插座内,音频信号通过XP经电容Cl耦合、三极管VTl 放大,再由红外发射二极管VD1和VD2向外发射载有音频电波的红外线。
电路装成后适当调节偏置电阻R2,使流过VD1和VD2的静态电流为l0mA即可。
1.1红外无线耳机的原理该红外无线耳机由红外线发射电路和红外线接收处理电路组成, 红外线发射电路由脉冲调制器和电流放大/红外线发射电路组成,其中,冲调制器电路由锁相环集成电路IC 1和电阻器R1一R8、电容器C1一C4组成;电流放大/红外线发射电路由晶体管V1、V2、电阻器R4、R5和红外发光二极管VL1一V13组成,如图3-31所示。
伴音信号(来自电视机音频输出插座)从IC1的9脚输人,经IC1内部的VCO压控振荡器等电路调制处理后,从4脚输出一组振动频率随音频信号的幅度同步变化的调频信号,该信号经V1、V2电流放大后,通过VL1一V13变换为红外调频信号并发送出去(VL1一V L3的发光强度与音频信号的变化有关)。
红外线接收处理电路由光电转换/放大电路、选频放大电路、解调器和音频放大电路组成,其中,光电转换/放大电路由红外光敏二极管VLS、结型场效应晶体管VF、电阻器R10一R13和电容器C10一C12组成;选频放大电路由集成电路IC2和电容器C13一C17、电阻器R9、R14~R16、电感器L组成;解调器电路由锁相环集成电路IC3和电阻器R17一R19、电容器C18一C20组成;音频放大电路由音频功率放大集成电路IC4、电阻器R20、电容器C5一C9和耳机BE组成,如图3-32所示。
US接收VL1一VU发射的红外线信号并将其转换为调频电信号,该信号经VF预放大、IC2选频放大及IC3解调处理后,转换为音频信号。
该音护信号从IC3的10脚输出,经IC4功率放大后,推动耳机BE还原出电视伴音信号。
元器件选择 R1一R4和R6一R20选用1/4W 碳膜电阻器或金属膜电阻器;R5选用1/2W金属膜电阻器。
C1一C3、C5、C6、C11、C12、C14和C15均选用耐压值为16V的铝电解电容器;C4、C8、CIO和C20均选用高频瓷介电容器;C7、C9、C13、C16一C19选用独石电容器或涤纶电容器。
US选用与红外发光二极管配套的红外光敏二极管。
VLI一VU均选用HG302型红外发光二极管。
V1和V2选2SC9453DG12OB等型号的硅NPN晶体管。
VF选2SK117型结型场效应晶体管.L选用磁心可调的电感器。
IC1和IC3均选CD4046型锁相环集成电路;IC2选用卜PC1373H型集电路;IC4选TDA2822 M型功率放大集成电路。
BE选用阻抗为3251的监听耳机。
1.2 设计方案无线耳机一般是指以红外线传输信号的耳机系统,红外耳机的工作频率从几KHz到几MHz,有效距离大约10米,耳机要在可视范围内;无线耳机工作频率为VHF 130MHz-200 MHz、UHF 450 MHz -900MHz,大多数无绳耳机工作在UHF,可传输范围达100米,可以绕过障碍物。
两副或多副无线耳机可能会相互干扰,而且还要注意的是无线耳机电池的使用时间,一般不应低于8小时。
我们这次设计的红外无线耳机共分为两个主要模块:发射模块和接收模块。
发射模块发射电路附图所示,它包含脉冲调制、电流放大及红外线发射等部分电路。
由锁相环CD4O46构成的压控振荡器(VCO)是发射器的核心;当伴音信号加在附图中的A点时,VCO的输出端会产生一组振荡频率随音频信号的幅度大小同步改变的调频信号,经红外发光管转变为红外调频信号发送出去.附图中的三极管VT1与VT2用来驱动红外发光管,如果没有相同型号,也可用常见的C1815或9014代替,但管子的β值最好取得偏大一点。
接收模块接收器由光电转换、脉冲放大、频率解调及音频放大四部分组成,接收器电路如附图所示。
经调制的红外信号首先被红外光敏管接收并转换为调频电信号,经过场效应管2SK117预放大,μPC1373H选频、放大后再由CD4046构成的鉴相电路解调并还原为音频信号。
接收与发射电路中两只CD4046的中心频率均为45kHz,故R7与R17、R8与R18、C4与C24的参数必须严格对应相等。
驱动红外发光管的三极管VT1与VT2均工作在放大状态,其VBE约0.6V;VT1与VT2也可用9013替换,但管子的β应大于100。
发射电路的电源在图中没有标出,制作时可用LM7806稳压后获得。
每只红外发光管的正向压降均为1.15V,发射功率都小于100mW,将三只红外管进行串联的目的在于提高红外线的发射功率。
此外,由于红外发光管的辐射角度有限,因此在设计电路板时需将三只管子错开45°排列。
红外光敏管只有被加上合适的反向电压才能正常工作,因此在电路安装时必须注意检查红外光敏管在电路中是否反接。
接收电路采用电池供电,对功放 TDA2822M进行桥接正是为了降低整机功耗。
电感L10可在工字形中周骨架上用φ0.06的漆包线密绕150匝后装上磁帽及屏蔽罩制得。
红外发光管与红外光敏管容易损坏,它们的具体参数如附表所示。
红外无线耳机的发射器不需要调整即可正常工作。
在对接收器进行调节时,我们可先把彩电遥控板对准接收器并随意按下任一键,监聴耳机中是否有响亮的“嘟嘟” 声;然后再把接收器对准发射器,用无感螺丝刀反复调节电感L10中磁帽的位置,直到伴音信号清晰宏亮而噪声最小时用高频蜡将磁帽固定,调试即告完成。
如果感觉耳机中的伴音干涩、音质不佳时,可适当调整阻尼电阻R16的阻值;如果接收器的频带过窄,可以将R7与R17分别开路试试。
传统耳机的平面结构图(见附图)其中的连线很容易遭到破坏,送一无线耳机的产生已经不可避免成为一种趋势了,目前2声道的音频数据流并不需要红外线那么大的带宽发射器的功耗比较大。
这一点直接限制了红外线耳机不能自带麦克风。
(因为耳机带麦克风,便需要在耳机上集结一个发射器,从目前的电池技术来看,将大大的降低红外线耳机的实用性。
目前大部分产品的使用距离在7米以内。
由于红外线无线耳机的缺点限制,目前红外线耳机一般集中应用在电视耳机这个方向上。
产品多以中高端产品为主,在音频信号和信噪比方面,红外线耳机依然有一定的优势。
但这些优势对比飞速发展的2.4G耳机正在慢慢的消失,目前红外线耳机总的趋势是逐步消亡,所以发展,新型的红外无线耳机已经迫在眉睫2.1红外无线耳机的创新点我们选用C8051F005单片机作为系统的MCU。
该款MCU性价比高,不仅满足系统的所有要求,而且价格适中。
C8051F005单片机是完全集成的混合信号系统级MCU芯片,有一个真正的12位多通道ADC,具有32K的ROM,256个字节的数据RAM,以及2K的片外RAM,具有很高的可扩展性。
2.2 红外无线耳机的调试红外线无线耳机SH-IR系列功能简介和技术参数发射机有音频输入时把电源打开,没音频输入时把电源关掉,并有电源指示灯,接收机有电源指示灯和红外指示系统制式:红外线工作模式:立体声发射功率:10mW发射载频:有效接收距离:S/N:≥65dB耳机频响:20Hz~20KHz ±3dB失真:1%≤分离度:≥50dB耳机音量可调主观听觉较好发射部分的电源DC10V~16V均可工作红外型要对汽车DVD 红外遥控没有相互干扰(38KHz频率)耳机电源:2XR3(AAA)七号电池.可靠性:MTBF≥5000H红外线发射机电源要加滤波器.安装位置:汽车内顶部.调制带宽:性能保证温度范围:-20℃?+70℃动作保证温度范围:-30℃?+85℃保存保证温度范围:-40℃?+85℃振动试验整机动作振动试验振动频率:15~150HZ加速度:3G振幅:2mm周期:6分方向及时间:上下/前后左右各2小时加振过程中及试验结束后功能应良好整机动作振动耐久试验振动频率:15~70HZ加速度:1G振幅:2 mm周期:6分加振过程中及试验结束后功能应良好;我们也可以在家中对该耳机进行调试,调试时,将电视机的遥控器对准红外光敏二极管V LS 后按下任意键,监听耳机中应发出响亮的“嘟、嘟”声。
再将红外无线耳机的红外线发射电路与电视机的音频输出端连接好,将VLl一VU对准VL场,用无感螺钉旋具(俗称为无感螺丝刀或起子)反复调节L的磁心,直到伴音清晰宏亮且噪声最小,再用蜡将L的磁心封固即可。
参考文献【1】康华光《电子技术基础--模拟部分》高等教育出版社 2009.7【2】康华光《电子技术基础—数字部分》高等教育出版社 2010.1【3】中国基础教育研究王为国 2008. 10 【4】江汉大学学报:自然科学版王为庆沈博 2008.3 【5】电气时代徐玉麟 2006.3常用元器件1 基本仪器清单20MHz普通示波器(双通道,外触发输入,有X轴输入,可选带Z轴输入)低频信号发生器(1Hz~1MHz)高频信号发生器(1MHz~40MHz)函数发生器数字万用表2 主要元器件清单A/D、D/A转换器无线通信模块电压比较器算放大器OP07 运算放大器741、LM747、LM324功放芯片DG4100、386三极管8050、8550、9012、9015LM298 ,LM297稳压器7812,7805变压器220V/12V稳压二极管5VLED显示器件、4M、12M石英晶体、电阻、电容,12V电机,步进电机附图。