高清摄像机参数调整与质量控制
- 格式:pptx
- 大小:6.40 MB
- 文档页数:43
高清摄像机的技术要求高清摄像机的技术要求随着科技的不断发展,高清摄像机在日常生活中的应用逐渐增多。
高清摄像机不仅可以提供更清晰、更细腻的画面,还能够捕捉到更多的细节。
在各种领域中,例如电影、电视、广告以及安防等方面,高清摄像机都有广泛的应用。
为保持图像的高清晰度和清晰度,高清摄像机有一系列的技术要求。
首先,高清摄像机的分辨率要求高。
分辨率是指摄像机能够捕捉到的图像中有效像素的数量。
高分辨率可以提供更多的细节和更清晰的图像,因此在高清摄像机中非常重要。
目前,高清摄像机的分辨率一般为1920x1080或更高,这样可以保证图像的细腻程度。
其次,高清摄像机的画面质量要求高。
画面质量取决于摄像机的感光元件和图像处理技术。
感光元件的尺寸和像素大小直接影响到画面的质量,较大的感光元件可以获取更多的光线,提供更好的画面质量。
此外,摄像机还需要采用优秀的图像处理技术,例如降噪、增强对比度和饱和度等,来提升图像的质量。
第三,高清摄像机的帧率要求高。
帧率是指摄像机每秒钟能够拍摄到的图像帧数。
高帧率可以提供更流畅的图像,避免运动模糊。
通常,高清摄像机的帧率要求为60 fps或更高,以保证图像的平滑度和动态感。
第四,高清摄像机需要较大的存储容量。
由于高清摄像机拍摄的图像分辨率较高,每一帧的数据量也相对较大。
因此,高清摄像机需要大容量的存储设备来存储所拍摄的视频。
同时,高清摄像机还需要支持高效的压缩算法,以减小视频文件的大小,提高存储效率。
此外,高清摄像机还需要具备良好的稳定性和防抖功能。
特别是在拍摄运动场景时,摄像机需要具备良好的防抖功能来避免画面的抖动。
同时,高清摄像机在设计上也需要考虑到人体工程学,以提供良好的操作和使用体验。
总之,高清摄像机在技术上需要具备高分辨率、优秀的画面质量、高帧率、大存储容量以及稳定性和防抖功能。
只有在满足这些技术要求的情况下,高清摄像机才能够提供高质量的图像和视频,满足用户的需求。
随着科技的不断进步,相信高清摄像机的技术要求还会不断提高,为用户提供更好的拍摄体验。
高清摄像机参数调整与质量控制引言高清摄像机是当前广泛应用于监控、拍摄和视频录制领域的一种重要设备。
为了确保摄像机输出的画面质量,进行正确的参数调整和质量控制是至关重要的。
本文将介绍高清摄像机的基本参数调整方法,并探讨如何进行质量控制以保证最佳的拍摄效果。
第一节:高清摄像机参数调整1. 曝光调节曝光是指摄像机的感光元件对光线的接收程度。
曝光不足会导致画面过暗,而曝光过度则会导致画面过亮且失去细节。
为了调整曝光,可以根据实际场景的亮度进行手动设置,或者选择自动曝光模式。
在手动调节曝光时,可以通过增加或减小光圈和快门速度来控制曝光量。
2. 对焦调节对焦是指确保摄像机捕捉到清晰图像的过程。
调整对焦时,可以通过手动对焦或自动对焦的方式进行。
在手动对焦时,需要通过调整镜头焦距,使图像的主体或感兴趣区域清晰可见。
而在自动对焦模式下,摄像机会自动调整镜头焦距以达到最佳对焦效果。
3. 白平衡调整白平衡是指在不同的光照条件下,确保白色物体保持白色的过程。
不正确的白平衡设置会导致画面色彩偏离真实情况。
为了调整白平衡,可以选择预设的白平衡模式,如白炽灯、荧光灯、阳光等,或者使用自动白平衡模式。
在使用自动白平衡模式时,摄像机会根据实际光照条件自动调整白平衡参数。
4. 色彩调整色彩调整可以帮助改善摄像机输出图像的鲜艳度和色彩平衡。
通过增加或减小饱和度、对比度和亮度等参数,可以调整图像的整体色彩效果。
此外,还可以通过调整色彩校正矩阵来纠正和平衡图像的色温和色差。
第二节:高清摄像机质量控制1. 分辨率检测分辨率是指图像显示设备上单位长度对应的像素数量。
高清摄像机的分辨率决定了图像的清晰度和细节表现能力。
为了进行质量控制,需要通过测量图像底部的水平分辨率和垂直分辨率来评估摄像机的图像质量。
可以使用分辨率测试仪器或软件来进行测量。
2. 噪声检测噪声是指摄像机图像中不希望的颗粒状或杂乱的视觉效果。
噪声会影响图像的清晰度和细节展示。
为了进行质量控制,需要检测和评估摄像机输出图像的噪声水平。
产品说明书——高清网络摄像机非常感谢您购买我公司的产品,如您有任何疑问或需求请随时联系我们。
本说明书适用的产品为:高清网络摄像机(IPC)。
我公司将根据产品功能的增强或变化而更新本说明书的内容,并将定期改进及更新本说明书中描述的软件产品,更新的内容将会在本说明书的新版本中说明,恕不另行通知。
本说明书中内容仅为用户提供指导作用,不保证与实物完全一致,请以实物为准。
目录1.产品概述 (1)1.1.产品简介 (1)1.2.主要特点 (1)1.3.运行环境 (2)1.3.1.硬件设备 (2)1.3.2.软件环境 (3)2.产品安装 (4)2.1.安装注意事项 (4)3.产品检测 (5)3.1.硬件检测 (5)3.2.软件检测 (5)3.2.1.通过CMS客户端检测 (5)3.3.安装步骤 (8)3.4.安装环境介绍 (8)3.4.1.局域网有线连接 (8)3.4.2.互联网有线连接 (8)4.系统功能介绍 (9)4.1.添加设备 (9)4.2.登录 (10)4.2.1.正常登录 (10)4.2.2.临时登录 (11)4.2.3.IPC系统远程设置登录 (11)4.3.系统管理 (12)4.3.1.系统配置 (13)4.3.2.系统维护 (14)4.3.3.安全管理 (15)4.3.4.用户管理 (15)4.3.5.日志管理 (16)4.4.音视频管理 (17)4.4.1.视频配置 (17)4.4.2.音频配置 (18)4.5.图像管理 (19)4.5.1.图像配置 (19)4.5.2.OSD配置 (21)4.5.3.遮挡配置 (23)4.6.报警管理 (23)4.6.1.移动侦测 (23)4.7.网络管理 (25)4.7.1.基本配置 (25)4.7.2.高级配置 (26)4.8.存储管理 (27)4.8.1.存储配置 (27)4.8.2.计划配置 (27)4.9.云台控制 (29)4.9.1.云台控制 (29)4.10.智能分析 (29)4.10.1.人脸检测 (29)5.远程连接 (31)5.1.通过CMS实现远程连接 (31)5.2.通过NVSIP(Android&iOS)实现远程连接 (31)1.产品概述1.1.产品简介高清网络摄像机产品基于嵌入式Linux操作系统,采用低照度CMOS图像传感器,支持720P/960P/1080P高清视频,具备业界领先国际标准的H.265视频压缩算法,采用H.265编码,JPEG抓拍,完美实现高清晰图像的低网络带宽传输。
摄像机的重要设置和调整方法摄像机作为一种重要的拍摄工具,对于拍摄效果的质量和表现力起着至关重要的作用。
在摄影和电影制作中,摄像机的设置和调整方法是摄影师和导演必须熟悉和掌握的技能。
本文将介绍摄像机的一些重要设置和调整方法,帮助读者更好地理解和应用摄像机。
一、曝光设置曝光是指摄像机对于光线的接收和记录。
合理的曝光可以使画面明亮、细节丰富,而过曝或欠曝则会导致画面过亮或过暗。
为了获得良好的曝光效果,摄像机中常用的设置有快门速度、光圈和ISO感光度。
1. 快门速度:快门速度控制摄像机的曝光时间,即摄像机的感光时间。
较快的快门速度可以冻结快速移动的物体,而较慢的快门速度则可以在拍摄运动的场景时产生流动的效果。
2. 光圈:光圈控制摄像机镜头的光线通过量。
较大的光圈可以让更多的光线进入镜头,使画面明亮,而较小的光圈则可以使画面更加清晰锐利。
3. ISO感光度:ISO感光度决定摄像机感光元件对光线的敏感程度。
较高的ISO值可以在光线较暗的环境下拍摄,但也会引入噪点。
较低的ISO值可以减少噪点,但需要更多的光线。
二、对焦设置对焦是指摄像机将被拍摄对象调整为清晰的图像。
正确的对焦可以使画面更加清晰、细节更加突出。
在摄像机中,常用的对焦设置有自动对焦和手动对焦。
1. 自动对焦:自动对焦功能可以根据被拍摄对象的位置和距离自动调整焦点。
这是一种方便快捷的对焦方式,适用于大多数拍摄场景。
然而,自动对焦也可能出现误判和追焦不准确的情况,因此在特殊拍摄情况下,手动对焦更为可靠。
2. 手动对焦:手动对焦需要摄影师通过调整镜头焦距来达到清晰的效果。
这种对焦方式需要一定的经验和技巧,但可以更准确地控制焦点位置和深度。
三、白平衡设置白平衡是指摄像机校正不同光源下的颜色偏差,使画面中的白色看起来真实而自然。
不正确的白平衡设置会导致画面偏色。
为了获得准确的白平衡,摄像机中常用的设置有自动白平衡和手动白平衡。
1. 自动白平衡:自动白平衡功能可以根据拍摄环境中的光源自动调整白平衡。
专业摄像机画质参数高级调节在影视制作、新闻报道、纪录片拍摄等领域,专业摄像机的画质表现至关重要。
而要获得出色的画质,对摄像机画质参数的高级调节是必不可少的技能。
接下来,就让我们深入探讨一下这一关键的技术领域。
首先,我们要了解的是分辨率这一重要参数。
分辨率决定了图像的清晰度和细节表现。
常见的高清分辨率如 1920×1080 ,而 4K 甚至 8K 的分辨率则能提供更为震撼的视觉效果。
在调节分辨率时,需要考虑到拍摄的用途和后期处理的能力。
如果只是用于网络播放,过高的分辨率可能会带来过大的文件体积和处理难度;但如果是用于大屏幕展示或者高质量的后期制作,那么高分辨率就是首选。
帧率也是影响画质的关键因素之一。
一般来说,常见的帧率有 24 帧/秒、30 帧/秒、60 帧/秒等。
较低的帧率会给人一种电影般的视觉感受,适合于一些剧情类的拍摄;而较高的帧率则能使画面更加流畅,特别适合于体育赛事、动作场景等快速变化的画面。
例如,在拍摄赛车比赛时,选择 60 帧/秒或更高的帧率能够清晰地捕捉到车辆飞驰的瞬间,减少画面的模糊和卡顿。
色彩空间同样不可忽视。
常见的色彩空间有 sRGB 、 Adobe RGB 等。
不同的色彩空间所涵盖的色彩范围不同,对色彩的还原和表现也有所差异。
对于要求色彩准确和丰富的拍摄,如广告、时尚摄影等,选择更宽广的色彩空间能够展现出更多的色彩细节和层次。
在曝光参数的调节方面,光圈、快门速度和感光度( ISO )是三个核心要素。
光圈控制着进光量,影响着景深效果。
大光圈能够创造出浅景深,使主体突出,背景虚化;小光圈则能获得大景深,让画面中的景物都清晰可见。
快门速度决定了曝光时间,高速快门可以定格瞬间,适合拍摄快速运动的物体;低速快门则能产生动感模糊的效果,营造出独特的氛围。
而感光度则需要谨慎调节,过高的 ISO 可能会导致画面出现噪点,影响画质。
对比度和亮度的调节对于画面的层次感和视觉效果有着直接的影响。
1 引言随着4K技术及大容量存储技术的应用,让超高清摄像机的诞生有了新的技术保证。
随着影像播放技术进入4K时代,未来,普通人在家里就能观看超高清带给的视觉盛宴,体会影像娱乐带来的无穷乐趣。
随着5G技术的广泛应用,手机高清电视也会走进大众生活。
时代的进步带动广播技术蓬勃向前。
4K是高分辨率技术,分辨率达到3840×2160,量化比达到10比特以上,图像色域更加广阔,并且采用了逐行扫描方式,与隔行扫描方式相比,增加了一倍的数据量。
作菜单、绘图菜单、维护菜单及文件菜单四大类。
网络应用上能够连接到手机、电脑及其它设备上进行传输和远程控制。
同时,自带无线局域网适配器和嵌入式RJ-45接口,在进行4K拍摄时也能够传输流媒体画面。
记录方式有三种模式。
记录格式有4K超高清与高清格式,如图1所示。
2 4K摄像机的结构与原理从摄像机的技术发展看,摄像机已经走过了50年漫长的发展历程。
从第一台实用型摄像机的诞生,到今天起到构图作用。
摄像机的工作原理:摄像机镜头是通过自身的光学系统对图像进行经过分光、虑色的过程,得到成像于电荷耦合元件的靶面上的红、绿、蓝三幅基色光像,再将成像于靶面上的三基色光像转换为电信号,经信号放大器放到、校正和处理,并同时完成信号数字编码后在存储到存储卡上,最终形成全电视信号的记录。
从结构与原理来了解摄像机如何工作,有助于在使用上对摄像机的设置与调整。
摘要:随着新一代信息技术的发展,影像播放技术进入4K时代,为大众带来更新的视觉享受。
本文主要介绍了基于4K技术条件下,影像播放技术的进一步发展,并解析摄像机的设置与调整的路径。
关键词:4K 分辨率 摄像机38 . 39. 3 摄像机的设置与调整路径摄像机的设置与调整,能起到满足节目内容的需要,提升节目的可视性。
设置与调整包括摄像辅助功能、记录格式与方式、图像画质、音频输入及质量四个方面。
3.1 摄像机辅助功能摄像辅助功能有摄像机寻像器调整、自动光圈范围的设置、快门的速度与扫描频率的调整、黑平衡和白平衡与ND 滤镜的设置、时间数据的设置。
摄像机拍摄高清视频的技巧和参数设置随着科技的不断进步,摄像机的拍摄能力也得到了极大的提升。
如今,高清视频已经成为了人们生活中不可或缺的一部分。
无论是拍摄纪录片、电影还是日常生活中的视频分享,高清画质都能够带来更好的观赏体验。
本文将介绍一些摄像机拍摄高清视频的技巧和参数设置,希望能够帮助读者拍摄出更加出色的作品。
首先,要拍摄高清视频,选择一台拥有良好拍摄性能的摄像机是非常重要的。
在市场上有许多品牌和型号的摄像机可供选择,如佳能、索尼等。
在选择时,可以根据自己的需求和预算来进行挑选。
一般来说,像素越高、传感器越大的摄像机拍摄出的画面质量越好。
同时,还要注意摄像机的防抖功能,这对于拍摄稳定的高清视频非常重要。
其次,了解摄像机的参数设置也是拍摄高清视频的关键。
首先是分辨率的设置。
分辨率决定了视频的清晰度,一般来说,越高的分辨率可以拍摄出更清晰的画面。
常见的分辨率有720p、1080p和4K等,可以根据需要选择合适的分辨率。
同时,帧率也是一个重要的参数。
帧率决定了视频的流畅度,一般来说,较高的帧率可以拍摄出更流畅的画面。
常见的帧率有30fps和60fps,可以根据拍摄对象和场景选择合适的帧率。
此外,光线条件也是影响视频质量的重要因素。
在拍摄高清视频时,尽量选择明亮的环境,避免过暗或过亮的场景。
如果遇到光线不足的情况,可以使用摄像机的增益功能来提高画面亮度,但要注意过高的增益会引入噪点。
另外,白平衡的设置也很重要,它决定了画面的色温和色彩还原度。
一般来说,摄像机会提供自动白平衡和预设白平衡的选项,可以根据实际情况选择合适的设置。
除了以上的参数设置,还有一些拍摄技巧可以帮助提升视频质量。
首先是稳定拍摄。
使用三脚架或稳定器可以有效减少抖动,拍摄出更稳定的画面。
其次是合理运动。
在拍摄运动场景时,要注意摄像机的移动速度和角度,以保持画面的稳定和连贯。
此外,还可以利用景深效果来增加画面的层次感。
通过调整光圈和焦距,可以将主体与背景分离,营造出更有立体感的画面。
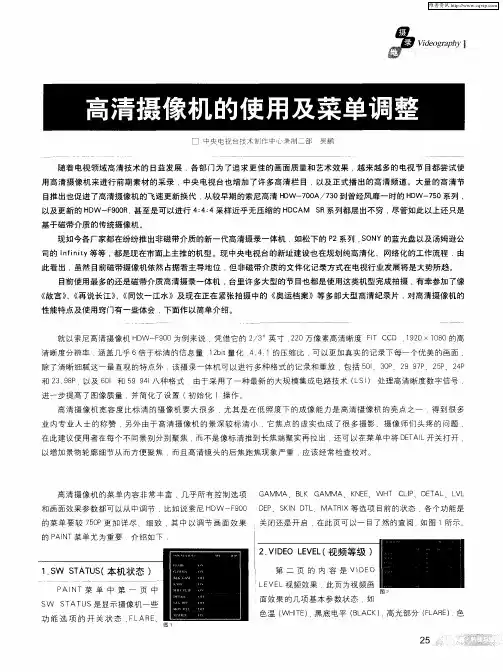
高清摄像机菜单调整(第二部分)
拍摄电影效果的画面
在拍摄过程中,调整GAMMA参数对输入电平进行进行调整,使拍摄画面呈现丰富的层次和色彩。
见下图。
设置前的画面
设置后的画面
菜单调整方法:
GAMMA功能,在PAINT菜单的GAMMA页面中调整。
设定GAMMA为ON(默认设定为OFF)。
在0.35~0.90之间调整STEP GAMMA数值。
设定GAMMA TABLE为STD或者HG,并设置GAM SEL的数值来选择GAMMA 预置表。
GAMMA校正的简单原理:
再现高亮度区域的画面层次
当使用KNEE拐点校正功能后,摄像机将拐点以上的信号电平进行压缩处理,可以
提高拍摄画面的动态范围,保留更多的亮度层次。
即:增强高亮度区域画面的表现
力,动态范围增加。
见下图:
设置前的画面
设置后的画面
菜单调整方法:
KNEE功能,在PAINT菜单的KNEE页面中调整。
设定KNEE为ON(默认设定为OFF)。
在50.0~109.0之间调整KNEE POINT数值,确定画面信号不被压缩的极限最大值。
在-99~+99之间调整KNEE SLOPE数值,改变压缩比率,影响动态范围。
拐点、拐点斜率及拐点校正:
(未完待续)。
尊敬的用户,因本机功能设置较为专业,使用前,请您仔细阅读本系统用户手册。
高清网络摄像机使用手册声明本手册可能在某些技术细节方面描述不够准确或存在印刷错误,假如您在使用过程中按照使用手册无法解决问题时,请致电我公司技术部垂询相关操作方法。
本手册的内容将做不定期的更新,恕不另行通知。
装箱清单名称数量高清网络摄像机主机1台12V电源1套《高清网络摄像机用户使用说明书》1本配套光盘1张合格证以及保修卡各1张使用注意事项1、安装环境✋远离高温的热源和环境;避免阳光直接照射;✋为确保摄像机的正常散热,应避开通风不良的场所,注意防水,防潮,防雷。
如需安装到户外,则需要安置防水箱,将摄像机固定其中;✋本机应水平安装或壁挂安装,避免安装在会剧烈震动的场所,勿将其它设备放于本机上。
2、避免电击和失火✋切记勿用湿手触摸电源和摄像机;✋勿将液体溅落在摄像机上,以免造成机器内部短路或失火;✋勿将其它设备直接放置于本摄像机上部;✋非专业人员请勿自行拆开机壳,避免损坏和电击;3、运输与搬运✋本机的包装经过抗震设计和实验,确保在运输过程中摄像机不会受到意外损坏,所以在搬运本机时,最好使用原来的包装材料和纸箱;✋避免在过冷、过热的场所间相互搬动摄像机,以免机器内部产生结露,影响机器的使用寿命;✋严禁带电搬动本机,否则会损坏主板;目录1 产品简介 (4)1.1产品简介 (4)1.2功能简介 (4)1.3技术规格 (4)2 外观与说明 (5)3 设备与安装 (6)3.1 运行环境 (7)3.2 设备安装 (7)4 IE 版客户端 (7)4.1 准备工作 (7)4.2 开始登陆 (7)4.3 功能简介 (8)4.3.1实时监视 (8)4.3.2录像回放 (10)4.3.3 参数设置 (11)4.3.3.1基本信息设置 (12)4.3.3.2网络参数设置 (15)4.3.3.3通道参数设置 (20)4.3.3.4报警参数设置 (24)4.3.3.5前端存储设置 (26)5.常见问题解答 (29)5.1无法通过浏览器访问网络摄像机 (29)5.2云台或球型摄像机不能控制 (30)5.3程序升级以后,无法正常播放视频 (30)5.4如何使网络摄像机在公网(Internet)上进行视频传输服务 (30)5.5为何正常数据不能通过交换机 (31)5.6为何升级后通过浏览器访问网络摄像机会出错 (31)6.附录 (32)附录A关于网络摄像机端口占用(映射)的问题说明 (32)附录B 出厂默认参数 (33)7.术语解释 (34)1产品简介1.1产品简介感谢您使用本公司产品,我们将向您提供最好的服务。
高清摄像机设置调整高清摄像机使用中调整方法为了能达到期望的艺术效果,高清摄像机提供了非常详细的参数菜单调整功能。
使用出厂设置进行拍摄,在环境光线反差较大的情况下,容易出现画面明、暗部层次不清楚,暗部发黑而亮部发毛,是由于摄像机中与信号动态范围和画面明暗对比有关的参数:如伽玛曲线、拐点控制和黑电平等,其初始设置针对的是光照条件好而光比适中的情况,在这种情况下拍摄的画面层次丰富、色彩均衡、图像通透。
但实际上在户外拍摄时,光照条件经常不理想,明暗对比不是过强就是过弱,采用出厂设置拍摄难以获得令人满意的结果,必须实时调整摄像机的相关参数(摄像机操作手册)并做好记录。
摄像机的白平衡在光照色温或者更换镜头后都需要重新调整;黑平衡在环境温度变化大、改变了增益设置后或者更换了镜头都需要重新调整。
1. 伽玛特性调整摄像时,有时场景中有高光部分,它会超出CCD的感光动态范围,拍摄成的画面在高光部分不能反映景物的质感,这就要通过调整伽玛特性,来取得最佳曝光效果。
在正常亮度范围内,CCD呈现理想的线性光电转换特性,光导电特性在有限范围内,景物亮度与输出电平呈现正比例关系,能如实再现景物亮度,再现值总是与被摄对象的亮度、色调成正比。
在超过上限幅电平(0.7V)或下限幅电平(0V)以外时,景物亮度、色调就会突然再现成一片空白或者是一片漆黑。
光导电曲线的直线部分是陡直上升的,故表示被摄体亮度范围较窄,动态范围(电影为宽容度)有限或偏低。
弧线表示伽玛特性。
伽玛特性是非线性电路(伽玛校正电路)处理后形成的曲线特性,经过伽玛校正电路处理的光导电特性呈现非线性特征,特别是对比度被压缩了的高光部分增强了感光能力(从点划线到虚线范围),在高清摄像机技术中把高光部分的斜率处理称为拐点处理。
高清摄像机采用了精密的数字处理电路,摄像师可以通过设置菜单精确地分段调整摄像机的伽玛特性,以实现不同的曝光意图,以达到控制画面的影调层次和高清晰度的目的。
网络高清摄像机操作手册法律声明版权所有©杭州海康威视数字技术股份有限公司2021。
保留一切权利。
本手册的任何部分,包括文字、图片、图形等均归属于杭州海康威视数字技术股份有限公司或其关联公司(以下简称“海康威视”)。
未经书面许可,任何单位或个人不得以任何方式摘录、复制、翻译、修改本手册的全部或部分。
除非另有约定,海康威视不对本手册提供任何明示或默示的声明或保证。
关于本产品本手册描述的产品仅供中国大陆地区销售和使用。
本产品只能在购买地所在国家或地区享受售后服务及维保方案。
关于本手册本手册仅作为相关产品的指导说明,可能与实际产品存在差异,请以实物为准。
因产品版本升级或其他需要,海康威视可能对本手册进行更新,如您需要最新版手册,请您登录海康威视官网查阅()。
海康威视建议您在专业人员的指导下使用本手册。
商标声明●为海康威视的注册商标。
●本手册涉及的其他商标由其所有人各自拥有。
责任声明●在法律允许的最大范围内,本手册以及所描述的产品(包含其硬件、软件、固件等)均“按照现状”提供,可能存在瑕疵或错误。
海康威视不提供任何形式的明示或默示保证,包括但不限于适销性、质量满意度、适合特定目的等保证;亦不对使用本手册或使用海康威视产品导致的任何特殊、附带、偶然或间接的损害进行赔偿,包括但不限于商业利润损失、系统故障、数据或文档丢失产生的损失。
●您知悉互联网的开放性特点,您将产品接入互联网可能存在网络攻击、黑客攻击、病毒感染等风险,海康威视不对因此造成的产品工作异常、信息泄露等问题承担责任,但海康威视将及时为您提供产品相关技术支持。
●使用本产品时,请您严格遵循适用的法律法规,避免侵犯第三方权利,包括但不限于公开权、知识产权、数据权利或其他隐私权。
您亦不得将本产品用于大规模杀伤性武器、生化武器、核爆炸或任何不安全的核能利用或侵犯人权的用途。
●如本手册内容与适用的法律相冲突,则以法律规定为准。
本节内容的目的是确保用户通过本手册能够正确使用产品,以避免操作中的危险或财产损失。