噪声数据处理
- 格式:docx
- 大小:15.84 KB
- 文档页数:3
如何处理测绘数据中的噪声测绘数据是我们日常生活中不可或缺的一部分,它们为我们提供了重要的地理信息。
然而,测绘数据中常常存在噪声,这给数据的可靠性和应用带来了一定的挑战。
本文将探讨如何处理测绘数据中的噪声,以确保数据的准确性和可信度。
首先,噪声是指由于各种不确定因素引起的测量偏差。
这些因素可以是仪器的不准确性、环境干扰、人为误差等。
在处理测绘数据中的噪声前,我们需要先了解噪声的来源和特点,以便采取相应的处理方法。
在测绘数据中,噪声可以以各种形式存在。
例如,当我们进行地形测量或地面形貌分析时,由于地形起伏和杂乱的地表特征,会产生高频噪声。
这种噪声会使得测绘数据出现细微的波动或颤动,从而降低数据的精度。
另一方面,当我们进行遥感影像处理时,由于大气散射、云层遮挡和传感器本身的噪声等因素,会导致遥感图像中出现低频噪声。
这种噪声可能表现为图像中的斑点、梯度失真或模糊等,从而影响我们对地物的精确提取。
在处理测绘数据中的噪声时,我们可以采取一系列有效的方法。
首先,我们可以使用滤波算法来降低数据中的噪声。
滤波算法可以根据噪声的频率特征选择合适的滤波器进行滤除,从而提高数据的质量。
常用的滤波算法包括均值滤波、中值滤波和高斯滤波等。
这些滤波算法分别适用于不同类型的噪声,可以帮助我们消除测绘数据中的噪声,并提高数据的可信度。
其次,我们可以采取数据加权方法来消除噪声的影响。
在进行数据处理和分析时,我们可以根据不同数据点的可靠性给予其不同的权重。
例如,当我们进行地面形貌分析时,可以根据地面点的测量精度和质量给予其相应的权重,从而减少噪声数据对结果的影响。
这种加权的方法可以帮助我们减少噪声的干扰,提高数据分析的准确性。
此外,我们还可以通过数据插值方法来处理测绘数据中的噪声。
数据插值是一种将有限的离散数据点补充到整个测区的方法。
在插值过程中,我们可以利用周围数据点的信息,通过数学模型对缺失数据进行估计。
这样可以减少噪声数据的影响,并获得更为平滑和连续的数据表达。
数据预处理--噪声数据处理和数据不⼀致处理1 噪声数据处理噪声时⼀个测量变量中的随机错误或偏差,包括错误值或偏离期望的孤⽴点值,在R中可以调⽤outliers软件包中的outlier()函数寻找噪声点,该函数通过寻找数据集中于其他观测值及均值擦话剧很⼤的点作为异常值,函数的格式为:其中x表⽰⼀个数据,通常是⼀个向量,如果x是⼀个数据框或矩阵,则将逐列计算,opposit为T或F,若为T,给出相反值(如果最⼤值于均值差异最⼤,则给出最⼩值),logical为T或F,若为T,则给出逻辑值,把可能出现噪声的位置⽤TRUE表⽰。
install.packages("outliers")library(outliers)set.seed(1234)y<-rnorm(100) #随机⽣成100个标准正太随机数outlier(y) #找出其中利群最远的值outlier(y,opposite = T) #找出最远离群值相反的值dotchart(y) #绘制点图dim(y)<-c(20,5) #将y中的数据重新划分呈20⾏5列outlier(y) #求矩阵中每列的离群值outlier(y,opposite = T) #求矩阵中每列的离群值的相反值set.seed(1234)y=rnorm(10) #随机⽣成10个标准正态随机数outlier(y,logical = T) #返回相应逻辑值,离群点⽤TRUE标记plot(y) #绘制散点图离群点话还可以通过聚类的⽅法进⾏检测,落在“簇”集合之外的值被视为离群点。
在进⾏噪声见检查后,操作实际中常⽤分箱、回归、计算检查和⼈⼯检查结合等⽅法光滑数据,去掉数据中的噪声。
分箱⽅法是通过对数据进⾏排序,利⽤数据“近邻”来光滑有序数据值的⼀种局部光滑⽅法。
在分箱⽅法中,可以使⽤箱均值、箱中位数或箱边界等进⾏光滑。
箱均值光滑、箱中位数光滑分别为对于每个“箱”,使⽤其均值或中位数来代替箱中的值;⽽箱边界光滑则是指将给定箱中的最⼤值和最⼩值被视为箱边界,箱中每⼀个值都被替换为最近边界。
如何在进样结果中查看噪声,漂移,波动和信噪比,同时生成报告?适用于2.1 SR1及以后版本
1.调用信号,积分
2.在处理方法中的系统适用性的属性中设置相应参数
说明:
1)色谱柱性能选择所有峰
2)药典根据实际需要计算的方法选择EP,USP或JP
3)信噪比选择所有峰
4)噪声计算根据实际需要的计算方法选择
5)噪声范围一般可以选择当前色谱图的固定时间段,如图
“自动”一般推荐用于按照EP计算噪声,会选取进样列表中最后一个空白进行计算。
“自
动”的计算方法:在样品峰对应的出峰时间,在空白样品(样品类型是空白)图上,选
择-10*W到+10W(W是样品峰半峰宽)的范围
“相对”是相对于第一个峰前或最后一个峰后的一段时间,同时可以选择是空白样品还
是当前样品。
如果要计算漂移和波动,噪声范围要大于1min;
如果噪声范围选择“自动”有可能无法计算出噪声和漂移(原因请参考前面说明的计算方法);
3.在“进样结果”的表格中显示结果
4.在报告中显示结果
切换到报告编辑的界面,在模板上增加噪声周期的选项,保存模板,预览或打印
附录:噪声计算方法。
报告撰写中的数据清洗和去噪处理引言:在当今信息技术高度发达的时代,数据无处不在,对于数据的清洗和去噪处理是撰写报告时必不可少的环节。
本文将从数据清洗的概念和重要性入手,详细阐述数据清洗的各项技巧和方法,并介绍常见的数据去噪处理方法。
通过合理规范的数据清洗和去噪处理,我们可以提高数据质量,确保报告的准确性和可信度。
一、数据清洗的定义和重要性数据清洗是指通过各种方法和技术,对原始数据进行系统性的审核、识别、纠正、删除和补充的过程,以保证数据的准确性、完整性和一致性。
数据清洗是报告撰写的前提和基础,是确保数据质量的重要环节。
二、数据清洗的技巧和方法1. 数据预处理技巧在进行数据清洗之前,需要对原始数据进行预处理,包括删除冗余数据、筛选无效数据、统一数据格式等。
在数据预处理过程中,应根据实际需要选择适当的方法,例如使用过滤器删除重复数据,使用条件筛选功能删除异常数据等。
2. 缺失值处理方法在数据中常常会存在缺失值的情况,对于缺失值的处理需要选择合适的方法。
可以通过删除含有缺失值的记录、用均值或中值填充缺失值、使用回归方法进行估计等方式解决。
3. 异常值处理策略异常值是指与其他观测值明显不同的数据点,可能会对分析结果产生较大的影响。
在处理异常值时,可以通过标准差分析、箱型图分析、散点图分析等方法进行识别和处理。
4. 数据去重复方法数据中可能存在大量的重复记录,对于重复数据的处理可以采用多种方法。
可以使用函数查询、排序、删除重复值等方式进行去重处理,保证报告的准确性和可读性。
5. 数据格式规范化数据格式的规范化是数据清洗的一个重要环节,有助于提高数据整合和处理的效率。
在进行数据格式规范化时,可以通过使用Excel函数、正则表达式和脚本编程等方式对数据进行统一。
6. 数据采样与分析数据采样是指从原始数据中抽取部分数据进行分析和处理的方法。
对于大规模数据集,可以通过采用随机抽样、分层抽样等方式获取样本数据进行分析,以减少计算量并保证精度。
噪声监测数据一、引言噪声是指超出人们正常听觉范围的声音,对人类健康和生活质量产生负面影响。
为了保障公众的健康和环境的可持续发展,对噪声进行监测和评估是至关重要的。
本文将详细介绍噪声监测数据的标准格式,包括数据搜集、处理和报告等方面的要求。
二、数据搜集1. 监测站点选择根据监测目的和要求,在城市、工业区、居民区等不同环境中选择代表性的监测站点。
站点应涵盖各种可能产生噪声的来源,如交通、工厂、建筑工地等。
2. 监测设备使用符合国家标准的噪声监测仪器进行数据搜集。
监测仪器应具备准确测量噪声水平的能力,并能记录时间、日期和位置等相关信息。
3. 数据采集在每个监测站点进行连续24小时的噪声监测。
监测仪器应设置在合适的位置,远离干扰源,确保准确记录噪声水平。
同时,需要采集不同时间段的数据,以反映不同时间段的噪声特征。
三、数据处理1. 数据校验对采集到的数据进行校验,检查是否存在异常值或数据缺失。
如发现异常情况,应及时进行数据修正或重新采集。
2. 数据分析使用专业的数据分析软件对监测数据进行处理。
常用的数据分析指标包括等效声级(Leq)、噪声频谱、噪声事件等。
根据监测目的,可以选择不同的分析方法和指标进行数据分析。
3. 数据报告生成标准格式的数据报告,包括监测站点信息、监测时间段、监测数据统计结果等。
报告应具备清晰的结构和易于理解的内容,便于相关部门和公众了解噪声情况。
四、数据应用1. 噪声评估根据监测数据和相关标准,对噪声水平进行评估。
可以比较监测数据与国家或地方的噪声标准,判断是否达到限制值或超过环境容许值。
2. 噪声管控根据监测结果,制定噪声管控措施。
可以通过调整交通路线、加强工地管理、改进工艺等方式减少噪声污染,保护公众健康。
3. 噪声预警监测数据的实时分析可以实现噪声预警功能,及时发现噪声异常情况并采取相应的措施,减少对公众的影响。
五、结论噪声监测数据的标准格式包括数据搜集、处理和报告等方面的要求。
飞机噪声测量方法和数据处理方法(摘自GB9661-88)4 测量方法4.1 精密测量——需要作为时间函数的频谱分析的测量传声器通过声级计将飞机噪声信号送到测量录音机记录在磁带上。
然后,在实验室按原速回放录音信号并对信号进行频谱分析。
4.1.1 测量前应进行从传声器到录音机系统的校准和标定。
4.1.2 录音时,根据飞机噪声级的高低适当调整声级计衰减器的位置(并在记录本上记下其位置),使录音信号不至过载或太小。
4.1.3 当飞机飞过测量点时,通过声级计线性输出录下飞机信号的全过程。
为此,录音时要使起始和终了的录音信号声级小于最大噪声级10dB以上。
在录音时要说明飞行时间、状态、机型等测量条件。
4.2 简易测量——只需经频率计权的测量声级计接声级记录器,或用声级计和测量录音机。
读A声级或D声级最大值,记录飞行时间、状态、机型等测量条件。
4.2.1 测量仪器校准:对一系列飞行事件的飞行噪声级测量前后,应该利用能在一已知频率上产生一已知声压级的声学校准器,来对整个测量系统的灵敏度作校准。
当声级计与声级记录器连用并作绝对测量时两者必须一起校准和标定。
4.2.2 读取一次飞行过程的A声级最大值,一般用慢响应;在飞机低空高速通过及离跑道近的测量点用快响应。
4.2.3 当用声级计输出与声级记录器连接时,记录器的笔速对应于声级计上的慢响应为16mm/s,快响应为100mm/s。
在记录纸上要注明所用纸速、飞行时间、状态和机型。
4.2.4 没有声级记录器时可用录音机录下飞行信号的时间历程,并在录音带上说明飞行时间、状态、机型等测量条件,然后在实验室进行信号回放分析。
4.3测量记录4.3.1 测量条件记录:测量日期、测量点位置、气温和10m高处风向和风速。
4.3.2 测量时记录内容:飞行时间、飞行状态、飞机型号、最大噪声级(见附录A)。
5 信号分析处理5.1 量与单位5.1.1 N:噪度(noisiness)单位:呐,noy。
噪声数据处理综述摘要:噪声数据是指数据中存在着错误或异常(偏离期望值)的数据,不完整数据是指感兴趣的属性没有值.不一致数据则是数据内涵出现不一致的情况。
为了更好的论述什么是噪声数据处理,给出了两种噪声数据处理的算法:在属性级别上处理噪声数据的数据清洗算法和一种改进的应用于噪声数据中的KNN算法。
关键词: 噪声数据 噪声数据处理 数据清洗 KNN算法1. 概述噪声数据(noisy data)就是无意义的数据(meaningless data)。
这个词通常)的同义词使用。
但是,现在它的意义已经扩展到包作为损坏数据(corrupt data含所有难以被机器正确理解和翻译的数据,如非结构化文本。
任何不可被创造它的源程序读取和运用的数据,不管是已经接收的、存储的还是改变的,都被称为噪声。
噪声数据未必增加了需要的存储空间容量,相反地,它可能会影响所有数据挖掘(data mining)分析的结果。
统计分析可以运用历史数据中收集的信息来清除噪声数据从而促进数据挖掘。
引起噪声数据(noisy data)的原因可能是硬件故障、编程错误或者语音或光学字符识别程序(OCR)中的乱码。
拼写错误、行业简称和俚语也会阻碍机器读取。
噪声数据处理是数据处理的一个重要环节,在对含有噪声数据进行处理的过程中,现有的方法通常是找到这些孤立于其他数据的记录并删除掉,其缺点是事实上通常只有一个属性上的数据需要删除或修正,将整条记录删除将丢失大量有用的、干净的信息。
在数据仓库技术中,通常数据处理过程应用在数据仓库之前,其目的是提高数据的质量,使后继的联机处理分析(OLAP)和数据挖掘应用得到尽可能正确的结果。
然而,这个过程也可以反过来,即利用数据挖掘的一些技术来进行数据处理,提高数据质量。
2.噪声数据处理2.1在属性级别上噪声数据处理的数据清洗算法2.1.1 数据清洗和聚类分析介绍数据清洗包括许多的内容,文献【l】给出了详尽的介绍,其中噪声数据(包含错误或存在偏离期望的孤立点值)的处理是其中重要的一部分。
第1篇一、引言噪声,作为自然界和人类活动中普遍存在的现象,对人们的日常生活和工作产生了深远的影响。
为了更好地理解和控制噪声,本报告通过对噪声数据的统计分析,探讨噪声的特性、分布规律及其影响因素,为噪声治理和环境保护提供科学依据。
二、数据来源与处理1. 数据来源本报告所使用的数据来源于我国某城市噪声监测站近三年的噪声监测数据,包括白天和夜间不同时段的噪声水平。
2. 数据处理对原始数据进行清洗,剔除异常值和缺失值,并对数据进行标准化处理,以确保数据的准确性和可比性。
三、噪声水平统计分析1. 总体噪声水平通过对数据集中所有监测点的噪声水平进行统计分析,得出该城市总体噪声水平为(分贝值),其中白天和夜间的噪声水平分别为(分贝值)和(分贝值)。
2. 噪声分布规律利用直方图和核密度估计等方法,分析噪声水平的分布规律。
结果显示,该城市噪声水平呈现右偏分布,即噪声值主要集中在较低水平,而高噪声值出现的概率较低。
3. 噪声水平变化趋势通过对噪声数据进行时间序列分析,发现该城市噪声水平在近年来呈逐年上升趋势,尤其是在夜间。
四、噪声影响因素分析1. 交通噪声交通噪声是城市噪声的主要来源。
通过对交通噪声数据的分析,发现交通流量与噪声水平呈正相关关系。
此外,交通噪声在不同时间段和不同路段的差异较大。
2. 工业噪声工业噪声是城市噪声的另一个重要来源。
分析结果表明,工业噪声主要集中在工业区域,且与工业企业的生产规模和设备类型有关。
3. 生活噪声生活噪声主要包括家庭娱乐、建筑施工等产生的噪声。
分析发现,生活噪声在不同时间段和不同区域存在较大差异,尤其在夜间。
4. 环境因素环境因素如地形、植被等也会对噪声传播和衰减产生影响。
分析结果表明,地形和植被对噪声的衰减作用明显,尤其在夜间。
五、噪声治理措施建议1. 交通噪声治理- 优化交通路线,减少交通流量;- 加强交通管理,限制高噪声车辆通行;- 建设隔音设施,如隔音墙、隔音屏障等。
2. 工业噪声治理- 优化工业布局,减少工业区域与居民区的距离;- 采用低噪声设备和技术;- 加强工业企业的噪声排放监管。
傅里叶变换去噪数据预处理傅里叶变换傅里叶变换是将一个函数从时域(或空域)变换到频域的数学运算。
频域是函数的频率和相位信息。
傅里叶变换可以用于分析信号的频率成分,并可以用于从信号中去除噪声。
数据预处理数据预处理是机器学习过程中非常重要的一步。
数据预处理可以提高数据的质量,使机器学习模型能够更好地学习数据中的规律。
数据预处理的常用方法包括:缺失值处理:处理缺失值的方法有很多,例如删除缺失值、用均值或中值填充缺失值等。
数据归一化:数据归一化可以将数据缩放到一个统一的范围,使机器学习模型能够更好地处理数据。
特征选择:特征选择可以从数据中选择出与目标变量相关性较强的特征,以提高机器学习模型的性能。
傅里叶变换去噪数据预处理傅里叶变换去噪数据预处理是一种通过傅里叶变换将数据从时域变换到频域,然后在频域中去除噪声,最后将数据从频域变换回时域的方法。
傅里叶变换去噪数据预处理的具体步骤如下:1. 将数据从时域变换到频域。
2. 在频域中去除噪声。
3. 将数据从频域变换回时域。
傅里叶变换去噪数据预处理可以有效地去除数据中的噪声,提高数据的质量,使机器学习模型能够更好地学习数据中的规律。
傅里叶变换去噪数据预处理的应用傅里叶变换去噪数据预处理在许多领域都有着广泛的应用,例如:图像处理:傅里叶变换去噪数据预处理可以用于去除图像中的噪声,提高图像的质量。
信号处理:傅里叶变换去噪数据预处理可以用于去除信号中的噪声,提高信号的质量。
数据挖掘:傅里叶变换去噪数据预处理可以用于去除数据中的噪声,提高数据的质量,使数据挖掘模型能够更好地学习数据中的规律。
总结傅里叶变换去噪数据预处理是一种非常有效的数据预处理方法。
傅里叶变换去噪数据预处理可以有效地去除数据中的噪声,提高数据的质量,使机器学习模型能够更好地学习数据中的规律。
傅里叶变换去噪数据预处理在许多领域都有着广泛的应用。
噪声数值修约规则1. 引言在科学研究、工程设计和实验数据处理中,噪声是一个不可避免的问题。
噪声的存在会对数据的准确性和可靠性产生负面影响。
因此,为了获得更精确的结果,我们需要对噪声进行修约处理。
本文将介绍噪声数值修约规则,包括四舍五入、有效数字、舍入误差等概念,并提供一些实际应用示例。
希望通过本文的介绍,读者能够理解噪声修约规则的原理和应用方法。
2. 四舍五入四舍五入是最常见的噪声修约方法之一。
当需要将一个数值修约到指定位数时,我们可以根据该位数后一位数字的大小来判断是否进行进位。
例如,将3.14159保留两位小数。
我们可以观察第三位小数5,根据四舍五入规则,如果该数字大于等于5,则进位;如果小于5,则舍去。
因此,3.14159经过四舍五入后变为3.14。
需要注意的是,在进行四舍五入时,我们需要考虑被修约数字后面是否还有其他非零数字。
如果有,则需要进一位。
3. 有效数字有效数字是指一个数值中所有的数字,包括非零数字和零。
在进行噪声修约时,我们通常会根据有效数字的规则来确定修约后的数值。
在一个数值中,首先从左到右找到第一个非零数字,然后继续找到其他非零数字。
这些非零数字加上首位的0和中间的0都是有效数字。
例如,对于数值0.0023456,它有5个有效数字:2、3、4、5和6。
如果我们需要将其修约为两个有效数字,则应该舍去第三个及以后的有效数字,得到0.0023。
需要注意的是,在进行有效数字修约时,我们要考虑被修约数值后面是否还有其他非零数字。
如果有,则需要进一位。
4. 舍入误差在噪声修约过程中,由于计算机或仪器本身精度的限制,以及运算过程中产生的舍入误差等原因,会导致修约后的结果与真实值之间存在一定误差。
舍入误差是指修约后得到的数值与真实值之间的差异。
这种误差可能会对科学研究、工程设计和实验数据处理等领域产生重要影响。
为了减小舍入误差,我们可以采用一些优化方法,如增加计算精度、使用更准确的仪器、避免多次修约等。
数据去噪算法
1、中值滤波器(Median Filter):这是一种非线性数字滤波技术,通过用邻域中值替换每个像素值来去噪。
它对于去除椒盐噪声(Salt-and-Pepper Noise)特别有效。
2、Wiener滤波器:Wiener滤波器是一种统计最优估计方法,它基于对信号和噪声的统计特性的了解。
在去噪问题中,Wiener滤波器试图找到能够最大限度地减少误差的滤波器。
3、Kalman滤波器:这是一种线性动态系统状态估计方法,它也适用于去噪。
Kalman滤波器特别适合于处理带有随机噪声的数据。
4、小波去噪(Wavelet Denoising):小波分析可以提供信号的时间和频率信息,这使得它成为一种有效的去噪技术。
小波去噪通过将信号分解为小波系数,然后去除噪声的小波系数,最后重构信号。
5、非局部均值去噪(Non-Local Means Denoising):这种算法基于图像块的相似性。
它将每个像素替换为其最相似的邻居的平均值,这样可以有效地去除噪声。
mixup数据加噪的方法数据加噪是一种常用的数据处理方法,通常用于增加数据集的规模、增加数据多样性以及增强模型对于噪声的鲁棒性。
下面将介绍几种常用的数据加噪方法。
1. 添加高斯噪声(Gaussian Noise)这是一种常见的数据加噪方法,可以通过向原始数据添加服从正态分布的随机数来模拟真实世界中的噪声。
具体来说,对于原始数据中的每个数据点,可以通过以下方式添加高斯噪声:```noisy_data = original_data + random.gauss(0, sigma)```其中,sigma表示噪声的标准差,可以根据具体情况来调整。
2. 数据扰动(Data Augmentation)数据扰动是一种通过对原始数据进行随机变换来增加数据集多样性的方法。
常见的数据扰动方法包括平移、旋转、缩放、翻转等。
以图像数据为例,可以通过对图像进行平移、旋转、缩放等变换来生成新的样本。
这些变换可以使模型更加鲁棒,对于一定程度的噪声具有更好的适应能力。
3. 数据剪裁(Data Clipping)数据剪裁是一种通过截断或裁剪原始数据的值来引入噪声的方法。
根据具体应用场景的要求,可以对原始数据进行上界和下界的限制,或者使用阈值函数将原始数据截断在一定范围内。
例如,可以将数据限制在0到1之间,或者使用阈值函数将所有小于0的值设为0。
这种方法适用于一些数据集中的离群点,有助于模型更好地处理异常情况。
4. 随机遮挡(Random Occlusion)随机遮挡是一种通过在原始数据中添加噪声来模拟遮挡或损坏的情况,以提高模型对于部分信息缺失的处理能力。
可以通过随机生成一个遮挡区域,并用随机值或特定的遮挡模式来填充该区域,从而生成新的带有遮挡的样本。
这种方法可以增加数据集的多样性,让模型更好地适应各种遮挡或损坏的情况。
5. 数据重构(Data Reconstruction)数据重构是一种通过对原始数据进行压缩、降维或编码来引入噪声的方法。
数据去噪算法及公式全文共四篇示例,供读者参考第一篇示例:数据去噪是数据预处理中非常重要的一个环节,在数据科学和机器学习中,干净的数据对于模型的建立和预测结果至关重要。
数据的质量往往是影响模型性能的主要因素之一,而数据中的噪声往往会导致模型的性能下降。
数据去噪算法在实际应用中扮演着重要的角色。
数据去噪算法的目的是从数据中识别并移除不必要的干扰、复杂性或随机性,以便更好地揭示数据的潜在模式、结构和关系。
常用的数据去噪算法包括中值滤波、均值滤波、高斯滤波、小波去噪等。
这些算法各有特点,适用于不同类型和特点的数据。
中值滤波是一种基本的非线性滤波算法,它的核心思想是用一个窗口内的像素值的中值来代替该像素值。
中值滤波的优点是可以有效地去除图像中的椒盐噪声和斑点噪声,不会造成图像模糊。
中值滤波对边缘部分的保持效果较差,可能会导致图像出现边缘模糊的情况。
小波去噪是一种基于小波变换的非线性滤波算法,它的核心思想是对信号进行小波变换,去除小波系数中的噪声,并利用逆小波变换重构干净的信号。
小波去噪的优点是可以有效地去除不同尺度的噪声,并保持信号的细节和边缘特征。
小波去噪算法较复杂,需要选择合适的小波基和阈值函数。
除了以上常用的数据去噪算法外,还有很多其他方法和技术,如经验模态分解(EMD)、时域滤波、频域滤波等。
每种算法都有其适用的场景和特点,需要根据具体的数据类型和噪声类型选择合适的算法。
在实际应用中,数据去噪算法通常会与数据预处理和特征提取等步骤结合,以提高数据的质量和模型的性能。
数据去噪的效果直接影响到后续数据分析和建模的结果,因此需要认真选择和优化数据去噪算法。
在数据去噪算法的实际应用中,常用的评价指标包括均方误差(Mean Square Error,MSE)、信噪比(Signal-to-Noise Ratio,SNR)、峰值信噪比(Peak Signal-to-Noise Ratio,PSNR)等。
这些指标可以帮助我们评估数据去噪算法的性能和效果,并进行比较和选择。
数据清洗与整理中的数据去噪与噪声抑制方法探讨在大数据时代,数据清洗与整理是数据分析过程中非常重要的一环。
数据的质量直接影响着后续数据分析和挖掘的结果。
然而,原始数据中常常存在噪声,即不符合我们需要的数据,因此需要进行数据去噪与噪声抑制。
本文将就数据去噪的目的、方法以及常见的噪声抑制技术进行探讨。
数据去噪的目的是为了减少或消除对数据分析结果的干扰。
在数据采集过程中,许多原因都会导致数据中出现噪声。
例如,传感器的精度限制、设备故障、人为误操作等。
这些噪声会影响数据的真实性和准确性,从而影响数据分析的可靠性。
数据去噪的目的就是通过合理的方法,将噪声数据从原始数据中剔除或减少,以获得更加准确和可信的数据集。
数据去噪的方法可以分为基于规则的方法和基于模型的方法。
基于规则的方法不依赖于数据分布,而是根据人工设定的规则或者门限值进行操作。
常见的基于规则的方法包括平滑滤波、中值滤波和截断滤波等。
平滑滤波通过对邻近数据的平均或加权平均来减少噪声的影响。
中值滤波则是通过选取邻近数据的中值来去除噪声数据。
截断滤波则是将超过设定门限值的数据进行剔除或替换。
这些方法简单易行,但是对信号的连续性有一定要求,可能会造成信号的失真和平滑效果不佳。
基于模型的方法则是利用统计模型来对数据进行分析和建模,进而对噪声进行抑制。
基于模型的方法可以更好地捕捉数据内在的潜在规律,相对于基于规则的方法具有更好的灵活性和鲁棒性。
常见的基于模型的方法包括小波变换、主成分分析和自适应滤波等。
小波变换是一种时频分析方法,能够将信号分解成不同尺度和频率的子信号,通过分析子信号的能量变化来实现去噪。
主成分分析是一种多变量统计方法,通过降维来减少噪声对数据的影响。
自适应滤波则是根据数据的自适应性进行滤波处理,能够更好地抑制噪声。
除了数据去噪,噪声的抑制也是数据清洗与整理的重要任务之一。
噪声抑制的目的是通过一定的方法减少噪声对数据分析的干扰,提高数据的质量。
如何解决测量数据的噪声问题测量是科学研究和工程领域中不可或缺的环节之一,而测量数据的准确性和可靠性则是保证研究结果和工程成果正确性的基础。
然而,测量过程中常常伴随着各种噪声问题,这些噪声会对测量结果产生较大影响,会引起数据的偏离和不确定性。
在本文中,我将探讨如何解决测量数据的噪声问题,提高测量数据的质量和准确性。
首先,我们需要了解什么是测量数据的噪声。
噪声通常指的是测量中的干扰源,包括环境噪声、设备噪声和人为操作误差等。
这些噪声源会引起测量结果的波动和误差,降低测量数据的准确度。
因此,解决测量数据的噪声问题需要从各个方面入手。
一种有效的解决噪声问题的方法是通过提升测量仪器和设备的性能。
高质量的测量设备具有较低的噪声水平和较高的信噪比,可以减少测量过程中的干扰和误差。
例如,使用质量好的传感器和仪器、提高采样率、准确校准仪器等都可以提高测量设备的性能,从而降低噪声对数据的影响。
除了改进仪器设备,优化测量环境也是解决噪声问题的重要手段。
测量环境中的噪声源往往包括电磁辐射、震动、温度变化等,这些噪声会干扰测量过程,导致数据的误差。
因此,必须采取措施降低这些噪声源的影响。
例如,在电磁环境较恶劣的情况下,可以使用屏蔽措施,减少外界电磁干扰;在需要高精度测量时,可以控制环境温度、减少震动干扰等。
此外,合理的测量方法和测量方案也对提高测量数据的质量至关重要。
在实际测量操作中,要合理选择测量方法和技术,避免操作上的误差。
例如,在进行微小尺寸测量时,可以采用非接触式测量方法,避免因接触力引起的测量误差;在进行大数据量测量时,可以使用自动化测量系统,减少人为干预带来的误差。
此外,数据处理和分析也是解决测量数据噪声问题的关键环节。
通过合理选择和应用数据处理算法,可以降低噪声对数据的影响,提高数据的准确性和可靠性。
例如,可以采用滤波技术去除噪声干扰,或者利用误差补偿算法对数据进行修正。
此外,通过数据分析方法,可以进一步发现和排除异常值、检测数据的一致性等。
在当今信息爆炸的数字时代,数据的清洗与整理变得越来越重要。
在进行数据分析之前,我们需要确保数据质量,以避免误导性的结论。
而数据清洗与整理的过程中,数据去噪和噪声抑制方法是关键环节。
本文将探讨数据去噪与噪声抑制的方法。
一、数据去噪的重要性随着数据获取渠道的增多和数据规模的不断扩大,数据中存在的各种错误和噪声也随之增加。
这些噪声来自各种因素,如测量误差、数据录入错误、设备故障等。
如果不进行数据清洗和去噪,这些噪声可能会产生误导性的结果,影响数据分析和决策的准确性。
因此,数据去噪在数据清洗和整理中具有重要的作用。
二、数据去噪的方法1. 基于统计学方法的数据去噪统计学方法是最常用和有效的数据去噪方法之一。
在统计学方法中,我们通常使用均值、中位数、标准差等统计指标来识别和处理异常值。
例如,通过设定阈值,将超过阈值的数据视为异常值,并对其进行修正或删除。
这种方法简单易行,但在一些特殊情况下可能会产生误判。
2. 基于机器学习方法的数据去噪机器学习方法在数据去噪中的应用越来越广泛。
这些方法通过建立数学模型,利用样本数据的特征和规律来识别和处理噪声数据。
例如,支持向量机、神经网络等算法可以在大规模数据集中准确地识别和去除噪声。
然而,机器学习方法需要庞大的计算资源和较长的训练时间,且在处理特定问题时需要针对性地选择合适的算法。
三、噪声抑制的方法除了数据去噪,噪声抑制也是数据清洗和整理中重要的环节之一。
噪声抑制是指在数据分析过程中,降低或消除数据中的噪声干扰,以提高数据质量和分析结果的准确性。
以下是常见的噪声抑制方法:1. 滤波器方法滤波器是最常用的噪声抑制方法之一。
常见的滤波器包括均值滤波器、中值滤波器和高斯滤波器等。
通过对数据进行窗口处理或卷积运算,滤波器可以平滑信号,减少噪声对数据的影响。
这些滤波器的选择取决于噪声类型和特点。
2. 小波变换小波变换是一种基于信号频域分析的噪声抑制方法。
通过将信号分解为不同频率的小波分量,可以更有效地识别和抑制噪声。
在雷达发展过程中,一个基本的问题就是回波信号的检测。
与脉冲激光雷达不同,线性调频连续波雷达目标的距离与速度信息主要包含于回波的频率之中,因此,目标的检测是在频域中进行的。
目标距离与速度信息提取算法是建立在对目标频域信息成功检测的基础上的,若目标的频域信息未能准确检测,将直接影响后续信号处理。
中频信号中的噪声经过傅立叶变换后,在频域中具有一定的统计特性,所以需要根据噪声在频域中的统计特性来确定频域门限检测的方法。
文章主要讨论噪声情况下的频域门限检测方法。
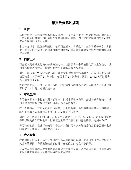
1 中频信号的噪声频域统计特性经长时间的大量观察,LFMCW 雷达混频器输出的噪声是窄带的零均值高斯噪声(图1为中频噪声的采样样本),其概率密度由下式[1]给出:1()x p ()2p εεσ=-(1)此处,()p d εε是噪声电压处于ε和d εε+之间的概率;σ是噪声方差,噪声的均值为零。
对于连续波雷达回波而言,由于采取了去调频(两路具有相同调频斜率与扫频带宽的信号进行混频输出)的处理方式,目标的信息完全包含于其回波的频率之中,因此,探测门限须在频域进行设置。
x 10x 10050100150200幅度/v时间/s 1x 10时间/s 频数图1 中频噪声的一次采样时域图及正态拟合曲线图由图1可以看出,中频噪声基本服从均值为零的正态分布,为分析方便,本文采用正态分布模型来描述中频噪声。
由于噪声在频域中分布也具有随机性,即在频域中,噪声中的某一频率的幅度不是恒定不变的,是具有随机性的。
这一点可以由以下分析得出。
不失一般性,设中频输出的噪声为平稳高斯过程(样本函数的统计平均可用其时间平均代替[2]),在混频器输出仅有噪声存在的情况下,对中频信号采样并抽取长度为N的序列。
对高斯噪声采样序列()n o is e n 进行离散傅立叶变换,变换如下[3]:002()()e x p ()2[()c o s ()2()s in ()]N O IS E m n o is e n jn m N n o is e n n m N j n o is e n n m N πππ=-=-⋅∑∑(2)式中0,1,m N =……-1。