松江3208主机操作说明
- 格式:doc
- 大小:36.00 KB
- 文档页数:10
松江3208消防监控主机使用说明(非值班人员请勿擅自操作)联系人:电话:目录页目录页 (1)一、应急处置: (2)二、面板功能介绍 (3)三、状态显示屏指示灯说明 (4)四,总线联动设备操作 (5)五、多线联动设备操作 (7)六、气体灭火控制器功能介绍 (8)为了确保在火灾发生时能及时报警,火灾报警控制器在平时必须处于正常监视状态。
一、应急处置:1、控制器报火警时,首先根据显示屏所显示的火警信息,迅速安排人员去实地检查,如果确认是火情,迅速按下自动/手动按钮将控制器置于自动状态,启动火灾应急预案。
按联动逻辑关系,启动相应的控制模块。
同时应立即上报主管领导。
如果是误报,按复位键复位重新启动控制器。
根据现场情况查明误报位置、号码可能原因详细记录备案。
2、控制器报故障时,先按消音键消音,查看故障内容,根据现场情况查明故障位置、号码、故障显示信息、故障造成原因详细记录备案。
对于误报设备,在设备没有维修更换之前,主机具有屏蔽功能:可对所有连接的探测器、输入模块、手动报警按钮、各种火灾显示盘、联动模块的地址暂时进行屏蔽操作,并在面板上有屏蔽状态灯来指示。
一旦该报警点或联动点被屏蔽后,就不再有报警或联动之功能,并且不显示其故障。
屏蔽操作之后,请联系维保单位检修。
3、查询:查看密码:1234。
先按编程键,输入查看密码后再按确认键,即可进入查看菜单。
允许查看系统内部的配置情况,查看各项配置数据和各种信息。
同时允许调整系统时间、进行系统自检等操作。
屏蔽操作在编程菜单的“属性配置”中进行。
二、面板功能介绍 1、控制器面板:2、系统键操作:<1>.复位键:按下此键,可使本控制器进行系统复位。
<2>.打印键:按下此键,允许打印,同时打印指示灯亮;再按一次,禁止打印,同时打印指示灯灭。
控制器在某些菜单下,能进行打印操作。
<3>.消音键:按下此键,可以消除各种音响。
(包括火警音、故障音、监管音和联动音等)<4>.删除键:在控制器“编程菜单”的编程过程中,按下此键,可以删除选中的编程内容。
松江3208火灾报警控制器产品说明书松江3208火灾报警控制器产品说明书1:产品概述1.1 产品介绍松江3208火灾报警控制器是一种针对建筑物、工厂和其他场所火灾报警的专用设备。
1.2 主要功能特点- 提供可靠的火灾报警功能,能够及时检测、报警并处理火灾事件。
- 具备大容量的控制能力,可以连接多个报警装置进行远程控制和管理。
- 支持多种火灾报警方式,如声光报警、短信报警等,以满足不同场所的需求。
2:技术参数2.1 输入电源:AC 220V 50Hz2.2 工作电流:≤200mA2.3 报警输出:24V DC2.4 控制方式:手动控制、自动控制、远程控制2.5 报警方式:声光报警、短信报警2.6 最大控制量:32个火灾报警装置3:安装与操作3.1 安装要求- 必须安装在干燥、通风良好的室内环境中。
- 安装位置应远离可燃物和强电磁干扰源。
- 安装时,要确保控制器与火灾报警装置之间连接稳固可靠。
3.2 操作步骤- 将输入电源线连接到AC 220V电源插座。
- 将火灾报警装置连接到控制器的报警输入端。
- 根据需要进行手动控制、自动控制或远程控制设置。
- 在发生火灾时,控制器将触发报警装置进行报警。
4:注册与维护4.1 产品注册在购买后,请登录我们的官方网站进行产品注册,以便获得技术支持和产品的延保服务。
4.2 维护与故障排除- 定期检查控制器的工作状态,保证其正常运行。
- 如发现故障,请联系我们的技术支持团队进行故障排除。
5:扩展功能5.1 远程监控可通过网络连接,实现远程对控制器进行监控和控制。
5.2 数据记录控制器可以记录火灾报警事件的发生时间和地点,以便后续查询和分析。
6:附件本文档涉及的附件包括:- 安装指南- 使用手册- 技术规格表- 控制器连接示意图法律名词及注释:- AC:Alternating Current,交流电- DC:Direct Current,直流电。
松江3208报警主机简易操作方法3208简易操作说明一、火警的一般处理方法:1、当发生火警时,应先检查发生火警的部位,并确认是否有火灾发生;2、若确认为火灾发生,应将主机切换至自动状态,并立刻通知消防部门,组织人员疏散;二、故障的一般处理方法故障一般可分为两类一类为控制器内部部件产生的故障,如主备电故障、总线故障等;另一类是现场设备故障,如探测器故障、模块故障等。
故障发生时,可按“消音”键终止故障警报声若系统发生故障,应及时通知检修,若需关机,应做好详细记录。
若为现场设备故障,应及时维修,若因特殊原因不能及时排除的故障,应利用系统提供的设备屏蔽功能将设备暂时从系统中屏蔽,待故障排除后再利用取消屏蔽功能将设备恢复。
三、启动方式设置按下“启动控制”键,调出启动方式菜单键选择相应方式,按“确认”键,系统即工作在所选的状态下。
说明:手动方式是指通过主控键盘或手动消防启动盘对联动设备进行启动和停动的操作,手动允许时,面板上的“手动”灯点亮。
自动方式是指满足联动条件后,系统自动进行的联动操作,面板上的“自动”灯亮。
提示方式是指在满足联动条件后,而自动方式不允许时,手动盘的指示灯将闪烁提示。
四、设备的屏蔽与取消屏蔽当外部设备(探测器、模块或火灾显示盘)发生故障时,可将它屏蔽掉,待修理或更换后,再利用取消屏蔽功能将设备恢复。
1、设备屏蔽按下“编程”键(若控制器处于锁键状态,需输入用户密码解锁,4321,选择属性设置输入机号、回路号、点位号按屏蔽、退出、保存即可)假设需要屏蔽的设备为用户编码为机号1回路2点位88的点型感烟探测器,其屏蔽操作应按照如下步骤进行:输入欲屏蔽设备的用户编码“”;按“编程”键输入用户密码解锁,4321,选择属性设置输入机号1、回路2、光标移至88点位按屏蔽、退出、保存即可)按“确认”键存储,如该设备未曾被屏蔽,屏幕的屏蔽信息中将增加该设备,否则在显示屏上提示输入错误。
五、总线制被控设备的手动启动与停动操作:1、对外部设备进行手动启动操作的条件提醒用户注意,这些外部设备都是消防专用的。
松江3208消防监控主机使用说明(非值班人员请勿擅自操作)联系人:电话:目录页目录页 (1)一、应急处置: (2)二、面板功能介绍 (3)三、状态显示屏指示灯说明 (4)四,总线联动设备操作 (5)五、多线联动设备操作 (7)六、气体灭火控制器功能介绍 (8)为了确保在火灾发生时能及时报警,火灾报警控制器在平时必须处于正常监视状态。
一、应急处置:1、控制器报火警时,首先根据显示屏所显示的火警信息,迅速安排人员去实地检查,如果确认是火情,迅速按下自动/手动按钮将控制器置于自动状态,启动火灾应急预案。
按联动逻辑关系,启动相应的控制模块。
同时应立即上报主管领导。
如果是误报,按复位键复位重新启动控制器。
根据现场情况查明误报位置、号码可能原因详细记录备案。
2、控制器报故障时,先按消音键消音,查看故障内容,根据现场情况查明故障位置、号码、故障显示信息、故障造成原因详细记录备案。
对于误报设备,在设备没有维修更换之前,主机具有屏蔽功能:可对所有连接的探测器、输入模块、手动报警按钮、各种火灾显示盘、联动模块的地址暂时进行屏蔽操作,并在面板上有屏蔽状态灯来指示。
一旦该报警点或联动点被屏蔽后,就不再有报警或联动之功能,并且不显示其故障。
屏蔽操作之后,请联系维保单位检修。
3、查询:查看密码:1234。
先按编程键,输入查看密码后再按确认键,即可进入查看菜单。
允许查看系统内部的配置情况,查看各项配置数据和各种信息。
同时允许调整系统时间、进行系统自检等操作。
屏蔽操作在编程菜单的“属性配置”中进行。
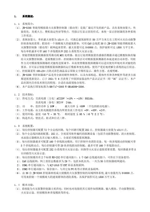
二、面板功能介绍1、控制器面板:液晶显示屏状态显热敏打示屏印机监管故障启动总灯电源错误走纸键开门火警反馈总灯主电工作备电工作延时输出主电故障备电故障系统故障消音指示自动状态自检指示屏蔽指示手动状态键锁指示发送指示接收指示打印指示JB-3208 火灾报警控制器(联动型)上海松江飞繁电子有限公司云安R复位打印消音7PQRS 8TUV 9WXYZ 自动/ 手动消防广播声光报警照明切断排烟阀警铃新风机动力切断停止正压风阀4GHI 5JKL 6MNO机号回路卷帘半降卷帘全降警笛排烟风机防火阀防火门空调正压风机屏蔽点号分区水幕1... 2ABC 3DEF删除退出编程0 确认声光启动系统键数字键总线联动操联动模块类作键别键2、系统键操作:<1>.复位键:按下此键,可使本控制器进行系统复位。
1.系统概述:1.1 系统简介:〔1〕.JB-3208智能型模拟量火灾报警控制器〔联动型〕是我厂最近开发的新产品,具有系统容量大,性能优化,美观大方,整机稳定性好等特点。
用指示灯显示屏的形式,来统一显示控制器的各种系统工作状态。
〔2〕.系统容量大,单机最大容量为18144点,可满足建筑面积在50万平方米左右工程对火灾自动报警控制系统的需要。
假设有一个规模庞大的建筑群体,可用CAN总线把30台JB-3208智能型模拟量火灾报警控制器〔联动型〕联网起来管理。
最大容量可达540000点,保护面积可达1500万平方米。
每台单机最多可带160个多线模块和252台系统型火灾显示盘。
〔3〕.智能型模拟量探测器使用微功耗MCU处理器,能自行处理模拟量传感器的数据并通过模数转换传输给火灾报警控制器,进展数据分析。
控制器应用算法可对模拟量探测器的本底进展自动补偿,用软件方式对模拟量探测器的灵敏度进展调节,从而使得模拟量探测器可以适应使用环境对其灵敏度的要求。
并可显示智能型模拟量探测器的运行数据和变化曲线,使用户更好地理解全系统的运行状态。
〔4〕.控制器采用480⨯234点阵式彩色液晶显示屏做文字图形显示,操作方便,直观明晰。
〔5〕.JB-3208型控制器新产品是用全新的硬件和软件,以及内部构造、箱体外形和各种配件等诸多方面都进展重新设计,已于2021年6月获得了中国国家强迫性产品认证证书〔即“3C〞认证书〕。
本产品在国内具有技术领先的程度,合适在高级别场合使用。
〔6〕.本产品执行国家标准为GB4717-2005和GB16806-2006。
1.2 技术指标:〔1〕.供电方式:交流电源〔主电〕AC220V〔+10% ~-15%〕50±1Hz。
直流电源〔备电〕DC24V 24Ah。
〔2〕.功率:监控功率≤ 80W ,最大功率≤ 400W 〔不包括联动电源〕。
〔3〕.工作电源:由主机电源提供系统内所需直流工作电压+5V、+35V、+24V。
松江3208报警主机简易操作方法3208 简易操作说明一、火警的一般处理方法 :1、当发生火警时,应先检查发生火警的部位,并确认是否有火灾发生;2、若确认为火灾发生,应将主机切换至自动状态,并立刻通知消防部门,组织人员疏散;3、若为误报警,记录下误报警设备号及报警时间,确认误报警设备的现场情况,如有无较大的灰尘、水蒸气、温度剧烈变化、气流、较大物体移动等,并记录;如果出现有规律的误报,请联系维修服务人员解决。
二、故障的一般处理方法故障一般可分为两类一类为控制器内部部件产生的故障,如主备电故障、总线故障等;另一类是现场设备故障,如探测器故障、模块故障等。
故障发生时,可按“消音”键终止故障警报声 ? 若系统发生故障,应及时通知检修,若需关机,应做好详细记录。
? 若为现场设备故障,应及时维修,若因特殊原因不能及时排除的故障,应利用系统提供的设备屏蔽功能将设备暂时从系统中屏蔽,待故障排除后再利用取消屏蔽功能将设备恢复。
三、启动方式设置按下“启动控制”键,调出启动方式菜单键选择相应方式,按“确认”键,系统即工作在所选的状态下。
说明:手动方式是指通过主控键盘或手动消防启动盘对联动设备进行启动和停动的操作,手动允许时,面板上的“手动”灯点亮。
自动方式是指满足联动条件后,系统自动进行的联动操作,面板上的“自动”灯亮。
提示方式是指在满足联动条件后,而自动方式不允许时,手动盘的指示灯将闪烁提示。
四、设备的屏蔽与取消屏蔽当外部设备(探测器、模块或火灾显示盘)发生故障时,可将它屏蔽掉,待修理或更换后,再利用取消屏蔽功能将设备恢复。
1、设备屏蔽按下“编程”键(若控制器处于锁键状态,需输入用户密码解锁,4321,选择属性设置输入机号、回路号、点位号按屏蔽、退出、保存即可)。
假设需要屏蔽的设备为用户编码为机号 1 回路 2 点位 88 的点型感烟探测器,其屏蔽操作应按照如下步骤进行: ? 输入欲屏蔽设备的用户编码“”; ? 按“编程”键输入用户密码解锁,4321,选择属性设置输入机号 1、回路 2、光标移至 88 点位按屏蔽、退出、保存即可)。
3208自动报警主机操作说明一、主机的开关机说明:主机里面有“红色、蓝色”两个拨动开关,分别为“主电工作、备电工作”开机时需要两个都打开,关闭时需两个都关闭。
二、主机复位:当主机需要消除火警、监管报警或取消所有控制模块的动作时按“复位”键。
“如同电脑重启”。
三、报警类型的识别:主机报警类型分火警、监管、反馈、故障四种,其中火警与监管为现场设备报警,反馈为现场设备动作成功,故障为设备故障。
四、报警处理方法:当主机收到火警、监管、反馈信号时主机会发出相应报警声时,主机显示屏与打印纸均有相应指示,这时按“消音”键,消去主机报警声音,请队友撕下打印纸迅速到报警现场确认是否是真的火警,当确认为主机误报时,请通知监控室按“复位”键消去报警,当确认为真火警时请迅速通知监控室(视情况决定是否将报警主机打到自动状态)并配合组织灭火、疏散、报警等。
当主机报故障是时请详细登记主机报警信息,通知维保方处理。
五、主机的手动/自动两种工作状态:主机上有一个按键“手动/自动”用于主机工作状态的切换,当主机处于手动状态时,现场发生火警时,主机会发出相应报警信号,但报警现场所对应的警铃、广播、风阀、风机、电梯迫降等动作设备均不会动作。
当主机处于“自动”时当现场发生火警时,根据主机内部的程序,现场的警铃、广播、风阀、风机、电梯迫降等动作设备将自动启动。
六、如何手动启动/停止现场的设备对于风机水泵等非常重要的多线动作设备,不管主机处于什么工作状态均可自由手动启动或停止。
对于警铃、广播、风阀、风机、电梯迫降等总线联动设备请按照以下步骤操作(以在没有火警的情况下启动警铃为例)1、在显示屏右下方的总线联动键处,轻轻按一下“警铃”键,此时主机将发出“嘀”的一声表示操作成功(若主机连续“嘀”两声则代表主机联动的设备默认为在第一回路)此时显示屏显示上端:“警铃,一回路”此时我们可以通过主机的数字按键选择所须启动设备所在的回路(详见回路分区表),这时通过向上“Λ”、向下“∨”、向上翻页“︽”、向下“︾”键选择到需要联动的设备,然后按“启动”键,此时现场的设备就启动了。
松江3208消防监控主机使用说明(非值班人员请勿擅自操作)联系人:电话:目录页目录页 (1)一、应急处置: (2)二、面板功能介绍 (3)三、状态显示屏指示灯说明 (4)四,总线联动设备操作 (5)五、多线联动设备操作 (6)六、气体灭火控制器功能介绍 (7)为了确保在火灾发生时能及时报警,火灾报警控制器在平时必须处于正常监视状态。
一、应急处置:1、控制器报火警时,首先根据显示屏所显示的火警信息,迅速安排人员去实地检查,如果确认是火情,迅速按下自动/手动按钮将控制器置于自动状态,启动火灾应急预案。
按联动逻辑关系,启动相应的控制模块。
同时应立即上报主管领导。
如果是误报,按复位键复位重新启动控制器。
根据现场情况查明误报位置、号码可能原因详细记录备案。
2、控制器报故障时,先按消音键消音,查看故障内容,根据现场情况查明故障位置、号码、故障显示信息、故障造成原因详细记录备案。
对于误报设备,在设备没有维修更换之前,主机具有屏蔽功能:可对所有连接的探测器、输入模块、手动报警按钮、各种火灾显示盘、联动模块的地址暂时进行屏蔽操作,并在面板上有屏蔽状态灯来指示。
一旦该报警点或联动点被屏蔽后,就不再有报警或联动之功能,并且不显示其故障。
屏蔽操作之后,请联系维保单位检修。
3、查询:查看密码:1234。
先按编程键,输入查看密码后再按确认键,即可进入查看菜单。
允许查看系统内部的配置情况,查看各项配置数据和各种信息。
同时允许调整系统时间、进行系统自检等操作。
屏蔽操作在编程菜单的“属性配置”中进行。
二、面板功能介绍 1、控制器面板:2、系统键操作:<1>.复位键:按下此键,可使本控制器进行系统复位。
<2>.打印键:按下此键,允许打印,同时打印指示灯亮;再按一次,禁止打印,同时打印指示灯灭。
控制器在某些菜单下,能进行打印操作。
<3>.消音键:按下此键,可以消除各种音响。
(包括火警音、故障音、监管音和联动音等)<4>.删除键:在控制器“编程菜单”的编程过程中,按下此键,可以删除选中的编程内容。
消防报警控制主机操作说明1.系统概述:1.1 系统简介:(1).JB-3208智能型模拟量火灾报警控制器(联动型)是我厂最近开发的新产品,具有系统容量大,性能优化,美观大方,整机稳定性好等特点。
用指示灯显示屏的形式,来统一显示控制器的各种系统工作状态。
(2).系统容量大,单机最大容量为18144点,可满足建筑面积在50万平方米左右工程对火灾自动报警控制系统的需要。
若有一个规模庞大的建筑群体,可用CAN总线把30台JB-3208智能型模拟量火灾报警控制器(联动型)联网起来管理。
最大容量可达540000点,保护面积可达1500万平方米。
每台单机最多可带160个多线模块和252台系统型火灾显示盘。
(3).智能型模拟量探测器使用微功耗MCU处理器,能自行处理模拟量传感器的数据并通过模数转换传输给火灾报警控制器,进行数据分析。
控制器应用算法可对模拟量探测器的本底进行自动补偿,用软件方式对模拟量探测器的灵敏度进行调节,从而使得模拟量探测器能够适应使用环境对其灵敏度的要求。
并可显示智能型模拟量探测器的运行数据和变化曲线,使用户更好地了解全系统的运行状态。
(4).控制器采用480⨯234点阵式彩色液晶显示屏做文字图形显示,操作方便,直观清晰。
(5).JB-3208型控制器新产品是用全新的硬件和软件,以及内部结构、箱体外形和各种配件等诸多方面都进行重新设计,已于2009年6月取得了中国国家强制性产品认证证书(即“3C”认证书)。
本产品在国内具有技术领先的水平,适合在高级别场合使用。
(6).本产品执行国家标准为GB4717-2005和GB16806-2006。
1.2 技术指标:(1).供电方式:交流电源(主电)AC220V(+10% ~-15%)50±1Hz。
直流电源(备电)DC24V 24Ah。
(2).功率:监控功率≤ 80W ,最大功率≤ 400W (不包括联动电源)。
(3).工作电源:由主机电源提供系统内所需直流工作电压+5V、+35V、+24V。
松江3208主机操作说明松江3208消防监控主机使用说明(非值班人员请勿擅自操作)联系人:电话:目录页目录页 0一、应急处置: (1)二、面板功能介绍 (2)三、状态显示屏指示灯说明 (3)四,总线联动设备操作 (4)五、多线联动设备操作 (6)六、气体灭火控制器功能介绍 (7)为了确保在火灾发生时能及时报警,火灾报警控制器在平时必须处于正常监视状态。
一、应急处置:1、控制器报火警时,首先根据显示屏所显示的火警信息,迅速安排人员去实地检查,如果确认是火情,迅速按下自动/手动按钮将控制器置于自动状态,启动火灾应急预案。
按联动逻辑关系,启动相应的控制模块。
同时应立即上报主管领导。
如果是误报,按复位键复位重新启动控制器。
根据现场情况查明误报位置、号码可能原因详细记录备案。
2、控制器报故障时,先按消音键消音,查看故障内容,根据现场情况查明故障位置、号码、故障显示信息、故障造成原因详细记录备案。
对于误报设备,在设备没有维修更换之前,主机具有屏蔽功能:可对所有连接的探测器、输入模块、手动报警按钮、各种火灾显示盘、联动模块的地址暂时进行屏蔽操作,并在面板上有屏蔽状态灯来指示。
一旦该报警点或联动点被屏蔽后,就不再有报警或联动之功能,并且不显示其故障。
屏蔽操作之后,请联系维保单位检修。
3、查询:查看密码:1234。
先按编程键,输入查看密码后再按确认键,即可进入查看菜单。
允许查看系统内部的配置情况,查看各项配置数据和各种信息。
同时允许调整系统时间、进行系统自检等操作。
屏蔽操作在编程菜单的“属性配置”中进行。
二、面板功能介绍 1、控制器面板:2、系统键操作:<1>.复位键:按下此键,可使本控制器进行系统复位。
<2>.打印键:按下此键,允许打印,同时打印指示灯亮;再按一次,禁止打印,同时打印指示灯灭。
控制器在某些菜单下,能进行打印操作。
<3>.消音键:按下此键,可以消除各种音响。
(包括火警音、故障音、监管音和联动音等)<4>.删除键:在控制器“编程菜单”的编程过程中,按下此键,可以删除选中的编程内容。
松江报警主机简易操作方法The following text is amended on 12 November 2020.3208简易操作说明一、火警的一般处理方法1、当发生火警时,应先检查发生火警的部位,并确认是否有火灾发生。
2、若确认为火灾发生,应将主机切换至自动状态,并立刻通知消防部门,组织人员疏散。
3、若为误报警,记录下误报警设备号及报警时间,确认误报警设备的现场情况,如有无较大的灰尘、水蒸气、温度剧烈变化、气流、较大物体移动等,并记录;如果出现有规律的误报,请联系维修服务人员解决。
二、故障的一般处理方法故障一般可分为两类,一类为控制器内部部件产生的故障,如主备电故障、总线故障等;另一类是现场设备故障,如探测器故障、模块故障等。
故障发生时,可按“消音”键终止故障警报声若系统发生故障,应及时通知检修,若需关机,应做好详细记录。
若为现场设备故障,应及时维修,若因特殊原因不能及时排除的故障,应利用系统提供的设备屏蔽功能将设备暂时从系统中屏蔽,待故障排除后再利用取消屏蔽功能将设备恢复。
三、启动方式设置按下“启动控制”键,调出启动方式菜单键选择相应方式,按“确认”键,系统即工作在所选的状态下。
说明:手动方式是指通过主控键盘或手动消防启动盘对联动设备进行启动和停动的操作,手动允许时,面板上的“手动”灯点亮。
自动方式是指满足联动条件后,系统自动进行的联动操作,面板上的“自动”灯亮。
提示方式是指在满足联动条件后,而自动方式不允许时,手动盘的指示灯将闪烁提示。
四、设备的屏蔽与取消屏蔽当外部设备(探测器、模块或火灾显示盘)发生故障时,可将它屏蔽掉,待修理或更换后,再利用取消屏蔽功能将设备恢复。
1、设备屏蔽按下“编程”键(若控制器处于锁键状态,需输入用户密码解锁,4321,选择属性设置输入机号、回路号、点位号按屏蔽、退出、保存即可)。
假设需要屏蔽的设备为用户编码为机号1回路2点位88的点型感烟探测器,其屏蔽操作应按照如下步骤进行:输入欲屏蔽设备的用户编码“” ;按“编程”键输入用户密码解锁,4321,选择属性设置输入机号1、回路2、光标移至88点位按屏蔽、退出、保存即可)。
3208自动报警主机操作说明一、主机的开关机说明:主机里面有“红色、蓝色”两个拨动开关,分别为“主电工作、备电工作”开机时需要两个都打开,关闭时需两个都关闭。
二、主机复位:当主机需要消除火警、监管报警或取消所有控制模块的动作时按“复位”键。
“如同电脑重启”。
三、报警类型的识别:主机报警类型分火警、监管、反馈、故障四种,其中火警与监管为现场设备报警,反馈为现场设备动作成功,故障为设备故障。
四、报警处理方法:当主机收到火警、监管、反馈信号时主机会发出相应报警声时,主机显示屏与打印纸均有相应指示,这时按“消音”键,消去主机报警声音,请队友撕下打印纸迅速到报警现场确认是否是真的火警,当确认为主机误报时,请通知监控室按“复位”键消去报警,当确认为真火警时请迅速通知监控室(视情况决定是否将报警主机打到自动状态)并配合组织灭火、疏散、报警等。
当主机报故障是时请详细登记主机报警信息,通知维保方处理。
五、主机的手动/自动两种工作状态:主机上有一个按键“手动/自动”用于主机工作状态的切换,当主机处于手动状态时,现场发生火警时,主机会发出相应报警信号,但报警现场所对应的警铃、广播、风阀、风机、电梯迫降等动作设备均不会动作。
当主机处于“自动”时当现场发生火警时,根据主机内部的程序,现场的警铃、广播、风阀、风机、电梯迫降等动作设备将自动启动。
六、如何手动启动/停止现场的设备对于风机水泵等非常重要的多线动作设备,不管主机处于什么工作状态均可自由手动启动或停止。
对于警铃、广播、风阀、风机、电梯迫降等总线联动设备请按照以下步骤操作(以在没有火警的情况下启动警铃为例)1、在显示屏右下方的总线联动键处,轻轻按一下“警铃”键,此时主机将发出“嘀”的一声表示操作成功(若主机连续“嘀”两声则代表主机联动的设备默认为在第一回路)此时显示屏显示上端:“警铃,一回路”此时我们可以通过主机的数字按键选择所须启动设备所在的回路(详见回路分区表),这时通过向上“Λ”、向下“∨”、向上翻页“︽”、向下“︾”键选择到需要联动的设备,然后按“启动”键,此时现场的设备就启动了。
引言:正文内容:一、基本操作1. 开关机操作:介绍如何正确地开启和关闭松江3208主机。
2. 菜单导航:详细介绍主机菜单结构和导航方式,方便用户快速查找需要的功能选项。
3. 按键功能:介绍各个按键的功能和用途,帮助用户熟悉设备界面。
4. 连接外部设备:指导用户如何正确连接外部设备(如打印机、显示器等)以实现更多功能。
5. 用户设置:讲解用户设置选项,包括亮度调节、音量控制等,以满足个性化需求。
二、网络连接1. 有线连接:详细介绍如何通过有线方式连接到网络,并配置网络参数。
2. 无线连接:指导用户如何通过无线方式连接到网络,以及如何设置安全加密方式。
3. 配置网络共享:说明如何配置并使用网络共享功能,方便多台设备之间的文件共享和数据传输。
4. 远程访问:介绍如何远程访问松江3208主机,以便用户可以在任何地方访问存储在主机上的文件和数据。
5. 安全设置:提供安全设置选项,包括密码保护、访问控制等,以保护主机的数据安全。
三、多媒体播放1. 视频播放:指导用户如何通过松江3208主机播放各种视频格式,包括高清视频和流媒体。
2. 音频播放:介绍如何播放不同格式的音频文件,并提供音效调节和增强选项。
3. 图片浏览:讲解如何浏览和管理主机中的图片文件,以及如何设置幻灯片播放模式。
4. 外部设备播放:教用户如何通过连接外部设备(如USB、HDMI等)来播放媒体文件。
5. 字幕和音轨选择:介绍如何在播放视频时选择不同的字幕和音轨,以满足用户需求。
四、应用程序使用1. 安装应用程序:指导用户如何安装和卸载应用程序,并介绍应用商店的使用方法。
2. 应用程序管理:讲解如何管理已安装的应用程序,包括更新、移动和隐藏等操作。
3. 多任务管理:介绍如何在松江3208主机上进行多任务管理,以提高工作效率。
4. 文件管理:详细阐述如何浏览、复制、移动和删除文件,以及如何创建文件夹等功能。
5. 数据备份和恢复:提供数据备份和恢复选项,以防止数据丢失或意外删除。
松江3208消防监控主机使用说明(非值班人员请勿擅自操作)联系人:电话:目录页目录页 (1)一、应急处置: (2)二、面板功能介绍ﻩ3三、状态显示屏指示灯说明ﻩ4四,总线联动设备操作ﻩ5五、多线联动设备操作 (6)六、气体灭火控制器功能介绍ﻩ7为了确保在火灾发生时能及时报警,火灾报警控制器在平时必须处于正常监视状态。
一、应急处置:1、控制器报火警时,首先根据显示屏所显示得火警信息,迅速安排人员去实地检查,如果确认就是火情,迅速按下自动/手动按钮将控制器置于自动状态,启动火灾应急预案。
按联动逻辑关系,启动相应得控制模块、同时应立即上报主管领导。
如果就是误报,按复位键复位重新启动控制器。
根据现场情况查明误报位置、号码可能原因详细记录备案、2、控制器报故障时,先按消音键消音,查瞧故障内容,根据现场情况查明故障位置、号码、故障显示信息、故障造成原因详细记录备案、对于误报设备,在设备没有维修更换之前,主机具有屏蔽功能:可对所有连接得探测器、输入模块、手动报警按钮、各种火灾显示盘、联动模块得地址暂时进行屏蔽操作,并在面板上有屏蔽状态灯来指示。
一旦该报警点或联动点被屏蔽后,就不再有报警或联动之功能,并且不显示其故障。
屏蔽操作之后,请联系维保单位检修。
3、查询:查瞧密码:1234。
先按编程键,输入查瞧密码后再按确认键,即可进入查瞧菜单。
允许查瞧系统内部得配置情况,查瞧各项配置数据与各种信息。
同时允许调整系统时间、进行系统自检等操作。
屏蔽操作在编程菜单得“属性配置”中进行、二、面板功能介绍 1、控制器面板:2、系统键操作: <1>。
复位键:按下此键,可使本控制器进行系统复位。
<2〉.打印键:按下此键,允许打印,同时打印指示灯亮;再按一次,禁止打印,同时打印指示灯灭。
控制器在某些菜单下,能进行打印操作。
<3〉。
消音键:按下此键,可以消除各种音响。
(包括火警音、故障音、监管音与联动音等)〈4〉.删除键:在控制器“编程菜单”得编程过程中,按下此键,可以删除选中得编程内容。
〈5>.退出键:在控制器“编程菜单"中,按下此键,可以退回到上一级菜单。
在某“编程菜单”中进行修改后,按“退出"键,往往弹出“保存/放弃”选择后确认得菜单来。
<6〉。
屏蔽键:屏蔽键可以快捷查瞧屏蔽信息与预留信息。
<7>、6个方向键:向上键为“查瞧火警信息”;向下键为“查瞧监管信息”;向左键为“查瞧故障信息”;向右键为“查瞧当前配置”;向上翻页键为“查瞧联动信息”;向下翻页键为“查瞧启动提示"。
警笛正压风机正压风阀动力切断 新风机 警铃分区回路9WXYZ 6MNO 3DEF 8TUV 5JKL 2ABC 自动/手动机号点号7PQRS 4GHI 编程0确认1...复位屏蔽退出删除消音 排烟阀照明切断声光报警消防广播上海松江飞繁电子有限公司JB-3208 火灾报警控制器(联动型)火 警R云发送指示屏蔽指示消音指示主电故障主电工作 监 管 故 障备电工作备电故障自动状态手动状态接收指示启动总灯反馈总灯延时输出系统故障自检指示键锁指示打印指示 水幕卷帘半降卷帘全降停止声光启动打印 防火门 空调 防火阀排烟风机开 门错误电源走纸键安液晶显示屏 热敏打印机状态显示屏 系统键 数字键 总线联动操作键 联动模块类别键三、状态显示屏指示灯说明1).火警总灯:控制器中任意一只火灾探测器报警或手动按钮报警时,此红灯亮。
2)、监管总灯:控制器中属“监管”报警得探测点报警时,此红灯亮、3)、故障总灯:控制器中任意一个探测点或联动点有故障或有其它系统故障时,此黄灯亮、4)。
启动总灯:控制器中任意一个联动模块被启动后,此红灯亮。
5)、反馈总灯:控制器中任意一个联动模块接收到被控设备得反馈信号以后,此红灯亮。
6).主电工作指示灯:控制器处于交流220V(主电)供电时,此绿灯亮。
7).主电故障指示灯:控制器处于交流220V(主电)断电时,此黄灯亮。
8).备电工作指示灯:控制器处于直流24V(备电)供电时,此绿灯亮。
9)。
备电故障指示灯:控制器处于直流24V(备电)断电或其它故障时,此黄灯亮。
10).延时输出指示灯:控制器中发生联动控制得延时输出现象时,此黄灯亮。
11).系统故障指示灯:控制器中系统软件发生故障时,此黄灯亮。
12).消音指示灯:控制器进行消音操作时,此绿灯亮。
13).屏蔽指示灯:控制器内有屏蔽点时(包括火灾报警探测点、监管报警探测点、火灾显示盘、控制模块或多线模块等进行屏蔽操作),此黄灯亮。
14).自动状态指示灯:控制器处于“自动”状态时,此绿灯亮。
15).手动状态指示灯:控制器处于“手动”状态时,此绿灯亮、16).自检指示灯:控制器在进行系统自检操作(声光测试)时,此黄灯亮。
17)、锁键指示灯:控制器中进行锁键操作时,此黄灯亮。
18).发送指示灯:控制器处于“发送”状态时,此绿灯亮、19).接收指示灯:控制器处于“接收”状态时,此绿灯亮。
20).打印指示灯:控制器进行打印操作时,此绿灯亮。
四,总线联动设备操作1,总线联动操作键:〈1〉.“自动/手动”状态选择键:按下此键,控制器在“自动”或“手动”状态之间进行选择。
<2>.停止键:按下此键,可以使得总线联动操作停止。
〈3〉。
机号键:按下此键,可以选择机号。
(配用数字键或上下键)<4>.回路键:按下此键,可以选择回路号。
(配用数字键或上下键) 〈5〉、点号键:按下此键,可以选择点号、(配用数字键或上下键)<6>.分区键:按下此键,可以选择分区号。
(配用数字键或上下键) <7>.声光键:按下此键,启动系统声光警报器。
再按此键,系统声光警报器停止、<8>.启动键:按下此键,可以发出总线联动操作启动信号、2、联动模块类别键:<1〉、消防广播。
<2〉.警铃。
〈3>、声光报警。
<4〉、新风机、<5>。
照明切断。
<6〉、动力切断、〈7>、排烟阀。
〈8>.正压送风阀。
〈9>.卷帘门半降。
〈10>、卷帘门全降。
<11〉。
警笛。
〈12>.排烟风机。
<13>.防火阀。
<14〉.防火门。
〈15>、空调。
<16>、正压送风机。
〈17>、水幕。
联动设备启动有手动与自动两种形式,联动前需进行设置。
1、手动启动手动状态下,按设备类型键,输入回路号,输入点号,按确认键,信息正确后按启动键即可启动设备,按停止键停止设备、要启动一个被控总线设备,首先要根据消防启动盘窗内得提示信息找到要启动得设备对应得单元,按下这个单元得手动键,命令灯点亮,启动命令发出;若再次按下该键则命令灯熄灭,启动命令被终止。
2、自动启动控制器只有处于“自动允许”得状态下,才能发出自动联动启动命令、当联动公式中得逻辑关系满足时,控制器将自动发出启动命令,启动对应得设备。
五、多线联动设备操作(1)。
多线启动指示灯:此灯常亮,表示多线模块已经启动,并且已经接收到反馈信号、此灯闪亮,表示该模块已经启动,等待设备得反馈信号得到来。
(2)、多线反馈指示灯:此灯常亮,表示模块已经接收到被控设备得反馈信号。
此灯闪亮,则表示符合逻辑编程得提示动作信号。
(3)、多线故障指示灯:此灯常亮,表示该模块处于故障状态,需要及时修复、(4).多线启动键:按下此键,使得模块得继电器动作,其常开触点闭合、从而,使得被控设备进入“手动启动”状态、模块得手动启动总就是优先!(5).多线停止键:按下此键,使得模块得继电器释放,其常开触点又打开。
此时,“启动”与“反馈"指示灯同时熄灭,则表示多线外控设备已经停机。
六、气体灭火控制器功能介绍(1)。
液晶显示屏:用来对设备初始化状态与火警、启动、故障、反馈信息内容,以及进入了气体灭火得延时阶段中倒计时延时数得显示、(2)、喇叭:发出各种气体灭火得音响效果。
(火警音、联动音、喷洒音等)(3).系统状态指示灯:由上而下排列为“启动”指示灯(红色);“故障”指示灯(黄色);“延时”指示灯(红色);“通讯”指示灯(绿色)。
(4)、“消音"指示灯与操作键锁:按下“消音"键后,“消音”指示灯亮(绿色)。
操作键锁就是用来锁住除“消音”键外得其它操作键。
(5)、系统操作键:由上而下排列为“消音”键、“查询”键与“复位”键。
(6).分区状态指示灯:由上而下排列为本区“手动停止”指示灯(绿色);本区“声光启动”指示灯(红色);本区“自动"状态指示灯(绿色);本区“手动"状态指示灯(绿色);本区“启动喷洒”指示灯(红色);本区“气体喷洒"指示灯(红色)。
(7)、本区“自动/手动”面板选择按钮:用来选择本区就是处于自动状态还就是手动状态。
(8)、本区“声光报警”启动按钮:用来手动启动本区得声光报警器、按一次本区声光报警器启动;再按一次该声光报警器就停止。
(9)、本区面板手动紧急停止按钮:用来手动紧急停止一次已经启动了得灭火过程。
(10)。
本区面板手动紧急启动按钮:用来手动紧急启动一次新得灭火过程。