热泵全热回收新风机特点设计要点说明
- 格式:doc
- 大小:31.50 KB
- 文档页数:4
什么是热回收新风机组热回收新风知识全面介绍什么是热回收新风机组热回收新风知识全面介绍新风机组共分为三大类,热回收新风机组是新风机组中常见的一种,也是目前最为先进的新风机组。
与一般新风系统相比,热回收新风机组最大的特点就是增加了全热回收系统,能够对排出室外的空气进行热量回收,减少空调的能耗。
针对多数朋友对热回收新风机组了解匮乏的现状,本文将就热回收新风机组的运行原理、机组功能以及其运用范围、价格进行了全面的介绍。
热回收新风机组运行原理热回收新风机组是一种对住宅进行24小时不间断的换气,使住宅整体保持新鲜空气的流通的通风换气系统。
主要由新风主机(全热交换器)、控制开关、风管、进气风口、排气风口组成,主机安装于设备间、厨房、卫生间等房间,系统工作时,室内污浊空气通过排风管道经全热交换器排到室外。
在室内污浊空气排到室外的同时,新风经全热交换器通过送风管道进入室内。
在送排风的同时,送入室内的新风吸收排风中的冷(热)量,进行热量回收,达到节能的目的。
热回收新风机组的功能1、新风置换功能热回收新风机组是一种双向流换气新风系统,其独有的同步吸排气功能,使排气和进气同时进行,形成全方位循环空气对流。
能快速把室内的污浊空气经过滤后排出,并及时补充经过滤的新鲜空气,新风等量置换,换气一步到位。
当额定送排风风量相同时,其换气效果可达到普通换气扇的两倍以上。
2、空气净化功能热回收新风机组内设置粗效过滤器,或活性炭、负离子等专用过滤器,以过滤吸附SO2、NH3、苯,甲醛等有毒气体。
机内选用进口高档滤材,不仅能阻止大气中10微米以上的花粉、尘土等的侵入,还可以过滤空气中的病毒、细菌、螨虫等有害微生物以及50%的PM2.5,大大提高了所引入新风的品质,为用户带来清新、纯净的空气。
3、热回收功能热回收新风机组的核心器件是全热交换器,可对室内排出的能量进行回收。
夏季回收排出空气中的冷量,再把室外的热空气预冷后送入室内(如左下图:室外33℃的空气被预冷为29℃);冬季回收排出空气的热量,再把室外的的热空气预热后送入室内(如右下图:室外0℃的空气被预热为14℃),从而减少能量的损失,降低了空调制冷制热空气的能耗。
全热回收热泵机组本机为别墅全部热回收专用一体机组,具备以下特点:①一机三用;制冷、制热和卫生热水。
节能环保,运行费用低。
②自动控制系统、热泵循环系统、水泵、膨胀灌和自动补水装置等均为一体,占地少。
③立体结构,淡色喷漆,外观漂亮。
④名牌器件,进口涡璇压缩机和水冷却屏蔽水泵,机组噪声低。
热回收热泵机组分部分热回收和全部热回收两种形式。
传统的热回收热泵系统需要通过手动切换进行热水制取,手动系统切换比较复杂。
并且出现热源水、空调水与卫生热水相混现象,影响卫生热水水的质量。
双冷凝器全热回收热泵机组,即空调用冷凝器与卫生热水用冷凝器两者相对独立,通过水泵的开停自动切换制取卫生热水,真正实现了一机三用。
优点:省去一台卫生热水专用主机、热水制取量大、全自动切换、充分利用热源,夏季免费卫生热水,节省运行费用。
全热回收内切换地源热泵系统原理图控制逻缉:㈠.空调运行在冬季或夏季空调系统控制设定制热(制冷)运行模式,卫生热水功能设置在“开”的位置。
如果卫生热水温度低于设定温度需要加热时,卫生热水泵启动运行,同时系统自动检查机组是否空调运行。
在加热制取卫生热水时系统满负荷运行,不执行能量调节控制,到卫生热水温度达到设定温度,停止对卫生热的加热,系统恢复能量调节控制。
1.制冷运行:※空调回水温度高于设定的回水温度时,系统则执行制冷运行,地源循环泵停止运行﹙注﹚。
※空调回水温度低于设定的回水温度时,空调循环泵立即停止,地源循环泵开启,系统则执行制热运行。
※系统设定的运行模式为制冷而机组处于待机运行时,空调循环泵立即停止运行,地源循环泵开启,系统则执行制热运行。
2.制热运行:※系统正在执行制热运行,这时空调循环泵立即停止运行。
※系统设定的运行模式为制热而机组处于待机运行时,空调循环泵立即停止,地源循环泵开启运行,系统则执行制热运行。
㈡.非空调运行:※在春秋季空调系统控制设定待机运行模式,空调循环泵不启动。
卫生热水功能设置在“开”的位置。
新型转轮全热回收新风机组实验研究与节能分析严卫东;童矗;韩旭;张雨潇【摘要】提出一种新型转轮全热回收新风机组,利用恒温恒湿小室,改变室内排风参数,测试夏季工况下该机组的冷回收性能.实验数据表明,室内排风相对湿度对转轮的温度交换效率影响较小;在一定范围内提高室内排风相对湿度,转轮的焓交换效率有明显的上升趋势,但室内排风相对湿度提高到60%时,转轮的焓交换效率有急剧下降的趋势,尤其在排风温度较高的情况下更为明显;提高室内排风温度,转轮的温度交换效率有所提高,增幅在2%-4%,转轮的焓交换效率也有所提高,但增幅不大;联合运行工况下,制冷系统冷凝温度降低,输入功率减小,能效比提高,蒸发负荷大大降低;随室内排风温度的提高,转轮回收能量与设备能耗之比逐渐降低,由室内排风温度为24℃时的3.5降为室内排风温度为30℃的1.6.%Put forward a new kind of wheel total heat recovery fresh air units, using constant temperature and humidity chamber, and changing indoor ventilation parameters, test cold recycling performance of the unit under the condition of the summer. Experimental data show that, the influence of indoor exhaust air relative humidity on temperature exchange effectiveness of wheel. Within a certain range, with the increase of the indoor relative humidity of exhaust air, the enthalpy exchange effectiveness of wheel has an obvious rising trend. But when the indoor exhaust air relative humidity increase to 60%, the enthalpy exchange effectiveness of the wheel has a tendency to fell sharply, especially in the case of higher exhaust temperature. Improve the indoor exhaust temperature, the temperature exchange effectiveness of the wheel is improved from 2% to 4%, the enthalpy exchange effectiveness of thewheel is improved, but the increase is small. In the combined operation condition, the condensing temperature of the refrigeration system and the input power are reduced, evaporation load is greatly reduced. With the increase of indoor exhaust air temperature, the ratio of the wheel recycling energy and equipment energy consumption reduce gradually, which reduced from 3.5 to 1.6.【期刊名称】《制冷与空调(四川)》【年(卷),期】2018(032)002【总页数】6页(P183-188)【关键词】转轮;热泵;新风;全热回收;焓交换效率;温度交换效率【作者】严卫东;童矗;韩旭;张雨潇【作者单位】江苏经贸职业技术学院南京 211100;解放军理工大学南京 210007;解放军理工大学南京 210007;解放军理工大学南京 210007【正文语种】中文【中图分类】TU831.5近年来,我国经济快速发展,人们生活水平日益提高,然而各种空气质量问题引发的疾病(如病态建筑综合症、军团菌、SARS)甚是严重,人们对室内空气品质要求不断提高。
火力发电厂吸收式热泵余热回收利用系统设计导则概述说明1. 引言1.1 概述火力发电厂作为目前主要的能源供应方式之一,面临着能源效率低下和环境问题等挑战。
为了提高火力发电厂的能源利用效率和减少环境排放,回收和利用余热成为了一种可行的解决方案。
而吸收式热泵技术作为一种有效的能量回收方式,已被广泛应用于火力发电厂中。
本文将重点探讨在火力发电厂中应用吸收式热泵技术进行余热回收的系统设计导则。
通过对设备选择和布置原则、运行参数优化与控制策略以及安全与可靠性考虑等方面进行论述,旨在帮助读者了解如何更好地设计和实施火力发电厂的吸收式热泵余热回收系统。
1.2 文章结构本文分为五个部分进行论述。
首先,在引言部分我们将概述文章的目的和结构。
接下来,在第二部分我们将介绍火力发电厂的基本原理和吸收式热泵技术,并强调余热回收在其中的重要性。
第三部分将详细阐述利用系统设计导则,包括设备选择和布置原则、运行参数优化与控制策略以及安全与可靠性考虑。
第四部分将通过实施步骤与案例分析展示具体的操作流程和效果评估。
最后,在结论部分,我们将对主要观点和成果进行总结,并展望未来发展趋势。
1.3 目的本文的目的是通过对火力发电厂吸收式热泵余热回收系统设计导则的概述说明,帮助读者了解如何高效地回收并利用火力发电厂中产生的余热能量。
通过合理选择和布置设备、优化运行参数与控制策略以及考虑安全与可靠性等方面,有效提升火力发电厂的能源利用效率,减少环境污染排放,并为未来发展趋势提供展望。
2. 火力发电厂吸收式热泵余热回收2.1 火力发电厂基本原理火力发电厂是一种通过燃烧化石燃料产生蒸汽,然后利用蒸汽驱动涡轮发电机组产生电能的设施。
在这个过程中,大量的能量以余热的形式散失到环境中。
为了提高能源利用效率和减少能源浪费,需要采取措施来回收和利用这些废热。
2.2 吸收式热泵技术介绍吸收式热泵是一种通过吸收剂对工质进行吸附和解吸过程来实现制冷或加热的装置。
其工作原理类似于传统压缩式制冷系统,但采用了不同的工作流体和循环过程。
热回收式新风换气机的特点热回收式新风换气机,它是一种含有全热回收芯体的新风、排风换气设备。
那么,热回收式新风换气机的特点是什么呢?简单来说,热回收式新风换气机把冬夏日的室外的空气调节到与室内附近的温度后再送入室内,能减少能量的丢失。
其工作原理为:设备在运行时,室内排风和新风分别呈正交叉方式流经换热器芯体时,由于气流分隔板两侧气流存在着温差和蒸汽分压差,两股气流通过分隔板时呈现传热传质现象,引起全热交换过程。
在夏季,新风从空调排风获得冷量,温度得以降低的同时还被空调风干燥,从而使得新风含湿量降低;在冬季,新风从空调室排风获得热量,温度得以升高。
全热交换器作为一种高效节能型空调通风装置,通过换热芯体的全热换热过程,能够有效地获取排风中的焓值全热型CHA或温度显热型CHB,从而达到了节能换气的目的,极大地节约了新风预处理的能耗。
快净热回收式新风换气机具有以下优点:一、换热效率高。
产品采用先进的逆流结构设计,能够大大的提高换热效率;二、外形紧凑小巧。
内置的全热交换器的外形为六边形,降低了模块的厚度,特殊的通风孔道有利于模块比交叉流机芯做得更短;三、性能稳定、无需清洁。
通风孔道采用了流线设计,可以有效地防止着尘,无需对交叉流机芯进行定期的清洁;四、使用寿命长。
采用了ABS框架结构,非常坚固而耐用,使用寿命相比交叉流机芯增加了一倍。
热回收式新风换气机帮助我们解决了冬天太冷、夏天太热的温度问题,使用热回收式新风换气机,让我们在室内感觉更舒适。
在冬天时,室外新鲜冷空气与室内潮湿热空气在全热交换器中进行保温热交换,保证室内热量不流失,室外冷量进不来。
在夏天时,室外新鲜热空气与室内冷空气空气在全热交换器中进行制冷交换,保证室内冷气量不流失,室外热量进不来。
换热效率高达70%,使吸入的新鲜空气依然保持凉爽(温暖),避免了因室内冷(热)量流失造成的费电,节能又舒适。
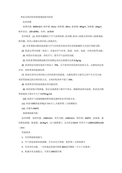
热泵式热回收型溶液调湿新风机组技术参数处理风量:3000m3/h;制冷量:61kw;制热量:40kw;除湿量:60kg/h;加湿量:24kg/h;机外余压:150-200Pa;功率:14.5kW技术要求(1) 机组须遵循以下空气处理流程:送风侧:新风---溶液全热回收---溶液调湿,排风侧:回风---溶液全热回收---溶液再生。
(2) 具有调湿功能的盐溶液与空气在机组内部必须以直接接触的方式进行热湿交换;(3) 机组自带冷热源(热泵),具备对空气冷却、除湿、加热、加湿、全热回收等功能;(4) 机组应具备过滤、净化空气、提升空气品质的功能.(5) 机组夏季除湿降温模式时的额定送风含湿量应达到8.0g/kg;(6) 机组的送风相对湿度不得高于70%,且不得采用再加热的处理方式,以避免因过度冷却、再热带来的能源浪费.(7) 机组应采用全热回收方式回收排风的能量,为避免排风与新风之间产生交叉污染,须采用溶液式的全热回收方式,全热回收效率不低于50%。
(8) 机组所采用的盐溶液必须为氯化钙。
(9) 机组采取可靠措施,保证无溶液离子被空气带出。
根据国家相关标准,机组送风携带溶液离子量应不大于0.070mg/m3。
(10) 机组中与溶液接触的换热器金属材质必须为钛合金。
(11) 机组COP(性能系数)在5.0以上,并提供第三方检测报告。
(12) 冷媒为R407C.溶液调湿新风机技术参数处理风量:1360m3/h;再生风量:1190m3/h;制冷剂:R407C;盐溶液:氯化锂盐溶液;除湿量:16.8kg/h;出口温降:8℃;总功率:2.32kW 外形尺寸:1580X1200X1100(mm)性能要求1、具有降温除湿能力2、空气和盐溶液直接接触,并且出风不带液,提供第三方检验报告3、具有净化功能,一次性通过机器可移除80%虚浮颗粒(不小于5微米)4、机器具有杀菌能力,可消灭90%微生物。
空气源热泵热回收新风净化机清华大学/李元哲 单明天津五洲同创空调制冷设备有限公司/杨建摘要:建筑通风是十分重要的,尤其是在雾霾天气,本文比较了两种热回收新风净化机,认为空气源热泵热回收空气净化机有诸多优势。
关键词: 空气源热泵 热回收 新风净化机Air source heat pump heat recovery fresh air purifierBy li Yuanzhe,shanm,YangjianAbstract:Ventilation of buildings is very important Especially in hazy weather The paper compares two kinds of heat recovery air cleaners Think of air source heat pump heat recovery air cleaners havemany advantagesKeywords:Air source heat pump Heat recovery Fresh air purifierTsinghua UniversityTianjin Wuzhou Tongchuang Air Conditioning Refrigeration Equipment Co., Ltd.1建筑通风的作用及重要性建筑通风一般是指以室外新风置换室内被污染的空气,在公共建筑尤其是人员密集的建筑,如教室、会议室等,污染物主要是人体生理活动引起的二氧化碳、不良气味、粉尘及室内装修污染,人体二氧化碳的排放约15L/h•人,由此形成对室外新风的需求量,以所需新风量置换室内排风就可以同时去除不良气味及粉尘,使二氧化碳日平均值达到1000PPm限值《GB/T18883-2002室内环境质量标准》。
但是,北方冬季雾霾天气时有发生,新风直接进入室内为不可行,必须加以净化,当前实践证明用物理的过滤方法并在一定时间加以清洗或更换,使PM2.5等降低至35mg/m3,最高至75mg/m3,再送入室内是可行的,《CJJ/T309-2013建筑通风效果测试与评价标准》;此外,党的十九大提出要满足人民生活日益增长的美好需求,还必须重视建筑内的热舒适度,把温度过低的新风直接引入室内或夏季温湿度过高的新风直接引入室内,也是不可取的。
风冷热泵热回收的原理-概述说明以及解释1.引言1.1 概述风冷热泵热回收技术是一种有效利用余热、节约能源的环保技术。
随着全球能源危机和环境污染问题的日益严重,热回收技术成为了节能减排的重要途径之一。
风冷热泵热回收技术作为一种新兴的能源综合利用技术,日益受到人们的关注和重视。
风冷热泵是一种集供暖、制冷、热水供应等多功能于一体的设备,它通过从周围环境空气中吸收或排放热量来实现供热和制冷的效果。
而风冷热泵热回收技术则在此基础上进一步提高了能源的利用效率。
通过在风冷热泵系统中设置热交换装置,可以将从室外环境中吸收或排放的热量再利用起来,从而实现热能的回收和再利用。
热回收的原理是通过将从冷却过程中排放的低温热量传递给需要加热的介质,以实现能量的再利用。
对于风冷热泵系统来说,通过热回收技术可以将系统在制冷过程中产生的废热用于加热,提高了能源的利用效率,并减少了环境污染。
随着热回收技术的应用,风冷热泵不仅可以满足供暖和制冷的需求,还能够为热水供应提供可靠的能源支持。
风冷热泵热回收技术具有很高的经济效益和环境效益。
一方面,通过回收废热,可以节约能源,降低运行成本,提高能源利用效率。
另一方面,风冷热泵热回收技术也减少了燃煤、燃气等传统能源的使用,减少了对环境的污染和压力。
因此,风冷热泵热回收技术在建筑能源节约和环境保护方面具有重要意义。
本文将深入探讨风冷热泵热回收技术的基本原理、意义和作用。
希望通过对该技术的研究和分析,能够为人们更好地了解和应用风冷热泵热回收技术提供参考和指导。
同时,也为未来的研究和发展提供了一些思路和方向。
通过不断创新和改进,风冷热泵热回收技术将在能源领域发挥更大的作用,为建筑能源利用和环境保护做出更大的贡献。
1.2文章结构文章结构部分的内容可以如下所示:1.2 文章结构本文将围绕风冷热泵热回收的原理展开详细的介绍和阐述。
文章将分为三个主要部分,包括引言、正文和结论。
在引言部分,我们将对风冷热泵热回收的原理进行一个概述,介绍它的基本概念和工作原理。
一种新型排风热泵热回收型新风机特性研究一种新型排风热泵热回收型新风机的特性研究摘要随着人们生活水平的提高,人们对室内空气品质的要求也越来越高。
新风若不加以处理便直接送入室内,势必会增加空调系统的能耗。
为了降低空调系统能耗,同时节约能源,本文设计了将排风热回收技术应用于空调新风系统中,回收排风中的能量。
首先,本文设计了一种新型热泵热回收型新风机组,该机组结合了回风过冷以及混风冷凝技术提升了新风机组的能效。
同时利用GREATLAB仿真模拟平台对该新风机组进行仿真模拟,并进行了部件及系统的参数优化,得到了性能较好的模型机组。
然后,委托某企业制作样机,并在该企业焓差实验室测试样机性能,进一步验证仿真的准确性和机组的能效。
实验表明,GREATLAB 仿真平台精度高,机组在制冷标准条件下系统能效可达3.65。
最后,本文探讨了如何将新风机组应用于温湿度独立控制空调系统,利用水机与新风机的组合实现温湿度的独立控制,设计了一种新型新风空调一体机,其中水机控制室内显热负荷,新风机控制室内潜热负荷。
关键词:新风机组;热泵热回收;仿真模拟;温湿度独立控制Abstract With the advancement of science and technology, people's requirements for indoor air quality are getting higher and higher.If the fresh air is sent directly to the room without treatment, it will inevitably increase the energy consumption of the air conditioning system T o reduce the energy consumption of air conditioning system and save energy, this paper presents that the exhaust heat recovery technology can be applied to the DOAS(Dedicated Outdoor Air System)to recover the energy in the exhaust air.Firstly, this paper presents a noveldesign of exhaust air heat hump, which combines the return air subcooling and the mixed air condensation technology to improve the COP of the exhaust air heat hump.At the same time, the simulation model of the outdoor air handling unit using exhaust heat hump was established by using GREATLAB simulation software.As the parameters of the components are optimized, it can provide space cooling with fresh air exchange and reduce power consumption.Then, a prototype was built in a factory and tested in a company.The experimental results show the accuracy of the simulation model and evaluate the performance of the exhaust air heat pump, which can get a higher COP(3.65 in standard refrigeration condition).Finally, this paper considers how to apply the exhaust air heat hump to the THIC(Temperature and Humidity Independent Control)system, and presents a new design of air conditioning with outdoor air system, in which the chiller regulates indoor temperature and the exhaust air heat hump regulates humidity separately.Key words: DOAS;exhaust air heat pump;model-based design;THIC 目录第1章绪论 6 1.1 课题背景 6 1.2 国内外研究现状 7 1.3 本文的主要研究内容 9 第2章新风机设计方案 10 2.1.2 技术方案 10 2.1.3 技术先进性13 2.2 部件及系统仿真建模 15 2.2.1 压缩机模型 16 2.2.2 换热器模型16 2.2.3 节流元件模型 16 2.2.4 新风机整机模型 17 2.3 部件及系统参数优化 19 2.3.1 盘管比例(排数)分配 19 2.3.2 以送风盘管为例:分路数的优化 21 2.3.3 以送风盘管为例:流向的优化 22 2.3.4 盘管优化结果 23 2.3.5 混风比 24 2.4 样机设计 25 第3章样机测试以及系统性能分析 27 3.1 样机展示 27 3.2 实验测试 28 3.2.1 实验室基本情况 28 3.2.2 实验基本情况 30 3.2.3 实验测试结果 32 3.2.4 性能对比与精度分析 34 3.3 系统性能分析 35 3.3.1 制冷模式变工况分析 35 3.3.2 制热模式变工况分析 35 3.3.3 内循环模式变工况分析 36 第4章应用:基于温湿度独立控制的新风空调一体机 38 4.1 温湿度独立控制空调系统简介 38 4.2 普通水机+新风机独立组合设计方案评估 39 4.2.1 方案简介 39 4.2.2 变频水机仿真模型 40 4.2.3 负荷模型 41 4.2.4 仿真结果44 4.3 高温水机+新风机一体机方案评估 46 4.3.1 方案简介 46 4.3.2 仿真结果 47 第5章结论与展望 48 5.1 结论 48 5.2 展望 48 参考文献49 致谢 51 第1章绪论 1.1 课题背景创造高质量的室内空气环境,对于提高人们的劳动生产率,保护人体身体健康,创造舒适的工作和生活环境有非常重要意义。
热泵式热回收型溶液调湿新风机组热泵式热回收型溶液调湿新风机组(HVF)是一种以调湿溶液为工质的空气处理设备。
机组采用先进的溶液除湿技术,通过溶液向空气吸收或释放水分,实现对空气湿度的调节。
它不是普通意义上的新风机组,它是集冷热源、全热回收、空气加湿、除湿、过滤段、风机段为一体的新风处理设备,它具备对空气冷却、加热、除湿、加湿、净化等多种功能,独立运行即可满足全年新风处理要求。
机组无需额外的辅助设备,应用灵活,操作简单,适用于所有需要新风供应的场合。
【适用条件】◆适用于空气-水系统,建议和其它干式末端装置,如干式风机盘管配合使用;◆室内排风可利用,且排风量≥70%送风量;◆应用环境:-5℃≤室外新风温度≤36℃。
【适用场所】热泵式热回收型溶液调湿新风机组(HVF)适用于办公类建筑、星级酒店建筑、高档住宅及公寓等需要提供新风的场所。
【工作原理】夏季工况,高温潮湿的新风在全热回收单元中以溶液为媒介和排风进行全热交换,新风被初步降温除湿,然后进入除湿单元中进一步降温、除湿到达送风状态点。
调湿单元中,调湿溶液吸收水蒸气后,浓度变稀,为重新具有吸水能力,稀溶液进入再生单元进行浓缩。
热泵循环的制冷量用于降低溶液温度以提高除湿能力和对新风降温,冷凝器排热量用于浓缩再生溶液,能源利用效率高。
新风机组夏季运行原理演示如下:冬季工况,只需切换四通阀改变制冷剂循环方向,便可实现空气的加热加湿功能。
新风机组冬季运行原理演示如下:【机组性能参数】注:1. 名义制冷除湿工况:新风干球温度36℃,相对湿度65%;回风干球温度26℃,相对湿度60%;送风干球温度18℃,含湿量8.0g/kg。
2. 名义制热加湿工况:新风干球温度-5℃,相对湿度50%;回风干球温度20℃,相对湿度50%;送风干球温度18℃,含湿量8.0g/kg。
3. *此数据为风机配置变频器时的新风量范围。
烟气余热回收热泵
(烟气热回收机组工作原理及性能特点)
——热回收解决方案
近十年来,由于能源紧张,随着节能工作进一步开展。
各种新型,节能先进炉型日趋完善,且采用新型耐火纤维等优质保温材料后使得炉窑散热损失明显下降。
采用先进的燃烧装置强化了燃烧,降低了不完全燃烧量,空燃比也趋于合理。
然而,降低排烟热损失和回收烟气余热的技术仍进展不快。
为了进一步提高窑炉的热效率,达到节能降耗的目的,回收烟气余热也是一项重要的节能途径。
烟气是一般耗能设备浪费能量的主要途径,比如锅炉排烟耗能大约在15%,而其他设备比如印染行业的定型机、烘干机以及窑炉等主要耗能都是通过烟气排放。
烟气余热回收主要是通过某种换热方式将烟气携带的热量转换成可以利用的热量。
烟气余热回收的方法较多,如:预热工件、预热空气进行助燃等。
用热泵的方法回收烟气中的余热是一种不错的选择。
广东芬尼克兹(PHNIX)集团——全身心致力于新能源技术,以节能、环保事业为企业的发展方向。
芬尼克兹生产研发的天然气锅炉烟气回收机组,采用全新的“双级”冷凝技术,充分回收锅炉烟气中的显热和潜热,可提高天然气的燃烧率15%以上,同时减少烟气中有害物质的排放。
产品具有热回收效率高、安全可靠、自动化控制等众多特点,是燃气锅炉提高效率和节能减排的最佳产品。
烟气热回收机组工作原理如下图所示:
PHNIX烟气热回收方案具有的性能特点:
①高效回收,可将锅炉的燃烧效率提高15%以上;
②节能环保,有害物质经过回收,大大减少排入大气的废气和废热;
③特级防腐;
④智能控制,采用先进PLC控制,完全自动化运行;
⑤安全可靠,设有自动保护功能。
热泵型全热回收新风排风机组产品简介
热泵型全热回收新风排风机组是由空气-空气能量回收装置、风-风热泵系统及多种空气处理功能耦合组装而成,能同时向室内空调环境送新风和机械排风,具有从室内排风回收能量转移至新风,并对新风进行一种或多种空气处理的机组。
原理示意图如图1:
图1
该机组具有如下技术特点:
1、将空调环境所需新风、排风、冷热源和多种空气处理实现一体化的整体机。
2、对排风能量实现全热回收。
3、机组内含能全年处理新风的冷热源-热泵系统。
4、能向空调环境直接送入经过热、湿、净化等多种处理的新风,可完全满足空调环境所需新风要求。
5、能对空调环境实现有组织的机械排风。
6、机组内含二级热回收
7、由风-风热泵驱动第二级热回收
8、配置专用智能控制器,实现制冷、制热、通风、自动四种运行模式。
结合具体的工程系统,根据当地的气象条件、建筑物功能、室内负荷特点等,可对该类机组进行有针对性的、个性化的设计,以更好地满足实际工程应用要求。
传统全热回收式新风机与热泵热回收式新风机适用性分析摘要:本文阐述了排风热回收的重要意义,介绍了传统全热回收式新风机和新型热泵热回收式新风机,并通过对两者热回收机理的理论计算,安装及运行中所存在的问题的分析,最后得出了两种热回收新风机存在的优劣和适用的范围。
关键词:热回收效率;转轮换热器;热泵系统,COPAbstract:In this paper , the important aspects of exhaust air heat recovery system were discussed , also the recovery fresh air heat pump units and rotary wheel exchanger were introduced. This is followed by the analysis of the theoretical calculation of the mechanism of heat recovery and the problems existing in the installation and operation of the two systems .At last ,a conclusion coming that the applicable scope and the disadvantages of the two kinds of the recovery fresh air heat pump units .Keywords :heat recover efficiency ; rotary wheel exchanger ; heat p ump systems,COP1引言目前空调耗能已经达到建筑能耗的60 %以上,空调系统所消耗的能源总量已超过我国一次能源总量的20%。
随着经济的发展,空调能耗必将对我国的能源消耗造成长期的、巨大的影响。
热泵全热回收新风机特点与设计要点传统的新风处理有三种方式
1.风机直接抽排(优点:设备投资小。
缺点:能源浪费严重.室外高温高湿空气直接补充到室内.室内低温低湿空气直接排出室外双重浪费.对整个空调系统有不利的影响负荷过大结露等现象发生.且舒适度达不到要求)
2.纸芯全热交换新风机(优点:利用室内和室外的温差起到一定的节能作用。
缺点:节能效果不明显只能降个三四度.纳米换热膜要更换否则容易积尘造成污染.风压过大时容易击穿造成室内外空气交叉污染,换热效率不高且无法除湿造成结露等现象发生)
3.冷水风柜处理(优点:通过利用主机系统的冷冻水降温效果明显.有一定的除湿作用。
缺点:消耗主系统能量才能对室外空气降温.冬季或者过度季节不开空调的情况下无法处理新风.排风要另外排风系统承担.不仅消耗着主系统能量且低温低湿空气白白排出室外造成能源浪费,只侧重于温度的监控而对于湿度却难以满足温湿平衡的要求空气过于干燥引起空调病)
热泵全热回收新风机具有以下优势:
一、利用低温低湿的室内排风作为冷凝器的冷却空气,既利用了室
内排风的显热(温差),又利用了室内排风的潜热(湿度差),冷凝效果大大优于直接采用室外空气作为冷却空气,避免了因空气置换通风而造成的能量损失;同样,机组制热时利用室内
排出的高温低湿的空气作为蒸发器侧的换热热源,与传统中央
空调系统相比新风负荷能耗节省50%左右。
热泵全热交换新
风机利用排风进行热交换使得室内由于人体活动等产生的
CO2以及飞沫.人类活动产生的被单飘飞的绒.毛.头屑等等
得以及时排出室外大大提高了室内空气品质。
二、夏季运行时,机组蒸发器温度比冷水风柜盘管温度低,除湿效
果更明显。
三、冬季运行时,机组可对新风进行升温加湿处理,大大提高室内
的舒适性能。
(此项为选装项,如觉得无加湿要求,可不加装加
湿器)。
四、机组运行灵活一体化设计没有室外机,还有有以下优点:
1、过渡季节利用全新风承担室内负荷,仅运行送、排风机实现自
动换气,而无需启动压缩机,同时也无需配置独立换气通风系
统,节能效果更加明显。
2、冬季可热泵运行,对新风进行升温处理。
3、新排风独立不会造成交叉污染还可选装红外线紫外线臭氧消
毒等附带功能
4、在室内空调机不运行时,也可对新风独立进行温、湿度处理。
五.由于室内相对湿度可一直维持在60%以下,较高的室温(26℃)就可以达到热舒适要求。
这就避免了由于相对湿度太高,只得把室温降低(甚至降到20℃),以维持舒适度要求的问题。
既降低
了运行能耗,又减少了由于室内外温差过大造成的热冲击对健康的危害。
综上所述.热泵全热交换新风机可保证在各种气象条件下,对室内空气的温、湿度进行精确控制。
在分体系统多联机系统和中央空调系统中都有很广阔的应用。
缺点:造价比一般新风机高
设计时注意的要点:强调带独立冷源对新风降温除湿利用排风散热散湿没有室外机冬季升温的热泵热回收新风机组,参数要有1新风量2冷量3热量4湿度
佛山市浩特普尔人工环境设备有限公司:黄政岚
2010-4-10
以下是关于现代由于空调的不合理使用遇到的常见的健康问题和没有热泵全热回收新风机情况下的预防方法:
空调病(air-condition disease),空调给人们带来舒爽的同时,也带来的一种“疾病”。
长时间在空调环境下工作学习的人,因空气不流通,环境得不到改善,会出现鼻塞、头昏、打喷嚏、耳鸣、乏力、记忆力减退等症状,以及一些皮肤过敏的症状,如皮肤发紧发干、易过敏、皮肤变差等等。
这类现象在现代医学上称之为“空调综合症”或“空调病”。
预防方法
◆1.使用空调必须注意通风,每天应定时打开窗户,关闭空调,增气换气,使室内保持一定的新鲜空气,且最好每两周清扫空调机一次。
◆2.从空调环境中外出,应当先在有阴凉的地方活动片刻,在身体适应后再到太阳光下活动;若长期在空调室内者,应该到户外活动,多喝开水,加速体内新陈代谢。
◆3.空调室温和室外自然温度不宜过大,以不超过5度为宜,夜间睡眠最好不要用空调,入睡时关闭空调更为安全,睡前在户外活动,有利于促进血液循环,预防空调病。
◆4.在空调环境下工作、学习,不要让通风口的冷风直接吹在身上,大汗淋漓时最好不要直接吹冷风,这样降温太快,很容易发病。
◆5.严禁在室内
抽烟。
◆6.应经常保持皮肤的清洁卫生,这是由于经常出入空调环境、冷热突变,皮肤附着的细菌容易在汗腺或皮脂腺内阻塞,引起感染化脓,故应常常洗澡,以保持皮肤清洁。
◆7.使用消毒剂杀灭与防止微生物的生长。
◆8.增置除湿剂,防止细菌滋生。
◆9.不要在静止的车内开放空调,以防汽车发动机排出的一氧化碳回流车内而发生意外,即一氧化碳中毒。
◆10.工作场所注意衣着,应达到空调环境中的保暖要求。
◆11空调开到26摄氏度以上,节能,不易患病。
空调病的预防主要是上述十条,若出现感冒发热、肺炎、口眼歪斜时,就要及时请医生诊断治疗。
预防食谱
除了勤开窗通气外,韩国人有个好办法,用芹菜粥对抗空调病。
将芹菜洗净,切成段,锅里放入凉米饭,加水煮,米变黏后,加芹菜,稍煮后,加香油和适当的盐即可。
空调房间内较凉,芹菜又属凉性食物,为何能对抗空调病呢? 无论是一般的芹菜、还是香芹、西芹,它的成分和功能是一样的,含有丰富的维生素A原、维生素B1、B2、维生素C和维生素P,及微量元素、蛋白质、甘露醇和食物纤维等成分。
在密闭的空调房间,人体的内热无法排出,容易致病,芹菜就具有清内热的功能,并能促进胃肠蠕动,有助于祛除暑热。
选购芹菜时,应挑选菜梗短而粗壮,菜叶翠绿而稀少的;芹菜新鲜不新鲜,主要看叶身是否平直,新鲜芹菜的菜叶是平直的,存放时间较长的芹菜,叶子尖端就会翘起,叶子软,甚至发黄起锈斑。
喝粥为何能对抗空调病? 在密闭的空调房间,人的体温调节、水盐代谢以及循环、消化、神经、内分泌和泌尿系统都会发生变化,而夏天人们食欲减退,也会限制营养的吸收。
所以,对抗空调
凉米饭熬粥
病,喝粥是一种很好的补充营养的办法。
喝粥能增强食欲,补充体力;喝粥能为身体补充水分,有效防止便秘;还能预防感冒,防止喉咙干涩,调养肠胃。
为什么用凉米饭熬粥? 砂锅熬粥最好,但是个“慢工出细活”的事,上班族却赔不起时间。
用凉米饭熬粥,既省时,营养也不会丢失。
粥里面加香油有什么好处? 提醒,熬好粥后,记住加点芝麻香油,哪种香味不仅诱人食欲,并有利于食物的消化吸收。
芝麻香油的营养非常丰富,它含丰富的维生素E,具有促进细胞分裂和延缓衰老的功能。
香油能保护血管,香油中含有40%左右的亚油酸、棕榈酸等不饱和脂肪酸,容易被人体分解吸收和利用,以促进胆固醇的代谢,并有助于消除动脉血管壁上的沉积物。
久坐的人易发生习惯性便秘,早晚空腹喝一口香油,能润肠通便。
饮酒之前喝点香油,对口腔、食道、胃贲门和胃黏膜起到一定的保护作用。
常喝香油能增强声带弹性,使声门张合灵活有力,对声音嘶哑、慢性咽喉炎有良好的恢复作用。