2018年度交通运输部公路水运工程试验检测员
- 格式:pdf
- 大小:56.59 KB
- 文档页数:1
018年公路水运工程检测师职业资格考试第一篇基础知识第一节交通工程学概论第一章交通工程概论一、交通工程学的定义定义:交通工程学是研究人车路与交通环境之间关系规律及其应用的一门工程科学,它的目的是应用科学原理最大限度地发挥路网的通行能力安全、快速舒适经济送客货,它的研究内容主要是交通规划,道路线形设计,交通设施、交通运营管理。
定义包含了交通工程学的研究对象(人车、路、交通管理与环境)、研究内涵(揭示研究对象之间系、规律)和在我国五大学科门类中所属类别(工程技术科学)。
二、交通工程学研究的主要内容1. 道路交通特性2. 交通调查3. 交通流理论4. 交通管理1. 道路交通特性:人、车辆、道路、交通流四个要素的特性。
1) 驾驶员和行人的交通特性2) 车辆的交通特性:两个参数:①车辆拥有量: ②车辆运行特性:3)道路交通特性:道路是交通的载体,是道路交通最重要的组成部分。
包括道路,桥梁、隧道。
(1)道路的组成:路基+路面(2)公路线形平面线形:直线长度、平曲线长度、曲率半径、视距横断面线形:纵断面线形:纵坡坡长、最大坡度、最小坡度、最小竖曲线半径。
(3)桥梁的基本构成上部结构、下部结构、附属结构(4)隧道的基本构成主体构造物+附属构造物4)交通流的特性参数:交通量、车速、车流密度5)服务水平指标:平均行驶速度,行驶时间,驾驶自由度,交通延误。
共分6级。
1级最高。
第二节交通安全概论1. 风险与危险2. 安全(人员、财产、设备、环境)3. 道路交通安全4. 事故5. 交通事故四个要件:车辆、道路上、交通违法行为或过错、损害后果二、公路本质安全公路本质安全是指公路基础设施本身所固有的、内在的、能够从根本上防止事故发生的功能。
四种基本安全要素:1. 明确性(清晰的诱导特性)2. 主动性(客观不良,采取主观主动)3. 宽容性(即使失误,也能减轻伤害)4. 冗余性(设计余量)第三节交通工程设施质量简介第一章交通工程概论一、概述1、交通工程设施的功能安全防护+管理服务2、交通工程设施的分类:交通安全设施(第二篇)+交通机电设施(第三篇)3、交通工程设施的等级:等级共分A B C D 四级:A:高速公路B:干线公路的一、二级C:集散公路的一、二级D:三、四级二、交通工程设施的通用质量要求1、产品质量的概念内涵:不同产品具有不同的特征和特性,其总和为产品质量。
018年公路水运工程检测师职业资格考试第一篇基础知识第一节交通工程学概论第一章交通工程概论一、交通工程学的定义定义:交通工程学是研究人车路与交通环境之间关系规律及其应用的一门工程科学,它的目的是应用科学原理最大限度地发挥路网的通行能力安全、快速舒适经济送客货,它的研究内容主要是交通规划,道路线形设计,交通设施、交通运营管理。
定义包含了交通工程学的研究对象(人车、路、交通管理与环境)、研究内涵(揭示研究对象之间系、规律)和在我国五大学科门类中所属类别(工程技术科学)。
二、交通工程学研究的主要内容1. 道路交通特性2. 交通调查3. 交通流理论4. 交通管理1. 道路交通特性:人、车辆、道路、交通流四个要素的特性。
1) 驾驶员和行人的交通特性2) 车辆的交通特性:两个参数:①车辆拥有量: ②车辆运行特性:3)道路交通特性:道路是交通的载体,是道路交通最重要的组成部分。
包括道路,桥梁、隧道。
(1)道路的组成:路基+路面(2)公路线形平面线形:直线长度、平曲线长度、曲率半径、视距横断面线形:纵断面线形:纵坡坡长、最大坡度、最小坡度、最小竖曲线半径。
(3)桥梁的基本构成上部结构、下部结构、附属结构(4)隧道的基本构成主体构造物+附属构造物4)交通流的特性参数:交通量、车速、车流密度5)服务水平指标:平均行驶速度,行驶时间,驾驶自由度,交通延误。
共分6级。
1级最高。
第二节交通安全概论1. 风险与危险2. 安全(人员、财产、设备、环境)3. 道路交通安全4. 事故5. 交通事故四个要件:车辆、道路上、交通违法行为或过错、损害后果二、公路本质安全公路本质安全是指公路基础设施本身所固有的、内在的、能够从根本上防止事故发生的功能。
四种基本安全要素:1. 明确性(清晰的诱导特性)2. 主动性(客观不良,采取主观主动)3. 宽容性(即使失误,也能减轻伤害)4. 冗余性(设计余量)第三节交通工程设施质量简介第一章交通工程概论一、概述1、交通工程设施的功能安全防护+管理服务2、交通工程设施的分类:交通安全设施(第二篇)+交通机电设施(第三篇)3、交通工程设施的等级:等级共分A B C D 四级:A:高速公路B:干线公路的一、二级C:集散公路的一、二级D:三、四级二、交通工程设施的通用质量要求1、产品质量的概念内涵:不同产品具有不同的特征和特性,其总和为产品质量。
一、单选题(共40题,每题1分,共40分)。
1.检验检测机构年度内部审核活动应覆盖()。
A.经常出现问题的检测室B.关键的管理部门C.客户投诉最多的部门D.管理体系的全部要素和所有活动2.在数字计算中,下列说法错误的是()。
A.加减法运算中,有效数字以小数点位数最少为准B.乘除计算中,有效数字以最少有效数字位数为准C.常数π的有效数字位数需要几位报几位D.将常数开方后,结果必须比原数少一位3.依据《检验检测机构资质认定评审准则》,以下属于质量记录的是()。
A.样品管理记录B.合同评审记录C.人员培训考核记录D.环境条件控制记录4.下列有关检验检测机构记录的规定,错误的是()。
A.记录应按照适当程序规范进行B.修改后的记录应重抄后存档C.规定了原始观测记录的保存期限D.保存记录应防止虫蛀5.依据《检验检测机构资质认定评审准则》的有关规定,()需经国家或省级技术监督部门批准。
A.最高管理者B.技术负责人C.质量负责人D.授权签字人6.按照《公路水运工程试验检测管理办法》的有关规定,公路水运工程试验检测机构名称、地质、法定代表人等发生变更的,应当自变更之日起()日内到原发证质监机构办理变更登记手续。
A.15C.60D.907.以下关于分包的描述,正确的是()。
A.检验检测机构获得资质认定的技术能力,可以分包给具有相应技术能力的另一检验检测机构B.只要检验检测机构获得资质认定的技术能力就可以随意实施分包C.检验检测机构未获得资质认定的技术能力,不能分包给获得检验检测机构资质认定并有相应技术能力的另一检验检测机构D.分包的检验检测项目可以不事先取得委托人的同意8.计量技术机构对仪器设备开展计量检定,应依据()进行。
A.计量检定规程B.汁量校准规程C.仪器设备的使用说明书D.委托单位提供的其它技术文件9.以下对最高管理者职责的描述,不正确的是()。
A.负责管理体系的建立和有效运行B.组织质量管理体系的管理评审C.提升客户满意度D.监督检验检测人员的具体行为10.检验检测机构在辨识出潜在的不符合因素时,应采取()。
2018年公路水运工程试验检测专业技术人员职业资格考试《桥梁隧道工程》一、单选题(共30题,每题1分,每题的备选项中,只有1个最符合题意)1.隧道施工检测主要包括施工质量检测、施工监控量测和超前地质预报,()不属于施工质量检测范畴。
A.开挖重量检测 B.防排水检测 C.支护质量检测 D.钢筋检测2.桥梁工程质量检验评定的基本单元是()。
A.单位工程 B.分部工程 C.分项工程 D.子分部工程3.石料的单轴抗压强度试验用试件每组个数为()个。
A.3 B.4 C.5 D.64.混凝土立方体抗压强度试验用标准试件尺寸为()。
A.200mm×200mm×200mm B. 150mm×150mm×150mmC. 100mm×100mm×100mmD. 170mm×170mm×170mm5.下列力学性能中反映钢材受力变形的性能指标是()。
A.抗拉强度 B.塑性 C.弯曲性能 D.疲劳性能6.在水平力作用下,橡胶支座的水平位移量取决于橡胶片的()。
A.净厚度 B.总厚度 C.长度 D.宽度7.作高分子防水卷材撕裂强度试验时,最好把试件待撕裂部位剪成()。
A.40°B.60°C.90°D.120°8.用回弹仪检测混凝土强度,计算测区平均回弹值时,应从测区的16个回弹值中剔除最大值和最小值各()个。
A.1 B.2 C.3 D.49.测量碳化深度时,用浓度为1%的()滴在孔洞内壁的边缘处,观察孔洞内壁的颜色变化,再用深度测量工具测量碳化深度。
A.高锰酸钾溶液 B.酚酞酒精溶液 C.硫酸溶液 D.氯化钠溶液10.某工地钻孔灌注桩基础采用反射法检测桩身完整性时,平均波速为4000m/s,反射波至时间为0.005s,则缺陷位于桩顶下()。
A.20m B.10m C.40m D.80m 11.用声波透射法检测钻孔灌注桩时,所依据的基本物理量是接收信号的频率变化和接收波型畸变,此外还有()。
火山课堂检测师课程2018年度公路水运工程试验检测专业技术人员职业资格考试大纲《公共基础》一、试验检测师考试大纲(一)考试目的与要求本科目考试主要考查考生对公路水运工程试验检测工作中所涉及的法律、法规、规章及规范性文件,试验室管理,试验检测基础知识等方面的了解、熟悉和掌握程度。
公路水运工程试验检测师应了解国家关于检验检测管理的法律法规;熟悉国家对检验检测机构的管理规定,熟悉公路水运工程行业管理的法律法规、规章制度,熟悉公路水运工程有关试验检测的标准、规范和规程;掌握检验检测机构管理体系知识和从事试验检测所需要的基础知识。
(二)主要考试内容1.法律、法规、规章及规范性文件了解:《中华人民共和国计量法》,《中华人民共和国计量法实施细则》,《中华人民共和国认证认可条例》,《建设工程质量管理条例》,《关于进一步加强公路水运工程工地试验室管理工作的意见》(厅质监字[2009]183号),《公路水运工程试验检测人员继续教育办法(试行)》(厅质监字[2011]229号),《关于印发工地试验室标准化建设要点的通知》(厅质监字[2012]200号),《关于进一步加强和规范公路水运工程试验检测工作的若干意见》(交质监发[2013]114号),《公路工程试验检测仪器设备检定/校准指导手册》(质监综字[2013]5号),《水运工程试验检测仪器设备检定/校准指导手册》(交办安监[2018]33号)。
熟悉:《公路水运工程试验检测专业技术人员职业资格制度规定》和《公路水运工程试验检测专业技术人员职业资格考试实施办法》(人社部发[2015]59号),《交通运输部关于修改〈公路水运工程试验检测管理办法〉的决定》(交通运输部令2016年第80号),《交通运输部关于公布〈公路水运工程试验检测机构等级标准〉及〈公路水运工程试验检测机构等级评定及换证复核工作程序〉的通知》(交安监发[2017]113号),《公路水运工程试验检测信用评价办法(试行)》(交质监发[2009]318号),《中华人民共和国标准化法》,《公路工程标准体系》,《水运工程建设标准体系表》;重点熟悉前述法律法规及规范性文件涉及的以下内容:公路水运工程试验检测机构等级标准、等级评定及换证复核工作程序的主要内容,公路水运工程标准体系的体系结构、内容及范围,标准的分类、制定和实施的相关内容,试验检测信用评价管理办法的主要内容。
交通运输部安全与质量监督管理司、交通运输部职业资格中心关于2018年度公路水运工程试验检测专业技术人员职业资格考试有关事项的通知【法规类别】交通运输综合规定【发文字号】职水函[2018]193号【发布部门】交通运输部【发布日期】2018.07.20【实施日期】2018.07.20【时效性】现行有效【效力级别】XE0303交通运输部安全与质量监督管理司、交通运输部职业资格中心关于2018年度公路水运工程试验检测专业技术人员职业资格考试有关事项的通知(职水函[2018]193号)各省、自治区、直辖市公路水运工程试验检测专业技术人员职业资格考试承办机构:根据《人力资源社会保障部办公厅关于2018年度专业技术人员资格考试计划及有关问题的通知》(人社厅发〔2017〕157号),为做好2018年度公路水运工程试验检测专业技术人员职业资格考试(以下简称“试验检测考试”)工作,现将有关事项通知如下:一、考试级别和专业2018年度试验检测考试分为助理试验检测师、试验检测师两个级别,每个级别均设公共基础和专业科目,专业科目为《道路工程》、《桥梁隧道工程》、《交通工程》、《水运结构与地基》和《水运材料》。
二、考试时间安排2018年度试验检测考试日期为10月13日至14日,具体安排如下:三、考试报名条件报考公路水运工程助理试验检测师、试验检测师的人员应符合《公路水运工程试验检测专业技术人员职业资格制度规定》(人社部发〔2015〕59号)第十一、十二条规定的条件。
报名条件有关内容说明如下:(一)学历学位。
报名条件中有关学历和学位的要求是指国家教育部承认的正规学历和学位。
(二)学科门类。
工学、理学、管理学学科专业门类划分参照教育部《普通高等学校本科专业目录》和《普通高等学校高等职业教育专科(专业)目录》。
(三)累计工作年限。
指报考人员取得学历前后从事公路水运工程试验检测专业工作时间的总和,其计算截止日期为2018年12月31日。
2018年公路水运检测考试成绩
2018年全国公路水运工程试验检测专业技术人员职业资格考试成绩已经公布。
关于考试成绩,不同的科目和等级有不同的合格标准。
助理试验检测师的《公共基础》科目考试合格标准为72分(试卷满分为120分),其他专业科目考试合格标准均为90分(试卷满分均为150分)。
试验检测师的《公共基础》科目考试合格标准为72分(试卷满分为120分),其他专业科目考试合格标准均为90分(试卷满分均为150分)。
另外,也有数据表明,2018年公路水运工程试验检测专业技术人员职业资
格考试中,试验检测师通过率高达%,比去年平均通过率高%,助理试验检测师通过率高达%,比去年平均通过率高41%。
关于合格人员的名单,可以通过访问交通职业资格网的官网查看。
并且,公路水运工程试验检测专业技术人员职业资格证书由人力资源和社会保障部人事考试中心统一印制,交通运输部职业资格中心颁发。
证书的发放工作预计在3月底前结束。
以上信息仅供参考,建议访问中国交通运输部官网获取更准确的信息。
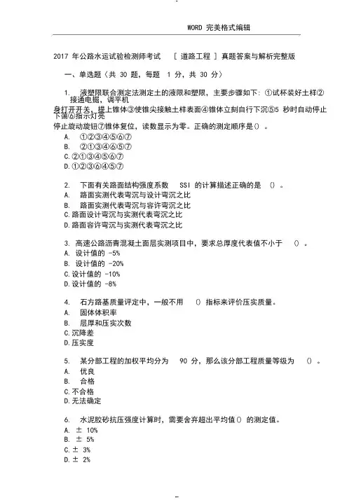
WORD 完美格式编辑2017 年公路水运试验检测师考试[ 道路工程 ] 真题答案与解析完整版一、单选题〈共 30 题,每题 1 分,共 30 分〉1.液塑限联合测定法测定土的液限和塑限,主要步骤如下: ①试杯装好土样②接通电掘,调平机身打开开关,提上锥体③使锥尖接触土样表面④锥体立刻自行下沉⑤5 秒时自动停止下蔼⑥指示灯亮停止旋动旋钮⑦锥体复位,读数显示为零。
正确的测定顺序是() 。
A.①②③④⑤⑥⑦B.②①③④⑥⑤⑦C.②①③④⑤⑥⑦D.①②③⑥④⑤⑦2.下面有关路面结构强度系数 SSI 的计算描述正确的是 () 。
A.路面实测代表弯沉与设计弯沉之比B.路面实测代表弯沉与容许弯沉之比C.路面设计弯沉与实测代表弯沉之比D.路面容许弯沉与实测代表弯沉之比3. 高速公路沥青混凝土面层实测项目中,要求总厚度代表值不小于() 。
A. 设计值的 -5%B. 设计值的 -20%C.设计值的 -10%D.设计值的 -8%4.石方路基质量评定中,一般不用 () 指标来评价压实质量。
A.固体体积率B.层厚和压实次数C.沉降差D.压实度5.某分部工程的加权平均分为 90 分,那么该分部工程质量等级为 () 。
A.优良B.合格C.不合格D.无法确定6.水泥胶砂抗压强度计算时,需要舍弃超出平均值() 的测定值。
A. ± 10%B. ± 5%C.± 3%D.± 2%专业资料整理WORD 完美格式编辑7. 水泥比表面积测定时的环境条件和操作直接影响秒表记录时间的长短,下列选项中针对试验条件和秒表读数值说法正确的是() 。
A.试验环境温度越高,秒表读数值越长B.透气筒中装填的水泥数量偏少,秒表读数偏短C.透气筒与压力计接触密封不好时,秒表读数偏长D.空气黏度越高,秒表读数值越短8.进行粗集料竖固性试验时,所称取的不同粒级的试样分别装入三脚网并浸入盛有硫酸铀熔液的容器中,暗液体积应不小于试验总体积的 () 倍。
交通运输部办公厅关于2018年公路水运工程试验检测机构“双随机”专项抽查情况的通报
文章属性
•【制定机关】交通运输部
•【公布日期】2019.03.14
•【文号】交办安监函〔2019〕364号
•【施行日期】2019.03.14
•【效力等级】部门规范性文件
•【时效性】现行有效
•【主题分类】水运
正文
交通运输部办公厅关于2018年
公路水运工程试验检测机构“双随机”专项抽查情况的
通报
交办安监函〔2019〕364号各省、自治区、直辖市、新疆生产建设兵团交通运输厅(局、委):按照《交通运输部办公厅关于推广随机抽查规范事中事后监管的实施方案的通知》(交办法〔2015〕151号)和《交通运输部关于全面推行“双随机、一公开”监管工作的实施意见》(交法发〔2017〕120号)要求,部组织开展了2018年公路水运工程试验检测机构“双随机”专项抽查工作,经部领导同意,现将有关情况通报如下(见附件)。
附件:交通运输部办公厅关于2018年公路水运工程试验检测机构“双随机”专项抽查情况的通报
交通运输部办公厅
2019年3月14日。
2018公路水运试验检测师桥梁隧道真题答案与解析第一篇:2018公路水运试验检测师桥梁隧道真题答案与解析2018公路水运试验检测师桥梁隧道真题答案与解析完整版一、单选题(共30题,每题1分,共30分)。
1.桥梁用塑料波纹管环刚度试验,应从()根管材上各截取长300mm±10mm试样一段。
A.二B.三C.五D.六2.桥梁锚具组装件静载锚固性能试验加载以预应力钢绞线抗拉强度标准值分()级等速加载。
A.5B.10C.6D.43.桥梁异形钢单缝伸缩装置试验检测项目为()试验。
A.拉伸、压缩B.垂直变形C.水平摩阻力D.橡胶密封带防水4.按照《公路隧道设计规范》(JTGD70-2004)的规定,长度为1000m的隧道为()。
A.特长隧道B.长隧道C.中隧道D.短隧道5.在建设项目中,根据签订的合同,具有独立施工条件的工程,如独立大桥、中桥、互通式立交应划分为()。
A.分项工程B.分部工程C.单位工程D.子分部工程6.对经久压实的桥梁地基士,在墩台与基础无异常变位的情况下可适当提高承载能力,最大提高系数不得超过()。
A.1.15B.1.20C.1.2D.1.357.当钢筋保护层厚度测试仪的探头位于()时,其指示信号最强。
A.钢筋正上方B.与钢筋轴线垂直C.与钢筋轴线平行D.与钢筋轴线平行且位于钢筋正上方8.钻芯法中对芯样要求其公称直径不宜小于集料最大粒径的();也可采用小直径芯样试件,但其工程直径不直小于()且不得小于集料最大粒径的()。
A.4倍,80mm,3倍B.3倍,70mm,2倍C.3倍,60mm,2倍D.3倍,50mm,2倍9.回弹法检测混凝土强度时如果为非水平方向且测试因为非混凝土的浇筑侧面时,()。
A.应先对回弹值进行角度修正再对修正后的值进行浇筑面修正B.应先进行浇筑面修正再对回弹值进行角度修正C.修正顺序不影响检测结果D.对回弹值进行角度修正即可10.对混凝士桥梁主要构件或主要受力部位布设测区检测钢筋锈蚀电位,每一测区的测点数不宜少于()个。
职 业OCCUPATION职业秀10OCCUPATION2022 10文/黄 磊公路水运工程试验检测员公路水运工程试验检测员是指从事公路水运工程材料、构件、产品及工程实体的质量、技术指标试验检测,并提供检测报告的人员。
这一职业从业者身处交通建设一线,是海量试验检测数据的提供者、安全监测的承担者和安全隐患的排查者,其专业知识和职业能力直接关系工程安全和质量,其工作成果更是交通基础设施安全运营的主要评判依据。
“物勒工名 以考其诚”试验检测的思想在我国由来已久。
《吕氏春秋·孟冬纪》中提到:“是月也,工师效功,陈祭器,按度程,无或作为淫巧,以荡上心,必功致为上,物勒工名,以考其诚;工有不当,必行其罪,以穷其情。
”说的是国家要定期考察工匠的技能,并要求其负责产品的质量。
“物勒工名,以考其诚”指工匠要把自己的名字刻于产品之上,如果造出的产品不符合规格要求,或者用优质材料制造了劣质产品、次品,那就要给予惩罚,并追究其责任。
物勒工名的思想在春秋战国时期出现,秦统一中国后,物勒工名正式以法令的形式确定下来。
物勒工名作为中国古代一项重要的产品质量检验制度,对确保产品质量和技术进步具有十分重要的思想价值和实际意义。
“工程医生”的职业价值有人说公路水运工程试验检测员是“工程【编者按】交通运输是推动人和物载运的重要支撑,社会发展步伐的提速、人民生活质量的提高、经济全球化发展日益紧密,都伴随着交通运输的革命性变化,交通运输行业逐渐成形,各类职业应运而生。
《职业》杂志为大家介绍交通运输行业发展史中重要职业的发展历程,以飨读者。
Copyright ©博看网. All Rights Reserved.吴志华职业秀11OCCUPATION2022 10医生”,这种说法不无道理,他们是公路水运工程试验检测可靠数据的提供者、质量安全的工程维护者,其专业知识、职业素养、工作成果直接关系到公路水运工程基础设施的安全和质量。
2018年公路水运工程试验检测专业技术人员职业资格考试考试背景2018年公路水运工程试验检测专业技术人员职业资格考试是国家认证的专业技术人员资格考试,旨在评价考生在公路水运工程试验检测方面的专业知识和技能。
本次考试由中华人民共和国人力资源和社会保障部主管,各省份人力资源和社会保障部门组织实施。
本次考试共分为两个等级:中级和高级。
考试内容包括公路水运工程试验检测相关法律法规和规范、工程测量、试验分析、试验实施、数据处理与分析等方面的知识和技能。
考试形式采用笔试和面试相结合的方式。
考试目的本次考试旨在评价考生在公路水运工程试验检测领域的专业素养和职业水平,为企事业单位和公共服务领域提供专业技术人才。
同时,通过考试的认证,也能够提高考生的学习动力和就业竞争力,促进其个人职业发展。
报考条件报考本次考试需要符合以下条件:1.具有本科及以上学历,相关专业必须为公路水运工程试验检测或者相关专业;2.具有3年以上相关工作经验;3.持有中级及以上职称或者获得相关高级职业资格证书。
考试科目中级职称考试科目共计5个,分别为:1.公路水运工程试验检测相关法律法规和规范;2.基础理论;3.工程测量;4.试验分析;5.试验实施。
高级职称考试科目共计6个,新增科目为数据处理与分析。
考试时间和地点本次考试于2018年10月20日至21日举行,详细考试时间以各省份发布的通知为准。
考试地点在各省份内设的指定考点,考生可在报名时选择离自己最近的考点。
考试报名考生需要在规定时间内登录中国职业资格网进行网上报名,报名前请先阅读《报名须知》和《考试大纲》。
报名流程如下:1.注册并登录;2.选择报名职业和等级,填写相关报名信息;3.上传相关证件照和资质证明材料;4.缴纳报名费用并提交报名信息。
考试费用考试费用由各省份职业资格考试机构制定,并在报名时明确告知考生。
考生需在规定时间内完成报名费用的缴纳,否则视为报名失效。
考试评分和结果公布考试评分采用等级打分制,根据考生成绩和等级要求确定考试成绩。
2018年公路工程试验检测机构(试验、复核、审核人员)相关专业签字一览表
依据(《公路水运工程试验检测等级管理要求》JT∕T 1181-2018和《公路水运工程试验检测管理办法》交通运输部令2016年第80号 )的要求
料
2018年公路工程试验检测机构(试验、复核、审核人员)相关专业签字一览表
依据(《公路水运工程试验检测等级管理要求》JT∕T 1181-2018和《公路水运工程试验检测管理办法》交通运输部令2016年第80号 )的要求
2018年公路工程试验检测机构(试验、复核、审核人员)相关专业签字一览表
依据(《公路水运工程试验检测等级管理要求》JT∕T 1181-2018和《公路水运工程试验检测管理办法》交通运输部令2016年第80号 )的要求
2018年公路工程试验检测机构(试验、复核、审核人员)相关专业签字一览表
依据(《公路水运工程试验检测等级管理要求》JT∕T 1181-2018和《公路水运工程试验检测管理办法》交通运输部令2016年第80号 )的要求
2018年公路工程试验检测机构(试验、复核、审核人员)相关专业签字一览表
依据(《公路水运工程试验检测等级管理要求》JT∕T 1181-2018和《公路水运工程试验检测管理办法》交通运输部令2016年第80号 )的要求。
2018年公路水运试验师道路工程真题及答案解析一、单选题l 、高速公路技术状况评定对路面抗滑性能最底检测频率要求为()A、1年2次B、1年1次C、2年一次D、5年2次参考答案:C2、平整度是表征路面行驶舒适性的重要指标,不同类型设备所采用的指标也有所不同, 国际平整度指数IRI 是()平整度评价惯标A、反应类B、断面类C、标准差类D、平均值类参考答案:B3、高速公路热拌沥青混合料施工时。
气温不得低于()A、5B、10C、20D、25参考答案:B4、热拌沥青混合料路面摊铺后自然冷却到表面温度低于()度方可开放交通A、20B、30C、50D、70参考答案:C5、路基工作区是指汽车荷载通过路面传递到路基的应力与路基土自重应力之比大于()的应力分布深度范围。
A、0.2B、0.1C、0.02D 0.01参考答案:B6、土的含水率是指()之比, 通常用百分数表示A、土中水的体积与试样体积B、土中水的体积与固体颗粒体积C、土中水的质量与固体颗粒质量D、土中水的质量与上样质量参考答案:C7、扰动土样采用击实法制备试件时。
同一组试件与制备标准之差值,密度不大于() g/cm3,含水率不大于()%A、±0.2,1B、±0.5, 1C、±0.1, 1D、±0.1, 2参考答案:D8、对高速公路施工现场沥青混合料级配进行检测时。
实际结果满足()A、目标配合比B、生产配合比C、料级配范围D、经验配合比参考答案:B9、车载式颠簸累积仪直接测量的是()A、IRIB、标准差C、VBID、RN参考答案:C10、水泥密度实验时, 两次实验结果的差值不应该大于( ) kg/m3。
A、5B、10C、15D、20参考答案:D11、坍落度法测水泥混凝土拌合物稠度的适用条件()A、坍落度大于15mm,集料公称最大粒径不大于31.5mmB、坍落度小于15mm,集料公称最大粒径不小于31.5mmC、坍落度大于10mm,集料公称最大粒径不大于31.5mmD、坍落度小于10mm,集料公称最大粒径不小千31.5mm参考答案:C12、公路工程质量检验中,关键项目的检查合格率不低于()。
第一章1、试验检测机构资质等级划分:公路:综合类:甲、乙、丙三等级专项类:桥隧和交通工程水运:材料类:甲、乙、丙三等级结构类:甲、乙等级1-1、持有原有实验工程师和试验员证书,并按规定完成继续教育的检测人员,其受聘的检测机构申请登机评定或换阵复核时,视同相应级别的持证人员。
2、取得《公路水运工程试验检测机构等级证书》的检测机构,可设立工地试验室。
(易判断)2-1、试验检测机构和人员对检测结果承担责任。
3、试验检测贯穿于公路水运工程的始终(勘察设计到施工建设、运营监控养护)。
是工程建设中,进行质量、进度、费用(造价)三大控制的重要手段。
判4、检测机构在《等级证书》注明的项目(参数)范围内出具的试验检测数据报告,可作为公路水运工程质量控制、质量评定、工程验收、技术状况评价、事故调查、投诉处理等的依据。
5、试验检测是推进技术进步的先导,是加强质量管理的先行,是严格质量把关的重要关口,也是质量优劣评定的重要依据。
判第二章计量法及计量法实施细则有关重点1、Z计量是实现单位统一,量值准确可靠的活动。
2、计量的特点:准确性、一致性、溯源性、法制性。
3、检验检测技术活动的核心是提供客观准确数据。
4、计量法及实施细则规定:国家实行法定计量单位制定。
国家制单位和国家选定的其他单位,为国家法定计量单位。
5、国家法定计量单位的名称、符合和由国务院定。
6、计量法的目的(宗旨):①加强计量监督管理②保障国家计量单位制的统一③保障量值的准确可靠。
7、交通工程属于建设工程的范畴,因此,其试验检测活动应符合《建设工程质量管理条例》的规定。
(判)8、公路水运工程试验检测是检测人员依据国标或交通行标,选择符合要求的仪器设备,对产品的使用性能检验。
9、为了保障检测数据的准确可靠,除使用的仪器设备应进行检定/校准,选择的规范标准正确,操作符合规范要求外,还需依据国家的法律法规和行业管理要求对检测机构进行管理。
(判)10、计量器具是指能用仪直接或间接测出被测对象量值的装置、仪器仪表、量具和用于统一量值的标准物质,包括计量基准、计量标准、工作计量器具。
2018年公路水运试验检测工程师(公共基础)真题及答案解析一、单选题1.公路水运工程试验检测机构换证复核不合格的,质监机构应当责令其在()个月内进行整改,整改期内不得承担质量评定和工程验收的试验检测业务。
A.1B.3C.5D.6答案:D解析:P300《公路水运工程试验检测管理办法》第二十二条:换证复核结果为不合格的,质监机构应当责令其在6个月内进行整,在整改期间不得承担在质量评定和工程验收的试验检测业务。
2.依据《公路水运工程试验检测人员继续教育办法(试行)》的规定,关于公路水运工程试验检测人员继续教育周期的说法正确的是()。
A.周期为2年,从取得证书的次年起计算B.周期为3年,从取得证书的当年起计算C.周期为3年,从取得证书的次年起计算D.周期为2年,从取得证书的当年起计算答案:A解析:P84公路水运工程试验检测继续教育周期为2年(自取得证书的次年起计算)。
3.公路水运工程质量事故鉴定、大型水运工程项目和高速公路项目验收的质量鉴定检测,()应当委托通过计量认证并有甲级或相应专项能力的检验检测机构承担。
A.施工单位B.建设单位C.质监机构D.交通运输主管部门答案:C解析:P301《公路水运工程试验检测管理办法》第二十九条:公路水运工程质量事故鉴定、大型水运工程项目和高速公路项目验收的质量鉴定检测,质监机构应当委托通过计量认证并具有甲级或者相应专项能力等级的检测机构承担。
4.省级交通质监机构收到申请公路水运工程试验检测机构等级评定的材料后,应在()内完成符合性评审,并出具书面受理或不受理意见。
A.5天B.5个工作日C.7个工作日D.10天答案:B解析:P52省级交通质监机构收到申请材料后,应在5个工作日内完成符合性审核,作出书面受理或不受理决定。
5.依据《建设工程质量管理条例》施工人员对涉及结构安全的试块、试件以及有关材料,应当在建设单位或者工程监理单位()下现场取样,并送具有相应资质等级的质量检测单位进行检测。