现代通信网实验报告
- 格式:doc
- 大小:62.50 KB
- 文档页数:12
现代通信网络实训报告姓名:郑斌学号:01112050年级:2011级班级:通信工程1 TD-SCDMA实训1.1 TD-SCDMA网络结构1.1.1 UMTS及UTRAN系统组成通用移动通信系统(UMTS)是IMT-2000的一种,它的网络结构由核心网(Core Network,CN)、UMTS陆地无线接入网(UMTS Terrestrial Radio Access Network,UTRAN)和用户设备(User Equipment,UE)三部分组成。
UMTS的系统结构图如下所示:图1.1 UMTS系统结构图CN通过Iu接口与UTRAN的RNC相连。
其中Iu接口又被分为连接到电路交换域的Iu-CS,分组交换域的Iu-PS,广播控制域的Iu-BC。
UTRAN的基本结构包括:无线网络控制器(RNC)、基站(Node B)UTRAN是由无线网络控制器RNC以及基站Node B构成。
无线网络控制器(RNC):无线网络控制器(RNC)是UTRAN的交换和控制元素,RNC位于Iub和Iu 接口之间;RNC的整个功能可以分为两部分:UTRAN无线资源管理(RadioResource Management,RRM)和控制功能。
基站Node B是链接无线网络控制器和用户设备的中继,为用户接入核心网提供可能,而Node B却没有无线网络的控制功能,它只为用户和核心网之间提供一个桥梁。
其中其控制作用的是无线网络控制器RNC。
Iu接口是连接UTRAN和CN的接口,如图1.2所示。
也可以把它看成是RNS和核心网之间的一个参考点。
它将系统分成用于无线通信的UTRAN和负责处理交换、路由和业务控制的核心网两部分。
图1.2 IU接口示意图结构:一个CN可以和几个RNC相连,而任何一个RNC和CN之间的Iu接口可以分成三个域:电路交换域(Iu-CS)、分组交换域(Iu-PS)和广播域(Iu-BC),它们有各自的协议模型。
功能:Iu接口主要负责传递非接入层的控制信息、用户信息、广播信息及控制Iu接口上的数据传递等。
一、实验目的1. 理解通信网的基本组成和工作原理。
2. 掌握通信网中常见设备的功能和应用。
3. 学习通信网实验平台的操作方法。
4. 分析通信网中数据传输的过程,提高网络性能。
二、实验设备1. 通信网实验平台2. 交换机3. 路由器4. 光纤跳线5. 网络分析仪三、实验内容1. 通信网基本组成- 观察实验平台,了解其组成和功能。
- 分析通信网中各个部分的作用,如交换机、路由器、光纤等。
2. 交换机操作- 学习交换机的配置方法,如VLAN配置、端口镜像等。
- 通过实验,掌握交换机的基本操作,实现网络中的设备互联。
3. 路由器操作- 学习路由器的配置方法,如静态路由、动态路由等。
- 通过实验,掌握路由器的基本操作,实现不同网络之间的数据传输。
4. 光纤跳线操作- 学习光纤跳线的连接方法和注意事项。
- 通过实验,掌握光纤跳线的操作,实现长距离数据传输。
5. 网络分析仪使用- 学习网络分析仪的使用方法,如带宽测试、网络性能分析等。
- 通过实验,掌握网络分析仪的使用,对通信网进行性能测试。
6. 数据传输过程分析- 观察通信网中数据传输的过程,分析数据在网络中的传输路径。
- 学习数据传输过程中的关键因素,如传输速率、延迟、丢包率等。
四、实验步骤1. 搭建实验平台- 根据实验要求,连接交换机、路由器、光纤等设备,搭建通信网实验平台。
2. 配置交换机- 配置VLAN,实现网络中的设备分组。
- 配置端口镜像,观察网络中的数据传输情况。
3. 配置路由器- 配置静态路由,实现不同网络之间的数据传输。
- 配置动态路由,提高网络的可扩展性和可靠性。
4. 光纤跳线连接- 连接光纤跳线,实现长距离数据传输。
5. 网络分析仪测试- 使用网络分析仪测试通信网的带宽、延迟、丢包率等性能指标。
6. 数据传输过程分析- 观察网络中的数据传输过程,分析数据在网络中的传输路径和关键因素。
五、实验结果与分析1. 交换机配置结果- 实验结果显示,通过配置VLAN,成功实现了网络中的设备分组。
一、引言随着信息技术的飞速发展,通信网络已成为现代社会的重要基础设施。
为了提高我国通信网络的技术水平和应用能力,培养一批具有实际操作能力的通信网络技术人才,我校电子信息工程系开展了通信网络综合实训。
本次实训旨在使学生深入了解通信网络的基本原理、关键技术及实际应用,提高学生的动手能力和团队协作能力。
二、实训目的1. 熟悉通信网络的基本概念、组成和分类;2. 掌握通信网络的关键技术,如SDH、DWDM、TCP/IP等;3. 熟悉通信设备的操作与维护;4. 培养学生的动手能力和团队协作能力。
三、实训内容1. 通信网络基本知识(1)通信网络的基本概念、组成和分类;(2)通信网络的拓扑结构;(3)通信网络协议。
2. 通信网络关键技术(1)SDH技术;(2)DWDM技术;(3)TCP/IP技术;(4)无线通信技术。
3. 通信设备操作与维护(1)交换机、路由器等设备的操作与配置;(2)网络监控与管理;(3)故障排查与处理。
4. 综合实训项目(1)搭建一个简单的通信网络,实现数据传输;(2)对通信网络进行性能测试与分析;(3)针对网络故障进行排查与处理。
四、实训过程1. 实训准备(1)学生分组,每组4-5人;(2)分配实训任务,明确各成员职责;(3)准备实训设备,如交换机、路由器、双绞线、光纤等。
2. 实训实施(1)讲解通信网络基本知识,使学生掌握相关概念;(2)讲解通信网络关键技术,指导学生进行相关实验;(3)讲解通信设备操作与维护,使学生掌握设备配置与故障排查方法;(4)指导学生完成综合实训项目,解决实际问题。
3. 实训总结(1)各小组汇报实训成果,总结经验教训;(2)教师对实训过程进行点评,指出不足之处;(3)学生撰写实训报告,总结实训收获。
五、实训成果1. 学生掌握了通信网络的基本知识、关键技术和实际应用;2. 学生的动手能力和团队协作能力得到提高;3. 学生对通信网络行业有了更深入的了解。
六、实训体会1. 实践是检验真理的唯一标准。
现代通信之我见一、通信的基本含义“通信”二字在通信原理课本上的定义是——互通信息,简短却又蕴含了很深的含义。
我自己对通信的理解:“互”字即互相,即通信是双方的通信;“通”字即建立了通道,处于连通的状态,信息能够在通道里传递;而“信息”则就有广泛的含义了,是通信传递的内容,人们通过获取信息来了解、认识事物。
简单的“通信”二字蕴含了丰富的内容,让我们有深刻的思考。
二、现代通信的发展和技术近现代的通信发展历史,大致可以分为两个阶段。
第一阶段是电通信阶段,第二阶段是电子信息通信阶段。
第一阶段包括莫尔斯发明电报机、贝尔发明电话,开启了电路交换的时代;第二阶段主要包括通信系统和通信网技术的快速发展,其主要应用的通信技术有移动通信技术、程控交换技术、传输技术、数据交换与数据网技术、接入网与接入技术。
现代通信网络采用分层的结构形式,其垂直描述,即为了实现端到端之间的业务通信,从功能上将网络分为业务与终端、交换与路由和接入与传送。
“业务与终端”表示面向用户的各种通信业务与通信终端的类型和服务类型,“交换与路由”表示支持各种业务的提供手段与网络装备,“接入与传送”表示支持所接入业务的传送媒质和技术设施。
每一层都有不同的支撑技术,表现出不同的功能与技术特征,使得通信技术与通信网络有机的融合。
在我们学习现代通信技术的过程中,老师一直要求我们从“大通信、大网络”的层面来学习思考,而不是单单注重某一门技术的研究。
现代的网络时代,涌现出许许多多高端前沿的技术,如数字通信、程控交换、宽带IP等,如果将这些技术分别开设课程独立学习,则课程量很大,而且不利于我们对这个大网络的整体的关联性进行思考。
在技术飞快的更新换代的今天,我们能做的就是尽快赶上信息的更新速度,从大的方面整体地观测信息时代的发展。
三、现代通信未来的发展方向1、三网融合最近比较火热的谈论话题,老师在上课的时候也强调的:“三网融合”,很受用户们的支持。
“三网”即指目前实际应用中三种典型的网络:电信网、计算机网和广播电视网,它们的发展与技术的成熟有各自的历史缘由和特点。
成绩指导教师日期五邑大学实验报告实验课程名称:现代通信网络实验院系名称:信息工程学院专业名称:电子信息工程实验项目名称:现代通信网络综合实验班级:110703 学号:9,13,43报告人:实验一多种信号音及铃流发生器实验一.实验目的了解电话通信中常用的几种信号和铃流信号的电路组成与产生方法。
熟悉这些音信号在传送过程中的技术要求和实现方法。
二.实验仪器程控交换试验箱一台 电话单机二台 20MHz示波器一台万用表一台三.实验步骤接好各电路,接通电源,打开开关,上电复位。
用示波器测量TP60、TP61、TP62、TP63各点波形。
用户1、用户3接上电话单机,用户1呼叫用户3,在呼叫过程中观察TP12的波形。
3.1用双踪示波器观察TP12的波形和TP60的波形,用户1摘机后听到拨号音。
即TP12与TP60的波形一样为连续的450Hz的正弦波信号。
3.2用户1拨完被叫电话号码“88”后听到回铃音时,用双踪示波器观察TP12的波形和TP61的波形。
可观察到TP12与TP61的波形一样为1秒通,4秒断的断续信号。
3.3用户3振铃时,用双踪示波器观察TP3A的波形和TP63的波形。
即当用户3振铃时,TP3A与TP63的波形一样,只是幅值比TP63大;不振铃时,TP3A无波形。
3.4用户3摘机通话后,用户3先挂机,此时用户1听到忙音,用双踪示波器观察TP12的波形和TP62的波形。
可观察到TP12与TP62的波形一样为0.35秒通,0.35秒断的断续信号。
四.实验报告(1)步骤2中各信号波形:实验二用户线接口电路实验实验目的1、了解用户线接口电路功能(BORST)的作用及其实现方法。
2、通过对PBL38772电路的学习与实验,进一步加深对BORST功能的理解。
3、了解二/四线变换电路的原理。
实验仪器仪表1、程控交换系统一台2、电话机二台3、20MHz示波器一台4、万用表一台实验步骤1、将一电话机连接到用户接口模块一的电话机接口J101。
现代通信技术实验报告现代通信技术实验报告随着科技的不断进步,现代通信技术已经成为人们生活中不可或缺的一部分。
本文将从多个角度探讨现代通信技术的发展和应用,以及对社会生活的影响。
一、通信技术的发展历程通信技术的发展源远流长,从古代的烽火、烟信、书信到现代的电信、无线通信,每一次技术革新都给人类社会带来了巨大的变革。
现代通信技术的发展可以追溯到19世纪末的电报和电话,随后发展出了无线电通信、卫星通信、光纤通信等多种形式。
二、无线通信技术的应用无线通信技术是现代通信技术的重要组成部分,它使得人们可以随时随地进行语音、文字和图像的传输。
无线通信技术的应用非常广泛,例如移动通信领域的2G、3G、4G和5G网络,它们不仅实现了人与人之间的即时通讯,还推动了移动支付、移动互联网等新兴产业的发展。
三、光纤通信技术的突破光纤通信技术是一种利用光信号进行信息传输的技术,它具有传输速度快、容量大、抗干扰能力强等优点。
随着光纤通信技术的不断突破,人们可以通过光纤网络进行高清视频传输、云计算等高带宽应用,为人们的生活带来了极大的便利。
四、通信技术对社会生活的影响现代通信技术的发展对社会生活产生了深远的影响。
首先,它缩短了地理距离,使得人们可以迅速沟通和交流,促进了社会的融合。
其次,通信技术的普及和发展推动了电子商务的兴起,改变了人们的购物方式,提升了商业效率。
此外,通信技术的应用还推动了医疗、教育、交通等领域的发展,为社会进步做出了巨大贡献。
五、通信技术的挑战与未来发展尽管现代通信技术取得了巨大的成就,但也面临着一些挑战。
首先,网络安全问题日益突出,黑客攻击、信息泄露等风险不容忽视。
其次,通信技术的发展也带来了一些社会问题,如信息泛滥、个人隐私泄露等。
未来,通信技术的发展方向将更加注重网络安全和个人隐私保护,同时也会推动人工智能、物联网等新兴技术的发展。
总结:现代通信技术的发展为人们的生活带来了巨大的改变,它不仅改变了人们的交流方式,还推动了社会的进步和发展。
JIU JIANG UNIVERSITY华东交大实训报告题目现代通信网实训报告英文题目Modern communication training report 院系电子工程学院专业通信工程班级姓名学号指导教师实训时间:年11月9日—年11月19日目录一、绪论 (1)1.1、概述 (1)1.2、现代通信系统的体系化结构简述 (1)二、实习内容 (2)2.1、GSM通信 (2)2.1.1、GSM通信基本原理 (2)2.1.2、华为相关设备及操作流程 (3)2.2、程控交换 (4)2.2.1、数字式程控交换的基础知识 (5)2.2.2、C&C08设备简介及相关操作说明 (6)2.3、光传输技术 (6)2.3.1、光传输技术基本原理 (7)2.3.2、OPTIX2500+的相关操作简述 (8)2.4、NGN基础知识 (9)2.4.1、IP电话的发展及现状 (9)2.4.2、NGN发展简述 (11)三、实习总结与心得体会 (13)参考文献 (14)一、绪论1.1、概述现代通信已经深刻地改变了人们的日常生活,甚至渐渐地成为国家综合实力的参照标准,比如卫星通信技术,围绕卫星通信的各种深层次的应用穿插在各行各业的各个环节。
现代通信技术拉近了人与人之间的物理距离,使得实时交流变得更加完美。
从原有的1G的模拟语音业务到2G的蜂窝网,直到到现在的3G的数字式蜂窝移动通信系统,各大运营的设备从数量稀少、结构简单到现在的高度集成、构架复杂,随着移动通信系统的不断深入,全球移动电话的用户数量与日俱增。
这样的纷繁往复的业务没有强大的设备是无法实现的,所以,这次去华东交通大学实习的重点就是熟悉华为和讯方生产的GSM通信设备、程控交换设备、光纤接入设备、NGN的相关构架及简单设备,从而进一步掌握现代通信的相关理论及设备操作技能。
1.2、现代通信系统的体系化结构简述现代通信系统呈现出来的趋势越来越是明显:1、移动通信以巨大的优势(移动性、尤其是数字分组业务等)正在逐步地取缔原有的固定通话。
实验一:直接观察信号输出及频谱1、输入信号:幅度1v,频率10hz,相移0注意:(1)采样点数=(stop time-start time)*sample rate+1(2)sample rate=1/Time spacing图1 正弦信号图图2 波形图与频谱图并排放置观察2、信号进行平方后,添加一个示波器模块图3信号平方后各波形图图4 信号平方前后的频谱图平方前:平方后:3、对信号平方前后作FFT变换处理,观察结果图4、采样模块搭建后,设置采样频率采样频率设置为150Hz,频率太高不利于观察采样效果实验二:调制解调仿真系统搭建。
实验原理:1.调制部分:标准调幅的调制器可用一个乘法器来实现。
AM信号时域表达式:S AM(t)=[A0+f(t)]cosω0tA0:载波幅度ω0:载波频率f(t): 调制信号频域表示式原理框图2. 解调部分:解调有相干和非相干两种。
非相干系统设备简单,但在信噪比较小时,相干系统的性能优于非相干系统。
这里采用相干解调。
原理框图S AM (t) 解调输出信号f(t)载波 A 0cos( 0t)调制信号、已调波形和解调信号对比:低通滤波观察各个输出口的波形图,分析其正确性:调制部分:调制信号f(t)为正(余)弦信号与余弦载波相乘,经调制后输出的波形应为AM波,其包络载有f(t)的信息。
解调部分:采用相干解调。
相关解调的关键就是解调时使用的载波与调制载波同频同相,AM波通过与载波相乘进行解调,再进过低通滤波器滤除高频分量,最后还原为调制信号。
改变增益放大器的增益,观察过调制现象,说明为什么不能发生过调制。
由于调幅指数反映了调幅的强弱程度,Ma=(包络振幅)/(载波振幅),当调幅指数Ma小于等于1时,不会出现过调幅能不失真的恢复信号,当Ma大于1时出现过调幅,由于受Ao的影响,当放大器电压增益增加时,Ma增大,大于1之后出现过调幅。
当过调幅发生之后,这将使被传送的信号产生失真,因此我们应尽量避免避免过调制。
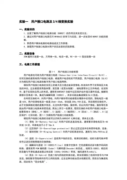
实验一用户接口电路及2/4线变换实验一、实验目的1.全面了解用户线接口电路功能(BORST)的作用及其实现方法。
2.通过对用户线接口电路芯片MY88622的学习与实验,进一步加深对BORST功能的理解。
3.熟悉用户模块电路的电路组成及工作原理。
4.掌握用户线接口电路对用户状态改变的识别原理。
二、实验设备20M通用示波器一台,万用表一块,电话一部,RC-CK-II型实验箱一台三、电路工作原理图1-1 用户线接口功能框图用户电路也可称为用户线接口电路(Subscriber Line Interface Circuit—SLIC)。
任何交换机都具有用户线接口电路。
根据用户电话机的不同类型,用户线接口电路(SLIC)分为模拟用户接口电路和数字用户接口电路两种。
模拟用户线接口电路在实现上的最大压力是应能承受馈电、铃流和外界干扰等高压大电流的冲击,过去都是采用晶体管、变压器(或混合线圈)、继电器等分立元件构成。
在实际中,基于实现和应用上的考虑,通常将BORSHCT功能中过压保护由外接元器件完成,编解码器部分另单成一体,集成为编解码器(CODEC),其余功能由集成模拟SLIC完成。
在布控交换机中,向用户馈电,向用户振铃等功能都是在绳路中实现的,馈电电压一般是-60V,用户的馈电电流一般是20mA~30mA,铃流是25Hz,90V左右,而在程控交换机中,由于交换网络处理的是数字信息,无法向用户馈电、振铃等,所以向用户馈电、振铃等任务就由用户线接口电路来承担完成,再加上其它一些要求,程控交换机中的用户线接口电路一般要具有B(馈电),R(振铃)、S(监视)、C(编译码)、H(混合)、T(测试)、O(过压保护)七项功能。
图1-1为模拟用户线接口功能框图。
模拟用户线接口电路的功能可以归纳为BORSCHT七种功能,具体含义是:(1)馈电(B—Battery feeling)向用户话机送直流电流。
通常要求馈电电压为-48伏或-24伏,环路电流不小于18m A.(2)过压保护(O—Overvoltage protection)防止过压过流冲击和损坏电路、设备。
现代通信技术实训报告书引言现代通信技术在现代社会中得到了广泛的应用,随着科技不断进步,现代化的通信技术也愈加完善。
为了适应现代社会的发展需要,越来越多的学生选择学习现代通信技术,同时在学习过程中,实践也是非常重要的一部分。
本报告书旨在总结本人在现代通信技术实训过程中的经验、成果及感悟。
实训内容在此实训课程中,我主要学习了以下几个内容:1.现代光通信技术:学习了光通信的原理、技术、设备和系统的相关知识,学习如何部署和维护光网络。
2.网络安全:学习了网络攻击和威胁的各种类型,并掌握如何保护计算机网络安全和保护个人隐私。
3.无线通信技术:学习了无线通信的基础知识和技术,如何利用射频、微波等技术进行数据和信号传输。
4.移动通信技术:学习了移动通信的基本原理和技术,如何部署和维护移动网络,如LTE、GSM等。
在这些实训过程中,我深刻认识到现代通信技术的重要性,同时也发现自己在学习中所面临的一系列问题和挑战,如设备设置、软件安装、网络配置等。
实训成果在这些实训的过程中,我收获了很多,其中最重要的就是实践能力的提升。
首先,在现代光通信技术实训中,我学会了如何部署和维护光网络。
我了解了光纤的结构和特点,学会了如何使用光纤布线,并了解在如何维护光纤系统的方法。
这对我今后工作中的实际应用非常有帮助。
其次,在网络安全方面,我学习了网络攻击和威胁的类型,并了解如何保护计算机网络的安全以及个人隐私。
我学会了使用网络工具,如WiFi破解等,来检查计算机安全,并了解了如何使用防火墙、杀毒软件等保护计算机网络运行安全。
第三,在无线通信技术方面,我学习了无线电波的产生和传播,了解了如何使用射频技术、微波技术等来进行数据和信号的传输,这对于我以后在无线网络领域的应用非常有帮助。
最后,对于移动通信技术,我学习了移动通信的原理、技术和应用,了解了各种不同类型的移动通信网络标准、协议的区别和特点,对以后我工作、生活中的使用非常有帮助。
实训感悟在以上所学的实习中,我对现代通信技术有了更深入的理解。
学校代码学号分类号密级实训报告学院姓名学号年级年月日TD-SCDMA实训1.1UTRAN(UMTS Terrestrial Radio Access Network)UMTS陆地无线接入网通过无线接口(Uu)直接与移动台相接,负责无线信号的发送接收和无线资源管理。
另一方面,UTRAN与MSC、SGSN相连,实现移动用户之间或移动用户与固定网用户之间的通信连接,传递系统信号和用户信息等。
UTRAN包括RNC和Node B两部分1.2 RNCRNC无线网络控制器主要负责无线资源的管理。
它一面通过Iu接口同电路域和分组域核心网相连;一面负责管理和控制Node B,并负责空中接口与UE 之间的L1以上的协议处理。
1.3 Node BNode B是3G系统的基站,受RNC控制,它主要由接口电路、基带处理单元、射频前端和控制单元部分组成,并通过Iub接口和基站控制器RNC互连,其中基带处理为核心功能,为小区内的移动用户提供无线收发服务,实现RNC 和无线信道之间信息传输格式的变换,如信道编码/解码、信道复用/去复用、速率匹配、扩频/解扩,调制/解调和构成物理帧。
另外,Node B还负责完成更软切换、定位测量和执行无线资源分配与管理控制指令的功能。
1.4 CS呼叫简单流程以手机AB为例:A呼叫BA手机发起呼叫,终端设备与本地无线网络器RNC之间建立RRC连接,A 手机通过初始传输,与本地RNC建立信令连接,RNC与核心网建立连接,核心网和移动终端A手机通过直接传输,进行鉴权和加密等,A手机和核心网建立RAB。
核心网特定区哉寻呼UE,找到手机B所在地区RNC,建立寻呼过程,建立RRC连接,手机B通过初始传输,进行鉴权和加密等,手机B和核心网建立RAB,手机B振铃,等侍摘机,B摘机,两手机通话。
1.5 实训环节介绍 通信实验室整体介绍2.1 UTRAN 的基本结构UTRAN 基本结构IuIulurDRNSIub IubSRNSIub IubCNRNCNode B Node B RNCNode B Node BU EUuCN通过Iu接口与UTRAN的RNC相连。
一、实验目的1. 理解和掌握通信网的基本原理和组成;2. 掌握通信网中数据传输的基本过程;3. 熟悉通信网中的调制解调技术;4. 提高实际操作能力和问题解决能力。
二、实验内容1. 通信网基本原理与组成;2. 数据传输过程;3. 调制解调技术;4. 通信网实验操作。
三、实验环境1. 实验室设备:计算机、通信实验箱、双绞线、同轴电缆等;2. 软件环境:Windows操作系统、通信实验软件。
四、实验步骤1. 通信网基本原理与组成实验(1)观察通信实验箱,了解其组成和功能;(2)学习通信网的基本原理,包括模拟通信、数字通信、光纤通信等;(3)掌握通信网中的传输介质,如双绞线、同轴电缆、光纤等;(4)分析通信网中的信号调制解调过程。
2. 数据传输过程实验(1)观察通信实验箱,了解数据传输过程;(2)学习数据传输的基本过程,包括信号编码、调制、传输、解调、信号解码等;(3)掌握数据传输过程中的关键技术,如同步、差错控制、流量控制等;(4)分析数据传输过程中的问题及解决方法。
3. 调制解调技术实验(1)观察通信实验箱,了解调制解调技术;(2)学习调制解调的基本原理,包括调幅、调频、调相等;(3)掌握调制解调器的种类和特点;(4)分析调制解调技术在通信网中的应用。
4. 通信网实验操作(1)根据实验指导书,完成通信实验箱的连接;(2)按照实验步骤,进行通信实验操作;(3)观察实验现象,分析实验结果;(4)总结实验过程中的问题及解决方法。
五、实验结果与分析1. 通信网基本原理与组成实验通过实验,我们了解了通信网的基本原理和组成,掌握了通信网中的传输介质和信号调制解调过程。
2. 数据传输过程实验通过实验,我们掌握了数据传输的基本过程,了解了数据传输过程中的关键技术,提高了实际操作能力。
3. 调制解调技术实验通过实验,我们学习了调制解调的基本原理,了解了调制解调器的种类和特点,分析了调制解调技术在通信网中的应用。
4. 通信网实验操作通过实验操作,我们熟悉了通信实验箱的使用,提高了实际操作能力和问题解决能力。
通信网络实验报告一、实验目的本次实验旨在通过搭建通信网络实验平台,掌握通信网络的基本原理与技术,以及实现数据的传输和交换过程。
通过实验,可以加深对通信网络的理解,并掌握其在实际应用中的使用。
二、实验设备本次实验所需的设备包括:计算机、网络交换机、路由器,以及相关的网络连接线。
三、实验过程1. 搭建实验环境首先,将计算机、网络交换机和路由器连接起来。
使用合适的网络连接线,将计算机与网络交换机相连,将网络交换机与路由器相连。
保证连接稳固并连接正确。
2. 配置网络设备在计算机中打开网络设置,配置计算机的IP地址、子网掩码和默认网关。
确保计算机与网络交换机之间的连接正常。
在网络交换机中配置端口。
根据需要配置不同的端口类型,例如访问端口、传输端口等,以及对应的端口速率。
在路由器中设置路由表,配置正确的路由信息。
这样,实验环境搭建完成,并进行了必要的设备配置。
3. 数据传输和交换在实验环境搭建完成后,可以通过计算机之间的数据传输和交换来测试通信网络的运行情况。
首先,选择两台计算机,分别作为发送端和接收端。
在发送端计算机上运行发送程序,在接收端计算机上运行接收程序。
通过输入数据并确认发送,可以看到数据通过通信网络进行传输和交换。
重复进行数据传输和交换,可以观察到数据在通信网络中的流动和接收情况。
通过观察数据传输的速率和可靠性,评估通信网络的性能和稳定性。
四、实验结果与分析通过实验,我们得到了以下实验结果:1. 数据传输速率:在正常情况下,数据传输的速率与网络设备的配置和性能有关。
当网络设备配置合理,网络连接稳定时,数据传输速率应当达到较高水平。
但如果网络设备配置不当、网络连接不稳定或网络负载过高,数据传输速率会下降。
2. 数据传输可靠性:在实验中,经过多次数据传输和交换,我们可以评估通信网络的可靠性。
如果数据在传输过程中没有损坏或丢失,且在目标计算机上能够正确接收并解析,说明通信网络的可靠性较高。
但如果数据传输过程中发生错误、丢失或损坏,说明通信网络的可靠性较低,需要进行优化或修复。
通信网络实训报告[合集五篇]第一篇:通信网络实训报告编号:通信网络实训实训(论文)说明书题目:通信网络实训院(系):电子工程系专业:电子信息工程学生姓名:学号:指导教师:2009 年月 30 日摘要通信网络系统实验室是桂林电子科技大学信息科技学院重点投资实验室项目,该实验室有多产品通信实验平台,主要用于本科生教学、教师与研究生在通信技术方面的研究和开发。
整个实验室包括了程控交换平台、光传输平台、宽带接入平台三大系统,从而构建了整个大通信网的缩影。
关键词:桂林电子科技大学信息科技学院;通信网络系统实验室;程控交换平台;光传输平台;宽带接入平台。
目录引言....................................................................................3 1 实验一:硬件认知............................................................3 1.1 通信系统基本模型图........................................................................3 1.2 模拟通信系统基本组成图..................................................................3 1.3 数字通信系统基本组成图..................................................................3 1.4 电信网概述-通信网的分类...............................................................3 1.5 公用电话交换网..............................................................................4 1.6 接入网..........................................................................................4 1.7 通信网络系统实验室部分..................................................................4 实验二:传输部分----SDH点对点组网2M配置实验 (5)2.1 对TA103101 OptiX 2500+硬件的了解……………………………………………5 2.2 实验部分………………………………………… …………………………………6 3 实验三:程控部分----本局调试实验 (9)3.1 对交换机的了解……………………………………………………………………9 3.2 相关硬件……………………………………………………………………………9 3.3 实验部分……………………………………………………………………………10 4 宽带部分——PPPOE拨号上网综合实验………………………………114.1 相关宽带技术………………………………………………………………………11 4.2 实验部分…………………………………………………………………………12 结论……………………………………………………………………18 谢辞………………………………………………………………………19 参考文献…………………………………………………………………20 引言通信网络系统实验室是桂林电子科技大学信息科技学院重点投资实验室项目,该实验室有多产品通信实验平台,主要用于本科生教学、教师与研究生在通信技术方面的研究和开发。
第1篇一、实验目的1. 了解网络通信的基本原理和常用协议。
2. 掌握网络通信实验的实验步骤和实验方法。
3. 培养实验操作能力和实验分析能力。
二、实验原理网络通信是指通过网络将数据从一个节点传输到另一个节点的过程。
网络通信实验主要包括以下内容:1. 网络拓扑结构:了解网络拓扑结构的基本概念,如星型、环型、总线型等。
2. 网络协议:了解常用的网络协议,如TCP/IP、HTTP、FTP等。
3. 网络设备:了解网络设备的基本功能,如路由器、交换机、集线器等。
4. 网络配置:掌握网络设备的配置方法,如IP地址配置、子网掩码配置等。
三、实验环境1. 实验设备:PC机、路由器、交换机、集线器等。
2. 实验软件:网络通信实验软件、网络模拟软件等。
3. 实验网络拓扑:根据实验需求设计网络拓扑结构。
四、实验步骤1. 设计网络拓扑结构:根据实验需求,设计网络拓扑结构,包括设备类型、数量、连接方式等。
2. 配置网络设备:根据网络拓扑结构,配置网络设备的IP地址、子网掩码、网关等参数。
3. 搭建实验环境:将网络设备连接成实验网络拓扑结构,并确保网络连通性。
4. 实验操作:根据实验要求,进行网络通信实验操作,如数据传输、文件传输等。
5. 数据采集与分析:采集实验数据,分析实验结果,验证实验原理。
五、实验内容1. 网络拓扑结构实验:设计并搭建星型网络拓扑结构,测试网络连通性。
2. 网络协议实验:使用网络通信实验软件,验证TCP/IP协议的数据传输过程。
3. 网络设备实验:配置路由器、交换机、集线器等网络设备,实现数据转发和交换。
4. 网络配置实验:配置网络设备的IP地址、子网掩码、网关等参数,实现网络通信。
六、实验结果与分析1. 网络拓扑结构实验:成功搭建星型网络拓扑结构,网络连通性良好。
2. 网络协议实验:通过网络通信实验软件,验证了TCP/IP协议的数据传输过程,包括数据封装、传输、接收等。
3. 网络设备实验:成功配置路由器、交换机、集线器等网络设备,实现数据转发和交换。
现代通信网实训论文引言通信网是由一定数量的节点(Node)和连接节点的传输链路(Link)组成,以实现两个或多个规定点之间信息传输的通信体系。
一个完整的通信网包括硬件和软件。
通信网的硬件一般由终端设备、传输系统和转接交换系统等三部分电信设备构成,是构成通信网的物理实体;为了使全网协调合理地工作,还要有各种规定,如信令方案、各种协议、网路结构、路由方案、编号方案、资费制度与质量标准等,这些均属于软件。
一个完整的现代通信网,除了有传递各种用户信息的业务网之外,还需要有若干支撑网。
业务网、信令网、同步网、管理网现代通信网的未来发展趋势可概括为“六化”,即通信技术数字化、通信业务综合化、网络互通融合化、通信网络宽带化、网络管理智能化和通信服务个人化。
CC08程控交换机是采用全数字三级控制方式。
无阻塞全时分交换系统,语音在整个过程中实现数字化。
程控交换机的基本功能为:用户线接入,中继接续,计费,设备管理等。
本实训主要通过华为CC08程控交换机进行一系列的实验掌握现代通信的过程。
进而对现代通信网有一个整体的认识。
摘要:现代通信网实训是以华为公司的C&C08交换机以及外围设备为基本实验平台,认识交换机的基本组成,认识交换模块、控制模块及外围模块,熟悉交换机各组成部分的主要作用,加深理解交换机在整个通信网中的地位,对现代通信网体系有比较深入的了解。
主要通过Ebridge 服务端进行操作来实现各种业务,目的是通过这次实训,能对程控机的硬件配置、本局用户数据配置、长途中继、计费、新业务等实验熟练进行操作,提高动手能力,自学能力,排除疑难和故障的能力,培养其自主创新能力。
关键词:现代通信网 C&C08交换机模块结构一、华为C&C08交换机设备介绍程控用户交换机有很多种类型,从技术结构上划分为程控空分用户交换机和程控数字用户交换机两种。
前者是对模拟话音信号进行交换,属于模拟交换范畴。
后者交换的是PCM数字话音信号,是数字交换机的一种类型。
现代通信网与实训报告所在院信息与通信工程学院专业名称电子信息工程技术姓名班级电信112学号20111510224指导教师田瑞利完成时间2013-12-19教学楼CDMA直放站覆盖工程方案设计站点:教学楼CDMA信号覆盖要求:1、设计教学楼CDMA信号覆盖方案:设计方案尽量符合电信3G标准;信源选择;直放站主机选择;室内外天线选用;功分器、耦合器等器件选择;选择线缆;实地勘测,画出方案草图;进行功率计算;2、列出所用器件、设备和线缆的损耗表;3、用VISIO或AUTOCAD画出教学楼室内分布系统原理图和功率分配图、走线示意图;画图注意事项:(1)图纸、字体、标题栏等符合规范;(2)使用标准图例,器件编号符合规范;(3)实训报告需包括以下图纸:①系统原理图和功率分配图(正确标注各设备的输出功率、各段馈线的损耗、各天线口的输出功率)②各器件在大楼内安装示意图(在图中需清楚的标注天线的布放位置、耦合器、功分器的布放位置、馈线的走线路由等)(4)图纸注意体现以下内容:区分规格不同的电缆;区分不同类型的天线,说明天线布放方向及大致覆盖范围。
目录一.室外直放站的特点1.1室外无线直放站(建筑)特点:①无线耦合基站信号,透明放大;②对隔离度要求高,需特别注意;③施工方便二. 勘测设计要点2.1应用范围能够接收到基站空间信号并且有足够空间设置天线隔离度的盲区或漫游信号区域;2.2电磁环境测试要求低层非标准层要求每层测试,高层标准层可以隔(几)层测试。
2.3覆盖范围的确定一般移动会提供一个覆盖范围,但这不是最终的覆盖范围,需要根据现场的电磁环境测试和业主的意见,如果范围增加的,需要征得移动的同意;更多的时候是需要现场确定覆盖范围,这就要求勘测仔细,并与业主多沟通,不能有遗漏。
2.4施主天线位置的选择原则“就低不就高的原则”:优先考虑在建筑的低层和裙楼选取信源,选择不到合适信源再考虑高层;因为高层信号相对较复杂,可能会出现施工时用的信源与勘测时不一致,或者信源通话质量变差,不满足要求等现象;施主天线位置要求拍照附图,安装图上还要求有二维定位。
实验一用户接口电路及2/4线变换实验一、实验目的1.全面了解用户线接口电路功能(BORST)的作用及其实现方法。
2.通过对用户线接口电路芯片MY88622的学习与实验,进一步加深对BORST功能的理解。
3.熟悉用户模块电路的电路组成及工作原理。
4.掌握用户线接口电路对用户状态改变的识别原理。
二、实验设备20M通用示波器一台,万用表一块,电话一部,RC-CK-II型实验箱一台三、电路工作原理图1-1 用户线接口功能框图用户电路也可称为用户线接口电路(Subscriber Line Interface Circuit—SLIC)。
任何交换机都具有用户线接口电路。
根据用户电话机的不同类型,用户线接口电路(SLIC)分为模拟用户接口电路和数字用户接口电路两种。
模拟用户线接口电路在实现上的最大压力是应能承受馈电、铃流和外界干扰等高压大电流的冲击,过去都是采用晶体管、变压器(或混合线圈)、继电器等分立元件构成。
在实际中,基于实现和应用上的考虑,通常将BORSHCT功能中过压保护由外接元器件完成,编解码器部分另单成一体,集成为编解码器(CODEC),其余功能由集成模拟SLIC完成。
在布控交换机中,向用户馈电,向用户振铃等功能都是在绳路中实现的,馈电电压一般是-60V,用户的馈电电流一般是20mA~30mA,铃流是25Hz,90V左右,而在程控交换机中,由于交换网络处理的是数字信息,无法向用户馈电、振铃等,所以向用户馈电、振铃等任务就由用户线接口电路来承担完成,再加上其它一些要求,程控交换机中的用户线接口电路一般要具有B(馈电),R(振铃)、S(监视)、C(编译码)、H(混合)、T(测试)、O(过压保护)七项功能。
图1-1为模拟用户线接口功能框图。
模拟用户线接口电路的功能可以归纳为BORSCHT七种功能,具体含义是:(1)馈电(B—Battery feeling)向用户话机送直流电流。
通常要求馈电电压为-48伏或-24伏,环路电流不小于18m A.(2)过压保护(O—Overvoltage protection)防止过压过流冲击和损坏电路、设备。
(3)振铃控制(R—Ringing Control)向用户话机馈送铃流,通常为25Hz/90Vrms正弦波。
(4)监视(S—Supervision)监视用户线的状态,检测话机摘机、挂机与拨号脉冲等信号以送往控制网络和交换网络。
(5)编解码与滤波(C—CODEC/Filter)在数字交换中,它完成模拟话音与数字码间的转换。
通常采用PCM编码器(Coder)与解码器(Decoder)来完成,,统称为CODEC。
相应的防混叠与平滑低通滤波器占有话路(300Hz-3400Hz)带宽,编码速率为64kb/s。
(6)混合(H—Hyhird)完成二线与四线的转换功能,即实现模拟二线双向信号与PCM发送,接收数字四线单向信号之间的连接。
过去这种功能由混合线圈实现,现在改为集成电路,因此称为“混合电路”。
(7)测试(T—Test)对用户电路进行测试。
在本实验系统中,用户线接口电路选用的是MY88622。
MY88622是2/4线厚膜混合用户线接口电路,它包含向用户话机恒流馈电、用户端口或局用端口三元件阻抗、用户摘机后自行截除铃流、摘挂机的检测及音频或脉冲信号的检测、无变压器语音信号的2/4线混合转换、外接振铃继电器驱动输出、环路馈电中断。
MY88622用户电路的双向传输衰耗均为-1dB,供电电源为+ 5 V和-5 V,MY88622还将输入的铃流信号放大以达到电话振铃工作的要求,即达到+75V的有效值,其各项性能指标符合邮电部制定的有关标准。
四、实验内容1.了解用户模块MY88622的主要性能与特点。
2.熟悉用MY88622组成的用户线接口电路。
3.连接上电话机,用示波器分别观测MY88622的20脚在摘挂机时的工作电平,摘机时,测试TF15(MY88622四线输入)的信号;拨号,测试TF11(MY88622四线输出)信号。
五、实验步骤1.将一部电话机接入用户接口模块一。
2.打开系统主电源开关,观察系统上电状态。
在上电后,可以明显看到系统处于可以工作的状态。
3.保持电话机处于持机状态,用示波器波观察MY88622第20脚的电平状态及发光二极管D15的状态。
My88622第20脚电平的信号情况(该芯片为高电平有效):发光二极管D15的电平情况:第20脚的电平状态:发光二极管D15的状态:5.电话挂机,用示波器观察TF15和TF11的波形。
TF15的波形:TF11的波形:6.电话摘机,用示波器观察TF15和TF11的波形。
TF15的波形:TF11的波形:7.电话拨号,用示波器观察TF15和TF11的波形。
TF15的波形:TF11的波形:六、实验注意事项1.MY88622是厚膜电路,比较脆弱,不要用力搬弄。
2.系统上电后摘挂机,如果二极管不发光,请确认连接正确,检查接口是否有接触不良的现象。
六、实验注意事项1.MY88622是厚膜电路,比较脆弱,不要用力搬弄。
2.系统上电后摘挂机,如果二极管不发光,请确认连接正确,检查接口是否有接触不良的现象。
实验二信号音产生实验一、实验目的1.了解常用的几种信令信号音和铃流发生器的电路组成和工作过程。
2.熟悉这些信号音和铃流信号的技术要求。
二、实验设备20M通用示波器一台,万用表一块,电话一部,RC-CK-II型实验箱一台三、实验内容1.用万用表测量各测量点拨号音、忙音、空号音、催挂音、回铃音及铃流控制信号的电压。
2.用示波器测量各测量点拨拨号音、忙音、空号音、催挂音、回铃音及铃流控制信号的波形。
3.各测量点说明如下:TF15:信号音TF21:铃流信号音信号四、实验步骤1.将一部电话机接入用户接口模块一。
2.打开系统主电源开关,观察系统上电状态。
3.将铃流开关关闭。
4.在电话摘机的同时,用示波器观察TF15点的波形,记录下拨号音的波形及频率。
可见频率为5、在不按键及不更改系统参数的情况下,20秒后,TF15出现忙音,记录下忙音的波形及频率。
该步骤可能是实验箱故障,为出现忙音和催挂音。
6、继续20秒后,TF15出现催挂音,记录下催挂音的波形及频率。
该步骤可能是实验箱故障,为出现忙音和催挂音。
7.将电话挂机。
8.将电话摘机,键入非本系统电话号码,如333等,用示波器测量TF15的波形,记录下空号音的波形及频率。
9.将电话挂机,打开铃流开关,观察铃流状态指示灯D202的状态及闪烁情况,用万用表交流电压档测量TF21的电压值。
经用万用表测量,实际电压值为10.用示波器观察TF21的波形及频率。
如上,其电压值过大,超出了示波器可观察的范围。
经过调节横纵坐标的位置,观察到其波形类似正弦波形,频率25-26Hz左右。
11.关闭铃流开关,关闭系统电源,整理实验记录及实验设备。
五、实验注意事项在测量25Hz的铃流信号发生器输出的波形时,一定要注意万用表的量程和示波器的电压量程档,以防止损坏仪器和其它电子器件。
实验三 GSM/GPRS短消息实验一、实验目的学会短消息发送原理,并在基于ARM的Windows CE操作系统通过GSM/GPRS模块完成短消息的发送。
二、实验设备1.“现代通信技术综合实验实训系统”实验箱一台。
2.处于有效期并开通上网业务的中国移动电话卡一张,正常工作的移动电话一部。
3.实验模块:ARM模块与基于ARM的液晶显示模块,GPRS模块。
三、实验步骤1.在GPRS模块上插入移动通信卡( sim卡),并用专用交叉串口电缆线连接ARM模块与GPRS模块,最后在GPRS模块上架好天线。
打开GPRS模块的开关,GPRS模块上POWER指示灯亮,GPRS指示灯闪烁,GRI指示灯常亮,表示模块工作正常。
(注意:一般都要先打开ARM模块,进入Windows操作系统界面下以后再和GPRS模块用串口线连接,以免Windows CE 系统无法正常启动)。
2.打开Windows文件夹,双击R8C TEST文件,则可进入百科融创串口助手AT指令实验界面。
3.在AT指令实验界面把串口速率设置成115200,打开发送和接收显示窗口。
4.打开键盘,可在发送窗口一栏中输入GPRS短消息发送指令,再单击发送则可发送短信(注意:本系统除汉字以外,其他诸如英文字母,阿拉伯数字全部支持)。
也可以用手机向该模块的用户发送短消息,即直接向该模块内用户的手机号码发送短消息即可。
5.实验完毕,关掉实验箱电源,取下sim卡,串口线和耳机耳麦,整理实验箱。
五、实验报告1.说明GSM/GPRS系统短消息发送的原理与过程,并画出相应框图。
GSM/GPRS过程与原理如下:SMS采用存储转发模式—短消息被发送出去之后,不是直接发送给接收方,而是先存储在SMC(短消息中心),然后再由SMC将短消息转发给接收方。
如果接收方当时关机或不在服务区内,SMC就会自动保存该短消息,等到接收方在服务区出现的时候再发送给他。
根据其原理,结合实验指导书,该系统简单框图如下:2.记录所要发送的短消息以及接收的短消息。
该发送实验也是没能成功。
在打开GPRS模块和基于ARM的windows ce系统后,始终没能看到“AT-Command Interpreter ready”字样。
分析原因可能有如下几点:1、Sim卡槽损坏。
GPRS模块的SIM卡槽非常松,很可能会接触不好,经过手按压,同样可能接触不正确。
2、GPRS串口、串口线或ARM模块串口借口有问题。
实验四误码率评估一、实验目的学习使用MATLAB提供的析误码率的有效工具——误码率评估界面,并用其来计算和比较不同的调制方式、不同差错控制编码方式和不同信道噪声模型条件下通信系统的误码率。
二、实验原理在MATLAB命令窗口中输入命令:>>commgui即可打开一个图形用户界面窗口——误码率评估窗口,如图3-1所示。
由图3-1可以看出,误码率评估窗口包含了通信系统中信号处理的全部过程:信号源信号的产生;信号经过差错控制编码和调制后发送;叠加信道噪声后送到接收设备;经过解调和解码恢复出原始数据,进行误码率计算等过程。
误码率评估窗口上半部分分为四个功能区域,即Source(信号源)Err-Ctr-Code(差错控制编码)Modulation(信号调制编码)Channel(信道)在每个部分均有一个下拉菜单,并有多种可供用户选择的方式。
下拉菜单的下方有一个文本编辑框,用户一旦选定某种方式,即可在编辑框中输入该方式要求的参数。
全部参数设置好以后,信号的整个处理过程中也就随之确定,此时用户就可以开始对误码率进行评估了。
图3-1所示的窗口下半部分是评估的计算结果显示区域和控制评估按钮。
显示区域共有5个小的矩形区域,其中最左边的窗口区域显示当前计算结果,其他的窗口用来保存以前的计算结果,以便进行比较。