2016吉大高层建筑结构设计试题及答案
- 格式:docx
- 大小:130.80 KB
- 文档页数:5
大工16春高层建筑结构》大作业题目及参考答案题目二:结构扭转效应计算题、题目三:大工16春《高层建筑结构》大作业要求选择两道题目进行解答,其中一道为计算题,一道为问答题。
对于计算题,需要根据题目给定的条件计算出相应的结果;对于问答题,需要简要阐述相关概念或原理,并回答问题。
具体题目如下:1.底部剪力法计算题某钢筋混凝土框架结构,地上十层,高度为40m。
房屋所在地区的抗震设防烈度为7度,设计基本地震加速度值为0.10g,设计地震分组为第一组,Ⅳ类场地。
已知该楼的基本自振周期T1=1.0s,经计算已知每层楼屋面的永久荷载标准值为kN,每层楼面和屋面的活荷载标准值均为2000kN。
要求:确定该楼各层的水平地震作用值FEK。
2.结构扭转效应计算题某一结构的第j层平面图,如下图所示。
图中除标明各轴线间距离外,还给出了各片结构沿x方向和y方向的抗侧移刚度D值,已知沿y向作用总剪力Vy=5000kN,求考虑扭转后,各片结构的剪力。
3.剪力墙在房屋设计中的布置剪力墙是一种常用的结构形式,其在房屋设计中的布置需要考虑多个因素,如建筑的结构形式、地震烈度、建筑高度等。
一般来说,剪力墙应在建筑的主体结构中布置,以承担地震作用所带来的水平荷载,从而保证建筑的稳定性和安全性。
4.框架—剪力墙结构中的剪力墙布置在框架—剪力墙结构中,剪力墙的布置应根据建筑的结构形式和地震烈度等因素来确定。
一般来说,剪力墙的布置应避免过分集中,以充分发挥其对地震作用的抵抗能力。
此外,剪力墙的布置还应满足相关的设计要求,如墙体的尺寸、材料等。
5.承载力验算和水平位移限制的不同承载力验算和水平位移限制是两种不同的极限状态,其主要区别在于验算的目的和方法不同。
承载力验算主要是为了保证建筑的承载能力,而水平位移限制则是为了控制建筑在地震作用下的位移,从而保证建筑的安全性。
在荷载效应组合时,承载力验算和水平位移限制的考虑因素也有所不同。
在房屋设计中,剪力墙的布置应考虑到其在结构中的作用和位置。
(完整)《高层建筑结构设计》考试试卷高层建筑结构设计考试试卷姓名计分一、单选题(每题3分,共30分)1、在相同条件下,随着建筑物高度的增加,下列指标哪个增长最快? ()A.结构底部轴力B. 结构底部弯矩C. 结构顶部位移D. 结构顶部剪力2、钢筋混凝土剪力墙的截面厚度不应小于楼层净高的多少?()A. 1/20B. 1/25C. 1/30D. 1/353、反弯点法的适用条件是梁柱线刚度之比值大于何值?()A. 3B. 2.5C. 2D. 1.54、7度抗震时的框架-剪力墙结构中横向剪力墙的最大间距是多少?()A. 65MB. 60MC. 55MD. 50M5、三级抗震等级的框架梁梁端箍筋加密区范围应满足下列何种条件?()A. 不得小于2.5h(h为梁截面高度)B. 不得小于2h(h为梁截面高度)C. 不得小于500mmD. 不得小于600mm6、C类地面粗糙度指的是下列哪项?()A. 有密集建筑群且房屋较高的城市市区B. 近海海面和海岛、海岸、湖岸及沙漠地区C. 有密集建筑群的城市市区D. 田野、乡村、丛林、丘陵以及房屋比较稀疏的乡镇和城市郊区7、对于需要进行罕遇地震作用下薄弱层验算的框架结构,当屈服强度系数沿高度分布均匀时,则结构薄弱层位于何处?()A. 任意一层B. 结构顶部C. 结构中部D. 结构底部8、一规则框架,其底层计算高度为4.5m,用反弯点法近似计算在风荷载作用下的内力,其底层反弯点高度为何值(单位m)?()A.2.0m B.2.5m C.3.0m D.3.5m9、在地震区一般不允许单独采用下列哪种结构体系?()A. 框架-筒体结构B. 框支剪力墙结构C. 框架结构D. 剪力墙结构10、当框架-剪力墙结构的结构刚度特征值=0时,为下列何种结构形式?()A. 纯框架结构B. 纯剪力墙结构C. 框架-剪力墙结构D. 不能确定二、判断题(每题2分,共20分)1、短肢剪力墙是指墙肢截面高度与厚度之比为5的剪力墙。
一、选择题1、高层建筑结构的抗震等级与A、结构类型和结构总高度D、地震烈度有关。
2、重力荷载代表值中可变荷载组合值的组合系数是A、雪载取0.5 C、书库等库房取0.8 D、楼面荷载取0.5。
3、≥150m高层剪力墙结构剪力的底部加强部位,下列何项符合规定A、剪力墙墙肢总高的1/10,并不小于底部两层层高。
4、高层建筑立面不规则包括A、竖向刚度不规则B、竖向抗侧力构件不连续D、楼层承载力突变5、适用于底部剪力法的高层建筑应该A、高度≤40米 C、质量和刚度没高度分布比较均匀 D、以第一振型和剪切变形为主。
6、减少筒体结构的剪力滞后效应应采取的措施是B、控制结构的高宽比 C、设计平面成正方形 D、设计密柱深梁。
7、影响框架柱延性的因素有B、箍筋和纵筋配筋率D、剪跨比和轴压比。
8、剪力墙的延性设计一般包括B、设置边缘构件C、控制轴压比D、限制高宽比9、两幢相邻建筑,按8度设防,一幢为框架-筒体结构,高50m,另一幢为框架结构,高30m。
若设沉降缝,缝宽下列哪项是正确的?B、170mm。
10、框架结构中反弯点高度比与A、层高B、层数、层次及层高变化C、上下梁线刚度比D、梁柱线刚度比有关。
11、在高层建筑结构中控制最大层间位移的目的是A、满足人们的舒适度要求B、防止结构在常遇荷载下的损害C、确保在罕遇地震时建筑物不致倒塌D、力求填充墙等非结构构件不被损坏12、在水平荷载作用下的近似计算中,D值法与反弯点法的主要区别在于A、反弯点高度不同B、D值法假定柱的上下端转角不相等D、反弯点法中D值需要修正13、高层建筑结构增大基础埋深的作用有A、提高基础的承载力,减少沉降C、加强地基的嵌固作用,抵抗水平力,防止建筑物的滑移、倾斜,保证稳定性D、利用箱基等基础外侧墙的土压力和摩擦力,使基底的土压力分布趋于均匀,减少应力集中14、8度地震区某高度75m的高层建筑,考虑地震作用效应时,不应该组合的项是C、竖向地震作用15、建筑高度、设防烈度、建筑重要性类别及场地类别等均相同的两个建筑,一个是框架结构,另一个是框架-剪力墙结构,这两种结构体系中的框架抗震等级下述哪种是正确的?A、前者的抗震等级高、也可能相等二、判断题1、有地震作用组合时,承载力纪纪验算中,引入抗震调整系数γRE 含义是考虑罕遇地震时结构的可靠度可以略微降低。
大工16春《高层建筑结构》大作业及要求注意:从以下五个题目中任选两个进行解答(注意:从题目一、二中选择一道计算题,并从题目三、四、五中选择一道问答题,分别进行解答,不可同时选择两道计算题或者问答题);解答前,需将所选题目复制(使老师明确你所选的题目)。
题目一:底部剪力法计算题某钢筋混凝土框架结构,地上十层,高度为40m。
房屋所在地区的抗震设防烈度为7度,设计基本地震加速度值为0.10g,设计地震分组为第一组,Ⅳ类场地。
已知该楼的基本自振周期11.0sT=,经计算已知每层楼屋面的永久荷载标准值为12000kN,每层楼面和屋面的活荷载标准值均为2000kN。
要求:确定该楼各层的水平地震作用值EKF。
题目二:结构扭转效应计算题某一结构的第j层平面图,如下图所示。
图中除标明各轴线间距离外,还给出了各片结构沿x方向和y方向的抗侧移刚度D值,已知沿y向作用总剪力5000kNyV=,求考虑扭转后,各片结构的剪力。
题目三:简述剪力墙在房屋设计中应如何布置?题目四:为什么框架—剪力墙结构中的剪力墙布置不宜过分集中?框架—剪力墙结构中剪力墙的布置要求是什么?题目五:承载力验算和水平位移限制为什么是不同的极限状态?这两种验算在荷载效应组合时有什么不同?作业具体要求:1. 封面格式(见文件最后部分)封面名称:大连理工大学《高层建筑结构》大作业,字体为宋体加黑,字号为小一;姓名、学号、学习中心等字体为宋体,字号为小三号。
2. 文件名大作业上交时文件名写法为:[姓名奥鹏卡号(或者学号)学习中心](如:戴卫东101410013979浙江台州奥鹏学习中心);离线作业需用word文档写作,不要提交除word文档以外的文件,word文档无需压缩。
以附件形式上交离线作业(附件的大小限制在10M以内),选择已完成的作业(注意命名),点提交即可。
如下图所示。
截止时间:2019年3月10日前。
3. 正文格式作业正文内容统一采用宋体,字号为小四。
高层建筑结构设计练习题及答案一、选择题1、高层建筑结构设计中,以下哪种结构体系适用于高度较高、风荷载较大的建筑?()A 框架结构B 剪力墙结构C 框架剪力墙结构D 筒体结构答案:D解析:筒体结构具有良好的抗风和抗震性能,适用于高度较高、风荷载较大的高层建筑。
2、在高层建筑结构的水平荷载计算中,风荷载的计算主要考虑()。
A 平均风压B 脉动风压C 阵风风压D 以上都是答案:D解析:在风荷载计算中,需要综合考虑平均风压、脉动风压和阵风风压等因素,以准确评估风对高层建筑结构的作用。
3、高层建筑结构的抗震设计中,以下哪种地震作用计算方法适用于高度不超过 40m、以剪切变形为主且质量和刚度沿高度分布比较均匀的结构?()A 底部剪力法B 振型分解反应谱法C 时程分析法D 以上都不是答案:A解析:底部剪力法适用于上述特定条件的结构,计算相对简单。
4、对于高层建筑的框架柱,轴压比限值的主要目的是()。
A 保证柱子的延性B 控制柱子的截面尺寸C 节省材料D 以上都不是答案:A解析:轴压比限值是为了保证框架柱在地震等作用下具有足够的延性,防止柱子发生脆性破坏。
5、剪力墙结构中,墙肢的长度不宜大于()。
A 8mB 10mC 12mD 15m答案:A解析:墙肢长度过长容易导致脆性破坏,一般不宜大于 8m。
二、填空题1、高层建筑结构的主要竖向承重构件有_____、_____和_____。
答案:框架柱、剪力墙、筒体2、风荷载标准值的计算公式为_____。
答案:ωk =βzμsμzω0 (其中ωk 为风荷载标准值,βz 为风振系数,μs 为风荷载体型系数,μz 为风压高度变化系数,ω0 为基本风压)3、高层建筑结构的抗震设防烈度根据_____确定。
答案:国家规定的地震烈度区划图4、框架剪力墙结构中,框架部分承受的地震倾覆力矩大于结构总地震倾覆力矩的_____时,按框架结构进行抗震设计。
答案:50%5、剪力墙的厚度不应小于_____mm,且不应小于层高的 1/20。
高层建筑结构设计名词解释1. 高层建筑:10层及10层以上或房屋高度大于28m 的建筑物。
2. 房屋高度:自室外地面至房屋主要屋面的高度。
3. 框架结构:由梁和柱为主要构件组成的承受竖向和水平作用的结构。
4. 剪力墙结构:由剪力墙组成的承受竖向和水平作用的结构。
5. 框架—剪力墙结构:由框架和剪力墙共同承受竖向和水平作用的结构。
6. 转换结构构件:完成上部楼层到下部楼层的结构型式转变或上部楼层到下部楼层结构布置改变而设置的结构构件,包括转换梁、转换桁架、转换板等。
7. 结构转换层:不同功能的楼层需要不同的空间划分,因而上下层之间就需要结构形式和结构布置轴线的改变,这就需要在上下层之间设置一种结构楼层,以完成结构布置密集、墙柱较多的上层向结构布置较稀疏、墙术较少的下层转换,这种结构层就称为结构转换层。
(或说转换结构构件所在的楼层)8. 剪重比:楼层地震剪力系数,即某层地震剪力与该层以上各层重力荷载代表值之和的比值。
9. 刚重比:结构的刚度和重力荷载之比。
是影响重力∆-P 效应的主要参数。
10. 抗推刚度(D ):是使柱子产生单位水平位移所施加的水平力。
11. 结构刚度中心:各抗侧力结构刚度的中心。
12. 主轴:抗侧力结构在平面内为斜向布置时,设层间剪力通过刚度中心作用于某个方向,若结构产生的层间位移与层间剪力作用的方向一致,则这个方向称为主轴方向。
13. 剪切变形:下部层间变形(侧移)大,上部层间变形小,是由梁柱弯曲变形产生的。
框架结构的变形特征是呈剪切型的。
14. 剪力滞后:在水平力作用下,框筒结构中除腹板框架抵抗倾复力矩外,翼缘框架主要是通过承受轴力抵抗倾复力矩,同时梁柱都有在翼缘框架平面内的弯矩和剪力。
由于翼缘框架中横梁的弯曲和剪切变形,使翼缘框架中各柱轴力向中心逐渐递减,这种现象称为剪力滞后。
15. 延性结构:在中等地震作用下,允许结构某些部位进入屈服状态,形成塑性铰,这时结构进入弹塑性状态。
大工16春《高层建筑结构》大作业及要求注意:从以下五个题目中任选两个进行解答(注意:从题目一、二中选择一道计算题,并从题目三、四、五中选择一道问答题,分别进行解答,不可同时选择两道计算题或者问答题);解答前,需将所选题目复制(使老师明确你所选的题目)。
题目一:底部剪力法计算题某钢筋混凝土框架结构,地上十层,高度为40m房屋所在地区的抗震设防烈度为7度,设计基本地震加速度值为0.10g,设计地震分组为第一组,W类场地。
已知该楼的基本自振周期T i 1.0s,经计算已知每层楼屋面的永久荷载标准值为12000kN,每层楼面和屋面的活荷载标准值均为2000kN。
要求:确定该楼各层的水平地震作用值F EK。
题目二:结构扭转效应计算题某一结构的第j层平面图,如下图所示。
图中除标明各轴线间距离外,还给出了各片结构沿x方向和y方向的抗侧移刚度D值,已知沿y向作用总剪力V y 5000kN,求考虑扭转后,各片结构的剪力。
ydxV y题目三: 简述剪力墙在房屋设计中应如何布置?题目四: 为什么框架一剪力墙结构中的剪力墙布置不宜过分集中?框架一剪力墙结构中剪力墙的布置要求是什么?题目五: 承载力验算和水平位移限制为什么是不同的极限状态?这两种验算在荷载效应组合时有什么不同?作业具体要求:1.封面格式(见文件最后部分)封面名称:大连理工大学《高层建筑结构》大作业,字体为宋体加黑,字号为小一;姓名、学号、学习中心等字体为宋体,字号为小三号。
2.文件名大作业上交时文件名写法为:[姓名奥鹏卡号(或者学号)学习中心](如:戴卫东101410013979浙江台州奥鹏学习中心);离线作业需用word文档写作,不要提交除word文档以外的文件,word文档无需压缩。
以附件形式上交离线作业(附件的大小限制在10M以内),选择已完成的作业(注意命名),点提交即可。
如下图所示。
下ft日* ■交日M ft# ■柞I霁聊陽KB询逐"碑戢5 心:U截止时间:2016年3月10日前。
高层建筑结构设计试卷一、选择题(每题 3 分,共 30 分)1、高层建筑结构的主要受力构件是()A 柱B 梁C 墙D 板2、风荷载对高层建筑结构的影响主要与()有关。
A 建筑物的高度B 建筑物的形状C 风的速度D 以上都是3、在高层建筑结构中,控制侧移常常是设计的主要考虑因素,这是因为()A 侧移过大影响使用功能B 侧移过大导致结构破坏C 侧移过大影响美观D 以上都是4、框架剪力墙结构中,框架部分承受的剪力至少应占基底总剪力的()A 5%B 10%C 15%D 20%5、高层建筑结构的基础形式不包括()A 独立基础B 筏形基础C 箱形基础D 桩基础6、抗震设计时,高层建筑结构应具有()A 多道抗震防线B 较高的强度C 较大的刚度D 以上都是7、以下哪种结构体系适用于高度较高的建筑?()A 框架结构B 剪力墙结构C 筒体结构D 砖混结构8、计算高层建筑结构在水平地震作用下的内力时,通常采用的方法是()A 底部剪力法B 振型分解反应谱法C 时程分析法D 以上都是9、剪力墙的布置原则不包括()A 均匀对称B 周边布置C 集中布置D 随意布置10、高层建筑结构的竖向承重构件不包括()A 柱B 梁C 墙D 筒体二、填空题(每题 2 分,共 20 分)1、高层建筑结构通常指_____层及以上的建筑。
2、地震作用下,高层建筑结构的变形以_____变形为主。
3、框架结构在水平荷载作用下,框架柱的弯矩呈_____分布。
4、剪力墙结构的优点是_____。
5、高层建筑结构设计应满足_____、_____和_____的要求。
6、风荷载的大小与_____、_____和_____有关。
7、筒体结构可分为_____筒体和_____筒体。
8、基础埋深应根据_____、_____和_____确定。
9、高层建筑结构的抗震等级分为_____级。
10、框架剪力墙结构中,剪力墙的数量应根据_____和_____确定。
三、简答题(每题 10 分,共 30 分)1、简述高层建筑结构设计中控制侧移的重要性及主要措施。
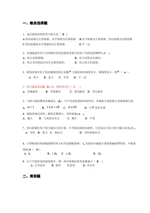
一、概念选择题1、高层建筑结构的受力特点是( B ):A 竖向荷载为主要荷载,水平荷载为次要荷载B 水平荷载为主要荷载,竖向荷载为次要荷载C 竖向荷载和水平荷载均为主要荷载D 不一定2、多遇地震作用下层间弹性变形验算的重要目的是下列所述的哪种? ( C ) A .防止结构倒塌; B .防止结构发生破坏; C .防止非结构部分发生过重的破坏; D .防止使人们惊慌。
3、框架结构中柱子的抗侧刚度修正系数α与梁柱相对刚度有关,梁刚度愈小,则α( A )。
A 、愈小B 、愈大C 、不变D 、不一定4、剪力墙高宽比H /B<1.5,墙体易发生( C )。
A .弯曲破坏B .弯剪破坏C .剪切破坏D .弯压破坏5、当剪力墙的整体系数满足(A ),可不考虑连梁的约束作用,各墙肢分别按独立的悬臂墙计算。
A .1<α B .101<≤α C .10≥α D .与α没有关系6、墙肢的轴向变形,随着层数增大,其影响就( A )。
A .越大 B .与高宽比无关 C .越小 D .不变7、竖向荷载作用下剪力墙内力的计算,不考虑结构的连续性,可近似认为各片剪力墙只承受( C )。
A .弯矩 B .剪力 C .轴向力 D .弯矩和轴向力8、计算框架结构梁截面惯性矩I 时考虑楼板影响,0I 为按矩形截面计算的梁截面惯性矩,中框架梁取I=( D )。
A 、I 0B 、1.2I 0C 、1.5I 0D 、2I 09、以下平面形状的建筑物中,哪一种风荷载的体型系数最小( B )。
A. 正多边形B. 圆形C.矩形D. 风车形二、简答题1、画出如图1所示荷载作用下框架结构的弯矩图(只画形状,不必标大小)。
图1结构中水平荷载是如何分配的?(1)平面抗侧力结构将高层建筑结构沿两个正交主轴方向划分为若干榀平面抗侧力结构,然后分别对作用在这两个方向上的水平荷载进行分析。
每一个方向上的水平荷载,仅由该方向上的平面抗侧力结构承受,垂直于水平荷载方向的抗侧力结构不参加抵抗水平荷载的工作。
高层建筑结构设计吉大14秋学期《高层建筑结构设计》在线作业一一,单选题1. 某高层建筑要求底部几层为大空间,此时应采用那种结构体系()A. 框架结构B. 板柱结构C. 剪力墙结构D. 框支剪力墙?正确答案:D2. 局部工程地质条件会对工程抗震有影响,下列哪个不属于局部工程地质条件对工程抗震的影响()A. 局部地质构造B. 局部地形C. 地基土的类型D. 地下水的影响?正确答案:C3. 高层建筑结构防震缝的设置,下列所述哪种正确()A. 应沿房屋全高设置,包括基础也应断开B. 应沿房屋全高设置,基础可不设防震缝,但在与上部防震缝对应处应加强构造和连接C. 应沿房屋全高设置,有地下室时仅地面以上设置D. 沿房屋全高设置,基础为独立柱基时地下部分可设防震缝,也可根据不同情况不设防震缝 ?正确答案:B4. 对于高层建筑结构,()的设计是个关键A. 抵抗竖向荷载B. 抵抗水平力C. 抗震作用D. 强度?正确答案:B5. 现行《抗震规范》将建筑物抗震设防类别分为()A. 甲乙丙丁四类B. 甲乙丙三类C. 甲乙两类D. 一类?正确答案:A6. 对于软性粘土地基的处理,可以采用()A. 桩基或人工地基B. 增加基础的荷载C. 减少基础的整体性和刚性D. 增加基础偏心?正确答案:A7. 饱和的砂土或粉土当符合哪一条件时(),可初步判别为不液化或不考虑液化影响A. 地质年代为第四季更新世( Q3 )及其以后时B. 粉土的粘粒(粒径小于 0.005mm 的颗粒)含量百分率( % )在 7 度、 8 度、 9 度分别不小于 10 、 13 和 16 时C. 采用天然基础的建筑,当覆盖在非液化土层上的厚度和地下水位深度满足:地下水位深度〉液化土特征深度+基础埋置深度-6D. 采用天然基础的建筑,当覆盖在非液化土层上的厚度和地下水位深度满足:上覆非液化土层厚度〉液化土特征深度+正确答案:B8. “三水准、两阶段”的抗震设防目标可概括为()A. “小震不坏,中震可修,大震不倒”B. “小震不倒,中震不坏,大震可修”C. “小震可修,中震不倒,大震不坏”D. “小震不坏,中震不倒,大震可修”?正确答案:A9. 抗震设计时,高层框架结构的抗侧力结构布置,应符合下列哪种要求()A. 应设计成双向梁柱抗侧力体系,主体结构不应采用铰接B. 应设计成双向梁柱抗侧力体系,主体结构可采用部分铰接C. 纵、横向均宜设计成刚接抗侧力体系D. 横向应设计成刚接抗侧力体系,纵向可以采用铰接?正确答案:B10. 当没有100年一遇的风压资料时,也可近似将50年一遇的基本风压值乘以()后采用A. 1.1B. 1.2C. 1.3D. 1.4?正确答案:A11. 世界高层建筑委员会建议,将高层建筑划分为几类()A. 五类B. 四类C. 三类D. 两类?正确答案:B12. 当前,我国高层建筑中占主导地位的是()A. 钢筋混凝土结构B. 钢结构C. 钢-钢筋混凝土组合结构D. 混合结构?正确答案:A13. 对于特别重要或对风荷载比较敏感的高层建筑,应考虑()年重现期的风压值A. 50B. 100C. 150D. 200?正确答案:B14. 对于高层建筑结构,所设计的结构除了具有足够的强度、刚度和良好的抗震性能外还应具有()A. 尽可能地提高材料利用率B. 降低材料消耗C. 降低造价D. 以上都是?正确答案:D15. 对于协同工作分析程序的适用范围,不正确的是()A. 将一个完整的空间结构分解为若干片平面结构的组合。
吉林大学智慧树知到“土木工程”《高层建筑结构设计》网课测试题答案(图片大小可自由调整)第1卷一.综合考核(共15题)1.高层建筑结构防震缝的设置,下列所述哪种正确?()A、应沿房屋全高设置,包括基础也应断开B、应沿房屋全高设置,基础可不设防震缝,但在与上部防震缝对应处应加强构造和连接C、应沿房屋全高设置,有地下室时仅地面以上设置D、沿房屋全高设置,基础为独立柱基时地下部分可设防震缝,也可根据不同情况不设防震缝2.竖向荷载作用下的内力计算可采用分层法来计算( )。
A、错误B、正确正确答案:B3.对于特别重要或对风荷载比较敏感的高层建筑,应考虑()年重现期的风压值。
A、50B、100C、150D、2004.水平荷载下的内力计算采用D值法和反弯点法进行( )。
A、错误B、正确正确答案:B5.世界高层建筑委员会建议,将高层建筑划分为几类?()A、五类B、四类C、三类D、两类6.关于液化的描述中,正确的是()A.液化层的厚度越大,埋藏越深B.地下水位越深,影响程度越大C.同一地震强度下,土密度越低,则其液化所造成的危害越大D.以上全部正确7.框架—剪力墙结构协同工作的特点使得框架和剪力墙结构在这种体系中能充分发挥各自的作用,从而充分体现出这种结构体系的优越性。
()A.正确B.错误8.规则框架(各层层高、梁及柱截面相同)底层柱配筋起控制作用( )。
A、错误B、正确正确答案:A9.分层法中,除底层柱外,各层柱的弯矩传递系数为1/3。
()A.正确B.错误10.饱和的砂土或粉土当符合哪一条件时(),可初步判别为不液化或不考虑液化影响。
A、地质年代为第四季更新世(Q3)及其以后时B、粉土的粘粒(粒径小于0.005mm的颗粒)含量百分率(%)在7度、8度、9度分别不小于10、13和16时C、采用天然基础的建筑,当覆盖在非液化土层上的厚度和地下水位深度满足:地下水位深度>液化土特征深度+基础埋置深度-6D、采用天然基础的建筑,当覆盖在非液化土层上的厚度和地下水位深度满足:上覆非液化土层厚度>液化土特征深度+基础埋置深度11.整体剪力墙就是剪力墙上没有洞口的剪力墙。
高层建筑结构设计练习题及答案模板1:正规风格【附件】1. 捆绑文件:高层建筑结构设计练习题2. 捆绑文件:高层建筑结构设计练习题答案【法律名词及注释】1. 层高:指高层建筑中楼层之间的高度差。
根据不同的建筑标准和设计要求,层高可以有所不同。
2. 单位荷载:是指施加在建筑结构上的物理或力学的作用力。
单位荷载可以包括自重、活载、风载等。
高层建筑结构设计练习题第一章:高层建筑结构设计基础1.1 高层建筑结构设计的基本原理1.2 高层建筑结构的分类和特点1.3 高层建筑结构设计中需要考虑的因素1.4 高层建筑结构设计的流程第二章:高层建筑结构计算方法2.1 高层建筑结构计算的基本原理2.2 基于等效静力法的高层建筑结构计算方法2.3 基于有限元法的高层建筑结构计算方法2.4 高层建筑结构计算中的常见问题及解决方法第三章:高层建筑结构材料选择与设计3.1 高层建筑结构材料的分类和特点3.2 高层建筑结构材料选择的原则3.3 高层建筑结构材料的设计和使用注意事项3.4 高层建筑结构材料的常见问题及解决方法第四章:高层建筑结构施工技术4.1 高层建筑结构施工过程的基本流程4.2 高层建筑结构施工中需要注意的问题4.3 高层建筑结构施工中常见的质量问题及解决方法4.4 高层建筑结构施工的安全措施【附件】1. 高层建筑结构设计练习题2. 高层建筑结构设计练习题答案【法律名词及注释】1. 层高:高层建筑中楼层之间的高度差。
2. 单位荷载:施加在建筑结构上的物理或力学的作用力。
模板2:简明风格【附件】1. 高层建筑结构设计练习题2. 高层建筑结构设计练习题答案【法律名词及注释】1. 层高:高层建筑中楼层之间的高度差。
2. 单位荷载:施加在建筑结构上的物理或力学的作用力。
高层建筑结构设计练习题及答案第一章:基础知识1. 高层建筑结构设计的原理2. 高层建筑结构的分类和特点3. 设计过程和要素第二章:计算方法1. 等效静力法2. 有限元法3. 常见问题及解决方法第三章:材料选择与设计1. 材料分类和特点2. 材料选择原则3. 设计和使用注意事项4. 常见问题及解决方法第四章:施工技术1. 施工过程基本流程2. 注意事项3. 常见质量问题及解决方法4. 安全措施【附件】1. 高层建筑结构设计练习题2. 高层建筑结构设计练习题答案【法律名词及注释】1. 层高:高层建筑中楼层之间的高度差。
大工16春高层建筑结构》大作业题目及参考答案题目一:底部剪力法计算题、题目三:大工16春《高层建筑结构》大作业题目及参考答案题目一:底部剪力法计算题某钢筋混凝土框架结构,地上十层,高度为40m。
房屋所在地区的抗震设防烈度为7度,设计基本地震加速度值为0.10g,设计地震分组为第一组,Ⅳ类场地。
已知该楼的基本自振周期T1=1.0s,经计算已知每层楼屋面的永久荷载标准值为kN,每层楼面和屋面的活荷载标准值均为2000kN。
要求:确定该楼各层的水平地震作用值FEK。
题目二:结构扭转效应计算题某一结构的第j层平面图,如下图所示。
图中除标明各轴线间距离外,还给出了各片结构沿x方向和y方向的抗侧移刚度D值,已知沿y向作用总剪力Vy=5000kN,求考虑扭转后,各片结构的剪力。
题目三:简述剪力墙在房屋设计中应如何布置?剪力墙的布置应在建筑结构的主要荷载方向和平面布置上进行,以保证其对建筑结构的抗震作用。
同时,应根据建筑结构的特点和荷载特点,合理地布置剪力墙,使其能够承担建筑结构的水平荷载,确保建筑结构的抗震能力。
题目四:为什么框架—剪力墙结构中的剪力墙布置不宜过分集中?框架—剪力墙结构中剪力墙的布置要求是什么?框架-剪力墙结构中,剪力墙的布置不宜过分集中,主要是因为过分集中的剪力墙会导致结构刚度不均匀,从而影响结构的抗震性能。
剪力墙的布置应根据建筑结构的特点和荷载特点,合理地分布在建筑结构的主要荷载方向和平面布置上,以保证其对建筑结构的抗震作用。
题目五:承载力验算和水平位移限制为什么是不同的极限状态?这两种验算在荷载效应组合时有什么不同?承载力验算和水平位移限制是不同的极限状态,主要是因为它们对建筑结构的要求不同。
承载力验算是要求建筑结构在荷载作用下不发生破坏或失稳,而水平位移限制是要求建筑结构在地震或风荷载作用下不产生过大的变形,从而保证建筑结构的安全性和使用性。
在荷载效应组合时,承载力验算和水平位移限制的计算方法和要求不同,需要根据实际情况进行综合考虑和分析。
高层建筑结构设计交卷时间:2016-08-23 10:57:50一、单选题1.(4分)高层建筑抗震设计时,应具有( )抗震防线。
A. 多道B. 两道C. 一道D. 不需要。
得分:4 知识点:高层建筑结构设计作业题收起解析答案A解析2.(4分)按规范规定,满足下列( )条件的剪力墙可按整体小开口墙计算内力。
A. 当剪力墙孔洞面积与墙面积之比不大于0.16B. ,C. ,D. ,得分:4 知识点:高层建筑结构设计作业题收起解析答案B解析3.(4分)框架结构中加入少部分剪力墙(例如电梯筒)时,若按纯框架进行力学分析,问下述观点哪个正确的。
( )A. 计算位移比实际结构大,所以纯框架计算是偏于安全的B. 计算周期偏长,所得地震内力偏小,所以按计算的内力设计值设计框架截面肯定不安全C. 是否安全要视框架与剪力墙的比例而定D. 剪力墙可能不安全得分:0 知识点:高层建筑结构设计作业题收起解析答案D解析4.(4分)剪力墙在偏心受压时的斜截面受剪承载力,( )压力使得抗剪能力提高的那部分影响。
A. 考虑B. 没有考虑C. 无所谓得分:4 知识点:高层建筑结构设计作业题收起解析答案A解析5.(4分)高层建筑抗震设计时,应具有( )抗震防线。
A. 多道B. 两道C. 一道D. 不需要。
得分:4 知识点:高层建筑结构设计作业题收起解析答案A解析6.(4分)钢筋混凝土高层结构房屋在确定抗震等级时,除考虑地震烈度、结构类型外,还应该考虑( )。
A. 房屋高度;B. 高宽比;C. 房屋层数;D. 地基土类别得分:4 知识点:高层建筑结构设计作业题收起解析答案A解析7.(4分).剪力墙结构的混凝土强度等级不应低于( )。
A. C15B. C20C. C25D. C30得分:4 知识点:高层建筑结构设计作业题收起解析答案B解析8.(4分)设防烈度为7度,屋面高度为H=40m高层建筑结构,哪种结构类型的防震缝的最小宽度最大。
()A. 框架结构B. 框架—剪力墙结构C. 剪力墙结构D. 三种类型的结构一样大得分:0 知识点:高层建筑结构设计作业题收起解析答案A解析9.(4分)持力层是指:( )A. 与基础底面相接触的第一层土层B. 基础底面以下到基岩处的土层C. 建筑结构周边的土层D. 建筑结构下边的土层得分:4 知识点:高层建筑结构设计作业题收起解析答案A解析10.(4分)整体工作系数愈大,说明剪力墙的侧向刚度( ),侧移( )。
A. 增大,减小B. 增大,增大C. 减小,减小D. 减小,增大。
得分:4 知识点:高层建筑结构设计作业题收起解析答案A解析11.(4分)框架结构在水平侧向力作用下的侧移曲线以( )变形为主。
A. 剪切型B. 弯曲型C. 剪弯型D. 弯剪型得分:4 知识点:高层建筑结构设计作业题收起解析答案A解析12.(4分)抗震设防的高层建筑,对竖向地震作用的考虑,下列哪项是符合规定的?( )A. 8度、9度设防时应考虑竖向地震作用;B. 9度设防时应考虑竖向地震作用与水平地震作用的不利组合;C. 8度设防的较高建筑及9度设防时应考虑竖向地震作用与水平地震作用的不利组合;D. 7度设防的较高建筑及8度、9度设防时应考虑竖向地震作用与水平地震作用的不利组合。
得分:4 知识点:高层建筑结构设计作业题收起解析答案B解析13.(4分)条形基础梁的内力按连续梁计算后,( )A. 直接按内力计算结果配筋B. 边跨跨中弯矩宜乘以1.1的系数,第一内支座的弯矩值宜乘以1.2的系数C. 边跨跨中弯矩及第一内支座的弯矩值宜乘以1.1的系数D. 边跨跨中弯矩及第一内支座的弯矩值宜乘以1.2的系数得分:4 知识点:高层建筑结构设计作业题收起解析答案D解析14.(4分)剪力墙结构的变形曲线为( )。
A. 弯曲型B. 剪切型C. 弯剪型D. 弯压型得分:4 知识点:高层建筑结构设计作业题收起解析答案A解析15.(4分)某十二层的框架—剪力墙结构,抗震设防烈度为8度(地震加速度为0.2g),Ⅰ类场地,设计地震分组为第二组,基本周期,结构总重力荷载代表值,按底部剪力法计算时,其结构总水平地震作用标准值为()。
A. 4409.8kNB. 1874.2kNC. 3748.3kND. 2204.9kN得分:4 知识点:高层建筑结构设计作业题收起解析答案C解析16.(4分)某一钢筋混凝土框架—剪力墙结构为丙类建筑,高度为65m,设防烈度为8度,Ⅰ类场地,其剪力墙抗震等级为( )。
A. 一级B. 二级C. 三级D. 四级得分:4 知识点:高层建筑结构设计作业题收起解析答案B解析17.(4分)采用底部剪力法计算地震作用的高层建筑结构是( )。
A. 的建筑结构B. 以剪切变形为主的建筑结构C. 、以弯曲变形为主且沿竖向质量和刚度分布较均匀的建筑结构D. 、以剪切变形为主且沿竖向质量和刚度分布较均匀的建筑结构得分:0 知识点:高层建筑结构设计作业题收起解析答案D解析18.(4分)高层建筑顶层取消部分墙、柱形成空旷大房间,底层采用部分框支剪力墙或中部楼层部分剪力墙被取消时,下列符合规定的是。
( )A. 应采取有效措施,使上下楼层刚度相差不超过30%B. 应采取有效构造措施,防止由于刚度突变而产生的不利影响C. 应通过计算确定内力和配筋D. 应计算内力和配筋,并采取加强措施得分:4 知识点:高层建筑结构设计作业题收起解析答案B解析19.(4分)基础的埋置深度一般是指:( )A. 自标高±0.00处到基础底面的距离B. 自标高±0.00处到基础顶面的距离C. 自室外地面到基础底面的距离D. 自室外地面到基础顶面的距离得分:4 知识点:高层建筑结构设计作业题收起解析答案C解析20.(4分)剪力墙结构,在竖向荷载作用下,每片剪力墙承受的竖向荷载为该片墙负载范围内的( )。
A. 永久荷载B. 可变荷载C. 永久荷载和可变荷载D. 都不是得分:4 知识点:高层建筑结构设计作业题收起解析答案C解析二、判断题1.(2分)在水平荷载作用下,每个方向的水平荷载由该方向的剪力墙承受,垂直于水平荷载方向的各片剪力墙不参与工作。
( )得分:2 知识点:高层建筑结构设计作业题收起解析答案对解析2.(2分)建筑根据其抗震重要性分四类,当为乙类建筑时,可按本地区的设防烈度计算地震作用,按提高l度采取抗震措施。
( )得分:0 知识点:高层建筑结构设计作业题收起解析答案对解析3.(2分)竖向荷载作用下剪力墙内力的计算,可近似认为各片剪力墙不仅承受轴向力,而且还承受弯矩和剪力。
( )得分:2 知识点:高层建筑结构设计作业题收起解析答案错解析4.(2分)剪力墙的门窗洞口宜上、下对齐,成列布置,形成明确的墙肢和连梁。
( )得分:0 知识点:高层建筑结构设计作业题收起解析答案对解析5.(2分)为了避免墙肢过弱,要求墙肢截面高度与厚度之比不宜小于4。
( )得分:0 知识点:高层建筑结构设计作业题收起解析答案对解析6.(2分)高层框架—剪力墙结构的剪力墙布置不宜过分集中,每楼层每道剪力墙承受的水平剪力不宜超过该楼层总剪力的30%。
( )得分:2 知识点:高层建筑结构设计作业题收起解析答案错解析7.(2分)高层结构应根据房屋的高度、高宽比、抗震设防类别、场地类别、结构材料、施工技术等因素,选用适当的结构体系。
( )得分:2 知识点:高层建筑结构设计作业题收起解析答案对解析8.(2分)壁式框架的特点是墙肢截面的法向应力分布明显出现局部弯矩,在许多楼层内墙肢有反弯点。
( )得分:0 知识点:高层建筑结构设计作业题收起解析答案对解析9.(2分)高层建筑宜选用对抵抗风荷载有利的平面形状,如圆形、椭圆形、方形、正多边形等。
( ) 得分:2 知识点:高层建筑结构设计作业题收起解析答案对解析10.(2分)值越大,说明剪力墙截面削弱的越小。
( )得分:2 知识点:高层建筑结构设计作业题收起解析答案错解析。