java开源报表工具选型
- 格式:pptx
- 大小:483.48 KB
- 文档页数:12
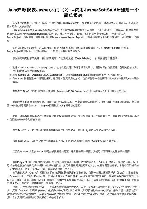
Java开源报表Jasper⼊门(2)--使⽤JasperSoftStudio创建⼀个简单报表在接下来的教程中,我们将实现⼀个简单的JasperReports⽰例,展现其基本的开发、使⽤流程。
⽂章很长,不过是以图⽚居多,⽂字并不多。
Jasper Studio是基于Eclipse的报表设计⼯具(不熟悉Eclipse的看官先去熟悉⼀下基本知识吧),默认⼯作区设置为当前⽤户主⽬录下的JaspersoftWorkspace⽂件夹,并且不可更改。
⾸先,我们创建⼀个报表⼯程,本例中命名为DemoProject,然后创建⼀张新的报表(File --> New–->Jasper Report),就会出现类似下图所⽰的窗⼝让我们选择⼀个模板。
此例我们选Coffee模板,然后点Next。
在接下来的页⾯⾥,我们给报表模板起个名字(Demo1.jrxml)并放在DemoProject的根⽬录下,然后点Next,于是进⼊了数据源选择界⾯:数据源是填充报表的关键,我们必须制定⼀个数据适配器(Data Adapter),此时我们有三种选择:1. 选择“OneEmpty Record - Empty rows”,这样我们就可以专注于报表的设计,⽽暂时不指定数据源,创建完报表之后,我们随时可以制定别的数据源。
2. 选择“SampleDB - Database JBDC Connection”,这是Jaspersoft Studio安装时提供的⼀个⽰例数据库。
3. 点击“New”按钮创建⼀个新的数据源。
这正是本例要采⽤的⽅式,我们将创建⼀个连接到本机MySql数据库的world的数据源。
⾸先点击“New”,在弹出的向导页中选择“Database JDBC Connection”,然后点“Next”弹出下图所⽰的页⾯:配置好基本的数据库连接信息,点击“Test”测试通过之后,⼀个数据源就配置好了,我们点击“Finish”结束配置。
Java世界中存在许多工具,从Eclipse,NetBeans和IntelliJ IDEA等著名的IDE开始到Java开发人员应该知道的JVM分析和监视工具,如JConsole,VisualVM,Eclipse Memory Analyzer 等。
如果你是一位经验丰富的Java开发人员,你可能对这些工具很熟悉,但如果不是,现在就是是开始学习这些工具的好时机。
在本文中,我将重点介绍适用于各种Java开发人员的通用工具,例如核心Java 开发人员和Web开发人员。
1. JIRAAtlassian的JIRA是当前敏捷开发领域最重要的工具之一。
它用于错误跟踪,问题跟踪和项目管理。
如果你遵循敏捷开发方法,例如Sprint和Scrum,那么你必须了解JIRA。
它允许您创建Spring循环并跟踪软件开发的进度。
JIRA 是目前比较流行的基于Java架构的管理系统,由于Atlassian公司对很多开源项目实行免费提供缺陷跟踪服务,因此在开源领域,其认知度比其他的产品要高得多,而且易用性也好一些。
2. GitGit是Java程序员的另一个必备工具,它是一个免费的开源分布式版本控制系统,旨在快速高效地处理从很小到非常大的项目版本管理。
Git易于学习,占用空间小,具有超强的性能。
最初 Git 的开发是为了辅助 Linux 内核开发的过程,但是发现已经在很多其他自由软件项目中也使用了 Git。
3. SeleniumSelenium是Web应用程序最好的软件测试框架之一。
它提供了一种用于创作测试的回放工具,而无需学习测试脚本语言。
Java开发人员可以使用Selenium来测试他们的HTML和JSP文件。
它还为Web浏览器自动化提供了各种工具和库。
Selenium 现在存在2个版本,一个叫selenium-core 一个叫selenium-rc 。
4.JenkinsJenkins是一个用Java编写的开源自动化服务器。
它有助于自动化软件开发,例如编译项目,运行单元测试,集成测试,生成文档以及在本地和远程存储库上载工件。
iReport使用说明iReport使用说明1、简介iReport是一个开源的报表设计工具,基于Java开发,可用于创建和各种类型的报表。
本文档旨在提供详细的使用说明,帮助用户熟悉iReport的各项功能并正确操作。
2、安装和配置2.1 和安装Java Development Kit (JDK)2.2 并安装iReport2.3 配置iReport的环境变量3、创建新报表3.1 新建报表项目3.2 设计报表3.2.1 设置报表属性3.2.2 添加数据源3.2.3 设计报表布局3.2.4 添加报表组件3.2.5 设置数据绑定3.2.6 设置报表参数3.2.7 设计报表样式和格式4、数据源管理4.1 添加数据库连接4.1.1 添加JDBC连接4.1.2 添加JNDI连接4.2 添加自定义数据源4.3 设置查询语句4.3.1 使用SQL查询4.3.2 使用JPQL查询5、报表布局5.1 页面设置5.1.1 设置页面大小5.1.2 设置页边距5.1.3 设置纸张方向5.1.4 设置打印设置5.2 添加报表元素5.2.1 文本框5.2.2 图片5.2.3 矩形框5.2.4 表格5.2.5 图表5.2.6 子报表5.2.7 其他组件5.3 设置组件样式和属性5.3.1 设置字体和颜色 5.3.2 设置边框和背景 5.3.3 设置可见性和位置5.3.4 设置超和书签6、数据绑定6.1 绑定静态数据6.2 绑定动态数据6.2.1 单值绑定6.2.2 列表绑定6.2.3 数据表绑定6.2.4 重复区域绑定7、报表参数7.1 添加参数7.1.1 输入参数7.1.2 输出参数7.1.3 多值参数7.2 设置参数默认值7.3 使用参数表达式8、报表样式和格式8.1 设置报表样式8.1.1 标题样式8.1.2 表头样式8.1.3 页脚样式8.1.4 数据行样式 8.1.5 重复区域样式8.2 设置报表格式8.2.1 数字格式8.2.2 日期格式8.2.3 对齐方式8.2.4 条件格式化9、预览和输出报表9.1 预览报表9.2 导出报表9.2.1 导出为PDF9.2.2 导出为9.2.3 导出为Excel9.2.4 导出为Word9.2.5 导出为其他格式附件:2、数据库连接配置文件法律名词及注释:1、JDK:Java Development Kit,Java开发工具包,由Oracle 提供的用于开发Java应用程序的软件包。
1.BIRT :BIRT是基于Eclipse的报表系统,很有竞争力。
拥有和Dreamweaver一般的操作界面,可以像画table一样画报表,生成图片,导出Excel,html分页样样齐全,样式和script设置简单。
基于Eclipse 开发平台的面向下一代商业应用的大型报表软件系统。
该项目是由美国Actuate 软件公司与清华大学信息研究院Web 与软件技术研究中心合作开发的。
利用Eclipse 平台,面向商务智能(Business Intelligence) 和报表空间,其功能集中在从数据源提取数据、处理数据并显示数据。
BIRT 的最初目标是使用Eclipse 提供一个框架,用以在某组织内设计、布置和查看报表,并包含查询等工具。
BIRT 的报表有四个主要部分:数据(Data) 、数据转换(Data Transforms) 、业务逻辑(Business Logic) 、展示(Presentation) 。
使用BIRT ,用户可以在应用中增加多种形式的报表:列表(Lists) 、图表(Charts) 、交叉表(Crosstabs) 、文档(Letters &Documents) 、组合报告(Compound Reports) 。
BIRT 包括下面几个工具:Eclipse Report Designer(ERD) 、Eclipse Report Engine(ERE) 、Eclipse Charting Engine(ECE) 、Web Based Report Designer(WRD) 。
由于背后有公司支撑,BIRT发展很迅速,在JAVA开源报表工具领域大有后来居上的势头;目前国内普元的EOS报表、杭州数新的Java报表都是基于这个开源的产品改良的,当然还有很多国内的公司用BIRT作为自己的内部报表解决方案,并不直接对外销售,只是打包在自己的项目解决方案中。
2.PentahoPentaho Report Designer是一款所见即所得的开源报表设计工具。
iReport List参数什么是iReportiReport是一个基于Java的开源报表设计工具,它可以帮助开发人员快速创建和设计专业的报表。
iReport可以与Java应用程序集成,以生成各种格式的报表,如PDF、Excel、HTML等。
iReport提供了一个可视化的界面,使用户能够轻松地设计报表模板,包括添加数据源、定义报表布局、设置样式等。
iReport List参数在iReport中,List参数是一种非常有用的功能。
List是一种数据块,可以在报表中重复显示,用于显示重复的数据,比如表格、列表等。
List参数可以用来显示数据库查询结果、集合数据等。
下面将介绍如何在iReport中使用List参数。
步骤一:创建一个List参数首先,在iReport中创建一个List参数。
在报表模板中,选择“Report Inspector”窗口,右键单击“Parameters”节点,选择“Add Parameter”。
在弹出的对话框中,输入参数的名称、数据类型和默认值。
例如,我们可以创建一个名为“listData”的List参数,数据类型为java.util.List,没有默认值。
步骤二:创建一个List数据块接下来,在报表模板中创建一个List数据块。
在报表模板中,选择“Report Inspector”窗口,右键单击“Report”节点,选择“Add Report”. 在弹出的对话框中,选择“List”类型。
然后,将新创建的List数据块拖放到页面上合适的位置。
步骤三:设置List数据块的属性在iReport中,可以通过设置List数据块的属性来控制它的显示方式。
在报表模板中,选择新创建的List数据块,右键单击,选择“Properties”。
在弹出的属性窗口中,可以设置List数据块的宽度、高度、边距等。
步骤四:向List数据块添加组件在List数据块中,可以添加各种组件来显示数据。
在报表模板中,选择新创建的List数据块,右键单击,选择“Add Band”。
birt报表例子BIRT(Business Intelligence and Reporting Tools)是一种开源的报表设计工具,它能够在Java环境下生成高度交互式的报表。
BIRT报表设计工具提供了简单易用的界面,使用户能够方便地创建和自定义各种类型的报表。
在本篇文章中,我们将介绍几个BIRT报表的例子,以帮助读者更好地理解和使用BIRT报表工具。
例子一:销售报表假设我们正在使用一个电商平台来销售商品,并且我们想要分析销售数据以了解最受欢迎的产品和销售业绩。
我们可以使用BIRT报表工具来设计一个销售报表。
该报表可以显示每个产品的销售数量、销售额和销售额占总销售额的比例。
此外,我们可以根据时间过滤数据,比如选择一个特定的月份或者一个特定的时间段。
通过这个报表,我们可以轻松地分析销售数据,以便做出更好的商业决策。
例子二:库存报表假设我们在一个仓库管理系统中,我们想要生成一个库存报表,以了解每个产品的库存情况。
我们可以使用BIRT报表工具来设计一个库存报表。
该报表可以显示每个产品的库存数量、已销售数量和剩余数量。
我们还可以根据产品类别进行分组,并在报表中显示每个类别的总库存数量。
通过这个报表,我们可以很方便地查看和比较不同产品的库存情况,从而更好地管理库存。
例子三:员工绩效报表假设我们是人力资源部门的负责人,我们想要评估员工的绩效以便做出合适的奖励和提升决策。
我们可以使用BIRT报表工具来设计一个员工绩效报表。
该报表可以显示每个员工的绩效评分、销售额和完成的项目数量。
我们还可以在报表中显示各个部门的平均绩效评分和总销售额。
通过这个报表,我们可以更准确地评估员工的表现,并制定相应的奖励和晋升策略。
例子四:学生考试成绩报表假设我们是一所学校的教务处老师,我们想要生成一个学生考试成绩报表,以便分析学生的表现和制定有针对性的教学计划。
我们可以使用BIRT报表工具来设计一个学生考试成绩报表。
该报表可以显示每个学生的各科成绩和总成绩,并可以根据性别、年级或班级进行分组。
ureport2 源代码Ureport2 是一个开源的、基于 Java 的实时报表工具,它提供了丰富的报表功能,使用户可以通过简单的配置和操作生成各种类型的报表。
本文将介绍 Ureport2 的源代码结构和主要功能,旨在帮助读者深入了解该报表工具的开发原理和使用方法。
一、源代码结构概述Ureport2 的源代码结构清晰、模块化,易于理解和扩展。
主要的源代码目录结构如下:1. config:该目录包含 Ureport2 的配置文件,包括报表的 XML 配置文件和数据库连接配置文件。
2. core:该目录包含Ureport2 的核心代码,涵盖了报表的生成、数据源的处理、报表元素的绘制等功能。
3. data:该目录包含了 Ureport2 的数据文件,包括样例数据、报表模板等。
4. exception:该目录包含 Ureport2 的异常类,用于处理报表生成过程中可能出现的异常情况。
5. i18n:该目录包含了 Ureport2 的国际化资源文件,支持多语言版本。
6. model:该目录包含了 Ureport2 的数据模型类,用于描述报表的数据结构和元数据。
7. util:该目录包含了 Ureport2 的工具类,提供了一些通用的功能方法,如文件操作、日期处理等。
二、主要功能介绍1. 报表生成Ureport2 提供了丰富的报表生成功能,用户可以通过简单的配置和操作即可生成各种类型的报表,包括表格、图表、交叉表等。
用户可以选择报表数据源,定义报表的数据结构和样式,设置报表的查询条件和排序规则等。
生成的报表可以导出为 PDF、Excel、HTML 等格式,便于用户进行分享和分发。
2. 报表设计器Ureport2 提供了一个直观、易用的报表设计器,用户可以通过拖拽和配置的方式设计报表。
报表设计器支持多种数据源的连接,包括数据库、Excel 文件、JSON 数据等。
用户可以根据具体需求选择数据源,并定义报表的查询语句和数据表达式。
报表引擎选型java全文共四篇示例,供读者参考第一篇示例:报表引擎在企业信息化建设中起着至关重要的作用,它可以帮助企业快速生成各种形式的报表,帮助决策者更好地了解企业的运营状况,从而做出更明智的决策。
在选择报表引擎时,很多企业都会选择Java作为开发语言,因为Java具有跨平台性、稳定性和性能优势等特点。
接下来我将介绍一些在选型Java报表引擎时需要考虑的因素,以及市场上比较流行的报表引擎产品。
我们来看一些选型报表引擎时需要考虑的因素:1. 功能全面性:报表引擎需要支持各种数据源(如数据库、文件或API等),丰富的报表样式模板,并且具有灵活的数据展示和分析功能。
2. 易用性:报表引擎需要提供直观的报表设计器,让普通用户也能够快速上手,生成自己需要的报表。
3. 扩展性:报表引擎需要支持插件机制或者API,方便开发人员进行二次开发和定制化。
4. 性能和稳定性:报表引擎需要具有高性能和稳定性,能够稳定运行在各种复杂的环境中。
5. 文档和技术支持:报表引擎的文档和技术支持要健全,方便开发人员进行学习和使用。
在市场上,有很多报表引擎产品可以选择,比如JasperReports、BIRT(Business Intelligence and Reporting Tools)、iReport、Pentaho Report Designer等。
下面我将介绍其中几款在Java报表引擎领域比较流行的产品:1. JasperReports:JasperReports是一个优秀的开源报表引擎,它基于Java语言开发,支持多种数据源,包括数据库、XML、JavaBean等。
JasperReports提供了强大的报表设计器iReport,可以帮助用户快速设计出各种样式的报表。
JasperReports还支持扩展性和跨平台性,广泛应用于各个行业的企业信息化建设中。
2. BIRT(Business Intelligence and Reporting Tools):BIRT是一个由Eclipse基金会开发的开源报表工具,也是一款非常流行的Java报表引擎。
8款好用的开源报表工具作者:都迎来源:《计算机与网络》2020年第22期Metabase它在Github上评价很高,适合业务人员使用,界面美观,安装简单,体验感超棒。
但是支持的数据源少,只有12种,不支持Hive,Kylin,支持的图表类型仅14种,比superset少。
但是图表可视化选择多、设置灵活,提供的数据格式也较多,可以创建集合,分组管理图表、看板和定时任务,有简单的图表钻取功能,但无法复杂联动。
支持文档和定时发送邮件,源代码质量最好,结构清晰整洁。
JimuReport積木报表是免费的企业级Web报表工具,重点是免费。
它致力于“专业、易用、优质”的报表设计器和大屏设计器(暂不开源)。
可以帮助用户像Excel一样设计页面,可快速得到一个酷炫的大屏,有几十种模板任你挑选。
还支持打印设计、数据报表、图形报表和大屏设计器。
UReport2UReport2是第一款基于Apache-2.0协议开源的中式报表引擎,主打高性能的Java报表引擎,提供完善的基于网页的报表设计器,各种复杂的中式报表都能快速完成。
在UReport2中,提供了全新的基于网页的报表设计器,这方便了很多人,可以在各种主流浏览器运行(IE 浏览器除外),打开浏览器就能做出成各种复杂报表的设计制作。
EasyReportEasyReport听名字就知道它一定简单易用,它是一个Web报表工具,主要是把SQL语句查询出的行列结构转换成HTML表格(Table),而且支持表格的跨行与跨列。
同时还能Excel 导出、图表显示及固定表头与左边列的功能。
Reportico是一个报表设计工具,深受用户喜爱,它也是免费的。
可用来设计报表、创建报表菜单和配置,支持图形、分组、下钻、表达式处理和数据转换,可导出HTML,PDF,CSV格式,可通过CSS修改报表外观。
Superset它适合开发或者分析人员做好看板,业务人员浏览看板数据,业务人员可以自行编辑图表。
UReport2是一个基于Java的开源报表工具,它提供了丰富的报表功能和可扩展性。
在UReport2中,字段(Field)是报表设计的基本元素之一,用于表示报表中
的数据列。
在UReport2中,字段可以支持多种语言,包括中文。
为了在字段中显示中文,你
可以按照以下步骤进行设置:
1.确保你的报表设计文件(.jrxml或.jrpxml)编码格式为UTF-8。
UTF-8是一种支持
多种语言的编码格式,包括中文。
2.在报表设计文件中,找到需要显示中文的字段。
3.在字段标签(field tag)中,设置label属性为中文标签。
例如:
xml复制代码
<field name="name" label="姓名"/>
如果你需要在报表中显示多个中文字段,可以按照相同的方式添加多个字段标签,每个标签都具有不同的name属性和label属性。
4. 保存报表设计文件。
5.在运行报表时,确保你的应用程序或报表生成器支持UTF-8编码。
这将确保报表
中的中文字符能够正确地显示和处理。
请注意,以上步骤是基于UReport2的默认配置和常见的报表设计方式。
如果你对UReport2有特殊的配置或使用了一些自定义的功能,可能需要参考UReport2的官方文档或相关资源来获取更准确的指导。
java报表方案随着信息技术的发展,企业对数据分析和报表呈现的需求也越来越高。
作为一种功能强大的编程语言,Java在企业级数据分析报表方案中扮演着重要的角色。
本文将介绍Java在报表方案中的应用,并探讨几种常用的Java报表工具和框架。
一、Java在报表方案中的应用1. 数据抽取和准备在报表方案中,首先需要进行数据抽取和准备工作。
Java提供了丰富的API和开发工具,可以方便地从各种数据源中提取和处理数据。
例如,可以通过JDBC连接数据库,使用Java的相关库进行数据操作和转换,以满足不同数据源的需求。
2. 报表设计和布局报表的设计和布局是保证报表可读性和美观的重要环节。
Java提供了多种可视化框架,例如Swing、JavaFX等,可以用于构建灵活和美观的报表界面。
开发人员可以根据需求设计各种样式和布局,以满足不同的报表展示要求。
3. 数据分析和计算报表的核心任务是对数据进行分析和计算,以便为企业提供决策支持。
Java提供了丰富的数学计算和统计分析库,例如Apache CommonsMath、Jama等,可以方便地进行各种数据分析和计算操作。
开发人员可以根据具体需求选择合适的库进行数据处理和分析。
4. 报表呈现和导出Java对报表的呈现和导出也提供了丰富的支持。
开发人员可以使用Java的打印API将报表直接打印出来,或者将报表导出成各种格式,例如PDF、Excel、HTML等,以方便用户进行查阅和共享。
二、常用的Java报表工具和框架1. JasperReportsJasperReports是一个功能强大的开源报表工具,它基于Java开发,并提供了丰富的特性和灵活的报表设计能力。
JasperReports支持多种数据源,可以将报表导出成多种格式。
开发人员可以使用JasperReports 的API来生成和呈现报表,还可以通过JasperServer进行报表的分发和管理。
2. BIRTBIRT(Business Intelligence and Reporting Tools)是Eclipse基金会推出的一个开源报表工具,它提供了一个功能完善的报表设计和运行环境。
推荐6款常用的Java开源报表制作工具CSDN首页>软件研发推荐6款常用的Java开源报表制作工具发表于2011-10-26 09:19| 18639次阅读| 来源OPEN资讯| 29条评论| 作者OPEN资讯java工作流引擎应用服务器企业应用报表摘要:本文为您推荐6款常用的Java开源报表制作工具,供开发者学习、参考。
1.JasperReports是一个基于Java的开源报表工具,它可以在Java环境下像其他IDE报表工具一样来制作报表。
JasperReports支持PDF、HTML、XLS、CSV和XML文件输出格式。
JasperReports是当前Java开发者最常用的报表工具。
2.Pentaho是一个以工作流为核心的、强调面向解决方案而非工具组件的BI套件,整合了多个开源项目,目标是和商业BI相抗衡。
它偏向于与业务流程相结合的BI解决方案,侧重于大中型企业应用。
它允许商业分析人员或开发人员创建报表,仪表盘,分析模型,商业规则和BI流程。
功能和特点•工作流引擎:Shark and JaWE•数据库:Firebird RDBMS•集成管理和开发环境:Eclipse•报表工具:Eclipse BIRT•ETL工具:Enhydra/Kettle•OLAP Server:Mondrian•OLAP展示:JPivot•数据挖掘组件:Weka•应用服务器和Portal服务器:JBoss•单点登陆服务及LDap认证:JOSSO •自定义脚本支持:Mozilla RhinoJavascript 脚本处理器3.OpenReports 是一个基于Web的报表解决方案,可为用户提供通过浏览器查看动态创建的PDF、HTML或XLS格式报表的能力。
OpenReports使用Java开发的,并使用JasperReports作为报表生成引擎。
4.JFreeReport (现改名为Pentaho Reporting)是一个用来生成报表的Java类库。
一、概述在软件开发中,报表是一个非常重要的功能模块,它可以帮助用户将数据以直观、清晰的形式展示出来,为用户提供决策支持。
而在Java 开发中,我们经常会遇到需要自定义报表的情况,因此掌握java自定义报表的设计思路是非常重要的。
二、需求分析在设计自定义报表之前,我们首先需要明确用户的需求。
用户需要从报表中获取哪些数据?他们对数据的展示有什么特殊的需求?是否需要支持导出报表的功能?这些问题都需要在需求分析阶段得到明确的答案。
三、选择合适的报表工具在Java开发中,有许多成熟的报表工具可以选择,比如JasperReports、BIRT、iReport等。
我们需要根据项目的实际需求和技术栈选择合适的报表工具。
一般来说,JasperReports是一个比较常用的报表工具,它提供了丰富的报表设计功能和灵活的报表模板。
我们可以选择JasperReports作为自定义报表的开发工具。
四、数据准备在设计自定义报表时,我们需要充分考虑数据的来源和查询方式。
数据可能来源于数据库、API接口,甚至是用户手动输入。
我们需要明确数据的格式、结构和获取方式,同时要考虑如何处理数据异常和错误。
在数据准备阶段,我们需要编写SQL语句或者调用API接口来获取数据,并对数据进行合理的处理和加工。
五、报表设计一般来说,报表设计可以分为两部分,即数据源设计和报表模板设计。
在数据源设计阶段,我们需要将数据源与报表工具进行绑定,确保报表能够获取到正确的数据。
而在报表模板设计阶段,我们需要根据用户的需求和数据特点,设计出合适的报表模板。
报表模板可以包括表格、图表、图片等多种元素,通过合理的排版和样式设置,使报表呈现出清晰美观的效果。
六、报表功能实现除了展示数据外,报表还可能需要支持一些特殊的功能,比如导出报表、打印报表、打包报表等。
在实现这些功能时,我们需要根据报表工具提供的API和文档,编写代码来实现相应的功能。
我们还需要考虑报表的性能和稳定性,确保报表能够在大数据量和复杂场景下正常运行。
java报表方案报表是数据展示和分析的重要工具,它可以将复杂的数据以直观、易读的方式呈现给用户。
Java作为一种通用的编程语言,在报表开发领域也有其独特的优势。
本文将介绍一种基于Java的报表方案,以解决报表开发和数据分析过程中的一些常见问题。
一、报表需求分析在开发报表前,首先需要进行报表需求分析。
该阶段需要与用户沟通,明确报表的目的、数据来源、展示逻辑以及预期效果。
通过与用户深入的交流和理解,我们可以确定报表的关键指标、维度以及需要展示的图表类型等。
二、数据准备与处理在报表开发之前,需要准备并整理好所需的数据。
Java提供了丰富的数据处理工具和库,可以帮助我们进行数据的提取、清洗和转换。
通过使用这些工具,我们可以处理各种数据格式,并将其转化为适合报表展示的数据结构。
三、报表设计与开发1.选择合适的报表库Java中有多个开源的报表库可供选择,如JasperReports、Birt和POI等。
根据实际需求,选择一个适合的报表库进行开发。
这些库提供了丰富的报表设计工具和API,可以通过代码方式或可视化方式进行报表设计。
2.报表模板设计在报表设计阶段,需要根据需求和数据结构设计报表模板。
模板包括报表的布局、样式、图表等。
通过模板设计,可以使报表的展示符合用户的期望,并提高报表的可读性和美观度。
3.数据集集成报表开发过程中,需要从数据源中获取数据并填充到报表中。
Java 提供了多种方式与数据源进行集成,如使用JDBC连接数据库、使用Web服务获取数据、读取本地文件等。
通过合适的数据集成方式,可以保证数据的准确性和及时性。
4.报表生成与导出报表生成是报表方案中的重要环节。
通过调用报表库提供的API,我们可以结合数据和模板,生成最终的报表。
生成的报表可以保存为PDF、Excel、HTML等格式,或直接展示在Web页面上。
四、报表展示与交互报表展示是报表方案中的关键环节。
Java提供了丰富的图表库和UI 组件,可以实现多种报表展示效果。
总结5个⽐较好⽤的JAVA报表⼯具
最近因为公司需求的原因,我上⽹查找了好多报表⼯具和试⽤体验,发现都会有利有弊,所以我写了这篇博客,向⼤家推荐五个我认为⾃⼰⽤着还不错的java报表⼯具。
1.帆软报表⽬前市场占有率好像最⾼,功能较为齐全,适应⼤多数⾏业的功能,价格较贵,基础版价格:80000元/服务器,⾼级版价格:500000/服务器
2. 润乾报表传统报表的代表,功能也⽐较强⼤,展⽰⽅⾯略显不⾜,整体美观度差⼀些
3.iReport +JasperReports是⼀个开源报表,功能较单⼀,使⽤略微繁琐,展现美观度较差。
唯⼀优势可以⾃⼰改造。
4.RDP报表⼯具是⼀款基于java web实现的报表⼯具,是唯⼀⼀款通过web页⾯设计报表的⼯具,感觉挺新颖的,功能性和报表的展现美观度还不错。
商⽤费⽤的⼀款报表⼯具
5.思迈特通过excel来进⾏设计报表,熟悉excel的⼈开发会更快⼀些,体验⽐帆软感觉较差(个⼈感觉),收费标准不明。
润乾java生成pdf参数
润乾Java是一种基于Java语言的开源报表工具,用于生成各种报表,包括PDF报表。
要生成PDF报表,您需要使用润乾Java的PDF 插件。
以下是使用润乾Java生成PDF报表时的一些常见参数:
1. 报表文件路径:指定要生成的报表的路径和文件名。
2. 输出路径:指定生成的PDF报表的输出路径和文件名。
3. 页面大小:指定PDF报表的页面大小,例如A4、A3等。
4. 边距:指定PDF报表的边距,例如上、下、左、右的边距。
5. 打印方向:指定PDF报表的打印方向,例如纵向或横向。
6. 分页设置:指定PDF报表的分页方式,例如自动分页或固定分页。
7. 打印范围:指定PDF报表的打印范围,例如单页或多页。
8. 样式设置:指定PDF报表的样式设置,例如字体、颜色、背景等。
9. 数据源:指定生成PDF报表所需的数据源,例如数据库、Excel 文件等。
10. 脚本设置:指定生成PDF报表所需的脚本设置,例如条件判断、循环等。
这些参数可以根据您的需求进行设置和调整,以满足您的具体要求。
JA V A报表分析1报表工具列表2Web报表工具的采购成本一般地,Web报表在一个软件开发项目中占的比例大概是 10% 左右,这两年有上升的趋势,据我现在项目中报表的开发量大的能占到20%。
下面的计算还是以10%为标准,每人月的成本按2.5万计算。
以一个100万的软件开发项目为例,Web报表的工作量占 10% ,即开发成本为 10 万元。
以 2.5 万 / 人月来计算,这个项目需要用 4 个人月来完成报表工作。
在实际的项目中,这 10 万元有几种方式分摊:(1)集成商以前的代码积累+程序员按项目定制。
说白了,就是纯手工编写代码。
这里又分两种情况: A 、是在集成商以前的代码积累基础之上直接按项目定制; B 、找开源的报表软件,在此之上做修改。
这样做能在一定程度上减少程序员的工作量和后期的维护成本,但是开发上要受限于开源软件。
且不论产品资料、函数接口什么的是否齐全,单是开源软件的 bug 问题就够让人挠头的了。
这两种方式不涉及到采用报表软件的成本问题,好处就是开发人员对程序能完全控制,开发成本直观。
坏处就是如果项目报表的要求比较高的话,程序员的工作量会相当大,报表开发效率低,报表的后期维护成本也比较高,只要客户要修改报表,就必须找到开发商,除非事先商量好,否则就会出现钱方面的扯皮。
实际应用中, A、B两种方式主要集中在中小型的项目。
(2)Web报表软件+程序员开发。
用报表软件的好处有很多,象提高开发效率、节省时间、缩短工期、方便后期维护等到,就不多说了。
但是市场上报表软件非常多,如何能选择出既符合项目需要、又能合理控制成本的工具呢?采购报表软件的成本遵循下面这个原则就行:选择的Web报表软件至少能减少 50% 的报表开发工作量,报表的总开发成本降低 1/3 左右。
拿在上面的例子来说:以前做报表需要4个人月,在使用Web报表工具后,应该2个人月就能完成;加上报表软件的采购成本,原来需要10万元才能做完的事情,应该要6、7万元就能做完。