水文生态学课程教学大纲
- 格式:doc
- 大小:27.00 KB
- 文档页数:4
《环境水文学》课程教学大纲课程名称:环境水文学课程类别:选修课适用专业:环境生态工程考核方式:考查总学时、学分:32 学时 2 学分其中实验学时:0 学时一、课程教学目的本课程着重阐述水文科学的基础知识和基本理论,通过本课程教学,使学生了解环境水文学的基本概念和常用术语,使学生理解水与地球表层的岩石圈、大气圈和生物圈相互作用的关系,掌握水文循环具体过程的分析和人类活动对水循环的影响,掌握水资源开发利用和保护的基本知识和能力。
通过该课程的学习有助于培养学生系统全面的思维方式和学习、研究方法,培养学生从事科学研究和解决实际问题的能力,可为从事环境评价和环境工程奠定良好的专业知识基础,。
二、课程教学要求(1)以理论教学为主,重点要求学生牢固掌握并熟练运用本课程有关的基本概念、基本知识和基本技能。
(2)注重科学质疑精神的培养,将提高学生的分析问题和解决问题的能力放在重要位置。
(3)强化环境水文学知识的具体应用,要求学生选择所关心的与环境水文有关的问题,撰写课程小论文,提高学生资料获取、阅读和理解专业文献以及撰写学术论文的能力。
三、先修课程《自然地理学》、《环境科学导论》、《生态学》等。
四、课程教学重、难点重点:有关基本理论和基本概念,土壤基本组成和性质,有关土壤形成及其与环境有关的基本过程。
难点:土壤基本组成、性质和过程,土壤管理与调控。
五、课程教学方法与教学手段1. 教学方法(1)案例分析与启发式教学。
选择针对性强的相关案例,进行深度剖析,提出富有思考性的问题,在教师的引导下,通过师生双向互动逐步深入,得出结论和提出解决问题的方案,使学生获得具体生动的环境水文学知识,激发起学生学习兴趣,调动学生学习的积极性。
(2)理论讲授和实践操作相结合。
教学上尽可能因地制宜地通过实地观察和室内测定,将理论与实际相结合,鼓励学生了解水文学与环境生态问题的特点与变化,剖析其中存在的规律,提出解决问题的方案,将科学研究的发现过程融合到课程学习中。
《水文学》课程教学大纲课程编号:031301005课程名称:地理水文学英文名称:Geographical Hydrology课程性质:专业基础课程总学时:36课时学分:2适用对象:地理科学专业本科生先修课程:地图学地球概论气象气候学一、编写说明(一)本课程的性质、地位和作用地理水文学是地理学、水文学的分支,在地理科学中属于自然地理学的范畴。
作为师范类地理科学来说,是一门基础课,是高师地理科学专业的必修课程。
(二)教学基本要求本课程采取室内理论学习与室外野外实践相结合的办法。
室内通过学习学生应该掌握的基本理论:水循环和水量平衡的基本理论;地球水圈内、各水体的性质、组成、分布、运动状态;人与水环境的关系。
基本技能要求学生:能够分析水文学的各种图表;运用公式计算水文学数据;能够进行地理水文学野外调查、测算与分析。
教学实践需要野外典型的观察点;水文站;水利工程等。
(三)教学方法与手段方法:以讲授为主,辅之以直观法和练习法手段:传统手段(四)实践环节属于自然地理野外综合实践课,共14天。
课程野外实践主要内容:在水文观测站的河流断面上进行河流水情要素的测定与计算;野外地理水文调查;水利工程的水文学原理分析。
(五)教学时数分配表教学内容各教学环节学时分配采用何种多媒体教学手段章节主要内容讲授习题野外小计绪论水文学的研究对象,研究重点,研究方法等2 2 采用传统板书形式第一章地球上的水循环 4 4 第二章陆地表面水的组成与性质、分布、运动14 14 第三章海洋水的性质、组成与运动8 8 第四章地下水的性质、类型及运动 6 6 第五章人类活动与水环境 2 2合计36 14天36课时+14天备注:若遇法定假日可作相应的调整。
(六)课程与其他课程的联系地理水文学与气象气候学、地质地貌学、土壤学有很多的联系。
(七)教材与主要参考书教材:《水文学》黄锡荃主编. 高等教育出版社. 1985.主要参考书:《自然地理学》刘南威主编. 科学出版社. 2002.《自然地理学》(第三版)伍光和主编. 高等教育出版社.《现代自然地理学》王建主编. 高等教育出版社. 2001二、教学内容纲要(注:以下“△”表示重点内容,“○”表示难点内容,“△○”表示既是重点又是难点内容)绪论一、教学基本要求了解水文现象、水文学的基本概念;水文学的研究对象、研究内容、研究方法;水文学体系;水文学的发展史等。
水文生态学课程教学大纲课程名称:水文生态学(hydroecology)课程编码:Z301259总学时/总学分:16/1 理论学时/理论学分: 16/1适用专业:农业资源与环境开课单位:农学院一、课程性质及目的1、课程性质:本课程是农业资源利用专业基础选修课2、课程目的:通过本课程学习,使学生掌握水文生态与水资源学的基本理论、基本知识,水文监测、水资源评价的基本技能与方法,了解水文与水资源学的发展概况。
为专业课的学习、水土保持规划及生态环境治理方案编制、水土保持效益评价、水资源管理等打下初步基础。
二、课程内容及要求第一章绪论(讲课2学时)一、水文与水资源学的定义、研究对象、研究内容,水文学分类。
二、水文与水资源学与本专业的关系。
三、水文现象的基本特点。
四、水文与水资源学的研究方法,水文与水资源学地发展现状。
第二章水分循环和水量平衡(讲课2学时)一、自然界的水分循环:水在地球上的分布、水循环概念及模式、水循环的类型、水循环的周期、我国水循环的主要途径、水循环的影响因素。
二、水量平衡:水量平衡的概念、水量平衡的原理、水量平衡方程本章重点:水循环模式和类型、水量平衡方程的建立第三章降水(讲课2学时)一、降水类型及特征:降水的类型、降水的基本要素、降水的时空分布特征及表示方法。
二、流域平均降水的计算:算术平均法、泰森多边形法、等雨量线法、客观运行法、降水资料的分析与插补。
三、影响降水的因素及我国暴雨的时空分布特征。
本章重点:流域平均降水的计算、降水的基本要素第四章下渗(讲课2学时)一、下渗的物理过程:下渗过程的阶段划分、下渗水的垂直分布特征、下渗的基本要素。
二、下渗理论和经验公式:饱和下渗理论、非饱和下渗理论、霍顿经验方程、霍尔坦经验方程、考斯加科夫经验方程。
三、影响下渗的因素:土壤特性的影响、降水特性的影响、植被的影响、地形地貌的影响、人为活动的影响。
本章重点:下渗理论与计算第五章蒸发(讲课2学时)一、水面蒸发:水面蒸发的物理机制、影响水面蒸发的因素、水面蒸发的估算。
《水文学原理及应用》教学大纲【课程简介】《水文学原理与应用》课程的授课对象主要是水利水电工程学科的本科生,其中《水文学原理与应用》(I)在大三的上学期开设,《水文学原理与应用》(II)在大三的下学期开设,《工程水文设计》在大四的上学期开设。
课程内容设置面向水文学与水资源、水利水电工程、土木工程、环境科学与工程及城市生态与人居环境等相关专业的本科学生,从水文循环出发,对水文学原理、水文分析和水文设计进行系统讲解,突出基本理论、结合生产实践、体现水文科学的发展前沿。
新世纪我国水利水电事业的不断发展,尤其是水资源开发利用和管理水平的不断提高,对合格水利工作者的要求也不断提高。
《水文学原理与应用》课程的目标是:要求学生掌握流域水文循环的基本原理、流域水文计算和工程水文设计的基本方法、以及能够应用所学知识进行实际的工程水文设计和计算;掌握有关土壤水和地下水循环的基本知识及分析方法,并应用于水资源规划和管理。
【课程主要内容】《水文学原理与应用》课程的重点是:系统介绍流域水文循环过程原理、水文分析计算方法及工程水文设计。
课程的难点在于:如何使原理、方法和应用有机结合,体现知识体系逻辑性和系统性,让学生更好地理解和掌握。
解决办法:加强对水文循环过程中的现象和原理的讲解,提高学生对客观自然界的认知能力。
在介绍水文学基本原理时,十分注意从原理到方法的自然过渡,注重科学与生产实践的结合。
《水文学原理与应用》(I)中主要从降水、蒸发、下渗、产流和汇流等过程来介绍流域中的水文现象及水文过程中的原理;从探讨流域水文过程的规律性,来讲解流域产汇流的分析及计算方法;从水文现象的随机性及其统计规律出发来讲解工程水文设计方法。
《水文学原理与应用》(II)中则着重介绍降雨下渗以后的土壤水分运动和地下水运动的现象和原理,将地表水和地下水相联系,全面反映出流域中的水循环过程。
通过认识土壤-作物-大气连续体中的水分运动规律,介绍农田水资源管理中的基本原理;通过认识土壤水和地下水的相互作用,介绍地下水资源管理中的基本原理。
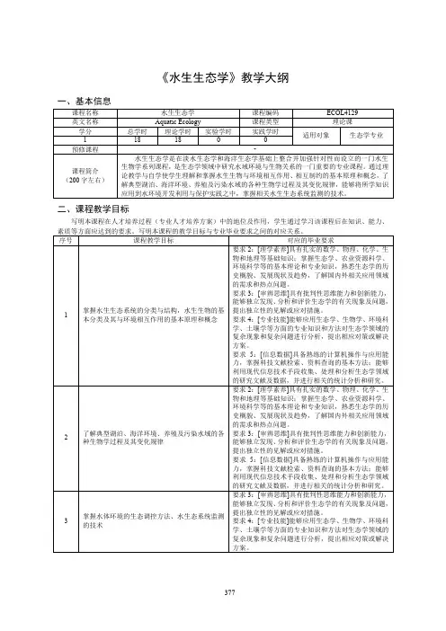
《水生生态学》教学大纲一、基本信息二、课程教学目标写明本课程在人才培养过程(专业人才培养方案)中的地位及作用,学生通过学习该课程后在知识、能力、三、学时分配四、教学内容及教学要求以“章节”为单位说明本章节的主要内容,重点、难点,各节相应习题要点,有关实验和实践环节的主要内容。
并按“了解”、“理解”、“掌握”三个层次写明本章节的教学要求:“了解”:是指学生应能辨认的科学事实、概念、原则、术语,知道事物的分类、过程及变化倾向,包括必要的记忆。
“理解”:是指学生能用自己的语言把学过的知识加以叙述、解释、归纳,并把某一事实或概念分解为若干部分,指出它们之间的内在联系或与其他事物的相互联系。
“掌握”:是指学生能根据不同情况对某些概念、定律、原理、方法等在正确理解的基础上结合事例加以运用,包括分析综合。
各章节格式如下:绪论第一节水生生态学的定义、分类和研究内容第二节水生生态学产生、发展、现状第三节水生生态系统的结构、类型和基本特征1.结构和种群组成:浮游生物、底栖生物、自游生物2.沿岸、浅海、河口湾、河川、湖泊、水库、池塘等生态环境特征第四节水生生态学与其他生态学研究的结合1.生理生态学2.分子生态学3.进化生态学第五节水生生态学前沿热点问题1.生物多样性2.全球气候变化效应3.极地海冰融化4.环境DNA宏条形码技术习题:水生生态系统的种群组成有哪些特征?当前水生生态系统主要面临哪些生态环境问题?本章重点、难点:水域生态系统的结构组成、分类和典型水域生态系统的生态环境特征,水生生态学如何与其他生态学研究的结合,水生生态系统主要存在的生态环境问题及前沿热点研究本章教学要求:掌握水域生态系统的定义、结构、种群组成和分类,了解其他生态学研究方法与技术在水生生态学领域的应用,了解国内外水生生态系统主要存在的问题及热点研究,使学生对水生生态学研究领域形成初步的感观认识。
第一章水生生态系统结构与生产力第一节种类结构1.植物:浮游植物(主要是藻类)的定义和分类;各个藻门的形态特征及区分,及其在水生生态系统中的作用;大型水生植物的类型、分布及其在水生生态系统中的作用2.动物:浮游动物、底栖动物、游泳动物的定义、主要类型、特征,及其在水生生态系统中的作用。
水文生态学课程教学大纲课程名称:水文生态学 (hydroecology)课程编码:Z301259总学时/总学分:16/1 理论学时/理论学分: 16/1适用专业:农业资源与环境开课单位:农学院一、课程性质及目的1、课程性质:本课程是农业资源利用专业基础选修课2、课程目的:通过本课程学习,使学生掌握水文生态与水资源学的基本理论、基本知识,水文监测、水资源评价的基本技能与方法,了解水文与水资源学的发展概况。
为专业课的学习、水土保持规划及生态环境治理方案编制、水土保持效益评价、水资源管理等打下初步基础。
二、课程内容及要求第一章绪论(讲课2学时)一、水文与水资源学的定义、研究对象、研究内容,水文学分类。
二、水文与水资源学与本专业的关系。
三、水文现象的基本特点。
四、水文与水资源学的研究方法,水文与水资源学地发展现状。
第二章水分循环和水量平衡(讲课2学时)一、自然界的水分循环:水在地球上的分布、水循环概念及模式、水循环的类型、水循环的周期、我国水循环的主要途径、水循环的影响因素。
二、水量平衡:水量平衡的概念、水量平衡的原理、水量平衡方程本章重点:水循环模式和类型、水量平衡方程的建立第三章降水(讲课2学时)一、降水类型及特征:降水的类型、降水的基本要素、降水的时空分布特征及表示方法。
二、流域平均降水的计算:算术平均法、泰森多边形法、等雨量线法、客观运行法、降水资料的分析与插补.三、影响降水的因素及我国暴雨的时空分布特征.本章重点:流域平均降水的计算、降水的基本要素第四章下渗(讲课2学时)一、下渗的物理过程:下渗过程的阶段划分、下渗水的垂直分布特征、下渗的基本要素。
二、下渗理论和经验公式:饱和下渗理论、非饱和下渗理论、霍顿经验方程、霍尔坦经验方程、考斯加科夫经验方程.三、影响下渗的因素:土壤特性的影响、降水特性的影响、植被的影响、地形地貌的影响、人为活动的影响。
本章重点:下渗理论与计算第五章蒸发(讲课2学时)一、水面蒸发:水面蒸发的物理机制、影响水面蒸发的因素、水面蒸发的估算。
《水文学》教学大纲课程名称(中文/英文):水文学(Hydrology)课程编号:1706034学分:2.5学时:总学时32 讲授学时:24 讨论学时:2 实验学时:6开设学期:第3学期授课对象:农资、环境工程、渔业资源等本科学生课程级别:课程负责人:教学团队:一、课程性质与目的水文是水利、水电及一切与水资源有关的国民经济和社会发展所必需的前期工作的基础,是水利建设的尖兵,防汛抗旱的耳目,水资源管理与保护的哨兵,水资源水利的基石:通过对该课程的学习,使学生掌握海洋、河流、湖泊、冰川、地下水等水体的基本水文规律,掌握降水、下渗、蒸发、径流等水循环要素的物理机制和变化规律,掌握产流、汇流等水文计算原理与方法。
二、课程简介(200字左右)水文学是研究地球上各种水体的存在、数量、分布和变化规律的科学,是关于海洋、河流、湖泊、地下水等水体运动的科学理论,以及径流形成的基本原理。
学生通过水文课程的学习及对水文规律的研究,从而撑握自然界中水量和水质变化及发展的趋势和动态,最终为开发水资源、保护水环境等工程建设提供科学依据。
实验教学内容概况:水温、水色和透明度观测,水位、流速、流量测量,下渗模拟。
实验报告要求:有完整的操作步骤和正确的实验结果。
主要仪器设备:水压计,水糟,流速仪,水位尺等实验指导书名称:无实验项目一览表四、教学基本要求通过对该课程的学习,使学生掌握海洋、河流、湖泊、冰川、地下水等水体的基本水文规律,掌握降水、下渗、蒸发、径流等水循环要素的物理机制和变化规律,掌握产流、汇流等水文计算原理与方法。
五、教学方法1.教学方式PPT+板书2.考核方式上课提问+考试六、参考教材和阅读书目1.主要参考书目①《工程水文学》,魏永霞,中国水利水电出版社, 2005年8月②《水文预报》,林三益,中国水利电力出版社,2001年③《现代洪水预报技术》,葛手西,中国水利电力出版社 1999年④《水文学原理》,芮孝芳,中国水利水电出版社,2004年8月2.文献阅读要求通过学校电子文献库,查阅海洋、河川水文、地下水、湖泊、水文预报、水环境等相关的文献资料,对照课本内容,经消化吸收、综合归纳后,全面了解水文学的应用和发展。
《水文学》教学大纲适用专业:地理科学第一部分:课程的性质、任务和要求水文学是师范类地理科学专业必修的基础课程,它是自然地理的重要组成部分,可为进一步学习其它专业课打下必要的基础。
通过本课程的教学,使学生掌握水文学的基本知识与基本理论,了解地球上各种水体的特征、形成、运动变化及地理分布的规律。
掌握研究与考察水文的基本方法与技能,得到水文野外考察的初步训练。
使学生掌握水资源开发利用和保护的一般知识。
此外水文学还要为后续课及中学地理教学提供必要的基础知识。
本课程要求教师在教学过程中应注意对学生进行辩证唯物主义教育;注意理论联系实际,联系工农业生产,联系城市发展及中学教学等方面的实际;注意培养学生的科学思维,逻辑思维,空间想象能力以及获得解决某些实际问题的能力。
第二部分:教学内容绪论(一)水文学的研究对象(二)水文学的体系(三)水文现象的主要特点(四)水文现象的研究方法第一章地球上水的性质与分布基本要求:掌握水的物理、化学性质,了解水的分布情况与水资源状况。
第一节地球上水的物理性质(一)水的温度(二)水的密度(三)水的颜色与透明度第二节地球上水的化学性质(一)天然水的分类(二)水体的化学性质第三节地球上水的分布与水资源(一)地球上水的分布(二)水资源特性(三)世界及我国水资源第二章地球上的水循环基本要求:掌握水循环的基本知识,会推求水量平衡方程式,了解二者的关系。
第一节水循环概述(一)水循环的基本过程(二)水循环的类型与层次结构(三)水循环的作用与效应第二节水量平衡(一)水量平衡概述(二)通用水量平衡方程(三)全球水量平衡方程第三节蒸发(一)蒸发的物理机制(二)影响蒸发的因素(三)蒸发量的计算第四节水汽扩散与输送(一)水汽扩散(二)水汽输送第五节降水(一)降水要素(二)面降水计算(三)影响降水的因素(四)可能最大降水第六节下渗(一)下渗的物理过程(二)下渗理论与经验公式(三)影响下渗的因素第七节径流(一)径流的含义及其表示方法(二)径流的形成过程(三)影响径流的因素第三章陆地表面水的组成与运动基本要求:重点掌握河流的水情要素及河水的运动,掌握冰川类型与运动,知道湖泊、水库的运动状况,能够说出湖泊、水库的平衡与体积作用以及湖泊的演化过程。
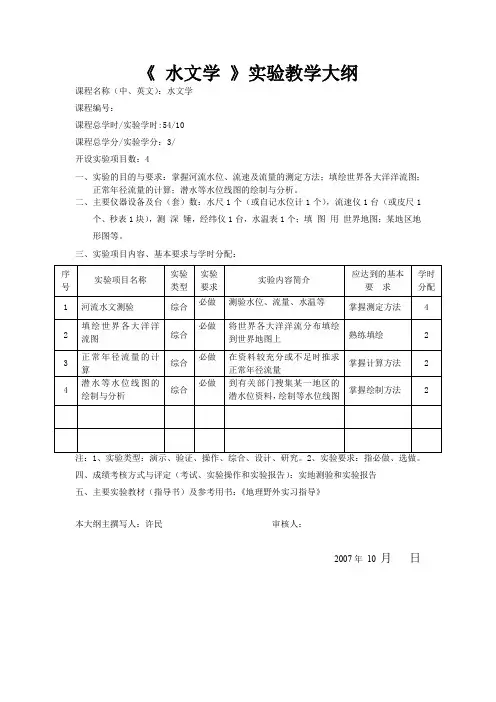
《水文学》实验教学大纲
课程名称(中、英文):水文学
课程编号:
课程总学时/实验学时:54/10
课程总学分/实验学分:3/
开设实验项目数:4
一、实验的目的与要求:掌握河流水位、流速及流量的测定方法;填绘世界各大洋洋流图;
正常年径流量的计算;潜水等水位线图的绘制与分析。
二、主要仪器设备及台(套)数:水尺1个(或自记水位计1个),流速仪1台(或皮尺1
个、秒表1块),测深锤,经纬仪1台,水温表1个;填图用世界地图;某地区地形图等。
三、实验项目内容、基本要求与学时分配:
四、成绩考核方式与评定(考试、实验操作和实验报告):实地测验和实验报告
五、主要实验教材(指导书)及参考用书:《地理野外实习指导》
本大纲主撰写人:许民审核人:
2007年10 月日。
生态学教学大纲(二)引言概述:生态学是研究生物与环境相互作用的科学。
为了提高生态学教学的效果和质量,制定了这份生态学教学大纲(二)。
本大纲将聚焦于五个重点,包括生态学基础知识、生态系统结构与功能、生物多样性与生态保护、人类活动对生态系统的影响以及生态学实践与研究方法。
通过系统性的教学安排,旨在帮助学生全面了解生态学的理论和实践,并培养其独立思考和解决生态问题的能力。
正文:一、生态学基础知识1.1 生态学的定义与起源1.2 生态学的研究对象与目标1.3 生态学的基本原理与理论1.4 生态学的研究方法1.5 生态学在其他学科中的应用二、生态系统结构与功能2.1 生态系统的结构组成2.2 生态系统的物质循环2.3 生态系统的能量流动2.4 生态系统的稳定性与恢复能力2.5 生态系统与人类社会的关系三、生物多样性与生态保护3.1 生物多样性的概念与评价3.2 生物多样性的形成与演化3.3 生物多样性的价值与意义3.4 生物多样性的威胁与保护3.5 生态保护的原则与方法四、人类活动对生态系统的影响4.1 城市化与生态环境4.2 农业活动与生态系统4.3 工业化与生态危机4.4 气候变化与生态适应4.5 生态系统管理与可持续发展五、生态学实践与研究方法5.1 野外调查与数据收集5.2 样地定位与设计5.3 实验方法与数据分析5.4 模型构建与模拟实验5.5 科研文献阅读与科学写作总结:通过学习本生态学教学大纲(二),学生将全面掌握生态学的基本知识和理论,了解生态系统的结构与功能,认识生物多样性的重要性,并能分析人类活动对生态系统的影响。
同时,学生将学会野外调查和实验方法,培养科学研究的能力。
希望学生能够运用所学知识,参与到生态保护和可持续发展中,为建设美丽的地球作出自己的贡献。
《水文学》课程教学大纲英文名称:Hydrology课程编码:203207课程类型:通修课程学时:32 学分:2适用对象:工科专业木科生先修课程:高等数学(I )、概率论、水力学、供水水文地质学使用教材及参考书:《水文学》屮国建工出版社,2006;《水文学习题》西安建筑科技人学印;《水文水资源分析研究》东南人学出版社,2003;《水文学的概率统计基础》水利电力出版社,1981一、本课程的性质、目的和任务1・本课程的性质水文学是研究水文现彖的变化规律及其在工程上应用的科学,是给水排水丄程专业的一门重耍的专业:基础课程。
2.本课程的目的设置木课程的目的在于使学生通过木课程的各个教学环节,掌握水文现象及其变化规律的基木概念、基木理论和基本计算方法,为学习给水排水专业课程及培养在给水排水工程领域从事技术工作的适应能力和创新能力打下坚实的基础。
3 •本课程的任务本课程的任务是结合专业需耍,应使学生了解水文现彖的基本特点,掌握水文学的基本理论,学会水文分析计算的方法,熟悉水文资料的搜集、整理与应用,以完成专业培养计划要求的有关基本业务训练,为后续专业课程的学习和以后从事专业工作解决水文问题打卜•良好的基础。
二、本课程的教学内容及要求第一章绪论内容及要求:理解并掌握水文现象及水分循环的概念、组成及分类;了解水文学的分类及与木课程的内容;了解水文学与给水排水工程的关系;理解并掌握水文现象的特点与研究方法。
重点:水文现彖及水分循环的概念,水文现彖的四种运动形式。
难点:水文现彖的特性与研究方法。
第二章水文学一般概念与水文测验内容及要求:1.理解并掌握河流与流域的概念;了解河网、干流及支流的概念与分级;了解河床基本特征(包括各种断而的划分与特性,及了解各断面、各参数的作用);理解河流的分段及每段的河流特性;理解并掌握流域和分水线的概念、分类,并能够通过练习独立绘制流域的分水线、计算流域的面积;2.掌握河川径流的概念及表示河川径流特征表示参数的概念和计算公式;3.理解并掌握河川径流的形成过程及其特征时期,了解影响河川径流的主要因素,了解地下径流和过程线的概念;4.掌握闭合流域概念,会区分闭合流域和非闭合流域,理解并掌握闭合流域的平衡方程式;5•了解河川水文资料的观测方法:水位观测、流罐测算、泥沙测算;6•理解并掌握水位流量关系曲线的绘制和延长,了解其应用。
生态学教学大纲(一)引言概述:生态学教学大纲是为了系统化地介绍和探究生态学的基本概念和原理,以及培养学生对环境问题的认识和思考能力而设计的教学计划。
本大纲旨在帮助学生全面了解生态学的核心理论,并通过实践和案例研究等方式培养学生解决生态环境问题的能力。
本文介绍了该教学大纲的各个部分。
正文:1. 生态学概论1.1 生态学的定义和基本原理1.2 生态系统的组成和结构1.3 生态学的研究方法和工具1.4 生态学在现实生活中的应用1.5 生态学的发展历史2. 生物群落生态学2.1 生物群落的定义和特征2.2 生物群落的组成和相互作用关系2.3 生物群落的演替和稳定性2.4 生物群落对环境变化的响应2.5 生物群落保护与恢复3. 气候与生态3.1 气候变化对生态系统的影响3.2 生态系统对气候变化的反馈作用3.3 气候变化与生物多样性的关系3.4 气候变化对经济和社会的影响3.5 气候变化的适应和缓解策略4. 生态系统功能与生态服务4.1 生态系统功能的定义和分类4.2 生态系统功能与物质循环的关系4.3 生态系统功能对环境健康的影响4.4 生态服务的概念和价值评估4.5 生态服务的管理和保护措施5. 生态学研究与社会发展5.1 生态学在环境保护中的作用5.2 生态学在农业和林业生产中的应用5.3 生态学在城市规划中的应用5.4 生态学在环境政策制定中的参考5.5 生态学在可持续发展中的意义总结:通过本教学大纲的学习,学生将全面了解生态学的基本概念、原理和应用,并培养解决生态环境问题的能力。
同时,学生还能够认识到生态学与社会发展之间的密切关系,为可持续发展做出具体贡献。
《水文生态学》实验教学大纲
课程名称:水文生态学
课程总学时:16
课程总学分:1
实验学时:4
适用专业及年级:生态学专业,4年级
开设实验项目数:2
本大纲执笔人:李守中审核人:
一、实验目的与基本要求
1、实验目的:植物与水分的关系是生态水文学的理论基础,植物蒸腾耗水是植物生态需水量的重要参考指标。
基于热扩散原理的植物树干液流仪(Probe-12)可以高效、准确和和实时地测定植物水分消耗,为准确获取个体以上尺度的生态需水信息提供了先进的技术手段。
本实验将通过仪器的原理、操作的讲解和野外实验的实践,培养学生的实验操作技能和生态水文野外观测能力。
2、基本要求:了解probe-12插针式树干液流仪的工作原理,掌握仪器的安装、调试方法和步骤,能够利用该仪器设计生态水文领域的野外观测实验,熟悉数据的下载和分析处理技术。
二、实验项目内容与学时分配
三、实验成绩考核办法
1、现场操作
2、实验设计报告
四、实验教材和参考书
杨玉盛,仝川,高人等.《生态学实验与技术教程》.福建教育出版社. 2008
五、主要使用的仪器设备
1、Probe-12插针式树干液流仪
2、WP4植物水势仪
3、TDR土壤水分测定仪。
《水生态学》实验教学大纲一、实验教学目标与基本要求通过本课程的教学,使学生能理解和掌握水生生物与环境相互作用、相互制约的基本原理和概念,了解水体中的各种生物学过程及其变化规律,能够运用生态学原理来分析环境水体中发生的各种生态及环境问题。
进一步加深理解环境微生物学课的理论知识,培养学生观察、思考及独立分析问题和解决问题的能力,启迪学生的创新思维。
教学基本要求:1、在实验课中,开课教师应向学生讲明该课程实验的教学要求、实验课安排和进度、实验考核方法、实验报告要求和实验室的管理要求。
2、每次实验之前,学生必须对实验内容进行预习,作出预习报告方可进行实验。
3、实验分组进行,在规定的学时内由学生本人独立操作,实验中学生应分工负责,指导教师负责解答实验过程中出现的各种问题和学生的疑问,引导学生掌握方法,教师不得包办代替。
4、实验过程中,学生应认真记录实验数据,每次实验结果需经教师认可确认。
5、通过本课程训练,要求学生掌握水生态学学实验的基本操作技能及查阅相关资料的方法。
树立严谨求实的科学态度,提高观察、分析问题和解决问题的能力,培养勤俭节约、保护公物和相互协作的优良作风。
二、基本理论与实验技术知识该实验课主要讲授:河流、湖泊、水库或池塘等水体中叶绿素的测定方法,包括采样、溶液配制、过滤、研磨、萃取、离心、分光光度计的操作等。
本实验属专业基础实验课,在实验过程中,注意掌握水生态学的基本理论、基本知识和基本技能。
为将来工作打下基础。
三、实验方法' 特点与基本要求1、基本操作技能要求对于重要的基本操作反复练习,反复训练,以使学生能正确地掌握并能到达熟练和运用自如。
2、综合性实验(1)学生能够掌握河流、湖泊、水库或池塘等水体中叶绿素的测定的标准方法及其原理,全面掌握采样、溶液配制、萃取、离心,分光光度法的操作。
对实验结果进行计算分析,并写出实验报告。
四、实验主要仪器设备分光光度计、比色池、离心机、离心管、研钵、过滤装置、真空泵。
《水文与水资源学》教学大纲一、课程的性质和目的课程性质:《水文与水资源学》是水土保持与荒漠化防治专业、资源与环境专业一门必修专业基础课。
主要任务:通过本课程学习,使学生掌握水文与水资源学的基本理论、基本知识,水文监测、水资源评价的基本技能与方法,了解水文与水资源学的发展概况。
为专业课的学习、水土保持规划及生态环境治理方案编制、水土保持效益评价、水资源管理等打下初步基础。
二、课程教学内容及学时分配绪论(讲课2学时)1.水文与水资源学的定义、研究对象、研究内容,水文学分类。
2.水文与水资源学与本专业的关系。
3.水文现象的基本特点。
4.水文与水资源学的研究方法,水文与水资源学地发展现状。
第一章、水分循环和水量平衡(讲课3学时)1.自然界的水分循环:水在地球上的分布、水循环概念及模式、水循环的类型、水循环的周期、我国水循环的主要途径、水循环的影响因素。
2.水量平衡:水量平衡的概念、水量平衡的原理、水量平衡方程本章重点:水循环模式和类型、水量平衡方程的建立第二章、水文统计的基本知识(讲课3学时)1.统计参数:均值、中值、众值、离差系数、偏差系数。
2.经验频率曲线:重现期、经验频率、经验频率曲线的绘制与使用。
3.理论频率曲线:皮尔逊III型曲线、克里茨基――闵凯里曲线。
4.频率的计算方法:适线法。
本章重点:重现期的计算方法,频率的计算方法――适线法第三章、降水(讲课2学时)1.降水类型及特征:降水的类型、降水的基本要素、降水的时空分布特征及表示方法。
2.流域平均降水的计算:算术平均法、泰森多边形法、等雨量线法、客观运行法、降水资料的分析与插补。
3.影响降水的因素及我国暴雨的时空分布特征。
本章重点:流域平均降水的计算、降水的基本要素第四章、下渗(讲课2学时)1.下渗的物理过程:下渗过程的阶段划分、下渗水的垂直分布特征、下渗的基本要素。
2.下渗理论和经验公式:饱和下渗理论、非饱和下渗理论、霍顿经验方程、霍尔坦经验方程、考斯加科夫经验方程。
】
水文生态学课程教学大纲
/
课程名称:水文生态学(hydroecology)课程编码:Z301259
总学时/总学分:16/1 理论学时/理论学分:16/1
适用专业:农业资源与环境开课单位:农学院
一、课程性质及目的
1、课程性质:本课程是农业资源利用专业基础选修课
2、课程目的:通过本课程学习,使学生掌握水文生态与水资源学的基本理论、基本知识,水文监测、水资源评价的基本技能与方法,了解水文与水资源学的发展概况。
为专业课的学习、水土保持规划及生态环境治理方案编制、水土保持效益评价、水资源管理等打下初步基础。
二、课程内容及要求
—
第一章绪论(讲课2学时)
一、水文与水资源学的定义、研究对象、研究内容,水文学分类。
二、水文与水资源学与本专业的关系。
三、水文现象的基本特点。
四、水文与水资源学的研究方法,水文与水资源学地发展现状。
第二章水分循环和水量平衡(讲课2学时)
一、自然界的水分循环:水在地球上的分布、水循环概念及模式、水循环的类型、水循环的周期、我国水循环的主要途径、水循环的影响因素。
二、水量平衡:水量平衡的概念、水量平衡的原理、水量平衡方程
@
本章重点:水循环模式和类型、水量平衡方程的建立
第三章降水(讲课2学时)
一、降水类型及特征:降水的类型、降水的基本要素、降水的时空分布特征及表示方法。
二、流域平均降水的计算:算术平均法、泰森多边形法、等雨量线法、客观运行法、降水资料的分析与插补。
三、影响降水的因素及我国暴雨的时空分布特征。
本章重点:流域平均降水的计算、降水的基本要素
第四章下渗(讲课2学时)
一、下渗的物理过程:下渗过程的阶段划分、下渗水的垂直分布特征、下渗的基本要素。
…
二、下渗理论和经验公式:饱和下渗理论、非饱和下渗理论、霍顿经验方程、霍尔坦经验方程、考斯加科夫经验方程。
三、影响下渗的因素:土壤特性的影响、降水特性的影响、植被的影响、地形地貌的影响、人为活动的影响。
本章重点:下渗理论与计算
第五章蒸发(讲课2学时)
一、水面蒸发:水面蒸发的物理机制、影响水面蒸发的因素、水面蒸发的估算。
二、土壤蒸发:土壤蒸发的过程、影响土壤蒸发的因素、土壤的蒸发能力、土壤蒸发量的确定方法。
三、植物蒸散:植物蒸散的物理过程、影响植物蒸散的因素、植物蒸散量的计算。
四、区域蒸发散:区域蒸发散的规律、区域蒸发散量的估算。
-
本章重点:蒸发散量的计算
第六章、径流(讲课2学时)
一、河流与流域:河系特征、流域特征。
二、径流的形成:径流的基本概念、径流的表示方法、径流的形成过程、地表径流与地下径流的分割。
三、径流形成的影响因素:气候因素、下垫面因素、人为活动。
四、流域产流:流域产流的理论、产流模式。
五、流域产汇流计算方法简介:下渗曲线法、径流系数法、降雨径流关系法、等流时线法、单位线法。
六、河流水情:水情要素、年径流量、正常年径流量的计算、径流的年际变化、径流的年内变化、设计洪水的计算。
~
本章重点:径流的形成过程及影响因素、流域产流的理论、设计年径流量的计算、设计洪水的计算
第七章、地下水资源(讲课2学时)
一、地下水的形成与分布:地下水的概念、特性、垂直分布、形成条件、贮存空间、贮存形式、岩石的水理性质。
二、地下水的基本类型:地下水类型的划分、包气带水、潜水、承压水、孔隙水、裂隙水、岩溶水、泉水。
三、地下水运动的基本规律:重力水运动规律、结合水运动规律、毛细水运动规律。
四、地下水的动态与平衡:影响地下水动态的因素、地下水动态类型、地下水平衡。
五、地下水资源的计算与评价:评价原则、任务、方法,水量平衡法、相关分析法、开采试验法、开采强度法、数值法。
本章重点:地下水资源的计算与评价方法
、
第八章、水质与水资源总量(讲课2学时)
一、水质:河流的水质成分、水质指标、矿化度分类、水化学分类。
二、水污染和水体保护:影响水质的物质来源、污染过程、各水体水质恶化的特点、水体的自净作用、水体保护、水环境容量。
三、水资源总量的概念:水资源的基本概念,水资源的基本特征。
我国水资源的数量和分布特点、及开发利用状况和存在的主要问题, 水资源的利用和保护。
四、水资源总量计算与评价:水资源总量的估算依据、水资源总量中各分项的估算途径、水资源供需平衡分析、流域水资源模型、水资源评价方法。
本章重点:各种水体的化学组成,水质指标,水环境容量,水资源总量计算的计算与评价方法、水资源的特性
2.教学要求
@
本课程的教学环节包括:课堂讲授、课外作业、实习。
通过本课程各个教学环节的教学,重点培养学生的动手能力,水文资料的收集、分析、处理能力,水文水资源知识的应用能力。
课堂讲授以多媒体教学软件为主,采用启发式教学,在讲授基本概念和理论后,鼓励学生查阅相关资料,并结合生产中的热点问题进行讨论,调动学生学习的主观能动性。
结合生产中需要解决的问题,鼓励学生提出自己的解决方案,从而锻炼学生解决问题的能力。
在课堂讲授中利用大量野外照片和图表,尤其在水文观测的讲授中,将国内外主要观测仪器及观测过程以图片的形式介绍给学生,拓宽学生的知识面,加深学生的感性认识。
通过习题巩固讲授过的基本理论知识和水文计算方法,培养学生自学能力和分析问题解决问题的能力。
三、参考教材
《水文与水资源学》刘俊民余新晓主编中国林业出版社
参考书
《水文与水资源学》黄锡全高等教育出版社
《水资源学概论》陈家琦中国水利电力出版社
《水资源导论》沈灿高等教育出版社
《流域水文学》张增哲主编
:
《地表水资源与水文分析》杨诚芳主编
《水文学手册》(美)David R. Maidment主编
《分布式流域水文模型原理与实践》贾仰文[等] 著
四、学习要求
本大纲的课程基本要求是依据专业计划和专业培养目标而确定的,明确类课程的基本内容以及应掌握的程度,知识点是课程内容的主体,因此,课程基本内容的掌握程度、课程考核的知识点是考试考核的主要内容。
通过本课程各个教学环节的教学,重点培养学生的动手能力,水文资料的收集、分析、处理能力,水文水资源知识的应用能力。
要求学生通过预习课程内容,查阅相关资料以及社会调查,结合生产中需要解决的问题,鼓励学生提出自己的解决方案,从而锻炼学生解决问题的能力。
五、成绩评定方式
(学生成绩评定:平时成绩40%+期末考试60%)。
如:本门课程成绩采用百分制计分,考查
)
成绩构成:平时成绩40%(包括考勤、课堂讨论、平时作业),考查作业60%(课程论文、社会调查报告)。
大纲制定者:
大纲审定者:
制定时间:
\。