社会医疗保险报销范围有多少
- 格式:docx
- 大小:15.55 KB
- 文档页数:6
医疗保险的报销范围有哪些
1.门诊医疗费用:包括看病挂号费、诊查费、治疗费、检验费、放射费、手术费、麻醉费等。
2.住院医疗费用:包括住院治疗期间的床位费、护理费、手术费、药
品费、检验费、检查费、病理费、放射费等。
3.康复治疗费用:包括物理治疗、康复训练、职业治疗等费用。
4.中医药费用:包括中药费、中医诊查费、针灸费、推拿费等。
5.牙科费用:包括洗牙费、补牙费、拔牙费、矫正牙齿费用等。
6.妇幼保健费用:包括孕期产检费用、分娩费用、婴幼儿照护费用等。
7.慢性病治疗费用:包括高血压、糖尿病、冠心病等慢性病的药物费用、检查费用等。
8.急诊医疗费用:包括急诊就医的挂号费、检查费、治疗费等。
9.医用材料和器械费用:包括手术所需的医用材料、人造器官、假肢
等费用。
10.疫苗接种费用:包括各类疫苗的接种费用。
11.境外医疗费用:包括在境外紧急就医的药物费用、治疗费用等。
需要注意的是,医疗保险的报销范围在不同的地区和保险公司可能会
有所差异。
此外,医疗保险还对于一些特殊疾病或手术提供特殊报销政策,如恶性肿瘤、器官移植等。
另外,个体商户以及个人所得者可以在税收政
策中享受医疗费用的扣除或减免。
总之,医疗保险的报销范围非常广泛,可以覆盖日常门诊、住院以及其他特殊医疗服务的费用。
但具体的报销范围和比例还需要根据保险合同和政策规定来确定,建议在购买医疗保险前详细了解保险公司的政策和条款。
北京市基本医疗保险报销比例北京市基本医疗保险是指北京市居民参加的社会公共医疗保险制度,旨在保障广大居民的基本医疗需求。
该保险的报销比例可以提供一定的医疗费用的补助,帮助居民减轻医疗负担。
下面我将详细介绍北京市基本医疗保险的报销比例。
1.基本医疗保险基本报销比例:(1)门诊医疗费用:基本报销比例为50%,即居民在参保的定点医疗机构就诊时,可以享受门诊费用的一半报销。
(2)住院医疗费用:基本报销比例为70%,即居民住院治疗的费用可以享受70%的报销。
(3)特殊病种医疗费用:特殊病种的医疗费用,包括门诊和住院的费用,基本报销比例为70%。
2.大额医疗保险报销比例:根据北京市大额医疗费用统筹实施办法规定,居民在享受基本医疗保险报销后,如果个人负担费用超过一定的金额,剩余部分可以享受大额医疗保险的报销。
(1)门诊医疗费用:大额报销比例为70%。
居民在门诊治疗,个人负担费用超过本人月平均工资2倍时,可以享受大额医疗保险的报销。
(2)住院医疗费用:大额报销比例为90%。
居民在住院治疗,个人负担费用超过本人月平均工资3倍时,可以享受大额医疗保险的报销。
需要注意的是,基本医疗保险报销比例的计算是以参保居民的月平均工资为基础的。
此外,大额医疗保险的报销比例是逐渐提高的,即频次逐渐加高。
例如,第一次报销时,报销比例为70%,第二次报销时比例提高至90%。
此外,北京市基本医疗保险还设有一些特殊政策和补助,用于支持特定人群的医疗保障。
例如,对于困难群体中的低保家庭、特困人员、残疾人等,可享受医保报销比例提高到80%以上的补贴和定点医疗机构的优先就诊等特殊政策。
总体而言,北京市基本医疗保险的报销比例为50%至70%,在特殊情况下可以达到80%以上。
这一比例可以一定程度上减轻居民的医疗负担,提高医疗保障水平,让更多的人能够获得及时和有效的医疗服务。
医疗保险报销规定
医疗保险是一种社会保险制度,目的是为了解决人们因疾病或意外受
伤而需要支付的医疗费用。
医疗保险的报销规定是指保险公司在规定的范
围和条件下向被保险人报销其医疗费用的具体规定。
1.报销范围:医疗保险报销的范围是指保险公司愿意承担的医疗费用
的范围,通常包括门诊、住院、手术、药物费用等。
在不同的保险公司和
不同的保险产品中,保险的报销范围有所不同。
2.报销比例:医疗保险报销比例是指保险公司按照一定比例承担被保
险人的医疗费用,比如80%、90%等。
具体的报销比例也可能因不同的保
险产品而有所不同。
3.自付部分:被保险人在享受医疗保险报销的同时,也需要自付一部
分费用。
这部分费用通常被称为“自付部分”或“起付线”。
自付部分的
数额在不同的保险公司和不同的保险产品中有所差异。
4.报销条件:医疗保险报销的条件是指保险公司为被保险人提供保险
赔偿的前提条件。
一般来说,被保险人需要在报销前提供相关的医疗证明,如诊断证明、医疗费用清单等。
此外,也需要符合保险合同中规定的其他
条件。
5.报销方式:医疗保险的报销方式通常有两种,一种是先付款,再报销;另一种是直接与医疗机构进行结算。
被保险人可以根据自己的需要选
择适合自己的报销方式。
医疗保险报销范围和标准医疗保险是一项重要的社会保障制度,它为参保人提供了在生病或受伤时的医疗费用报销服务。
了解医疗保险报销范围和标准对于我们更好地利用医疗保险、保障自身健康具有重要意义。
下面我们将详细介绍医疗保险的报销范围和标准。
一、医疗保险报销范围。
1. 门诊费用,包括挂号费、诊察费、检查费、治疗费等。
2. 住院费用,包括床位费、护理费、手术费、药品费等。
3. 药品费用,符合国家医保目录规定的药品费用。
4. 检查治疗费用,包括各种医疗检查和治疗费用。
5. 康复治疗费用,包括理疗、康复训练等费用。
6. 医疗器械费用,符合国家医保目录规定的医疗器械费用。
7. 医疗服务费用,符合国家医保目录规定的医疗服务费用。
二、医疗保险报销标准。
1. 报销比例,医疗保险对于不同类型的费用有不同的报销比例,一般在50%至90%之间。
2. 报销封顶线,医疗保险对于某些费用有报销封顶线,超出部分不再报销。
3. 报销限额,医疗保险对于某些费用有报销限额,超出部分不再报销。
4. 报销时间,医疗保险对于报销时间有规定,一般是在就诊后一定时间内办理报销手续。
5. 报销流程,医疗保险对于报销流程有规定,需要提供相关的医疗费用发票、医疗记录等材料。
三、注意事项。
1. 了解医疗保险的报销范围和标准是非常重要的,可以帮助我们在就医时更加合理地选择医疗服务和药品,减轻医疗费用负担。
2. 在就医时,一定要选择具有医疗保险定点医疗机构的医院,否则可能无法享受医疗保险报销。
3. 在就医后,及时将医疗费用发票、医疗记录等材料齐全地准备好,以便顺利办理医疗保险报销手续。
4. 注意医疗保险报销的时间限制,及时办理报销手续,以免超过报销时间而无法享受医疗保险报销。
总之,医疗保险对于我们的健康保障具有重要意义,了解医疗保险的报销范围和标准,合理利用医疗保险,可以有效减轻医疗费用负担,保障我们的健康权益。
希望大家能够认真了解医疗保险的相关政策,合理规划自己的医疗保险需求,做到健康有保障。
医疗保险报销范围和标准医疗保险是指由国家政府、企业和个人自愿参加的,为了保障居民的健康而设立的一种社会保障制度。
医疗保险的报销范围和标准是指保险公司对医疗费用报销的具体范围和标准,下面简要介绍一下医疗保险报销范围和标准。
一、医疗保险报销范围1.门诊医疗费用门诊医疗费用指在医院门诊诊室等地看病的费用,这里包括了挂号费、门诊诊查费、门诊治疗费、检验检查费、药品费等方面的费用。
具体标准以地区和保险公司的政策为准。
2.住院医疗费用住院医疗费用指在医院住院治疗的费用,这里包括了住院费、治疗费、检验检查费、药品费等方面的费用。
具体标准以地区和保险公司的政策为准。
3.门诊特殊治疗费用门诊特殊治疗费用指针对特殊的疾病所产生的费用。
如血透、化疗等治疗费用。
4.医疗康复费用医疗康复费用指因疾病或意外伤害导致的残疾或功能障碍需要进行技术性软组织修复或功能康复训练的费用,如义肢、矫形器等费用。
5.中医、民间医疗费用中医、民间医疗费用指由中医、民间医疗机构提供的治疗费用。
具体标准以地区和保险公司的政策为准。
6.生育医疗费用生育医疗费用指妇女妊娠、分娩和产后需要的医疗费用以及新生儿医疗费用。
具体标准以地区和保险公司的政策为准。
二、医疗保险报销标准1.门诊医疗费用报销标准门诊医疗保险报销标准包括门诊费用报销比例、报销限额和报销条款等。
其中,门诊费用报销比例根据不同地区和保险公司不同,通常在70%以下,报销限额也有不同。
2.住院医疗费用报销标准住院医疗保险报销标准主要包括总费用报销比例、报销限额和报销条款等。
通常情况下,保险公司会将医院的明细单据中的一部分作为报销标准覆盖。
3.门诊特殊治疗费用报销标准门诊特殊治疗费用的报销标准与门诊医疗费用相似,也包括了费用报销比例、报销限额和报销条款等。
4.医疗康复费用报销标准医疗康复费用的报销标准包括康复费用报销比例、报销限额和报销条款等。
与其它费用不同的是,医疗康复费用通常比较高,保险公司也会制定不同的政策来说明其报销标准。
社会医疗保险报销范围1. 引言社会医疗保险作为一项重要的社会福利制度,旨在提供合理、公平、可持续的医疗保障。
社会医疗保险的报销范围是一个关键问题,它直接关系到参保人员能否享受到合理的医疗保险待遇。
本文将针对社会医疗保险报销范围进行探讨,分析其内涵和具体的报销标准。
2. 社会医疗保险的基本概念社会医疗保险是指由国家、地方政府和个人共同参与,通过缴费的方式建立起来的医疗保险制度。
它的主要目标是为参保人员提供医疗保障,包括社会医疗保险金和个人账户余额等形式。
3. 社会医疗保险报销范围的内涵社会医疗保险报销范围是指参保人员可以享受到社会医疗保险待遇的范围。
具体来说,社会医疗保险报销范围包括以下几个方面:3.1 医疗费用社会医疗保险报销范围最基本的内容是医疗费用。
这包括住院治疗费用、门诊治疗费用、特殊治疗费用等。
参保人员在享受医疗保险待遇时,可以根据规定的报销比例得到相关医疗费用的报销。
3.2 药品费用社会医疗保险报销范围中还包括药品费用。
在医疗过程中,医生根据病情需要开具药品,参保人员可以根据报销比例得到药品费用的报销。
3.3 检查费用社会医疗保险报销范围还涉及到检查费用。
在医疗过程中,医生可能会建议进行一些必要的检查,参保人员可以根据规定的报销比例得到相关检查费用的报销。
3.4 康复治疗费用社会医疗保险报销范围还包括康复治疗费用。
在某些情况下,参保人员可能需要接受康复治疗,包括康复手术、康复理疗等。
参保人员可以根据规定的报销比例得到康复治疗费用的报销。
4. 社会医疗保险报销标准社会医疗保险报销标准是通过政府相关部门制定的,它规定了参保人员可以享受的医疗保险待遇的具体内容和报销比例。
不同地区和不同的医疗机构可能存在一定的差异,但一般包括以下几个方面:4.1 报销比例社会医疗保险报销标准中最重要的内容之一是报销比例。
不同类型的医疗费用、药品费用、检查费用等,在报销时都有相应的报销比例,参保人员可以根据这个比例得到相应费用的报销。
一、医疗保险报销比例是多少“职工医保住院费用1万元以上的部分,在一类、二类、三类医院的报销比例分别是92%、95%、96%。
而居民医保在一类、二类、三类、社区医院的报销比例分别是60%、65%、70%、85%。
”二、医疗保险报销条件《社会保险法》第二十八条规定,符合基本医疗保险药品目录、诊疗项目、医疗服务设施标准以及急诊、抢救的医疗费用,按照国家规定从基本医疗保险基金中支付。
根据我国基本医疗保险待遇支付的基本要求,参保人到医疗保险机构报销自己看病就医发生的医疗费用,一般要符合以下条件:(1)参保人员必须到基本医疗保险的定点医疗机构就医购药,或持定点医院的大夫开具的医药处方到社会保险机构确定的定点零售药店外购药品。
(2)参保人员在看病就医过程中所发生的医疗费用必须符合基本医疗保险保险药品目录、诊疗项目、医疗服务设施标准的范围和给付标准,才能由基本医疗保险基金按规定予以支付。
(3)参保人员符合基本医疗保险支付范围的医疗费用中,在社会医疗统筹基金起付标准以上与最高支付限额以下的费用部分,由社会医疗统筹基金统一比例支付。
三、津贴给付型医疗保险简而言之,津贴给付型医疗保险是保险公司按照合同规定的补贴标准,向被保险人按次、按日或按项目支付保险金的医疗保险。
理赔与实际发生的医疗费用无关,无须提供发票。
医疗保险投保建议购买医疗保险首先要考虑的是报销医疗费用的问题,其次才能考虑到因为住院所产生的损失补偿问题,只有将基础的保障夯实,在此基础上作补充才能锦上添花。
有充足社会保险保障的人士,选择医疗保险可以优先选择津贴给付型医疗保险。
保险原理在保险学中,有一个关于“健康保险是否适用补偿原则”的问题。
这个问题不能一概而论。
补偿原则是指“被保险人获得的补偿不能高于其实际损失”。
津贴给付型医疗保险则不适用,其保险金的给付与实际损失无关。
其设计原理实际是考虑被保险人在住院期间,因病假导致的工资损失,因此合同约定按住院天数给付补贴费用,它不考虑实际住院发生的费用,和实际经济损失无关,属于“定值保险”的一种。
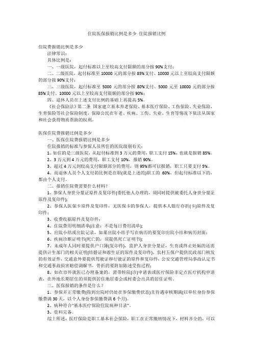
住院医保报销比例是多少住院报销比例住院费报销比例是多少法律常识:具体比例是:一、一级医院,起付标准以上至较高支付限额的部分按90%支付;二、二级医院,起付标准至10000元的部分按85%支付、10000元以上至较高支付限额的部分按90%支付;三、三级医院,起付标准至5000元的部分按80%支付、5000元至10000元的部分按85%支付、10000元以上至较高支付限额的部分按90%;四、退休人员在上述支付比例的基础上再提高5%。
《社会保险法》第二条国家建立基本养老保险、基本医疗保险、工伤保险、失业保险、生育保险等社会保险制度,保障公民在年老、疾病、工伤、失业、生育等情况下依法从国家和社会获得物质帮助的权利。
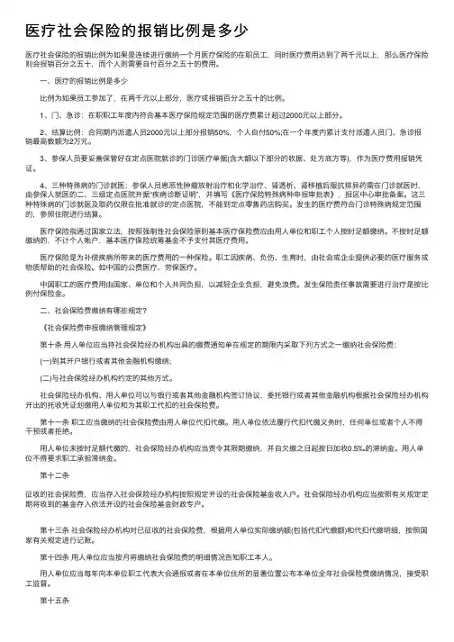
医保住院费报销比例是多少一、医保住院费报销比例是多少住院报销的标准与参保人员所住的医院级别有关:1、如住的是三级医院,从起付标准到3万元的费用,职工支付15%,也就是报销85%。
2、3万元到4万元的费用,职工支付10%,报销90%。
3、超过4万元到较高支付限额部分的费用,则95%都可以报销,职工只要支付5%。
4、而退休人员个人支付的比例是在职(就是上述的)职工的60%,但起付标准以下的,都由个人支付。
二、报销住院费需要什么材料?1、参保人身世分量证原件及复印件(委托他人办理的,须同时提供被委托人身世分量证原件及复印件);2、参保人医保卡原件及复印件,无医保卡的参保人,提供本人银行存折(卡)原件及复印件;3、收费收据原件及复印件;4、住院费用明细清单(注意:不是每日费用清单);5、出院小结或出院记录,如果出院小结手写在病历的要复印出院小结和病历封面;6、疾病诊断证明书(死亡的,须提供死亡证明书);7、未成年人同时要提供户口簿(复印件),监护人身世分量证,生育或终止妊娠的还需提供计生部门的相关证明(结婚证和准生证的原件及复印件),农村五保户提供民政部门核发的有效证件,交通意外要提供驾驶证和行驶证的原件和复印件,公安交通管理局事故认定书和交通事故损害赔偿调解书,骨折的要附加陈述受伤过程;8、如在市外就医已办理备案的,需带转院(诊)申请表或医疗保险非定点医疗机构申请表,在外地长期居住的须提供居住地居委会或村委会出具的居住证明。
医保报销标准
医疗保险支付报销标准是实施医疗保险制度的重要依据,它主要包括以下内容:
一、报销金额范围
在扣除社会保险和个人账户缴费之后,各省份保险机构省外定点医疗机构报销金额范围,最高不超过保险金的百分之九十,其中持有有效证件的本地农村居民低收入患者报销
金额最高不超过保险金的百分之百,最低不超过保险金的百分之五十。
二、报销项目
一般定点医疗机构,按照国家有关规定,开展的疾病治疗、疾病预防、健康管理及临
床诊断等医疗服务均可申请报销。
报销项目包括:常规门诊、常规检查、普通中药、西药、化验、影像、手术、住院费用等,另外,公费医疗报销标准有另外的药品、物品等报销范围。
三、报销证件备案
每位保险投保人需要向保险机构提交报销证件备案,包括社会保障卡和保险金账户以
及住院发票、门诊发票和检查报告等,并按照规定报销。
四、报销比例
具体报销比例及报销限额将根据不同地区及各项医疗服务类别而有所不同,报销金额
一般不超过一定比例下限。
保险金报销的地点有包括国家规定的国家定点医院、地方定点
医院、国家规定的参加国家医疗保险的事业性/社会性组织机构等。
五、报销效力
社会保险为报销人签发的报销单凭复核有效,由定点医疗机构收取的费用在实施医疗
保障的报销基础上扣除社会保险和个人账户缴费之后,由保险机构直接报销。
医疗社会保险的报销⽐例是多少医疗社会保险的报销⽐例为如果是连续进⾏缴纳⼀个⽉医疗保险的在职员⼯,同时医疗费⽤达到了两千元以上,那么医疗保险则会报销百分之五⼗,⽽个⼈则需要⾃付百分之五⼗的费⽤。
⼀、医疗的报销⽐例是多少⽐例为如果员⼯参加了,在两千元以上部分,医疗或报销百分之五⼗的⽐例。
1、门、急诊:在职职⼯年度内符合基本医疗保险规定范围的医疗费累计超过2000元以上部分。
2、结算⽐例:合同期内派遣⼈员2000元以上部分报销50%,个⼈⾃付50%;在⼀个年度内累计⽀付派遣⼈员门、急诊报销最⾼数额为2万元。
3、参保⼈员要妥善保管好在定点医院就诊的门诊医疗单据(含⼤额以下部分的收据、处⽅底⽅等),作为医疗费⽤报销凭证。
4、三种特殊病的门诊就医:参保⼈员患恶性肿瘤放射治疗和化学治疗、肾透析、肾移植后服抗排异药需在门诊就医时,由参保⼈就医的⼆、三级定点医院开据“疾病诊断证明”,并填写《医疗保险特殊病种申报审批表》,报区中⼼审批备案。
这三种特殊病的门诊就医及取药仅限在批准就诊的定点医院,不能到定点零售药店购买。
发⽣的医疗费符合门诊特殊病规定范围的,参照住院进⾏结算。
医疗保险指通过国家⽴法,按照强制性社会保险原则基本医疗保险费应由⽤⼈单位和职⼯个⼈按时⾜额缴纳。
不按时⾜额缴纳的,不计个⼈帐户,基本医疗保险统筹基⾦不予⽀付其医疗费⽤。
医疗保险是为补偿疾病所带来的医疗费⽤的⼀种保险。
职⼯因疾病、负伤、⽣育时,由社会或企业提供必要的医疗服务或物质帮助的社会保险。
如中国的公费医疗、劳保医疗。
中国职⼯的医疗费⽤由国家、单位和个⼈共同负担,以减轻企业负担,避免浪费。
发⽣保险责任事故需要进⾏治疗是按⽐例付保险⾦。
⼆、社会保险费缴纳有哪些规定?《社会保险费申报缴纳管理规定》第⼗条⽤⼈单位应当持社会保险经办机构出具的缴费通知单在规定的期限内采取下列⽅式之⼀缴纳社会保险费:(⼀)到其开户银⾏或者其他⾦融机构缴纳;(⼆)与社会保险经办机构约定的其他⽅式。
医疗保险报销范围和标准医疗保险是一项重要的社会保障制度,为广大群众提供了重要的医疗保障。
在医疗保险制度中,医疗保险报销范围和标准是大家非常关心的问题。
了解医疗保险报销范围和标准,对我们合理利用医疗保险、保障自身健康具有重要意义。
一、医疗保险报销范围。
医疗保险报销范围是指在医疗保险制度下,可以享受医疗费用报销的范围。
一般来说,医疗保险报销范围包括基本医疗保险和大病医疗保险两部分。
基本医疗保险报销范围主要包括门诊费用、住院费用、药品费用、检查费用等,具体范围可以根据当地的医疗保险政策而有所不同。
而大病医疗保险报销范围则是针对一些罕见病、高额医疗费用的报销,一般来说,大病医疗保险报销范围更加广泛,可以覆盖更多的医疗费用。
二、医疗保险报销标准。
医疗保险报销标准是指在医疗保险制度下,可以享受医疗费用报销的标准。
一般来说,医疗保险报销标准是按照一定的比例来确定的,比如基本医疗保险可以按照70%、80%、90%等比例来报销医疗费用,而大病医疗保险的报销比例一般会更高一些,可以达到90%以上。
此外,医疗保险报销标准还包括报销的上限,一般来说,医疗保险对于某一种疾病或者某一种医疗费用的报销是有一个上限的,超过这个上限部分的费用需要自行承担。
三、医疗保险报销范围和标准的调整。
随着社会的发展和医疗水平的提高,医疗保险的报销范围和标准也在不断调整。
一般来说,医疗保险的报销范围和标准会根据当地的经济发展水平、医疗资源情况、人口结构等因素进行调整。
在调整医疗保险报销范围和标准时,一般会采取逐步调整的方式,以确保医疗保险的可持续性和公平性。
四、合理利用医疗保险。
了解医疗保险报销范围和标准,可以帮助我们更好地合理利用医疗保险,保障自身健康。
在就医时,我们可以选择符合医疗保险报销范围的医疗服务和药品,以最大程度地享受医疗保险的报销待遇。
同时,我们也要注意医疗保险报销标准,合理规划医疗费用,避免因为超出报销范围或者超出报销标准而造成不必要的经济负担。
社会保障部的城乡居民医疗保险报销范围社会保障部的城乡居民医疗保险旨在保障我国城乡居民的基本医疗需求,提供全面的医疗保障。
该保险的报销范围涵盖了多个方面,以确保参保人员在医疗需求上得到充分的支持和保护。
以下是对社会保障部的城乡居民医疗保险报销范围的详细描述。
一、一般医疗费用城乡居民医疗保险报销范围包括一般医疗费用,如门诊、住院、手术、药品和诊疗费等。
参保人员在享受医疗服务时,根据保险规定可获得一定程度的费用报销,以减轻个人和家庭经济负担。
具体来说,报销范围包括门诊看病的挂号费、检查费、治疗费和验血费等。
住院期间的治疗费用也在报销范围之内,包括手术费、床位费、护理费、药品费等。
此外,城乡居民医疗保险还可以部分报销药品费用,特别是慢性疾病的治疗费用。
二、大病医疗保障为了应对大病治疗带来的高额费用,社会保障部的城乡居民医疗保险设有大病医疗保障政策。
参保人员在确诊患有特定大病时,可以申请享受大病医疗保障,以减轻经济负担。
大病医疗保障的报销范围一般涵盖治疗费用、手术费用、放射治疗费用、化疗费用等。
具体报销比例和额度根据不同地区和年度的政策规定而定。
参保人员在享受大病医疗保障时,需按照程序提供相关证明材料,如诊断证明、住院病历等。
三、特殊疾病医疗保险针对某些罕见病、特殊疾病以及高额治疗费用的情况,社会保障部的城乡居民医疗保险设有特殊疾病医疗保障政策。
该政策旨在保障参保人员在罕见病治疗上能够获得必要的支持。
特殊疾病医疗保障的报销范围一般包括罕见病的治疗费用、特殊疾病的治疗费用、门诊用药费用等。
参保人员在享受特殊疾病医疗保障时,需提供相关证明材料,如罕见病诊断证明、治疗方案等。
四、门特药品报销城乡居民医疗保险还设有门特药品报销政策,旨在保障参保人员使用特定药品时能够得到相应的费用报销。
门特药品报销范围涵盖了特定病种的特效药品费用。
参保人员在使用门特药品时,需由医生出具相关证明材料,如处方、医疗指南等,以证明该药品为特定病种的必需药物。
医疗报销范围医疗报销范围医疗报销范围:医疗保险是我国的一种社会保障,它可以减轻老百姓因疾病所带来的经济负担。
不过医疗保险并不是什么病、什么药都可以报销的,它也有一定的报销范围。
下面我们来了解一下医疗保险范围。
在进行医疗报销时,很多人常常会搞不清楚为什么有的病或者有的药不能报销,这是因为我国医疗保险有它一定的报销范围。
那医疗报销范围是怎样的呢?下面我们一起来了解一下!医疗报销范围农村医疗保险报销范围1、门诊补偿:(1)村卫生室及村中心卫生室就诊报销60%,每次就诊处方药费限额10元,卫生院医生临时补液处方药费限额50元。
(2)镇卫生院就诊报销40%,每次就诊各项检查费及手术费限额50元,处方药费限额100元。
(3)二级医院就诊报销30%,每次就诊各项检查费及手术费限额50元,处方药费限额200元。
(4)三级医院就诊报销20%,每次就诊各项检查费及手术费限额50元,处方药费限额200元。
(5)中药发票附上处方每贴限额1元。
(6)镇级合作医疗门诊补偿年限额5000元。
2、住院补偿(1)报销范围:a、药费:辅助检查:心脑电图、x光透视、拍片、化验、理疗、针灸、ct、核磁共振等各项检查费限额200元;手术费(参照国家标准,超过1000元的按1000元报销)。
b、60周岁以上老人在兴塔镇卫生院住院,治疗费和护理费每天补偿10元,限额200元。
(2)报销比例:镇卫生院报销60%;二级医院报销40%;三级医院报销30%。
3、大病补偿(1)镇风险基金补偿:凡参加农村合作医疗保险的住院病人一次性或全年累计应报医疗费超过5000元以上分段补偿,即5001-10000元补偿65%,10001-18000元补偿70%。
(2)镇级合作医疗住院及尿毒症门诊血透、肿瘤门诊放疗和化疗补偿年限额1.1万元。
以下是不属农村合作医疗保险报销范围:1、自行就医(未指定医院就医或不办理转诊单)、自购药品、公费医疗规定不能报销的药品和不符合计划生育的医疗费用;2、门诊治疗费、出诊费、住院费、伙食费、陪客费、营养费、输血费(有家庭储血者除外,按有关规定报销)、冷暖气费、救护费、特别护理费等其他费用;3、车祸、打架、自杀、酗酒、工伤事故和医疗事故的医疗费用;4、矫形、整容、镶牙、假肢、脏器移植、点名手术费、会诊费等;5、报销范围内,限额以外部分。
社保医疗保险报销范围包括哪些社保中包含医疗保险,医疗保险主要可以报销基本的保险药品、住院、门诊医疗费等。
社保医疗保险报销范围具体是什么呢?下⾯店铺⼩编整理了以下内容为您解答,希望对您有所帮助。
社保医疗保险报销范围包括哪些社保医疗保险的报销范围主要包括基本医疗保险药品、基本医疗保险诊疗项⽬及基本医疗服务设施三个⽅⾯。
以下是社保医疗保险报销范围的具体内容。
1、基本医疗保险药品报销我国药物种类主要可以分为甲类、⼄类和丙类,甲类腰围基本纳⼊医疗保险基⾦给付范围,按照⼀定的标准给予报销;⼄类药物报销80%,另外20%⾃负;丙类药物为⾃负药品,不予报销。
以下药品不在基本医保报销范围:(1)主要起营养滋补作⽤的药品;(2)部分可以⼊药的动物及动物脏器,⼲(⽔)果类;(3)⽤中药材和中药饮⽚泡制的各类酒制剂;(4)各类药品中的果味制剂、⼝服泡腾剂;(5)⾎液制品、蛋⽩类制品(特殊适应症与急救、抢救除外);(6)社会保险⾏政部门规定基本医疗保险基⾦不予⽀付的其他药品。
2、基本医疗保险诊疗项⽬报销基本医疗保险诊疗项⽬应符合以下条件:(1)临床诊疗必须、安全有效、费⽤适宜;(2)由物价部门制定了收费标准;(3)由定点医疗机构为参保⼈员提供的定点医疗服务范围内。
3、基本医疗服务设施报销基本医疗保险医疗服务设施费⽤的报销涵盖由定点医疗机构提供的,参保⼈员在接受诊断、治疗和护理过程中所必须的⽣活服务设施,主要包括住院床位费或门(急)诊留观床位费。
《中华⼈民共和国社会保险法全⽂》第⼆⼗⼋条符合基本医疗保险药品⽬录、诊疗项⽬、医疗服务设施标准以及急诊、抢救的医疗费⽤,按照国家规定从基本医疗保险基⾦中⽀付。
第⼆⼗九条参保⼈员医疗费⽤中应当由基本医疗保险基⾦⽀付的部分,由社会保险经办机构与医疗机构、药品经营单位直接结算。
社会保险⾏政部门和卫⽣⾏政部门应当建⽴异地就医医疗费⽤结算制度,⽅便参保⼈员享受基本医疗保险待遇。
第三⼗条下列医疗费⽤不纳⼊基本医疗保险基⾦⽀付范围:(⼀)应当从⼯伤保险基⾦中⽀付的;(⼆)应当由第三⼈负担的;(三)应当由公共卫⽣负担的;(四)在境外就医的。
2024深圳基本医疗保险一档报销范围深圳市基本医疗保险是深圳市推行的一项社会保险制度,旨在保障深圳市居民的基本医疗需求,提供经济保障和社会保障。
2024年起,深圳市基本医疗保险分为一档和二档,本文主要介绍2024年深圳市基本医疗保险一档的报销范围。
一、基本概述深圳市基本医疗保险一档是一项重要的社会保障制度,它覆盖了深圳市的常住居民,包括企事业单位职工、城镇居民和新型农村合作医疗参保人员等,旨在为参保人员提供应急和常见病的基本医疗费用报销。
二、报销比例2024年深圳市基本医疗保险一档的报销比例为七成,也就是说,参保人员可以获得60%的医疗费用补偿。
具体来说,参保人员在就医时先自行支付医疗费用,根据规定范围内的费用,报销比例为70%,剩余30%由参保人员自行承担。
三、报销范围2024年深圳市基本医疗保险一档的报销范围主要包括以下几个方面:1.门诊诊疗费用:包括挂号费、诊察费、检查费、化验费、放射费、手术费、治疗费等。
需要注意的是,根据深圳市就医备案制度,参保人员必须在深圳市内的定点医疗机构就诊才能享受基本医疗保险的报销。
2.住院医疗费用:包括住院治疗期间的床位费、诊察费、检查费、化验费、手术费、特殊用药费等。
需要说明的是,参保人员需要在政府统一确定的定点医疗机构住院才能享受基本医疗保险的报销。
3.手术费用:包括手术治疗期间的麻醉费、手术费、护理费等。
需要注意的是,手术费用必须是在定点医疗机构进行的手术,且手术明细必须与手术名称相符。
4.门诊特殊检查费用:深圳市基本医疗保险一档还报销一部分的门诊特殊检查费用,具体的范围包括:核医学诊断、病理诊断、组织学诊断、免疫诊断、病原体检测等。
5.门诊特殊治疗费用:深圳市基本医疗保险一档还报销一部分的门诊特殊治疗费用,具体的范围包括:放射治疗、化学治疗、介入治疗、核医学治疗等。
除了上述范围的医疗费用,在符合政府规定的其他医疗费用也可以进行报销。
四、报销限额。
社保医疗保险报销范围社会保障医疗保险是指以政府补贴为基础、全民参加的一项社会保障制度,由中央、省、市、县(区)四级财政部门独立安排资金,配合有关部门协助实施的一项社会保险制度。
根据《中华人民共和国社会保险法》、《社会保险事业统筹规定》、《中华人民共和国社会保险征缴管理条例》等相关法律法规,社会保障医疗保险报销范围主要包括以下六大方面内容:一、支付医疗费用:社会保障医疗保险支付的医疗费用,具体指在参保人就诊时支付的检查、治疗、药品、护理等必要的医疗费用。
二、补助医疗费用:社会保障医疗保险的补助费用,是指当参保人需要支付的费用超过社会保障医疗保险所支付的费用时,可以向社会保险局申请补助,社会保险局将依据有关规定补助部分费用。
三、补偿医疗费用:社会保障医疗保险的补偿费用是指当参保人遭受意外伤害或疾病,导致不能正常工作或学习时,由社会保险局支付的费用。
四、报销非公立医院就医费用:社会保障医疗保险报销的非公立医院就医费用,是指当参保人就诊的是非公立医院时,由社会保险局支付的费用。
五、报销特殊情况下的就医费用:社会保障医疗保险报销的特殊情况下的就医费用,是指当参保人由于特殊情况而未能按规定就医时,由社会保险局支付的费用。
六、报销出国(境)就医费用:社会保障医疗保险报销的出国(境)就医费用,是指当参保人出国(境)就医时,由社会保险局支付的费用。
总之,社会保障医疗保险的报销范围主要包括支付医疗费用、补助医疗费用、补偿医疗费用、报销非公立医院就医费用、报销特殊情况下的就医费用和报销出国(境)就医费用等六大方面内容。
根据不同地区、不同年龄阶段、不同病种和不同类型的参保人,具体的报销范围也有所不同,因此,参保人需要仔细了解相关的社会保险政策,以确保自己能够获得充分的社会保障和医疗保障。
医疗保险住院报销范围和标准
1、人民医院(含医科大学附属医院、甲类医院)住院治疗费用。
2、人民医院门诊特殊病专科治疗费用。
3、普通门诊治疗费用,包括住院护理费、住院伙食费、住院床位费、病床代管费和
西药费等。
4、住院部分收费项目,包括放疗费用、检查费、外派医疗费、化疗费等。
5、实施器官移植手术和其他超范围项目的手术费及药品费用(其中,手术费在报销
范围内的住院费用需根据收费标准+人工费报销)。
6、未及时办理住院登记而影响社会大众利益的,如留观期间发生的费用、手术费等。
7、社保机构预先决定不予报销的其他项目,包括但不限于血液制品及穿刺抽血检查
费用、特殊营养食品、中草药及补品等。
二、医疗保险住院报销的标准
1、住院医疗费用,主要围绕病人住院治疗、护理及诊断检查等。
2、住院费用报销的标准,是指在社会保险经办机构实施的医疗保险对有关费用的赔付。
3、住院报销标准均按中国人民解放军各类医院及卫生部门临床费用(住院病房收费
标准)标准执行。
4、住院伙食补助费按照每日每人20元发放,住院护理费每日每人20元发放(中医
院的护理费是每日每次80元发放)。
6、在住院报销标准中,一般分为三类:正常病、机构难治性病、特殊病人。
一般正
常病按照住院报销标准实施报销;机构难治性病和特殊病人报销标准按照二次或多次赔付
实行报销。
社会医疗保险报销范围有多少
1、定点零售药店购药费用,门诊、急诊医疗费用;
2、用于本人购买商业保险、意外伤害保险等;
3、基本医疗保险统筹基金起付标准以下的医疗费;
4、超过基本医疗保险统筹基金起付标准,按照比例承担个人应付费用;
5、个人账户不足支付部分时由本人支付。
一、参保须知
(一)、申办参保(增员)须知
1、提供资料(以下资料需附原件及其A4纸复印件):
①未满18周岁的人员:《户口薄》(户口薄内所有成员资料均需复印)、《身份证》(16周岁以下人员未领身份证的可不提供)。
②18周岁以上仍在全日制学校就读人员:《户口薄》(户口薄内所有成员资料均需复印)、《身份证》、所在学校开具的学籍证明。
③18周岁以上城镇非从业居民:《户口薄》(户口薄内所有成员资料均需复印);《身份证》(复退军人需提供退伍或转业证件)。
④低保对象:由当地民政部门提供名单。
2办理流程:
经办部门:①农村居民到参保所在地社保所办理;②城镇居民到所在劳动保障管理所或社保所办理。
填写表格:《惠州市城镇居民基本医疗保险增(减)申请表》一式二份。
业务办理完毕,经办人员打印《惠州市城镇居民基本医疗保险增员校对表》当场交给申办人,申办人如发现有错漏的,须在五个工作日内到经办部门纠正,逾期不办的视作无误处理。
业务受理时间为每月1—24日,当月申报的业务次月起生效,以当年1月1日至12月31日为一个社保年度,一次性缴足一个社保年度内的医疗保险费,每年的10月1日至12月25日应一次性缴纳下一社保年度的医疗保险费。
(二)、申办停保(减员)须知
1、提供资料(以下资料需要原件及其A4纸复印件):所在地村委会出示退保原因的证明及《身份证》复印件
2、办理流程:
经办部门:到参保所在地社保所或劳动保障所办理。
填写表格:《惠州市城镇居民基本医疗保险增(减)申请表》一式二份。
当月25日前申报的业务,次月起生效,已缴纳的医疗保险费不予退还。
(三)、申办信息变更须知
1、提供资料(以下资料需附原件及其A4纸复印件):
①户主姓名或身份证更改:凭《户口薄》、《身份证》。
②参保人员姓名或身份证更改:凭《户口薄》、《身份证》。
③户籍地址、联系电话等相关信息更改:凭《户口薄》或申请书等相关资料。
2、办理流程:
经办部门:到参保所在地社保所或劳动保障所办理。
填写表格:《惠州市城镇居民参保信息更正核对表》一式二份。
业务办理完毕,经办人员打印《惠州市城镇居民参保信息更正核对表》当场交给申办人,如有错漏,请在五个工作日内到经办部门
纠正,逾期不办的视作无误处理。
(四)、申办参保信息打印、咨询、查询须知
1、打印:凭户主《身份证》到参保所在地社保所或劳动保障所
办理。
2、咨询、查询:凭参保人员的《身份证》到参保所在地社保所
或劳动保障所办理。
二、基本医疗保险办事须知
参保人自参保缴费的次月起,享受医疗保险有关待遇。
(一)门诊统筹待遇
1、报销比例
2、办理流程
(1)门诊选点登记办理
选点、变更方式:①由用人单位以电子档案方式统一报县社保局进行登记;②由本人自行到县内就近定点医院登记。
职工医保可按上
述两种方式办理,居民医保按照第二种方式办理。
(如果没有办理,
系统会默认选定当地的定点医院)
选点、变更时间:每年10月1日至12月31日止。
(2)门诊报销程序
参保人在选定门诊就诊,告知医务人员本人的医保身份,并出示身份证明,结算时即时报销,参保人只需支付应由个人承担的费用。
(二)特定门诊简介
特定门诊病重范围:(1)肝硬化(失代期);(2)慢性肾功能衰竭(尿毒症期);(3)恶性肿瘤(非放、化疗治疗);(4)慢性阻塞性肺气肿并反复肺感染;(5)精神分裂症(经专科医院系统治疗一年以上);(6)再生
障碍性贫血;(7)系统性红斑狼疮;(8)肺结核活动期间;(9)类风湿性关节炎;(10)慢性活动性肝炎(不含聚乙二醇干扰素α-2a注射液治疗丙型肝炎):(11)帕金森病;(12)糖尿病;(13)冠心病(反复发作的心绞痛或心肌梗塞);(14)高血压病二期以上(含二期);(15)脑血管疾病及脑障碍性病变后遗症期;(16)地中海贫血;(17)恶性肿瘤(放疗、化疗);(18)血友病;(19)慢性丙型肝炎(限聚乙二醇干扰素α-2a注射液治疗);(20)内脏器官置换术及骨髓移植术后(抗排斥治疗期);(21)慢性肾功能衰竭(尿毒症期的透析治疗)
参保满1年后,因患以上疾病并符合特定门诊病种有关规定的,可申请办理特定门诊。
(三)报销程序
1、普通住院报销程序
参保人因病在室内定点医院住院治疗时,须向主诊医生出示身份证,经医生确认身份后予以填写《惠州市社会基本医疗保险住院通知书》,参保患者持身份证及已填好《住院通知书》到入院登记处办理住院手续,出院时,只需结清个人支付的费用即可。
2、异地住院报销所需资料
①异地急诊及自行转院住院报销资料:疾病诊断证明书、出院小结、有效医疗费用票据、医疗费用总明细清单原件、患者身份证复印件及惠州市农村信用社存折复印件。
②意外伤害须附加:相关证明(公安证明、报案回执、三个月后的结案证明或者法院的相关证明材料)、入院记录首页和续页及意外伤害调查表。
③生育须附加:准生证、女方结婚证及夫妻双方身份证复印件(生前须到当地社保所登记生育备案)
住院费用应自出院那天起60天内办理,过期无效。
三、注意事项
申办人提供资料齐全的,予以即时办理;对资料不齐全的,暂不
受理,并告知申办人应补足何种资料。
1.医疗期的期限
对于医疗期期限,根据劳动部关于发布《企业职工患病或非因工负伤医疗期的规定》的通知(劳部法[1994]479号)第3条规定,企
业职工因患病或非因工负伤,需要停止工作医疗时,根据本人实际
参加工作年限和在本单位工作年限,给予3个月到24个月的医疗期:(一)实际工作年限十年以下的,在本单位工作年限五年以下的为3
个月;五年以上的为6个月。
(二)实际工作年限十年以上的,在本单
位工作年限五年以下的为6个月,五年以上十年以下的为9个月;十
年以上十五年以下为12个月;十五年以上二十年以下的为18个月;
二十年以上的为24个月。
2.医疗期的计算方法
根据劳动部关于发布《企业职工患病或非因工负伤医疗期的规定》的通知(劳部发[1994]479号)第4条规定。
医疗期三个月的,按六
个月内累计病休时间计算;六个月的,按12个月内累计病休时间计算;九个月的,按15个月内累计病休时间计算;十二个月的,按18
个月内累计病休时间计算;十八个月的,按24个月内累计病休时间
计算;二十四个月的,按30个月内累计病休时间计算。
医疗期计算应从病休第一天开始,累计计算。
如:享受三个月医疗期的职工,如果从2010年3月5日起第一次病休,那么该职工的
医疗期应在3月5日至9月5日之间确定,在此期间累计病休三个
月即视为医疗期满。
其他依此类推。
需要指出的是,在计算医疗期
时不同医疗期周期内的病假不能合并计算。
三、医疗期满的延长
对于医疗期能否延长,根据《关于贯彻〈企业职工患病或非因工负伤医疗期的规定〉的通知》(劳部发[1995]236号)规定,对某些
患特殊疾病(如癌症、精神病、瘫痪等)的职工,在24个月内尚不能
痊愈的,经企业和当地劳动部门批准,可以适当延长医疗期。
由此
可见,员工医疗期超过法定标准后,企业是否与员工解除劳动合同,
最终还是看劳动者自身的身体状况及企业态度法律对此并不强行规定。
医疗期在特定情况下可以延长,也为最大程度的保护劳动的的权益提供了法律支持。
四、医疗期的待遇/工资
医疗期待遇/工资主要是指员工在医疗期内,企业按照何种标准向员工支付工资等劳动报酬。
对此各地区及司法实践中有不同的标准,同一地区不同企业规定的方式各有差异。
猜你感兴趣:。