卢瑟福原子核式模型α粒子散射试验
- 格式:ppt
- 大小:1.26 MB
- 文档页数:28
简述卢瑟福a粒子散射实验现象和意义引言:卢瑟福a粒子散射实验是20世纪初物理学家卢瑟福进行的一项重要实验,通过该实验,卢瑟福首次观察到了原子核的存在,从而为原子结构的研究奠定了基础。
本文将对卢瑟福a粒子散射实验的现象和意义进行简述。
一、实验现象:卢瑟福a粒子散射实验的基本现象是,将高速射入金箔的a粒子被金属原子核散射的过程。
实验中观察到以下几个重要现象:1. 大部分a粒子直线穿过金箔:实验结果显示,大部分a粒子直线穿过金箔,没有或只有微小的偏转。
这说明了原子中存在着大量的空白区域,即原子核外的电子云。
2. 少数a粒子发生大角度散射:尽管大部分a粒子直线穿过金箔,但也有少数a粒子发生了大角度的散射。
这表明原子核具有正电荷,能够对a粒子产生明显的排斥作用。
3. 极少数a粒子被完全反向散射:实验结果还显示,少数a粒子甚至被完全反向散射。
这意味着原子核具有非常强大的正电荷,能够对a粒子产生极强的排斥力。
二、实验意义:卢瑟福a粒子散射实验的意义在于:1. 验证了原子核的存在:实验结果表明,大部分a粒子直线穿过金箔,说明原子中存在大量的空白区域,即原子核外的电子云。
而少数a粒子的大角度散射和完全反向散射现象则表明了原子核具有正电荷。
这一实验结果验证了英国物理学家汤普森的“面包糠模型”是错误的,证明了原子核的存在。
2. 揭示了原子结构的重要特征:卢瑟福的实验结果表明,原子核具有非常强大的正电荷,能够对a粒子产生极强的排斥力。
这一发现揭示了原子结构的重要特征,即原子核是原子中质量集中、带正电荷的部分,而电子则分布在原子核外的电子云中。
3. 奠定了量子力学的基础:卢瑟福的实验结果对于量子力学的发展具有重要意义。
实验结果表明,a粒子在金属原子核的作用下会发生散射,而这种散射现象不能用经典物理学的理论解释。
这促使物理学家们提出了新的理论,即量子力学,以描述微观粒子的行为。
4. 推动了原子核物理学的发展:卢瑟福的实验为原子核物理学的研究奠定了基础。
α粒子散射实验α粒子散射实验α粒子散射实验(a-particle scattering experiment)又称金箔实验、Geiger-Marsden 实验或卢瑟福α粒子散射实验引。
是1909年汉斯·盖革和恩斯特·马斯登在欧内斯特·卢瑟福指导下于英国曼彻斯特大学做的一个著名物理实验。
目录实验用准直的α射线轰击厚度为微米的金箔,发现绝大多数的α粒子都照直穿过薄金箔,偏转很小,但有少数α粒子发生角度比汤姆孙模型所预言的大得多的偏转,大约有1/8000 的α粒子偏转角大于90°,甚至观察到偏转角等于150°的散射,称大角散射,更无法用汤姆孙模型说明。
1911年卢瑟福提出原子的有核模型(又称原子的核式结构模型),与正电荷联系的质量集中在中心形成原子核,电子绕着核在核外运动,由此导出α粒子散射公式,说明了α粒子的大角散射。
卢瑟福的散射公式后来被盖革和马斯登改进了的实验系统地验证。
根据大角散射的数据可得出原子核的半径上限为10-14米,此实验开创了原子结构研究的先河。
这个实验推翻了J.J.汤姆孙在1903年提出的原子的葡萄干圆面包模型,认为原子的正电荷和质量联系在一起均匀连续分布于原子范围,电子镶嵌在其中,可以在其平衡位置作微小振动,为建立现代原子核理论打下了基础。
编辑本段实验目的与过程卢瑟福从1909年起做了著名的α粒子散射实验,实验的目的是想证实汤姆孙原子模型的正确性,实验结果却成了否定汤姆孙原子模型的有力证据。
在此基础上,卢瑟福提出了原子核式结构模型。
为了要考察原子内部的结构,必须寻找一种能射到原子内部的试探粒子,这种粒子就是从天然放射性物质中放射出的α粒子。
卢瑟福和他的助手用α粒子轰击金箔来进行实验,图14-1是这个实验装置的示意图。
在一个铅盒里放有少量的放射性元素钋(Po),它发出的α射线从铅盒的小孔射出,形成一束很细的射线射到金箔上。
当α粒子穿过金箔后,射到荧光屏上产生一个个的闪光点,这些闪光点可用显微镜来观察。
一、实验目的1. 验证卢瑟福散射理论,理解原子核式结构模型;2. 掌握实验装置的使用方法,学会数据处理和误差分析;3. 培养科学实验技能和团队协作能力。
二、实验原理卢瑟福散射实验是通过α粒子轰击金箔,观察α粒子在金箔后的散射情况,从而验证原子核式结构模型。
根据卢瑟福散射理论,当α粒子穿过原子时,只有当α粒子与原子核的距离小于某一特定值时,α粒子才会发生散射。
该特定值与原子核的半径有关,即r = (ke^2)/(p^2),其中k为库仑常数,e为电子电荷,p为α粒子的动量。
三、实验仪器与材料1. 实验仪器:卢瑟福散射实验装置、α粒子源、金箔、计数器、显微镜、计算机等;2. 实验材料:金箔、α粒子源、电源、真空泵等。
四、实验步骤1. 安装实验装置,确保所有仪器连接正确;2. 将金箔固定在实验装置上,调整显微镜位置,使其与金箔垂直;3. 打开α粒子源,调整电流,使α粒子流稳定;4. 打开计数器,记录α粒子在金箔后的散射情况;5. 调整显微镜位置,观察不同角度的散射情况,记录散射角度及计数;6. 重复步骤4和5,记录多组数据;7. 关闭α粒子源,关闭电源,整理实验器材。
五、实验数据与处理1. 记录实验数据,包括散射角度、计数等;2. 利用计算机软件处理数据,计算散射角度与计数的关系;3. 对比实验数据与理论计算值,分析误差来源。
六、实验结果与分析1. 实验结果显示,绝大多数α粒子穿过金箔后仍沿原来的方向前进,偏转角度很小;2. 少数α粒子发生了较大的偏转,偏转角度超过90度;3. 极少数α粒子的偏转角度超过180度,甚至被反弹回来。
根据实验结果,可以得出以下结论:1. 原子内部存在一个带正电的核,核的半径远小于原子半径;2. 原子核的质量远大于电子的质量;3. 原子核的正电荷集中在原子内部,电子围绕原子核运动。
七、误差分析1. α粒子源电流不稳定,导致α粒子流不稳定;2. 金箔厚度不均匀,导致α粒子散射角度不准确;3. 实验装置存在一定误差,如显微镜的读数误差等;4. 数据处理过程中存在舍入误差。
卢瑟福的α粒子散射实验观察和结论卢瑟福的α粒子散射实验观察和结论导言卢瑟福的α粒子散射实验是物理学史上具有里程碑意义的实验之一。
通过此实验,卢瑟福成功地证实了原子结构的基本概念,并揭示了原子核的存在。
本文将探讨卢瑟福的α粒子散射实验的观察结果和结论,并分享我对此实验的观点和理解。
1. 实验背景卢瑟福的α粒子散射实验于1911年进行,当时科学界对原子结构的理解还较为模糊。
卢瑟福希望通过实验来验证当时流行的“杜尔文模型”,即认为原子是由带正电的球体(原子核)和带负电的电子云组成的。
他选择使用α粒子(带有两个负电荷的氦离子)作为入射粒子,通过散射角度的观察来揭示原子的内部结构。
2. 实验过程卢瑟福将一束经过加速的α粒子照射到薄金属箔上,并在周围布置了一个荧光屏。
通过观察荧光屏上出现的散射点和角度,卢瑟福记录下了大量实验数据。
3. 实验观察结果卢瑟福的实验观察结果出人意料,与当时的预期相去甚远:(1) 大多数α粒子出射角度很小,接近与入射方向一致;(2) 一小部分α粒子发生明显的偏转,出射角度远离入射方向;(3) 极少数α粒子甚至发生180度的反向散射,返回入射方向。
4. 实验结论基于上述观察结果,卢瑟福得出了以下结论:(1) 原子具有较大的空隙,大部分α粒子可以直接穿过原子而不发生散射;(2) 原子中存在带正电的原子核,同时带负电的电子云位于其周围;(3) 发生明显偏转的α粒子与正电荷较大的原子核发生了相互作用;(4) 散射角度与入射粒子的能量和散射物质的原子核正电荷有关。
5. 对实验的观点和理解卢瑟福的α粒子散射实验提供了直接证据,证明了历史上首次提出的原子核模型。
此模型认为原子核位于原子的中心,其中带有正电荷,并且占据了大部分原子的质量。
这个实验打破了当时流行的汤姆孙模型,即认为原子是由均匀分布的正负电荷所组成。
对于实验的观察结果,我认为其中最令人震惊的是极少数α粒子的180度反向散射。
这意味着原子核的大小远远小于原子的整体大小,同时具有较大的正电荷。
实 验 报 告实验题目:卢瑟福散射实验实验目的:通过卢瑟福核式模型,说明α粒子散射实验,验证卢瑟福散射理论;并学习应用散射实验研究物质结构的方法。
实验原理:见预习报告。
数据处理:1.确定物理0°的位置。
在不同角度下,2s 内计数,结果如下:由上述数据可知2°处为物理0°。
按RESET 清零。
2.测量散射α粒子数。
测量数据及数据处理如下表:P的平均值为:4968.051==∑=i iPP标准差1123.04)(511=-=∑=-i i n P P σA 类不确定度:050.051123.051==-n Au σP=0.95时782.t p=,故139.0050.078.2=⨯==A p u t u因此14.050.0±=P ,P=0.95。
作)2/(sin 1~4θN曲线如下图:102030405060708090100N /100s1/[sin 4(θ/2)]N~1/[sin 4(θ/2)]曲线Linear Regression for Data7_B:Y = A + B * X Parameter Value Error------------------------------------------------------------A 6.80125 4.40716B 0.37696 0.03644------------------------------------------------------------ R SD N P------------------------------------------------------------ 0.98627 5.6309550.00193------------------------------------------------------------由上图可以看出,实验测得的5个点基本在一条直线上,斜率0.37696,因此可以认为P 近似为常数。
十七 原子物理1.卢瑟福的核式结构模型(行星式模型)α粒子散射实验:是用α粒子轰击金箔,结果是绝大多数α粒子穿过金箔后基本上仍沿原来的方向前进,但是有少数α粒子发生了较大的偏转。
这说明原子的正电荷和质量一定集中在一个很小的核上。
卢瑟福由α粒子散射实验提出:在原子的中心有一个很小的核,叫原子核,原子的全部正电荷和几乎全部质量都集中在原子核里,带负电的电子在核外空间运动。
由α粒子散射实验的实验数据还可以估算出原子核大小的数量级是10-15m 。
2.玻尔模型(引入量子理论,量子化就是不连续性,整数n 叫量子数。
) ⑴玻尔的三条假设(量子化)①轨道量子化r n =n 2r 1 r 1=0.53×10-10m ②能量量子化:21n E E n = E 1=-13.6eV★③原子在两个能级间跃迁时辐射或吸收光子的能量h ν=E m -E n⑵从高能级向低能级跃迁时放出光子;从低能级向高能级跃迁时可能是吸收光子,也可能是由于碰撞(用加热的方法,使分子热运动加剧,分子间的相互碰撞可以传递能量)。
原子从低能级向高能级跃迁时只能吸收一定频率的光子;而从某一能级到被电离可以吸收能量大于或等于电离能的任何频率的光子。
(如在基态,可以吸收E ≥13.6eV 的任何光子,所吸收的能量除用于电离外,都转化为电离出去的电子的动能)。
2、天然放射现象⑴.天然放射现象----天然放射现象的发现,使人们认识到原子核也有复杂结构。
⑵.各种放射线的性质比较n 2H 21011+H n 111→①核反应类型⑴衰变: α衰变:e 422349023892H Th U +→(核内He n 2H 2421011→+)β衰变:e Pa Th 012349123490-+→(核内e H n 011110-+→)γ衰变:原子核处于较高能级,辐射光子后跃迁到低能级。
⑵人工转变:H O He N 1117842147+→+(发现质子的核反应)n E /eV∞ 0 -13.6-3.44 -0.85n C He Be 101264294+→+(发现中子的核反应)⑶重核的裂变:n 3Kr Ba n U 109236141561023592++→+ 在一定条件下(超过临界体积),裂变反应会连续不断地进行下去,这就是链式反应。
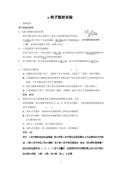
α粒子散射实验.一、基础知识原子的核式结构1. α粒子散射实验的结果绝大多数α粒子穿过金箔后,基本上仍沿原来的方向前进,但少数α粒子发生了大角度偏转,极少数α粒子的偏转超过了90°,有的甚至被撞了回来,如图1所示.2.卢瑟福的原子核式结构模型在原子的中心有一个很小的核,叫原子核,原子的所有正电荷和几乎所有质量都集中在原子核里,带负电的电子在核外绕核旋转.3.原子核的尺度:原子核直径的数量级为10-15 m,原子直径的数量级约为10-10 m. 二、1、下列说法正确的是()A.汤姆孙首先发现了电子,并测定了电子电荷量,且提出了“枣糕”式原子模型B.卢瑟福做α粒子散射实验时发现绝大多数α粒子穿过金箔后基本上仍沿原来的方向前进,只有少数α粒子发生大角度偏转C.α粒子散射实验说明了原子的正电荷和绝大部分质量集中在一个很小的核上D.卢瑟福提出了原子“核式结构”模型,并解释了α粒子发生大角度偏转的原因答案BCD2、如图1所示为卢瑟福做α粒子散射实验装置的示意图,荧光屏和显微镜一起分别放在图中的A、B、C、D四个位置时,下述对观察到的现象的说法中正确的是()A.放在A位置时,相同时间内观察到屏上的闪光次数最多B.放在B位置时,相同时间内观察到屏上的闪光次数只比A位置时稍少些C.放在C、D位置时,屏上观察不到闪光D.放在D位置时,屏上仍能观察到一些闪光,但次数极少答案AD解析α粒子散射实验的结果是,绝大多数α粒子穿过金箔后基本上仍沿原来的方向前进,少数α粒子发生了较大偏转,极少数α粒子被反弹回来.因此,荧光屏和显微镜一起分别放在图中的A、B、C、D四个位置时,在相同时间内观察到屏上的闪光次数分别为绝大多数、少数、少数、极少数,故A、D正确.3、卢瑟福通过α粒子散射实验,判断出原子中心有一个很小的核,并由此提出了原子的核式结构模型.如图2所示的平面示意图中①、③两条线表示α粒子运动的轨迹,则沿②所示方向射向原子核的α粒子可能的运动轨迹是()A.轨迹a B.轨迹b C.轨迹c D.轨迹d 答案 A 解析α粒子带正电,因此α粒子靠近核时,与核间有斥力,沿方向②的α粒子比沿方向①的α粒子离核近,与核的作用强,因此α粒子沿方向②进入后与核作用向外侧散射的偏转角应该比沿①的大,故A正确.。
卢瑟福的a粒子散射实验结论原理计算卢瑟福的α粒子散射实验是一个具有重要意义的物理实验。
该实验是由新西兰物理学家欧内斯特·卢瑟福于20世纪初进行的,实验中使用了α粒子(即氦离子或称α粒子)射向一个金属薄膜,并对散射角度和散射强度进行了观察和测量。
根据经典的电磁理论,当一个α粒子入射到坚硬物体上时,它会受到库仑力的相互作用。
根据库仑定律,这个作用力具有反比于距离的平方的关系,因此入射到金属薄膜的α粒子将会受到金属原子核的库仑力作用,与之发生散射。
卢瑟福实验的重要结论如下:1.大部分的α粒子直线穿过金属薄膜,只发生微小的散射。
这表明原子的大部分空间是由空隙构成的,因为α粒子直径比原子小得多。
2.少数的α粒子经过散射后,发现其散射角度很大。
这暗示了原子具有一个高度集中的、具有正电荷的中心区域,即原子核。
3.α粒子散射的散射角度与入射粒子的能量有关。
这表明散射的短距离库仑相互作用,与α粒子的能量相关。
根据以上结论,卢瑟福提出了最早的原子核模型,即卢瑟福散射模型。
根据该模型,原子由一个带正电荷的原子核和围绕核的负电荷电子云组成。
原子的大部分体积为空隙,几乎所有的质量都集中在原子核中。
卢瑟福散射实验结论的原理可以通过经典的库仑力和动量守恒定律来解释。
在实验中,当α粒子与金属原子核发生相互作用时,它们之间的库仑力导致了散射。
根据电磁力的方向,α粒子将会受到一个向外的力,从而发生向后的散射。
根据动量守恒定律,散射后的α粒子的动量也会改变,从而使其散射角度发生偏转。
根据电磁力的定性描述和动量守恒定律可以计算散射角度和散射强度。
实际上,卢瑟福通过对散射后α粒子的观察和测量,得出了散射角度与入射粒子能量之间的关系,并从而确定了原子核的存在。
总结起来,卢瑟福的α粒子散射实验结论揭示了原子内部结构的重要特征,尤其是原子核的存在。
这项实验在现代原子物理学的发展中具有深远意义,为原子核物理学的诞生奠定了基础,也为后来的量子力学的发展提供了重要线索。
一、实验目的本次实验旨在验证卢瑟福提出的原子核式结构模型,通过观察α粒子在轰击金箔时的大角度散射现象,探究原子内部结构的分布情况。
二、实验原理根据卢瑟福的原子核式结构模型,原子由一个带正电的原子核和围绕原子核运动的电子组成。
当α粒子(带正电的氦核)以一定速度轰击金箔时,若α粒子与原子核发生相互作用,则会受到原子核的库仑斥力,导致其运动方向发生改变。
若α粒子与电子发生相互作用,由于电子质量远小于α粒子,其影响相对较小,因此α粒子的散射角度较小。
通过观察α粒子的散射情况,可以推断出原子内部结构的分布。
三、实验器材1. α粒子源2. 金箔3. 乳胶片4. X光片5. 镜子6. 计算器7. 数据记录表格四、实验步骤1. 将金箔固定在实验装置上,调整金箔与α粒子源之间的距离。
2. 打开α粒子源,使α粒子轰击金箔。
3. 将乳胶片放置在金箔下方,记录α粒子轰击后的散射情况。
4. 通过镜子观察X光片上的α粒子散射轨迹,并记录散射角度。
5. 重复实验,改变金箔与α粒子源之间的距离,观察散射情况。
6. 对实验数据进行整理和分析。
五、实验结果与分析1. 实验结果显示,当α粒子轰击金箔时,大部分α粒子穿过金箔,只有少数α粒子发生大角度散射。
2. 随着金箔与α粒子源之间距离的增加,α粒子的散射角度逐渐减小。
3. 当α粒子与原子核发生相互作用时,其运动方向发生改变,导致散射角度增大。
4. 通过分析实验数据,可以得出以下结论:- 原子核的质量远大于电子,因此α粒子与原子核发生相互作用的可能性较大。
- 原子核的半径较小,导致α粒子与原子核发生相互作用的距离较短,散射角度较小。
- α粒子发生大角度散射的主要原因是原子核的库仑斥力。
六、实验结论通过本次实验,我们验证了卢瑟福提出的原子核式结构模型,并得出以下结论:1. 原子由一个带正电的原子核和围绕原子核运动的电子组成。
2. α粒子发生大角度散射的主要原因是原子核的库仑斥力。
3. 原子核的质量远大于电子,且半径较小,导致α粒子与原子核发生相互作用的可能性较大,但散射角度较小。
卢瑟福α粒子散射实验
卢瑟福散射实验是近代物理科学发展史中最重要的实验之一。
在1897年汤姆逊(J.J.Thomson)测定电子的荷质比,提出了原子模型,他认为原子中的正电荷分布在整个原子空间,即在一个半径R≈10-10m区间,电子则嵌在布满正电荷的球内。
电子处在平衡位置上作简谐振动,从而发出特定频率的电磁波。
简单的估算可以给出辐射频率约在紫外和可见光区,因此能定性地解释原子的辐射特性。
但是很快卢瑟福(E.Rutherford)等人的实验否定这一模型。
1909年卢瑟福和他的助手盖革(H.Geiger)及学生马斯登(E.Marsden)在做α粒子和薄箔散射实验时观察到绝大部分α粒子几乎是直接穿过铂箔,但有大约1/8000个α粒子发生散射角大于900,甚至观察到偏转角等于150°的散射,称大角散射。
这一实验结果当时在英国被公认的汤姆逊原子模型根本无法解释。
在汤姆逊模型中正电荷分布于整个原子,根据对库仑力的分析,α粒子离球心越近,所受库仑力越小,而在原子外,原子是中性的,α粒子和原子间几乎没有相互作用力。
在球面上库仑力最大,也不可能发生大角度散射。
卢瑟福等人经过两年的分析,于1911年提出原子的核式模型,原子中的正电荷集中在原子中心很小的区域内,而且原子的全部质量也集中在这个区域内。
原子核的半径近似为10-15m,约为原子半径的千万分之一。
卢瑟福散射实验确立了原子的核式结构,为现代物理的发展奠定了基石。
一、实验目的1. 了解卢瑟福散射实验的基本原理和实验方法;2. 掌握实验仪器和实验步骤;3. 通过实验观察和分析,验证卢瑟福散射实验的结论,即原子具有核式结构。
二、实验原理卢瑟福散射实验是英国物理学家卢瑟福在1909年设计的一种实验,旨在验证原子结构的模型。
实验中,卢瑟福使用了一束α粒子轰击薄金属箔,通过观察α粒子的散射情况,推断出原子具有核式结构。
根据经典电磁理论,当α粒子与原子核发生碰撞时,会发生库仑散射。
根据库仑定律,散射角θ与入射角φ、α粒子的能量E和原子核的电荷量q有关。
实验中,通过改变入射角和α粒子的能量,可以观察不同角度下的散射情况,从而验证原子核的存在。
三、实验仪器与材料1. 实验仪器:α粒子源、金箔、显微镜、计数器、实验装置等;2. 实验材料:α粒子源、金箔、实验装置等。
四、实验步骤1. 将α粒子源与金箔固定在实验装置上;2. 将实验装置放入真空容器中,确保容器内无空气;3. 打开α粒子源,调整入射角φ,观察散射情况;4. 记录不同入射角下的散射数据,包括散射角度、散射强度等;5. 改变α粒子的能量E,重复步骤3和4;6. 对实验数据进行处理和分析,验证卢瑟福散射实验的结论。
五、实验结果与分析1. 实验结果显示,大部分α粒子穿过金箔,未发生偏转,表明原子内部存在较大的空间;2. 部分α粒子发生散射,且散射角度较小,表明原子内部存在微粒;3. 极少数α粒子发生大角度散射,甚至反弹回来,表明原子内部存在质量较大、带正电的微粒,即原子核。
根据实验结果,可以得出以下结论:1. 原子具有核式结构,即原子由一个重而带正电的核心和围绕其周围的带负电子的电子云组成;2. 原子核的存在是导致α粒子散射的主要原因;3. 原子核的质量和电荷量远大于电子,因此α粒子在碰撞过程中主要受到原子核的影响。
六、实验讨论1. 实验过程中,α粒子的能量和入射角对散射结果有较大影响。
能量越高、入射角越小,散射角度越小;2. 实验过程中,实验装置的真空度对实验结果有一定影响。
原子核的组成原子的核式结构模型α粒子散射实验原子核是由质子和中子组成的,质子具有正电荷,中子不带电荷。
质子和中子统称为核子。
质子和中子具有质量,而所谓的电子云则是以电子为基本粒子的轨道运动。
原子的核式结构模型:目前最为普遍的原子核式结构模型是由Rutherford在1911年提出的。
该模型形象地描绘了原子核的组成和构造。
该模型认为原子核是由质子和中子组成,质子组成正电荷,中子不带电。
电子则以电子云的形式环绕着原子核。
原子核的直径大约为10^-15米,相比原子整体的直径来说非常小。
在原子核中,质子和中子以一种非常紧密的方式相互排列,形成了一种稳定的结构。
质子的数量决定了原子的元素种类,中子的数量则决定了同位素的种类。
在原子核结构模型中,电子则以其中一种能级的方式分布在原子核的周围。
电子云呈现一个球形的外围,与原子核之间通过电磁作用力相互吸引,形成了整个原子的稳定态。
α粒子散射实验:α粒子散射实验是由英国物理学家Rutherford于1911年设计并进行的一项重要实验。
通过该实验,Rutherford证实了他的原子核结构模型。
该实验使用了一种特殊的放射性物质,即放射性源,放射性源中会释放出α粒子,α粒子是带正电荷的,具有较高的能量。
实验中,α粒子被射向一个很薄的金箔膜。
根据当时对原子结构的认知,人们普遍认为原子的正电荷分布是均匀的。
然而,实验结果却出乎意料地发现,大部分的α粒子能够直接穿过金箔而没有被散射。
只有很少一部分α粒子发生大角度的散射,甚至有些被反弹回去。
Rutherford通过对实验结果的详细分析得出了一个重要结论:原子核具有非常小但非常密集的正电荷区域,而电子分布在原子外围的空间中。
这个结论揭示了了原子核的存在,并以此为基础建立了现代原子核结构模型。
这项实验为原子核物理学的发展奠定了基础,并为后续的实验和理论研究提供了重要的线索。
卢瑟福粒子散射实验的现象引言卢瑟福粒子散射实验是20世纪初重要的实验之一,它揭示了原子的结构和物质的本质。
在这个实验中,卢瑟福教授利用α粒子的散射现象,推翻了当时流行的汤姆逊原子模型,提出了著名的卢瑟福原子模型。
本文将介绍卢瑟福粒子散射实验的现象及其意义。
实验现象卢瑟福粒子散射实验使用了一束来自放射性元素的α粒子,射向一个金属薄膜。
实验观察到的现象是,射向金属薄膜的α粒子会发生散射,有些粒子会偏转角度较大,甚至发生完全反向散射,而其他粒子则发生较小角度的散射或无散射。
这个实验现象对于当时的科学家来说是极为出乎意料的。
解释与意义根据当时的汤姆逊原子模型,原子是由一个均匀带正电的球体中,散布着带负电子的物质组成的。
根据这个模型,科学家预计α粒子会直线穿过原子,或者发生较小角度的散射。
然而,卢瑟福粒子散射实验的结果却与这个模型相悖。
卢瑟福提出了一个全新的原子模型,即卢瑟福原子模型。
根据他的理论,原子由一个极小且带正电的核心组成,核心周围围绕着电子云。
核心带正电,负责维持整个原子的稳定性,而电子云带负电,并在核心周围形成具有不同轨道的电子壳层。
这个模型能够解释实验观察到的现象,即α粒子的散射。
根据卢瑟福原子模型,当α粒子射向金属薄膜时,它们会受到核心带正电的吸引力。
如果α粒子经过核心周围的电子云,就会受到电子的斥力而发生散射。
而如果α粒子足够靠近核心,甚至会与核心碰撞,发生完全反向散射。
实验意义卢瑟福粒子散射实验的结果对当时的科学界产生了深远的影响。
首先,它推翻了汤姆逊原子模型,揭示了原子的真实结构。
其次,卢瑟福原子模型为后续科学家的研究奠定了基础,引领了原子物理学的发展。
此外,卢瑟福粒子散射实验也为后来的核物理学打下了基础,为核能的研究和应用提供了理论依据。
卢瑟福粒子散射实验的成功揭示了物质的微观结构,推动了科学研究的进程。
它的意义不仅仅在于解释了一个实验现象,更在于改变了人们对物质本质的认识。
随后的科学研究表明,原子核内部还有更小的粒子,如质子和中子。
卢瑟福的a粒子散射实验现象及结论一、实验介绍二、实验现象1. α粒子的发射与散射2. α粒子的反跳现象三、实验结论1. 原子具有空心结构2. 原子核具有正电荷3. 原子核与电子的比例关系四、实验意义及影响一、实验介绍卢瑟福的a粒子散射实验是物理学中非常重要的一个经典实验,它是对原子结构和性质进行研究的基础。
该实验于1910年由英国物理学家欧内斯特·卢瑟福(Ernest Rutherford)领导完成,是一项利用α粒子对原子核进行探测的实验。
二、实验现象1. α粒子的发射与散射在卢瑟福的a粒子散射实验中,首先将α放射源放置在一个铅盒中,使其向外发出α粒子。
然后将α粒子引入真空玻璃管中,通过调节电压和电流来使α粒子加速,并通过一个小孔射向金箔靶。
在金箔靶后面设立一个荧光屏,用来观察α粒子的散射情况。
实验结果表明,大多数α粒子直线穿过金箔靶,只有极少数α粒子被散射。
这说明原子具有空心结构,其中正电荷集中在原子核内。
2. α粒子的反跳现象在实验中,还观察到了α粒子的反跳现象。
即有些α粒子经过金箔靶后会发生反弹,回到射线源处。
这说明原子核具有正电荷,并且与电子相比非常小。
三、实验结论1. 原子具有空心结构卢瑟福的a粒子散射实验表明,大多数α粒子直线穿过金箔靶,只有极少数α粒子被散射。
这说明原子具有空心结构,其中正电荷集中在原子核内。
2. 原子核具有正电荷实验还观察到了α粒子的反跳现象。
即有些α粒子经过金箔靶后会发生反弹,回到射线源处。
这说明原子核具有正电荷,并且与电子相比非常小。
3. 原子核与电子的比例关系通过对实验数据的分析,卢瑟福得出了一个重要的结论:原子核的质量与电子的质量相比非常大,而原子核的直径只有原子直径的万分之一。
这说明原子核与电子的比例关系是非常不同的。
四、实验意义及影响卢瑟福的a粒子散射实验是对原子结构和性质进行研究的基础。
它揭示了原子具有空心结构,其中正电荷集中在原子核内;同时也证明了原子核具有正电荷,并且与电子相比非常小。
卢瑟福的a粒子散射实验结论原理计算卢瑟福的α粒子散射实验被认为是原子物理学的里程碑之一,它为原子结构的理论奠定了基础。
实验中,卢瑟福将带有正电荷的α粒子轰击薄薄的金属箔,观察散射后α粒子的轨迹和能量分布情况。
根据实验结果,卢瑟福提出了以下结论:1.原子有一个小而重的核心:卢瑟福发现大部分α粒子穿过金箔而不受到偏转,只有极少数粒子会发生大角度的散射。
这表明原子中存在一个小而重的核心,α粒子必须以足够大的角度接近核心才能发生散射。
2.原子核带有正电荷:由于α粒子带有正电荷,而且只有很少的粒子角度发生大的散射,可推断出核内带有与α粒子电荷相反的正电荷。
3.原子是空旷的:由于几乎所有的α粒子都能穿过金箔而不受到偏转,推断出原子的体积主要是由空旷的空间构成,α粒子只有在靠近核心时才会发生散射。
4.原子中电子的位置和分布:卢瑟福的实验结果无法解释电子分布的精确位置,但可以推测出电子主要处于与核心固定位置的轨道上,并且占据大部分原子体积。
卢瑟福的实验结论可以得出以下原理:1.核内带正电荷:由于α粒子在金箔中的大角度散射,推测出核内带有正电荷。
瑟福的实验结果与电子云模型中的平均电荷情况不符,进而证实了带正电荷的原子核的存在。
2.原子是空旷的:由于大部分α粒子穿过了金箔而不受到偏转,推测原子主要是由空旷的空间构成。
这与传统的布尔理论,即原子由电子环绕的核心构成的观点不同,从而推动了后来的量子力学的发展。
计算原理:卢瑟福实验的计算原理基于库伦定律和动量守恒定律。
根据库仑定律,两个带电体之间的作用力与它们电荷之间的乘积成正比,与它们之间距离的平方成反比。
在实际计算中,我们可以假设α粒子和原子核为点电荷,并且α粒子的质量远大于电子和原子核的质量。
由于其中一个电荷为正电荷,而另一个电荷为负电荷,通过库伦定律可以计算出粒子受到的作用力大小。
此外,卢瑟福实验还考虑了动量守恒定律。
在碰撞前后,α粒子和原子核之间的总动量矢量在大小和方向上都保持不变。