施工现场消防器材配置标准
- 格式:doc
- 大小:40.50 KB
- 文档页数:8
建筑施工企业施工现场消防器材配置标准(1)在建建筑物:施工层面积在500平方米以内,配备泡沫灭火器不少于2个,每增500平方米增配泡沫灭火器1个,非施工层必须视具体情况适当配置灭火器材。
(2)材料仓:面积在50平方米以内,配备泡沫灭火器不少于1个,每增50平方米增配泡沫灭火器不少于1个(如仓内存放可燃材料较多,要相应增加)。
(3)施工办公室、水泥仓:面积在100平方米以内,配备泡沫灭火器不少于1个,每增50平方米增配泡沫灭火器不少于1个。
(4)木制作场:面积在50平方米以内,配备泡沫灭器不少于2个,每增50平方米增配泡沫灭火器1个。
(5)电工房、配电房:配备灭火器不少于1个。
(6)电机房:配备灭火器汪少于1个。
(7)油料仓:面积在50平方米以内,配备灭火器不少于2个,每增50平方米增配灭火器不少于1个。
(8)可燃物品堆放场:面积在50平方米以内,配备泡沫灭火器不少于2个。
(9)垂直运输设备(包括施工电梯、塔式起重机)机驾室:配备灭火器不少于1个。
(10)临时易燃易爆物品仓:面积在50平方米以内,配备灭火器不少于2个。
(11)值班室:配备泡沫灭火器1个、灭火器1个及一条直径为65mm长度为20m的消防水带。
(12)集体宿舍:每25平方米配备泡沫灭火器1个,如占地面积超过1000Mguh 方米,应按每500平方米设立1个2m 平方米的消防水池。
(13)厨房:面积在100平方米以内,配备灭火器3个,每增50平方米增配泡沫灭火器1个。
(14)临时动火作业场所:配备泡沫灭火器不少于1个和其他消防辅助器材。
附表:消防器材登记表附表:6-37年度消防器材分布记录表附表6-38 工程名称:年月日制表人:消防设施、器材维修检验记录表附表6-39工程名称:年月日记录人:灭火器日常管理表附表6-40。
施工现场消防器材配置基本要求范本一、综述本文旨在规范施工现场的消防器材配置,确保施工现场在发生火灾等紧急情况时能够及时有效地进行灭火和疏散工作,保障人员的生命财产安全。
以下是消防器材配置的基本要求范本。
二、消防器材配置要求1. 灭火器材配置(1) 施工现场的灭火器材应根据施工规模、危险性和易燃物种类进行合理配置。
(2) 主要灭火器材包括灭火器、消防水带、泡沫灭火设备等。
其中,灭火器的种类、数量和摆放位置应满足国家相关标准和规范的要求。
(3) 灭火器材应放置在明显的位置,易于取用,并定期进行检查和维护,保持其良好的工作状态。
(4) 人员应定期进行灭火器的使用培训,熟悉各类灭火器材的使用方法和注意事项。
2. 火灾报警设备配置(1) 施工现场应配置火灾报警设备,以便及时探测和报警火灾。
(2) 火灾报警设备应根据施工现场的规模和特点确定配置数量和位置,确保全面覆盖且灵敏可靠。
(3) 火灾报警设备应定期检查和维护,确保其正常运行。
3. 疏散通道配置(1) 施工现场应设置合理的疏散通道,确保人员在火灾等紧急情况下能够迅速疏散。
(2) 疏散通道应宽敞、明亮,无障碍物阻挡,并设置合适的疏散指示标志。
(3) 疏散通道应按照相关标准和规范进行设计和布置,确保通道通畅,方便人员疏散。
4. 消防水系统配置(1) 施工现场应配置消防水系统,包括消防栓、喷淋、水幕等设备。
(2) 消防水系统的配置应根据施工现场的规模和难易程度进行合理布置,覆盖所有可能发生火灾的区域。
(3) 消防水系统的设备和管道应定期检查和维护,确保其正常运行。
5. 电气设备防火配置(1) 施工现场的电气设备应按照国家相关标准进行防火配置,确保电气设备的安全稳定运行。
(2) 电气设备的防火措施包括防火墙、防火板、防火隔离等,设备的布置和使用应符合相关规范和要求。
(3) 电气设备的维护和检修应由专业人员进行,确保设备的正常运行和安全使用。
6. 安全警示标志配置(1) 施工现场应设置明显的安全警示标志,警示人员注意火灾和安全风险。
施工现场消防器材配置基本要求范本一、前言施工现场是一个容易发生火灾的地方,为了确保施工现场的安全,有效进行消防器材的配置是非常重要的。
本文将根据实际情况,提出施工现场消防器材配置的基本要求。
二、施工现场消防器材配置的基本要求1. 内部器材配置:(1)灭火器配置:根据施工现场的面积和危险性评估,合理配置干粉灭火器、CO2灭火器、泡沫灭火器等多种类型的灭火器,以满足不同火灾情况的需要。
配置的灭火器数量应根据消防法规定的120㎡/支的标准进行配置。
(2)消防栓配置:根据施工现场面积和布局,灵活布置消防栓,保证消防栓能够有效覆盖每个施工区域。
消防栓应设置在易燃物存放区、加油点、高处、电气设备相对密集的区域等易发生火灾的地方。
消防栓的数量和配置应根据消防法规定进行配置。
(3)喷淋系统配置:根据施工现场的危险性评估和消防需求,按照规范要求配置喷淋系统。
喷淋系统应布置在易燃易爆物料存放区、高处、电气设备密集的区域等易发生火灾的区域。
喷淋系统应保证能够全面覆盖施工现场的各个区域。
(4)疏散通道配置:施工现场应设置合适的疏散通道,确保人员在发生火灾时能够迅速安全地撤离。
疏散通道的宽度、长度和数量等应根据施工现场的实际情况和人员流量要求进行配置。
(5)报警系统配置:配置火灾烟雾探测器、火灾温度探测器等报警设备,以及与其配套的声光报警器等。
报警系统应能够及时发现火情并发出报警信号,以便及时采取灭火措施和疏散人员。
(6)其他配置:根据需要,可以配置逃生绳、灭火器箱、防火卷帘门、防火涂料等其他适用的消防器材。
2. 外部器材配置:(1)消防水池配置:根据施工现场的需要,配置合适的消防水池,储备足够的消防用水。
消防水池应建立在易燃物存放区、加油点、施工总站等易发生火灾的区域附近。
(2)外部消火栓配置:根据消防法规定的要求,在施工现场周边或者其他容易到达的地方配置外部消火栓,以增加灭火的效率和速度。
(3)消防车辆配置:对于大型的施工现场,需要配备消防车辆。
施工现场消防器材配置基本要求施工现场消防器材配置是建筑工地的重要组成部分,对保障工程人员的生命安全和财产安全具有至关重要的意义。
本文将从消防水源、消防器材的种类和数量以及器材应具备的基本要求等方面进行详细讨论。
1. 消防水源:施工现场必须建立可靠的消防水源,确保有足够的水量供消防器材使用。
消防水源可以通过城市供水系统、喷淋水泵或者水箱等形式来提供。
应当根据工地的特点,确保消防水源的保障能力满足需要。
2. 消防器材的种类和数量:(1)灭火器:根据施工现场的规模和特点,应选择适合的灭火器种类和数量,确保能快速有效地进行初期灭火。
常用的灭火器种类包括干粉灭火器、二氧化碳灭火器和泡沫灭火器等。
(2)消防栓:根据工地的规模和消防安全需要,应适量配置消防栓。
消防栓的设置应满足工地内任何区域的消防需求。
且消防栓的数量要根据施工规模来确定,配置足够的消防栓可以提供足够的灭火水源。
(3)消火栓箱:消火栓箱应放置在易于识别、操作和调配的地方,箱内应包含灭火器、消防水带和紧急报警装置等,以便发生火灾时能及时使用。
(4)喷淋系统:对于一些易燃易爆的特殊场所和设备(如加油站、油库等),应配置喷淋系统。
喷淋系统可对火灾进行早期防控,防止火势扩大。
(5)自动喷水灭火系统:对于一些需要连续供水的区域,如电力设备房、变压器室等,可以配置自动喷水灭火系统。
自动喷水灭火系统能够在火灾发生时自动启动,迅速进行火灭。
3. 消防器材的基本要求:(1)器材应具备可靠性和稳定性,能够正常工作并长期保持性能。
(2)器材应易于操作,使用人员能够迅速掌握使用方法。
(3)器材应符合国家相关标准和规范,具备相应的安全认证。
(4)器材应存放在明显位置,易于取用,并定期进行维护和检查。
(5)器材应与建筑物的布局和施工要求相适应,确保器材能够迅速投入使用。
总结起来,施工现场消防器材配置的基本要求包括合理的消防水源、适量的消防器材种类和数量以及器材的可靠性和易操作性等。
消防工程施工方案中的施工现场消防器材配置消防工程的施工过程中,合理配置施工现场的消防器材是确保安全施工的重要环节。
消防器材的配置不仅仅是要满足法律法规的要求,更要根据具体的工程特点和需求进行科学合理的选择。
本文将从施工现场常见的消防器材配置和必备器材的选择等方面进行论述。
一、常见的消防器材配置1. 灭火器:灭火器是施工现场必备的消防器材之一,常见的灭火器类型有二氧化碳灭火器、干粉灭火器、泡沫灭火器等。
根据施工现场的特点和对不同火灾类型的防范要求,配置灭火器应考虑灭火器的数量、种类以及摆放位置。
2. 消防水源:消防水源是施工现场必备的消防设备,主要包括消防水池、水泵和水带等。
消防水源的配置要根据施工现场的规模和火灾风险评估来确定。
3. 防排烟设备:在施工现场,烟雾和有害气体的排放是一个常见的问题。
配置合适的防排烟设备可以有效减少烟雾对施工工人的危害,维护施工现场的安全。
常见的防排烟设备有排烟风机、烟气探测器等。
4. 报警设备:报警设备的配置是保障施工现场安全的重要环节。
配置火灾报警器、烟感探测器和声光报警器等设备可以及时发现火灾隐患,采取有效措施做好应急处理。
5. 逃生设备:逃生设备的配置是确保施工人员生命安全的关键。
应根据施工现场的特点和规模配置疏散通道、安全通道的标识和指示灯,以及应急照明设备等。
二、必备器材的选择1. 灭火器选择:不同的火灾类型需要采用不同种类的灭火器进行扑灭。
一般情况下,选择多种类型的灭火器进行配置,以满足施工现场的多种灭火需求。
2. 消防水源选择:根据工程的特点和规模,选择适量、合适的消防水源设备进行配置。
消防水池的选择要考虑水池的容量和供水能力,水泵的选择要保证其排水能力满足工程需求。
3. 防排烟设备选择:根据施工现场的特点,选择适合的排烟风机进行配置。
排烟风机的选择要考虑其排烟量和排烟效果。
4. 报警设备选择:选择可靠性高、灵敏度好的火灾报警设备进行配置,以保证火灾隐患能够被及时发现。
建设工程施工现场消防标准建设工程施工现场是一个高风险的工作环境,火灾是施工现场最常见的安全事故之一。
为了保障施工现场工人的生命财产安全,加强现场消防管理至关重要。
下面就建设工程施工现场消防标准进行详细阐述。
一、消防设施的配置1. 灭火器材:建设工程施工现场应配备足够数量的灭火器材,包括干粉灭火器、二氧化碳灭火器、泡沫灭火器等。
灭火器材应根据施工现场的实际情况合理配置,并定期检查维护。
2. 消防水源:施工现场应确保消防水源充足,并配备消防水带、消防水枪等消防器材。
消防水源的位置应明显标示,并保持畅通。
3. 疏散通道:施工现场应设置合理的疏散通道,确保工人在火灾发生时能够快速安全地撤离现场。
疏散通道的位置和标示应符合消防标准要求。
4. 火灾报警系统:施工现场应安装火灾报警系统,确保能够及时发现火灾并采取相应的应急措施。
火灾报警系统应定期维护保养,确保正常运行。
5. 逃生设施:施工现场应设置逃生楼梯、逃生窗等逃生设施,确保工人在火灾发生时能够安全地逃离现场。
二、消防演练1. 定期组织消防演练:施工现场应定期组织消防演练,提高工人对火灾应急处理的能力和意识。
消防演练应包括火灾报警、逃生演练等内容,确保每位工人都能够熟悉消防应急流程。
2. 灭火器材操作演练:施工现场应定期组织工人进行灭火器材操作演练,提高灭火器材的使用效率和准确性。
三、消防安全管理1. 制定消防安全管理制度:施工现场应根据消防标准要求,制定完善的消防安全管理制度,明确消防责任人、消防安全措施等内容。
2. 强化消防安全教育:施工现场应定期进行消防安全教育,提高工人对火灾危险性的认识和自我防护能力。
3. 加强消防巡查:施工现场应定期进行消防巡查,及时发现火灾隐患并及时处理。
总之,建设工程施工现场消防标准是保障工人生命财产安全的重要措施。
施工单位应加强消防设施的配置、定期组织消防演练、强化消防安全管理等方面的工作,确保施工现场的消防安全。
只有做好消防工作,才能有效预防和控制火灾事故,保障工人的安全。
施工现场消防器材配置标准1、厨房:面积在100㎡以内,配置灭火器3(4)个、每增50㎡增配灭火器1个。
2、材料库:面积在50㎡以内,配置灭火器不少于1个,每增50㎡增配灭火器不少于1个(如仓库内存放可燃材料较多,要相应增加)。
3、施工办公区、水泥仓:面积在100㎡以内,配置灭火器不少于1个,每增50㎡增配灭火器不少于1个。
4、可燃物品堆放场:面积在50㎡以内,配置灭火器不少于2(4)个。
5、电机房:配置灭火器不少于1个。
6、电工房、配电房:配置灭火器不少于1个。
7、垂直运输设备(包括施工电梯、塔吊)驾驶室:配置灭火器不少于1个。
8、油料库:面积在50㎡以内,配置灭火器不少于2(4)个,每增50㎡增配灭火器不少于1个。
9、临时易燃易爆物品仓库:面积在50㎡以内,配置灭火器不少于2(4)个。
10、木制作场:面积在50㎡以内,配置灭火器不少于2(4)个,每增50㎡增配灭火器1个。
11、值班室:配置灭火器2个及1个直径为65mm、长度20m的消防水带。
12、集体宿舍:每25㎡配置灭火器1个,如占地面积超过1000㎡,应按每500㎡设立一个2m的消防水池。
13、临时动火作业场所:配置灭火器不少于1个和其他消防辅助器材。
14、在建建筑物:施工层面积在500㎡以内,配置灭火器不少于2个,每增500㎡增配灭火器1个,非施工层必须视具体情况适当配置灭火器材。
【要求】按照安全施工原则,对于五小设施的要求是:①、食堂。
食堂炊事员有健康证,炊事用具卫生,炊事员上岗穿(戴)工作服(帽),就餐场所卫生条件好,室内有水泥地面,室内墙面灰,刷白设透气窗,灶台镶贴瓷砖,有灭蚊蝇、蟑螂措施。
②、工地设水冲厕所,高层有流动厕所。
③、工人宿舍。
宿舍房间人数不超过6人,单床,用电线路规范,室内整洁。
④、工地有沐浴室,安全有保障。
⑤、工地有工人活动室,有相关的设施设备。
【一、食堂】1、食堂操作间要有足够的使用面积,并定期清洗消毒。
2、炊事人员要经过卫生防疫培训,并持健康证上岗,身着白色工作服、帽。
【要求】按照安全施工原那末,对于五小设施的要求是:①、食堂。
食堂炊事员有健康证,炊事用具卫生,炊事员上岗穿〔戴〕工作服〔帽〕,就餐场所卫生条件好,室内有水泥地面,室内墙面灰,刷白设透气窗,灶台镶贴瓷砖,有灭蚊蝇、蟑螂措施。
②、工地设水冲厕所,高层有流动厕所。
③、工人宿舍。
宿舍房间人数不超过 6 人,单床,用电路线标准,室内整洁。
④、工地有沐浴室,安全有保障。
⑤、工地有工人活动室,有相关的设施设备。
【一、食堂】1、食堂操作间要有足够的使用面积,并定期清洗消毒。
2、炊事人员要经过卫生防疫培训,并持健康证上岗,身着白色工作服、帽。
3、炊具要保持清洁卫生,定期消毒,符合卫生防疫要求,菜板生熟要分开,给水、排烟、排气、排水设施完善。
4、生、熟食品必须分开存放,设置贮藏室,有存放粮食、蔬菜的台架,贮藏肉制品要有保鲜措施。
5、食堂垃圾要使用封闭式的垃圾存放容器,并定期去除。
6、食堂内不得住人和存放其它物品。
7、食堂要有有防潮、防“四害〞的设施。
8、食堂用火要有动火准用证,火源要有专人管理。
9、餐具要经过消毒方可使用,炊服人员不得将不经消毒餐具提供用餐人员。
10、工程管理人员食堂原那末上采取自助餐用餐形式。
【二、厕所】1、施工现场要设置厕所,厕所墙体应坚固、防雨防水,坑池砌砖或者砼壁。
2、厕所要有专人管理,随时清扫,保持清洁卫生。
3、设水冲式厕所,要定期冲刷,消毒,并保证排污设施畅通。
4、厕所内要设有防蚊蝇的设施,时常喷洒药品或者挂沾粘条,防止蚊蝇孳生。
5、现场人员必须遵守卫生制度。
用厕后及时冲洗,保持清洁卫生。
【三、宿舍】1、宿舍必须保持清洁卫生,要有卫生负责人,并有卫生值日人员负责宿舍的卫生清理与监督。
2、宿舍内应抹水泥地面或者铺贴地面,配置单人床或者上下双人床。
禁止职工睡通铺。
3、宿舍内用电必须有电工亲自拉设,其他人不得在室内随意拉接电线和破坏用电设备,严长明灯,不许私自烧电炉。
4、宿舍内必须配饭桌,被褥要叠放整齐,衣物、鞋袜、脸盆、餐具及工具等物品要放置整齐有序,严禁乱倒污水、剩余饭菜。
施工现场消防器材配置标准1、厨房:面积在100㎡以内,配置灭火器3(4)个、每增50㎡增配灭火器1个。
2、材料库:面积在50㎡以内,配置灭火器不少于1个,每增50㎡增配灭火器不少于1个(如仓库内存放可燃材料较多,要相应增加)。
3、施工办公区、水泥仓:面积在100㎡以内,配置灭火器不少于1个,每增50㎡增配灭火器不少于1个。
4、可燃物品堆放场:面积在50㎡以内,配置灭火器不少于2(4)个。
5、电机房:配置灭火器不少于1个。
6、电工房、配电房:配置灭火器不少于1个。
7、垂直运输设备(包括施工电梯、塔吊)驾驶室:配置灭火器不少于1个。
8、油料库:面积在50㎡以内,配置灭火器不少于2(4)个,每增50㎡增配灭火器不少于1个。
9、临时易燃易爆物品仓库:面积在50㎡以内,配置灭火器不少于2(4)个。
10、木制作场:面积在50㎡以内,配置灭火器不少于2(4)个,每增50㎡增配灭火器1个。
11、值班室:配置灭火器2个及1个直径为65mm、长度20m的消防水带。
12、集体宿舍:每25㎡配置灭火器1个,如占地面积超过1000㎡,应按每500㎡设立一个2m的消防水池。
13、临时动火作业场所:配置灭火器不少于1个和其他消防辅助器材。
14、在建建筑物:施工层面积在500㎡以内,配置灭火器不少于2个,每增500㎡增配灭火器1个,非施工层必须视具体情况适当配置灭火器材。
【要求】按照安全施工原则,对于五小设施的要求是:①、食堂。
食堂炊事员有健康证,炊事用具卫生,炊事员上岗穿(戴)工作服(帽),就餐场所卫生条件好,室内有水泥地面,室内墙面灰,刷白设透气窗,灶台镶贴瓷砖,有灭蚊蝇、蟑螂措施。
②、工地设水冲厕所,高层有流动厕所。
③、工人宿舍。
宿舍房间人数不超过6人,单床,用电线路规范,室内整洁。
④、工地有沐浴室,安全有保障。
⑤、工地有工人活动室,有相关的设施设备。
【一、食堂】1、食堂操作间要有足够的使用面积,并定期清洗消毒。
2、炊事人员要经过卫生防疫培训,并持健康证上岗,身着白色工作服、帽。
消防工程施工方案中的消防救援设备与装备配置消防工程施工方案是确保工程施工过程中消防安全的一项重要文件,其中,消防救援设备与装备的配置是关键要素之一。
本文将就此问题进行探讨。
一、消防救援设备与装备的配置意义消防救援设备与装备的配置对保障工程施工期间的消防安全具有重要意义。
合理配置的消防救援设备与装备可以提高应急救援的能力,并在发生火灾或其他紧急情况时及时进行处置,最大程度地减少人员伤亡和财产损失。
二、消防救援设备的分类及配置原则1. 消防器材配置原则在施工现场,必须配备相应的消防器材,以确保及时灭火。
常见的消防器材有灭火器、消防水枪、消防栓等。
配置时应根据工程规模、危险性等因素进行合理搭配,并确保其数量、型号、性能等符合相关法律法规的要求。
2. 消防应急通道配置原则消防应急通道的畅通是保证人员疏散和救援行动的关键。
在施工现场,应确保消防应急通道的畅通,不得堵塞或占用。
为了方便疏散和救援,通道旁应配备应急照明设备,并标明疏散指示标识。
3. 灭火系统配备原则灭火系统是消防工程中的重要组成部分,包括自动喷水灭火系统、泡沫灭火系统、气体灭火系统等。
在施工现场,应根据工程性质和危险程度选择合适的灭火系统,并确保其正常运行和灭火效果。
三、消防救援装备的配置原则1. 灭火器械装备的配置原则在消防工程施工现场,应配备相应的灭火器械装备,如灭火器、水带、喷水枪等。
这些装备应符合国家标准,具备较强的灭火能力和操作便利性。
同时,施工现场应设置灭火器材存放点,并进行定期检查和维护。
2. 应急救援器具装备的配置原则除了灭火器械装备外,消防工程施工现场还应配置应急救援器具装备,如呼吸器、救生绳索、安全带等。
这些器具能够提供有效的安全保护,确保施工人员在紧急情况下的生命安全。
3. 技术监控装备的配置原则现代消防工程中,技术监控装备的配置变得越来越重要。
例如,安装火灾报警系统、视频监控系统等可以实时监测施工现场的火灾风险,并及时报警或采取相应的措施。
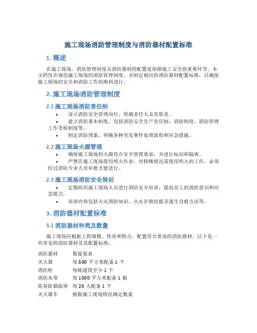
施工现场消防管理制度与消防器材配置标准1. 概述在施工现场,消防管理制度及消防器材的配置是保障施工安全的重要环节。
本文档旨在规范施工现场的消防管理制度,并制定相应的消防器材配置标准,以确保施工现场的安全和消防工作的顺利进行。
2. 施工现场消防管理制度2.1 施工现场消防责任制•设立消防安全管理岗位,明确责任人及其职责。
•建立消防基本制度,包括消防安全生产责任制、消防制度、消防管理工作考核制度等。
•制定消防预案,明确各种突发事件处理流程和应急措施。
2.2 施工现场火源管理•确保施工现场的火源符合安全管理要求,并进行标识和隔离。
•严禁在施工现场使用明火作业,对特殊情况需使用明火的工作,必须经过消防专业人员审批才能进行。
2.3 施工现场消防安全培训•定期组织施工现场人员进行消防安全培训,提高员工的消防意识和应急能力。
•培训内容包括火灾预防知识、火灾扑救技能及逃生自救方法等。
3. 消防器材配置标准3.1 消防器材种类及数量施工现场应根据工程规模、性质和特点,配置符合要求的消防器材。
以下是一些常见的消防器材及其配置标准:消防器材数量要求灭火器每500平方米配备1个消防栓每栋建筑至少1个消防水带每1000平方米配备1根简易防烟面罩每20人配备1个灭火器车根据施工现场情况确定数量3.2 消防器材维护与保养•消防器材应定期进行检查和维护保养,确保其正常运行和可靠性。
•每个施工现场应指定专人负责消防器材的日常维护和保养工作,并制定相应的维护计划。
•对于因损坏或过期而无法继续使用的消防器材,应及时更换或修理。
3.3 消防器材摆放及标识•消防器材应放置在易于使用和接近的位置,并有明显的标识。
•每个施工现场应制定消防器材放置位置图,并在重要位置进行张贴。
4. 总结施工现场消防管理制度及消防器材的配置标准是保障施工安全和消防工作顺利进行的重要措施。
本文档对施工现场消防管理制度和消防器材的配置标准进行了详细阐述,以指导实际操作并提高施工现场的消防管理水平和安全防护能力。
建设工程施工现场消防器材配置要求在建设工程的施工过程中,消防安全是一项非常重要的考虑因素。
为了确保施工现场在紧急情况下能够有效应对火灾等灾害,合理配置消防器材是至关重要的。
本文将详细介绍建设工程施工现场消防器材的配置要求。
一、施工现场的整体规划施工现场的整体规划对于消防器材的配置非常重要。
首先,需要合理规划消防器材的放置位置,确保其容易接近且能够迅速使用。
其次,施工现场应建立消防路线,并确保路线畅通无阻。
此外,消防器材的配置还需要考虑到施工现场的特殊情况,如高空作业区域、易燃材料存放区域等。
二、灭火器的配置要求1. 类型选择施工现场常见的灭火器类型包括干粉灭火器、二氧化碳灭火器和泡沫灭火器。
根据施工现场的具体情况,可以依据不同的灭火介质和适用范围选择合适的灭火器,以确保最佳的灭火效果。
2. 数量配置根据施工现场的大小和特殊情况,需根据国家消防法规和标准,合理配置灭火器。
一般来说,施工现场每1000平方米应配置至少两个灭火器。
3. 摆放位置灭火器的摆放位置应符合以下要求:- 灭火器应均匀分布于施工现场,并能够容易使用。
- 灭火器应与易燃材料保持一定的距离,避免火灾发生时无法及时接近。
- 灭火器应摆放在明显的位置,便于工人和施工人员在紧急情况下迅速找到。
三、消防栓系统的配置要求1. 消防栓的设置施工现场应设置足够数量的消防栓,以保证在火灾发生时能迅速供水。
消防栓的设置应满足以下要求:- 消防栓应远离易燃易爆物质存放区域,防止火灾蔓延。
- 消防栓的位置应设置在明显的地方,并且应有标识指示。
2. 消防栓的维护和保养施工现场的消防栓应定期进行检修和保养,以确保其正常运行。
定期维护包括消防栓的冻结保护、管道漏水检查和内部设备清洁等。
四、应急照明和疏散通道配置要求1. 应急照明施工现场应配置足够数量的应急照明设备,以保证在紧急情况下能够提供足够的照明。
应急照明设备的配置要求包括:- 照明设备应符合国家标准,具备防水、防火等特性。
施工现场消防器材配置标准1、厨房:面积在100㎡以内,配置灭火器3(4)个、每增50㎡增配灭火器1个。
2、材料库:面积在50㎡以内,配置灭火器不少于1个,每增50㎡增配灭火器不少于1个(如仓库内存放可燃材料较多,要相应增加)。
3、施工办公区、水泥仓:面积在100㎡以内,配置灭火器不少于1个,每增50㎡增配灭火器不少于1个。
4、可燃物品堆放场:面积在50㎡以内,配置灭火器不少于2(4)个。
5、电机房:配置灭火器不少于1个。
6、电工房、配电房:配置灭火器不少于1个。
7、垂直运输设备(包括施工电梯、塔吊)驾驶室:配置灭火器不少于1个。
8、油料库:面积在50㎡以内,配置灭火器不少于2(4)个,每增50㎡增配灭火器不少于1个。
9、临时易燃易爆物品仓库:面积在50㎡以内,配置灭火器不少于2(4)个。
10、木制作场:面积在50㎡以内,配置灭火器不少于2(4)个,每增50㎡增配灭火器1个。
11、值班室:配置灭火器2个及1个直径为65mm、长度20m的消防水带。
12、集体宿舍:每25㎡配置灭火器1个,如占地面积超过1000㎡,应按每500㎡设立一个2m的消防水池。
13、临时动火作业场所:配置灭火器不少于1个和其他消防辅助器材。
14、在建建筑物:施工层面积在500㎡以内,配置灭火器不少于2个,每增500㎡增配灭火器1个,非施工层必须视具体情况适当配置灭火器材。
按照安全施工原则,对于五小设施的要求是:①、食堂。
食堂炊事员有健康证,炊事用具卫生,炊事员上岗穿(戴)工作服(帽),就餐场所卫生条件好,室内有水泥地面,室内墙面灰,刷白设透气窗,灶台镶贴瓷砖,有灭蚊蝇、蟑螂措施。
②、工地设水冲厕所,高层有流动厕所。
③、工人宿舍。
宿舍房间人数不超过6人,单床,用电线路规范,室内整洁。
④、工地有沐浴室,安全有保障。
⑤、工地有工人活动室,有相关的设施设备。
【一、食堂】1、食堂操作间要有足够的使用面积,并定期清洗消毒。
2、炊事人员要经过卫生防疫培训,并持健康证上岗,身着白色工作服、帽。
施工现场消防器材配置基本要求范本一、综述本文旨在规范施工现场的消防器材配置,确保施工现场在发生火灾等紧急情况时能够及时有效地进行灭火和疏散工作,保障人员的生命财产安全。
以下是消防器材配置的基本要求范本。
二、消防器材配置要求1. 灭火器材配置(1) 施工现场的灭火器材应根据施工规模、危险性和易燃物种类进行合理配置。
(2) 主要灭火器材包括灭火器、消防水带、泡沫灭火设备等。
其中,灭火器的种类、数量和摆放位置应满足国家相关标准和规范的要求。
(3) 灭火器材应放置在明显的位置,易于取用,并定期进行检查和维护,保持其良好的工作状态。
(4) 人员应定期进行灭火器的使用培训,熟悉各类灭火器材的使用方法和注意事项。
2. 火灾报警设备配置(1) 施工现场应配置火灾报警设备,以便及时探测和报警火灾。
(2) 火灾报警设备应根据施工现场的规模和特点确定配置数量和位置,确保全面覆盖且灵敏可靠。
(3) 火灾报警设备应定期检查和维护,确保其正常运行。
3. 疏散通道配置(1) 施工现场应设置合理的疏散通道,确保人员在火灾等紧急情况下能够迅速疏散。
(2) 疏散通道应宽敞、明亮,无障碍物阻挡,并设置合适的疏散指示标志。
(3) 疏散通道应按照相关标准和规范进行设计和布置,确保通道通畅,方便人员疏散。
4. 消防水系统配置(1) 施工现场应配置消防水系统,包括消防栓、喷淋、水幕等设备。
(2) 消防水系统的配置应根据施工现场的规模和难易程度进行合理布置,覆盖所有可能发生火灾的区域。
(3) 消防水系统的设备和管道应定期检查和维护,确保其正常运行。
5. 电气设备防火配置(1) 施工现场的电气设备应按照国家相关标准进行防火配置,确保电气设备的安全稳定运行。
(2) 电气设备的防火措施包括防火墙、防火板、防火隔离等,设备的布置和使用应符合相关规范和要求。
(3) 电气设备的维护和检修应由专业人员进行,确保设备的正常运行和安全使用。
6. 安全警示标志配置(1) 施工现场应设置明显的安全警示标志,警示人员注意火灾和安全风险。
现场施工现场消防器材配置标准本文介绍了施工现场消防器材配置标准。
其中,厨房、材料库、施工办公区、水泥仓、可燃物品堆放场、电机房、电工房、配电房、垂直运输设备驾驶室、油料库、临时易燃易爆物品仓库、木制作场、值班室、集体宿舍、临时动火作业场所和在建建筑物等场所均应配置相应数量的灭火器。
此外,还应按照安全施工原则,对五小设施进行要求,包括食堂、工地设水冲厕所、工人宿舍、工地有沐浴室和工地有工人活动室等。
具体要求包括操作间清洗消毒、炊事人员健康证上岗、炊具清洁卫生、生熟食品分开存放和食堂垃圾封闭存放等。
在施工现场,各场所都应该配置相应数量的灭火器,以保障消防安全。
例如,厨房面积在100㎡以内,配置灭火器3(4)个,每增50㎡增配灭火器1个。
材料库面积在5㎡以内,配置灭火器不少于1个,每增50㎡增配灭火器不少于1个。
施工办公区、水泥仓面积在100㎡以内,配置灭火器不少于1个,每增50㎡增配灭火器不少于1个。
可燃物品堆放场面积在50㎡以内,配置灭火器不少于2(4)个。
电机房、电工房、配电房、垂直运输设备驾驶室、油料库、临时易燃易爆物品仓库、木制作场等场所均应配置相应数量的灭火器。
此外,按照安全施工原则,还应对五小设施进行要求。
例如,食堂操作间要有足够的使用面积,并定期清洗消毒。
炊事人员要经过卫生防疫培训,并持健康证上岗,身着白色工作服、帽。
炊具要保持清洁卫生,定期消毒,符合卫生防疫要求,菜板生熟要分开,给水、排烟、排气、排水设施完善。
生、熟食品必须分开存放,设置贮藏室,有存放粮食、蔬菜的台架,贮藏肉制品要有保鲜措施。
食堂垃圾要使用封闭式的垃圾存放,并定期清除。
总之,施工现场的消防安全和五小设施的卫生安全都非常重要,应该严格按照相关标准进行配置和要求。
2、医务室必须配备基本的医疗设备和药品,保证在紧急情况下能够及时处理伤病。
3、医务室要保持清洁卫生,定期消毒。
4、施工人员如有不适或受伤,应及时到医务室就医。
娱乐室>1、娱乐室要保持清洁卫生,定期消毒。
施工现场消防管理制度与消防器材配置标准施工现场消防管理制度与消防器材配置标准一、施工现场消防管理制度:1. 施工单位应成立消防管理组织,由专职人员负责消防安全工作。
2. 每个施工现场应设立消防安全管理机构,负责施工现场的消防工作。
3. 每个施工现场应设立消防安全监测中心,实时监测施工现场的火灾风险。
4. 施工单位应制定消防安全管理制度和紧急预案,并明确责任人和职责。
5. 施工单位应组织定期的消防演练,提高员工的消防意识和应急能力。
6. 进入施工现场的人员必须经过严格的消防安全培训,并佩戴好相应的个人防护装备。
7. 提供消防设备的维护和保养,确保消防设备的完好性和有效性。
8. 定期对施工现场进行安全巡查,发现火灾隐患要及时整改。
9. 消防安全事故发生后,应及时报警,并进行紧急抢救和灭火。
二、消防器材配置标准:1. 施工现场必须配备灭火器,按照施工规模和危险性确定数量和型号。
2. 施工现场必须配备灭火器箱,且位置明显,易于找到和使用。
3. 施工现场必须配备消防栓,数量和位置符合相关规定。
4. 施工现场必须配备灭火器具,如灭火器、灭火器车、浸泡箱等。
5. 施工现场必须配备自动火灾报警系统和自动喷水灭火系统。
6. 施工现场必须配备防烟排烟系统,确保逃生通道畅通。
7. 施工现场必须配备消防逃生设施,如防火门、消防通道等。
8. 施工现场必须配备紧急疏散指示标志,标明逃生通道和安全出口。
9. 施工现场必须配备防护设施,如防火涂料、消防隔热材料等。
以上是施工现场消防管理制度与消防器材配置标准的要点。
施工单位和施工人员应严格按照相关规定执行,切实做好施工现场的消防安全工作。
施工现场消防管理制度与消防器材配置标准对于保障施工现场的安全至关重要。
这些制度和标准的建立和执行,有助于降低火灾发生的风险,及时发现和消除潜在的火灾隐患,提高施工人员的火灾应急能力,保护员工的生命财产安全。
施工现场作为一个复杂的施工场所,常常存在较高的火灾风险。
油漆施工现场的消防设备要求消防设备是油漆施工现场安全的重要组成部分,它们的合理配置和有效运作对于预防和控制火灾起着至关重要的作用。
本文将介绍油漆施工现场的消防设备要求,包括消防器材的种类和配置、使用注意事项等。
一、油漆施工现场的消防器材种类和配置油漆施工现场应配备以下消防器材:1. 灭火器:根据施工现场的规模和火灾风险等级,选择适当种类和数量的灭火器。
常见的灭火器包括干粉灭火器、二氧化碳灭火器、泡沫灭火器等。
这些灭火器应分布在施工现场易燃物贮存区、工作区域和废弃物堆放区等位置,以便及时使用。
2. 消防栓系统:油漆施工现场应安装有效的消防栓系统,并确保消防栓的数量和位置符合相关标准。
消防栓系统应保持正常运行状态,水压力和供水量要满足实际需要。
3. 自动喷水灭火系统:对于较大规模的油漆施工现场,建议安装自动喷水灭火系统。
这种系统能够在火灾发生时迅速启动,并通过喷洒大量水雾来控制火势,保护工作区域和人员安全。
4. 火灾自动报警系统:油漆施工现场应配备火灾自动报警系统,以提前发现火灾并采取相应的措施。
报警系统应能够及时发出声光信号,以警示人员撤离现场。
二、油漆施工现场消防设备的使用注意事项1. 定期检查:油漆施工现场的消防设备应定期进行检查和维护,确保其正常运行和有效性。
定期检查包括检查灭火器的压力、消防栓的水压力、自动喷水灭火系统的喷头和控制设备等。
2. 储存位置:灭火器和其他消防器材应存放在干燥通风的地方,并远离易燃、易爆等危险品。
储存区域应标明明确的标识,以便于人员在紧急情况下迅速找到并使用。
3. 使用培训:所有在油漆施工现场工作的人员都应接受相应的消防设备使用培训。
培训内容包括使用不同类型灭火器的方法、操作消防栓系统的技巧以及正确使用火灾自动报警系统等。
4. 火源控制:油漆施工现场应严格控制火源,禁止吸烟和明火作业,并严格限制易燃物品的存放。
一旦火灾发生,应及时关闭电源,并采取合适的灭火措施。
综上所述,油漆施工现场的消防设备要求是确保施工现场安全的重要措施。
施工现场消防器材配置标准1、厨房:面积在100㎡以内,配置灭火器3(4)个、每增50㎡增配灭火器1个。
2、材料库:面积在50㎡以内,配置灭火器不少于1个,每增50㎡增配灭火器不少于1个(如仓库内存放可燃材料较多,要相应增加)。
3、施工办公区、水泥仓:面积在100㎡以内,配置灭火器不少于1个,每增50㎡增配灭火器不少于1个。
4、可燃物品堆放场:面积在50㎡以内,配置灭火器不少于2(4)个。
5、电机房:配置灭火器不少于1个。
6、电工房、配电房:配置灭火器不少于1个。
7、垂直运输设备(包括施工电梯、塔吊)驾驶室:配置灭火器不少于1个。
8、油料库:面积在50㎡以内,配置灭火器不少于2(4)个,每增50㎡增配灭火器不少于1个。
9、临时易燃易爆物品仓库:面积在50㎡以内,配置灭火器不少于2(4)个。
10、木制作场:面积在50㎡以内,配置灭火器不少于2(4)个,每增50㎡增配灭火器1个。
11、值班室:配置灭火器2个及1个直径为65mm、长度20m的消防水带。
12、集体宿舍:每25㎡配置灭火器1个,如占地面积超过1000㎡,应按每500㎡设立一个2m的消防水池。
13、临时动火作业场所:配置灭火器不少于1个和其他消防辅助器材。
14、在建建筑物:施工层面积在500㎡以内,配置灭火器不少于2个,每增500㎡增配灭火器1个,非施工层必须视具体情况适当配置灭火器材。
【要求】按照安全施工原则,对于五小设施的要求是:①、食堂。
食堂炊事员有健康证,炊事用具卫生,炊事员上岗穿(戴)工作服(帽),就餐场所卫生条件好,室内有水泥地面,室内墙面灰,刷白设透气窗,灶台镶贴瓷砖,有灭蚊蝇、蟑螂措施。
②、工地设水冲厕所,高层有流动厕所。
③、工人宿舍。
宿舍房间人数不超过6人,单床,用电线路规范,室内整洁。
④、工地有沐浴室,安全有保障。
⑤、工地有工人活动室,有相关的设施设备。
【一、食堂】1、食堂操作间要有足够的使用面积,并定期清洗消毒。
2、炊事人员要经过卫生防疫培训,并持健康证上岗,身着白色工作服、帽。
3、炊具要保持清洁卫生,定期消毒,符合卫生防疫要求,菜板生熟要分开,给水、排烟、排气、排水设施完善。
4、生、熟食品必须分开存放,设置贮藏室,有存放粮食、蔬菜的台架,贮藏肉制品要有保鲜措施。
5、食堂垃圾要使用封闭式的垃圾存放容器,并定期清除。
6、食堂内不得住人和存放其它物品。
7、食堂要有有防潮、防“四害”的设施。
8、食堂用火要有动火准用证,火源要有专人管理。
9、餐具要经过消毒方可使用,炊服人员不得将不经消毒餐具提供用餐人员。
10、项目管理人员食堂原则上采取自助餐用餐形式。
【二、厕所】1、施工现场要设置厕所,厕所墙体应牢固、防雨防水,坑池砌砖或砼壁。
2、厕所要有专人管理,随时清扫,保持清洁卫生。
3、设水冲式厕所,要定期冲刷,消毒,并保证排污设施畅通。
4、厕所内要设有防蚊蝇的设施,经常喷洒药品或挂沾粘条,防止蚊蝇孳生。
5、现场人员必须遵守卫生制度。
用厕后及时冲洗,保持清洁卫生。
【三、宿舍】1、宿舍必须保持清洁卫生,要有卫生负责人,并有卫生值日人员负责宿舍的卫生清理与监督。
2、宿舍内应抹水泥地面或铺贴地面,配置单人床或上下双人床。
禁止职工睡通铺。
3、宿舍内用电必须有电工亲自拉设,其他人不得在室内随意拉接电线和破坏用电设备,严长明灯,不准私自烧电炉。
4、宿舍内必须配饭桌,被褥要叠放整齐,衣物、鞋袜、脸盆、餐具及工具等物品要放置整齐有序,严禁乱倒污水、剩余饭菜。
5、工人在项目部规定的时间内工作和休息,休息期间不得在宿舍内或宿舍附近大声喧哗。
6、职工自己的东西不要随意乱放,保管好自己的东西,防止丢失。
7、宿舍夏季要设纱门、纱窗,定期喷药做到无蝇、无鼠,冬季要有保暖、防寒、防煤气中毒措施。
【四、淋浴室】1、淋浴室要有专人管理。
2、淋浴室要定期进行冲刷,每周进行一次消毒,保持清洁卫生。
3、洗浴人员,必须穿干净的脱鞋入内,不准在淋浴室内洗衣服。
4、存放衣物的地方要定期消毒,保持清洁卫生。
5、淋浴室照明必须使用防水灯头。
应设有“保持卫生、节约用水”等警示牌。
【五、活动室】活动室有可能会有吸烟室、饮水室、医务室和娱乐室等。
<吸烟室>1、保持室内卫生清洁。
2、烟头、烟灰落入烟灰缸内。
3、不要在室内闲谈嬉闹。
4、注意防火,明火不能带入施工现场。
5、严禁随地痰。
<饮水室>1、饮用水必须符合国家卫生标准。
2、饮用水要进行定期消毒。
3、保温饮水桶要有人监管,防止污染。
4、施工人员严禁喝生水和共用一个器皿饮水。
5、请保持室内卫生。
6、严禁破坏饮水器具;严禁随地吐痰。
<医务室>1、医务人员必须经过培训,持证上岗。
2、室内清洁卫生,严禁吐痰。
3、医药箱、急救药品、担架由医务人员负责保管和发放。
4、24小时有人值班,闲杂人员等禁止入内。
<娱乐室>1、保持室内清洁卫生,严禁吐痰。
2、室内娱乐设施要爱护,严禁随意拿走。
3、夜间娱乐,禁止大声喧哗和吵闹。
4、注意防火,以免发生火灾。
5、娱乐用具及桌椅板凳等要摆放整齐、有序。
建筑设计防火规范gb50140-你是否知道灭火器配置规范是什么呢,例如一栋民用建筑可分为公共建筑和居住建筑两大类,在划分消防危险等级的问题上要比工业建筑繁琐,但主要应依据灭火器配置场所的使用性质、人员密集程度、用火用电多少、可燃物数量、火灾蔓延速度、扑救难易程度等因素来划分危险等级。
一般建议按照下面六个因素来选配适用类型、规格、型式的灭火器:灭火器配置规范主要内容有哪些?1、根据灭火器配置场所的火灾种类,可判断出应选哪一种类型的灭火器。
如果选择不合适的灭火器不仅有可能灭不了火,而且还有可能引起灭火剂对燃烧的逆化学反应,甚至会发生爆炸伤人事故。
2、根据灭火器配置场所的危险等级和火灾种类等因素,可确定灭火器的保护距离和配置基准,这是着手建筑灭火器配置设计和计算的首要步骤。
3、在选择建筑灭火器时应考虑灭火器的灭火效能和通用性。
4、为了保护贵重物资与设备免受不必要的污渍损失,建筑灭火器配置设计规范的选择应考虑其对被保护物品的污损程度。
水型灭火器和泡沫灭火器也有类同的污损作用。
而选用气体灭火器去灭火,则灭火后不仅没有任何残迹,而且对贵重、精密设备也没有污损、腐蚀作用。
5、灭火器设置点的环境温度对灭火器的喷射性能和安全性能均有明显影响。
若环境温度过低则灭火器的喷射性能显著降低,若环境温度过高则灭火器的内压剧增,灭火器则会有爆炸伤人的危险。
本款要求灭火器设置点的环境温度应在灭火器使用温度范围之内。
6、灭火器是靠人来操作的,建筑灭火器配置设计规范尤为重要,应对该场所中人员的体能进行分析,然后正确地选择灭火器的类型、规格、型式。
通常不同的民用建筑场所内,中、小规格的手提式灭火器应用较广;而在工业建筑场所的大车间和古建筑场所的大殿内,则可考虑选用大、中规格的手提式灭火器或推车式灭火器。
建筑灭火器的正确选型是建筑灭火器配置设计规范的关键。
我们必须严格依据国际标准、国外标准的有关规定,并根据国内几十年的消防实战经验和实验验证而确定的。
新配建筑灭火器应按等效替代的原则和本规范的规定,进行建筑灭火器配置的设计和计算。
有条件时亦可在同一场所内同时选配手提式灭火器和推车式灭火器。
灭火器的配置标准多少平方一个?关于灭火器配备数量标准,目前正在制定。
以下灭火器的配置数量,仅作参考。
甲、乙类火灾危险性的厂房、油浸电力变压器室、油开关、高压电容器室、调压器室、发电机房、电信楼、广播楼、铝、镁加工房等,可按每50平方米配置1个计算;甲、乙类火灾危险性库房、丙类火灾危险性的厂房,可按每80平方米配置1个计算;丙类火灾危险性的库房,每100平方米配置1个;甲、乙类火灾危险性生产装置区,每100~150平方米配置1个;丙类火灾危险性生产装置区每150~200平方米配置1个;旅馆、办公楼、教学楼、医院,每50-100平方米配置1个;百货楼、展览楼、图书馆、邮政楼、财贸金融楼,每50-80平方米配置1个电气设备间,每50平方米至少配置2个;液化石油气、可燃气体罐区,每罐设2个;易燃、可燃液体装卸栈台,每10~15米设1个。
目前,我国有些工厂、仓库将灭火器集中存放于一个地点,这有利也有弊:便于保管而不便于使用,值得考虑。
在许多国家里,配置灭火器的数量标准是以有多少人能够熟练地使用灭火器来计算的,为此,他们通常由保险公司和提供灭火器的公司的专家们,对自愿消防组织的人员进行讲课、训练。
我国则通常由公安消防队员、企业专职消防队员、保卫干部对义务消防队员和职工进行讲课和训练的。
这一条很重要,否则即使配齐了灭火器而不会使用也等于零。
灭火器报废标准与使用年限据公安部颁布并于2015年12月11日开始实施的“灭火器的维修与报废”行业标准,规定应报废的灭火器的情况有:1、灭火器筒体进行水压试验,不合格的必须报废,不允许补焊;2、筒体严重锈蚀(漆皮大面积脱落,锈蚀面积大于、等于筒体面积的三分之一者)或连接部位、筒底严重锈蚀的;3、内扣式器头没有(或未安装)泄气螺钉和固定螺钉的;4、手轮式阀门的二氧化碳灭火器,必须更换压把式阀门;灭火剂量大于等于4kg的灭火器;5、筒体严重变形的;6、结构不合理的(如筒体平底,贮气瓶外置,进气管从筒身上进入筒体内部的干粉灭火器);7、没有生产厂名称和出厂年月的(含贴花脱落,或虽有贴花,但已看不清生产厂名称和出厂年月)。
8、公安部或各省(市、区)公安消防部门命令禁止销售和维修的。
各种灭火器的报废年限为:手提式化学泡沫灭火器———5年;手提式酸碱灭火器———5年;手提式清水灭火器———6年;手提式干粉灭火器(贮气瓶式)———8年;手提贮压式干粉灭火器———10年;手提式1211灭火器———10年;手提式二氧化碳灭火器———12年;推车式化学泡沫灭火器———8年;推车式干粉灭火器(贮气瓶式)———10年;推车贮压式干粉灭火器———12年;推车式1211灭火器———10年;。