(完整版)认知功能成套测验操作手册
- 格式:doc
- 大小:417.51 KB
- 文档页数:51
Loewenstein认知功能评定量表操作及评分标准Loewenstein认知功能评定量表操作及评分标准一、使用说明1.使用LOTCA前,请仔细阅读以下对各项测试的描述以及正确的操作方法。
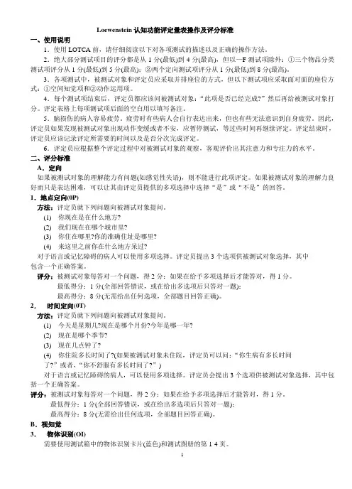
2.绝大局部测试工程的评分都是从1分(最低)到4分(最高),但以—F测试项除外:①三个物品分类测试项评分从1分(最低)到5分(最高);②两个定向测试项评分从1分(最低)到8分(最高)。
3.各项测试中,被测试对象和评定员应采取并排座位的方式,但以下测试项应采取面对面的座位方式:①空间知觉项和②动作运用项。
4.每个测试项结束后,评定员都应该问被测试对象:“此项是否已经完成?〞然后再给被测试对象打分。
评定表格上每项测试项后面的空白用以填写备注。
5.脑损伤的病人容易疲劳。
疲劳时有些病人会自行表达出来,但也有些无法意识到自身疲劳。
因此,评定员如果发现被测试对象出现动作变缓或者不安,应暂停测试,等过些时间再继续评定。
评定结束时,评定员应该记录评定所需要的时间以及是否分次完成评定。
6.评定员应根据整个评定过程中对被测试对象的观察,客观评价出其注意力和专注力的水平。
二、评分标准A.定向如果被测试对象的理解能力有问题(如感觉性失语),那么不能进行此项评定。
如果被测试对象的理解力良好而只是表达困难,可以让其由评定员提供的多项选择中选择“是〞或“不是〞的答复。
1.地点定向(0P)方法:评定员就以下问题向被测试对象提问。
(1) 你现在是在什么地方?(2) 我们现在在哪个城市里?(3) 你住在哪里?你的准确住址是哪里?(4) 来这里之前你在什么地方呆过?对于语言或记忆障碍的病人可以使用多项选择。
评定员提出3个选项供被测试对象选择,其中包含一个正确答案。
评分:被测试对象每答对一个问题,得2分:如果在给予多项选择后才能答对,得1分。
最低得分:1分(全部答复错误,或在给出多项选择项后只答对一题):最高得分:8分(无需给出任何选项,全部题目答复正确)。
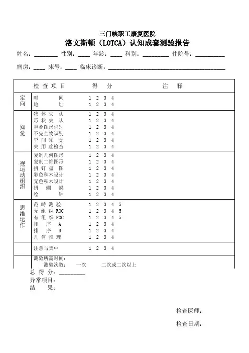
三门峡职工康复医院
洛文斯顿(LOTCA )认知成套测验报告
姓名:________ 性别:____ 年龄:____ 科别:_________ 住院号:__________ 病房:____ 床号:____ 临床诊断:________________________________________ 总 得 分:_________
异常项目:
结 果:
检查医师:
检查日期: 检 查 项 目 得 分 注 释
定
向 时 间 1 2 3 4
地 址 1 2 3 4
知觉 物 体 失 认 1 2 3 4
形 状 失 认 1 2 3 4
重叠图形识别 1 2 3 4
不完全物识别 1 2 3 4
空 间 知 觉 1 2 3 4
失 用 症检查 1 2 3 4
视运动组织 复制几何图形 1 2 3 4
复制二维图形 1 2 3 4
拼 钉 盘 图 1 2 3 4
彩色积木设计 1 2 3 4
无色积木设计 1 2 3 4
拼 蝴 蝶 1 2 3 4
绘 钟 1 2 3 4
思维运作 范 畴 测 验 1 2 3 4 5
无 组 织 ROC 1 2 3 4 5 有 组 织 ROC 1 2 3 4 5
排 序 A 1 2 3 4
排 序 B 1 2 3 4
几 何 推 理 1 2 3 4
注意与集中 1 2 3 4
测验所需时间:
测验次数: 一次 二次或二次以上。
Loewenstein认知功能评定量表操作及评分标准一、使用说明1、使用LOTCA前,请仔细阅读以下对各项测试得描述以及正确得操作方法。
2、绝大部分测试项目得评分都就就是从1分(最低)到4分(最高),但以—F测试项除外:①三个物品分类测试项评分从1分(最低)到5分(最高);②两个定向测试项评分从1分(最低)到8分(最高)。
3、各项测试中,被测试对象与评定员应采取并排座位得方式,但以下测试项应采取面对面得座位方式:①空间知觉项与②动作运用项。
4、每个测试项结束后,评定员都应该问被测试对象:“此项就就是否已经完成?”然后再给被测试对象打分。
评定表格上每项测试项后面得空白用以填写备注。
5、脑损伤得病人容易疲劳。
疲劳时有些病人会自行表达出来,但也有些无法意识到自身疲劳。
因此,评定员如果发现被测试对象出现动作变缓或者不安,应暂停测试,等过些时间再继续评定。
评定结束时,评定员应该记录评定所需要得时间以及就就是否分次完成评定。
6、评定员应根据整个评定过程中对被测试对象得观察,客观评价出其注意力与专注力得水平。
二、评分标准A、定向如果被测试对象得理解能力有问题(如感觉性失语),则不能进行此项评定。
如果被测试对象得理解力良好而只就就是表达困难,可以让其由评定员提供得多项选择中选择“就就是”或“不就就是”得回答。
1、地点定向(0P)方法:评定员就下列问题向被测试对象提问。
(1)您现在就就是在什么地方?(2)我们现在在哪个城市里?(3) 您住在哪里?您得准确住址就就是哪里?(4)来这里之前您在什么地方呆过?对于语言或记忆障碍得病人可以使用多项选择。
评定员提出3个选项供被测试对象选择,其中包含一个正确答案。
评分:被测试对象每答对一个问题,得2分:如果在给予多项选择后才能答对,得1分。
最低得分:1分(全部回答错误,或在给出多选项后只答对一题):最高得分:8分(无需给出任何选项,全部题目回答正确)。
2、时间定向(0T)方法:评定员就下列问题向被测试对象提问。
精神分裂症常用的成套神经心理评估工具发布时间:2021-09-02T15:13:55.383Z 来源:《中国结合医学杂志》2021年8期作者:刘炜[导读] 精神分裂症是精神科常见的重型精神疾病,普遍存在广泛的认知功能损害,给患者的工作生活造成了极大的障碍刘炜北京大学第六医院北京 100191北京大学精神卫生研究所北京 100191【摘要】精神分裂症是精神科常见的重型精神疾病,普遍存在广泛的认知功能损害,给患者的工作生活造成了极大的障碍。
有效的认知评估工具对于精神分裂症的认知评估至关重要,对于疾病治疗及患者的功能恢复同样具有重要的意义。
本文对目前常用的精神分裂症成套神经心理评估工具进行综述。
【关键词】精神分裂症;认知功能损害;神经心理测验精神分裂症是一组病因未明的精神病,多起病于青壮年,具有感知、思维、情感、行为等多方面的障碍和精神活动的不协调。
病程多迁延,反复发作,预后较差 [1]。
20世纪70年代初,Gallhofer首先提出精神分裂症除了阳性症状和阴性症状外,还存在认知功能障碍[2]。
认知功能障碍是精神分裂症的核心症状之一,包括神经认知和社会认知两个方面,患者在其他精神病性症状出现之前就会出现认知功能受损,且贯穿于疾病全程[3]。
国外研究发现,85%的精神分裂症患者存在认知功能损害,主要表现在信息处理速度、学习、记忆力、注意力、推理能力、语言流畅性、执行功能及社会认知等多个方面[4-6]。
国内研究者对于不同疾病期的精神分裂症患者研究发现,精神分裂症患者在各项认知功能评估中的表现均差于正常人群,在注意/警觉性、精细运动能力、学习能力、工作记忆、信息处理速度、言语流畅性、推理和问题解决、执行功能以及社会认知等方面存在广泛的认知功能受损[7-10]。
认知功能涉及记忆、注意、语言、视空间、执行功能、计算和理解判断等多个认知方面[11-12]。
认知功能损害对于患者的治疗依存性、社会功能、人际交往等方面会产生严重的不良影响,且会影响患者的长期预后。
Loewenstein认知功能评定量表操作及评分标准一、使用说明1.使用LOTCA前,请仔细阅读以下对各项测试的描述以及正确的操作方法。
2.绝大部分测试项目的评分都是从1分(最低)到4分(最高),但以—F测试项除外:①三个物品分类测试项评分从1分(最低)到5分(最高);②两个定向测试项评分从1分(最低)到8分(最高)。
3.各项测试中,被测试对象和评定员应采取并排座位的方式,但以下测试项应采取面对面的座位方式:①空间知觉项和②动作运用项。
4.每个测试项结束后,评定员都应该问被测试对象:“此项是否已经完成?”然后再给被测试对象打分。
评定表格上每项测试项后面的空白用以填写备注。
5.脑损伤的病人容易疲劳。
疲劳时有些病人会自行表达出来,但也有些无法意识到自身疲劳。
因此,评定员如果发现被测试对象出现动作变缓或者不安,应暂停测试,等过些时间再继续评定。
评定结束时,评定员应该记录评定所需要的时间以及是否分次完成评定。
6.评定员应根据整个评定过程中对被测试对象的观察,客观评价出其注意力和专注力的水平。
二、评分标准A.定向如果被测试对象的理解能力有问题(如感觉性失语),则不能进行此项评定。
如果被测试对象的理解力良好而只是表达困难,可以让其由评定员提供的多项选择中选择“是”或“不是”的回答。
1.地点定向(0P)方法:评定员就下列问题向被测试对象提问。
(1)你现在是在什么地方?(2) 我们现在在哪个城市里?(3) 你住在哪里?你的准确住址是哪里?(4) 来这里之前你在什么地方呆过?对于语言或记忆障碍的病人可以使用多项选择。
评定员提出3个选项供被测试对象选择,其中包含一个正确答案。
评分:被测试对象每答对一个问题,得2分:如果在给予多项选择后才能答对,得1分。
最低得分:1分(全部回答错误,或在给出多选项后只答对一题):最高得分:8分(无需给出任何选项,全部题目回答正确)。
2.时间定向(0T)方法:评定员就下列问题向被测试对象提问。
Loewenstein认知功能评定量表操作及评分标准一、使用说明1.使用LOTCA前,请仔细阅读以下对各项测试的描述以及正确的操作方法。
2.绝大部分测试项目的评分都是从1分(最低)到4分(最高),但以—F测试项除外:①三个物品分类测试项评分从1分(最低)到5分(最高);②两个定向测试项评分从1分(最低)到8分(最高)。
3.各项测试中,被测试对象和评定员应采取并排座位的方式,但以下测试项应采取面对面的座位方式:①空间知觉项和②动作运用项。
4.每个测试项结束后,评定员都应该问被测试对象:“此项是否已经完成?”然后再给被测试对象打分。
评定表格上每项测试项后面的空白用以填写备注。
5.脑损伤的病人容易疲劳。
疲劳时有些病人会自行表达出来,但也有些无法意识到自身疲劳。
因此,评定员如果发现被测试对象出现动作变缓或者不安,应暂停测试,等过些时间再继续评定。
评定结束时,评定员应该记录评定所需要的时间以及是否分次完成评定。
6.评定员应根据整个评定过程中对被测试对象的观察,客观评价出其注意力和专注力的水平。
二、评分标准A.定向如果被测试对象的理解能力有问题(如感觉性失语),则不能进行此项评定。
如果被测试对象的理解力良好而只是表达困难,可以让其由评定员提供的多项选择中选择“是”或“不是”的回答。
1.地点定向(0P)方法:评定员就下列问题向被测试对象提问。
(1) 你现在是在什么地方?(2) 我们现在在哪个城市里?(3) 你住在哪里?你的准确住址是哪里?(4) 来这里之前你在什么地方呆过?对于语言或记忆障碍的病人可以使用多项选择。
评定员提出3个选项供被测试对象选择,其中包含一个正确答案。
评分:被测试对象每答对一个问题,得2分:如果在给予多项选择后才能答对,得1分。
最低得分:1分(全部回答错误,或在给出多选项后只答对一题):最高得分:8分(无需给出任何选项,全部题目回答正确)。
2.时间定向(0T)方法:评定员就下列问题向被测试对象提问。
Loewenstein 认知功能评定量表操作及评分标准、使用说明1.使用LOTCA 前,请仔细阅读以下对各项测试的描述以及正确的操作方法。
2 •绝大部分测试项目的评分都是从1分(最低)到4分(最高),但以一F测试项除外:①三个物品分类测试项评分从1分(最低)到5分(最高);②两个定向测试项评分从1分(最低)到8分(最高)。
3•各项测试中,被测试对象和评定员应采取并排座位的方式,但以下测试项应采取面对面的座位方式:①空间知觉项和②动作运用项。
4 •每个测试项结束后,评定员都应该问被测试对象:“此项是否已经完成?”然后再给被测试对象打分。
评定表格上每项测试项后面的空白用以填写备注。
5•脑损伤的病人容易疲劳。
疲劳时有些病人会自行表达出来,但也有些无法意识到自身疲劳。
因此,评定员如果发现被测试对象出现动作变缓或者不安,应暂停测试,等过些时间再继续评定。
评定结束时,评定员应该记录评定所需要的时间以及是否分次完成评定。
6•评定员应根据整个评定过程中对被测试对象的观察,客观评价出其注意力和专注力的水平。
二、评分标准A .定向如果被测试对象的理解能力有问题(如感觉性失语),则不能进行此项评定。
如果被测试对象的理解力良好而只是表达困难,可以让其由评定员提供的多项选择中选择“是”或“不是”的回答。
1地点定向(0P)方法:评定员就下列问题向被测试对象提问。
(1)你现在是在什么地方?(2)我们现在在哪个城市里?(3)你住在哪里?你的准确住址是哪里?(4)来这里之前你在什么地方呆过?对于语言或记忆障碍的病人可以使用多项选择。
评定员提出3个选项供被测试对象选择,其中包含一个正确答案。
评分:被测试对象每答对一个问题,得2分:如果在给予多项选择后才能答对,得1 分。
最低得分:1 分(全部回答错误,或在给出多选项后只答对一题):最高得分:8分(无需给出任何选项,全部题目回答正确)。
2.时间定向(0T)方法:评定员就下列问题向被测试对象提问。
(完整版)认知功能成套测验操作手册-CAL-FENGHAI.-(YICAI)-Company One1认知功能成套测验操作手册主编:邹义壮参编人员:王健、崔界峰、陈楠、谭云龙、高文静、张东、谭淑平、邹小岱、段京辉目录第一节连线测验 (3)第二节符号编码 (4)第三节言语记忆 (7)第四节空间广度 (9)第五节数字序列 (11)第六节迷宫 (13)第七节视觉记忆 (15)第八节语义流畅性 (17)第九节情绪管理能力测验 (19)第十节持续操作测验(CPT) (21)第十一节伦敦塔 (23)第十二节Stroop色词测验 (26)第十三节木块图 (28)第十四节数字广度 (33)第十五节言语记忆(BACS版本) (35)第十六节代币运动 (37)第十七节语义流畅性(BACS版本) (39)第十八节字词流畅性 (41)第十九节词汇记忆测验(WMT) (43)词汇记忆测验(视觉) (43)词汇记忆测验(听觉) (46)第二十节威斯康星卡片分类测验(WCST) (49)第二十一节瑞文推理测验(Raven) (50)第二十二节 UCSD基于任务的技能评估 (51)(UPSA-B)中文修订版 (51)附录视觉空间记忆(BVMT-R)具体评分标准及示例 (56)BVMT-R评分常见问题 (60)附表A:BVMT-R评分示例 (61)第一节连线测验方法:这个测验考察视觉扫描和视觉运动的轨迹,反映被试的信息处理速度。
要求被试按照从小到大的顺序画线,将答题卡上的数字连接起来。
完成这个测验大约需要3分钟。
测验指导语:呈现答题卡上的练习,说,“请你画线将这些数字连起来,要按照从小到大的顺序,要尽量快,又要正确。
”主试可以提示被试开始和结束的数字,说:“你看,在数字1上面有一个‘起’字,说明你应该从这个数字开始。
按照从小到大的顺序,1之后应该是2,你要画一条线将它们连起来。
就这样,从1到2,从2到3,以此类推。
数字8是这里面最大的数字,所以它上面有一个‘止’字,说明这是你最后选择的数字。
LOTCA认知功能的成套测验认知功能是⼈体⼤脑⾼级机能的重要功能之⼀,是现代康复医学研究的重点问题,认知功能是⼈们感知外周世界,适应客观环境的重要条件。
当某些伤病因素,如颅脑外伤,脑卒中等,损伤脑组织后常可造成患者的认知功能障碍,进⽽导致患者对外界环境的感知和适应困难,使其发⽣⽣活和社会适应性的障碍,难以独⽴⽣活和⼯作。
在临床上对认知功能的评定和对认知障碍的治疗,是⼀项难度较⼤的⼯作,需时也较长。
80年代以来以⾊列专家研究了⼀种新的脑认知功能成套测验,并随之作了⼤量⼯作,加以完善。
⽅法较严谨,可充分反映脑的认知功能,且操作较简单,费时较少,⾯世后很快在美国、加拿⼤等多个国家获得应⽤推⼴,临床反映良好,较受欢迎,现将有关情况介绍于后。
1 认知的概述1.1 认知的定义认知是⼀种⼈们了解外界事务的活动。
即知识的获得、组织和应⽤过程,它也是⼀个体现机能和⾏为的智⼒过程。
认知是⼈们适应周围环境以⽣存的必要条件。
⼈的认知⼀般包括:认识、组织、同化和处理外环境信息的能⼒。
另外,也有⼈指出认知就是⼈类适应于周围环境的才智。
具体来说,认知是⼀种思想过程,它包含有注意、知觉、思维及记忆等[1]。
总之,认知是⼈们为了适应环境的需要⽽获得和应⽤信息的个体能⼒。
1.2 认知的内容1.2.1 知觉知觉是发现信息的能⼒,它是认识能⼒的第⼀步,是⼀种脑的⾼级机能。
知觉与⼈类个体有关,它依赖感知者的经验和知识⽔平。
知觉包括所有的感觉机能如:视觉、空间感觉、听觉、触觉等。
知觉功能中最重要的是视觉识别事物的特征以及各特征之间的相互关系。
1.2.2 视运动组织这种能⼒⼜称构筑能⼒,是感知者的知觉能⼒和运动反映相结合的表达。
它包括画图、摹仿、构造或装配物件等。
如果此种功能障碍,患者将难以完成ADL(⽇常⽣活活动)及任何复杂的⽇常活动。
1.2.3 思维运作思维运作是概念形成和学习的过程,⽽且包括对外界指令所表达信息的归纳和相互关系的分析能⼒,按照特殊情况判定信息含义、信息关联、信息结果,并据此来解决问题。
精神分裂症认知功能简明成套测评量表(中文版,BACS)信度、效度研究郝世胜;王惠玲;张静静;刘璇;刘忠纯;王高华【期刊名称】《精神医学杂志》【年(卷),期】2009(22)3【摘要】目的对精神分裂症认知功能简明成套测评量表(中文版,BACS)的信度、效度进行测试.方法选取56例符合CCMD-3诊断标准的新近住院精神分裂症和分裂样精神障碍患者进行精神分裂症认知功能简明成套测评量表(中文版,BACS)评测,并对所获资料进行因子分析和信度分析法.结果①因子分析法显示KMO统计量为0.820,Bartlett球形检验,X2=102.430,P<0.01,主成分分析可将其分为3因子.②各个分测验评分之间的相关系数在0.126~0.582之间,除了伦敦塔和语义流畅性之外,其他均具有显著相关性.③标准化Cron-bach α=0.81.④A、B版本亚表之间的相关性在0.736~0.968之间,均具有显著性.结论精神分裂症认知功能简明成套测评量表(中文版,BACS)具有较好的信度、效度,是一种较好的精神分裂症认知功能评测工具,适合汉语地区临床应用.【总页数】4页(P170-173)【作者】郝世胜;王惠玲;张静静;刘璇;刘忠纯;王高华【作者单位】430060,武汉,武汉大学人民医院精神卫生中心;武汉大学人民医院精神卫生中心;430060,武汉,武汉大学人民医院精神卫生中心;430060,武汉,武汉大学人民医院精神卫生中心;430060,武汉,武汉大学人民医院精神卫生中心;430060,武汉,武汉大学人民医院精神卫生中心【正文语种】中文【中图分类】R749.3【相关文献】1.阿尔茨海默病生命质量测评量表(QOL-AD)中文版信度和效度分析 [J], 张慧敏;艾永梅;吴燕萍;贸润莲;高建伟;王晓成;宋平平;高彩虹;邢敏2.中文版成套神经心理测验的信度和效度研究 [J], 刘园园;王涛;李霞;李冠军;苏宁;肖世富3.中文版护理院患者安全文化测评量表的信度与效度分析 [J], 肖清平;喻秀丽;童立纺;凡芸;蔡泽中;邓德金;曹苏娟;王月清;赵庆华4.简明抑郁-幸福感量表中文版测评成年人的效度和信度 [J], 王鑫强;廖静怡;王静;张大均;刘明矾5.公众对癫痫患者态度测评量表中文版信度及效度分析 [J], 岳宗伟;岳志平;吴倩;舒怡;贺星惠;肖波;冯莉因版权原因,仅展示原文概要,查看原文内容请购买。
认知功能成套测验操作手册主编:邹义壮参编人员:王健、崔界峰、陈楠、谭云龙、高文静、张东、谭淑平、邹小岱、段京辉目录第一节连线测验 (3)第二节符号编码 (4)第三节言语记忆 (6)第四节空间广度 (7)第五节数字序列 (9)第六节迷宫 (11)第七节视觉记忆 (13)第八节语义流畅性 (15)第九节情绪管理能力测验 (16)第十节持续操作测验(CPT) (17)第十一节伦敦塔 (19)第十二节Stroop色词测验 (21)第十三节木块图 (22)第十四节数字广度 (26)第十五节言语记忆(BACS版本) (28)第十六节代币运动 (29)第十七节语义流畅性(BACS版本) (31)第十八节字词流畅性 (33)第十九节词汇记忆测验(WMT) (34)词汇记忆测验(视觉) (34)词汇记忆测验(听觉) (36)第二十节威斯康星卡片分类测验(WCST) (38)第二十一节瑞文推理测验(Raven) (39)第二十二节UCSD基于任务的技能评估 (40)(UPSA-B)中文修订版 (40)附录视觉空间记忆(BVMT-R)具体评分标准及示例 (43)BVMT-R评分常见问题 (45)附表A:BVMT-R评分示例 (46)第一节连线测验方法:这个测验考察视觉扫描和视觉运动的轨迹,反映被试的信息处理速度。
要求被试按照从小到大的顺序画线,将答题卡上的数字连接起来。
完成这个测验大约需要3分钟。
测验指导语:呈现答题卡上的练习,说,“请你画线将这些数字连起来,要按照从小到大的顺序,要尽量快,又要正确。
”主试可以提示被试开始和结束的数字,说:“你看,在数字1上面有一个‘起’字,说明你应该从这个数字开始。
按照从小到大的顺序,1之后应该是2,你要画一条线将它们连起来。
就这样,从1到2,从2到3,以此类推。
数字8是这里面最大的数字,所以它上面有一个‘止’字,说明这是你最后选择的数字。
”当被试选择错误时,要立刻提示被试,“你漏掉了这个数字(指出遗漏的数字)。
记住,要按照从小到大的顺序。
现在从这里开始(指给被试他最后一个选择正确的数字)。
”主试必须确认被试充分理解题目要求后,方可开始正式测验,说:“下面你将看到数字1到25,请像刚才那样将这些数字连起来,从数字1开始,要按照从小到大的顺序,要尽量快,又要正确。
”“现在开始。
”时限:300秒评分标准:记录被试完成时间和错误次数作为评分标准。
如果被试中途停止,要求他做完。
如果被试超时,则时间记作300秒,未在时限内完成的按错误计算。
第二节符号编码方法:该测验要求被试对照标准模板,将与不同符号配对的数字选出并填入空格。
根据90秒内填出的正确数字的数量,来计算被试的得分。
评分时,使用计分键对照被试答案,在被试答错的题目上要画圈标明。
最后用答题数减去错误数,算出被试的测验分。
测验指导语:指着答题卡上的标准模板对被试说:“请看,在上方的格子中,有一些符号和数字。
每个符号下面都有一个特定的数字。
”指着标准模板中的第一个符号及其对应的数字1,然后指着第二个符号及其对应的数字2,演示它们的对应关系。
指着10个位于粗黑线左边的练习项目,说:“再看这里,上面是一些符号,下面是空的。
请你按照上面的样子,在每个符号下面的空格中填上相应的数字。
就像这样。
”指着第一个示例,说:“这里是这个符号(指出标准模板中该符号对应的数字1),应该填上数字1。
像这样。
”(填入1)。
指着示例2,并说:“这里是这个符号(指出标准模板中该符号对应的数字5),应该填上数字5,像这样”(填入5)。
指着第三个示例,说:“这里是这个符号,应该填上数字2(指出标准模板中该符号对应的数字2),像这样(填入2)。
”在填好三个示例后,说:“好。
现在你把余下的空格填上。
做到粗线为止。
”如果被试在任一示例中填错,要马上纠正,并对照使用标准模板。
必要时给予帮助。
直到被试明白其含义后再继续。
在被试正确完成示例时,说“是的”或“正确”,加以鼓励。
在所有示例完成时,指着粗线右侧的第一个方格,说:“好,现在你已经知道怎么做了。
当我说开始时,你就继续做后面的。
(用手指划过第一行和第二行)做完一行,继续做下一行。
要按顺序,不要跳格。
要尽量快,又要正确。
如果你做错了,不要修改,继续做下面的。
直到我让你停为止。
听明白了吗?好,现在开始。
”点击“计时开始”键,开始测试。
如果被试要以逆向顺序完成测验,应提醒他要从每行的起始位置来进行,不要跳转。
如果被试遗漏了某项,或开始只做某一类题目(例如只做某一种符号的),要提醒他:“要按顺序。
不要跳格。
”指着被遗漏的第一项,说:“接下来应做这个。
”除了提醒被试继续外,不要提供任何帮助。
计时90秒,说“好,时间到。
请停止。
”时限:90秒评分标准:在90秒内正确填充的数字,每完成一个记1分。
注意前面的10个练习不算作记分项。
不按顺序完成的题目不记分。
最高分:110分第三节言语记忆方法:这个测验主要考察被试的言语记忆和学习能力。
测验开始后,让被试听计算机读12个词,然后让他们尽可能多的回忆出来,并记录他们说出的正确的词。
整个测验过程要重复3次。
完成整个测验大约需要5分钟。
记录过程中,如果被试询问自己是否已经说过某个词(例如:“我已经说过绵羊了吗?”),你可以回答他。
但是如果被试询问某个词是否在组中(例如:“绵羊是在组中吗?”),你应该说你不能回答,但可以询问被试是否要把这个词作为一个答案。
测验指导语:一试:“下面,我要念一些词,请你仔细听。
我念完以后,你要把记住的词都说出来。
不必按顺序,记得什么,就先说什么。
听明白了吗?好,现在开始。
”读词结束后,说:“现在,请您回答。
”如果被试没有主动开始重复词汇,你可以说:“好。
现在尽可能多地说出你记住的词。
”记录下被试的答案后开始二试。
二试:“下面,我再念一遍,请你仔细听。
和刚才一样,我念完以后,你要把记住的词都说出来,不必按顺序,记得什么,就先说什么。
”三试:“再试一次。
”评分标准:记录被试正确回忆出的词,每完成一个记一分,重复词语不记分。
三试的分数相加为总分。
最高分:36分第四节空间广度方法:空间广度测验包括正序测验和倒序测验两部分。
在这两个分测验中,触摸屏上会显示10个蓝色方块,计算机将按照一定的顺序点击它们。
要求被试按相同顺序重复点击的就是正序测验。
要求被试按相反顺序重复点击的就是倒序测验。
完成本测验大约需要10分钟左右。
注意这两个分测验需要独立施测。
即使被试在正序测验中得0分,也要进行倒序测验。
测验中的每个题目都要进行两次不同的试验。
无论一试的结果正确与否,都要继续进行二试。
终止标准:任一题的一试和二试均得0分就终止测验。
正序测验:让被试注意这些方块,说:“请您注意,屏幕上有10个蓝色方块,你要照着我来做,按照和我同样的顺序用手在屏幕上按一遍。
”让被试完成一个示例,然后说:“好。
现在开始。
”测验开始后,屏幕上会出现手指按移动的顺序点击这些方块,要求被试以同样的顺序也按一遍。
倒序测验:“下面,请你按照相反的顺序按。
”让被试完成一个示例。
然后说:“好。
现在开始。
”评分标准:点击顺序完全正确得1分。
点击的方块多、缺或顺序有误,得0分。
正序测验最高分:16分倒序测验最高分:16分总分最高分:32分第五节数字序列方法:这个测验主要是考察被试的操作记忆能力。
测验中会给被试听一组数字(如936),然后要求他们按从小到大的顺序重复该数字组中的每一个数字,以正确回答的数目作为评分标准。
在测验过程中,这些数字组的长度会不断增加。
完成本测验大约需要5分钟左右的时间。
如果被试对两个数字的数字组的回答是错误的,立即申明“不,你需要按照由小到大的顺序说出这些数字,所以正确的答案应该是[给出正确答案]”。
注意只能对两个数字的数字组提供反馈。
如果被试显然使用了一个错误的规则,比如将数字按从大到小的顺序说出,你应当说:“记住,你应该按照从小到大的顺序告诉我这些数字。
”测验指导语:“现在我要说一些数字。
请你仔细听,我说完以后,你要按照从小到大的顺序重复一遍。
记住,要按照从小到大的顺序重复。
”“举个例子,如果我说5,1,7,那么正确的答案就是1,5,7,因为要按照从小到大的顺序。
如果我说4,3,8,那正确答案是什么呢?”如果被试回答正确,就说:“好,因为3是最小的数字,而4是较大的数字,8是最大的数字。
”如果被试回答不正确,就说:“不,答案是3,4,8,因为3是最小的数,4是较大的数,而8是最大的数字。
”(要确定被试在开始之前已经理解了从小到大的顺序的意思)。
“你还有什么问题吗?(回答被试提出的任何问题)一定要听仔细,等我将所有数字全部读完你再回答,因为数字组会越来越长。
”确认被试理解后,说:“现在开始。
”终止标准:如果一个等级中的所有项目都失败,就停止测试。
评分标准:回答正确记1分。
错误记0分。
最高分:28分第六节迷宫方法:这个测验的目的是评估被试的预见能力、计划能力以及对冲动的控制能力,这些都是推理和问题解决能力的组成部分。
该测验要求被试画出迷宫中从入口到出口的通路。
所画的线要符合要求,不能与迷宫原有的线段交叉,也不能在拐角上抄近路。
一般被试大约10分钟左右即可完成。
如果被试所画的线不符合要求(如穿越原有线段的长度超过6.4mm,或是抄近路穿越了某个拐角,且距离拐角顶点的距离超过6.4mm),要立即让他停止,在错误处用斜线作标记,并引导被试回到他开始画错的位置,让他从这里重新开始。
如果被试迅速地完成了迷宫测验,而主试还没来得及纠正他(这种情况大多发生在简单的迷宫测验中),就不要再让他们停止或是回头去改正自己的错误,只要在错误点上做出标记就可以了。
测验中,不允许对迷宫进行旋转。
被试可以使用手指比划或者凭想象找到走出迷宫的通路后再开始画,但主试在宣布“开始”后就要计时。
如果被试没有从“入口”位置开始画,要立刻让他停止,并指给他“入口”的位置。
如果被试询问是否可以原路返回,说:“是的。
你可以从刚才画的路线上返回,但注意笔尖不要离开纸面。
”注意:走回头路不算错误。
当被试走向死胡同时,不要给他们提示。
但如果被试走到死胡同后不愿意继续完成迷宫测验,主试要说:“再试一次,看你能否走的出来。
”如果被试依然拒绝尝试,就记录他走到这里所用的时间,给他的答案记零分,然后开始下一张迷宫图。
测验指导语:迷宫A“下面,请你从迷宫的‘起点’开始,画一条线走到‘终点’。
画的越快越好,尽量不要走到死胡同里。
你要沿着迷宫的路径画,不要压线,特别是在拐角处。
一旦开始画了,你的笔就不能再离开纸面。
听明白了吗?”确保被试理解题意后,开始计时。
如果被试在完成过程中多次画错,主试要用不同颜色的笔画出正确的路线作为示范。
然后要求被试再次完成迷宫A,如能完成给1分,否则给0分。
迷宫B-G对迷宫B到G,说:“再给你一个迷宫。