办事处党政办公室职责和工作事项党政办公室职责和工作事项
- 格式:doc
- 大小:102.50 KB
- 文档页数:20
党政综合办公室职责一、职责概述党政综合办公室是党政机关的重要职能部门,负责协助党政领导层开展工作,提供综合性的行政支持和服务。
其职责包括协调、组织、指导和监督党政工作的开展,保障党政决策的顺利实施,提高工作效率和管理水平。
二、具体职责1. 协调党政工作党政综合办公室负责协调党政工作的开展,与各部门、单位进行沟通,推动工作的协同进行。
根据党政领导层的要求,组织召开会议、座谈会等,协调解决工作中的重大问题和矛盾,确保各项工作顺利进行。
2. 催促工作落实党政综合办公室负责催促各部门、单位落实党政决策和工作要求,确保工作的及时、准确、完整地落实。
通过制定工作计划、督查检查、评估考核等方式,推动工作的落地落实,提高工作效果和质量。
3. 组织会议活动党政综合办公室负责组织召开党政会议和活动,包括党委会、政府会议、党政联席会议等。
具体工作包括会议筹备、议题准备、会务安排、会议记录等,确保会议的顺利进行,保证会议决策的有效实施。
4. 管理文件资料党政综合办公室负责管理党政机关的文件资料,包括采集、整理、归档等工作。
确保文件的安全性、完整性和准确性,提供便捷的文件查询和使用服务,保障党政决策的科学性和规范性。
5. 协助领导工作党政综合办公室负责协助党政领导层开展工作,包括安排领导日程、接待来访人员、协调领导出访等。
为领导提供必要的信息和资料支持,协助领导完成各项工作任务,提高领导层的工作效率和形象。
6. 组织宣传工作党政综合办公室负责组织和协调党政机关的宣传工作,包括新闻发布、宣传报导、媒体关系维护等。
通过有效的宣传措施,提高党政机关的形象和声誉,增强社会各界对党政工作的理解和支持。
7. 开展综合管理党政综合办公室负责开展综合管理工作,包括人事管理、财务管理、物资管理等。
制定和实施相关制度和政策,提供相应的服务和支持,保障党政机关的正常运转和工作顺利开展。
8. 执行其他任务党政综合办公室还承担党政领导层交办的其他任务,包括调研调查、信息报送、协助处理突发事件等。
街道办事处各部门工作职责篇一:街道办事处职能及设置街道办事处职能及设置街道党工委职责:负责宣传贯彻党的路线、方针、政策和国家法律法规,执行上级党委的决定和命令;负责对街道办事处实施政治、思想和方针政策的领导;负责街道的思想政治工作和精神文明建设;负责街道社会治安综合治理工作;负责街道党风廉政建设;负责街道干部工作;负责社区基层党组织和街道机关支部的建设;负责对社区工青妇群众组织的领导;负责街道党的统战工作;负责社区和机关党员教育管理工作;负责街道武装部工作及完成区委交办的其他工作任务。
街道办事处职责:街道办事处是区人民政府的派出机关,受区人民政府领导,依据法律、法规的规定,在本辖区内行使相应的政府管理职能。
具体为:指导、帮助社区居委会开展组织建设、制度建设和其它工作;负责本辖区社区建设、管理和服务工作;做好社会救助和其他社会保障工作;执行本辖区内经济和社会发展计划、财政预算,管理本辖区内的社会事务管理、劳动和社会保障、计划生育、环境保护、文化、卫生、安全生产、计划生育等行政工作;负责维护本辖区内社会秩序稳定,做好社会治安综合治理和人民调解工作;维护老年人、未成年人、妇女、残疾人等的合法权益;开展拥军优属,做好国防动员和兵役工作;配合做好防灾救灾工作;向区人民政府反映居民的意见和要求,处理群众来信来访事项以及办理区人民政府交办的事项。
1、在街道党工委的统一领导下,行使区人民政府赋予的权力,负责本辖区的行政管理工作。
2、宣传和执行党的路线、方针、政策和国家的法律、法规,开展多种形式的社会主义精神文明建设活动。
3、依法参与城区建设和管理,协助搞好城市规划管理、市政公用设施管理、市容环境卫生管理、绿化美化、环境保护、城市防灾、预防和控制“非典型肺炎”等工作。
4、加强社会治安综合治理,做好外来人口管理、青少年教育和武装工作,维护社会安定团结。
5、积极做好社区建设,开展社区服务业,发展多元性的街道经济,不断壮大街道经济实力。
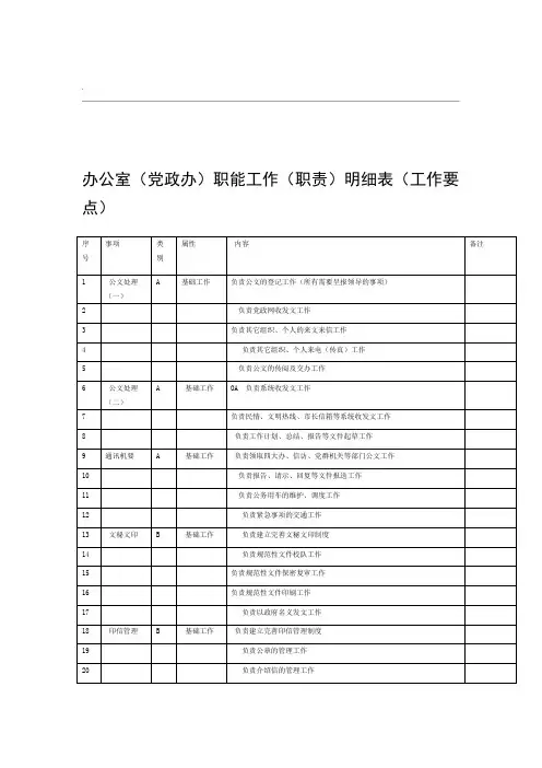
.办公室(党政办)职能工作(职责)明细表(工作要点)'. .'. .备注:类别按照工作难度、强度由高到低依次分为A、B、C三级办公室(党政办)职能分工说明'..一、办公室(党政办)主任牵头全面工作。
二、办公室(党政办)副主任每人需要牵头所有职能工作的一半(主任、副主任直接承担的工作除外)。
三、办公室(党政办)主任、副主任按照岗位职能,将直接承担办公室(党政办)部分职能工作。
四、办公室(党政办)主任、副主任选择直接承担职能工作后进行一般工作人员职能工作选择。
五、办公室(党政办)一般工作人员每人第一岗位需承担类别A 工作至少一项,类别B工作至少一项,类别C工作至少一项,依次类推。
第二岗位同上。
六、办公室(党政办)职能分工最终由分管领导,办公室(党政办)主任、副主任在根据个人自愿选择的基础上研究确定。
七、职能工作以分配完毕为原则,表中未列举的职能工作由办公室(党政办)主任指定工作人员承担。
八、职能工作分工为一般意义上分工,办公室(党政办)主任可根据相似相近及利于工作开展的原则指定工作人员承担其它职能工作。
九、职能工作分工原则上每年进行一次调整或者在工作人员有较大变动时调整。
'..办公室(党政办)负责人直管职能工作分解表X年X月X日'..关于进一步完善办公室(党政办)内部管理机制的建议因办公室(党政办)人事调整及其他特殊原因,内部管理存在一定混乱,按照集中力量办好事的原则,恳请局领导进一步完善办公室(党政办)内部管理机制,强化行政效能,推进工作开展。
相关建议如下:一、强化行政职能分工机制对办公室(党政办)职能工作进行详细梳理,按照具体职能工作的属性、难易等进行细化分类。
根据实际情况,每位普通工作人员承担3-4项职能工作,每位办公室(党政办)主任、副主任承担1-2项基础或主要职能工作。
实行职能工作双岗位制度,即每项职能工作配置两名工作人员,一般情况下由第一岗位工作人员承担职能工作。
党政综合办公室职责一、背景介绍党政综合办公室是党政机关中的重要职能部门,负责协助领导层开展工作,提供综合性的行政支持和服务。
本文将详细介绍党政综合办公室的职责和工作内容。
二、职责概述党政综合办公室的职责主要包括以下几个方面:1. 组织协调党政会议和重要活动的筹备工作;2. 负责党政文件的起草、印发和归档工作;3. 组织协调党政机关的日常工作,推动工作的顺利进行;4. 负责党政机关的机要工作,保障信息的安全和畅通;5. 承担党政机关的对外联络和接待工作;6. 开展党风廉政建设和反腐败工作;7. 负责党政机关的档案管理和保密工作。
三、具体职责详解1. 组织协调党政会议和重要活动的筹备工作党政综合办公室要负责组织协调党政会议和重要活动的筹备工作。
包括制定会议议程、组织会议材料的准备、会议场地和设备的安排等。
同时,还要负责会议的记录和整理,确保会议决议的及时传达和执行。
2. 负责党政文件的起草、印发和归档工作党政综合办公室要负责党政文件的起草、印发和归档工作。
具体包括收集、整理和研究相关资料,起草文件的初稿,并征求相关部门的意见和建议。
在文件最终确定后,负责文件的印发和归档工作,确保文件的及时传达和留存。
3. 组织协调党政机关的日常工作,推动工作的顺利进行党政综合办公室要组织协调党政机关的日常工作,推动工作的顺利进行。
具体包括制定工作计划和安排,协调各部门之间的合作,解决工作中的问题和矛盾,确保工作的有序进行。
4. 负责党政机关的机要工作,保障信息的安全和畅通党政综合办公室要负责党政机关的机要工作,保障信息的安全和畅通。
具体包括保密工作的组织和实施,信息的收集和分发,以及机要文件的保管和传递。
同时,还要负责网络和通信设备的管理和维护,确保信息的安全和畅通。
5. 承担党政机关的对外联络和接待工作党政综合办公室要承担党政机关的对外联络和接待工作。
具体包括与其他机关、企事业单位和社会组织的联系和沟通,组织和安排来访人员的接待工作,以及处理来访人员的意见和建议。
Word 文档仅供参考
党政办公室工作职责
1、协助党工委、办事处处理机关日常事务,综合协调各部门关系,传达党工委、办事处决策事宜。
2、对党的各项方针政策在李渡的贯彻执行情况进行调查研究,为街道领导提供决策依据。
3、负责信息、文秘工作,组织承办街道各类会议的会务工作。
4、负责对李渡执行区委、区政府决定的情况进行督促检查和办理催查(办)事宜。
5、负责机要保密工作。
6、负责目标管理工作。
7、负责行政执法工作。
8、负责机关行政后勤事务管理及安全管理工作。
9、负责承办共青团工作。
10、负责承办政协工作方面的具体事务。
11、完成党工委、办事处和上级交办的其他工作。
Word文档仅供参考,请修改后使用。
街道党政办工作职责篇一:街道党政办工作职责范文1、负责街道党工委、办事处日常工作的安排,组织召开街道党工委会议、行政会议、党政联席会议。
2、起草街道党工委、办事处的工作计划、工作总结、综合报告及其他文件。
3、督促检查街道各科室、各社区工作站贯彻执行上级党委、政府和街道党工委、办事处的指示精神。
4、负责街道办事处目标管理的制订、分解、督促检查和落实。
5、负责街道党工委、办事处文件的收发、传阅、催办、清缴等项工作。
6、负责信息和通讯报道工作。
7、根据街道党工委的工作部署,围绕街道办事处的中心工作,经常深入基层调研,指导和推动各项工作。
8、负责街道办事处的档案和保密工作。
9、做好街道党工委、办事处换届的组织准备工作及人大代表、政协委员的联络、提案、议案的处理工作。
10、做好上级和领导交办的各项工作。
11、协助领导抓好机关的行政事务管理和后勤保障工作。
12、负责街道办事处的报刊收发和印章、介绍信的使用管理,认真执行印信管理制度,不出漏洞。
13、负责做好机关值班和安全保卫工作。
14、负责处理街道办事处的文印工作。
15、负责街道办事处办公用品的管理发放及大小会议室的管理工作。
16、负责街道办事处的文化宣传及文体活动的安排。
17、协调配合各科室的工作。
18、组织抓好街道党建、干部教育、纪检、精神文明建设、道德建设、科教工作。
19、组织街道的政治理论教育和思想政治工作。
20、承办纪工委的各项工作。
21、抓好群团组织工作的开展。
22、加强廉政建设,切实向党工委、纪工委、办事处负责。
篇二:街道党政办工作职责1、负责协助街道党工委书记、办事处主任搞好综合协调工作;2、做好党工委、办事处决定事项的贯彻、落实、检查、督办工作;3、负责党工委、办事处有关文件、公文的起草及公文的核稿等文秘工作;4、负责上级各项调研任务的落实;5、负责党政办公会议及由党工委、办事处召开的会议的组织工作;6、承担政务信息及对外宣传工作;7、抓好信息员队伍的管理和培训;8、妥善保管、使用印章;9、负责机关公共事务管理及日常事务的接待工作;10、负责文书档案立卷归档管理以及文件收发、传阅工作;11、抓好文印室的管理服务,负责内外网的建设和管理工作;12、负责机关后勤总务工作及有关人员管理等工作;13、做好工、青、妇、关工委等工作;篇三:解放街道党政办工作职责负责街道党委、办事处的政策调研、决策辅助、综合协调、督促查办、信息上报、文书处理、档案管理、会议组织、对外接待、行政事务、后勤管理等工作;组织草拟综合性报告、政策性文件;组织制订和监督实施机关内部各项制度;承担纪检、组织、宣传、统战、人事劳动等职能及人大、工会、共青团、妇联的具体工作;负责贯彻执行国家有关财政法规和方针政策;负责编制和执行预决算计划,拓展筹资融资渠道,管理预算内外计划资金,负责监督指导街道直属事业单位的财务活动,监督街道本级财务收支情况;组织实施本街道财务、资金管理和盈余分配的监督审计;配合有关部门查处经济、统计等方面的违法案件;承办街道党委、办事处交办的其他工作。
党政办公室工作职责一、文秘服务1、承担主要领导讲话、发言等材料的撰写和修改工作;2、撰写主要领导交办的重要文稿、会议材料、工作汇报、调研文章等综合性材料;3、负责组织协调经开区重要规范性文件起草、审核、备案审查、清理、评估、理论研究等工作;4、参与经开区有关规章和管理办法的制订和修改工作;二、公文处理5、负责上级来文的登记、分发、清退、销毁工作;6、负责领导阅文服务、领导批示的传达工作;7、负责党工委、管委会及党政办文件校核、印制、管理工作;8、负责党政机关、企事业单位、社会团体及人民群众的来文、来电、来信、来访等办理工作;三、会务承办9、负责党工委会议、主任办公会议和主要领导召开的专题会议的议题收集审核和会议通知、会务筹办等工作,并及时整理编辑议事纪要;10、负责以党工委、管委会名义召开的各类综合性会议方案拟定、组织协调、会议通知、会场布置等会务工作;11、负责职工会议的筹办工作;12、负责党工委、管委会召开的重要会议的会议材料校核、分发、管理工作;13、负责指导相关部门承办好以党工委或管委会名义召开的专题工作会议、分管领导召开的专题会议;四、目标督查14、负责做好经开区目标督查领导小组的日常工作;15、负责经开区目标考核办法、考核细则制定、审核及统筹工作;16、负责市委、市政府下达目标的分解、落实、检查、考核工作;17、负责对重要会议决议、决定、重大决策、重要工作部署落实和主要领导交办事项贯彻落实情况的督查督办工作;五、舆论宣传18、负责拟制宣传工作计划,积极开展新区形象宣传工作;19、负责搞好与各新闻媒体的对接、协调工作;20、负责主要领导出席、参加的重要工作和辖区重大活动的宣传报道;21、负责经开区党政内网、外网、门户网站稿件编辑管理;22、负责各类媒体、网络论坛有关辖区网络舆情的正确引导和正面回贴;— 2 —23、负责规范和审定辖区广告、标语内容;24、负责党报党刊的征订和发行;六、接待联络25、负责考察交流活动、工作调研指导、上级检查考核等公务性接待的组织协调工作;26、负责重要公务性接待活动的方案制定、公务承办、联系联络工作;27、负责公务性接待的车辆、用餐、住宿安排等后勤保障工作;28、负责牵头做好主要领导外出考察学习、招商引资要求办公室人员参加时的随行服务保障工作;29、负责党工委、管委会要求由办公室承担的商务性接待工作;七、档案管理30、负责搞好党工委、管委会所形成各类资料的收集、整理、组卷归档、保管和利用工作;31、负责按程序做好档案的查阅、借阅及销毁工作;八、机要保密32、负责机要文件的收发、传阅、保管、保密、清退、销毁、归档等工作;33、负责机关通信和办公自动化设备的保密管理,加强辖区保密技术防范措施的监督、检查和指导;— 3 —34、负责保密宣传教育,对辖区有关涉密单位和工作人员进行保密培训和业务指导;九、通讯收发35、负责上班期间值班电话接听、记录、报告、处理等工作;36、负责机关报刊、杂志、信函的整理、分发;十、应急管理37、协助应急工作分管领导做好突发公共事件的预防预警、应急处置、信息发布、应急保障等工作;十一、党建工作38、按党工委要求,协助分管领导做好辖区党务工作,组织开展党内各项活动,搞好党的思想建设、组织建设、作风建设;十二、人事工作协助分管领导做好以下工作:39、负责经开区机构编制管理工作;40、负责科级以下干部职工的考察、考核、任免、调配、奖惩等工作;配合市委相关部门做好县处级干部的考察、考核、任免、调配、奖惩等工作;41、负责建立完善干部职工信息管理系统和人事工资管理系统,做好年报统计工作;42、负责做好干部职工转正、定级,工资晋级、晋档和人— 4 —员增减时的工资转移办理以及干部职工的离休、退休和退职工作;42、负责做好干部职工教育管理、岗位培训、学习交流等工作;十三、后勤保障43、负责统筹机关办公用品采购,协助财务处做好物资审核、发放、维修、保管等工作;44、负责搞好管委会办公区的行政管理,保证通讯和水、电、暖、气的供应,承担绿化保洁、机电设备和通信设施维修维护等服务工作。
街道办事处岗位职责清单街道办事处是城市基层政府的派出机构,承担着社会管理、公共服务、社区建设等重要职责。
为了明确各岗位的工作任务和职责,提高工作效率和服务质量,特制定以下街道办事处岗位职责清单。
一、党政综合办公室岗位职责1、负责街道党工委、办事处的日常工作安排和协调,做好上传下达、文件收发、档案管理等工作。
2、起草街道党工委、办事处的各类文件和报告,审核把关各部门起草的文件和材料。
3、组织筹备街道各类会议,做好会议记录和纪要的整理工作。
4、负责街道的宣传工作,包括新闻报道、信息发布、舆情监测等。
5、做好街道的人事管理、机构编制、工资福利等工作。
6、负责街道的后勤保障工作,包括办公用品采购、车辆管理、办公设施维护等。
二、经济发展办公室岗位职责1、制定和实施街道经济发展规划,推动经济增长和产业升级。
2、负责招商引资工作,为企业提供投资咨询和服务。
3、协助企业解决生产经营中的困难和问题,促进企业发展壮大。
4、统计和分析街道经济运行情况,提供经济数据和决策依据。
5、做好街道的税收征管和财务管理工作,确保财政收支平衡。
三、社会事务办公室岗位职责1、负责街道的民政工作,包括社会救助、优抚安置、老龄工作、残疾人工作等。
2、做好街道的劳动就业和社会保障工作,促进就业创业,落实社会保险政策。
3、组织开展社区教育、文化、体育、卫生等社会事业活动,丰富居民精神文化生活。
4、负责街道的计划生育工作,落实计划生育政策,提高人口素质。
5、指导和协调社区服务中心的工作,为居民提供便捷的公共服务。
四、城市管理办公室岗位职责1、负责街道的城市规划和建设管理工作,配合相关部门做好城市基础设施建设。
2、开展城市环境综合整治,治理违法建设、乱搭乱建、乱堆乱放等问题。
3、做好街道的园林绿化、环境卫生、市政设施维护等工作,提升城市形象。
4、加强对物业管理公司的监督和指导,提高物业管理水平。
5、处理居民关于城市管理方面的投诉和建议,维护社会稳定。
党政办公室工作职责职责一:党政办公室工作职责1.认真贯彻执行党的路线、方针、政策,及时了解全办贯彻党的路线、方针、政策和市、区、办事处决议和指示的执行情况,准确地向办事处领导如实反映,为科学决策提供依据。
2.负责有关文件、材料的起草印发工作。
3.承担机关机要、保密、信息、文印、档案治理和上下联络工作。
4.负责来往信函的处理,热情接待来办联系工作人员及其他来访人员。
5.负责机关的后勤保障和日常事务治理工作。
6.负责接收上下级及各科室报送的各类文件、材料,认真做好收文的登记、分发、呈批、催办、交卷、归档工作。
7.负责办事处下达各科室任务的督办、检查和有关工作情况的收集工作。
8.负责行政印鉴的治理和有关证明的出具。
9.负责考勤制度的落实。
10.负责群众体育活动的组织工作。
11.负责纪检、人大及政协联络、党建、宣传、精神文明建设、统战、老干部、工会、共青团、妇联、工商联等日常事务工作。
职责二:党政办公室工作职责1、在党委政府领导下,检查、督促、了解党的方针政策及重要工作打算的贯彻实施情况,负责重大咨询题归口报告,认真做好上情下达、下情上达。
2、负责安排党委会议和党委召集的各类会议,做好会前预备、会议记录和会后督查落实工作。
3、依照党委政府意见组织起草党委政府工作打算、报告、决定、总结等文件或材料。
4、负责安排各类办公会议和干部大会,做好会议记录,并协助分管领导督查会议决定事项的贯彻执行。
5、做好群众接待工作,做好干部的政治学习、宣传教育和思想政治工作。
6、负责信息、政务监督、值班安排、文书档案、报刊、信函收发、文印和机车治理工作。
7、负责车辆的调度安排、维护治理及安全保障等工作。
8、严格按照国家有关规定治理,做好机要事务处理和保密工作,坚决杜绝泄密事件的发生。
9、各种行政介绍信、证明信和其他函件、党政印章等的治理和使用。
10、处理办公室日常事务,做好办公室内部建设工作。
11、做好后勤接待保障工作,不断提高后勤服务质量。
办事处党政办公室职责和工作事项主要工作职责:1、积极参与政务。
做好上传下达,承上启下,内外联系,综合协调等工作。
起草或审核以街道工委、办事处名义行文的文件、材料。
调查研究,搞好有关工作的督查、落实。
2、管理机关事务,组织、安排街道机关的政治学习,协助做好思想政治工作。
抓好机关自身建设的各项规章制度的建立和落实。
3、负责街道组织、宣传等党建日常工作。
4、完成上级领导机关和本级领导交办的其他工作。
一、公文处理(一)工作内容通过机要、邮政、电传、网络等渠道收到或发出的公文、内刊、简报和其他文书材料的处理。
一般信件、报刊等材料由机关收发人员处理。
以本街道为收件人或发件人的文件、公函、电传、内刊等公文由办公室人员处理。
(二)工作程序1、收文处理程序(1)登记。
对来文逐件清理签收,分类登记,发现差错即刻查询。
(2)批办。
将登记后的公文附传阅单,并列传阅清单,送办公室主任批办,按照批办意见分送有关领导或科室传阅。
(3)交办。
领导对来文做出办理指示的,按照指示送有关股室办理。
(4)催办。
及时提醒领导阅示传阅文件;及时了解有关股室办理情况并向有关领导汇报。
(5)归档。
传阅完毕或办结的文件,连同传阅单一并收回归档。
2、发文处理程序(1)拟文。
街道主要领导或主管领导确定拟稿人员,提出拟稿要求。
拟稿人员起草后送交办领导审查,按领导审查意见修改。
(2)审查。
完成拟稿后,正式文件由办公室初审,再报主管领导审核签发;其他文件直接报主管领导审核签发。
(3)登记。
拟稿股室将签发的文稿按公文格式规范打印并校对,正式文件随领导签发稿送办公室编号、登记。
负责编号登记人员同时对文件格式进行审查。
(4)印刷用印。
拟稿股室或领导指定的股室将已经签发的文稿交付印刷,送办公室用印,印章管理人员对用印文件进行再审查。
(5)分发归档。
负责股室将文稿按要求文稿分发,领导签发的底稿并一份正式文件交办公室立卷归档;所有以本街道名义制发的公文由办公室保留一份电子档案。
党政办公室工作职责及管理制度1 党政办公室工作职责及管理制度一、工作职责1、办公室工作职责2、乡党政办公室副主任工作职责二、管理制度1、会议制度2、办会制度3、分文处理制度4、文件收发、传阅、管理制度5、文印管理制度6、文书档案管理制度7、印鉴管理制度8、信息报送制度9、网站管理制度10、保密制度11、督查制度12、公务接待制度13、财务管理制度14、办公设备管理制度15、办公用品管理制度16、车辆及驾驶员管理制度17、请示报告制度18、学习制度19、值班制度20、考勤制度一、工作职责(一)办公室工作职责1、围绕全乡中心工作,当好参谋助手,为各党组织贯彻执行党的路线、方针、政策提供综合服务。
2、负责全乡各类文件、乡党委、政府重要会议(乡书记办公会议、乡长办公会议、乡党代会、人代会)、乡党委、政府主要领导讲话稿的起草及乡党委、乡政府日常的文书处理。
3、负责对乡级机关各党委、站所、各村委会送交乡党委、政府的各类文件的文书处理工作。
4、围绕乡党委、政府中心工作和社会热点、难点问题,做好调查研究、综合分析,为乡党委、政府决策提供参考。
5、围绕乡党委、政府总体工作部署,负责重要信息的收集、整理、综合、传递和上报工作。
6、负责承办省、州、县委、县政府重大决策和重要工作部署落实情况的督促检查以及省、州、县委、县政府领导指示、批示的查办、催办工作;负责对乡党委、政府工作报告、乡党代会报告部署的工作任务进行分解立项督办;对书记办公会、乡长办公会等会议决定的事项进行督促检查。
7、负责乡党委、政府日常工作,做好全乡重要会议的统筹、乡党委、政府有关会议的筹备及乡党委、政府领导参加的重要活动的组织、安排、协调和联系等服务工作。
8、负责乡党委、政府班子会议的召集、协调等有关事宜。
9、负责乡党委、政府办公室队伍建设,抓好乡党委、政府办公室干部职工的教育、培训、培养工作,统筹、协调、组织全乡党委、政府办公室人员培训工作。
10、负责管理全乡党政系统机要和保密工作。
党政综合办公室职责一、概述党政综合办公室是党政机关中的综合职能部门,负责协助党政领导层开展工作,提供综合性的行政支持和服务。
本文将详细介绍党政综合办公室的职责和工作内容。
二、职责描述1. 组织协调工作党政综合办公室负责组织和协调党政领导层的工作,包括会议安排、日程管理、文件归档等。
具体工作包括制定工作计划和安排,安排会议议程,组织会议的召开和记录,协调各部门间的工作协作等。
2. 文件管理和信息报送党政综合办公室负责管理和归档重要文件和资料,确保文件的安全和保密。
同时,负责向上级党政领导层报送有关工作的信息和报告,提供决策参考。
3. 组织党务工作党政综合办公室负责组织党务工作,包括党员发展、党组织建设、党员教育等。
具体工作包括组织党员培训和学习,筹备和组织党员大会和党组织会议,协助党委开展党风廉政建设和反腐败工作等。
4. 统筹协调人事事务党政综合办公室负责统筹协调人事事务,包括人员招聘、人事档案管理、人事考核等。
具体工作包括制定人事管理制度和规定,组织编制和调整人员编制,协助进行人事考核和奖惩工作等。
5. 组织会议和活动党政综合办公室负责组织和协调各类会议和活动,包括内部会议、外事接待、庆祝活动等。
具体工作包括会议的筹备和组织,活动的安排和协调,会议纪要的撰写和归档等。
6. 宣传工作党政综合办公室负责组织和协调宣传工作,包括对外宣传、内部宣传等。
具体工作包括制定宣传计划和策略,组织宣传活动和发布宣传材料,管理宣传资料和媒体资源等。
7. 管理党政机关物资党政综合办公室负责管理党政机关的物资,包括办公用品、设备、车辆等。
具体工作包括采购和维护办公用品和设备,管理车辆使用和维护,确保物资的正常供应和使用。
8. 协助解决问题和处理突发事件党政综合办公室负责协助解决各类问题和处理突发事件,包括协调各部门间的矛盾和纠纷,处理突发事件的应急工作等。
具体工作包括调查研究,协调解决问题的方案,组织应急演练和处理突发事件等。
党政综合办公室职责党政综合办公室是党政机关中的重要部门,负责协助党政领导履行职责、协调各部门工作、提供综合管理服务。
本文将详细介绍党政综合办公室的职责和工作内容。
一、综合协调职责1. 负责组织协调党政领导的日常工作,协调各部门之间的关系,推动各项工作的顺利进行。
2. 负责组织召开党委会议、党政联席会议等会议,协调解决重大问题,推动工作落实。
3. 负责收集、整理、分析党政领导的信息,及时向党政领导汇报工作情况和重要信息。
4. 负责协调处理党政领导的日常事务,提供必要的支持和服务。
二、文件管理职责1. 负责制定和完善机关文件管理制度,确保文件的规范化、科学化管理。
2. 负责对机关文件进行登记、分发、传阅、归档等工作,确保文件的及时传递和存档。
3. 负责编制和发文工作,制定发文计划、审核发文稿件,确保文件的质量和效率。
4. 负责对文件的保密工作,确保机关内部信息的安全和保密。
三、会议组织职责1. 负责组织召开党委、政府会议和各类会议,制定会议议程、安排会议场地和设备。
2. 负责起草会议纪要和决议,及时向相关人员传达会议内容和决策要求。
3. 负责对会议的后续工作进行跟踪和督办,确保会议决策的落实和执行。
四、信息管理职责1. 负责建立和维护机关信息化系统,确保信息的安全、稳定和高效运行。
2. 负责收集、整理和分发党政领导的相关信息,提供决策参考和工作支持。
3. 负责组织开展信息技术培训,提高党政领导和工作人员的信息化素养。
4. 负责机关网站和宣传材料的编辑和发布,提升机关形象和宣传效果。
五、综合服务职责1. 负责机关内部的综合服务工作,包括办公用品的采购、设备的维护和维修等。
2. 负责接待来访人员,安排会议接待和相关活动,提供必要的接待服务。
3. 负责机关内部的安全管理工作,制定安全制度和应急预案,确保机关的安全稳定。
党政综合办公室作为党政机关的重要职能部门,承担着协调、统筹、服务的职责。
通过综合协调职责,能够确保党政领导的工作顺利进行;通过文件管理职责,能够保证机关文件的规范化和科学化管理;通过会议组织职责,能够促进会议决策的有效执行;通过信息管理职责,能够提供党政领导的决策参考和工作支持;通过综合服务职责,能够为机关内部提供必要的支持和服务。
党政办公室职责任务党政办公室职责任务党政办主任:党政办工作人员:1、负责制定教育、培训、管理、发展党员的工作规划并具体组织实施;负责组织建设的计划、总结、造册、报表、统计等工作;负责接转组织关系党费的收缴;负责干部管理的相关工作。
2、负责人才开发、考核、培训、任免、奖惩、辞职(退)、辞(解)聘、工资、福利、职称评定、干部(编制)统计、考工定级、机构编制等相关工作。
3、对股级(含)以下党员、干部遵纪守法情况进行监督抓好党风廉政建设;对村(社区)班子成员履行职责和遵纪守法情况、村务公开情况进行监督受理群众来信来访和举报。
4、思想政治工作、精神文明建设、文化事业发展、组织理论学习、加强对内对外宣传引导正确的社会舆论。
5、开展国防教育、作好征兵和战备工作;负责民兵教育、训练管理组织民兵抢险救灾、协助维护社会治安;协助做好退伍军人和烈军属优抚工作。
6、组织建设、会员发展开展工会活动负责有关资料报表等日常工作。
7、组织、动员妇女参与经济建设和社会发展代表和维护妇女儿童合法权利促进男女平等。
8、基层组织建设、队伍建设;开展青少年文化活动农村青少年增收成才行动法制宣传教育维护青少年合法权益。
9、加强民主法制建设开展普法宣传;督查、指导、协调社会治安综合治理工作;建立健全群防群治网络及时开展纠纷排查消除隐患;负责见义勇为的材料报批及基金的募集。
10、负责机关考勤、环境卫生、财务管理、安全、保卫、值班、后勤等日常事务。
11、宣传、贯彻统战方针、政策负责党外人士、非公有制经济、民族宗教、对台侨务工作。
12、履行乡镇人民代表大会闭会期间人大的日常工作。
13、贯彻落实县政协讨论通过的决定、决议;发挥政协委员参政议政作用参加政协组织的学习、培训、调研、视察等相关工作和活动收集反映社情民意。
14、督查督办重大工作和决策落实情况;督查有关文件、材料的撰写和上报工作。
15、受理群众来信来访分析信访动态并提出对策、建议对重大问题及时报告妥善处理。
党政综合办公室职责标题:党政综合办公室职责引言概述:党政综合办公室是党政机关中起到协调、联络、服务和管理职能的重要部门。
其职责涵盖了多个方面,旨在提高党政机关的工作效率和服务质量。
本文将详细介绍党政综合办公室的职责内容。
一、协调党政工作1.1 协调党政文件的起草和审批工作,确保文件的合法性和规范性。
1.2 协调党政会议的组织和安排,保障会议的顺利进行和决策的有效执行。
1.3 协调党政部门之间的沟通与协作,促进工作的协同推进和资源的共享。
二、联络外部关系2.1 联络党政机关与其他单位、组织的合作与交流,促进资源共享和合作发展。
2.2 联络社会各界的意见和建议,及时反映和解决问题,维护党政机关的形象和声誉。
2.3 联络外事活动和对外交流,推动党政机关在国际舞台上的影响力和地位。
三、提供行政服务3.1 提供行政支持和服务,包括文件传递、资料整理、会议安排等。
3.2 提供人事管理和绩效考核服务,协助党政机关做好人材队伍建设和管理工作。
3.3 提供财务管理和资金审批服务,确保党政机关的经费使用合规和透明。
四、管理机构运行4.1 管理党政机关的日常事务,包括办公用品采购、设备维护等。
4.2 管理党政机关的信息化建设和数据管理,确保信息安全和数据共享。
4.3 管理党政机关的安全保卫和应急预案,确保机构运行的稳定和安全。
五、推动改革创新5.1 推动党政机关的改革创新,提出建议和方案,促进机构的优化和效率的提升。
5.2 推动党政机关的科学决策和政策落实,促进工作的创新和成果的实现。
5.3 推动党政机关的文化建设和精神风貌,营造和谐、进取的工作氛围。
结论:党政综合办公室作为党政机关的重要部门,承担着协调、联络、服务和管理等多方面的职责。
通过不懈努力和创新实践,党政综合办公室将为党政机关的发展和工作提供有力支持,推动党政事业不断向前发展。
党政综合办公室职责引言概述:党政综合办公室作为党政机关的重要部门,承担着多项重要职责。
其职责涉及党务、政务、行政管理等多个方面,对于保障党政机关的正常运转和高效工作起着关键作用。
本文将从五个大点来阐述党政综合办公室的职责,包括文件管理、会议组织、信息传递、协调联络和行政事务管理。
正文内容:1. 文件管理:1.1 起草、审核和协调各类文件,确保文件的合规性和规范性;1.2 组织文件的归档、存档和检索工作,保证文件的安全性和便捷性;1.3 跟踪和催促文件的执行情况,及时反馈和报告重要事项;1.4 协助领导履行文件签署和审批职责,确保文件的及时发布和有效执行;1.5 提供文件咨询和解答,为其他部门提供文件管理的指导和支持。
2. 会议组织:2.1 组织召开重要会议,制定会议议程和安排会议日程;2.2 协调会议参预人员,提供会议材料和技术支持;2.3 跟踪和催促会议决议的执行情况,及时反馈和报告发展;2.4 组织会议记要的起草和审核,确保会议信息的准确性和完整性;2.5 协助领导履行会议主持和决策职责,保证会议的顺利进行和有效果。
3. 信息传递:3.1 搜集、整理和传递党政机关的重要信息和文件;3.2 组织信息的发布和传播,确保信息的准确性和时效性;3.3 协调各部门之间的信息交流和沟通,促进信息共享和协同工作;3.4 维护和管理党政机关的信息系统和网络,保障信息的安全性和稳定性;3.5 提供信息咨询和技术支持,为其他部门提供信息管理的指导和匡助。
4. 协调联络:4.1 组织协调党政机关内外部的各项工作和活动;4.2 联络和协调相关部门、机构和单位,促进各方的合作和协同;4.3 跟踪和协调重要事务的发展,及时反馈和报告重要情况;4.4 组织和协调领导的日常工作安排和行程安排;4.5 提供协调和联络方面的咨询和支持,为其他部门提供协调工作的指导和匡助。
5. 行政事务管理:5.1 组织和协调行政管理工作,推进行政决策和行政改革;5.2 负责行政文件的起草、审核和协调工作;5.3 管理和协调行政资源的配置和使用,提高资源的利用效率;5.4 跟踪和催促行政事务的执行情况,及时反馈和报告发展;5.5 提供行政事务管理方面的咨询和支持,为其他部门提供行政管理的指导和匡助。
党政综合办公室职责党政综合办公室是党政机关中的重要部门,负责协助党政领导履行职责,提供综合性的行政支持和服务。
下面将详细介绍党政综合办公室的职责和工作内容。
一、协助党政领导履行职责党政综合办公室是党政领导的重要助手,负责协助党政领导履行职责。
具体包括:1. 组织协调会议:负责组织召开党政领导的会议,制定会议议程,安排会议时间和地点,准备会议文件和材料,记录会议记要,确保会议的顺利进行。
2. 研究决策事项:负责研究和起草与党政决策相关的文件和报告,提供决策参考意见,协助党政领导做出正确的决策。
3. 组织协调工作:负责协调党政各部门的工作,促进各部门之间的沟通和协作,协调解决工作中的问题和矛盾,提高工作效率和协同效应。
二、行政支持和服务党政综合办公室是行政管理的重要部门,负责提供综合性的行政支持和服务。
具体包括:1. 文件管理:负责管理和归档党政机关的文件,包括文件的收发、登记、分发和保存,确保文件的安全和有效管理。
2. 会议安排:负责安排党政机关的会议,包括会议的时间、地点、参会人员的邀请和通知,会议室和设备的准备,会议记录和记要的整理等。
3. 办公设施管理:负责党政机关办公设施的管理和维护,包括办公用品的采购和管理,办公设备的维修和更新,办公场所的卫生和安全管理等。
4. 接待服务:负责接待来访人员,包括安排接待时间和地点,提供接待服务,解答来访人员的问题和需求,维护党政机关的形象和声誉。
三、信息管理和传达党政综合办公室负责党政机关的信息管理和传达工作,具体包括:1. 信息采集和整理:负责采集和整理与党政工作相关的信息和资料,包括新闻报导、研究报告、统计数据等,提供给党政领导参考和决策。
2. 信息传达和发布:负责将党政机关的决策和工作安排及时传达和发布,包括通过内部通知、公告、会议等形式进行信息传达,确保信息的准确和及时传递。
3. 媒体联系和宣传工作:负责与媒体进行联系和沟通,回应媒体的采访请求,组织和协调党政机关的宣传活动,提高党政机关的形象和知名度。
办事处党政办公室职责和工作事项主要工作职责:1、积极参与政务。
做好上传下达,承上启下,内外联系,综合协调等工作。
起草或审核以街道工委、办事处名义行文的文件、材料。
调查研究,搞好有关工作的督查、落实。
2、管理机关事务,组织、安排街道机关的政治学习,协助做好思想政治工作。
抓好机关自身建设的各项规章制度的建立和落实。
3、负责街道组织、宣传等党建日常工作。
4、完成上级领导机关和本级领导交办的其他工作。
一、公文处理(一)工作内容通过机要、邮政、电传、网络等渠道收到或发出的公文、内刊、简报和其他文书材料的处理。
一般信件、报刊等材料由机关收发人员处理。
以本街道为收件人或发件人的文件、公函、电传、内刊等公文由办公室人员处理。
(二)工作程序1、收文处理程序(1)登记。
对来文逐件清理签收,分类登记,发现差错即刻查询。
(2)批办。
将登记后的公文附传阅单,并列传阅清单,送办公室主任批办,按照批办意见分送有关领导或科室传阅。
(3)交办。
领导对来文做出办理指示的,按照指示送有关股室办理。
(4)催办。
及时提醒领导阅示传阅文件;及时了解有关股室办理情况并向有关领导汇报。
(5)归档。
传阅完毕或办结的文件,连同传阅单一并收回归档。
2、发文处理程序(1)拟文。
街道主要领导或主管领导确定拟稿人员,提出拟稿要求。
拟稿人员起草后送交办领导审查,按领导审查意见修改。
(2)审查。
完成拟稿后,正式文件由办公室初审,再报主管领导审核签发;其他文件直接报主管领导审核签发。
(3)登记。
拟稿股室将签发的文稿按公文格式规范打印并校对,正式文件随领导签发稿送办公室编号、登记。
负责编号登记人员同时对文件格式进行审查。
(4)印刷用印。
拟稿股室或领导指定的股室将已经签发的文稿交付印刷,送办公室用印,印章管理人员对用印文件进行再审查。
(5)分发归档。
负责股室将文稿按要求文稿分发,领导签发的底稿并一份正式文件交办公室立卷归档;所有以本街道名义制发的公文由办公室保留一份电子档案。
3、工作标准来文清点签收认真,登记处理迅速规范;发文审查严格,纠正不规范问题;办毕文件收缴及时,整理规范,保管安全,保证领导和股室使用,无延误、失密、泄密问题。
二、档案管理(一)工作内容按照档案管理工作制度,开展街道机关并指导系统进行党务、政务类档案的收集、整理和保管,做好档案的检索、统计,保障档案的利用,实现管理规范化要求。
(二)工作程序1、收集和整理:工作人员每年6月前将上年度办理完毕的具有保存价值的文件材料和业务档案进行整理,打印档案目录索引一并送档案室;档案管理人员将档案材料输入电脑,并按全宗号排列存放;编写档案索引,填写档案收进登记簿和总登记簿,全面系统记录档案的收进、移出情况和数量变化。
2、保管:采取防火、防水、防盗、防高温、防霉、防虫、防有害气体、防光等八防措施,防止档案损坏;建立档案室管理制度、档案保密制度、档案查询制度等,严防档案泄密或丢失。
3、棱索:对档案信息进行加工、储藏,编制案卷目录、全宗文件目录、文号目录、人名索印运:全宗指南。
4、统计:依据档案总登记簿和收进登记簿,对档案收进、移出、销毁、实存数量等进行统计;定期检查清点并作详细记录,清点或交接人在记录上签名;清点记录归全宗卷,同时形成书面材料报有关领导。
5、利用:本单位内部借(查)阅档案,须在档案借阅登记簿上签字,注明借阅的时间、目的、卷数等,并限期归还,因工作需要,档案被暂时移出库外,必须填写档案代理卡; 外单位人员查询档案,必须出示单位介绍信、本人身份证和工作证等证件;律师代理诉讼查询档案,查询人员必须出示律师资格证明和法院立案证明,经管理人员初审合格后,填写档案查询登记表,报经分管领导同意;档案利用完毕填写利用登记簿。
(三)工作标准完善并严格执行档案管理制度,及时收集,认真整理,按时归档,方便查询;妥善保管各类档案,不破损、不丢失、不泄密;实现档案管理制度化、规范化、科学化。
三、印信管理(一)工作内容依照国务院《关于国家行政机关和企业、事业单位印信的规定》及有关规定对本用各类印章和介绍信、各类凭证进行管理和使用。
(二)工作程序1、制发印章。
街道及社区的印章由办公室统一制发,其他印章由办公室确定制发。
印章的尺寸、样式和印章的名称、文字、字体、质料,按照《关于国家行政机关和企业、事业单位印章的规定》执行;因机构变更、使用损坏而作废的印章,由制发单位收回,报领导同意后销毁。
2、印章管理。
工委印章和办事处印章由办公室专人管理,财务印章和法定代表人印章由财税所专人管理,其他股室印章由相关科室专人管理。
一般不得将印章携带出机关使用,确需在机关外使用的,要由印章管理人员携带印鉴到场监印。
3、用印审批。
使用单位的印章要由办公室负责人审核,重要文件经单位领导审批并签字。
使用其他印章由有关科室、主管领导审批。
4、用印管理。
印章管理人员在用印前应了解用印文件的内容和目的,确认符合用印手续规定,除留有存根的介绍信和有领导签发并存档的文件、有关负责人签字的报表,其他用印均进行登记。
5、对需留存的合同、协议、领导签批的信件草稿、印发的文件原件及文稿等,应在加盖印章后留存一份立卷归档。
6、业务部门以单位名义颁发凭证需要事先加盖相关印章的,要逐件编号登记,由领用部门负责人指定专人管理填发。
(三)信证管理程序1、机关介绍信由办公室印章管理人员管理;各类行政许可、凭证由负责发放的相关业务科室管理。
2、使用介绍信需经本单位主要领导或主管领导批准。
一般事项,由办公室负责人授权印章管理人员负责处。
3、介绍信应当注明主送、被介绍人、介绍事由、开出时间、有效期。
4、使用制式介绍信应当编号并妥善保管存根,在落款处加盖印章并在骑缝处加盖骑缝章;使用非制式介绍信必须进行登记。
5、介绍信开出后未使用的,应及时交回。
制式介绍信收回后粘贴在存根上;非制式介绍信收回后应当在登记簿上注明并由管理人员销毁。
6、凭证由使用科室顺序编号,按照有关规定审批使用。
需先盖章后填发的凭证,盖章时应当进行登记,并由使用科室负责人指定专人管理。
(四)工作标准专人负责,严格制度,认真审查,妥善保管,确保安全和及时使用。
四、会务管理(一)工作内容按照、领导指示筹备、组织、管理班子会议、机关及系统综合性会议。
班子会议、综合性会议由办公室牵头筹备组织,其他会议由相关股室牵头筹备组织。
(二)工作程序l、会前准备。
根据会议要求做好相关工作:领受任务,明确会议名称、时间、地点、内容、议程、主持人、与会人员、邀请参加会议领导、新闻单位和其他单位人员等事项;研究会务,确定会务人员,明确分工;制作并报批会议经费预算;制发会议通知;起草、审定、印刷、收集、分装会议材料,制作会议须知;制作悬挂会标,布置会场,检查音响等设施。
2、会中服务。
迎接参会领导和新闻单位及有关单位人员;组织签到,督促与会人员入场,分发会议材料;做好音响、音像、饮水等服务保障;做好会议记录,编发会议简报; 落实与会人员就餐等事项;其他有关情况处理。
3、会后事项处理。
整理会议记录,按领导要求起草印发会议纪要、简报或新闻稿件; 督查会议议定事项的落实;会议材料的整理归档。
(三)工作标准会前准备周到、细致,既满足会议要求,又不造成浪费;会间服务及时、准确、热情,保证会议有序进行,让与会人员满意,会议记录真实、准确、完整,会议简报迅速,后勤保障到位,特殊情况处理及时准确;会后各类材料整理和编发真实、准确、完整、及时,会议文件立卷归档及时,会议议定的事项定期催办,落实到位,会议纪要、简报和宣传报道迅速及时,反映会议精神准确,符合领导意图。
五、机关值班工作(一)工作内容接待来访,接办处理来电、传真、来函和请示报告,处置紧急突发情况。
工作日值班由办公室确定在班人员负责。
非工作日值班由办公室安排机关干部负责,有关工作处理情况向带班领导请示汇报,并登记报办公室。
(二)来访接待程序1、主动接待。
看到来访人员,应从座位起立,询问来访人员有何事情。
如来访者找单位领导,问清来者姓名、单位、职务和采访事项,并问清有无预约。
2、上级领导来访,应迅速通报或引领至所访有关领导办公室,有关领导如不在机关,应向来访领导解释清楚,并询问是否电话联系或找其他领导。
3、来访者不是上级领导,但已与所访领导预约的,迅速引领至有关领导办公室或向有关领导报告;未与所访领导预约的,其来访事项属于有关科室答复或解决的,指引其到相关股室办理;其来访事项不能确定的,请示办公室主任;来访事项属于信访范围的,直接引领到信访接待室办理。
(三)电话处理程序1、接到电话后,首先向对方问好,介绍本单位名称,然后问清对方单位、通话人姓名、职务、事由等。
2、来电如询问一般事项,值班员根据有关规定能口头答复和处理的,即给予答复处理,将情况向带班领导报告。
3、来电如询问较重要的情况或通知交办事项,填写值班电话记录,报带班领导和主要领导,按指示处理。
4、领导批示交有关单位处理的,值班人员交办后并督促催办;要结果的,及时反馈结果。
5、领导交办通知有关单位事项的电话,按规定的时间进行通知并填写电话通知单,载明通知事项、时间、通知人、被通知单位及电话、接收通知人。
通知后向有关领导汇报。
(四)电报、电传和网上通知处理程序按照公文处理程序处理。
(五)突发紧急事件处理程序1、接到紧急突发事件报告后,问清并记录报告人单位、姓名、职务,事件的时间、地点、经过,采取的措施、处理的结果等,在第一时间报告带班领导和单位主要领导,同时建议领导按有关规定迅速向上级机关和有关部门报告。
2、迅速传达单位主要领导做出的指示,及时督办、了解、记录并向有关领导和上级部门报告。
(六)工作标准坚守工作岗位,热情接待来访,言行举止文明规范,办理迅速得体,严格遵守程序和有关政策规定,工作记录清晰。
六、承办工作(一)工作内容按照承办工作有关规定,组织机关股室和各社区积极办理区委、区政府以及上级其他部门的有关工作。
(二)工作程序1、接收。
对政府有关部门交办的建议或提案进行审查,不属于本部门职责的,向交办人员解释清楚,建议交其他部门办理。
2、研究承办建议。
对接收件逐一进行研究,按照“分级负责,归口办理”的原则和相关职责,提出办理方案和具体承站所,提交主管领导审查,并建议经班子会研究决定后下达。
3、指导办理。
按照单位领导决定,组织具体承办股室有关人员学习承办工作有关规定,提出承办具体时限和相关要求,并督促办理。
4、审查。
对相关单位办理结果及答复,按照办理要求、办理程序、答复格式进行审查。
符合要求的,按规定答复交办人员和牵头单位;对不符合要求的,退回其承办股室,要求继续办理,报单位领导决定如何处置。
5、复查。
当年承办工作完成后,办公室组织相关股室对承办情况,进行复查,督实承办意见,确保承办结果,并对落实情况进行记录。