煤层气知讲义识培训讲座
- 格式:ppt
- 大小:3.08 MB
- 文档页数:45
煤层气开发利用现状与展望一、煤层气1 煤层气的概念煤层气、煤层甲烷、煤层瓦斯、矿井瓦斯储集在煤层中的非常规天然气。
煤层气的主要气体成分是甲烷,又称煤层甲烷。
也称其为煤层瓦斯。
煤层甲烷,赋存在煤层中的甲烷及其气态同系物。
矿井瓦斯,是指井下有害气体的总称。
2 煤层气的气体成分甲烷、乙烷-戊烷、二氧化碳、氮气、水、氧气、惰性气体典型的煤层气中,甲烷含量高于95%,目前一般把80%作为工业价值的下限。
3 煤层气的赋存状态吸附气70%-95%;游离气一般小于10%,最大20%;溶解气4 煤层气与常规气的比较自生自储、双孔隙系统、吸附气、蔬水降压5 煤层气开发的意义能源:世界2000米以浅240万亿立方米,是常规气的两倍。
其中,独联体17-113万亿立方米,加拿大5.66-76.4万亿立方米,中国30-35万亿立方米,美国11.35万亿立方米,澳大利亚8.5-14.16万亿立方米,德国和波兰各2.8万亿立方米。
环境:二氧化碳温室效应24.5倍,60亿立方米安全问题:煤与瓦斯突出、瓦斯爆炸,美国黑勇士盆地橡树林沟煤矿14.2m3/t,经11年地面抽放,含气量3.8m3/t,抽出率73%。
二、国外煤层气开发利用现状1 发展历程1953年第一口煤层气井(圣湖安盆地)1981年开始商业开发1982年 1.7亿立方米1986年 5亿立方米,378口1991年81.7亿立方米,2%1992年207亿立方米,6600口,税收优惠政策取消1996年295亿立方米,5%1998年 324亿立方米,6%2 发展阶段50年代以前,井下抽放阶段抽出率低、气体质量差难以利用50—70年代,地面抽放的理论、技术的探索阶段研究煤储层特征,将天然气的开发理论和工艺技术嫁接到煤层气的地面抽放实践,形成了煤层气的开发理论和工艺。
80—90年代,商业开发蓬勃发展阶段理论、技术、工业日趋成熟;鼓励政策陆续出台;开发规模急速增大,产量急剧上升。
90年代以后,煤层气开发的收缩阶段1993年加1994年的完井总数仅为1992年的1/2。
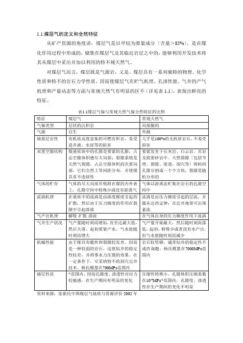
1.1.煤层气的定义和全然特征从矿产资源的角度讲,煤层气是以甲烷为要紧成分〔含量>85%〕,是在煤化作用过程中形成的,储集在煤层气及其临近岩层之中的,能够利用开发技术将其从煤层中采出并加以利用的特不规天然气。
对煤层气而言,煤层既是气源岩,又是。
煤层具有一系列独特的物理、化学性质和特不的岩石力学性质,因而使煤层气在贮气机理、孔渗性能、气井的产气机理和产量动态等方面与常规天然气有明显的区不〔详见表1.1〕,表现出鲜亮的特征。
资料来源:张新民中国煤层气地质与资源评价2002年1.2.煤层气生成.煤层气成因类型及形成机理从泥炭到不同变质程度煤的形成过程中,都有气体的生成。
依据气体生成机理的不同,能够将煤层气的成因类型分为生物成因和热成因两类。
生物成因气要紧形成于煤化作用的未成熟期,而热成因气要紧形成于煤化作用的成熟期和过成熟期。
.1.生物成因气生物成因气要紧由甲烷组成,它是由各种微生物的一系列复杂作用过程导致有机质发生落解作用而形成。
生物成因气又能够依据产生时期的不同分为原生生物气和次生生物气。
〔1〕原生生物气原生生物气是在煤化作用早期〔R0<0.5%〕,在较低的温度下〔一般低于500C〕,在煤层埋躲较浅处〔<400m〕,在细菌的参与和作用下,微生物对有机质发生分解作用而形成的以CH4为要紧成分的生物生成气。
在原生物生成气生成的具体途径和方式有两种,一种是由CO2复原而成;另一种由甲基类发酵〔一般为醋酸发酵〕而成。
生物气的形成应具备的要紧条件是:①缺氧环境;②低硫酸盐浓度;③低温;④丰富的有机质;⑤高PH值;⑥足够的空间。
〔2〕次生生物气Rice〔1981〕和Scott〔1994〕等人认为在近地质时期,煤层被抬升,爽朗的地下水系统和大气淡水形成了微生物活动的有利环境,在相对较低的温度下,微生物落解和代谢煤层中差不多形成的湿气、甲烷和其它有机化合物,生成次生物成因气〔要紧是CO2和CH4〕。
次生物成因气的地球化学组成与原生生物成因煤层气相似,要紧差异在于煤岩的热演化时期。
一,煤层气勘探开发的意义1、能源意义煤层气是一种新型的洁净能源,其勘探开发可以弥补常规能源的不足。
2、安全与减灾的意义煤层气,严重的影响着我国的煤矿生产安全。
在煤炭开采前预先进行煤层气抽采,有利于降低煤矿生产过程中的瓦斯灾害事故。
3、环境意义煤层气开发降低了煤炭开采中的瓦斯排放,从而降低了由此产生的温室效应。
4,形成新的支柱产业煤层气的利用并不仅仅在民用方面,已广泛用于各种领域,如煤层气发电、汽车燃料、锅炉改造、工业用气、煤化工项目等。
可以有利于衰老煤矿区转业,发展新型的相关产业,缓解转岗就业困难,成为新的经济增长5、巨大的经济意义通过采气销售直接获取经济效益(目前煤层气的井口价一般为1~1.5元/m3),如果民用或发电,还可得到0.2~0.25元/m3的财政补贴,出售减排碳指标(CDM项目)可得到0.2~0.5元/m3 。
对瓦斯突出严重的矿井,采煤过程中的瓦斯治理费用在10~20元/吨煤;同时突出矿井建设费用也远远高于一般矿井。
地面煤层气开发预先抽放了瓦斯,就可大大降低采煤过程中的瓦斯治理费用,晋煤集团的蓝焰公司一直在坚持这一发展思路。
预抽瓦斯,降低了煤矿瓦斯事故,由此产生显著的社会效益。
二,煤层气生成过程1、泥炭化作用和成岩从成煤原始物质被埋藏开始至门限深度为止。
地层条件:低温(小于50~60℃)、低压。
鉴别指标:Ro小于0.5%。
气体成因:生物成因气通过微生物的作用,使复杂的不溶有机质在酶的作用下发酵变为可溶有机质,可溶有机质在产酸菌和产氢菌的作用下,变为挥发性有机酸、H2和CO2;H2和CO2在甲烷菌作用下最后生成CH4。
2、变质作用阶段地层条件:高温(大于50)。
鉴别指标:Ro大于0.5%。
煤在温度、压力作用下发生一系列物理、化学变化的同时,也生成大量的气态和液态物质。
由于煤隶属III型干酪根,属于倾气性有机质,演化过程中形成的烃类以甲烷为主。
气体成因:热成因气三,煤层气开发过程渗透率动态变化的影响因素地质因素:地应力埋藏深度天然裂隙煤体结构储层压力水文地质条件流体介质毛管力、贾敏效应等(在地面排水降压开发煤层气过程中,随着水、气的排出,一方面在地面排水降压开发煤层气过程中,随着水、气的排出,一方面煤储层内流体压力降低,有效应力增大,渗透率降低(简称为负效应)煤储层内流体压力降低,有效应力增大,渗透率降低(简称为负效应);另一方面煤基质收缩,渗透率增大(简称为正效应)煤基质收缩,渗透率增大(简称为正效应)。
煤矿瓦斯抽采及煤层气开发利用讲义第一部分煤矿瓦斯抽采一、瓦斯抽放的相关法令2002年8月,国家煤矿安全监察局和中国煤炭协会,为贯彻落实国务院关于安全生产的一系列重要指示和国务院《关于黑龙江省鸡西矿业集团公司“6.20”特大瓦斯事故的通报》精神,召开了全国煤矿瓦斯防治现场会议,在这次会议上作出了向全国煤矿贯彻落实“先抽后采、以风定产、监测监控”瓦斯治理十二字方针的重要决定。
“先抽后采”是瓦斯治理的源头治本措施。
《煤矿安全规程》145条。
有以下情况之一的矿井,必须建立地面永久抽放瓦斯系统或井下临时抽放瓦斯系统:(一)1个采煤工作面的瓦斯涌出量大于5m³/min或1个掘进工作面瓦斯涌出量大于3 m³/min,用通风方法解决瓦斯问题不合理的。
(二)矿井绝对涌出量达到以下条件的:1、大于或等于40 m³/min;2、年产量1.0~1.5Mt的矿井,大于30 m³/min;3、年产量0.6~1.0Mt的矿井,大于25 m³/min;4、年产量0.4~0.6Mt的矿井,大于20 m³/min;5、年产量小于或等于0.4Mt的矿井,大于15 m³/min。
(三)开采有煤与瓦斯突出危险煤层的。
二、瓦斯抽放的目的及意义1、瓦斯抽放的目的(1)预防瓦斯超限、确保矿井安全生产。
(2)开采保护层并具有抽放瓦斯系统的矿井,应抽放被保护层的卸压瓦斯。
(3)无保护层可采的矿井,预抽瓦斯可作为区域性或局部防突措施来使用。
(4)开发利用资源,变害为利。
2、瓦斯抽放的意义(1)瓦斯抽放是消除煤矿重大瓦斯事故的治本措施。
(2)瓦斯抽放能够解决矿井仅靠通风难以解决的难题,降低矿井通风成本。
()瓦斯抽放能够利用宝贵的瓦斯资源。
三、抽放瓦斯难易程度及效果评价指标煤层抽放瓦斯难以程度主要针对预抽方法而言,主要有钻孔流量衰减系数和煤层透气性系数两项指标,是用来衡量开采层瓦斯抽放难易程度的重要参数。