山东省德州市第一中学2020学年高一政治上学期第一次月考试题
- 格式:doc
- 大小:131.00 KB
- 文档页数:11
高一第一学期政治第一次月考试卷(含答案)一、单项选择题(每题3 分,共60 分)1. 2024 年中秋节期间,许多商场推出了各种促销活动,吸引了大量消费者。
这体现了()A. 生产决定消费的对象B. 生产决定消费的方式C. 消费对生产具有反作用D. 消费为生产创造新的劳动力2. 随着人们生活水平的提高,旅游成为了一种热门的消费方式。
这说明()A. 收入是消费的基础和前提B. 消费观念影响消费行为C. 价格变动会引起需求量的变动D. 商品的需求受相关商品价格的影响3. 货币的本质是()A. 一般等价物B. 商品C. 金银D. 价值符号4. 小李在超市用200 元购买了一些生活用品。
在这个过程中,货币执行的职能是()A. 价值尺度B. 流通手段C. 支付手段D. 贮藏手段5. 价值规律的基本内容是()A. 商品的价值量由生产该商品的社会必要劳动时间决定B. 商品交换以价值量为基础实行等价交换C. 商品价格受供求关系的影响,围绕价值上下波动D. 价格围绕价值波动是价值规律的唯一表现形式6. 在市场经济中,市场对资源的配置主要是通过()实现的。
A. 价格、供求、竞争B. 科学的宏观调控C. 计划经济手段D. 法律手段和行政手段7. 社会主义市场经济的基本标志是()A. 坚持公有制的主体地位B. 以共同富裕为根本目标C. 能够实行科学的宏观调控D. 发挥市场在资源配置中的决定性作用8. 我国的基本经济制度是()A. 公有制为主体、多种所有制经济共同发展B. 按劳分配为主体、多种分配方式并存C. 社会主义市场经济体制D. 以人民为中心的发展思想9. 公有制经济在我国国民经济中居于主体地位,主要体现在()①公有资产在社会总资产中占优势②国有经济控制国民经济命脉,对经济发展起主导作用③公有资产在各个行业和领域中都占优势④国有经济在各种所有制经济中占支配地位A. ①②B. ②③C. ③④D. ①④10. 某国有企业进行股份制改革,吸纳了民营资本的加入。
高一年级10月份阶段性测试政治试题考试时间:60分钟2022.10一、选择题(每个2分,共60分)1.一个欧洲人来到美洲的火地岛,送给岛上的居民一条被子。
不料接受赠物的居民把被子撕成一块块的布片,分给了当地的每个人。
岛上居民的做法反映了A.原始社会生产关系的特点B.人们对理想社会的追求C.奴隶社会生产关系的特点D.社会主义生产关系的特点2.仰韶文化是中国新石器时代最重要的考古文化之一,考古学家通过对仰韶文化遗址进行考古调查和发掘,可以推测出,仰韶文化遗址的原始居民①脑力劳动和体力劳动出现了分工②共同劳动,平均分配劳动产品③土地已变成奴隶主私有财产④通过氏族议事会管理集体事务A.①②B.①③C.②④D.③④3.原始社会末期,以下社会现象出现的顺序是①私有制确立②生产工具改进、个体劳动盛行③奴隶制国家产生④奴隶主阶级和奴隶阶级形成A.①②③④B.②①④③C.④③②①D.③④①②4.原始社会没有剥削没有压迫,奴隶社会奴隶主残酷压迫和剥削奴隶,人们却把原始社会被奴隶社会代替称之为“历史的巨大进步”,这主要是基于①奴隶社会使人类摆脱蒙昧野蛮的状态②奴隶主享有文化教育等特权,进入文明时代③奴隶制的建立,适应并促进了生产力的发展④铁制工具普遍使用,农业生产有了巨大进步A.①②B.①③C.②④D.③④5.井田制是我国奴隶社会时期的土地制度。
对于井田制下的奴隶生存状况认识正确的是①奴隶主占有奴隶绝大部分劳动成果②奴隶主占有生产资料并完全占有奴隶③奴隶社会建立阻碍了社会生产力的发展④奴隶在奴隶主的强制下劳动,毫无人身自由A.①②B.①③C.②④D.③④6.封建制生产关系代替奴隶制生产关系,是生产力发展的必然结果,也促进了社会生产的发展。
相比奴隶制,封建制生产关系之所以能促进生产发展,主要原因在于①农民阶级占有基本生产资料,有了自己的劳动工具②农民阶级有一定的人身自由,能够比较自主地劳动③地主阶级凭借对土地的占有,使农民不得不依附于地主④农民劳动成果除缴纳地租外,还能留下一部分归自己支配A.①②B.①③C.②④D.③④7.经济危机和资本主义制度相伴相生,可以说是一种制度病、“基因病”。
高一月考政治试题一、单项选择题(每题2分,共70分,答案填涂在答题卡上)以往手机功能繁琐,使用数据业务往往需要复杂的设置和操作。
针对这些问题中国移动公司按照客户在外观、界面、上网、菜单呈现以及服务内容等方面要求,与著名厂家联手为客户“量身定做”的“心机”已经上市。
据此回答1、2题。
1、手机用户对手机功能有不同的需求,这种需求表明商品具有A.使用价值 B.价值 C.交换价值 D.价格2、中国移动公司和手机厂家为客户量身订做手机主要是为了A.生产出更能满足人们需要的产品B.更好实现商品价值,赚取利润C.尊重顾客的上帝地位D.提高社会劳动生产率3、美国游客汤姆在中国某涉外商店看中了一只标价为2000美元的玉镯。
经过讨价还价,汤姆实际支付1400美元买下这只玉镯。
材料中的货币执行的职能有①价值尺度②商品流通③支付手段④世界货币A.①②B.①④C.②④D.③④8、下列选项中,造成通货膨胀的主要原因是A.纸币贬值,物价上涨 B.纸币发行量超过流通中的实际需要量C.纸币贬值,物价下降 D.纸币供应量与流通需要量不符9、在下列选项中,对于增加纸币发行量、物价上涨与通货膨胀三者关系的正确说法A.只要增加纸币量,必然引起通货膨胀,导致物价上涨B.物价上涨总是因为增加纸币发行量引起的,其本质是通货膨胀C.纸币发行量超过了流通中实际需要的货币量可能会引起通货膨胀与物价上涨D.物价上涨必然导致增加纸币发行量和通货膨胀13、过去等离子电视昂贵的价格让消费者却步,专家预测当等离子价格降到2万元以内时,市场才能出现真正意义上的启动。
这表明A.商品价格与供求之间是相互影响B.价格是市场竞争的唯一手段C.高科技产品只有降低价格,才能得到消费者认同D.价值规律激励商品生产者改进技术,加强管理,提高劳动生产率14、油价上涨以后,对于本来就不景气的航空业无疑是“雪上加霜”,燃油加价要由每个乘客来分担,出于经济的考虑,人们出行由乘飞机改乘火车,这是因为①两种商品的结合共同满足人的一种需要②火车与飞机互为替代品③两种工具的功能相近,可满足消费者的同一需要④火车与飞机是互补商品A.①③B.②③C.①④D.②④15、纸币是由国家发行的强制使用的货币符号,这就是说①在一定时期内发行多少纸币是由国家决定的②纸币的面值(如1元、10元、100元)是由国家决定的③每种面值的纸币各发行多少是由国家决定的④每种面值的纸币的价值即购买力是由国家决定的A.①②④B.①②③C.①③④D.②③④“治一个感冒也要花一两百元”,在老百姓普遍感叹药价虚高的今日,一家广州的制药企业推出了“一元感冒药”,在广州试销一个月以来,受到低消费人群的欢迎,销量比降价之前暴涨了10倍以上。
2024年山东省德州市思想政治高一上学期自测试卷及解答参考一、单项选择题(本大题有16小题,每小题3分,共48分)1、关于哲学与世界观的关系,下列说法正确的是( )A. 哲学就是世界观B. 哲学是关于世界观的学说C. 哲学是世界观和方法论的统一D. 哲学是科学的世界观和方法论答案:B解析:A选项,哲学是系统化、理论化的世界观,不是所有的世界观都是哲学,故A错误。
B选项,世界观是人们对整个世界的总的看法和根本观点,哲学是系统化、理论化的世界观,是世界观和方法论的统一,因此B正确。
C选项,虽然哲学确实是世界观和方法论的统一,但题目问的是哲学与世界观的关系,而不是哲学本身是什么,故C不符合题意。
D选项,哲学有科学与非科学之分,并非所有的哲学都是科学的,故D错误。
2、有人认为,哲学是“科学之科学”,可以取代具体科学的存在。
这种观点 ( )A. 正确地概括了哲学与具体科学的关系B. 强调了哲学对具体科学的指导作用C. 否认了哲学是一门给人智慧、使人聪明的学问D. 否认了具体科学对哲学的基础性作用答案:D解析:A,哲学与具体科学的关系是:具体科学是哲学的基础,具体科学的进步推动着哲学的发展;哲学为具体科学提供世界观和方法论的指导。
因此,“哲学是‘科学之科学’,可以取代具体科学的存在”的说法错误地概括了哲学与具体科学的关系,A错误。
B,虽然哲学对具体科学有指导作用,但题目中的观点是哲学可以取代具体科学,这强调的是哲学的“全能性”,而非其对具体科学的指导作用,B排除。
C,题目中的观点并未涉及到哲学是否是一门给人智慧、使人聪明的学问,C不选。
D,具体科学揭示的是自然、社会和思维某一具体领域的规律和奥秘,哲学则对其进行概括和升华,从中抽象出最一般的本质和最普遍的规律。
具体科学是哲学的基础,具体科学的进步推动着哲学的发展;哲学为具体科学提供世界观和方法论的指导。
因此,“哲学是‘科学之科学’,可以取代具体科学的存在”的观点否认了具体科学对哲学的基础性作用,D正确。
2019年度第一学期第一次月考高一政治试题分值100分考试时间60分钟卷Ⅰ分值15分一.选择题(每小题2.5分,共6小题15分)1、下列对外汇的理解,正确的是()A. 两种货币之间的兑换比率B. 用外币表示的用于国际间结算的支付手段C. 100单位外币兑换更多的人民币,说明外汇汇率跌落D. 外汇又叫汇价2、商品流通过程中实际需要的货币数量是受货币流通规律支配的。
在一定时期内,流通中所需要的货币量①与货币流通速度成正比②与货币流通速度成反比③与商品价格水平成反比④与流通中商品数量成正比A. ①②B. ②③C. ②④D. ③④3、消费是我们日常生活中不可缺少的部分,居民收入直接影响居民消费需求。
在下图中,合理表示居民收入与居民消费需求量的关系的是( )A.A1曲线B.A2曲线C.A3曲线D.A4曲线4.钱货两清的消费与租赁消费的最大区别是( )A. 钱货两清的消费不能贷款,租赁消费有时可以贷款B. 钱货两清的消费会发生所有权的变更,而租赁消费的所有权不会变更C. 钱货两清的消费附带保修责任,租赁消费不附带保修责任D. 租赁消费适用于大宗物品的消费,如租赁房屋;钱货两清的消费只适用于小件商品的消费5.右图中a、b曲线分别代表两类商品的价格与需求量的关系。
在一般情况下,可以推断出的正确结论是( )①a商品价格过高时,政府应重视保障低收入者基本生活②b商品需求弹性小,更适合采取“降价促销”的方式③a商品价格上升,会带来b商品需求量的增加④a商品属于生活必需品,更适合采取“质优价廉”方式A. ①②B. ①④C. ②③D. ③④6、目前,房子、车子、结婚等方面的高额消费现象时有发生,“房奴”“车奴”“婚奴”等说法在中国悄然流行。
面对各种“奴”说,下列正确的消费态度应该是( )①坚持适度消费,量入为出②树立勤俭节约、艰苦奋斗的精神③树立绿色消费观,建设生态文明社会④坚持理性消费,实现物质消费与精神消费同步增长A. ①②B. ③④C. ②④D. ①③卷Ⅱ分值35分二.选择题(每小题2分,共11题22分;主观题13分。
山东省2020年高一上学期政治第一次月考试卷A卷姓名:________ 班级:________ 成绩:________一、单选题(共25小题,每小题2分,共50分) (共25题;共50分)1. (2分) (2019高一上·东辽月考) 中国人民银行定于2019年4月18日发行2019吉祥文化金银纪念币一套。
该套金银纪念币共7枚,其中金质纪念币2枚,银质纪念币5枚,均为中华人民共和国法定货币。
发行数量为1万到2万枚。
该纪念币采取预约方式分两批次发行。
该套金银纪念币()A . 作为货币,具有越来越多的职能B . 具有增值作用,价值由供求关系决定C . 具有保值作用,购买力是国家规定的D . 作为商品,具有价值和使用价值2. (2分) (2018高一上·杭州期中) “卖炭得钱何所营?身上衣裳口中食”,自古以来货币和商品关系非常密切,总是“形影不离”。
对此,你认为下列说法正确的是()①商品和货币是一对孪生兄弟②货币是商品交换长期发展的产物③货币是一个历史范畴,商品是一个永恒的概念④货币是一种特殊的商品A . ①③B . ①②C . ②④D . ③④3. (2分) (2015高一上·南长期中) 著名学者宋鸿兵《货币战争》一书引起了网上热议,它揭示了对金钱的角逐如何主导着西方历史的发展与国家财富的分配,也从一个侧面展示了货币的神奇魔力。
从根本上说,货币的神奇之处在于()。
A . 它是社会财富的代表B . 它执行流通手段的职能C . 它和商品是一对孪生兄弟D . 它的本质是一般等价物4. (2分)(2018·滨海模拟) 以支付宝、微信支付为代表的移动支付让手机取代钱包,付款"扫一扫"成为一种时尚。
在此货币执行的职能是()A . 支付手段B . 价值尺度C . 流通手段D . 世界货币5. (2分) (2017高一上·河北期中) 用日语交换英语、用驾驶交换修车、用德语交换财务知识、用电脑技术交换股票证券知识……这是最近在白领中流行的一种技能交换方式,他们以自己的特长作为资本通过网络平台,和别人交换自己想学的技能。
山东省2020年高一上学期政治第一次月考试卷D卷姓名:________ 班级:________ 成绩:________一、选择题(共30小题,每小题2分,共60分) (共29题;共60分)1. (2分) (2017高一上·常熟期中) 《人民日报》的“买房,你够理性吗?”网上问卷调查中,34%的人表示房价已经超出了自己的经济承受能力,愿意选择先租后买,30%的网友认为住进了公租房就不着急买房了。
对此,下列说法正确的是()①租房只获得房屋一定期限内的使用权②租房是预支未来收入进行消费的行为③先租后买是盲目从众心理引发的消费④先租后买体现量入为出、适度消费原则A . ①②B . ②③C . ①④D . ③④2. (2分) (2016高三上·浙江期中) 居民消费价格指数(CPI),是一个反映居民家庭一般所购买的消费商品和服务价格水平变动情况的宏观经济指标。
它是度量一组代表性消费商品及服务项目的价格水平随时间而变动的相对数,是用来反映居民家庭购买消费商品及服务的价格水平的变动情况。
阅读下图“全国居民消费价格涨跌幅”,我们可以获得的经济信息有()。
①2015年7月份,全国居民消费价格总水平(CPI)同比上涨0.7%②1-7月平均,全国居民消费价格总水平比去年同期上涨1.3%③政府会加大宏观调控力度,打击恶意囤销,稳定物价④政府通过提高低收入者收入来降低通货膨胀预期A . ①③B . ②④C . ②③D . ①④3. (2分) (2018高一上·湛江月考) 2018年国庆期间,小李与父母选择了标价为698元的湛江雷州二日游,并采购了900元的当地特产。
材料中体现的货币职能依次有()A . 价值尺度流通手段B . 支付手段流通手段C . 价值尺度支付手段D . 流通手段价值尺度4. (2分) (2017高一上·重庆期末) 小张于2015年8月去银行存款,理财经理推荐他花100000元购买了一款年利率4.8%的一年期理财产品,当时的一年期存款利率为2.25%,到2016年8月人民币贬值2%,他的本息与去年同期相比其实际购买力约为()A . 102704元B . 102745元C . 100205元D . 100245元5. (2分) (2017高一上·河池期末) 中国人民银行于2017年9月22日发行中国人民解放军建军90周年普通纪念币。
山东省德州市齐河县第一中学2020年高一政治月考试题含解析一、选择题(共28小题,每小题2分,共56分。
在每小题的四个选项中,只有一项是最符合题目要求的)1. 在公民的政治生活中,衡量公民参与感、责任感的重要尺度是A. 是否直接参与了国家事务的管理B. 是否直接参与了社会事务的管理C. 是否向国家机关提出建议及被采纳的多少D. 是否积极参加选举,认真行使选举权和被选举权参考答案:D选民参加选举的态度和能力,是影响选举效果的重要因素;是否积极参加选举,是衡量公民参与感、责任感的重要尺度;怎样行使选举权,如何投出自己神圣的一票,是公民政治参与能力和政治素养高低的体现,故D适合题意;A、B、C均不符合题目要求,排除。
2. 下列行为中,属于公民民主监督的有A.通过“政风行风热线”,反映政府部门的办事效率问题B.参加“网上调查”,为本市经济社会发展建言献策C.通过“办事服务”,反映小区停车位紧张,向有关部门求助D.通过“市长信箱”,发表对天然气价格调整方案的反对意见参考答案:A3. 第十一次全国人民代表大会将于明年召开,目前各地正在进行人大代表的换届选举。
下列说法正确的是()A.十七大代表和人大代表都是选民选举产生的B.中国共产党和人大是领导和被领导的关系C.中国共产党和人大都对国家事务有最高决定权D.中国共产党是我国的决策者,人大是其执行者参考答案:B4. 商品的价值是指A.凝结在商品中的具体劳动 B.凝结在产品中的具体劳动C.凝结在商品中的无差别的人类劳动 D.凝结在劳动产品中的无差别的人类劳动参考答案:C5. 《中共中央关于推进农村改革发展若干重大问题的决定》提出,到2020年,要实现“农村基层组织建设进一步加强,村民自治制度更加完善,农民民主权利得到切实保障”的农村改革发展目标任务。
为配合这一目标的实现,请你拟定一条宣传标语。
下列最合适的是A.直接参与国家管理,保障农民民主权利 B.实行村务公开,完善民主决策C.巩固基层民主政权,保障人民当家作主 D.发展基层民主,推进村民自治参考答案:D6. 在微博中,一些公众人物“语不惊人死不休”,甚至与网友对骂。
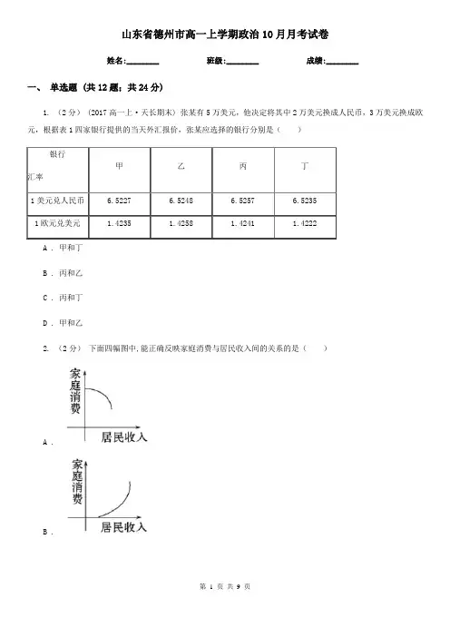
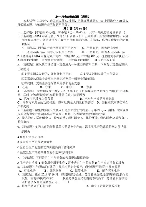
山东省德州市高一上学期政治10月月考试卷姓名:________ 班级:________ 成绩:________一、单选题 (共12题;共24分)1. (2分) (2017高一上·天长期末) 张某有5万美元,他决定将其中2万美元换成人民币,3万美元换成欧元,根据表1四家银行提供的当天外汇报价,张某应选择的银行分别是()银行甲乙丙丁汇率1美元兑人民币 6.5227 6.5248 6.5257 6.52351欧元兑美元 1.4235 1.4258 1.4241 1.4222A . 甲和丁B . 丙和乙C . 丙和丁D . 甲和乙2. (2分)下面四幅图中,能正确反映家庭消费与居民收入间的关系的是()A .B .C .D .3. (2分) (2018高三上·新疆开学考) 供给侧改革的全称是“供给侧的经济结构性改革”,就是从供给、生产端入手,通过解放生产力,提升竞争力,促进经济发展。
“互联网+”在扩大有效供给,提升供给能力,促进供给侧与需求侧的高效耦合和精准对接等方面可以发挥重要作用。
下列能够体现这一作用的新趋势有()①建设能源物联网,方便居民监控管理能源的使用②线上互联网企业和线下传统企业加强战略合作③企业利用大数据技术,为未来产品研发精准定位④使用机器人,提高劳动生产率,扩大有效产能供给A . ①②B . ②③C . ①④D . ③④4. (2分) (2018高一上·兰州期末) 2016年春节,在厦门工作的小李回东北老家过年。
考虑到飞机票价较贵,小李选择了乘火车回家。
这说明()①人们对商品的消费,受相关商品价格的影响②商品价格的变动会引起需求量的变动③当某种商品价格较贵时,人们可以用其互为替代品满足自己的需求④一种商品的价格的上涨必然会使另一种商品的消费量增加A . ①②B . ③④C . ①③D . ②④5. (2分) (2017高三上·钦州开学考) 目前不少推销各种保健仪器的公司都盯紧了老年人,以免费体验、免费试用的方法,博取老年人的信任和欢心,进而向老年人推销各类“天价”保健仪器。
第一学期第一次月考高一政治试卷一、选择题(本大题共20小题,共60.0分)1.当下,人们对“舌尖上的安全”越来越关心。
尽管有机食品的价格明显高于普通食品,但很多人认为“吃得健康比什么都划算”,甚至有人想自己种菜、种粮吃。
人们这种自食的农产品()①不是商品,因为它没有用于交换②是商品,因为它耗费了人类劳动③不是商品,因为它只有使用价值④是商品,因为它能满足人们的需要。
A. ①②B. ①③C. ②③D. ②④2.随着我国银行卡用卡环境的持续改善,在线支付正被越来越多的消费者接受和使用。
对银行卡用户而言,这不仅方便了国内的日常消费,也满足了境外消费的支付需求。
这里的银行卡在线支付()A. 体现了货币价值尺度职能B. 规避了汇率波动的风险C. 体现了货币流通手段职能D. 增强了中国银行业的国际竞争力3.2017年夏,影片《战狼2》火爆全国,不断刷新我国的票房记录,截止8月15日,其票房记录已突破50亿元人民币大关。
在这里()①《战狼2》是商品,因为它凝结着人类无差别的人类劳动②《战狼2》不是商品,因为它是无形的劳动产品③《战狼2》没有价值,只有使用价值④《战狼2》既有使用价值又有价值。
A. ①③B. ②③C. ①④D. ②④4.人民币对美元小幅升值,对百姓日常生活的积极影响是()A. 我国出口商品的价格会更低B. 我国出口商品会更具有价格竞争优势C. 会促使我国商品生产者采用先进技术D. 购买进口商品更便宜些5.2018年3月18日,李先生在武汉某4S店花18万元购买了一辆汽车,然后开车去附近某加油站购买了100元的当日零售价是7.46元/升的92号汽油。
这里的18万元和7.46元()A. 履行的都是价值尺度,都是观念上的货币B. 履行的都是流通手段职能,都是现实的货币C. 前者履行的是流通手段职能,后者履行的是价值尺度职能D. 前者表示商品的价格,后者表示商品的价值6.劳动价值论认为,货币是从商品中分离出来固定地充当一般等价物的商品。
高一月考政治试题(通用)※本试卷共三部分,请先完成前15小题,且保证基础题1---15小题满分(30分),再做附加题,基础题失分附加题不得分。
第Ⅰ卷(共60分)一、选择题:(本题共30小题,每小题2分,共60分。
只有一项最符合题目要求。
) 1.(基础题)2014年亚运会于9月16日在韩国仁川正式开幕。
其吉祥物的构思、设计和制作完成后,就迅速进行了有偿使用的商标注册。
在这里,作为有偿使用的吉祥物标识()A.是商品,因为是劳动产品而且用于交换 B.不是商品,因为没有价值C.只是劳动产品,因为它没有用于交换 D.不是商品,因为不是劳动产品2、(基础题)2014年春运武广高铁一等座780元,二等座490元。
这里的货币在执行()A.流通手段职能B.价值尺度职能C.贮藏手段职能D.支付手段职能3. (基础题)在现代市场经济中支票成为一种重要的信用工具,下列对于支票的理解,正确的是①支票是国家发行的,强制强制使用的②支票是活期存款的支付凭证③支票是从商品中分离出来固定地充当一般等价物的商品④在我国,支票主要分为转账支票和现金支票A.①② B.③④C.①③D.②④4. (基础题)按照国家统一规定,2014年1月1日起我国将全面执行“国四”汽油标准,届时符合新标准的汽车销售前景乐观。
这是因为A.汽车与汽油互为替代品B.汽车与汽油是互补商品C.汽车与和汽油的功能相近,都可以满足人们出行的需要D.新标准汽车的劳动生产率提高5.(基础题)频繁的雾霾天气使人们更加关注空气质量。
今年的apec期间,北京及周边部分省份实行机动车单双号限行,对此,作为消费者我们能做的是A.量人为出,适度消费B.避免盲从,理性消费C.保护环境,绿色消费D艰苦奋斗,勤俭节约6,(基础题)冬天上市的新鲜蔬菜多是温室生产的,温室里生产的蔬菜价格之所以贵,是因为A使用价值决定价格B温室里生产的蔬菜价值大C温室里生产的蔬菜营养价值要高于普通蔬菜D温室里生产的蔬菜耗费的个别劳动时间多7. (基础题)下列关于生产与消费的关系说法错误的是A生产决定消费B消费反作用于生产C消费决定生产的对象D生产决定消费的对象8.(基础题)办理储蓄存款的主要机构是商业银行。
第一学期高一政治第一次月考试卷一、单项选择题〔在每题列出的四个选项中,只有一项为哪一项最符合题意的,请把所选的答案的字母填在答题卡上。
此题共30小题,每题2分,共60分。
〕1、“任何一个民族,如果停顿劳动,不用说一年,就是几个星期就要灭亡。
〞这说明A、人类的活动是最根本的实践活动B、劳动创造了人本身C、经济活动决定着其它一切社会活动D、物质资料的生产活动是人类社会存在和开展的根底2、以下物品中不属于商品的是〔〕A、收购站收购的废品B、某公司把山洞里流出的天然矿泉水装瓶后出售C、夫妇为结婚而购置的冰箱D、某学生赠给同学的礼品3、市场上一种商品与另一种商品相交换,从本质上说是〔〕A、商品生产者交换物品的关系B、商品生产者相互交换使用价值的关系C、商品生产者相互交换劳动的关系D、商品生产者相互交换价值的关系4、蔬菜有营养价值,音乐有欣赏价值,文物有考古价值,这里说的“价值〞是指〔〕A、凝结在商品中无差异的人类劳动B、不同商品相互比拟的交换价值C、由社会必要劳动时间决定的价值量D、能满足人们某种需要的属性5、“经久耐用,经济实惠〞往往是厂家或者是商家在推荐自己的产品时始终不变的承诺,其中包含的经济学道理是〔〕A、商品是使用价值和价值的统一体B、价值是商品的本质属性C、商品能满足人们的某种需要D、价值是交换价值的根底6、腐烂变质的食品是否有价值,以下观点正确的选项是〔〕A、没有价值,因为腐烂变质的食品不能为他人所用,不能用于交换。
B、有价值,因为腐烂变质的食品凝结了人的劳动。
C、没有价值,因为腐烂变质的食物不凝结人的劳动。
D、有价值,只不过这种商品的价值无法得以实现。
7、“一切商品对它们的所有者来说都是非使用价值,而对它们的非所有者来说那么都是使用价值。
〞这一论断提醒的是〔〕A、使用价值和价值不能同时存在于商品身上B、商品的使用价值和价值是相互对立的C、价值是使用价值的根底,没有价值就没有使用价值D、有使用价值的东西一定具有价值8、一般来讲,阳光、空气不是商品,但在一些国家中由于大气污染,新鲜空气也可装在特制容器中出售。
2019-2020学年山东省德州市齐河一中高一(上)月考政治试卷(10月份)试题数:37,满分:1001.(单选题,2分)原始社会生产关系特点是共同占有生产资料,在生产中结成平等互助的关系,平均分配劳动产品。
这样的生产关系()A.决定了当时极为低下的生产力水平B.由当时极为低下的生产力水平决定C.由原始社会中氏族议事会决定D.由原始人朴素的道德观念决定2.(单选题,2分)人类进入了文明时代的主要表现是()① 出现了奴隶制国家② 城市的出现和繁荣③ 社会生产力提高,科技文化取得了辉煌的成就④ 文字的出现以及体力劳动和脑力劳动的分工A. ① ②B. ② ④C. ① ③D. ③ ④3.(单选题,2分)文明时代伴随着奴隶社会而来的根本原因是()A.生产资料私有制的出现B.奴隶制生产关系与当时的生产力发展相适应C.城市的繁荣和文字的使用D.脑力劳动和体力劳动的分工4.(单选题,2分)“为了不致失掉文明的果实,人们在他们的交往方式不再适合于既得的生产力时,就不得不改变他们继承下来的一切社会形式。
”下列说法中,符合上述观点的是()① 生产关系的改变是生产力发展的需要② 生产关系反作用于生产力③ 变革生产关系是为了适应生产力的发展④ 生产关系的变革就是一种社会形态取代另一种社会形态A. ① ②B. ② ④C. ① ③D. ③ ④5.(单选题,2分)马克思说:“罗马的奴隶是由锁链,雇佣工人是由看不见的线系在自己的所有者手里。
”这里“看不见的线”是指()A.资本主义私有制B.契约自由的形式C.资本家占有剩余价值D.资本家剥削工人的手段6.(单选题,2分)美洲的发现以及随之而来的殖民掠夺,使大量黄金和白银流入西方殖民者手中。
这对资本主义生产关系的迅速发展所起的重大作用是()A.提供了大批有人身自由的劳动者B.使农民和生产资料分离C.获得开办资本主义企业所需要的大量的货币财富D.依靠法律把破产农民赶进工场做工7.(单选题,2分)“15世纪以后,世界贸易集中地逐渐移向大西洋沿岸……经济力量的转移预示着新大国的兴起。
德州一中2020学年第一学期高一年级月考政治试题本试卷分第Ⅰ卷(选择题)和第Ⅱ卷(非选择题)两部分,第Ⅰ卷1至3页,第Ⅱ卷第3页,共100分,考试时间60分钟。
第Ⅰ卷(共50分)一、选择题(本大题共25个小题,请将正确选项的题号涂在答题卡的相应位置上,答对一个小题得2分,共50分)1.在建成全面小康社会的关键时期,各级党委和政府要继续做好精准扶贫工作,切实提高群众收入,真正实现脱贫,让人民群众真正享受到经济发展和改革的红利。
党和政府之所以这样做的根本原因在于A.我国公民是国家的主人 B.国家是阶级统治的工具C.我国是人民民主专政的社会主义国家 D.我国的国家性质是人民当家作主2.陈奶奶至今还记得第一次参加选举人大代表的情景。
新中国成立初期,乡里的工作人员到她家进行选民登记时,这位旧社会的童养媳,不敢相信自己也有选举权。
因为在旧中国,妇女政治地位低微。
这体现了①我国的国家政权性质根本区别于剥削阶级国家②我国的民主是超越阶级性的民主③人民群众是国家的主人,真正实现了当家作主④人民民主专政的广泛性和真实性的特点A.①④ B.①③ C.②④ D.②③3.我国宪法规定:“国家尊重和保障人权。
”尊重和保障人权,保障人民群众依法享有广泛权利和自由,是发展社会主义民主政治的内在要求,近年来,我国人权事业取得显著进步,这充分反映了人民民主的真实性。
下列说法中能体现人民民主这一特点的是①人民的生存权、发展权得到保障②国家依法打击各类犯罪活动和破坏活动③大幅增加了少数民族群众的权利④公民的政治、经济和文化权利得到保障A.①④ B.①③ C.②④ D.②③4.邓小平明确指出:“运用人民民主的力量,巩固人民的政权,是正义的事情,没有什么输理的地方。
”下列选项不能体现坚持人民民主专政意义的是A.是社会主义现代化建设的政治保证B.能够保障人民民主,维护国家长治久安C.是国家生存发展的政治基石,是立国之本D.能够调动人民群众投身社会主义现代化建设的积极性5.2020年9月12日,德州市。
2020年新兵入伍出征仪式在德州火车站举行。
首批应征入伍的新兵身着迷彩服、胸佩大红花,在这里告别家人,正式开启军旅生涯。
适龄青年应征入伍体现了:A.公民自觉履行维护国家统一和民族团结的政治义务B.公民遵守宪法和法律这一根本行为准则C.公民自觉履行维护国家安全、荣誉和利益的职责D.公民依法服兵役和参加民兵组织的政治义务6.我国是人民当家作主的社会主义国家,人民是国家的主人,国家权力来源于人民。
国家通过宪法和法律规定了公民享有的政治权利和自由以及应履行的政治义务,关于政治权利下列说法正确的是A.在我国人人都可以参加人大代表的选举B.政治自由是社会主义民主的具体表现C.行使政治自由权利就是可以无拘无束D.行使监督权是公民基本的民主权利7.我国宪法规定:“中华人民共和国公民对于任何国家机关和国家工作人员,有提出批评和建议的权利;对于任何国家机关和国家工作人员的违法失职行为,有向有关国家机关提出申诉、控告或者检举的权利。
”下列选项不属于这一政治权利的是A.批评权 B.提案权 C.申诉权 D.建议权8.平等是社会主义法律的基本属性。
我国公民平等的享有权利,平等的履行义务,平等的适用法律。
这就要求①公民的一切权利都要受到法律的保护②遵守宪法和法律,不得超越法律规定③根据公民的受教育程度明确权利和义务④坚持公民在法律面前一律平等的原则A.①② B.①③ C.②④ D.③④9.我市某中学以“中学生积极参与政治生活”为主题进行了一次社会实践活动,该校高一(2)班的同学们利用周末时间走出校园,结合自己所学知识积极行动,下列活动不属于参与政治生活的是①调查城市卫生环境管理存在的问题②向政府文化部门反映城市古建筑保护问题③走进敬老院、孤儿院义务打扫卫生④参观市工人文化宫“迎国庆”书画展A.①② B.①③ C.②④ D.③④10.根据我国处于社会主义初级阶段的基本国情,面对人口众多、幅员辽阔、发展很不平衡的状况,我国采用直接选举与间接选举相结合的选举方式。
对于选举方式下列说法正确的是①各级人大代表都是直接选举产生的②各级政府领导人员由间接选举产生③村民委员会由直接选举产生④县及县以上人大代表由间接选举产生A.①②B.②③C.①④D.③④11.在德州市某选区代表候选人与选民见面会上,四位候选人分别向选民介绍了自己的工作情况,报告了自己如果当选将怎样当好人大代表,随后回答了选民提出的问题,根据规定,该选区将选举产生三位人大代表,就意味着要有一人落选。
该选区的选举方式①属于等额选举②属于差额选举③有助于选民了解候选人,优中选优④有利于充分考虑当选者结构的合理性A.①④ B.①③ C.②④ D.②③12.回顾我国人大代表选举历程:1953年进行首次普选,在乡镇人大代表实行直接选举,乡镇以上各级人大代表由间接选举产生;1979年我国扩大了直接选举人大代表的范围,在县乡两级实行直接选举,并实行差额选举。
实现这一转变的原因是①人民当家作主的地位得以确立②社会经济发展水平得到提高③国家性质发生了根本变化④公民的民主意识和政治参与能力提高A.①② B.①③ C.②④ D.③④13.在某市开展的“我为创建文明城市献一计”活动中,广大市民利用网络、邮箱等平台纷纷建言献策。
不到半年时间,市政府就收到四千多条建议。
经过认真研究,很多合理建议被政府采纳。
这体现了A.社情民意反映制度B.专家咨询制度C.信访制度D.社会听证制度14.某市物价局在该市物价局行政服务中心会议厅召开本市天然气价格定价方案听证会,居民代表、经济专家学者、人大代表以及部分媒体记者受邀参加。
这一活动体现了①公民可以直接参与民主决策②民主决策就是要体现每一位公民的意愿③公民是价格方案的决策者和制定者④民主决策的科学化、民主化特点A.①② B.①④ C.②③ D.③④15.1981年广西壮族自治区合寨村挂出“村民委员会”的木牌,开始了村民自治的实践,合寨村也被称为中国实行村民自治的“第一村”。
对于村民委员会认识正确的是A.是我国最基层的政府机关B.是实现基层群众民主自治的组织C.本村大小事务均由村民委员会决定D.村民通过行使选举权和被选举权选举组成16.“为什么五年前建成的水塔只使用了一个多月就停用了?这是不是劳民伤财?”“如何解决村小学的筹建问题?”面对村民提出的问题,村民委员会成员一一回答。
这是某村召开民主质询会的情形。
村民说:“我们可以全过程参与村务管理,我们喜欢参加这样的会。
”从中我们可以看出,村民通过民主管理①调动了参与村务管理和建设的积极性②提高了参与政治生活的能力和热情③扩大了参与民主管理的权力和义务④行使了基本的民主权利A.①② B.①④ C.②③ D.③④17.我校高一某班学生小凡今年度过了一个特别的暑假,在学校的组织下,小凡来到当地居民委员会,为社区出黑板报,参与社区卫生和绿化等方面的管理工作。
小凡感慨的说:“在居民委员会当小助手,锻炼了自己参与民主管理的能力,我觉得很有意义。
”这带给我们中学生的启示有:①推进民主管理的法制化、规范化②提高政治参与的责任意识和实际本领③积极体验民主管理的意义和价值④在基层民主管理中发挥领导核心作用A.①② B.①④ C.②③ D.③④18.随着中央反腐力度的进一步加大,广大人民群众也纷纷参与进来,从论坛到博客,从社交网站到微博,越来越多的人选择通过新兴传播媒介行使监督权。
一些设计官员腐败等问题的案件正是通过网民的揭露浮出水面的。
这一现象体现的是A.公民通过信访制度行使监督权B.公民通过人大代表联系群众制度行使监督权C.公民通过社情民意反映制度行使监督权D.公民通过舆论监督制度行使监督权19.政府执法公正做的如何,群众的心里最清楚。
某市推出监督听证会,让市民和政府针对城市市容和环境卫生管理规定的执行状况展开面对面的对话。
一位市民说:“这种面对面的监督,才是实实在在的民主、实实在在的监督。
”只有实实在在的监督才能①改进被监督者的工作态度和工作作风②从根本上消除腐败、不作为的现象③激发公民关心国家大事的主人翁精神④真正实现人民当家作主A.①④ B.①③ C.②④ D.②③20.某市财政局和交通局在没有经过调查和协商的前提下,联合发布了关于该市出租车缴纳车牌运营费的文件。
对此,出租车司机议论纷纷,表达自己的不满,并商议怎样向市政府反映自己的意见。
对此下列做法可取的是A.约定集体罢工,并到市政府门口抗议B.反映给央视《焦点访谈》栏目C.忍气吞声,多一事不如少一事D.在大街上张贴大字报和标语以表达不满21.自2020年上半年,有环保部组建的督察组进驻多个省市,对污染生态环境的小、散、乱、污企业进行集中治理,确保再现蓝天白云。
环保部门的集中督查①是政府履行文化建设职能的体现②体现了政府推进生态文明建设职能③有利于维护社会治安和社会秩序④有利于为人民创造良好的生产生活环境A.①④ B.①③ C.②④ D.②③22.为解决我市城镇普通中小学大班额问题的工作目标,德州市政府从师资招聘、校舍扩建等多方面着手,真正实现各类中小学实现小班额教学,以确保教育教学资源的公平与合理。
德州市政府这一做法说明A.政府应该包办一切社会问题B.我们的政府是便民利民的政府C.政府是权力机关的执行机关D.组织文化建设职能是政府工作的中心23.下列选项符合右侧漫画《这是我的职责》主题的有A.中国人民银行调整货币存贷利率B.某市政府改善敬老院居住、生活条件C.某市民就社区居民养老问题向居委会反映D.某村民委员会改善本村村民的居住环境①②②③③④①④《这是我的职责》24.年初,某市政府召开新闻发布会,在通报上一年度市政府承诺要做的实事的完成情况的同时,公布了市长代表市政府承诺在新的一年将为群众办好的23件实事。
要完成这23件实事,政府要做到:①深入群众,关注民生,体察民情,尊重民意②坚持为人民服务的工作原则③进一步扩大政府的职能和权力范围④提高工作效率,增强服务意识A.①②B.②③C.③④D.①④25.市长热线12345已成为德州市民及时反映诉求的快捷通道,而市政府有关部门也要求对群众通过市长热线反映的问题要及时跟进解决并按时反馈意见。
市长热线的设立有利于①解决公民生活中的所有问题②改进政府工作,提高效率③及时听取群众的意见和建议④确立为人民服务的宗旨A.①④ B.①③ C.②④ D.②③第Ⅱ卷(共50分)二、材料分析题(本大题3个小题,共50分。
26题21分,27题14分,28题15分。
)26.阅读材料,回答问题。
材料一伴随着互联网的飞速发展,越来越多的网民通过论坛、博客表达对社会热点事件的关注,为社会发展建言献策。
德州市政府也高度重视网络民意,建立“民生热线”,认真汇集和广泛了解群众有关民生问题的诉求,市政府对有关民生诉求办理的要求、批示和承办单位办理的情况及时反馈,妥善解决好群众反映的各类有关民生的合理诉求,进而助推和谐德州、幸福德州建设。