特种设备安装改造维修许可证资格条件
- 格式:doc
- 大小:15.00 KB
- 文档页数:3
办理特种设备安装改造维修许可证需要先向质监局进行申报,拿到受理通知书之后,准备做试安装工程,然后约请评审,审批完之后发证。
需要具备下面的条件才能进行申报。
(一) 具有法定资格;(二} 有与压力容器安装、改造、维修相适应,并具有一定的安装、改造,维修经验的专业技术人员和技术工人;(三) 有与压力容器、改造、维修相适应的起重、成形、加工、焊接、防腐、试压、检验检测等工作的需要的生产条件和检测手段;(四) 有固定的办公地点、资料档案室、仪器设备室;(五) 建立能够确保压力容器安装、改造、维修安全性能的质量管理体系,井且能够正常运行。
(六) 有与压力容器安装、改造、维修工作相关的安全技术规范、标准和制度,安全技术规范和标准应当是正式版本,并且能够有效执行;特种设备安装改造维修许可认证要有以下要求:施工类别施工等级序号基本要求安装A级1注册资金300万元(人民币,下同)以上。
2签订1年以上全职聘用合同的电气或机械专业技术人员不少于8人;其中,高级工程师不少于2人,工程师不少于4人。
3签订1年以上全职聘用合同的持相应作业项目资格证书的特种设备作业人员等技术工人不少于30人4技术负责人必须具有国家承认的电气或机械专业高级工程师以上职称,从事特种设备技术和施工管理工作5年以上,并不得在其他单位兼职。
5专职质量检验人员不得少于4人。
B级1注册资金150万元以上。
2签订1年以上全职聘用合同的电气或机械专业技术人员不少于6人;其中,高级工程师不少于1人,工程师不少于3人。
以上就是相关介绍,希望对大家有所帮助,南京顺杰企业管理咨询有限公司主要是从事特种设备行政许可证代办咨询机构中心,从事矿用产品安全标志认证咨询代办服务,及具体承接代办全国工业生产许可证、各类压力管道元件产品制造许可证。
起重机械安装、改造、维修许可证等级划分桥式起重机、门式起重机安装、改造、维修施工等级技术参数:A级技术参数不限B级额定起重量不大于80t、跨度不大于34.5mC级额定起重量不大于20t、跨度不大于22.5m塔式起重机、门座起重机、桅杆起重机、旋臂式起重机各类施工等级技术参数:A级技术参数不限B级额定起重力矩不大于80tm的塔式起重机、门座起重机,以及所有技术参数等级的桅杆起重机、旋臂式起重机C级额定起重力矩不大于40tm的塔式起重机、门座起重机、桅杆起重机,以及所有技术参数等级的旋臂式起重机升降机各类施工等级技术参数:A级技术参数不限B级额定速度不大于1.5m/s、额定载重量不大于3tC级额定速度不大于1m/s、额定载重量不大于1t轻小型起重设备各类施工等级技术参数:技术参数不限,许可条件评审按B级考核缆索起重机、机械式停车设备各类施工等级技术参数:技术参数不限,许可条件评审按B级考核起重机械安装许可证A级办理条件1 注册资金300万元(人民币,下同)以上。
2 签订1年以上全职聘用合同的电气或机械专业技术人员不少于8人;其中,高级工程师不少于2人,工程师不少于4人。
3 签订1年以上全职聘用合同的持相应作业项目资格证书的特种设备作业人员等技术工人不少于30人(客运索道或大型游乐设施20人),且各工种人员比例合理。
4 技术负责人必须具有国家承认的电气或机械专业高级工程师以上职称,从事特种设备技术和施工管理工作5年以上,并不得在其他单位兼职。
5 专职质量检验人员不得少于4人。
6近5年累计安装申请范围内的特种设备数量至少为:起重机械60台套。
起重机械安装许可证B级办理条件1 注册资金150万元以上。
2 签订1年以上全职聘用合同的电气或机械专业技术人员不少于6人;其中,高级工程师不少于1人,工程师不少于3人。
3 签订1年以上全职聘用合同的持相应作业项目资格证书的特种设备作业人员等技术工人不少于20人(客运索道或大型游乐设施10人),且各工种人员比例合理。
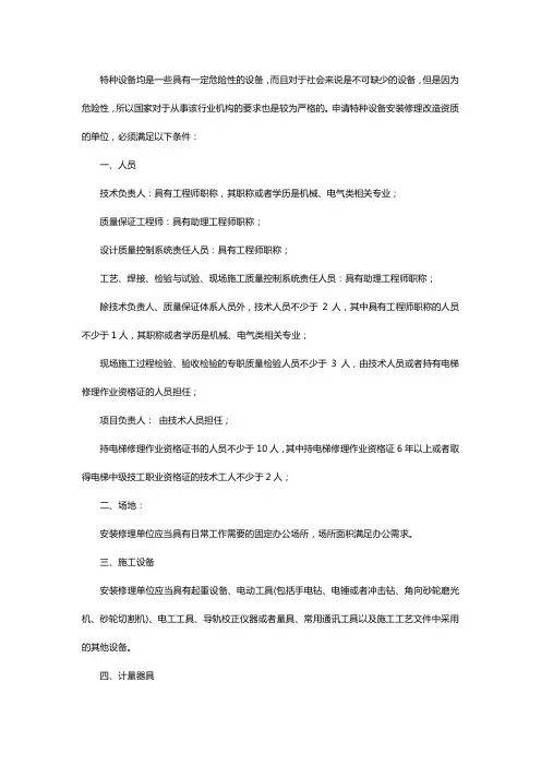
特种设备均是一些具有一定危险性的设备,而且对于社会来说是不可缺少的设备,但是因为危险性,所以国家对于从事该行业机构的要求也是较为严格的。
申请特种设备安装修理改造资质的单位,必须满足以下条件:一、人员技术负责人:具有工程师职称,其职称或者学历是机械、电气类相关专业;质量保证工程师:具有助理工程师职称;设计质量控制系统责任人员:具有工程师职称;工艺、焊接、检验与试验、现场施工质量控制系统责任人员:具有助理工程师职称;除技术负责人、质量保证体系人员外,技术人员不少于2人,其中具有工程师职称的人员不少于1人,其职称或者学历是机械、电气类相关专业;现场施工过程检验、验收检验的专职质量检验人员不少于3人,由技术人员或者持有电梯修理作业资格证的人员担任;项目负责人:由技术人员担任;持电梯修理作业资格证书的人员不少于10人,其中持电梯修理作业资格证6年以上或者取得电梯中级技工职业资格证的技术工人不少于2人;二、场地:安装修理单位应当具有日常工作需要的固定办公场所,场所面积满足办公需求。
三、施工设备安装修理单位应当具有起重设备、电动工具(包括手电钻、电锤或者冲击钻、角向砂轮磨光机、砂轮切割机)、电工工具、导轨校正仪器或者量具、常用通讯工具以及施工工艺文件中采用的其他设备。
四、计量器具电梯振动和起制动加减速度测试仪器;绝缘电阻检测仪器、交直流电压检测仪器、交直流电流检测仪器;转速或者速度检测仪器、噪声检测仪器、照度测量仪器、温度及温升测量仪器、计时器具;物体质量(重量)称量器具;推力及拉力测量器具、紧固件扭矩测量器具;接地电阻测试仪器、激光测距仪。
南京顺杰企业管理咨询有限公司主要是从事特种设备行政许可证代办咨询机构中心,从事矿用产品安全标志认证咨询代办服务,及具体承接代办全国工业生产许可证、各类压力管道元件产品制造许可证、压力容器制造及安装改造维修许可证、压力管道安装许可证证咨询服务。
特种设备安装维修许可证管理规定前言为了确保特种设备的安全运行和使用,保障操作人员的生命安全和财产安全,我国对特种设备的安装维修进行了严格的许可证管理。
本文旨在介绍特种设备安装维修许可证的管理规定。
安装维修许可证的定义特种设备安装维修许可证是指在经过特种设备安全检验合格后,由特种设备安装、维修单位向上级安全监督管理部门申请颁发的合法证件,以取得相应安装、维修资格和权限,并在安装、维修工作中进行合法操作的许可证件。
安装维修许可证的种类特种设备安装维修许可证主要分为以下几种:1.特种设备安装许可证:指从事特种设备安装的单位或个人必须取得的许可证;2.特种设备维修许可证:指从事特种设备维修的单位或个人必须取得的许可证;3.特种设备改造许可证:指从事特种设备改造的单位或个人必须取得的许可证。
安装维修许可证的要求特种设备安装维修许可证的申请要求具体如下:1.具有独立法人资格或具有相应的安装、维修能力的自然人;2.拥有相应级别的特种设备安装、维修、改造工程技术人员,并具有相应的学历或工作经验;3.具有符合法律法规要求的安全保障措施和必备的安全设施和工具;4.有良好的安全生产记录,从未发生过安全事故;5.对所要安装、维修、改造的特种设备进行认真的安全检验和评估,并符合技术规范和标准要求;6.具备完善的安全管理制度和质量保证体系。
安装维修许可证的申请流程特种设备安装维修许可证的申请流程一般包括以下几个步骤:1.提交申请:特种设备安装、维修单位或个人应当依照规定向上级安全监督管理部门提交申请,在申请资料中应当包括组织机构代码、技术人员资格证书、安全管理制度等相关文件;2.安全检验:安全监督管理部门依据特种设备的类型和级别,对特种设备进行安全检验;3.评定证书:安全监督管理部门对符合要求的特种设备安装、维修单位或个人进行评定,颁发特种设备安装维修许可证;4.监督检查:安全监督管理部门将定期对持有特种设备安装维修许可证的单位或个人进行监督检查,确保安全运行。
机电类特种设备安装改造维修许可规则(试行)第一章总则第一条为了规范机电类特种设备安装、改造、维修单位的资格许可工作,确保机电类特种设备安装、改造、维修及电梯日常维护保养的质量与安全性能,根据《特种设备安全监察条例》和《特种设备质量监督与安全监察规定》,制定本规则。
第二条凡从事电梯、起重机械、客运索道和大型游乐设施等机电类特种设备(以下统称机电类特种设备)安装、改造、维修和电梯日常维护保养的单位(以下统称施工单位),必须取得《特种设备安装改造维修许可证》(以下简称《许可证》),并在许可的范围内从事相应工作。
电梯日常维护保养单位必须取得电梯维修的资格许可。
起重机械、客运索道和大型游乐设施的日常维护保养,以及流动式起重机、赛车类游乐设施等以完整成品出厂的机电类特种设备安装不适用于本规则。
从事上述施工的特种设备制造单位,也应当遵守本规则规定。
第三条机电类特种设备安装、改造和维修3个施工类别按照设备类型及其不同技术参数分别分为若干等级。
具体的分类分级方法见《机电类特种设备施工单位分类分级表》(附件1)。
第四条国家质量监督检验检疫总局(以下简称国家质检总局)负责全国机电类特种设备施工单位资格许可工作的统一管理。
安装、改造施工单位的资格许可,除客运索道施工单位及本规则第三十七条规定的单位由国家质检总局负责外,其他单位的资格许可委托各省、自治区、直辖市质量技术监督局(以下简称省局)负责管理;维修施工单位的资格许可,由施工单位所在地的省局或其委托的地市级质量技术监督局负责管理。
国家质检总局及其他各级质量技术监督局特种设备安全监察机构(以下简称总局或省级、市级特种设备安全监察机构)负责施工单位资格许可具体工作的实施。
第五条执行本规则规定的申请单位许可条件鉴定评审机构(以下简称评审机构),由总局特种设备安全监察机构确定和公布。
第二章资格许可条件第六条施工单位必须具有独立的法人资格,持有有效的营业执照,注册资金应与申请施工范围相适应,具体规定见《机电类特种设备施工单位基本条件》(附件2,以下简称《基本条件》)。
特种设备安装改造维修许可证申请条件特种设备安装改造维修许可证是指国家对从事特种设备安装、改造、维修工作的单位或个人颁发的证书,证明其具备相应资质和能力。
获得该证书可以保障特种设备的安全性和可靠性,保障人员和财产的安全。
申请特种设备安装改造维修许可证需要符合一定的条件,以下是常见的申请条件:1.注册资金要求:申请单位必须具有一定的注册资金,以保证其具备一定的经济实力和承担风险的能力。
通常情况下,注册资金金额会根据不同地区和特种设备的安装、改造、维修范围而有所不同。
2.人员要求:申请单位必须配备一定数量的专业技术人员,包括具有相应专业资格证书的工程技术人员和施工人员。
这些人员需要具备丰富的特种设备安装、改造、维修经验,并且能够独立完成相关工作。
3.设备和工具要求:申请单位必须拥有一定数量和种类的特种设备安装、改造、维修所需的设备和工具,并且设备和工具需要经过检验和合格认证。
这些设备和工具在使用过程中需要保持良好状态,以保障工作的顺利进行和安全性。
4.安全管理要求:申请单位必须建立完善的安全管理制度和操作规程,保证安全生产的进行。
这包括对安全生产进行定期检查和评估,对安全隐患进行及时处理,确保工作环境和现场安全。
5.法律法规要求:申请单位需要遵守相关法律法规和标准,包括特种设备安装、改造、维修的相关法规和标准。
同时,申请单位需要具备相关的许可证书和资质证明,以证明其合法经营和从事相关工作的资格。
6.经验积累要求:申请单位需要具备一定的特种设备安装、改造、维修工作经验,通常要求具有一定数量的成功案例和良好的口碑。
这可以证明申请单位具备相关工作的能力和信誉。
7.其他要求:在申请特种设备安装改造维修许可证时,还需要符合其他相关要求,如交纳一定的费用、提交相关材料等。
具体的要求会根据不同地区和特种设备的种类而有所不同。
总的来说,申请特种设备安装改造维修许可证需要满足一系列的条件,包括资金、人员、设备、安全管理、法律法规、经验积累等方面。
承压类特种设备包括锅炉、压力管道和压力容器,这些都是比较危险的设备,如果发生意外会产生严重后果。
因此,制造、安装、修理、改造此类设备的单位必须取得合法行政许可。
申请承压类特种设备安装修理改造资质的单位,必须满足以下条件:一、人员要求质量保证体系人员:制造单位应当根据产品制造过程的需要,配备并且任命质量保证工程师,以及设计、工艺、材料、焊接、热处理、无损检测、检验与试验、理化检验等过程的质量控制系统责任人员。
制造单位应当配备具备相应资格的持证焊接作业人员,焊工的持证项目及数量应当满足产品制造需要。
采用焊接机器人的,其焊接项目可以记入焊工的人项数。
无损检测人员应当具备特种设备无损检测人员资格,无损检测人员持证项目和数量应当满足实际产品的检测要求。
采用衍射时差法超声检测(TOFD)的制造单位,应当配备 TOFDⅡ级人员不少于 2 人。
二、生产设备要求制造单位应当具有产品制造需要的切割设备、成形设备、机加工设备、钻孔设备、焊接设备、焊接材料烘干和保温设备、起重设备等,以及必要的工装,并且按流程合理布置。
三、检测仪器与试验装置制造单位应当具有产品制造需要的检测平台、无损检测仪器、理化检验仪器、耐压试验装置等;无损检测、理化检验工作外委的,相应的无损检测仪器、理化检验仪器不要求;具有与制造产品相适应的测量装置,并且按照规定进行检定、校准合格。
四、工作场所要求管材、板材、焊材及半成品的存放应当有一定的防护措施;具有满足防护要求、空间适应产品检测需要的射线曝光室或者检测专用场地,保证底片冲洗质量和保存底片的专用场所,以及满足无损检测仪器和器材存放要求的场所;具有满足安全防护要求的耐压试验场地。
代办承压类特种设备安装修理改造许可证选择南京顺杰企业管理咨询有限公司。
南京顺杰企业管理咨询有限公司主要是从事特种设备行政许可证代办咨询机构中心,从事各类压力管道元件产品制造许可证、压力容器制造及安装改造维修许可证、压力管道安装许可证、锅炉制造及安装改造维修许可证,欢迎大家进行信息咨询。
特种设备生产(设计、制造、安装、改造、修理)许可服务指南日照市质量技术监督局2018年8月(一)事项设定层级法律(二)设定依据及条款1.《特种设备安全法》(2013年6月主席令第4号)第二条:“特种设备的生产(包括设计、制造、安装、改造、修理)、经营、使用、检验、检测和特种设备安全的监督管理,适用本法。
”;第十八条:“国家按照分类监督管理的原则对特种设备生产实行许可制度。
”2。
《特种设备安全监察条例》(2003年3月国务院令第373号,2009年1月修改)第十一条:“压力容器的设计单位应当经国务院特种设备安全监督管理部门许可,方可从事压力容器的设计活动。
”;第十四条:“锅炉、压力容器、电梯、起重机械、客运索道、大型游乐设施及其安全附件、安全保护装置的制造、安装、改造单位,以及压力管道用管子、管件、阀门、法兰、补偿器、安全保护装置等(以下简称压力管道元件)的制造单位和场(厂)内专用机动车辆的制造、改造单位,应当经国务院特种设备安全监督管理部门许可,方可从事相应的活动。
";第十六条:“锅炉、压力容器、电梯、起重机械、客运索道、大型游乐设施、场(厂)内专用机动车辆的维修单位,应当有与特种设备维修相适应的专业技术人员和技术工人以及必要的检测手段,并经省、自治区、直辖市特种设备安全监督管理部门许可,方可从事相应的维修活动。
”;第十七条:“锅炉、压力容器、起重机械、客运索道、大型游乐设施的安装、改造、维修以及场(厂)内专用机动车辆的改造、维修,必须由依照本条例取得许可的单位进行。
”;第一百零一条:“国务院特种设备安全监督管理部门可以授权省、自治区、直辖市特种设备安全监督管理部门负责本条例规定的特种设备行政许可工作,具体办法由国务院特种设备安全监督管理部门制定。
"3。
《山东省特种设备安全条例》(2015年12月山东省人民代表大会常务委员会公告第113号)第九条:“特种设备生产单位从事生产活动,应当具备与生产相适应的专业技术人员、设备、设施、场所和检测手段,建立质保体系和安全管理、岗位责任等规章制度,依法取得行政许可,按照安全技术规范和相关标准组织生产,并对其生产的特种设备的安全性能负责.”4。
特种设备安装维修《许可证》管理规定一、引言特种设备是指在特定条件下使用的设备,其操作、安装和维修需要专业人员具备相应的技能和资质。
特种设备的安装和维修涉及到设备的安全性和稳定性,必须严格管理。
为了规范特种设备安装维修单位的行为,确保特种设备的安全运行,特制定本《许可证》管理规定。
二、许可证的定义和分类1.许可证是对特种设备安装维修单位进行管理的证明文件。
特种设备安装维修单位必须持有有效的许可证方可开展相关工作。
2.根据特种设备的不同类型和特点,许可证分为以下几种:–安装许可证:用于证明特种设备安装单位的资质和能力。
–维修许可证:用于证明特种设备维修单位的资质和能力。
三、许可证的申请和审批1.许可证的申请:特种设备安装维修单位可以根据自身情况选择申请安装许可证、维修许可证或两者同时申请。
2.许可证的审批:许可证的审批由特种设备安全监察机构负责。
申请单位需根据相关规定提交申请材料,并经特种设备安全监察机构审核、核实和评估。
审批结果将在规定的时间内予以答复。
四、许可证的使用和管理1.使用许可证的范围:特种设备安装维修单位在进行相关工作时必须持有有效的许可证。
2.许可证的有效期:许可证的有效期为三年,到期后需要重新申请和审批。
3.许可证的管理:特种设备安装维修单位需妥善保管许可证,如有遗失或损坏必须及时向特种设备安全监察机构申请补办。
五、许可证的责任和义务1.特种设备安装维修单位应按照许可证所规定的范围和业务进行工作,不得擅自超越或违规操作。
2.特种设备安装维修单位应制定和落实安全管理制度,确保特种设备的安全运行。
3.特种设备安装维修单位应不断加强技术培训和学习,提高专业技能和安全意识。
六、许可证的监督和检查1.许可证的监督:特种设备安装维修单位的许可证持有人应遵守相关法律法规和管理要求,接受相关部门的监督和检查。
2.许可证的检查:特种设备安全监察机构有权对特种设备安装维修单位进行不定期的检查,以确保许可证的持有人符合管理规定。
特种设备安装改造维修单位资格许可一、许可项目名称特种设备安装改造维修单位资格许可二、设定依据《特种设备平安监察条例》第十四条:“锅炉、压力容器、电梯、起重机械、客运索道、大型游乐设施及其平安附件、平安爱惜装置的制造、安装、改造单位,和压力管道用管子、管件、阀门、法兰、补偿器、平安爱惜装置等的制造单位,应当经国务院特种设备平安监督治理部门许可,方可从事相应的活动。
”第十六条:“锅炉、压力容器、电梯、起重机械、客运索道、大型游乐设施的维修单位应当有与特种设备维修相适应的专业技术人员和技术工人和必要的检测手腕,并经省、自治区、直辖市特种设备平安监督治理部门许可,方可从事相应的维修活动。
”三、申请条件申请从事特种设备安装改造维修的单位,应当具有以下大体条件:(一)取得工商营业执照或本地政府依法颁发的记录、注册证件;(二)有与安装改造维修相适应的治理人员、专业技术人员和技术工人;(三)有与安装改造维修设备相适应的场地、设备、检测手腕;(四)有健全的质量治理体系和各项治理制度,并能有效运转;(五)有与安装改造维修范围相适应的平安技术标准、标准,并能有效执行;(六)能够保证安装改造维修设备平安性能符合特种设备平安技术标准的大体要求。
具体条件见有关安装改造维修规那么等平安技术标准。
四、实施机关(一)以下特种设备安装、改造单位资格许可的受理、审批,由国家质检总局负责实施:大型压力容器的现场组焊由相应级别的制造单位进行。
随制造许可范围一同申请。
随制造许可范围一同申请。
随制造许可范围一同申请。
(二) 以下特种设备安装、改造单位资格许可的受理、审批,由国家质检总局委托省级质量技术监督局负责实施:除大型压力容器的现场焊接由相应级别的制造单位进行外。
(1)随制造许可一同申请;(2)只申请安装改造。
(1)随制造许可一同申请;(2)只申请安装改造。
(1)随制造许可一同申请;(2)只申请安装改造。
(三)所有特种设备维修单位资格许可的受理、审批、发证,均由省级质量技术监督部门负责实施。
特种设备安装维修《许可证》管理规定1. 背景为了规范特种设备管理,保障特种设备在使用过程中不发生事故,国家出台了特种设备安装维修《许可证》管理规定。
2. 定义特种设备是指具有爆炸、中毒、放射性、压力等危险性的设备,包括压力容器、锅炉、起重机械、电梯、燃气器具等。
3. 许可证申请特种设备的安装和维修必须取得相应的《许可证》方可进行。
许可证申请需要提供以下材料:•申请表,由申请单位填写并加盖公章;•有关特种设备使用单位营业执照副本复印件;•设备参数及技术资料;•安全保护设施设计方案及资料;•安全保护设施验收合格证书或检验机构的检验报告。
4. 许可证审核许可证审核应符合以下条件:•提交材料齐全、规范;•设备技术参数满足规定标准;•安全保护设施配备齐全、符合安全规定;•申请人具备相应的资质和经验。
5. 许可证颁发许可证审核通过后,颁发特种设备安装维修《许可证》。
《许可证》内容应包括:•安装或维修特种设备的范围和内容;•许可证的有效期限;•安装或维修特种设备时应遵守的安全技术规范和使用标准;•许可证的申请单位名称;•审核和颁发单位名称。
6. 许可证管理特种设备安装维修《许可证》应在设备使用单位内显著位置悬挂,并按照规定的时间进行年检。
许可证过期需要重新申请,并进行审核。
7. 违规处罚特种设备安装维修《许可证》管理规定适用于所有特种设备使用单位和特种设备安装维修企业。
如违规行为导致事故发生,将根据相关法规对责任单位作出处罚,情节严重者可会被吊销许可证。
8. 总结特种设备的安装和维修涉及到广大人民群众的生命财产安全,社会责任重大。
特种设备安装维修《许可证》管理规定的出台,为特种设备领域提供了更加严格的管理措施,有效提升了特种设备的安全使用水平,减少了安全事故的发生。
陕西省西安市申请办理锅炉、压力容器特种设备安装维修改造许可证的条件一、申请压力容器制造许可的企业,应具有独立法人资格或营业执照,取得当地政府相关部门的注册登记。
申请压力容器安装、改造、维修单位.填写《特种设备许可申请书》(以下简称申请书,一式四份,附电子文件),附以下证明资料(各一份),向审批机关提出书面申请:(一) 工商营业执照或者工商行政管理部门同意办理工商营业执照的证明(复印件);(二) 组织机构代码证(复印件);(三) 单位情况介绍(包括办公室、资料档案室、仪器设备室、仓库、车间、设备、人员、专业分包、质量管理等方面情况);(四) 质量管理手册;(五) 其他需要附加说明的资料。
二、具有A1级或A2级或C级压力容器制造许可证的企业即具备D级压力容器制造许可资格。
如制造的压力容器设计压力<10Mpa,同时最大直径<150mm且水容积<25L,则无须申请压力容器制造许可。
同样,制造机器上非独立的承压部件壳体和无壳体的套管换热器、波纹板换热器、空冷式换热器、冷却排管,也无须申请压力容器制造许可。
制造不规则形状的承压壳体应报总局安全监察机构决定是否需要申请压力容器制造许可。
(一) 具有法定资格;(二)有与压力容器安装、改造、维修相适应,并具有一定的安装、改造,维修经验的专业技术人员和技术工人,具体条件见附件A;(三) 有与压力容器、改造、维修相适应的起重、成形、加工、焊接、防腐、试压、检验检测等工作的需要的生产条件和检测手段,具体条件见附件B;(四) 有固定的办公地点、资料档案室、仪器设备室;(五) 建立能够确保压力容器安装、改造、维修安全性能的质量管理体系,并且能够正常运行。
(六) 有与压力容器安装、改造、维修工作相关的安全技术规范、标准和制度,安全技术规范和标准应当是正式版本,并且能够有效执行;(七) 能够保证压力容器安装、改造、维修的安全性能。
三、压力容器制造许可证,压力容器生产许可证压力容器质保体系人员压力容器制造企业具有与所制造压力容器产品相适应的,具备相关专业知识和一定资历的下列质量控制系统(以下简称:质控系统)责任人员:(1)设计、工艺质控系统责任人员。
机电类特种设备安装改造维修许可规则机电类特种设备安装改造维修许可规则是一套针对机电类特种设备安装改造维修业务的管理规定,旨在确保特种设备的安全运行,保障人民群众的生命财产安全。
本文将就机电类特种设备安装改造维修许可规则进行详细的解析,以满足1200字以上的要求。
一、特种设备安装改造维修许可的概念特种设备指的是具有一定危险性,需要通过专门的安装改造维修人员进行操作和维修的设备。
特种设备安装改造维修许可是指为从事机电类特种设备的安装、改造和维修工作的企事业单位或个人,根据国家有关法律法规的规定,经过一定的资质审查和技术评估,取得的合法行使特种设备安装改造维修职业资格的许可证书。
二、特种设备安装改造维修许可的种类和条件特种设备安装改造维修许可根据安装改造维修的种类和规模,可以分为多种类别,如电气设备安装改造维修许可、压力容器设备安装改造维修许可等。
不同类别的许可证需要满足相应的技术条件和管理要求,包括从业人员的培训和技能认证、安全管理体系的建立和运行等。
三、特种设备安装改造维修许可的申请和审批程序申请特种设备安装改造维修许可需要向相关部门提交书面申请材料,包括企业或个人的基本信息、从业人员的资质证书、安全管理体系的建立和运行情况等。
相关部门将对申请材料进行审查和评估,对符合条件的申请者进行许可证的颁发和登记。
四、特种设备安装改造维修许可的有效期和管理要求特种设备安装改造维修许可证的有效期根据许可种类和规模的不同而异,一般为3-5年。
持有许可证的企事业单位或个人需要定期进行年度检查和资质认证,确保其继续符合相应的技术条件和管理要求。
同时,相关部门也可以随时对持证单位进行抽查和监督检查,对违反许可规定的行为进行处罚和撤销许可证。
五、特种设备安装改造维修许可的法律效力和责任追究特种设备安装改造维修许可证是从事机电类特种设备安装改造维修业务的准入证明,具有法律效力。
对于未取得许可证的企事业单位或个人,一经查明将依法予以处罚和追究法律责任,包括停业整顿、罚款或刑事责任等。
机电类特种设备安装改造维修许可规则1. 引言机电类特种设备是指具有一定危险性,需要经过专门安装、改造和维修才能正常运行的设备。
为了确保特种设备安装改造维修过程中的安全和质量,各地都制定了相应的许可规则。
本文将详细介绍机电类特种设备安装改造维修许可规则。
2. 目的和适用范围机电类特种设备安装改造维修许可规则的目的是保证特种设备在安装、改造和维修过程中的安全性和合规性。
这些规则适用于所有从事机电类特种设备安装、改造和维修工作的企事业单位以及个体工商户。
3. 许可申请3.1 资格要求申请机电类特种设备安装、改造和维修许可的单位和个人需满足以下资格要求:- 具备相应的技术人员和设备; - 具备相应的工作场所和设施; - 具备符合安全要求的安全管理体系。
3.2 申请材料申请许可时,单位和个人需提交以下材料: - 申请表格; - 资格证书或相关培训证明; - 技术人员的职称证书; - 工作场所的租赁合同或产权证明; - 安全管理体系的相关文件。
3.3 许可的类别和等级机电类特种设备安装、改造和维修许可分为不同的类别和等级,具体分类标准由各地制定。
申请时,单位和个人需根据自己的业务范围选择适合的类别和等级进行申请。
4. 许可审批4.1 审批机构机电类特种设备安装、改造和维修许可的审批机构由地方政府设立,并由相关部门负责具体的审批工作。
审批机构会根据申请材料和相关法规进行审核和评估。
4.2 审批流程申请许可的审批流程一般包括以下几个环节: - 递交申请材料; - 审核材料的真实性和完整性; - 进行现场核查和评估; - 审批许可证书。
4.3 许可期限和有效期机电类特种设备安装、改造和维修许可的期限根据具体的类别和等级而定,一般为1到3年。
许可证书在有效期内有效,过期后需重新申请。
5. 许可管理5.1 许可证使用获得机电类特种设备安装、改造和维修许可的单位和个人在施工和维修过程中应随身携带许可证书,并在明显位置张贴相关标识。
《机电类特种设备安装改造维修许可规则》一、总则为了规范机电类特种设备安装改造维修领域的许可管理,保障公共安全,保护人民群众的生命财产安全,根据《特种设备安全法》和其他相关法律法规,制定本规则。
二、许可申请条件1.申请人必须具有机电类特种设备安装改造维修相关的专业知识和技能,并持有相关的职业资格证书。
2.申请人必须具备良好的信誉记录,没有重大违法违规行为。
3.申请人必须具备必要的设备、设施和人员,能够完成安装改造维修任务,并确保施工质量符合相关标准和规定。
4.申请人必须具备有效的安全生产管理体系,并能够保证施工过程中的安全。
三、许可申请程序1.申请人向所在地特种设备安全监督管理机构提交申请材料。
2.特种设备安全监督管理机构对申请材料进行审核,确定是否符合条件。
3.符合条件的申请人需要进行现场核查,特种设备安全监督管理机构组织专业人员前往申请人现场进行审核。
4.审核通过的申请人需缴纳相应的许可费用,并签订许可协议。
5.许可申请程序完成后,特种设备安全监督管理机构将颁发机电类特种设备安装改造维修许可证。
四、许可证的有效期和审批机构1.机电类特种设备安装改造维修许可证的有效期为5年。
2.许可证到期前6个月,申请人需向特种设备安全监督管理机构申请延期。
3.特种设备安全监督管理机构负责对许可证持有人的许可证进行定期检查和抽查。
4.特种设备安全监督管理机构有权对违反规定的许可证进行撤销或暂停。
五、附则1.机电类特种设备安装改造维修许可证只限于许可范围内的机电类特种设备安装改造维修。
2.申请机电类特种设备安装改造维修许可证的单位需按照相关法律法规规定,参加机电类特种设备安装改造维修业务的安全生产培训。
3.特种设备安全监督管理机构有权对机电类特种设备安装改造维修许可证的相关信息进行公示和查询,以便监督管理和服务。
4.违反本规则的行为将依法追究法律责任。
六、罚则1.未经许可擅自从事机电类特种设备安装改造维修的,特种设备安全监督管理机构将责令其停止违法行为,没收违法所得,并处以罚款。
特种设备安装维护和修理《许可证》管理规定特种设备安装维护和修理《许可证》管理规定一、概述为了规范特种设备安装维护和修理行业,保障人身财产安全,维护社会公共利益,特订立特种设备安装维护和修理《许可证》管理规定。
二、适用范围本规定适用于特种设备(以下简称“设备”)的安装、改造、修理、维护、保养等服务的供给者,包括但不限于安装维护和修理企业、个体工商户等。
三、许可证申请条件(一)申请单位或个人必需具备从事特种设备安装、改造、维护和修理、保养等服务的专业技术和阅历,具有相应的人员、设备和资质条件。
(二)申请单位或个人必需具有合法的经营资格,且注册地应在执业区内,企业应有独立法人资格,符合国家有关法律、法规及政策规定。
(三)申请单位或个人应当供给真实、精准、完整的基本情况和从业经过,照实填写申请材料和提交申请所需的相关资质证书和文件。
四、许可证申请和审批程序(一)申请单位或个人须向当地特种设备监督管理部门提交书面申请,并供给相应的证明材料。
(二)特种设备监督管理部门对申请材料进行质量复核,必要时对申请人进行现场调查或考核,对符合条件的申请事项,应当在15个工作日内发放特种设备安装维护和修理《许可证》;对需要补充资料或者审核的申请事项,应在15个工作日内告知申请单位或个人,并要求其补充相应的资料或文件。
(三)特种设备监督管理部门领取证照费用依照国家规定标准收取。
(四)特种设备安装维护和修理《许可证》的有效期为三年,期满后需重新申请,重新审批程序同首次申请。
五、许可证管理(一)申请单位或个人在领取许可证后,需依照许可证的规定,履行相关义务,保证供给的服务质量和技术水平符合国家有关标准和规定。
(二)申请单位或个人在许可证有效期内,如存在违反相关法规、规章,不良行为等情况,特种设备监督管理部门可以依法行使吊销、撤销许可证等权限,并对申请人予以惩罚。
(三)申请单位或个人应当适时更新相关许可证信息,如单位名称、地址、负责人等发生变化时,应当提出变更申请,经特种设备监督管理部门确认后方可更改。
特种设备安装改造维修许可证资格条件
凡从事电梯、起重机械、客运索道与大型游乐设施等机电类特种设备(以下统称机电类特种设备)安装、改造、维修与电梯日常维护保养得单位(以下统称施工单位),必须取得《特种设备安装改造维修许可证》(以下简称《许可证》),并在许可得范围内从事相应工作。
电梯日常维护保养单位必须取得电梯维修得资格许可。
起重机械、客运索道与大型游乐设施得日常维护保养,以及流动式起重机、赛车类游乐设施等以完整成品出厂得机电类特种设备安装不适用。
施工单位资格许可工作程序包括:申请、受理、鉴定评审、审查发证与公告。
申请条件
申请单位经自评认为具备规定条件得,应持以下申请材料,报送当地省级特种设备安全监察机构或其委托得地市级特种设备安全监察机构(以下统称受理机构):
(一)申请单位得法人营业执照得复印件;
(二)《特种设备安装改造维修许可申请书》(以下简称《申请书》);
(三)申请单位得质量手册。
施工单位必须具有独立得法人资格,持有有效得营业执照,注册资金应与申请施工范围相适应,具体规定见《机电类特种设备施工单位基本条件》。
施工单位必须具有固定得办公场所与联系电话,申请改造资格得企业还应有满足其改造业务需要得厂房与场地。
施工单位人员得素质与数量应当满足下列条件:
(一)法定代表人或其授权代理人应了解特种设备有关得法律、法规、规章与安全技术规范,对承担相应施工得特种设备质量与安全技术性能负全责。
授权代理人应有法定代表人得书面授权委托书,并应注明代理事项、权限与时限等内容;
(二)应任命1名技术负责人,负责本单位承担得机电类特种设备施工中得技术审核工作。
技术负责人应掌握特种设备有关得法律、法规、规章、安全技术规范与标准,且不得在其她单位兼职;
(三)应配备足够得管理人员,设立相应得质量管理机构, 拥有一批满足申请作业需要得专业技术人员、质量检验人员与技术工人,技术工人中持相应作业项目《特种设备作业人员证》得人员数量应达到相应要求。
人员数量等具体规定见《基本条件》。
应拥有满足申请施工需要得设备、工具、计量器具与检验测试得仪器设备。
计量器具与检验测试得仪器设备必须具有产品合格证,并在法定计量检定合格得有效期内。
施工单位必须结合本单位情况与申请施工类别得管理要求,建立质量管理体系,制订相关得管理制度,编制质量手册、质量管理体系程序与作业指导书等质量管理体系文件。
必须具有独立编制施工方案得能力,建立并严格执行施工方案编写、审核、批准得管理制度。
施工单位承担施工中得土建、起重与脚手架架设等专项业务,
可以签订合同得方式,委托给具备相应能力并具有相应资格得单位进行。
施工单位资格审查时,上述业务采用分承包形式完成得,施工单位得相应能力仅考核其控制分承包单位工作质量得制度得建立与执行情况。
施工单位得施工业绩,应达到如下要求:
(一)首次提出资格许可申请并获得《许可证》得施工单位,取证后第一年度内得施工业绩应达到《机电类特种设备施工单位考核年度业绩要求》(附件3,以下简称《业绩要求》)得规定;
(二)提出《许可证》复查换证申请得上1个年度得施工业绩应达到《业绩要求》得规定;
(三)取得《许可证》后得施工业绩应达到《基本条件》得规定。
特种设备制造单位仅为承担经许可由本单位制造设备得施工而申请相关资格得,可不受上述业绩限制。