高职期末考试程控交换复习内容
- 格式:doc
- 大小:53.00 KB
- 文档页数:11
程控交换复习提纲程控交换原理期末复习提纲1、数字电话通信网中需将模拟话音信号转换为数字信号。
目前,国际上广泛应用的调制技术是什么,其调制过程包含哪几个阶段。
2、程控数字交换系统是由哪几个子系统构成。
3、单路话音信号数字处理时,其采样频率,传输码率分别是多少?30/32路基群传输码率是多少?其一个帧结构包含的时隙数,一帧的时长,一个时隙时长,1个复帧包含的帧数,1个复帧的时长分别是多少?4、构成程控交换机交换网络的基本接线单元有哪些?能单独构成交换网的接线单元是什么。
5、交换机与用户话机之间的传输线,交换机与交换机之间的传输线分别称为什么线。
6、CCITT建议的用于描述交换机呼叫接续进程的图形化设计语言是什么语言。
7、T接线器的话音存贮器SM用来存贮话音信号的PCM编码,每个存储单元的比特数至少为多少位,控制存贮器CM用来存贮处理机的控制命令字,控制命令字的主要内容是什么。
设控制存储器的比特数为i,PCM传输线的复用时隙为j,则i和j应满足什么关系。
8、电话通信网的基本组成包含哪些设备。
9、程控交换软件的运行程序分为哪两大类。
10、程控交换机的主要控制方式有哪些。
11、36百秒呼等于多少分钟呼,等于多少爱尔兰。
12、在ATM交换网中信元是信息传输、复用和交换的基本单位。
每个信元的长度是多少个字节,其中信头(Header)的长度是多少个字节,信息域的长度是多少个字节。
13、程控交换机数据包含哪几种数据。
14、呼叫处理过程包括哪三部分处理。
15、分组交换的两种方式是什么。
16、信令网包含的基本设备是什么,中国7号信令网采用几级网结构。
\:消息传递部分MTP,用户部分UP. 4级:消息信令单元MSU,链路状态信令单元LSSU,插入信令单元FISU17、信令按作用区域划分为哪几类信令。
:用户线信令和局间信令。
18、公共信道信令的概念。
19、S接线器的控制方式及特点。
20、“量化”的概念。
21、程控交换系统中任务调度的优先级别。
一、填空题:1、MFC信号经过多段电路时,其传送方式有逐段转发方式、端到端_方式和混合方式。
3、信令系统主要用来在用户终端设备与交换机之间、传输系统之间传送有关的控制信息。
4、程控交换机的中继模块是程控交换机与交换机(中继器)的接口设备,完成与其他交换设备的连接。
5、电话通信网的基本组成设备是通话设备、信令设备和转换设备或者(终端,传输媒介,转发设备)6、程控数字交换机中,用户电路主要功能七种,请给出其中五种馈电、过压保护、振铃、监视、编解码、混频、测试。
9、为了减少量化误差,在接收端处要加_________ o11、去话分析的主要任务是分析主叫的用户数据;来话分析的主要任务是分析被叫的用户数据。
12、程控交换机的中继模块是程控交换机与交换机(中继器)的接口设备,完成与其他交换设备的连接。
13、输出控制方式工作的S接线器的控制存储器中所存储的是_岀线标号_。
14、信令系统主要用来在用户终端设备与交换机之间、传输系境之间传送肴关的控制信息。
15、记发器信令主要用来传送选择路由所需的信息。
16、程控数字交换系统是由话路子系统和控制子系统构成的。
17、用户电路中,抽样编码前加了一个带通滤波器,其作用是为了限制频率。
二、选择题:2、我国目前的长途电话两级网包含了( C )A.大区中心和省中心B.大区中心和本地网中心C.省中心和本地网中心D.本地网中心和汇接局5、对一个有N条输入复用线和N条输出复用线的T-S-T数字交换网络,需要配置(B )套的T接线器。
A. NB.2NC. NXND.N N4、根据ITU-T的建议,电话网终端用户的号码总长度不雛超过(B )位。
A. 12B.15C. 16D.18 7、记发器信令主要用来传送(A )所需的信息及主叫用户类别及被叫用户状态等有关信息。
A.选择路由B.互控传送C.呼叫接续D.信道状态10、我国No.7信令网中,每个主信令区一般设置(C )个高级信令转接点。
A.4B.3C.2D.1三、简答题1、简述交换机的基本组成。
广东轻工职业技术学院电信系程控交换复习大纲第一篇:广东轻工职业技术学院电信系程控交换复习大纲一、单选题(20题)二、填空(20空)三、判断(10题)四、名词解释(4题)五、问答题(3题)程控交换复习大纲一、单选题1.时间接线器的输出控制方式是怎样的?时间接线器的输入控制方式是怎样的?(八字口诀)2.号码分析程序由什么方法启动?(故障中断、时钟中断、时间表、队列?)3.数字交换机的用户接口的馈电电压一般为多少?4.交换机软件中号码分析程序的任务是什么?5.若多输入多输出T交换网络复接8条PCM一次群线路(从HW0到HW7),则线路HW3上的TS13位于复用后母线上的哪个编号的时隙(时隙编号从0开始)6.摘、挂机扫描程序是什么级别的程序?7.程控交换机的呼叫处理软件的输入处理功能是什么?(收集话路设备的有关状态变化和信息)8.在产生数字信号音的时候,如何确定单音频或双音频信号的采用时长,采样周期,以及采样点数。
比如若要产生1380Hz和1620Hz的双音频数字信号音,总共需要多少存储单元?对1380Hz的信号要重复采样多少个周期?9.模拟中继的功能有哪些?10.记发器信令有什么作用?11.发端交换机发现“主叫摘机”后,会做什么事情?12.不随交换局而变化的数据是什么?(系统数据、局数据、用户数据、暂时数据)13.当局间中继采用PCM30/32传输时,在随路信令情况下,用来监视用户状态的信令应该在哪里传送。
14.常见信号音频率为多少赫兹,怎么表示?(回铃音、拨号提示音、忙音、催挂音、振铃)15.当电话拨通后,主叫收到的回铃音是从哪里送来的?16.当局间采用数字型线路信令时,如果一复帧由16帧组成,编号从F0到F15,第F12帧的TS16传送哪些话路的线路信令。
17.注意编号计划中的编号方法。
比如:已知美国的国际长途冠号是011,中国的国际长途冠号是00,要从美国拨中国兰州的一台分机8822334,兰州市的长途区号是931,应该怎样拨号才正确?18.TST数字交换网络,T接线器的时隙数为128,A→B方向选取的内部时隙为TS22,B→A方向的时隙采用反相法的原则选择,应选择的时隙是什么?19.时间接线器可以实现什么信号的交换?(时隙还是线路?)20.设从A局(发端市话局)至E局(终端市话局)需经三级转接(B、C、D局),主叫为普通用户,被叫号码为61230110,6123为局号,当MFC信令采用逐段转发的传送方式时,D局向E局发的号码是什么?21.在下列程控交换的数据中,哪些属于半固定数据?(呼叫控制表、设备表、用户数据、公用资源状态表?)22.设摘机状态下用户线扫描结果为“0”,挂机状态下用户线扫描结果为“1”,处理机对8个用户进行群扫描,这次扫描结果为:00101110(D7~D0),前次扫描结果为:10010001(D7~D0),可以知道本次扫描发现的摘机用户是哪些?23.当局间中继采用PCM传输时,采用数字型线路信令控制,每个话路的一个线路信令要隔多久才传送一次?24.指出下列信令中的哪些是记发器信令?(挂机、拨号音、拨号、回铃音)25.当拨打119火警接警台的电话的时候,通话结束后的拆线方式是哪种方式?(被叫控制的复原方式)26.局间中继采用PCM传输时,在随路信令情况下,MFC信令在哪里传送?27.28.29.30.31.32.33.34.35.36.37.38.39.二、填空1.时间接线器主要由哪两部分组成?2.信令系统主要用来在什么之间传送有关的控制信息?3.程控数字交换机的模拟用户接口电路的七种功能是什么?4. TST交换网络中,为使两侧T接线器的控制存储器共用,则两T接线器的话音存储器(SM)的控制方式应不同。
《程控互换技术》期末考试一试题(A)合用班级:通讯时间: 120 分钟考试形式:开卷成绩_________班级 ____________姓名_____________学号_________________一、选择题(每题 2 分,共 40 分)1、IPv6 的地点位数是(C)。
A、32B、64C、128D、2562、程控互换机的控制系统由(C)构成。
A.办理机、互换网络、输入/ 输出接口B.办理机、互换网络、储存器C.办理机、储存器、输入/ 输出接口D.办理机、互换网络、中继接口3、一台程控数字互换机主假如由三个部分构成,除(A、互换网络 B 、接口电路C、控制系统D)以外。
D 、外头电路4、互换机话路系统的中心是(B)。
A、用户模块B、数字互换网络C、中继模块D、信令设施5、ATM互换机的基本构造中,不包含(C)。
A、接口模块 B 、互换模块 C 、储存模块D、控制模块6、以下不是程控互换机的办理机按控制方式的分类(D)A 有集中控制B分级控制C全分别控制D混淆控制7、程控数字互换机采纳的多路复用技术是(A)。
A、TDMB、FDMC、WDMD、CDM8、在 T-S-T 系统中,以下(D)不是它的控制方式A、出-入-入B、出-出-入C、入-入-出D、入-出-入9、多个局域网 LAN经过(B)连结到广域网上而实现网络互联。
A、网桥 B 、路由器 C 、网关 D 、终端适配器10、(C)的计数受时钟的中止控制,两个时钟终端之间的时间间隔称为时间周期A、调动表 B 、障蔽表 C 、时间计数器 D 、功能程序进口地点11、在互换机软件中优先级最高的程序是(A)A 、故障级程序B 、信令接收及办理程序C、剖析程序 D 、时钟级程序12、在基本级、周期级、故障级这三种任务中,(C)优先履行的级别最高。
A 、基本级13、No、 7B、周期级信令系统的第( CC、故障级)层包含了信令信号的互换和信令网的管理功能P143A、一B、二C、三D、四14、下边对于话务量强度的描绘不正确的选项是(C)。
1.任意两个用户之间的通话都需要一条专门的线路直接连接,当存在N 个终端时,需要的传输线数为N(N-1)/2条,增加第N+1个终端时,必须增设N条线路。
2.脉冲编码调制(PCM)在发送端主要通过抽样、量化和编码工作完成A~D转换;在接收端主要通过译码和滤波工作完成D~A转换。
3.抽样的目的:是使模拟信号在时间上离散化-量化的目的:是将抽样得到的无数种幅度值用有限个状态来表示,以减少编码的位数。
4.减少量化误差的方法:(1)增加量化级数(2)采用非均匀量化的方法5.非均匀量化就是非线性量化,其压、扩特性采用的是近似于对数函数的特性。
CCITT建议采用的压缩律有两种,分别叫做A律和u律。
4.PCM时分复用就是把抽样周期125us分割成多个时间小段,以供各个话路占用。
若有n条话路,则每路占用的时间小段为125/n us。
显然,路数越多,时间小段将越小。
每路信号经PCM调制后,都是以8bit抽样值为一个信号单元传送的,因此,每个8bit 所占据的时间称为1个时隙(TS),n个TS就构成了一个帧。
5.交换网络的线束利用度分为两种不同的情况:全利用度线束和部分利用度线束。
6.数字交换实质上就是把PCM系统有关的时隙内容在时间位置上进行搬移,因此数字交换也叫做时隙交换。
7.T接线器由话音存储器(SM)和控制存储器(CM)组成。
8.时间T接线器的工作方式:如果SM的写入信号受定时脉冲控制,而读出信号受CM控制,我们称其为输出控制方式,即SM 是“顺序写入,控制读出”反之,我们称其为输入控制方式,即SM是“控制写入,顺序读出”。
9.话音存储器的数字电路实现原理:由存储器SM、写入与门、读出与门、或门、反相器等读/写控制电路组成。
10.T-S-T网络共有四种控制方式:出-入-入、出-出-入、入-出-出、入-入-出。
11.根据程控数字交换机所连接的设备,其接口可分为用户线侧接口(简称用户接口)和中继线侧接口(简称中继接口)两大类,二者又有模拟和数字之分。
高职期末考试程控交换复习内容《程控交换技术》复习内容一、1、电话通信的基本目标是实现用户间话音信号的传递。
2、构成电话网的三要素为终端设备、交换设备和传输设备。
3、电话交换技术发展的三个阶段为人工交换阶段、机电式自动交换阶段和程控交换阶段。
4、电话呼叫分为本局呼叫、出局呼叫、入局呼叫和转接呼叫5.自动电话交换机的发展经历了_步进制_、_纵横制_、_半电子_、_程控交换机_四个阶段。
6.呼损率就是交换设备未能完成的电话呼叫数量和___用户发出的电话呼叫数量__的比值。
7.ISDN是由___综合数字电话网____演变而成,它提供端到端的数字连接。
8.ISDN承载业务可分为___电路交换方式____承载业务和分组交换方式的承载业务。
9.异步转送方式(ATM)中信息被组成固定长度的信元在网络中_传送和交换___。
13.PCM32系统中,每帧包含__30___路话务信息。
10.程控交换机的中继模块是程控交换机与__传输设备____的接口设备。
11.程控交换机的控制系统冗余配置方案包括N+1备用,双重备用,主/被备用三种12.输出控制方式工作的S接线器的控制存储器中所存储的是_语音存储器的地址。
13.信令系统主要用来在用户终端设备与交换机之间、__交换机与交换机____之间传送有关的控制信息。
14.ISDN是由综合数字电话网演变而成,它提供__端到端____的数字连接。
15.异步转送方式(A TM)中信息被组成_固定____长度的信元在网络中传输和交换。
16.在电话交换中,发起呼叫请求的用户称为__主叫_____,接收呼叫的用户称为_被叫。
17.目前电话系统中常用的语音信号的数字化技术是脉冲编码调制(PCM)技术。
18.在PCM技术中,语音信号的数字化分为抽样、量化和编码三个过程,其中抽样频率通常采取 8000 H Z,量化级通常采用256级,编码位数为 8位。
19.在PCM30/32路时分多路复用系统中,一帧的话路容量为30 路,一帧的传输速率为2.048 Mbps,每个时隙的传输速率为64 Kb/s,一帧的时间长度为125 μs。
程控交换复习题(1—6章)一:填空1.一个最简单的通信网至少由、、三部分组成。
2.电话网中的信令按工作范围可分为信令和信令;按传递方向可分为信令和信令。
3.个E1可复用为一个E2,E2的传输总码率为 KB/S。
4.ATM的基本单位是,其长度固定为个字节,前字节为信元头,后字节为信息域。
5.对于单路PCM,其采样频率f=_ _____,其传输码率为__ ______,30/32路PCM每帧包括___ __时隙,每时隙 _us。
6.程控交换机的用户电路的功能可归纳为_ _ (英文缩写),分别为、、、、、、。
7. 在程控交换机中,__ ___是数字交换机和模拟局间中继线的接口;_ _____是数字交换机和数字局间中继线的接口.8.摘挂机程序属于_ _级程序,由 _启动,去话分析程序属_ __级程序,由__ ______启动.9.ATM交换机由、、和组成。
10.程控交换机的任务按紧急性和实时性要求一般分为__ __、__ ____、__ _三种。
11.程控数字交换机的控制系统一般可分为、和三级。
12、数字交换网络的两种基本功能为交换和交换。
13、若输入复用线上一帧内的时隙数为512,则在T接线器中, SM中存储单元的个数为,每个存储单元的字长为位;CM 中存储单元的个数为,字长为位。
14.电话网中的信令按工作范围可分为信令和信令;按传递方向可分为信令和信令。
15.程控数字交换机的控制系统主要由、和组成,工作过程具有的标准模式为、、。
16、程控交换机中的数据分为、和三种。
17、分组交换方式以为单位,采用方式进行交换。
18、判断用户摘、挂机时,扫描程序的周期为 ms,摘机识别的逻辑运算为,挂机识别的逻辑运算是。
19、程控交换机中分析处理功能包括、、和去话分析四类。
20去话分析的主要信息来源是的用户数据,来话分析的主要信息来源是的用户数据。
二.名词解释1.模拟用户电路2.S接线器3.虚通路4.用户线5.局间信令6.中继器7.T接线器8.NO.7信令9.漫游技术10.切换技术11.状态迁移12.共路信道信令13.多重处理14.群处理15.随路信令三. 选择题1.号码分析的数据来源是_______.A.主叫用户数据B.被叫用户数据C.用户所拨号码2、用户电路中馈电电压为 V,A 18~23B 48C -48D 20~503、电路交换技术采用工作方式。
《程控交换技术》复习内容《程控交换技术》期末考试考核办法题目的类型:填空题25分,每空1分选择题20分,每题2分,共10小题简答题、综合题55分第一章绪论要掌握的内容点:1、掌握“程控”和“布控”的概念,指出它们之间有什么区别。
2、掌握“综合业务数字交换(ISDN)”和“异步转移模式(A TM)”的概念。
3、理解几种主要的交换方式电路交换、报文交换和分组交换第二章多路复用技术要掌握的内容点:一、时分多路复用技术1、将多路信号进行复用的意义。
2、30/32路PCM帧结构第三章数字交换网络要掌握的内容点:1、理解数字交换机的系统结构。
2、数字交换网络(1)时分接线器(T型接线器)组成、工作方式及对应的工作原理(2)空分接线器(S型接线器)组成、工作方式及对应的工作原理(3)TST型接线器组成、工作方式及对应的工作原理;第四章数字交换系统的终端设备和控制设备1、理解数字交换系统的典型结构图2、理解用户线接口电路的七大主要功能:BORSCHT3、程控交换机的控制方式:集中控制方式、分散控制方式4、处理器间通信的方式:PCM信道、专用总线、令牌传输第五章呼叫处理的基本原理要求掌握的内容点:1、交换机发生状态迁移时,其迁移方向决定于:输入信息,当前状态,内部环境情况2、掌握呼叫接续的过程。
第六章话务基本理论1、话务的计算公式:A=λ×S话务量的单位称作“爱尔兰”,用符号“E”或“Erl”表示。
2、爱尔兰公式:要求知道应用场合、以及用爱尔兰表求呼损。
第七章信令系统要掌握的内容点:1、信令的概念2、从信令的分类掌握不同信令。
如:随路信令和公共信道信令的区别3、NO.7信令系统的功能级结构总共分为三大部分:公共的消息传递部分(MTP)、信令连接控制部分(SCCP)、用户部分(UP)。
其中:MTP:由三个功能级组成:信令数据链路功能、信令链路功能和信令网功能,分别完成相当于OSI模型里面的第一层、第二层和第三层的作用。
一、选择题1、在交换术语中,连接在一个交换局上的两个用户a和a’之间的接续称为()。
A、出局呼叫B、入局呼叫C、本局呼叫D、转接呼叫答案:C2、对于300~3400Hz的信号来说,取样频率定为( )A.300HzB.8000HzC.125µsD.100µs答案:B3、交换系统的基本任务是为它所能连通的任何一对用户之间的通信提供()。
A:路由 B:帮助 C:基站 D:运输答案:A4、两个交换系统之间的线路称为()。
A:用户线B:局间中继线C:交叉线D:连接线答案:B5、话务流量单位是()A、爱尔兰B、比特C、符号D、位答案:A6、忙时试呼叫次数的简称是( )A: BHAC B: BCHA C: BHCA D: BACH答案:C7、交换网络由哪几部分构成,下列正确的是()。
A 集中级和扩展级。
B 集中级和分配级。
C 扩展级和分配级。
D 集中级,分配级和扩展级。
答案:D8、数字程控交换系统的控制功能采用( ) 。
A.布线逻辑控制B.自动控制C.分组控制D.存储程序控制答案: D9、当八双向总线发送器/接收器74LS245/74HC245 控制端(M)的输入电平为高电平时,数据流向为:A:由A总线发往B总线 B:由B总线发往A总线C:A,B两条总线可同时发送 D:该发送器/接收器被禁止答案: A10、将各种数值及字符串依特定的格式送到标准的输出设备(一般指屏幕)的函数是()A : scanf B:printf C :puts D :sprintf答案:B11、一般数字电路电源可以直接取用PC机主板上ISA的内部电源为()A: 220V B: +5V C :380V D :+10V答案:B13、用来暂停程序的执行,并等待使用者由键盘输入的C语言语句是:A: getch() B :inportb ()C :outportb() D: printf()答案:A14、ISA总线的20条地址总线用来寻址()字节存储器空间(A19—A0)或()字节的I/O地址(A9—A0)。
《程控交换技术》复习内容一、1、电话通信的基本目标是实现用户间话音信号的传递。
2、构成电话网的三要素为终端设备、交换设备和传输设备。
3、电话交换技术发展的三个阶段为人工交换阶段、机电式自动交换阶段和程控交换阶段。
4、电话呼叫分为本局呼叫、出局呼叫、入局呼叫和转接呼叫5.自动电话交换机的发展经历了_步进制_、_纵横制_、_半电子_、_程控交换机_四个阶段。
6.呼损率就是交换设备未能完成的电话呼叫数量和___用户发出的电话呼叫数量__的比值。
7.ISDN是由___综合数字电话网____演变而成,它提供端到端的数字连接。
8.ISDN承载业务可分为___电路交换方式____承载业务和分组交换方式的承载业务。
9.异步转送方式(ATM)中信息被组成固定长度的信元在网络中_传送和交换___。
13.PCM32系统中,每帧包含__30___路话务信息。
10.程控交换机的中继模块是程控交换机与__传输设备____的接口设备。
11.程控交换机的控制系统冗余配置方案包括N+1备用,双重备用,主/被备用三种12.输出控制方式工作的S接线器的控制存储器中所存储的是_语音存储器的地址。
13.信令系统主要用来在用户终端设备与交换机之间、__交换机与交换机____之间传送有关的控制信息。
14.ISDN是由综合数字电话网演变而成,它提供__端到端____的数字连接。
15.异步转送方式(A TM)中信息被组成_固定____长度的信元在网络中传输和交换。
16.在电话交换中,发起呼叫请求的用户称为__主叫_____,接收呼叫的用户称为_被叫。
17.目前电话系统中常用的语音信号的数字化技术是脉冲编码调制(PCM)技术。
18.在PCM技术中,语音信号的数字化分为抽样、量化和编码三个过程,其中抽样频率通常采取 8000 H Z,量化级通常采用256级,编码位数为 8位。
19.在PCM30/32路时分多路复用系统中,一帧的话路容量为 30 路,一帧的传输速率为 2.048 Mbps,每个时隙的传输速率为 64 Kb/s,一帧的时间长度为 125 μs。
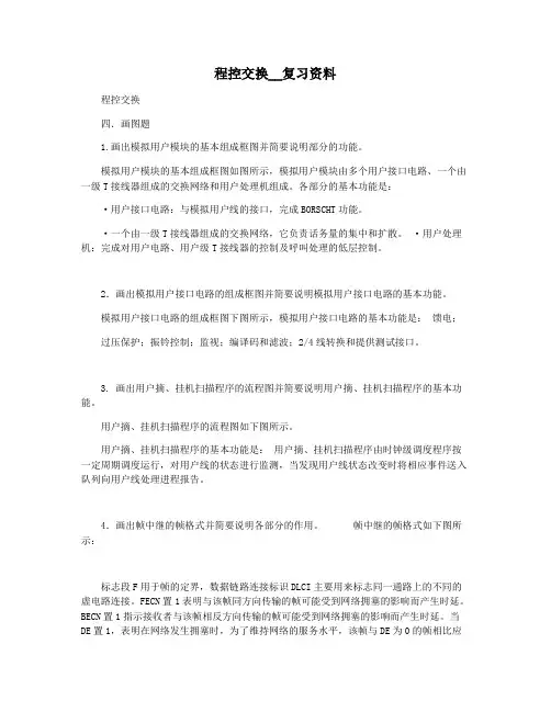
程控交换__复习资料程控交换四.画图题1.画出模拟用户模块的基本组成框图并简要说明部分的功能。
模拟用户模块的基本组成框图如图所示,模拟用户模块由多个用户接口电路、一个由一级T接线器组成的交换网络和用户处理机组成。
各部分的基本功能是:·用户接口电路:与模拟用户线的接口,完成BORSCHT功能。
·一个由一级T接线器组成的交换网络,它负责话务量的集中和扩散。
·用户处理机:完成对用户电路、用户级T接线器的控制及呼叫处理的低层控制。
2.画出模拟用户接口电路的组成框图并简要说明模拟用户接口电路的基本功能。
模拟用户接口电路的组成框图下图所示,模拟用户接口电路的基本功能是:馈电;过压保护;振铃控制;监视;编译码和滤波;2/4线转换和提供测试接口。
3. 画出用户摘、挂机扫描程序的流程图并简要说明用户摘、挂机扫描程序的基本功能。
用户摘、挂机扫描程序的流程图如下图所示。
用户摘、挂机扫描程序的基本功能是:用户摘、挂机扫描程序由时钟级调度程序按一定周期调度运行,对用户线的状态进行监测,当发现用户线状态改变时将相应事件送入队列向用户线处理进程报告。
4.画出帧中继的帧格式并简要说明各部分的作用。
帧中继的帧格式如下图所示:标志段F用于帧的定界,数据链路连接标识DLCI主要用来标志同一通路上的不同的虚电路连接。
FECN置1表明与该帧同方向传输的帧可能受到网络拥塞的影响而产生时延。
BECN置1指示接收者与该帧相反方向传输的帧可能受到网络拥塞的影响而产生时延。
当DE置1,表明在网络发生拥塞时,为了维持网络的服务水平,该帧与DE为0的帧相比应先丢弃。
信息字段I包含用户数据,FCS是错误检测码。
5.画出ISUP一次成功的电路交换呼叫的信令传送流程图。
ISUP一次成功的电路交换呼叫的信令传送流程图如下图所示6.画出正常的市话呼叫接续时TUP至ISUP的信令配合图正常的市话呼叫接续时TUP至ISUP的信令配合图如下7.画0出ATM信元的结构。
一、填空题1.时分接线器在输出控制方式中CM单元里填写的是话音信号在SM上的读出地址;在输入控制方式中CM单元里填写的是话音信号在SM上的写入地址。
2.程控交换机的处理机按控制方式分类,有集中控制、分散控制和全分散控制。
3.对程控交换机的运行软件的要求是实时性、并行性和不间断性。
4.用户摘挂机识别的扫描周期为100-200ms,扫描结果若是SCN∧LM=0表示挂机。
5.用户信令包括用户状态信号信令、被叫地址信号和信号音。
6.局间信令是指交换机与交换机之间传送的信令。
7.输入控制工作方式的T接线器的话音存储器是按控制写入顺序读出方式工作的。
8.PCM32系统中,每帧时长为125μs。
9.时间接线器主要由话音存储器和控制存储器(CM)两部分组成。
10.信令按照工作区域可分为用户线信令和局间信令。
11.N-ISDN有两种接口结构:BRI是指基本速率接口,其信道结构为2B+D,传输速率为192 kb/s;PRI是指基群速率接口,其信道结构为30B+D,传输速率为 2.048Mb/s。
12.在程控数字交换机中,程序划分为故障级、周期级和基本级3个执行级别,其中故障级程序的执行优先级最高。
话时间的乘积。
13.PSTN的中文全称是公用电话交换网14.信令的分类,按照传送信令的信道与传送话音的信道之间的关系来划分,可分为两类:随路信令(或CAS)和共路信令(公共信道信令)15.NO.7信令系统中,信令单元有三种:消息信令单元、链路状态信令单元和填充信令单元(FISU)16.一般说,进程可按照在执行过程中的不同时刻的不同状态来定义,主要的三种状态为就绪状态、运行状态及等待状态17.程序的执行级别可分为三级:中断级、时钟级、基本级18.去话分析的主要任务是分析主叫用户的用户数据19.用户摘机处理是由摘机时间触发的20.PCM32系统中,每路信号的速率为64kbit/s21.程控交换机的中继模块是程控交换机与局间中继线的接口设备,完成与其他交换设备的连接。
(填空)1.程控交换包括模拟程控交换和数字程控交换。
2.电路交换是打电话用的,分组交换是上网用的。
3.分组交换可提供虚电路(VC)和数据报(DG)两种服务方式。
(记住英文缩写)4.用户线信令包括:用户状态信令、选择信令和各种可闻音信令。
5.中国1号信令是随路信令。
中国7号信令是一种公共信道信令,采用四级协议结构。
6.S接口采用四线制方式,传送速率为192kbit/s.7.U接口采用二线制.8.双处理机结构三种工作方式:同步双工工作方式、话务分担工作方式和主/备用工作方式。
9.分析处理按其功能可分为:去话分析、号码分析、来话分析和状态分析四种程序。
10.程序的执行级别可划分为三级:故障级、周期级和基本级。
11.时间表组成:时间计数器、屏蔽表、时间表和转移表。
12.任务执行是为输出处理做的动作准备,不执行。
输出处理才是真正的执行。
(名词解释)1.交换的概念:交换就是利用交换设备(交换机)将所有用户话机都用一对线接到交换设备上,由交换设备完成任意两个或多个用户话机连通。
2.交换机:就是一种在通信系统中完成信息交换的设备。
3.布控交换:布控就是布线逻辑控制(WLC),布控交换是利用逻辑电路进行控制的一种交换方式。
4.程控交换:程控就是存储程序控制(SPC),程控交换是利用计算机软件进行控制的一种交换方式。
5.报文交换:报文交换的基本原理是“存储—转发”。
在报文交换中,信息的格式是以报文为单位的,包括:报头、正文、报尾三部分。
报文交换的主要缺点是时延大,且时延的变化也大,不利于实时通信,需要有较大的存储容量。
6.分组交换:把用户所要传送的信息(报文)分割为若干个较短的、被规格化的“分组”进行交换与传输。
7.虚电路:就是在用户数据传送前先要通过发送呼叫请求分组建立端到端之间的虚电路。
8.数据报:不需要预先建立逻辑连接,而是按照每个分组头中的目的地址对各个分组独立进行选路的分组交换称为数据报方式。
9.帧交换:帧交换是以一种帧方式来承载业务的,在数据链路层以上以简化的方式来传送和交换数据单元。
《程控交换技术》复习内容一、1、电话通信的基本目标是实现用户间话音信号的传递。
2、构成电话网的三要素为终端设备、交换设备和传输设备。
3、电话交换技术发展的三个阶段为人工交换阶段、机电式自动交换阶段和程控交换阶段。
4、电话呼叫分为本局呼叫、出局呼叫、入局呼叫和转接呼叫5.自动电话交换机的发展经历了_步进制_、_纵横制_、_半电子_、_程控交换机_四个阶段。
6.呼损率就是交换设备未能完成的电话呼叫数量和___用户发出的电话呼叫数量__的比值。
7.ISDN是由___综合数字电话网____演变而成,它提供端到端的数字连接。
8.ISDN承载业务可分为___电路交换方式____承载业务和分组交换方式的承载业务。
9.异步转送方式(ATM)中信息被组成固定长度的信元在网络中_传送和交换___。
13.PCM32系统中,每帧包含__30___路话务信息。
10.程控交换机的中继模块是程控交换机与__传输设备____的接口设备。
11.程控交换机的控制系统冗余配置方案包括N+1备用,双重备用,主/被备用三种12.输出控制方式工作的S接线器的控制存储器中所存储的是_语音存储器的地址。
13.信令系统主要用来在用户终端设备与交换机之间、__交换机与交换机____之间传送有关的控制信息。
14.ISDN是由综合数字电话网演变而成,它提供__端到端____的数字连接。
15.异步转送方式(A TM)中信息被组成_固定____长度的信元在网络中传输和交换。
16.在电话交换中,发起呼叫请求的用户称为__主叫_____,接收呼叫的用户称为_被叫。
17.目前电话系统中常用的语音信号的数字化技术是脉冲编码调制(PCM)技术。
18.在PCM技术中,语音信号的数字化分为抽样、量化和编码三个过程,其中抽样频率通常采取 8000 H Z,量化级通常采用256级,编码位数为 8位。
19.在PCM30/32路时分多路复用系统中,一帧的话路容量为 30 路,一帧的传输速率为 2.048 Mbps,每个时隙的传输速率为 64 Kb/s,一帧的时间长度为 125 μs。
20.在PCM二次群中,话路容量为 120 路,传输速率为 8.448 Mb/s。
21.数字交换网络的两种基本功能为时分交换和空分交换。
22.若输入复用线上一帧内的时隙数为512,则在T接线器中, SM中存储单元的个数为512,每个存储单元的字长为 8 位;CM中存储单元的个数为 512 ,字长为 9位。
23.多路复用是指多路信号在同一传输线路上传输,目前多路复用的方法有两类:时分多路复用和频分多路复用。
24.某集中式T型交换网络,其每一个T接线器连接的PCM复用线上1帧内的时隙数为256,语音信号采用8位编码制,若取集中比为8:1,则该集中式T型交换网络中需要 8 个语音存储器,每个语音存储器中存储单元的个数为 256 ,字长为 8 位;需要1个控制存储器,控制存储器中存储单元的个数为 256 ,控制字长为 11 位。
25.若两个终端模块的网络地址分别是2452和1072,则它们之间的接续路由需要经过 7 条选择命令,在第 4 级返回。
26.程控交换机控制系统的控制方式分为集中控制和分散控制两种,其中在分散控制方式中分布控制方式又分为话务容量分担方式和功能分担方式两种。
27.程控交换机中的数据分为局数据、系统数据和用户数据三种。
28.程控交换系统的程序按实时性要求划分为故障级、周期级和基本级。
29.故障级程序采用中断方式执行,周期级程序采用时间表方式调度和执行,基本级程序采用队列方式调度和执行。
30.程控交换机中分析处理功能包括来话分析、号码分析、状态分析和去话分析四类。
31.去话分析的主要信息来源是主叫用户的用户数据,来话分析的主要信息来源是被叫用户的用户数据。
32.由于话机类型不同,选择信令包括直流脉冲和双音多频两种方式。
33.信令的传送方式分为端到端传送、逐段传送和混合传送三种。
34.公共信道信令网由信令点、信令转接点和信令链路三部分组成。
35.N O.7信令单元格式有消息信令单元、链路状态信令单元和插入信令单元三种。
36.N O.7信令按功能分为信令数据链路功能级、信令链路功能级、信令网功能级和用户部分四级。
37.为提高线路的利用率,分组交换技术采用统计时分复用方式进行多路信号之间的复用传输。
38.分组交换的传输方式分为虚电路和数据报两种。
39.ISDN的用户网络接口结构有两种,分别为基本速率接口和基群速率接口。
40.中国1号信令属于随路信令方式,N O.7信令属于公共信道信令方式。
二、1.在PCM系统中,抽样频率(D)A 300hz B500hz C800hz D 8000hz2.若每条HW线均为PCM基群(8端),则HW2TS5位于复用线上的TSX,其中X=(C)A74 B73 C42 D413.程控交换机的控制系统由(C)组成。
A.处理机、交换网络、输入/输出接口B.处理机、交换网络、存储器C.处理机、存储器、输入/输出接口D. 处理机、交换网络、中继接口4.在基本级、周期级、故障级这三种任务中,(C)优先执行的级别最高。
A.基本级 B.周期级 C.故障级5.对DTMF双音频号码的扫描周期是(B)A.8msB.16msC.96msD.200ms6.用户接中电路物七项功能用英文缩写字母可表示为(A)A.BORSCHT B.BOXSCT C.BURSCPT D.BORSKHT7.以下程序中,(B)属于交换机的时钟级程序。
A.摘机处理(基本级)B.摘机识别C.号码分析(基本级)D.号码处理(基本级)8.摘、挂机扫描程序是(B)程序。
A.基本级B.时钟级 C.进程级 D.故障级9.在交换机软件中优先级最高的程序是( A)A、故障级程序B、信令接收及处理程序C、分析程序D、时钟级程序10.在交换机软件中优先级最高的程序是(A)A、故障级程序B、信令接收及处理程序C、分析程序D、时钟级程序11.程控交换机中时钟中断可以被(C)中断插入。
A.I/OB.基本级C.故障D.异常12.以下程序中,(B)属于交换机的时钟级程序。
A.去话分析B.摘机识别C.号码分析D.号码处理13.脉冲话机所发的脉冲信号在传输中不能保证很好的质量,因为( A )A.脉冲信号在传输中易产生串扰和畸变,且包含丰富的频率成分B.脉冲的发号速度快C.脉冲速度不易控制D.脉冲的位间隔太长14.长途电话网的路由选择顺序为( C )A.基干路由,高效直达路由,迂回路由B.高效直达路由,基干路由,迂回路由C.高效直达路由,迂回路由,基干路由D.迂回路由,基干路由,高效直达路由15.交换系统的服务质量指标可由下列那些指标来衡量( C )A.话务量,话音响度B.呼损指标,接续时延C.话音响度,通话时长D.话音清晰度,杂音16.No.7信令系统的第一级可由( B )实现。
A.软件B.硬件C.软件和硬件D.数据和程序17.ATM采用面向连接的方式,在传送信息前必须建立( B )电路。
A.实B.虚C.VPD.VC18.在电话通信网中,用户终端设备主要为( B )A.电缆B.电话机C.交换机D.光纤19.时分接线器的输入控制方式是指( A )A.时分接线器的SM按控制写入,顺序读出方式工作B.时分接线器的CM按控制写入,顺序读出方式工作C.时分接线器的SM按顺序写入,控制读出方式工作D.时分接线器的CM按顺序写入,控制读出方式工作20.ATM信令是在ATM的( C )上传送的信息。
A.管理面B.用户面C.控制面D.以上各面21.数字交换中在表示模拟用户接口电路的功能时,字母“B”表示的是(A)。
A、馈电B、过压保护C、振铃控制D、监视22.在数字交换中表示模拟用户接口电路的功能时,字母“H”表示的是(C)。
A、馈电B、测试控制C、混合电路D、编译码和滤波23.在数字交换中表示模拟用户接口电路的功能时字母“T”表示的是(B)A、馈电B、测试控制C、混合电路D、编译码和滤波24.程控交换机的电压为负48V,在通话时,馈电电流在20mA~(B)mA之间。
A、50B、100C、150D、200 25.关于公用电话网中使用的信号音我国采用(A)Hz的频率,通过不同的断续方式来定义。
A、450B、550C、650D、750 26.集中控制方式的优点是,(A)是一个整体,调试修改比较方便。
A、程序B、操作C、命令D、系统27.以下呼叫情况描述中,(C )所描述的情况属于话务量损失。
A、被叫用户忙不能通话B、主叫用户中途挂机C、由于设备机件忙而不能通话28.在进行话务量计算时,呼叫强度和占用时长均采用(A )。
A、平均值B、最大值C、最小值D、平方值29.网络接通率的计算方法为(A )A、到达被叫终端的占用次数/总占用次数B、成功的呼叫次数/呼叫总数C、网络接通通话的次数/总占用次数。
30.在中继群的话务统计中最关心的三个指标是、呼叫接通率、网络接通率和( B)。
A、话务量B、每线话务量C、发话话务量三、1、TST交换网络是它的内部时隙选择,通常用映像图法选择空闲路由的(√)2、T型接线器时隙交换,按空分方式工作。
(×)3、S型接线器能完成时隙交换。
(×)4、T型接线器能完成时隙交换。
(√)5、T接线器时隙交换,按空分式工作。
(√)6、分路器实际上是反复用。
(√)7、T型按接线器中控制存储器中无论哪一种工作方式都是采用控制写入、顺序读出。
(√)8、混合电路主要完成二/四线转换。
(√)9、程控交换机的工作一般为电压为60V直流。
(×)10、用户电路是数字用户接口电路的简称。
(×)11、用户线信号一般采用直流或音频信号,包括监视和选择信号。
(√)12、FISU在NO.7信令单元中用于链路空闲或链路拥塞时填补位置,以保持在该信令信道上的信号单元同步。
(√)13、被叫用户挂机是前向(正向)拆线信令。
(×)14、NO.7信令是采用单向高速数据链路,按频分方式来传送的。
(×)15、消息信号单元中的F、BSN、BIB、FSN、FIB、LI和CK是第二、三功能级处理的控制信息。
( ×)16、No.7信令的第三功能级定义了信令消息在一条信令数据链路上传递的功能和程序。
( ×)17、No.7信令的第一功能级为信令传输提供一条双向数据通路,但并不规定通路的物理、电气、功能特性和接入方法,这些功能是在第二功能级中实现的。
(×)18、链路状态信号单元LSSU的状态字段SF是用于传送链路状态的字段。
(√)19、链路状态信号单元LSSU的状态字段SF是用于信号单元的定界定位的字段。
(×)20、消息信令单元中的F、BSN、BIB、FSN、FIB、LI和CK是第二级的控制信息。