《CAD轴线标注规定》word版
- 格式:doc
- 大小:574.00 KB
- 文档页数:17
CAD尺寸标注细则规范CAD(计算机辅助设计)尺寸标注是制图过程中非常重要的一部分。
它可以准确地定义和表达设计对象的尺寸,确保设计的准确性和一致性。
下面是CAD尺寸标注的细则规范:1.标注文字的字体和大小:在CAD绘图中,常用的字体包括宋体、黑体和楷体等。
通常情况下,标注文字的字体大小应该与绘图比例尺相关,确保在打印或显示时能清晰可见。
一般情况下,标注文字的大小为图纸比例的1/8,如绘制比例尺为1:100的图纸,标注文字的大小应为12.52.标注线的样式和粗细:标注线应使用细碎的实线,线粗细一般应与设计线条保持一致,以便清晰可辨。
对于不同的尺寸标注,可以选择不同的标注线样式,如标注尺寸的线段可以选择实线,标注图形的线段可以选择虚线。
3.尺寸基准线和尺寸箭头:尺寸标注应该与图形互相独立,它们的位置应保持一致。
尺寸基准线应该与图形相切,并且与尺寸箭头垂直于基准线。
尺寸标注的箭头形状可以选择普通箭头、燕尾箭头或填充箭头等,以便于清晰表达设计尺寸。
4.标注文字的位置和方向:标注文字应该清晰地显示在图形内部,避免与其他标注或图形重叠。
对于圆形或弧形的标注,文字应该显示在图形外部并与图形基准线平行。
5.标注尺寸的顺序:标注尺寸时,宜从整体到细节,从大到小的次序进行。
首先标注整个图形的长度或宽度,然后再标注局部的尺寸,最后标注细小的尺寸。
这样做可以有效地减少标注的数量,提高图纸的整洁度。
6.标注尺寸的单位和精度:尺寸标注应使用适当的单位,如毫米、厘米或英尺。
对于不同的设计要求,可以选择不同的单位。
在标注尺寸时,应根据实际设计需要确定所需的精度要求,如小数点后一位或两位数字等。
7.标注尺寸的避讳:在进行尺寸标注时,应避免使用过长或过繁琐的标注线。
标注文字应尽量简洁明了,避免使用复杂或不常用的术语。
同时,应避免将标注与图形重叠或覆盖,以免产生混淆。
8.标注尺寸的准确性和一致性:标注尺寸应准确无误,并与实际设计尺寸保持一致。
CAD标注规则教程一、CAD标注的基本原则1.信息准确:标注内容必须准确、清晰地表达设计意图,避免歧义和混淆。
2.统一规范:标注应该按照相同的规范进行,包括字体、文字样式、标注符号等。
3.适度简洁:标注内容要尽可能简洁明了,避免过多的文字和符号。
4.位置合理:标注应该尽可能靠近被标注的对象,同时不影响设计的美观和效果。
5.标注专业:标注内容应该符合相关专业标准和规范要求,如建筑标准、机械标准等。
二、CAD标注的常用方法1.线性标注:线性标注是指在CAD绘图中使用直线或多段直线的方式进行标注,通常用来标注长度、高度、宽度等尺寸。
2.弧长标注:弧长标注是指在CAD绘图中使用弧线的方式进行标注,通常用来标注圆弧、曲线等几何形状的弧长。
3.角度标注:角度标注是指在CAD绘图中使用角度符号和数字的方式进行标注,通常用来标注两条直线或曲线之间的夹角。
4.文字标注:文字标注是指在CAD绘图中使用文字的方式进行标注,通常用来标注文字信息、说明、注释等内容。
5.尺寸标注:尺寸标注是指在CAD绘图中使用标注符号、线性标注和文字标注的方式进行尺寸标注,通常用来标注物体的尺寸、距离等信息。
三、CAD标注规则的操作方法1.选择标注工具:首先在CAD软件中选择合适的标注工具,如线性标注、弧长标注、角度标注等。
2.指定标注对象:然后在绘图中指定需要标注的对象,如直线、圆弧、角度等。
3.输入标注内容:接着输入标注内容,包括尺寸、角度、文字等信息。
4.调整标注样式:最后根据需要调整标注的样式,如字体大小、颜色、位置等。
5.完成标注操作:完成以上步骤后,将标注内容添加到绘图中,并保存绘图文件。
四、CAD标注的注意事项1.避免重复标注:在进行CAD标注时要避免重复标注同一对象的信息,避免造成混淆和错误。
2.避免标注叠加:标注的位置要尽量避免叠加在一起,以免影响标注内容的清晰度和可读性。
3.注意标注比例:标注的字体大小和线条粗细要根据绘图比例来调整,确保标注的合适和清晰。
竭诚为您提供优质文档/双击可除cad图纸尺寸标注规范篇一:cad制图标注规范cad制图标注规范cad制图规范(一)、基本要求1.所有设计室出的图纸都要配备图纸封皮、图纸说明、图纸目录。
a.图纸封皮须注明工程名称、图纸类别(施工图、竣工图、方案图)、制图日期。
b.图纸说明须对工程进一步说明工程概况、工程名称、建设单位、施工单位、设计单位或建筑设计单位等。
2.每张图纸须编制图名、图号、比例、时间。
3.打印图纸按需要,比例出图。
(二)、常用制图方式。
一、常用比例1:11:21:31:41:51:61:101:151:201:251:301:401:501:601:801:1001:1501:20xx:2501:3001:4001:500二、线型1.粗实线:0.3mm1.平、剖面图中被剖切的主要建筑构造的轮廓(建筑平面图)2.室内外立面图的轮廓。
3.建筑装饰构造详图的建筑物表面线。
2.中实线:0.15-0.18mm1.平、剖面图中被剖切的次要建筑构造的轮廓线。
2.室内外平顶、立、剖面图中建筑构配件的轮廓线。
3.建筑装饰构造详图及构配件详图中一般轮廓线。
3.细实线:0.1mm1.填充线、尺寸线、尺寸界限、索引符号、标高符号、分格线。
4.细虚线:0.1-0.13mm1.室内平面、顶面图中未剖切到的主要轮廓线。
2.建筑构造及建筑装饰构配件不可见的轮廓线。
3.拟扩建的建筑轮廓线。
4.外开门立面图开门表示方式。
5.细点划线:0.1-0.13mm1.中心线、对称线、定位轴线。
6.细折断线:0.1-0.13mm1.不需画全的断开界线。
三、打印出图笔号1-10号线宽设置1号红色0.1mm6号紫色0.1-0.13mm2号黄色0.1-0.13mm7号白色0.1-0.13mm3号绿色0.1-0.13mm8.9号灰色0.05-0.1mm4号浅兰色0.15-0.18mm10号红色0.6-1mm5号深兰色0.3-0.4mm10号特粗线:1.立面地坪线2.索引剖切符号3.图标上线4.索引图标中表示索引图在本图的短线三、剖切索引符号1.m:12mm(在a0、a1、a2、图纸)2.m:10mm(在a3、a4图纸)3.特粗线到索引线为剖视方向4.a:字高5mm(在a0、a1、a2、图纸)字高4mm(在a3、a4图纸)5.b-01:字高3mm(在a0、a1、a2、图纸)字高2.5mm(在a3、a4图纸)6.a为索引图号,b-01为索引图纸号,b-01为“”表示索引在本图图片:接上四、平、立面索引符号1.m:12mm(在a0、a1、a2图纸)2.m:10mm(在a3、a4图纸)3.a1-a4:字高4mm(在a0、a1、a2图纸)字高3mm(在a3、a4图纸)4.b-01--b-04:字高2.5mm(在a0、a1、a2图纸) 字高2mm(在a3、a4图纸)5.箭头为视图方向。
CAD尺寸标注细则规范1.尺寸标注的字体:字体应该清晰易读,常用的CAD字体有简化楷体和简化宋体。
标注的字体大小应根据尺寸大小来确定,一般情况下,尺寸标注的字高要比标题字高小一些。
2.尺寸标注的位置:标注应与被标注尺寸的线段相距一定的距离,避免与其他图形相互重叠。
标注的位置应尽可能地与线段平行,以确保读者能够清楚地辨认标注的尺寸。
3.尺寸标注的线型:尺寸标注应使用细实线,线型与图纸中的其他线型有所区别,方便读者辨认。
4.尺寸标注的箭头:每个尺寸标注都应有箭头指示标注的尺寸范围。
箭头应朝向被标注的线段,并与线段形成一定的夹角(通常为45度)。
5.尺寸标注的线长:标注线段的长度应与标注的尺寸呈比例关系,线长不应过长或过短。
6.尺寸标注的线性:标注的线性应直观地表示尺寸的大小关系。
例如,如果标注的尺寸为直线的长度,则标注线应直线;如果标注的尺寸为圆的半径,则标注线应为细线的弧。
7.尺寸标注的排列:相同尺寸的标注应在一条直线上排列,并按照从左到右的顺序依次标注。
8.尺寸标注的单位:尺寸标注应包含单位,单位应明确表示,例如毫米、厘米、米等。
9. 尺寸标注的格式:标注应使用标准的尺寸标注格式,例如,在标注直线的长度时,可以使用L=200mm表示;在标注圆的直径时,可以使用Φ10mm表示。
10.尺寸标注的对齐:不同尺寸标注的文字应该对齐,方便读者辨认。
标注的文字不应和线段重叠或者太靠近。
11.尺寸标注的准确性:尺寸标注应准确无误,避免标注错误的尺寸,以防引起误解。
12.尺寸标注的清晰度:尺寸标注的线条粗细要适中,清晰易辨,以确保读者能够准确地读取和理解图纸上的尺寸信息。
以上是CAD尺寸标注的细则规范。
在制作CAD图纸时,按照这些规范进行尺寸标注,不仅能够提高图纸质量,还可以减少阅读理解的困难,提高工作效率。
CAD尺寸标注规范与约束在使用CAD软件进行设计和制图的过程中,尺寸标注是非常重要的一环。
准确的尺寸标注可以让设计师和制图员更好地交流和表达设计意图,确保最终产品的质量和精度。
本文将介绍CAD尺寸标注的规范与约束,帮助读者更好地掌握这一技巧。
一、尺寸标注规范1. 尺寸标注的位置:尺寸标注应尽可能地放在画面清晰、不与其他标注重叠的位置。
通常情况下,尺寸标注放置在图形的延长线上,不应妨碍图形本身的展示。
2. 尺寸标注的对齐:尺寸标注应与标注的尺寸线垂直对齐或水平对齐,以保证标注的清晰度和准确度。
不规范的对齐会给后续操作和阅读带来困扰。
3. 尺寸标注的字体:尺寸标注的字体应清晰易读,一般选择宋体或仿宋字体,并且要保证字体的大小适中,既不过于粗大,也不过于细小。
4. 尺寸标注的图示符号:尺寸标注的图示符号应与标准规范一致,例如使用带箭头的尺寸线和尺寸箭头来指示尺寸的大小和方向。
5. 尺寸标注的注释:尺寸标注的注释应尽量简洁明了,避免使用冗长的文字描述。
可以使用简洁的注释来解释标注的含义,例如“直径”、“长度”、“宽度”等。
二、尺寸标注约束1. 相对大小约束:在进行尺寸标注时,要注意表达物体各部分之间的相对大小关系。
例如,在标注一个长方形时,可以标出长度和宽度的尺寸,同时要保证长度大于宽度。
2. 绝对大小约束:尺寸标注还需要表达物体的绝对大小。
要根据实际需要,将物体的尺寸标注清晰明了地表达出来,以确保设计和制图的准确度。
3. 尺寸链约束:在一些复杂的图形中,物体的尺寸可能不直接测量,而是通过其他尺寸间接推导得到。
在标注这种图形时,要保证尺寸链的连贯性和准确性,避免出现矛盾和误导。
4. 外部约束:在一些团队协作的设计项目中,尺寸标注需要符合特定的标准和要求,例如国家或行业的标准规范。
在进行这类项目时,要特别留意并遵守相关的尺寸标注规定。
三、尺寸标注的技巧1. 将标注与设计分离:在进行CAD设计时,可以先完成设计图纸,然后再考虑如何进行尺寸标注。
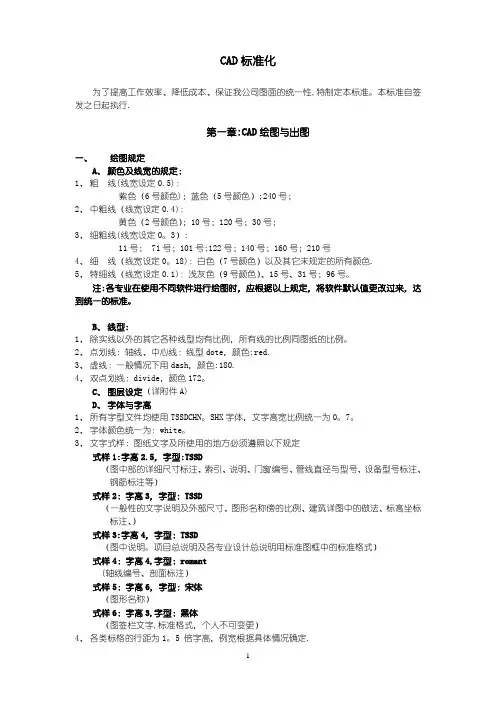
CAD标准化为了提高工作效率、降低成本、保证我公司图面的统一性,特制定本标准。
本标准自签发之日起执行.第一章:CAD绘图与出图一、绘图规定A、颜色及线宽的规定:1、粗线(线宽设定0.5):紫色(6号颜色);蓝色(5号颜色);240号;2、中粗线(线宽设定0.4):黄色(2号颜色);10号;120号;30号;3、细粗线(线宽设定0。
3):11号; 71号;101号;122号;140号;160号;210号4、细线(线宽设定0。
18):白色(7号颜色)以及其它未规定的所有颜色.5、特细线(线宽设定0.1):浅灰色(9号颜色)、15号、31号;96号。
注:各专业在使用不同软件进行绘图时,应根据以上规定,将软件默认值更改过来,达到统一的标准。
B、线型:1、除实线以外的其它各种线型均有比例,所有线的比例同图纸的比例。
2、点划线:轴线、中心线:线型dote,颜色:red.3、虚线:一般情况下用dash,颜色:180.4、双点划线:divide,颜色172。
C、图层设定(详附件A)D、字体与字高1、所有字型文件均使用TSSDCHN。
SHX字体,文字高宽比例统一为0。
7。
2、字体颜色统一为:white。
3、文字式样:图纸文字及所使用的地方必须遵照以下规定式样1:字高2.5,字型:TSSD(图中部的详细尺寸标注、索引、说明、门窗编号、管线直径与型号、设备型号标注、钢筋标注等)式样2:字高3,字型:TSSD(一般性的文字说明及外部尺寸、图形名称傍的比例、建筑详图中的做法、标高坐标标注、)式样3:字高4,字型:TSSD(图中说明。
项目总说明及各专业设计总说明用标准图框中的标准格式)式样4:字高4,字型:romant(轴线编号、剖面标注)式样5:字高6,字型:宋体(图形名称)式样6:字高3,字型:黑体(图签栏文字,标准格式,个人不可变更)4、各类标格的行距为1。
5 倍字高,例宽根据具体情况确定.5、每一行文字的行距为1。
T H I S D O C U M E N T C O N T A I N S M W P C O R P O R A T I O N C O N F I D E N T I A L I N F O R M A T I O N O F A P R O P R I E T A R Y N A T U R E . T H I S I N F O R M A T I O N M U S T N O T B E C O P I E D O R D I S C L O S E D I N W H O L E O R I N P A R T T O O U T S I D E I N P A R T I E S N O R U S E D F O R O T H E R T H A N T H E P U R P O S E F O R W H I C H P R O V I D E D W I T H O U T P E R M I S S I O N O F M A N A G E M E N T .本文件所述及资料及文件皆为北京美盛沃利工程技术有限公司 版权所有,未征得美盛同意不得将其中全部或部分翻印或转授予第三者。
CAD 化工设备工程设计规定图幅、比例、线条及尺寸标注规定CERTIFIEDMGR___________ DATE__________图 1.2第二节图面比例2.1 图样应严格按国家标准<<机械制图比例>> (GB/T14690)中规定的比例绘制,必要时可用M1:6、M1:8、M1:30、M1:40、M1:60、M1:80、M1:300、M1:400。
在装配图主标题栏中的“比例”栏应注明所采用比例。
2.2表格图、通用局部放大图可不标注具体比例,但图形必须按照其中一组参数以某一比例绘制。
2.3在局部放大图形不按2.1条规定的比例绘制时,图形中各部分间的相对比例关系必须与实物相协调。
CAD尺寸标注细则规范1. 概述本规范详细说明了CAD图纸尺寸标注的细则,旨在统一和规范尺寸标注的格式和标准,以便于图纸的理解和加工。
2. 尺寸标注的基本规则2.1 线性尺寸线性尺寸应采用连续的箭头或箭头加数字表示,箭头方向应与尺寸线方向一致。
2.2 角度尺寸角度尺寸应采用度数或度数加弧度表示,可用圆弧或直线表示角度边界。
2.3 直径和半径尺寸直径尺寸应以“φ”表示,半径尺寸应以“R”表示,标注时应加单位。
2.4 高度和深度尺寸高度和深度尺寸应采用短线加箭头或数字表示,箭头方向应与尺寸线方向一致。
3. 尺寸标注的格式和位置3.1 尺寸数字尺寸数字应清晰、准确,字体大小应适中,不宜过大或过小。
3.2 尺寸线尺寸线应使用标准线型,线宽不宜过细,以保证尺寸线的可读性。
3.3 箭头箭头应使用标准箭头样式,箭头大小应适中,以保证箭头的清晰性。
3.4 标注位置尺寸标注应位于图纸的空白区域,避免与图形、文字等元素重叠,以保证图纸的可读性。
4. 特殊情况的处理4.1 重叠尺寸当尺寸标注存在重叠时,应使用不同的颜色或线型进行区分。
4.2 隐藏尺寸对于隐藏的尺寸,应使用虚线表示,并在尺寸数字前加上“H”或其他标识。
4.3 尺寸基准尺寸基准应使用细实线表示,并在基准线的一端加注“B”或其他标识。
5. 总结本规范详细介绍了CAD图纸尺寸标注的细则,通过统一和规范尺寸标注的格式和标准,有助于提高图纸的理解和加工效率。
希望本规范能对CAD图纸的设计和制作提供有益的参考。
6. 尺寸标注的注意事项6.1 尺寸精度应根据设计要求选择合适的尺寸精度,一般情况下,图纸应采用毫米为单位。
6.2 尺寸变更当图纸发生变更时,应及时更新尺寸标注,以免造成加工误差。
6.3 尺寸标注的清晰度应确保尺寸标注的清晰度,避免出现模糊、重叠等问题,以保证图纸的可读性。
6.4 尺寸的关联性在绘制组合零件时,应注意尺寸的关联性,确保尺寸之间的一致性。
7. 常见尺寸标注错误及避免方法7.1 尺寸标注遗漏在绘制图纸时,应逐一检查尺寸标注,避免出现遗漏。
CAD制图统一规则(国标)汉字,字符和数字:1.图样中汉字,字符和数字应做到排列整齐。
清楚正确,尺寸大小协调一致。
当三者并列书写时,汉字字高略高于字符和数字。
2.汉字的高度应≥2.5mm字母与数字≥1.8mm3.图及说明中的汉字应采用长仿宋体,比例设为0.67。
大标题,图册封面,目录,图名,标题栏中设计单位名称,工程名称,地形图等汉字,4.汉字行距≥2mm字符与数字行距≥1mm如是混合使用,则按汉字规定。
轴线:轴线由定位线和定位轴线标记组成。
定位线应用细点画线绘制轴线编号在8mm圆中的定位定位点:圆心点,中心对齐标注:1.尺寸界限的一端距图样轮廓Xo不应小于2mm另一端Xe宜为3mm平行排列尺寸线间距Li宜为7mm文本距尺寸线距离≥1mm2.标注包括:直线段尺寸标注半径,直径,尺寸标注角度,狐长,弦长,尺寸标注标高,坡度,尺寸标注(1)直线段尺寸标注通常应采用(a)方式,必要时可采用(b)方式(2)圆弧、半径的尺寸标注:应包括半径的尺寸线和半径的标注文本(a)小圆弧半径标注法(b)大圆弧标注法(3)圆和球直径尺寸标注:应包括直径的尺寸线和直径的标注文本填充图案:1.应符合GBJ1中规定的常用建筑材料图例中的图案2.若该标准的图例中未包括的图案,应采用国内、国际通用和专业的图案标准。
3.自编填充图案宜:(1)醒目,清晰,易懂,易记,易辨和易制;(2)不应与GBJ1中所列图例的图案重复;(3)使用是应在图纸上适当位置画出该图案的图例;(4)图案中的线一般宜采用细线绘制;(5)每个图案应定义为1×1单位图块,并可通过调整比例,旋转角度来满足不同图样大小的要求,但在同一张图纸内相同比例的图样填充图案比例应一致。
模块一任务三标注定位轴线学习目标:定位轴线是确定建筑构配件位置及相互关系的基准线。
定位轴线的确定也是建筑设计和施工的需要。
任务实施:一.砖混结构建筑定位轴线的划分原则:1.砖墙的平面定位轴线a.承重外墙的定位轴线:承重外墙定位轴线b.承重内墙的定位轴线:承重内墙的定位轴线c.非承重墙定位轴线:d.带壁柱外墙定位轴线:定位轴线与墙内缘重合定位轴线与墙外缘重合2.变形缝处的砖墙平面定位轴线a.当变形缝处一侧为墙体,另一侧为墙垛时的定位轴线:一面为墙,一面为墙垛的定位b.双面墙的定位轴线:双面墙的定位c.带连系尺寸的双墙定位:带连系尺寸的双墙定位3.高低层分界处的墙体定位轴线。
高低层分界处不设变形缝时的定位4.底层框架结构的定位轴线。
5.砖墙的竖向定位。
砖墙的竖向定位二.定位轴线的编号一幢建筑在平面上是由许多道墙体围合而成的,往往还有相当数量的柱子参与建筑平面空间的构成。
为了设计和施工的方便,有利于不同专业人员的交流,定位轴线通常需要编号。
定位轴线的分区编号温馨提示:1.常用专业名词横向:指建筑物的宽度方向。
纵向:指建筑物的长度方向。
横向轴线:平行于建筑物宽度方向设置的轴线,用以确定横向墙体、柱、梁、基础的位置。
纵向轴线:平行于建筑物长度方向设置的轴线,用以确定纵向墙体、柱、梁、基础的位置。
开间:两相邻横向定位轴线之间的距离。
进深:两相邻纵向定位轴线之间的距离。
层高:指层间高度,即地面至楼面或楼面至楼面的高度。
净高:指房间的净空高度,即地面至顶棚下皮的高度。
它等于层高减去楼地面厚度、楼板厚度和顶棚高度。
建筑高度:指室外地坪至檐口顶部的总高度。
建筑朝向:建筑的最长立面及主要开口部位的朝向。
建筑面积:指建筑物外包尺寸的乘积再乘以层数,由使用面积、交通面积和结构面积组成。
使用面积:指主要使用房间和辅助使用房间的净面积。
交通面积:指走道、楼梯间和门厅等交通设施的净面积。
结构面积:指墙体、柱子等所占的面积。
评价考核:(一)自我评价:1.承重内墙的定位轴线是如何划分的?2.变形缝处定位轴线如何标注?3.定位轴线为什么编号? 标注的原则是什么?4. 为下图标注定位轴线,结合学生所在的教学楼标注尺寸。
模块一
任务三 标注定位轴线
学习目标:
内容结构:
砖墙的平面 定位轴线 平面定位轴线 墙体定位轴线 底层框架结构 的定位轴线 砖墙的竖向 定位轴线
学习任务描述:
学习之后能够独立进行定位轴线的标注
定位轴线的确定也是建筑设计和施工的需要。
为了实现建筑工业化,尽量减少预制构件的类型,就应当合理选择定位轴线。
任务分析:
定位轴线是确定建筑构配件位置及相互关系的基准线。
定位轴线的确定也是建筑设计和施工的需要。
任务实施:
一.砖混结构建筑定位轴线的划分原则:
1.砖墙的平面定位轴线
a.承重外墙的定位轴线:
承重外墙定位轴线
b.承重内墙的定位轴线:
承重内墙的定位轴线
c.非承重墙定位轴线:
d.带壁柱外墙定位轴线:
定位轴线与墙内缘重合定位轴线与墙外缘重合
2.变形缝处的砖墙平面定位轴线
a.当变形缝处一侧为墙体,另一侧为墙垛时的定位轴线:
一面为墙,一面为墙垛的定位
b.双面墙的定位轴线:
双面墙的定位
c.带连系尺寸的双墙定位:
带连系尺寸的双墙定位3.高低层分界处的墙体定位轴线。
高低层分界处不设变形缝时的定位
4.底层框架结构的定位轴线。
5.砖墙的竖向定位。
砖墙的竖向定位
二.定位轴线的编号
一幢建筑在平面上是由许多道墙体围合而成的,往往还有相当数量的柱子参与建筑平面空间的构成。
为了设计和施工的方便,有利于不同专业人员的交流,定位轴线通常需要编号。
定位轴线的分区编号
温馨提示:
1.常用专业名词
横向:指建筑物的宽度方向。
纵向:指建筑物的长度方向。
横向轴线:平行于建筑物宽度方向设置的轴线,用以确定横向墙体、柱、梁、基础的位置。
纵向轴线:平行于建筑物长度方向设置的轴线,用以确定纵向墙体、柱、梁、基础的位置。
开间:两相邻横向定位轴线之间的距离。
进深:两相邻纵向定位轴线之间的距离。
层高:指层间高度,即地面至楼面或楼面至楼面的高度。
净高:指房间的净空高度,即地面至顶棚下皮的高度。
它等于层高减去楼地面厚度、楼板厚度和顶棚高度。
建筑高度:指室外地坪至檐口顶部的总高度。
建筑朝向:建筑的最长立面及主要开口部位的朝向。
建筑面积:指建筑物外包尺寸的乘积再乘以层数,由使用面积、交通面积和结构面积组成。
使用面积:指主要使用房间和辅助使用房间的净面积。
交通面积:指走道、楼梯间和门厅等交通设施的净面积。
结构面积:指墙体、柱子等所占的面积。
评价考核:
(一)自我评价:
1.承重内墙的定位轴线是如何划分的 ?
2.变形缝处定位轴线如何标注 ?
3.定位轴线为什么编号? 标注的原则是什么 ?
4. 为下图标注定位轴线,结合学生所在的教学楼标注尺寸。
5. 你对这个学习任务的学习是否满意?与小组其他同学合作是否愉快?
哪些方面还有待于进一步改善?
签名:时间:(二)小组评价
参加评价的同学签名:时间:(三)教师评价
教师总体评价:
教师签名:时间
(本资料素材和资料部分来自网络,仅供参考。
请预览后才下载,期待您的好评与关注!)。