性能化防火分析中的安全疏散时间判据
- 格式:docx
- 大小:37.04 KB
- 文档页数:11
中国人民武装警察部队学院毕业论文(设计)题目大空间建筑人员疏散问题的分析与探讨学号20042024081姓名潘一鸣系队消防工程系二队专业消防工程指导教师杨迎讲师二○○八年六月大空间建筑人员疏散问题的分析与探讨摘要:大空间建筑由于构造的复杂性、使用功能的综合性,导致其具有特殊的火灾危险性,且发生火灾后人员疏散的难度大,容易造成群死群伤的严重后果。
在倡导尊重生命,以人为本的今天,如何确保发生火灾时大空间建筑内部人员的安全疏散问题显得尤为重要。
本文通过对大空间建筑火灾特性的研究,结合目前大空间建筑在消防设计方面存在的不足,现有规范无法满足新需要的现实问题,分析大空间建筑自身消防特性及火灾状态下人员疏散的具体情况,在综合分析了烟气层高度、辐射热、火场空气温度等影响人员疏散等因素后,重点从防排烟设计、火灾探测技术两个角度出发,进行了深入细致的研究,提出了解决大空间、大体量建筑人员安全疏散问题的措施与方法。
最后以一座大型会展中心为实例,分析其存在的消防问题,结合建筑实际情况采用性能化设计,妥善解决了人员疏散方面所存在的隐患,因此本文的措施和办法可以为此类建筑在人员疏散方面的设计提供一定的参考。
关键词大空间建筑;安全疏散;防排烟设计;火灾探测技术Study on the personnel safety evacuation of Large space buildingAbstract:The structure of the large space building is complex; the use function of it is integrative, which make the fire risk of the large space building specific. Once fire happens at the large space building it is difficult to evacuate the people safely inside it, and it is apt to cause serious death and injuring. In the days of advocating life and people-oriented, how to ensure the safety evacuation of personnel within the large space building is the most important thing when fire takes place. Combing with the deficiency on design, the fire characteristics of the large space building was studied in this article. The existed criterion can not suit the new situation and need of the reality. Based on analyzing the fire characteristic of the large space building and the real situation under fire, the factors which affect the safety evacuation is analyzed, such as the height of smoke layer, radiation heat, the atmosphere temperature around the fire, and etc; especially on the design of the smoke control design and the fire detection technology system. Through the study and research in detail, reasonable countermeasures and methods are proposed to deal with the problems of the large space building to ensure the safety evacuation of the people. Finally, a large-scale Convention and Exhibition Center is chosen as the embodiment case, the fire control problem of the center was analyzed, combining the actual conditions of the building, performance-based fire safety design for the center is proposed to settle down the fire hidden risk on safety evacuation. In a word, the countermeasures and method according to the safety evacuation of the large space building will support a useful references to the others.Keywords large space building; safety evacuation; smoke control design; fire detection technology目录摘要................................................................................................................. I ABSTRACT ..................................................................................................... II 目录.............................................................................................................. III 1引言 . (1)1.1国内外人员疏散研究现状 (1)1.2课题研究的目的及意义 (2)2大空间建筑消防特性 (4)2.1大空间建筑概述 (4)2.2大空间建筑的建筑特性 (4)2.3大空间建筑的火灾特性 (5)2.3.1稳定燃烧 (5)2.3.2温度场分布 (5)3大空间内人员疏散特性 (6)3.1安全疏散判断标准 (6)3.2安全疏散应具备的必要条件 (7)3.3影响人员安全疏散的因素 (7)3.3.1烟气层高度 (7)3.3.2辐射热 (7)3.3.3火场空气温度 (7)3.3.4烟气毒性 (8)3.3.5能见度 (9)4大空间防排烟设计对人员疏散的影响 (10)4.1大空间建筑火灾条件下烟气的流动特性 (10)4.2大空间公共建筑防排烟系统存在的主要问题 (11)4.2.1缺少必要的防火防烟间隔 (11)4.2.2机械排烟效率低,烟气浓度难以达到人员疏散要求 (11)4.2.3现有防烟分隔设施难以发挥挡烟作用 (12)4.3改进大空间排烟效果的设计对策 (12)4.3.1设置柔性隔断,建立吹吸式空气幕墙 (12)4.3.2设置软质活动式挡烟垂壁与水幕联合系统 (12)4.3.3设置伸缩式排烟管道的活动排烟口,插入烟层内机械排烟.. 13 5火灾探测技术对人员疏散的影响 (14)5.1大空间建筑火灾探测系统易存在的问题 (14)5.2火灾探测技术对人员疏散的影响 (14)6工程实例 (16)6.1工程概况 (16)6.2会展中心的典型消防问题 (16)6.3火灾探测系统设计方案 (16)6.4防排烟系统设计方案 (18)6.5其他性能化设计方案 (18)7结束语 (20)参考文献 (21)致谢 (23)1引言随着科学技术、社会经济和城市建设的飞速发展,世界各国不断涌现出具有容积高、体量大、手法新、艺术性强等特点的各类大空间建筑,如体育馆、展览馆等,其建筑主体越来越高,面积越来越大,使用功能越来越复杂,而且由此引发的出许多消防安全问题越来越难以用常规手段解决,其中大空间场所人员疏散问题更是备受关注。
火灾应急预案逃生时间要求一、火灾逃生时间要求1. 组织内部人员需要在发现火灾并接到报警后的3分钟内,快速、有序地撤离现场到达安全区域。
2. 在火灾发生后,所有人员要在5分钟内离开所在位置,进行集结并接受指挥。
3. 在集结后,组织内部安全人员需要在10分钟内对人员进行清点,并确保所有人员的安全。
二、火灾逃生流程1. 发现火灾:发现火灾或者烟雾时,立即报警并向附近的人员喊出“火灾,撤离”等提示语。
2. 撤离现场:根据疏散路线,有序快速地撤离现场,不要慌乱和推挤。
3. 集结指挥:到达安全区域后,接受组织内部安全人员的指挥和安排,进行人员清点和确认。
三、逃生时间要求的重要性1. 逃生时间要求的制定是为了在火灾发生后,能够迅速有效地将组织内部人员撤离到安全区域,减少人员伤亡和财产损失。
2. 合理的逃生时间要求能够有效地提升人员的逃生意识和应急能力,帮助人员迅速做出正确的决策和行动。
3. 逃生时间要求的严格执行能够提高组织内部逃生和应急的效率,降低火灾事故发生后的后果和影响。
四、逃生时间要求的执行1. 组织内部要定期进行火灾逃生演练,模拟火灾发生后的逃生流程和时间要求,提高人员的逃生意识和应急能力。
2. 对于逃生时间要求的执行情况,组织内部需要进行定期的检查和评估,对于逃生不及时或者逃生流程不合理的情况进行纠正和改进。
3. 在火灾发生后,需要对逃生时间要求的执行情况进行分析和总结,为今后的火灾应急预案的制定和完善提供参考和建议。
在火灾应急预案中,逃生时间要求是一个非常重要的环节,它直接关系到组织内部人员的生命安全和资产安全。
因此,逃生时间要求的制定和执行必须要严格遵循,并不断进行优化和完善,以确保在火灾发生后能够迅速、有序、安全地撤离现场。
2023年注册消防工程师之消防安全技术实务真题精选附答案单选题(共30题)1、下列属于按照工作方式进行分类消防应急灯具是()。
A.持续型消防应急灯具B.自带电源型消防应急灯具C.子母型消防应急灯具D.集中控制型消防应急灯具【答案】 A2、某市地标建筑高度 130m,其地下室楼板的耐火极限不应低于( )h。
A.1.00B.1.50C.3.00D.2.00【答案】 D3、结果事件是由其他事件或事件组合所导致事件,一般位于某个逻辑门输出端,用()符号表示。
A.圆形B.菱形C.矩形D.屋形【答案】 C4、(2021年真题)关于扑救易燃液体火灾的说法,错误的是()。
A.蛋白泡沫灭火剂不能用于扑救水溶性易燃液体火灾B.高倍数泡沫灭火剂不适用于扑救油罐火灾C.水灭火剂能用于扑救二硫化碳火灾D.气体灭火剂不能用于扑救易燃液体火灾【答案】 D5、在设计某建筑内气体灭火系统时,关于七氟丙烷气体灭火系统灭火浸渍时间说法,下列错误是()。
A.木材、纸张、织物等固体表面火灾,宜采用20minB.通讯机房、电子计算机房内电气设备火灾,应采用10minC.除木材、纸张、织物等其他固体表面火灾,宜采用10minD.气体和液体火灾,不应小于1min【答案】 B6、根据《建筑设计防火规范》,下列建筑不需要设置环形消防车道的是()。
A.建筑高度28 米的办公楼B.1800 个座位的会堂C.占地面积为3200m2的商店D.3200 个座位的体育馆【答案】 B7、某市新建一个现代化体育馆观众厅,能容纳10000人,其需要设置疏散门个数至少为()个。
A.11B.13C.15D.17【答案】 C8、“每一种爆炸性混合物,存在一个能量界限条件,低于该能量,混合物就不爆炸”指是()。
A.最小点火能B.最大点火能C.爆炸温度极限D.爆炸点火源【答案】 A9、有一新建厂房,地上4层,首层至三层为谷物加工车间,四层为碾磨车间,层高4m,每层建筑面积1200㎡,则该厂房的耐火等级最低为()。
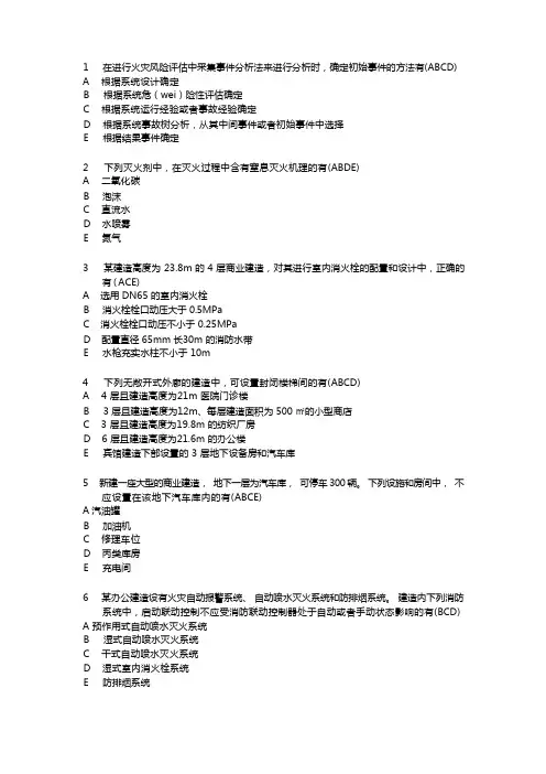
1 在进行火灾风险评估中采集事件分析法来进行分析时,确定初始事件的方法有(ABCD)A 根据系统设计确定B 根据系统危(wei)险性评估确定C 根据系统运行经验或者事故经验确定D 根据系统事故树分析,从其中间事件或者初始事件中选择E 根据结果事件确定2 下列灭火剂中,在灭火过程中含有窒息灭火机理的有(ABDE)A 二氧化碳B 泡沫C 直流水D 水喷雾E 氮气3 某建造高度为 23.8m 的4 层商业建造,对其进行室内消火栓的配置和设计中,正确的有(ACE)A 选用 DN65 的室内消火栓B 消火栓栓口动压大于 0.5MPaC 消火栓栓口动压不小于 0.25MPaD 配置直径 65mm 长30m 的消防水带E 水枪充实水柱不小于 10m4 下列无敞开式外廊的建造中,可设置封闭楼梯间的有(ABCD)A 4 层且建造高度为21m 医院门诊楼B 3 层且建造高度为12m、每层建造面积为 500 ㎡的小型商店C 3 层且建造高度为19.8m 的纺织厂房D 6 层且建造高度为21.6m 的办公楼E 宾馆建造下部设置的 3 层地下设备房和汽车库5 新建一座大型的商业建造,地下一层为汽车库,可停车 300 辆。
下列设施和房间中,不应设置在该地下汽车库内的有(ABCE)A 汽油罐B 加油机C 修理车位D 丙类库房E 充电间6 某办公建造设有火灾自动报警系统、自动喷水灭火系统和防排烟系统。
建造内下列消防系统中,启动联动控制不应受消防联动控制器处于自动或者手动状态影响的有(BCD)A 预作用式自动喷水灭火系统B 湿式自动喷水灭火系统C 干式自动喷水灭火系统D 湿式室内消火栓系统E 防排烟系统7 为预防古建造发生火灾,必须加强对古建造的消防安全管理。
下列关于古建造消防安全管理措施中,正确的有(BCDE)A 禁止使用大于 40W 的白炽灯B 禁止在古建造保护范围内堆存和使用易燃易爆物品C 严禁在古建造内私接乱拉电气路线D 禁止在古建造的主要殿屋内进行炊煮E 不应在古建造内烧香8 某寒冷地区环境温度低于4℃,有一个地上 3 层、建造面积为 40000 ㎡汽车库,未设置采暖设施。
应急疏散时间限制标准
应急疏散时间限制标准因不同的场所和情况而异,但一般来说,应急疏散时间应该尽可能短,以确保人员在紧急情况下能够迅速、安全地撤离。
对于不同的场所,应急疏散时间限制标准可能会有所不同。
例如,在火灾等紧急情况下,建筑物内的应急疏散时间通常要求在2分钟以内完成。
对于高层建筑、大型商场、学校等人员密集场所,应急疏散时间要求更为严格,一般需要在1-2分钟内完成。
此外,应急疏散时间限制标准还受到其他因素的影响,如场所内人员的数量、疏散路线的长度和宽度、疏散门的数量、消防设施的配备等。
因此,具体的应急疏散时间限制标准需要根据实际情况进行评估和制定。
总之,应急疏散时间限制标准的目的是确保人员在紧急情况下能够迅速、安全地撤离,以减少人员伤亡和财产损失。
因此,在制定应急疏散计划时,应该充分考虑各种因素,制定合理的时间限制标准,并进行必要的演练和培训,以提高人员的应急疏散能力。
2022年-2023年注册消防工程师之消防安全技术实务题库附答案(典型题)单选题(共35题)1、某营业厅中庭部位采用线型光束感烟火灾探测器,关于探测器的设置,符合规范要求的是()。
A.探测器的光束轴线至顶棚的垂直距离为1.2mB.探测器至侧墙水平距离为0.2mC.相邻两组探测器的水平距离为15mD.探测器的发射器和接收器之间的距离为95m【答案】 D2、某歌舞厅设有火灾自动报警装置和自动灭火系统,分别位于地下、高层、多层建筑内时,其 KTV 包间顶棚装修材料燃烧性能分别不应低于()。
A.AAB1B.A.A.AC.B1、B1、B1D.B1、A.A【答案】 B3、下列关于防烟楼梯间防烟系统设计说法中,正确是()A.建筑高度大于50m公共建筑,当前室采用机械加压送风系统,且加压送风口设置在前室顶部,则楼梯间仍可采用自然通风方式B.建筑高度不大于50m公共建筑,当前室采用机械加压送风系统,且加压送风口设置在前室顶部,则楼梯间仍可采用自然通风方式C.建筑高度大于100m住宅建筑,当前室采用机械加压送风系统,且加压送风口设置在前室顶部,则楼梯间仍可采用自然通风方式D.建筑高筑高度不大于100m住宅建筑,当前室采用机械加压送风系统,且加压送风口设置在前室侧墙面,则楼梯间仍可采用自然通风方式【答案】 B4、某独立建造的二级耐火等级造纸厂成品库房,地上3 层,层高5m,每层建筑面积为2400㎡,该仓库每层至少应设()个防火分区。
A.1B.2C.3D.4【答案】 A5、下列场所可不单独划分探测区域是()。
A.敞开楼梯间B.消防电梯前室C.疏散走道D.建筑物闷顶【答案】 C6、飞机库里应设置疏散应急照明设施,其飞机停放和维修区内疏散用应急照明地面照度不应低于()lx。
A.0.5B.1.0C.1.2D.1.5【答案】 B7、高层建筑室内消火栓给水系统给水方式包括()。
A.分区消防给水方式B.直接给水方式C.设有消防水箱给水方式D.设有水泵和消防水箱给水方式【答案】 A8、下列关于荷载比说法不正确是()。
一级消防工程师考点:人员疏散时间计算方法与分析参数
人员疏散时间计算方法与分析参数
人员的疏散过程与火灾探测、警报措施、人员逃生行为特性和运动等因素有关。
必需疏散时间按火灾报警时间、人员的疏散预动时间和人员从开始疏散至到达安全地点的行动时间之和计算:
RSET =Td + Tpre + k×Tt (式5-4-40)
其中:Td ―火灾探测报警时间,指从火灾发生到触发火灾探测与报警装置而发出报警信号,使人们意识到有异常情况发生,或者人员通过本身的味觉、嗅觉及视觉系统察觉到火灾征兆的时间;
Tpre ―疏散预动时间,指人员从接到火灾警报之后到疏散行动开始之前的这段时间,包括识别时间和反应时间;
Tt ―疏散行动时间, 指建筑内的人员从疏散行动到疏散结束所需要的时间;
k―安全系数,考虑到场景预测中的不确定性,需要考虑足够的安全余量,安全系数一般取1.5~2,采用水力模型计算时的安全系数取值,宜比采用人员行为模型计算时的安全系数取值要大。
2023年-2024年注册消防工程师之消防安全技术实务通关考试题库带答案解析单选题(共45题)1、两相邻多层建筑中,其较低一座建筑耐火等级不低于(),屋面板耐火极限不低于1.00h,屋顶无天窗且相邻较低一面外墙为防火墙时,其防火间距不应小于3.5m。
A.一级B.二级C.三级D.四级【答案】 B2、由火灾报警控制器、触发器件和火灾警报装置等组成火灾探测报警系统,下列属于触发器件是()。
A.火灾声警报器B.手动火灾报警按钮C.火灾显示盘D.消防应急广播【答案】 B3、某骨科医院,耐火等级为一级,主楼内设有门诊、住院部和药房等,旁边还有建筑高度为50m的病房楼,下列选项错误的是()。
A.该主楼内的住院部分不应设置在地下楼层B.医院内病房楼应从一层往上设置避难间,避难间服务2个护理单元C.病房楼避难间靠近楼梯间,入口处设有明显的指示标志D.相邻分隔单元之间采用耐火极限2.50h的防火隔墙【答案】 B4、当建筑物高度超过 100m,采用常高压消防给水系统时,高位消防水池无法满足上部楼层所需的压力和流量时,上部楼层应采用临时高压消防给水系统,该系统的高位消防水箱的有效容积应按规范规定根据该系统供水高度确定,且不应小于()m3。
A.12B.18C.36D.50【答案】 B5、液化石油气储罐区宜布置在全年最小频率风向()。
A.上风侧B.下风侧C.侧风向D.上风或侧风向【答案】 A6、角式雨淋阀具有功能完善、安全可靠、耐蚀性好、便于安装、维护方便等特点。
其中,单向阀作用在于()。
A.消除报警B.排放管网余水C.电动打开,使压力腔泄压而启动主阀D.防止因压力腔水压波动而产生误动作【答案】 D7、当消防应急照明灯具采用自带蓄电池供电时,灯具切换方式及供电方式错误的是()。
A.应急照明主电源由市电进行供电B.应急照明蓄电池电源由集中电源进行供电C.应急照明配电箱的主电源输出断开后,灯具应自动转入自带蓄电池供电D.灯具的电源应由主电源和蓄电池电源组成【答案】 B8、下列建筑中,自动喷水灭火系统设置场所火灾危险等级属于中危险级I级是()。
一级消防工程师《技术实务》试题考试题库模拟训练含答案答题时间:120分钟试卷总分:100分姓名:_______________ 成绩:______________第一套一.单选题(共20题)1.在火灾中燃烧所产生的烟的原理是()。
A.由于燃烧不完全,会使产物中产生一些小颗粒,形成了烟B.由于燃烧不完全,会使产物中产生一些气体,形成了烟C.可燃物在燃烧过程中生成的细小颗粒,形成了烟D.可燃物在燃烧过程中生成的气体,形成了烟2.()为建筑平面几何外形尺寸中的最长尺寸与其横截面周长的积和4.0倍的该建筑横截面积之比A. 长径比B. 短径比C. 泄压比D. 压力传播速度3.建筑内部的变形缝(包括沉降缝、伸缩缝、抗震缝)两侧的基层应采用()级材料,表面装修应采用不低于()级的装修材料。
A.A,AB.B1,B2C.A,B1D.B1,B24.公路装卸防火设计要求中,装卸车鹤管之间的防火距离,一般不小于()。
A.2mB.3mC.4mD.5m5.爆炸性气体、可燃蒸气与空气混合形成爆炸性气体混合物环境,按其出现的频率和持续时间分为()个区域等级。
A.2B.3C.4D.56.()级电子信息系统的主机房应设洁净气体灭火系统。
A.AB.BC.CD.D7.压缩天然气加气站的压缩机房宜采用单层开敞式或半开敞式建筑,净高不宜低于()m,屋面应为不燃烧材料的轻型结构。
A.3B.4C.5D.68.火力发电厂运煤系统中除尘系统的风道与部件以及室内采暖系统的管道、管件及保温材料应采用()材料。
A.A级B.B1级C.B2级D.B3级9.在规定的试验条件下,液体或固体能发生持续燃烧的最低温度称为()。
A.自燃点B.闪点C.自燃D.燃点10.泡沫喷雾系统应同时具备自动、手动和应急机械手动启动方式。
在自动控制状态下,灭火系统的响应时间不应大于()。
A.30sB.45sC.60sD.90s11.一类高层民用建筑自备发电设备,应设有自动启动装置,并能在()s内供电。
性能化消防设计中人员安全疏散的确证作者:廉武强来源:《消防界》2021年第21期摘要:随着我国社会的发展,各方面基础设施建设变得更加完善,人们的生活质量得到了较大的提升。
但在高密度、高强度设施建设的背后隐藏着较大的安全隐患,一旦发生火灾就会造成大规模的破坏和较大的人员伤亡,不利于人们的生命财产安全。
因此,在建筑物建造之初进行性能化消防设计,对保障人们的生命财产安全具有重要作用,能切实保障人们逃生的概率,降低火灾对社会发展造成的危害,实现社会的发展速度与建筑性能化消防设计水平相匹配的良性结果,促进我国经济向更快、更稳、更好的方向发展。
关键词:性能化消防设计;人员安全疏散;确证在建筑防火设计中,性能化的消防设计是一种新的方法,基于一般消防设计的方法和原则,根据建筑物自身的特点和用途、内部可燃物质的具体位置来进行消防安全设计,保障人们的生命财产安全。
在进行建筑消防设计时,要进行性能化消防设计,将各种防火措施结合起来,形成一个有机的保护屏障,确保人们在建筑物发生火灾时能安全撤离,从而减少人员的伤亡数量。
本文围绕性能化消防设计的特点,分析将性能化消防设计运用到人员安全疏散中的作用,提出一系列可行的措施和建议,切实提高我国建筑消防设计中人员安全疏离的效率,保障人民群众的生命安全,促进我国经济的健康发展。
一、基于性能化消防设计中人员安全疏散的条件进行性能化消防设计的主要目的是保障相关人员在建筑物发生火灾时能迅速撤离,保障生命安全。
影响性能化消防设计的因素包括三个方面:一是建筑物的结构设计和材料的防火性。
一般来说,建筑物的空间构造会影响建筑火灾的蔓延方向和速度,以及人们在建筑物发生火灾时的逃生行为,合理的建筑空间构造会方便人员的安全疏离,减少人们实现安全撤离所需要的时间,争取逃脱的机会。
此外,建筑物的防火材料也会影响相关人员在火灾烟气未影响其生命安全状态前的撤离速度。
防火性能较好的建筑材料会在一定程度上减缓火灾的蔓延甚至阻止火灾的发展,而防火性能不佳的建筑材料会为火灾提供燃烧物,加速火势蔓延和危害程度。
消防疏散演练用时标准
消防疏散演练的时间标准通常取决于建筑物的类型、规模、人员数量和当地的法规要求。
一般来说,以下是一些常见的消防疏散演练用时标准:
1. 大型建筑物:大型商业中心、大型办公楼或工厂等通常需要更长的时间来完成疏散演练。
这可能需要 5 到10 分钟或更长时间,具体取决于建筑物的规模和复杂性。
2. 小型建筑物:小型办公室、小型商店或住宅等相对较小的建筑物可能在2 到5 分钟内完成疏散。
3. 人员密集区域:如果在特定场所人员密集,例如剧院、体育馆或大型活动场所,疏散时间可能会有所延长,可能需要额外的几分钟。
4. 法规要求:某些国家或地区有法律法规规定了疏散演练的最短时间,需要根据当地的法规来制定标准。
总体来说,这些时间标准可以作为参考,但确切的时间应该根据建筑物的特点和当地的规定进行调整。
重要的是要确保演练的目的是确保人员能够在紧急情况下安全、迅速地疏散到安全地点。
1。
《高规》高层建筑安全疏散允许时间一、二等级《高规》针对高层建筑安全疏散允许时间有如下规定:
一、高层建筑,可按5~7分钟考虑;
二、一般民用建筑,一、二级耐火等级应为6分钟,三、四级耐火等级可为2~4分钟。
三、人员密集的公共建筑,一、二级耐火等级应为5分钟,三级耐火等级的建筑物不应超过3分钟,其中疏散出观众厅的时间,一、二级耐火等级的建筑物不应超过2分钟,三级耐火等级不应超过1.5分钟。
这些规定是基于对不同类型建筑和火灾情况的综合考虑,旨在确保人员在火灾等紧急情况下能够安全疏散。
在火灾发生时,一定要沉着冷静,根据现场情况选择最佳的逃生路线,并按照疏散指示标志指引,迅速撤离到安全区域。
性能化防火分析中的安全疏散时间判据
性能化防火分析是指利用数值分析与火灾试验等手段,对建筑
安全分析的设计方法,从而保证建筑在火灾情况下的安全性。
在性
能化防火分析中,安全疏散是重要的一环。
为了确保火灾发生时人
员迅速有序地疏散出建筑物,确定安全疏散时间判据十分关键。
安全疏散时间判据是指在火灾情况下,建筑中所有人员能够及
时安全地疏散出来所需的时间。
安全疏散时间判据通常基于建筑物
的特征,包括人员密度、出入口布局、楼层高度、建筑面积等因素。
根据先前的研究,安全疏散时间判据的总时间应包括人员觉醒时间、逃生路线选择时间、逃生过程时间和最终到达安全区域的时间。
在
确定安全疏散时间判据时,常常采用的是建筑疏散模拟等定量分析
方法。
在计算安全疏散时间判据时,最基本的参数是人员密度。
一般
情况下,每平方米区域内的人数越多,其疏散时间越长。
当然,在
计算人员密度时,还需要考虑建筑物的不同空间,比如说是休息室
还是走廊等。
此外,出入口布局也是考虑安全疏散时间判据的重要
因素。
当建筑内的出入口布置恰当时,其疏散速度会更快。
因此,在
计算疏散时间时,需要考虑每个出入口的火情下开放时间、维持通
畅需要的安全宽度、疏散速度等。
同样的,楼层高度也需要考虑在内,特别是在室内扶梯运行异常或是人员逃生遇到堵塞的情况下,
更需要考虑楼层对疏散的影响。
1。
消防安全疏散时间标准消防安全疏散时间标准是指在发生火灾等紧急情况下,人们从火灾发生地点安全疏散到安全区域所需的时间。
它是衡量建筑物消防安全性的重要指标之一。
消防安全疏散时间标准的确定对于保障人员的生命安全具有重要意义。
建筑物的消防安全疏散时间标准应根据建筑物的类型、高度、使用性质等因素进行具体分析和评估。
下面将针对不同类型的建筑物,分别讨论其消防安全疏散时间标准的相关要求。
1. 住宅建筑对于住宅建筑,消防安全疏散时间标准应根据建筑物的高度、居住人口密度、建筑材料等因素进行评估。
一般来说,高度在6层以下的住宅建筑,疏散时间标准可以设置在3分钟以内;高度在6层以上的住宅建筑,疏散时间标准可以设置在5分钟以内。
2. 商业建筑商业建筑一般包括商场、超市、办公楼等,人员密度较高,疏散时间要求相对较短。
根据建筑物的规模和人员数量,一般可以将商业建筑的疏散时间标准设置在3-5分钟之间。
3. 酒店建筑酒店建筑通常分为高层酒店和低层酒店。
对于高层酒店,由于楼层较高,疏散时间标准应相应更短。
一般来说,高层酒店的疏散时间标准可以设置在3-4分钟之间;低层酒店的疏散时间标准可以设置在5分钟以内。
4. 学校建筑学校建筑涉及到大量的学生和教职员工,疏散时间的标准应根据建筑物规模和人员数量进行评估。
一般来说,小学的疏散时间标准可以设置在3分钟以内,初中和高中的疏散时间标准可以设置在5分钟以内。
除了以上几种建筑物外,还有一些特殊建筑物,如医院、体育馆、影剧院等,其消防安全疏散时间标准的确定需要根据具体情况进行评估。
在确定疏散时间标准时,还需要考虑建筑物的消防设施、疏散通道的宽度和数量、疏散指示标识等因素。
为了确保建筑物的消防安全疏散时间标准能够得到有效执行,相关部门应进行监督和检查。
建筑物的业主和管理人员也应加强消防安全意识,定期组织消防演练,提高人员的疏散能力和应对火灾的能力。
总之,消防安全疏散时间标准的确定对于保障人员的生命安全至关重要。
81. 下列灭火剂中,在灭火过程中含有窒息灭火机理的有()。
A. 二氧化碳B. 泡沫C. 直流水D. 水喷雾E. 氮气【答案】ABDE【解析】二氧化碳:主要是窒息,其次是冷却泡沫灭火系统:隔氧窒息、辐射热阻隔、吸热冷却直流水:冷却水喷雾:表面冷却、窒息、乳化、稀释氮气:窒息82. 某地下车库,设置的自动喷水灭火系统采用直立型喷头。
下列关于喷头溅水盘与车库顶板的垂直距离的说法,符合规范规定的有()。
A. 喷头无障碍物遮掩时,不应小于25mm,不应大于150mmB. 喷头有障碍物遮掩时,不应大于850mmC. 喷头无障碍物遮掩时,不应小于75mm,不应大于150mmD. 喷头有障碍物遮掩时,不应大于650mmE. 喷头有障碍物遮掩时,不应大于550mm【答案】CE【解析】《自动喷水灭火系统设计规范》GB 50084-20017.1.3 除吊顶型喷头及吊顶下安装的喷头外,直立型、下垂型标准喷头,溅水盘与顶板的距离不应小于75mm,不应大于150mm。
在梁间布置的喷头,在符合喷头与梁等障碍物之间距离规定的前提下,喷头溅水盘与顶板的距离不应大于550mm,以避免洒水遭受阻挡。
溅水盘距离顶板太近不宜安装维护,且洒水易受影响;太远则升温较慢,甚至不能接触到热烟气流,喷头不能及时开放。
规范规定的目的是使喷头热敏元件处于“易于接触热气流”的最佳位置。
83. 某建筑高度为23m的5层商业建筑,长度100m,宽度50m,每层建筑面积为5000㎡,设置有自动喷水灭火系统,火灾自动报警系统和防排烟系统等消防设施。
下列关于机械排烟系统应满足要求的说法中,正确的是()。
A. 与垂直管道连接的每层水平支管应设置在楼层配电间内B. 排烟风机配电线路的末端自动切换应设置在楼层配电间内C. 采用的排烟风机应能在280℃时连续工作30minD. 火灾时应由火灾自动报警系统联动开启排烟口E. 排烟口应设置现场手动开启装置【答案】CDE【解析】水平支管无法设置在竖向空间内。
高层建筑火灾疏散演练的效果评估指标有哪些在城市的高楼大厦中,火灾的潜在威胁不容忽视。
为了保障居民和工作人员的生命安全,高层建筑火灾疏散演练成为了一项至关重要的预防措施。
然而,如何评估这些演练的效果是否达到预期目标呢?这就需要一套科学合理的效果评估指标。
一、人员疏散时间人员疏散时间是评估高层建筑火灾疏散演练效果的关键指标之一。
它包括从火灾警报响起,到所有人员安全撤离到指定集合点的时间。
理想情况下,疏散时间应在建筑物的防火设计规定时间内完成。
如果疏散时间过长,可能意味着疏散通道不畅、人员行动迟缓或组织指挥不当等问题。
为了准确测量疏散时间,可以在演练中使用计时设备,并在不同的楼层和区域设置监测点,记录人员通过的时间。
同时,还应考虑不同人群(如老年人、儿童、残疾人等)的疏散时间,以确保整个疏散过程的公平性和有效性。
二、疏散秩序良好的疏散秩序对于避免拥挤、踩踏等事故的发生至关重要。
在演练过程中,观察人员是否按照预定的疏散路线有序撤离,是否存在插队、推搡等混乱现象。
如果疏散秩序混乱,不仅会延长疏散时间,还可能导致人员伤亡。
评估疏散秩序可以通过观察人员的行为、监控录像以及现场工作人员的报告等方式进行。
对于违反疏散秩序的行为,应及时进行纠正和教育,以确保在真正的火灾发生时,能够保持良好的疏散秩序。
三、人员知晓率人员对火灾疏散程序和相关知识的知晓程度是影响疏散效果的重要因素。
这包括是否清楚火灾警报的含义、疏散路线的位置、安全出口的标识、灭火器和消火栓的使用方法等。
可以通过问卷调查、现场提问等方式来评估人员的知晓率。
如果大部分人员对这些知识了解不足,就需要加强培训和宣传,提高他们的火灾应急意识和能力。
四、应急照明和疏散指示系统在火灾发生时,正常的照明系统可能会失效,此时应急照明和疏散指示系统就显得尤为重要。
评估这些系统的效果包括检查应急照明是否足够明亮、覆盖范围是否全面,疏散指示标志是否清晰、准确,是否能够引导人员快速找到安全出口。
编订:__________________审核:__________________单位:__________________性能化防火分析中的安全疏散时间判据Deploy The Objectives, Requirements And Methods To Make The Personnel In The Organization Operate According To The Established Standards And Reach The Expected Level.Word格式 / 完整 / 可编辑文件编号:KG-AO-9395-12 性能化防火分析中的安全疏散时间判据使用备注:本文档可用在日常工作场景,通过对目的、要求、方式、方法、进度等进行具体的部署,从而使得组织内人员按照既定标准、规范的要求进行操作,使日常工作或活动达到预期的水平。
下载后就可自由编辑。
1 性能化防火分析方法简介性能化防火分析方法要求根据具体建筑物的火灾发展特性来决定其防火需要,使火灾安全目标、火灾损失目标和设计目标良好结合,有助于实现火灾防治的科学性、有效性和经济性的统一,尤其适用于那些超出现有规范要求的建筑[1] 。
从20 世纪80 年代开始,澳大利亚、新西兰、加拿大、日本、英国、美国、瑞典、芬兰、香港等国家和地区相继开展了性能化防火的理论研究及实际应用,取得了不同程度的进展,一些相对成熟的方法已经投入实际使用[2~4] 。
发展和完善该体系的工作目前已经成为国际火灾科学和火灾安全工程学的热点和前沿课题之一。
性能化防火分析一般包括以下一些主要内容:确定分析对象的现场状况;设定防火安全目的和目标;选择合适的定量分析方法;具体分析影响防火安全目标的因素;火灾防治有效性与经济性的评价;给出分析报告。
其中确定分析对象的防火安全目的和目标要求是进行性能化防火分析的出发点。
总的说来基本的防火安全目的可分为与生命安全直接相关的目的和与其它安全相关的目的,前者考虑的是在火灾中的各类人员的安全,包括居住者、工作人员、顾客、消防人员等,通常这是大部分建筑物防火安全的主要目标。
要达到该目标,应当根据烟气的流动特点和人员的行为特点,做好疏散通道、避难区的设计,选用合适的火灾探测报警系统和疏散诱导系统,保证所有人员能在有效安全时间内撤离起火建筑。
其它安全目的包括保护财产安全、保证系统运行的连续性、保护环境等。
围绕着这些基本目的,还需要细化出许多具体的目标。
本文对目前国际上常用的人员安全疏散时间判据进行讨论,在时间线的基础上提出了一种更为合理有效的判据,并通过典型案例对其作进一步阐明。
2 常用的人员安全疏散时间判据如图1 所示,火灾发展与人员疏散可认为同时沿着一条时间线不可逆进行。
火灾过程大体分为起火、火灾增大、充分发展、火势减弱、熄灭等阶段,从人员安全的角度出发主要关心前两个阶段。
人员疏散一般要经历察觉到火灾、行动准备、疏散行动、疏散到安全场所等阶段。
在此过程中,探测到室内发生火灾并给出报警的时刻和火灾状态对人构成危险的时刻具有重要意义。
保证建筑物内人员安全疏散的关键是所有人员疏散完毕所需的时间必须小于火灾发展到危险状态的时间[5] 。
设从起火到室内人员发现火灾的时刻为tb ,开始疏散的时刻为tc ,到达安全的时刻为ts ,而火灾对人构成危险的时刻为th ,因此人员的可用安全疏散时间(ASET) t a 就是发现火灾到火灾构成危险状态的时间间隔,即:ta = th - tb (1)而人员的所需安全疏散时间(RSET) t r 为:tr = ts - tc (2)如果希望人员成功撤离这些危险区域,则必须保证tr tb 。
而人员准备疏散时间影响因素多,变化幅度大,在实际应用中难以准确估计,多依赖一些经验公式,如文献[6] 。
如果该时间相当长,即使上述两种疏散时间满足式(3) 的条件,人员也未必能够安全逃生,比如可用疏散时间为90s ,准备疏散时间为20s ,必需疏散时间为80s ,累计需要时间为100s ,大于可用疏散时间,人员并不能安全疏散。
其原因在于两种疏散时间参数的起始原点不一致(存在准备疏散时间) ,导致式(3) 只是安全疏散的必要条件,而非充分必要条件。
因此给实际应用时判断是否足够安全带来一些潜在的不确定性,有必要发展一种更为合理有效、满足充分必要条件的安全时间判据。
3 新的人员安全疏散时间判据新判据仍采用时间线概念,但具体判定准则是从火灾发生到危险状态的时间tH是否大于从火灾发生到建筑物内人员全部疏散完毕的时间tE ,如图2 所示。
值得注意的是,与常用的时间判据不同,新判据中两种时间参数均从火灾发生的时刻开始计算,即在坐标上具有共同的原点,在判断其是否安全时具有充分必要性,避免了原判据的不足之处。
本文考虑的火灾危害包括了对人员的直接危害(如烟气危害) 和间接危害(如通过热- 力耦合作用破坏建筑结构并发生坍塌) ,到达危险状态时间tH 由着火到形成两种危害之一的最短时间确定,可以方便地由目前一些通用的火灾模型进行计算得到。
而人员全部疏散完毕的时间tE 由火灾探测报警时间( talarm) 、人员准备疏散时间( tresp) 和人员疏散运动时间( tmove) 三者之和确定,如下式所示:tE = talarm + tresp + tmove (4)降低其中任一阶段时间都有利于人员安全疏散,在实际应用中可以根据需要合理调配各分阶段所需时间,以满足合适的消防设施性能价格比要求。
如通过火灾早期探测来降低探测报警时间;通过声光诱导系统来降低准备疏散时间;通过增加疏散通道的有效宽度和减少疏散距离来降低人员疏散运动时间等等。
除达到保证人员安全疏散的主要目标外,还可以通过火灾早期探测和高效扑救来降低火灾损失达到保证财产安全的目标。
因此本文中的新时间判据可以用下式表达:tE <tH (5)通过这种原点一致的时间线分析方法,可以在人员疏散运动时间基本确定的条件下,直观得到达到安全目标时各个分阶段(如探测报警) 所允许的最大反应时间,从而为选择合适的火灾探测以及防排烟方案提供科学依据。
本文将结合具体案例作进一步阐明。
4 某机场新航站楼的性能化防火分析该新航站楼建筑面积约8 万平米,具有内部空间大、功能多、利用人员多且不确定的特点,超出了现行《建筑设计防火规范》的要求,因此有必要运用性能化防火分析方法,根据建筑物的结构、用途和内部可燃物等具体情况,对火灾危险性和危害性进行定性或定量的分析评估,为获得优化的防火设计方案提供依据。
主要评估研究目标是保证生命安全,即发生设定的火灾时确保所有人员能够安全疏散,其次是保证财产安全,降低火灾的直接和间接损失。
研究手段包括调查类比、理论分析、模拟实验研究和计算机数值模拟等等,评估的依据包括可用的国内外建筑防火规范、同类航站楼的火灾安全系统设计经验、火灾科学和火灾安全工程学的最新进展。
通过数值模拟计算发现大空间中火灾烟气层温度很低,不会导致钢结构倒塌,因此火灾的危害主要来自于烟气对人员的直接危害。
由于大空间蓄烟能力很强,10MW 火灾的烟气层在30 分钟之内不会下降到危害人体的高度,而在此期间室内所有人员均可以安全疏散(利用多子空间区域模拟方法计算火灾烟气特性[7] ,利用多粒子- 自驱动模型计算人群疏散特性[8]) 。
而夹层国际通道层高为3. 5m ,烟气危险高度为2. 2m ,蓄烟能力较差,对人员疏散有一定的影响,需要深入细致的分析。
根据危险源辨识结果,本文分别选取火源功率为1MW 和2MW ,分别选取烟气自然填充和机械排烟方式(排烟速率:7.5m3/ s) 进行计算。
图3 (a) 是2MW 火灾时自然填充和机械排烟情况下的人员疏散和烟气特性,这里没有考虑探测报警时间和人员准备疏散时间,仅计算了人员疏散时间,然后再反推可以接受的剩余时间。
在自然填充的情况下,火灾烟气层下降到危险高度大约需要110s ;在机械排烟情况下,火灾烟气层下降到危险高度大约需要160 秒。
图3 (b) 是1MW 火灾时自然填充和机械排烟情况下的人员疏散和烟气特性图,也没有考虑探测报警时间和人员准备疏散时间。
在自然填充的情况下,火灾烟气层下降到危险高度大约需要140s ;在机械排烟情况下,火灾烟气层下降到危险高度大约需要340s。
考虑到该夹层国际通道为开阔的狭长空间,其人员准备疏散时间较短,并且其中的可燃物仅限于旅客行李,而且旅客也一般不在夹层逗留,因此可以通过严格的安全管理降低火灾危险性和危害性。
最大人员荷载情况下的人员疏散运动时间为100s ,因此,当采用自然填充时,为确保人员安全,2MW 火灾情况下火灾探测报警与人员准备疏散时间之和必须控制在10s 之内,这对火灾探测和人员反应提出了很高的要求,从技术上难以达到;而采用机械排烟时,2MW 火灾情况下该时间之和可以放宽到60s ,这种要求一般可以实现。
同时,通过加强安全管理,可以把夹层国际通道的火源功率控制在1MW 以下,这样,在自然填充和机械排烟两种情况下的火灾探测报警和人员准备疏散时间之和应该分别控制在40s 和240s 之内,这就大大提高了人员疏散的安全性。
早期火灾探测与联动系统将大大有利于人员安全疏散。
5 结语目前常用的性能化防火分析中的安全疏散时间判据存在必要而非充分条件的缺点,给判断是否真正安工作管理样本| WORK MANAGEMENT全带来不确定性,本文提出的时间判据具有满足充分必要条件,简单可靠,使用方便的优点,在实际应用中可以更合理地调配探测报警时间、准备疏散时间和疏散时间的比例,以达到合适的消防设施性能价格比,具有良好的应用前景。
请在这里输入公司或组织的名字Enter The Name Of The Company Or Organization Here第11页/总11页。