类风湿关节炎疾病活动度生物标记物评分
- 格式:docx
- 大小:36.26 KB
- 文档页数:2
类风湿关节炎(ACR评分)简介类风湿关节炎(Rheumatoid Arthritis,RA)是一种常见的慢性自身免疫性疾病,主要特征是关节的慢性对称性炎症和滑膜增生。
ACR评分系统是一种用于评估类风湿关节炎活动程度和治疗效果的工具,由美国风湿学会(American College of Rheumatology,ACR)制定。
ACR评分系统ACR评分系统是根据临床观察和检查结果来评估类风湿关节炎患者的活动度和治疗效果的一种标准化指标。
该评分系统包括28个关节肿胀、28个关节压痛、全身健康评估、血沉率(ESR)或C反应蛋白(CRP)浓度四个指标。
根据这些指标的得分情况,可以对类风湿关节炎进行分类和监测。
ACR评分系统的应用ACR评分系统广泛应用于临床实践中,用于判断类风湿关节炎患者的活动度和治疗效果,帮助医生制定个体化的治疗方案。
通过定期评估患者的ACR得分变化,可以监测疾病的进展和治疗效果,并及时调整治疗方案。
ACR评分系统的指标1. 关节肿胀(Swollen Joint Count)关节肿胀是类风湿关节炎的主要表现之一,也是ACR评分系统中的重要指标之一。
评估关节肿胀时,医生会检查患者身体各个关节是否存在肿胀现象,并记录下来。
2. 关节压痛(Tender Joint Count)关节压痛是类风湿关节炎患者常见的症状之一,也是ACR评分系统中的重要指标之一。
评估关节压痛时,医生会对患者身体各个关节进行触诊,并记录下来。
3. 全身健康评估(Patient Global Assessment)全身健康评估是ACR评分系统中的一个重要指标,用于衡量患者自我感知的整体健康状态。
通常采用0-100分的视觉模拟量表(Visual Analog Scale,VAS)进行评估,0表示最差状态,100表示最佳状态。
4. 血沉率或C反应蛋白(ESR/CRP)血沉率(Erythrocyte Sedimentation Rate,ESR)和C反应蛋白(C-Reactive Protein,CRP)是常用的炎症指标,也是ACR评分系统中的重要指标之一。
类风湿关节炎(RA)功能分级标准通常采用的是疾病活动性评估指标和功能状态评估指标。
其中,疾病活动性评估指标主要用于评估疾病的活跃程度,而功能状态评估指标则用于评估患者的日常功能状态。
以下是常用的类风湿关节炎功能分级标准:
1. 疾病活动性评估指标:
-疼痛评分(0-10分):评估患者关节疼痛的程度,0分表示无疼痛,10分表示剧烈疼痛。
-晨僵时间(分钟):评估患者早晨起床后关节的僵硬程度,长时间的晨僵可能表明疾病活跃性较高。
-关节肿胀评分(0-3分):评估关节的肿胀情况,0分表示无肿胀,3分表示严重肿胀。
-关节压痛评分(0-3分):评估关节的压痛情况,0分表示无压痛,3分表示剧烈压痛。
-血沉(mm/h):评估血沉的速度,增高的血沉可能反映炎症活性增高。
- CRP(C-反应蛋白,mg/L):评估血清中C-反应蛋白的浓度,增高的CRP 水平也可能反映炎症活性增高。
2. 功能状态评估指标:
- HAQ评分(0-3分):HAQ(Health Assessment Questionnaire)是评估患者日常生活功能的常用问卷,0分表示无功能障碍,3分表示严重功能障碍。
- SF-36评分:SF-36是一种常用的生活质量评估问卷,可以评估患者的身体功能、生活活动、心理健康等多个方面。
以上指标是常用的类风湿关节炎功能分级标准,医生通常会根据患者的具体情况综合评估,以确定疾病的活动性和功能状态,从而制定个性化的治疗方案。
类风湿评价标准下载温馨提示:该文档是我店铺精心编制而成,希望大家下载以后,能够帮助大家解决实际的问题。
文档下载后可定制随意修改,请根据实际需要进行相应的调整和使用,谢谢!并且,本店铺为大家提供各种各样类型的实用资料,如教育随笔、日记赏析、句子摘抄、古诗大全、经典美文、话题作文、工作总结、词语解析、文案摘录、其他资料等等,如想了解不同资料格式和写法,敬请关注!Download tips: This document is carefully compiled by the editor. I hope that after you download them, they can help yousolve practical problems. The document can be customized and modified after downloading, please adjust and use it according to actual needs, thank you!In addition, our shop provides you with various types of practical materials, such as educational essays, diary appreciation, sentence excerpts, ancient poems, classic articles, topic composition, work summary, word parsing, copy excerpts,other materials and so on, want to know different data formats and writing methods, please pay attention!类风湿病是一种以慢性、全身性炎症为主要特征的自身免疫性疾病,其主要表现为关节炎和全身其他器官的损害。
1、压痛关节28个
2、肿胀关节28个
3、血沉150mm/h
100CRP 10
自我总体评估100医生总体评估100简化评价指标
病人对病情的全面评估,单位:mm,(0-100mm)医生对病情的全面评估,单位:mm,(0-100mm)
简化的疾病活动指标(SDAI)86
DAS28-CRP(4)
7.67DAS28-CRP(3) 6.99
Δ DAS28=前阶段的评分值-近阶段的评分值。
表示治疗效果。
计算说明:直接在黄色区域输入数字
类风湿关节炎患者评价(DAS28评分)
4、近7天内您的类风湿关节炎病情活动情况
如何
(总体健康评估或100mm视觉模拟尺对活动度DAS28(4)
9.35DAS28(3)
8.75
临床疾病活动指标(CDAI)76
直接在黄色区域输入数字即可,密码请与QQ85762433联系)CRP为C反应蛋白。
类风湿关节炎das28评分公式类风湿关节炎(Rheumatoid Arthritis, RA)是一种常见的自身免疫性疾病,患者主要表现为关节炎、关节疼痛和乏力等症状,严重时可能出现关节畸形或残疾。
实时评估RA患者的疾病活动程度对于确定治疗方案、监测疗效、调整治疗剂量和预测疾病进展等方面具有重要的临床价值。
而Disease Activity Score 28-cell count(简称DAS28评分仿佛很多RA患者和专业人士的首选评估工具,本文就来详细介绍一下DAS28评分公式。
DAS28评分公式发展历程DAS28评分公式的发展初衷主要是为了系统评估RA患者的疾病活动情况并制定个性化治疗方案。
该评分公式是由欧洲类风湿关节炎联盟(EULAR)于1994年提出,并于2009年进行了进一步更新,目前是评估RA患者疾病活动程度的指导性工具之一。
该评分公式不仅考虑了关节炎炎症指标,还涉及到全身炎症指标和患者自感受的影响因素,综合了RA患者的诸多方面进行评估。
DAS28评分计算方法DAS28评分公式包括了四个项目指标,分别是关节肿胀指数(SJC)和关节压痛指数(TJC)、红细胞沉降率(ESR,mm/h)或C反应蛋白(CRP,mg/dL)和全身疾病影响度视觉模拟评分(VAS)。
其中SJC和TJC是通过体格检查来确定的,即评估患者有多少关节出现增生、肿胀或压痛。
ESR和CRP是血液生化检查中常用来评估炎症程度的指标,而VAS是由患者根据自己的整体疾病感受进行评估。
具体计算方法如下:DAS28=(0.56×√(TJC28)+0.28×√(SJC28)+0.70×ln(ESRorCRP)+0.014×V AS)×1.08其中,TJC28和SJC28分别代表24个关节炎症指标和4个关节疼痛指标中,实际发现的症状的数量。
对于没有突出发病部位的RA患者(如轻度病例或不稳定病例),可以采用TJC10和SJC10,即只评估10个关节的情况。
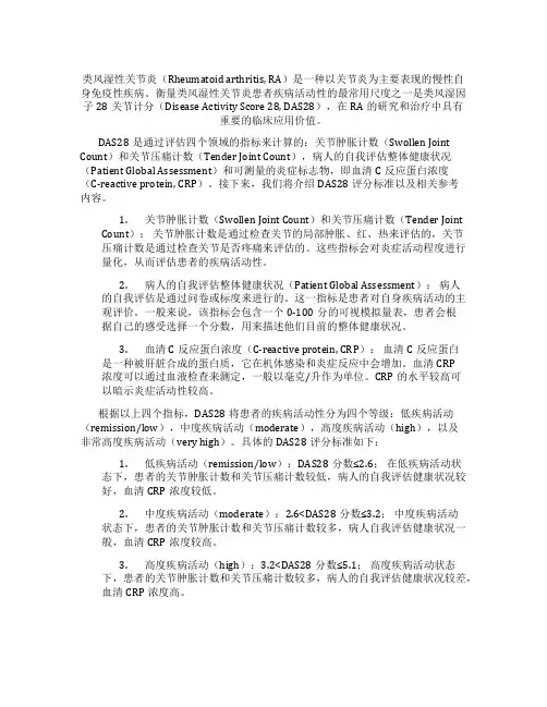
类风湿性关节炎(Rheumatoid arthritis, RA)是一种以关节炎为主要表现的慢性自身免疫性疾病。
衡量类风湿性关节炎患者疾病活动性的最常用尺度之一是类风湿因子28关节计分(Disease Activity Score 28, DAS28),在RA的研究和治疗中具有重要的临床应用价值。
DAS28是通过评估四个领域的指标来计算的:关节肿胀计数(Swollen Joint Count)和关节压痛计数(Tender Joint Count),病人的自我评估整体健康状况(Patient Global Assessment)和可测量的炎症标志物,即血清C反应蛋白浓度(C-reactive protein, CRP)。
接下来,我们将介绍DAS28评分标准以及相关参考内容。
1.关节肿胀计数(Swollen Joint Count)和关节压痛计数(Tender JointCount):关节肿胀计数是通过检查关节的局部肿胀、红、热来评估的,关节压痛计数是通过检查关节是否疼痛来评估的。
这些指标会对炎症活动程度进行量化,从而评估患者的疾病活动性。
2.病人的自我评估整体健康状况(Patient Global Assessment):病人的自我评估是通过问卷或标度来进行的。
这一指标是患者对自身疾病活动的主观评价。
一般来说,该指标会包含一个0-100分的可视模拟量表,患者会根据自己的感受选择一个分数,用来描述他们目前的整体健康状况。
3.血清C反应蛋白浓度(C-reactive protein, CRP):血清C反应蛋白是一种被肝脏合成的蛋白质,它在机体感染和炎症反应中会增加。
血清CRP浓度可以通过血液检查来测定,一般以毫克/升作为单位。
CRP的水平较高可以暗示炎症活动性较高。
根据以上四个指标,DAS28将患者的疾病活动性分为四个等级:低疾病活动(remission/low),中度疾病活动(moderate),高度疾病活动(high),以及非常高度疾病活动(very high)。
DAS28评分标准
DAS28(Disease Activity Score 28)是一种用于评估类风湿性关节炎(Rheumatoid Arthritis)疾病活动程度的指标。
以下是DAS28标准的评分:
1. DAS28评分包括28个关节的肿胀度和压痛度、全身性炎症指标(例如血沉和C反应蛋白水平)、患者自评的疼痛程度和全身健康状况等因素。
2. 标准DAS28评分的范围为0-10,分为四个等级:
- DAS28 ≤ 2.6:低疾病活动水平,表示疾病已进入缓解期。
- 2.6 < DAS28 ≤ 3.2:轻度疾病活动水平,表示疾病相对稳定,但仍有一定的活动性。
- 3.2 < DAS28 ≤ 5.1:中度疾病活动水平,表示疾病活动较明显且对关节造成一定的影响。
- DAS28 > 5.1:高度疾病活动水平,表示疾病活动非常明显且对关节功能造成明显的损害。
3. 根据DAS28评分的结果,可以帮助医生判断类风湿性关节炎的疾病活动程度,并制定相应的治疗计划。
较低的DAS28评分可能意味着疾病活动较轻,可以采用较温和的治疗策略。
较高的DAS28评分可能需要更积极和强力的治疗措施来控制炎症和减轻疼痛。
需要注意的是,DAS28评分只是一种指标,不能作为疾病活动的唯一依据。
医生还需要综合考虑患者的症状、影像学检查结果和其他相关指标来评估疾病活动水平。
同时,DAS28评分也可能因个体差异和其他因素而有一定的限制性。
因此,在使用DAS28评分时,仍需要结合临床判断进行综合考虑。
类风湿关节炎das28评分公式类风湿关节炎(Rheumatoid Arthritis,简称RA)是一种慢性炎症性自身免疫性疾病,主要累及关节,表现为关节疼痛、肿胀和功能受损。
治疗RA的效果评估是临床上非常重要的一环,其中使用最广泛的评估方法之一就是Disease Activity Score 28(简称DAS28)评分。
DAS28评分是根据患者的28个关节(包括肘关节、腕关节、掌指关节、膝关节和踝关节等)进行检查和评估的,它将RA活动的临床指标融合在一个综合评分中。
DAS28评分包括四个方面的指标:关节肿胀度、关节压痛度、晨僵时间和C反应蛋白(CRP)水平。
关节肿胀度是指四度关节中肿胀的关节数目,分为0(没有肿胀的关节)、1(1-3个肿胀的关节)、2(4-10个肿胀的关节)和3(超过10个肿胀的关节)四个分级。
关节压痛度是指四度关节中压痛的关节数目,同样也分为0-3四个分级。
晨僵时间是指患者在早晨起床后关节僵硬的时间(以分钟计),可以根据患者的报告进行评估,分级为:无(0分钟)、15分钟、30分钟和45分钟。
CRP水平是一种炎症标志物,通过血液检查可以获得,通常以毫克/升为单位。
计算DAS28评分的公式如下:DAS28 = (0.56 * sqrt(TJC28) + 0.28 * sqrt(SJC28) + 0.7 *ln(CRP+1) + 0.014 * PTGA) * 1.08 + 0.96其中,TJC28是四度关节中关节疼痛度高于10mm的关节数目;SJC28是四度关节中关节肿胀度高于10mm的关节数目;CRP是C反应蛋白水平;PTGA是患者对自己的整体疾病活动的一种主观感受评分(以0-100mm的视觉模拟评分法进行测量)。
DAS28评分的结果可以帮助临床医生评估患者的疾病活动程度,进而决定是否需要调整治疗方案。
根据DAS28评分结果,可以将RA的活动程度分为以下几个等级:低活动(DAS28 < 2.6)、中度活动(2.6 ≤ DAS28 ≤ 3.2)、高活动(3.2 <DAS28 ≤ 5.1)和极高活动(DAS28 > 5.1)。
类风湿关节炎的分类标准类风湿关节炎(Rheumatoid Arthritis,RA)是一种常见的慢性自身免疫性疾病,主要侵犯关节,引起关节炎和关节周围组织的炎症。
临床上,类风湿关节炎的分类标准主要包括疾病活动度、关节损害程度和影响生活质量等方面。
本文将从这几个方面对类风湿关节炎的分类标准进行详细介绍。
一、疾病活动度。
疾病活动度是评估类风湿关节炎临床症状和体征的重要指标。
通常使用的评估工具包括DAS28评分、CDAI评分和SDAI评分等。
DAS28评分是根据关节肿胀、关节压痛、晨僵和全身健康状况等指标进行评分,分为低活动、中等活动和高活动。
CDAI评分和SDAI评分是根据关节肿胀、关节压痛、晨僵、患者和医生整体评估等指标进行评分,分为轻度活动、中度活动和重度活动。
通过评估疾病活动度,可以帮助医生更好地制定治疗方案,指导患者进行个体化治疗。
二、关节损害程度。
类风湿关节炎的关节损害程度是评估疾病进展和预后的重要指标。
关节损害程度通常通过X线、MRI和超声等影像学检查进行评估。
X线检查可以显示关节面的骨质疏松、关节间隙的狭窄和骨赘等表现,MRI可以显示软组织炎症和关节腔的渗出,超声可以显示关节腔的渗出和关节周围软组织的增厚等表现。
根据关节损害程度的不同,可以分为轻度损害、中度损害和重度损害。
评估关节损害程度有助于及早发现疾病的进展,采取有效的治疗措施,减缓关节破坏的进程。
三、影响生活质量。
类风湿关节炎会对患者的生活质量造成很大影响,包括身体功能、心理健康和社会参与等方面。
身体功能主要表现为关节活动受限、日常生活自理能力下降和工作能力减退等。
心理健康主要表现为情绪低落、焦虑和抑郁等。
社会参与主要表现为家庭角色的改变、社交活动的减少和就业机会的减少等。
根据影响生活质量的程度,可以分为轻度影响、中度影响和重度影响。
评估影响生活质量有助于医生和患者更好地了解疾病对生活的影响,采取积极的生活干预措施,提高患者的生活质量。
疾病活动性评分
介绍
本文档旨在介绍疾病活动性评分的概念和方法。
疾病活动性评分的重要性
疾病活动性评分是评估患者疾病的严重程度和进展的一种方法。
通过进行定期的评估,医生可以了解患者的疾病活跃度,并据此制
定最佳的治疗方案。
常用的疾病活动性评分方法
1. 通用方法
通用方法适用于许多疾病,如类风湿性关节炎(RA)和肺部
疾病。
常用的通用方法有以下几种:
- 疼痛评分:通过让患者自行评估疼痛程度,通常使用0到10
的数字标度。
- 功能评估:评估患者在日常生活中的功能能力,如行走、上
下楼梯等。
- 炎症标记物:通过检测血液中的炎症标记物,如C-反应蛋白(CRP)和血沉(ESR),评估炎症水平。
2. 疾病特定方法
某些疾病有特定的评分方法,如:
- 系统性红斑狼疮(SLE)的疾病活动指数(SLEDAI):评估
患者的症状和体征,如关节炎、皮肤疹等。
- 炎症性肠病(IBD)的克罗恩病活动指数(CDAI):评估腹泻、腹痛等症状的严重程度。
疾病活动性评分的局限性
疾病活动性评分方法在评估疾病活动性方面具有一定的局限性。
由于每个人的病情和症状可能有所不同,单一的评分方法可能无法
全面准确地衡量疾病的活动程度。
因此,在评估疾病活动性时,医生还需要综合考虑患者的临床症状、实验室检查结果和影像学表现等因素。
结论
疾病活动性评分是一种重要的评估工具,可以帮助医生了解患者的疾病活跃度,并制定相应的治疗计划。
然而,需要注意的是,评分方法有其局限性,医生应综合考虑多个方面的信息来全面评估患者的疾病活动性。
das28评分标准DAS28评分标准。
DAS28评分标准是评估类风湿关节炎活动程度的一种重要方法,它可以帮助医生更准确地了解患者的病情,从而制定更合理的治疗方案。
DAS28全称Disease Activity Score in 28 joints,即28关节疾病活动评分,是由荷兰风湿病学家Maarten Boers等人于1995年提出的。
它通过对患者进行关节肿胀、关节压痛、全身疲劳感和C反应蛋白水平的评估,综合考虑这些指标来评定类风湿关节炎的活动度。
因此,了解DAS28评分标准对于医生和患者来说都是非常重要的。
DAS28评分标准包括四个指标,关节肿胀、关节压痛、全身疲劳感和C反应蛋白水平。
首先,关节肿胀是指关节处于肿胀状态的程度,通常采用0-3分的评分标准进行评估,0分表示无肿胀,1分表示轻度肿胀,2分表示中度肿胀,3分表示重度肿胀。
其次,关节压痛是指关节处于压痛状态的程度,同样采用0-3分的评分标准进行评估。
再次,全身疲劳感是指患者的整体疲劳感,通常采用0-10分的视觉模拟评分法进行评估,0分表示无疲劳感,10分表示极度疲劳感。
最后,C反应蛋白水平是通过血液检测来获取的,根据其水平的不同进行评分,通常采用0-1分的评分标准进行评估,0分表示C反应蛋白水平正常,1分表示C反应蛋白水平异常。
在计算DAS28评分时,首先需要将以上四个指标进行综合评定,然后根据特定的公式进行计算。
DAS28的计算公式包括了四个指标的评分,通过这个公式可以得出一个综合评分,用以评估患者的病情活动程度。
一般来说,DAS28评分在不同的范围内可以反映出不同的病情活动程度,比如低于2.6表示病情处于缓解状态,2.6-3.2表示病情处于轻度活动状态,3.2-5.1表示病情处于中度活动状态,高于5.1表示病情处于高度活动状态。
总的来说,DAS28评分标准是一种客观、科学的评估方法,它可以帮助医生更好地了解患者的病情活动程度,从而制定更合理的治疗方案。
das28评分标准
DAS28评分标准是一种用于评估类风湿关节炎(Rheumatoid arthritis, RA)患者疾病活动性的常用工具。
DAS28是根据患
者关节肿胀度、晨僵时间、全身疼痛评分和C反应蛋白(CRP)测定值来计算的一个综合得分。
DAS28评分标准一般将患者的疾病活动性分为以下几个等级:- 高活动性(High disease activity):DAS28 ≥ 5.1
- 中度活动性(Moderate disease activity):3.2 ≤ DAS28 < 5.1
- 低活动性(Low disease activity):2.6 ≤ DAS28 < 3.2
- 缓解(Remission): DAS28 < 2.6
这些评分标准用于帮助医生判断患者的疾病活动状态,进而制定相应的治疗方案。
当患者的疾病活动性较高时,通常需要采取更积极的治疗措施,如使用较高剂量的药物。
随着疾病活动性的减轻,治疗策略可以适度调整。
缓解状态是治疗目标之一,表示患者的疾病活动已经得到很好的控制。
需要注意的是,DAS28评分标准是一种量化工具,只作为评
估疾病活动性的参考,综合诊断还需要结合临床症状、体征和其他实验室检查结果。
此外,个体差异、治疗效果、病情变化等因素也可能影响DAS28的评分结果。
因此,DAS28评分标
准主要作为医生决策的辅助工具,而非唯一的诊断依据。
类风湿das28评分标准类风湿关节炎(Rheumatoid Arthritis,简称RA)是一种慢性、自身免疫性的疾病,主要影响关节,导致关节炎和关节破坏。
类风湿关节炎炎症程度的评估是治疗和管理该疾病的重要指标之一。
评估类风湿关节炎的疾病活动可以使用Disease Activity Score 28(简称DAS28)评分系统。
DAS28评分标准包括以下几个方面:1. 关节肿胀(TJC28):TJC28指的是28个关节中有多少个关节有肿胀症状。
医生会对病人28个关节进行检查,记录下有无肿胀症状的关节数量。
2. 关节压痛(SJC28):SJC28指的是28个关节中有多少个关节有压痛症状。
医生会对病人28个关节进行检查,记录下有无压痛症状的关节数量。
3. C反应蛋白(CRP):CRP是一种血液中的炎症标志物,可以反映炎症的程度。
DAS28评分中使用的CRP结果越高,表示炎症程度越高。
4. 患者全身健康评分(PGA):PGA是患者自评的全身健康状况评分,主要反映患者对自身健康状况的主观感受。
根据患者的自述,医生会给出一个评分,评估患者的整体状况。
根据TJC28、SJC28、CRP和PGA的结果,可以计算出DAS28分数。
DAS28评分标准如下:1. DAS28 <2.6:疾病处于低活动状态。
疾病活动较轻,关节肿胀和压痛较少,CRP水平正常,患者自认为健康状况较好。
2. 2.6 ≤ DAS28 ≤3.2:疾病处于中度活动状态。
疾病活动适中,关节肿胀和压痛程度较为明显,CRP水平可能升高,患者自认为健康状况一般。
3. 3.2 < DAS28 ≤ 5.1:疾病处于高活动状态。
疾病活动较为严重,关节肿胀和压痛明显,CRP水平升高,患者自认为健康状况较差。
4. DAS28 >5.1:疾病处于非常高活动状态。
疾病活动非常严重,关节肿胀和压痛十分明显,CRP水平显著升高,患者自认为健康状况极差。
DAS28评分系统是临床常用的评价类风湿关节炎疾病活动程度的指标之一,能够帮助医生和患者更好地了解疾病的活动程度,以便采取相应的治疗和管理措施。
类风湿关节炎疾病活动度生物标记物评分(Ann Rheum Dis 2012 Oct)
题目:CAMERA严格对照研究中多生物标记物评分检测类风湿关节炎活动度的作用(Performance of a multi-biomarker score measuring rheumatoid arthritis disease activity in the CAMERA tight control study)
目的:评估早期类风湿关节炎(RA)患者个性化的生物标记物和多生物标记物疾病活动评分(MBDA)的作用,对早期类风湿关节炎(CAMERA)患者进行计算机辅助管理的研究。
方法:在CAMERA队列研究中测量20个生物标记物,患者接受强化或传统的基于甲氨喋呤的治疗。
根据之前演练的算法,用12个生物标记物的浓度来计算MBDA得分[血浆淀粉样蛋白A(SAA),白细胞介素(IL-6),肿瘤坏死因子放射性同位素(TNF-RI),血管内皮生长因子(VEGF-A),基质金属蛋白酶(MMP-1,MMP-3),YKL-40(属于壳质酶蛋白家族的一种糖蛋白),表皮生长因子(EGF),血管细胞粘附分子(VCAM-1),瘦素,抵抗素和反应蛋白(CRP)] 。
评估相对于临床疾病活动度评估的分数的结果。
随着时间的推移,用威尔科克森秩和检验评估MBDA分数的变化,用Logistic回归分析评估疾病活动度措施的能力以预测放射学进展。
结果:MBDA得分与基于DAS28-CRP的疾病活动评分显著相关(r = 0.72,P <0.001),同时用DAS28-CRP区分无/低至轻度/高疾病活动度从0.86到2.7
(P <0.001)的受试者工作特征曲线下面积。
多变量分析MBDA得分,而不是CRP,是疾病活动治疗措施的独立预测因子。
此外,MBDA平均(SD)得分在研究治疗6个月时,从基线的53(18)下降至39(16)(P <0.0001)。
无论是MBDA评分还是临床变量都预测了放射学的进展。
结论:在CAMERA研究中,这种多生物标记物在RA患者评估疾病的活动度中的预测效果==表现良好。
可进一步验证该预测是否可以用来补充目前疾病活动度评估措施并改善病人治疗和结局。
(选题审校:聂小燕北京大学第三医院药剂科)
本文由翟所迪教授及其团队选题并审校,环球医学编辑完成。