堤防工程项目划分
- 格式:doc
- 大小:489.43 KB
- 文档页数:60
1 总则1.0.1为使堤防工程施工质量评定和验收标准化、规范化,特制定本规程。
1.0.2本规程适用于l、2、3级堤防工程,4、5级堤防工程可参照执行。
1.0.3施工合同、施工图纸等为依据。
1.0.4堤防工程施工质量等级分为“合格”和“优良”两级。
1.0.5工程中采用现有标准未涉及的新技术、新材料、新工艺、新设备时,应制定相应的质量评定标准和验收办法,并由项目法人报项目主管部门批准。
1.0.6堤防工程施工质量评定和验收除应执行本规程外,还应符合国家现行其它有关标准和规定的要求。
2 工程项目划分2.1 一般规定2.1.1单位工程、分部工程和单元工程。
项目划分见附录A。
2.1.2项目划分由项目法人或委托监理单位组织设计及施工等单位共同商定,同时确定主要单位工程、主要分部工程,并将划分结果报相应工程质量监督机构认定。
2.22.2.1单位工程根据设计及施工部署和便于质量管理等原则进行划分。
2.2.2堤防工程项目一般划分为堤身、堤岸防护、交叉联接建筑物和管理设施等单位工程。
在仅有单项加高加固或基础防渗处理等项目时、也可单独划分为单位工程。
2.2.3根据实际情况按下述原则划分单位工程:1一个工程项目由若干项目法人负责组织建设时,每一项目法人所负责的工程可划为一个单位工程。
2一个项目法人所负责组织建设的工程,可视规模按照堤段划分为若干个单位工程。
3较大交叉联接建筑物可以每一独立建筑物划为一个单位工程。
4堤岸防护和管理设施工程可以每一独立发挥作用的项目划为一个单位工程。
2.3 分部工程划分2.3.1分部工程应按功能进行划分。
同一单位工程中,同类型的各个分部工程的工程量不宜相差太大,不同类型的各个分部工程的投资也不宜相差太大。
2.3.2堤身单位工程可划分为堤基处理、堤身填(浇、砌)筑、堤身防渗、压浸平台、填塘固基、堤身防护、堤脚防护等分部工程。
2.3.3堤岸防护单位工程可划分为护脚和护坡等分部工程。
2.3.4交叉联接建筑物单位工程按SL176—96《水利水电工程施工质量评定规程》划分分部工程。
堤防工程项目划分方法一、项目划分依据1、《水利水电工程施工质量检验与评定规程》(SL176-2007);2、《水利水电工程单元工程施工质量验收评定标准——堤防工程》(SL634-2012);3、《堤防工程施工规范》(SL260-2014);4、工程设计图纸和技术要求。
二、项目划分程序1、由项目法人组织监理、设计及施工等单位进行工程项目划分,并确定主要单位工程、主要分部工程、重要隐蔽单元工程和关键部位单元工程。
项目法人在主体工程开工前将项目划分表及说明书面报相应工程质量监督机构确认。
2、工程质量监督机构收到项目划分书面报告后,应在14个工作日内对项目划分进行确认并将确认结果书面通知项目法人。
3、工程实施过程中,需对单位工程、主要分部工程、重要隐蔽单元工程和关键部位单元工程的项目划分进行调整时,项目法人应重新报送工程质量监督机构确认。
(工程施工过程中,由于设计变更、施工部署的重新调整等诸多因素,需要对工程开工初期批准的项目划分进行调整。
从有利于施工质量管理工作的连续性和施工质量检验评定结果的合理性,对不影响单位工程、主要分部工程、关键部位单元工程、重要隐蔽部位单元工程的项目划分的局部调整,由项目法人组织监理、设计和施工单位进行。
但对影响上述工程项目划分的调整时,应重新报送工程质量监督机构进行确认。
)三、单位工程项目划分堤防工程,按招标标段或工程结构划分单位工程。
规模较大的交叉联结建筑物及管理设施以每座独立的建筑物为一个单位工程。
四、分部工程项目划分堤防工程,按长度或功能划分。
五、单元工程项目划分按《水利水电工程单元工程施工质量验收评定标准——堤防工程》(SL634-2012)的规定进行划分。
1、堤基清理宜沿堤轴线方向将施工段长100~500m划分为一个单元工程。
(堤基清理属于重要隐蔽单元工程。
)单元工程宜分为基面清理和基面平整压实2个工序,其中基面平整压实工序为主要工序。
2、土料碾压筑堤宜按施工的层、段来划分。
堤防工程——项目划分及划分原则根据SL634——2012标准编制1、堤基清理(1、基面清理;2、基面平整压实工序);单元工程划分:堤基清理宜沿堤轴线方向将施工段长100~500m划分一个单元工程.2、土料碾压筑堤(1、土料摊铺;2、土料碾压);单元工程划分:1.新堤填筑——宜按堤轴线施工段长100~500m划分一个单元工程;2。
老堤加固培厚——宜按填筑工程量500~2000m3划分一个单元工程。
3、土料吹填(1、围堰修筑;2、土料吹填);单元工程划分:1.土料吹填筑堤宜按一个吹填围堰区段(仓);2、按堤轴线施工段长100~500m划分一个单元工程.4、堤身与建筑物结合部填筑(1、建筑物表面涂浆;2、结合部填筑);单元工程划分:单元工程划分宜按填筑工程量相近的原则,可将五个以下填筑层划分为一个单元工程。
5、防冲体护脚(1、防冲体制备;2、防冲体抛投);单元工程划分:1。
防冲体护脚工程宜按平顺护岸的施工段长60~80m;2.以每个丁坝、垛的护脚为一个单元工程.(散抛石、防冲体抛投P420页)6、沉排护脚(1、沉排锚定;2、沉排铺设);单元工程划分:1.沉排护脚工程宜按平顺护岸的施工段长60~80m;2.以每个丁坝、垛的护脚工程为一个单元工程.7、砂(石)垫层(不划分工序);单元工程划分:1.平顺护岸工程宜按施工段长60~100m划分一个单元工程;2.现浇混凝土宜按施工段长30~50m划分一个单元工程;3。
丁坝、垛的护坡工程宜按每个坝、垛划分一个单元工程。
8、土工织物铺设(不划分工序);单元工程划分: 1。
平顺护岸工程宜按施工段长60~100m划分一个单元工程;2。
现浇混凝土宜按施工段长30~50m划分一个单元工程;3.丁坝、垛的护坡工程宜按每个坝、垛划分一个单元工程.9、毛石粗排护坡(不划分工序);单元工程划分:1。
平顺护岸工程宜按施工段长60~100m划分一个单元工程;2。
丁坝、垛的护坡工程宜按每个坝、垛划分一个单元工程。
堤防工程项目划分表
堤防工程是一项重要的基础设施建设项目,一般由多项工程组成。
为了方便项目管理和实施,需要对堤防工程进行详细的项目划分。
以下是对堤防工程项目的划分表:
一、勘察设计阶段
1.规划设计
2.勘察设计
3.方案论证
4.环境影响评价
5.施工图设计
6.审查批准
二、物资采购及施工准备阶段
1.采购招标
2.物资采购
3.聘请监理
4.施工组织设计
5.现场施工准备
三、堤防建设施工阶段
1.基础工程
2.土石方工程
3.防渗工程
4.附属建筑物工程
5.护坡工程
6.道路桥梁工程
7.排水工程
8.生态修复与植被工程
9.工程检验检测
四、竣工验收阶段
1.项目验收
2.工程移交
3.竣工资料编制
4.工程质保期管理
以上就是对堤防工程项目的详细划分,每个项目都是堤防工程的重要组成部分,必须重视每一项工程的实施。
同时,在项目管理中,要加强沟通协调,严格落实各项工程的质量和安全要求,确保工程的顺利实施和建成。
1 总则1.0。
1为使堤防工程施工质量评定和验收标准化、规范化,特制定本规程。
1.0.2本规程适用于l、2、3级堤防工程,4、5级堤防工程可参照执行。
1。
0.3堤防工程施工质量评定和验收应以相关法律、法规、技术标准、批准的设计文件、施工合同、施工图纸等为依据.1.0。
4堤防工程施工质量等级分为“合格”和“优良”两级。
1。
0。
5工程中采用现有标准未涉及的新技术、新材料、新工艺、新设备时,应制定相应的质量评定标准和验收办法,并由项目法人报项目主管部门批准.1.0.6堤防工程施工质量评定和验收除应执行本规程外,还应符合国家现行其它有关标准和规定的要求。
2 工程项目划分2.1 一般规定2。
1。
1堤防工程划分为单位工程、分部工程和单元工程。
项目划分见附录A。
2。
1。
2项目划分由项目法人或委托监理单位组织设计及施工等单位共同商定,同时确定主要单位工程、主要分部工程,并将划分结果报相应工程质量监督机构认定.2.2单位工程划分2。
2。
1单位工程根据设计及施工部署和便于质量管理等原则进行划分。
2.2。
2堤防工程项目一般划分为堤身、堤岸防护、交叉联接建筑物和管理设施等单位工程。
在仅有单项加高加固或基础防渗处理等项目时、也可单独划分为单位工程.2.2.3根据实际情况按下述原则划分单位工程:1一个工程项目由若干项目法人负责组织建设时,每一项目法人所负责的工程可划为一个单位工程.2一个项目法人所负责组织建设的工程,可视规模按照堤段划分为若干个单位工程。
3较大交叉联接建筑物可以每一独立建筑物划为一个单位工程。
4堤岸防护和管理设施工程可以每一独立发挥作用的项目划为一个单位工程。
2.3分部工程划分2。
3.1分部工程应按功能进行划分。
同一单位工程中,同类型的各个分部工程的工程量不宜相差太大,不同类型的各个分部工程的投资也不宜相差太大.2。
3.2堤身单位工程可划分为堤基处理、堤身填(浇、砌)筑、堤身防渗、压浸平台、填塘固基、堤身防护、堤脚防护等分部工程.2。
1 总则1.0.1为使堤防工程施工质量评定和验收标准化、规范化,特制定本规程。
1.0.2本规程适用于l、2、3级堤防工程,4、5级堤防工程可参照执行。
1.0.3堤防工程施工质量评定和验收应以相关法律、法规、技术标准、批准的设计文件、施工合同、施工图纸等为依据。
1.0.4堤防工程施工质量等级分为“合格”和“优良”两级。
1.0.5工程中采用现有标准未涉及的新技术、新材料、新工艺、新设备时,应制定相应的质量评定标准和验收办法,并由项目法人报项目主管部门批准。
1.0.6堤防工程施工质量评定和验收除应执行本规程外,还应符合国家现行其它有关标准和规定的要求。
2工程项目划分2.1一般规定2.1.1堤防工程划分为单位工程、分部工程和单元工程。
项目划分见附录A。
2.1.2项目划分由项目法人或委托监理单位组织设计及施工等单位共同商定,同时确定主要单位工程、主要分部工程,并将划分结果报相应工程质量监督机构认定。
2.2单位工程划分2.2.1单位工程根据设计及施工部署和便于质量管理等原则进行划分。
2.2.2堤防工程项目一般划分为堤身、堤岸防护、交叉联接建筑物和管理设施等单位工程。
在仅有单项加高加固或基础防渗处理等项目时、也可单独划分为单位工程。
2.2.3根据实际情况按下述原则划分单位工程:1一个工程项目由若干项目法人负责组织建设时,每一项目法人所负责的工程可划为一个单位工程。
2一个项目法人所负责组织建设的工程,可视规模按照堤段划分为若干个单位工程。
3较大交叉联接建筑物可以每一独立建筑物划为一个单位工程。
4堤岸防护和管理设施工程可以每一独立发挥作用的项目划为一个单位工程。
2.3分部工程划分2.3.1分部工程应按功能进行划分。
同一单位工程中,同类型的各个分部工程的工程量不宜相差太大,不同类型的各个分部工程的投资也不宜相差太大。
2.3.2堤身单位工程可划分为堤基处理、堤身填(浇、砌)筑、堤身防渗、压浸平台、填塘固基、堤身防护、堤脚防护等分部工程。
1 总则1.0.1为使堤防工程施工质量评定和验收标准化、规范化,特制定本规程。
1.0.2本规程适用于l、2、3级堤防工程,4、5级堤防工程可参照执行。
1.0.3施工合同、施工图纸等为依据。
1.0.4堤防工程施工质量等级分为“合格”和“优良”两级。
1.0.5工程中采用现有标准未涉及的新技术、新材料、新工艺、新设备时,应制定相应的质量评定标准和验收办法,并由项目法人报项目主管部门批准。
1.0.6堤防工程施工质量评定和验收除应执行本规程外,还应符合国家现行其它有关标准和规定的要求。
2 工程项目划分2.1 一般规定2.1.1单位工程、分部工程和单元工程。
项目划分见附录A。
2.1.2项目划分由项目法人或委托监理单位组织设计及施工等单位共同商定,同时确定主要单位工程、主要分部工程,并将划分结果报相应工程质量监督机构认定。
2.22.2.1单位工程根据设计及施工部署和便于质量管理等原则进行划分。
2.2.2堤防工程项目一般划分为堤身、堤岸防护、交叉联接建筑物和管理设施等单位工程。
在仅有单项加高加固或基础防渗处理等项目时、也可单独划分为单位工程。
2.2.3根据实际情况按下述原则划分单位工程:1一个工程项目由若干项目法人负责组织建设时,每一项目法人所负责的工程可划为一个单位工程。
2一个项目法人所负责组织建设的工程,可视规模按照堤段划分为若干个单位工程。
3较大交叉联接建筑物可以每一独立建筑物划为一个单位工程。
4堤岸防护和管理设施工程可以每一独立发挥作用的项目划为一个单位工程。
2.3 分部工程划分2.3.1分部工程应按功能进行划分。
同一单位工程中,同类型的各个分部工程的工程量不宜相差太大,不同类型的各个分部工程的投资也不宜相差太大。
2.3.2堤身单位工程可划分为堤基处理、堤身填(浇、砌)筑、堤身防渗、压浸平台、填塘固基、堤身防护、堤脚防护等分部工程。
2.3.3堤岸防护单位工程可划分为护脚和护坡等分部工程。
2.3.4交叉联接建筑物单位工程按SL176—96《水利水电工程施工质量评定规程》划分分部工程。
堤防工程项目划分标准堤防工程项目划分标准是根据《堤防工程施工质量评定与验收规程(试行)》(SL239-1999)附录A,结合堤防工程实际情况,对分部工程和单元工程划分作了进一步的细化,具体见表1.1。
表1.1 堤防工程项目划分标准续表注:表中“△”者为主要单位工程或主要分部工程;“☆”者视实际情况可定为主要分部工程也可定为一般分部工程单元工程质量评定表填表基本规定堤防工程单元工程质量评定表(以下简称《评定表》)是检验与评定施工质量的基础资料。
工程竣工验收后,属归档长期保存资料,其填写应遵守以下规定。
一、填表基本规定(1) 《评定表》应使用蓝色或黑色墨水填写,不得使用圆珠笔、铅笔填写。
(2) 文字应按国务院颁布的简化汉字书写,字迹应工整、清晰。
(3) 数字用阿拉伯数字(1、2、3、.9、0);计量单位应使用国家法定计量单位,并以规定之符号表示(如:MPa、m、m2、mm、t.等)。
(4) 合格率用百分数表示,小数点后保留一位;如恰为整数,则小数点后以0表示,如95.0%。
(5) 需改错时,将错误用两道直线划掉,再在其右上方填写正确文字(或数字),禁止使用改正液、贴纸重写、橡皮擦、刀片刮或用墨水涂墨等方法。
例:表面有裂纹,抗压强度25.323.3MPa。
(6) 单元(工序)工程完工后应及时评定其质量等级。
(7) 单元工程质量评定表中:表头①单位工程、分部工程名称和编码:按项目划分确定之名称和编码填写;②单元工程名称、部位:填写该单元名称(中文名称或编号),部位可用桩号、高程等表示;③施工单位:填写与项目法人签订承包合同的施工单位全称;④单元工程量:填本单元主要完成工程量;⑤检验(评定)日期:年――填写实际4位数,月――填写实际月份(1~12月),日――填写实际日期(1~31日),检验日期由施工单位填写,评定日期由项目监理机构填写。
(8) 在质量标准栏中,凡未列出具体要求的,其内容应由监理工程师依据设计文件和合同技术规范确定并填入该栏中。
附件:
天津市水利工程建设施工项目划分标准(试行)
一、堤防工程项目划分
注:单位工程名称前加“△”者为主要单位工程,分部工程名称前加“△”者为主要分部工程。
二、河道疏浚工程项目划分
三、水闸工程项目划分
注:单位工程名称前加“△”者为主要单位工程,分部工程名称前加“△”者为主要分部工程。
四、泵站工程项目划分
注:1.分部工程名称前加“△”者为主要分部工程。
2.观测设施单独招标时,单列为单位工程,以每一设计观测断面为一个分部工程,以每一支仪器或按仪器(设
施)分类划分为一个单元工程。
3.通信设备安装单独招标时,单列为单位工程,工程项目划分见附表。
附表:
通信系统安装单位工程项目划分。
堤防工程——项目划分及划分原则根据SL634——2012标准编制1、堤基清理(1、基面清理;2、基面平整压实工序);单元工程划分:堤基清理宜沿堤轴线方向将施工段长100~500m 划分一个单元工程。
2、土料碾压筑堤(1、土料摊铺;2、土料碾压);单元工程划分:1.新堤填筑——宜按堤轴线施工段长100~500m划分一个单元工程;2.老堤加固培厚——宜按填筑工程量500~2000m3划分一个单元工程。
3、土料吹填(1、围堰修筑;2、土料吹填);单元工程划分:1.土料吹填筑堤宜按一个吹填围堰区段(仓);2、按堤轴线施工段长100~500m划分一个单元工程。
4、堤身与建筑物结合部填筑(1、建筑物表面涂浆;2、结合部填筑);单元工程划分:单元工程划分宜按填筑工程量相近的原则,可将五个以下填筑层划分为一个单元工程。
5、防冲体护脚(1、防冲体制备;2、防冲体抛投);单元工程划分:1.防冲体护脚工程宜按平顺护岸的施工段长60~80m;2.以每个丁坝、垛的护脚为一个单元工程。
(散抛石、防冲体抛投P420页)6、沉排护脚(1、沉排锚定;2、沉排铺设);单元工程划分:1.沉排护脚工程宜按平顺护岸的施工段长60~80m;2.以每个丁坝、垛的护脚工程为一个单元工程。
7、砂(石)垫层(不划分工序);单元工程划分:1.平顺护岸工程宜按施工段长60~100m划分一个单元工程;2.现浇混凝土宜按施工段长30~50m划分一个单元工程;3.丁坝、垛的护坡工程宜按每个坝、垛划分一个单元工程。
8、土工织物铺设(不划分工序);单元工程划分:1.平顺护岸工程宜按施工段长60~100m划分一个单元工程;2.现浇混凝土宜按施工段长30~50m划分一个单元工程;3.丁坝、垛的护坡工程宜按每个坝、垛划分一个单元工程。
9、毛石粗排护坡(不划分工序);单元工程划分:1.平顺护岸工程宜按施工段长60~100m划分一个单元工程;2.丁坝、垛的护坡工程宜按每个坝、垛划分一个单元工程。
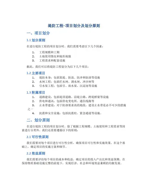
堤防工程–项目划分及划分原则一、项目划分1.1 划分原则在进行堤防工程的项目划分时,我们需要考虑以下几个因素:1.工程规模和工期2.土地使用情况和地形地貌3.工程需求和配套设施据此,我们可以将堤防工程划分为以下几个项目:1.2 主要项目1.堤防本身:包括筑堤、防浪、防冲和防渗等设施2.水闸工程:包括拦水闸、调水闸、冲沙闸等3.引水渠工程:包括引、放水渠、沉淀池等设施1.3 附属项目1.道路建设:包括堤顶道路、沿堤公路、跨堤桥梁等设施2.供电和通讯:包括供电变电所、通信线路等3.止水带建设:对于防渗要求高的地段,建设止水带是必不可少的措施之一4.抗震和安全设施:包括抗震柱、紧急通道等设施。
二、划分原则在进行堤防工程的项目划分时,除了根据工程规模、土地使用和工程需求等因素进行分类外,我们还需要遵循以下的原则:2.1 可行性原则我们需要对每个项目进行可行性分析,确保项目可行性和实施效果。
在这个基础上,确定项目的实施方案和细节。
2.2 效益原则我们需要评估每个项目的成本和收益,确定项目的投入产出比和效益预期。
在保持物质基础设施完整的前提下,实现经济、社会和环境效益兼顾的均衡发展。
2.3 安全性原则我们需要重视项目的安全性,合理规划和设计,严格施工,确保项目的安全可靠,并且压缩可能存在的安全隐患。
2.4 可持续性原则我们需要遵循可持续发展战略,最大限度地保护环境、节约资源、提高能源效率,以实现自然生态的保护和人类社会的可持续发展。
结语堤防工程的项目划分是一个重要的规划工作,需要根据对地形地貌、土地利用和工程需求的理解,结合可行性、效益、安全性和可持续性等原则,制定合理、科学和可持续的项目计划。
同时,我们需要加强对堤防工程的质量监管和维护,确保项目安全、可持续和高效运行。
1 总则1。
0.1为使堤防工程施工质量评定和验收标准化、规范化,特制定本规程。
1.0.2本规程适用于l、2、3级堤防工程,4、5级堤防工程可参照执行。
1.0.3堤防工程施工质量评定和验收应以相关法律、法规、技术标准、批准的设计文件、施工合同、施工图纸等为依据。
1。
0.4堤防工程施工质量等级分为“合格”和“优良”两级。
1.0.5工程中采用现有标准未涉及的新技术、新材料、新工艺、新设备时,应制定相应的质量评定标准和验收办法,并由项目法人报项目主管部门批准。
1.0。
6堤防工程施工质量评定和验收除应执行本规程外,还应符合国家现行其它有关标准和规定的要求。
2 工程项目划分2.1 一般规定2。
1。
1堤防工程划分为单位工程、分部工程和单元工程.项目划分见附录A。
2.1。
2项目划分由项目法人或委托监理单位组织设计及施工等单位共同商定,同时确定主要单位工程、主要分部工程,并将划分结果报相应工程质量监督机构认定。
2。
2单位工程划分2。
2.1单位工程根据设计及施工部署和便于质量管理等原则进行划分。
2。
2。
2堤防工程项目一般划分为堤身、堤岸防护、交叉联接建筑物和管理设施等单位工程.在仅有单项加高加固或基础防渗处理等项目时、也可单独划分为单位工程。
2.2。
3根据实际情况按下述原则划分单位工程:1一个工程项目由若干项目法人负责组织建设时,每一项目法人所负责的工程可划为一个单位工程。
2一个项目法人所负责组织建设的工程,可视规模按照堤段划分为若干个单位工程.3较大交叉联接建筑物可以每一独立建筑物划为一个单位工程。
4堤岸防护和管理设施工程可以每一独立发挥作用的项目划为一个单位工程。
2.3分部工程划分2.3.1分部工程应按功能进行划分。
同一单位工程中,同类型的各个分部工程的工程量不宜相差太大,不同类型的各个分部工程的投资也不宜相差太大。
2。
3。
2堤身单位工程可划分为堤基处理、堤身填(浇、砌)筑、堤身防渗、压浸平台、填塘固基、堤身防护、堤脚防护等分部工程。
堤防工程项目划分方案一、项目背景随着经济的快速发展和城市化进程的加快,我国各地区的自然灾害频发,其中洪水灾害造成的危害最为严重。
为了有效减少洪水对人们生命财产造成的威胁,堤防工程项目作为重要的防洪设施,扮演着重要的角色。
因此,对于堤防工程项目的划分方案的研究,将对保护人们的生命财产安全起到重要的促进作用。
二、项目目标1. 确定堤防工程项目的划分方案,达到科学、合理和高效的施工目标。
2. 提高工程建设的质量,确保堤防工程的安全性和稳定性。
3. 提高工程施工的效益,有效节约资金和人力资源。
4. 为相关部门和单位提供科学的依据,指导和规范堤防工程项目的划分施工。
三、项目范围本项目涉及到堤防工程项目划分方案的研究和制定,包括对堤防工程项目划分的合理性、科学性和可行性进行研究分析,制定出符合实际情况的划分方案。
四、项目内容1. 对堤防工程项目划分方案的研究和分析,包括堤防工程项目划分的原则、方法和步骤。
2. 根据堤防工程项目的实际情况,确定具体的划分方案,包括施工分段、时间节点、人员分配等。
3. 制定堤防工程项目划分的相关标准和规范,以及施工安全、环境保护等方面的要求。
五、项目方案1. 堤防工程项目划分的原则(1)科学性原则:根据工程的实际情况和需要,确定划分方案,以确保工程施工的科学性和合理性。
(2)安全性原则:确保堤防工程施工过程中的安全性,降低安全事故的发生概率。
(3)经济性原则:合理利用资金和人力资源,提高工程施工的效益。
(4)可行性原则:考虑到工程施工的实际情况和限制,确定划分方案的可行性。
2. 堤防工程项目划分的方法(1)根据堤防工程的地理条件,确定划分的方式,如根据河流特征、泄洪渠道等进行划分。
(2)结合工程实际情况和要求,确定合理的施工分段和划分的时间节点。
3. 堤防工程项目划分的步骤(1)调查研究:对工程项目的地理环境、地质条件、气候特点和周边环境进行调查研究,为后续划分提供依据。
(2)分析评价:对调查研究结果进行分析和评价,确定划分方案的原则和方法。
工程项目划分标段全称:伊洛河治理2020年度二期工程合同编号:2020年度二期工程(安滩段堤防加固)项目部年月工程项目划分一、工程概况伊洛河治理2020年度二期工程(安滩段堤防加固)工程施工范围为伊河右岸,堤防桩号(YY247+160~YY248+263),主要内容为加固伊河右岸堤防1103m,设计堤顶宽6m,迎水侧、背水侧均采用草皮护坡、坡比为1:3。
主要工程量:二、项目划分依据1、招标文件图纸;2、《水利水电工程施工质量检验与评定规程》(SL176-2007);3、伊洛河治理2020年度二期工程(安滩段堤防加固)施工合同;三、项目划分调整说明根据伊洛河治理2020年度二期工程(安滩段堤防加固)施工图设计,项目划分为1个单位工程。
分为5个分部工程,118个单元工程,其中4个主要分部工程,4个重要隐蔽单元工程。
工程项目划分表中带“△”表示主要分部工程;“★”表示重要隐蔽单元工程。
四、划分方法及成果1、项目名称:偃师市伊洛河治理2020年二期工程,编码:YLHATDF。
2、单位工程名称:偃师市伊洛河治理2020年二期工程(安滩段堤防加固),编码:YLHATDF。
3、分部工程:偃师市伊洛河治理2020年二期工程(安滩段堤防加固)划分为5个分部工程:(1)△堤身填筑工程(YY247+160~YY247+430)分部工程,编码YLHATDF-1;(2)△堤身填筑工程(YY247+430~YY247+700)分部工程,编码YLHATDF-2;(3)△堤身填筑工程(YY247+700~YY247+970)分部工程,编码:YLHATDF-3;(4)△堤身填筑工程(YY247+970~YY248+263)分部工程,编码YLHATDF-4;(5)草皮护坡工程(YY247+160~YY248+263)分部工程,编码YLHATDF-5;偃师市伊洛河治理2020年二期工程(安滩段堤防加固)单位工程小结:偃师市伊洛河治理2020年二期工程(安滩段堤防加固)工程,分为5个分部工程,118个单元工程,其中4个主要分部工程,堤基清理为主要隐蔽单元工程,用“★”表示。
1 总则1.0.1为使堤防工程施工质量评定和验收标准化、规化,特制定本规程。
1.0.2本规程适用于l、2、3级堤防工程,4、5级堤防工程可参照执行。
1.0.3堤防工程施工质量评定和验收应以相关法律、法规、技术标准、批准的设计文件、施工合同、施工图纸等为依据。
1.0.4堤防工程施工质量等级分为“合格”和“优良”两级。
1.0.5工程中采用现有标准未涉及的新技术、新材料、新工艺、新设备时,应制定相应的质量评定标准和验收办法,并由项目法人报项目主管部门批准。
1.0.6堤防工程施工质量评定和验收除应执行本规程外,还应符合国家现行其它有关标准和规定的要求。
2 工程项目划分2.1 一般规定2.1.1堤防工程划分为单位工程、分部工程和单元工程。
项目划分见附录A。
2.1.2项目划分由项目法人或委托监理单位组织设计及施工等单位共同商定,同时确定主要单位工程、主要分部工程,并将划分结果报相应工程质量监督机构认定。
2.2单位工程划分2.2.1单位工程根据设计及施工部署和便于质量管理等原则进行划分。
2.2.2堤防工程项目一般划分为堤身、堤岸防护、交叉联接建筑物和管理设施等单位工程。
在仅有单项加高加固或基础防渗处理等项目时、也可单独划分为单位工程。
2.2.3根据实际情况按下述原则划分单位工程:1一个工程项目由若干项目法人负责组织建设时,每一项目法人所负责的工程可划为一个单位工程。
2一个项目法人所负责组织建设的工程,可视规模按照堤段划分为若干个单位工程。
3较大交叉联接建筑物可以每一独立建筑物划为一个单位工程。
4堤岸防护和管理设施工程可以每一独立发挥作用的项目划为一个单位工程。
2.3 分部工程划分2.3.1分部工程应按功能进行划分。
同一单位工程中,同类型的各个分部工程的工程量不宜相差太大,不同类型的各个分部工程的投资也不宜相差太大。
2.3.2堤身单位工程可划分为堤基处理、堤身填(浇、砌)筑、堤身防渗、压浸平台、填塘固基、堤身防护、堤脚防护等分部工程。
2.3.3堤岸防护单位工程可划分为护脚和护坡等分部工程。
2.3.4交叉联接建筑物单位工程按SL176—96《水利水电工程施工质量评定规程》划分分部工程。
2.3.5管理设施单位工程可划分为观测设施、生产生活设施、交通、通讯等分部工程。
当交通、通讯工程投资规模较大并单独列项时也可将其划分为一个单位工程。
2.4 单元工程划分2.4.1单元工程按照施工方法、部署、以及便于进行质量控制和考核的原则划分。
2.4.2不同工程按下述原则划分单元工程:1土方填筑按层、段划分。
2吹填工程按围堰仓、段划分。
3防护工程按施工段划分。
4混凝土工程按SDJ249.1—88《水利水电基本建设工程单元工程质量等级评定标准》(试行)划分。
5砌石堤按SL49—94《水利水电基本建设工程单元工程质量等级评定标准(七)》划分。
6交叉联接建筑物和管理设施等工程按相关标准划分。
3 单元工程质量等级评定标准3.1 堤基清理3.1.1堤基清理应符合以下要求:1堤基清理的围应包括堤身、戗台、铺盖、压载的基面,其边界应在设计基面边线外0.3~0.5m。
老堤加高培厚,其清理围尚应包括堤顶及堤坡。
2堤基表层的淤泥、腐殖土、泥炭等不合格土及草皮、树根、建筑垃圾等杂物必须清除。
3堤基的井窖、墓穴、树坑、坑塘及动物巢穴,应按堤身填筑要求进行回填处理。
4堤基清理后,应在第一次铺填前进行平整,除了深厚的软弱堤基需另行处理外,还应进行压实,压实后的质量应符合设计要求。
5新老堤结合部的清理、刨毛,应符合SL260—98《堤防工程施工规》的要求。
3.1.2堤基清理单元工程质量检查的项目与标准应符合表3.1.2的规定。
表3.1.2堤基清理单元工程质量检查项目与标准项次检查项目质量标准1基面清理堤基表层不合格土、杂物全部清除2一般堤基处理堤基上的坑塘洞穴已按要求处理3堤基平整压实表面无显著凸凹,无松土、弹簧土3.1.3堤基清理单元工程质量检测项目与标准应符合表3.1.3的规定。
表3.1.3堤基清理单元工程质量检测项目与标准项次检查项目质量标准1堤基清理围清理边界超过设计基面边线0.3m2堤基表层压实符合设计要求3.1.4堤基清理围应根据堤防工程级别,按施工堤线长度每20~50m测量一次;压实质量检测取样应按清基面积平均每400~800m2取样一个。
3.1.5堤基清理单元工程质量评定标准应符合以下规定:1合格标准:检查项目达到标准,清理围检测合格率不小于70%、压实质量检测合格率不小于80%。
2优良标准:检查项目达到标准,清理围与压实质量检测合格率不小于90%。
3.2土料碾压筑堤3.2.1土料碾压筑堤应符合以下要求:1上堤土料的土质及其含水率应符合设计和碾压试验确定的要求。
2填筑作业应按水平层次铺填,不得顺坡填筑。
分段作业面的最小长度,机械作业不应小于100m,人工作业不应小于50m。
应分层统一铺土,统一碾压,严禁出现界沟。
当相邻作业面之间不可避免出现高差时,应按照SL260—98的规定施工。
3堤身土体必须分层填筑。
铺料厚度和土块直径的限制尺寸应符合表3.2.1的规定。
4碾压机械行走方向应平行于堤轴线,相邻作业面的碾迹必须搭接。
搭接碾压宽度,平行堤轴线方向不应小于0.5m,垂直堤轴线方向不应小于1.5m。
机械碾压不到的部位应采用人工或机械夯实,夯击应连环套打,双向套压,夯迹搭压宽度不应小于1/3夯径。
5土料的压实指标应根据试验成果和GB50286—98《堤防工程设计规》的设计压实度要求,确定设计干密度值进行控制;砂料和砂砾料的压实指标按设计相对密度值控制。
表3.2.1铺料厚度和土块直径限制尺寸表压实功能类型压实机具种类铺料厚度(cm)土块限制直径(cm)轻型人工夯、机械夯15~20≤55~10t平碾20~25≤8中型12~15t平碾、斗容2.5m3铲运机、5~8t振动碾25~30≤10重型斗容大于7m3铲运机、10~16t振动碾、加载气胎碾30~50≤153.2.2土料碾压筑堤单元工程质量检查项目与标准应符合表3.2.2的规定。
3.2.3土料碾压筑堤单元工程质量检测项目与标准应符合表3.2.3的规定表3.2.3土料碾压筑堤单元工程质量检测项目与标准项次检测项目质量标准1铺料厚度允许偏差0-52铺填边线允许偏差:人工作业+10+20;机械作业+10+303压实指标符合设计要求3.2.4铺料厚度检测应按作业面积大小每100~200m2取一个测点。
铺填边线应按堤轴线长度每20~50m取一个测点。
压实质量检测的工具、方法和检测部位应符合SL260—98的要求。
每层取样数量:自检时可控制在填筑量100~150m3取样一个。
堤防加固的狭长作业面,取样可按每20~30m取样一个。
3.2.5土料碾压筑堤单元工程压实质量合格标准,按表3.2.5的规定执行。
表3.2.5土料碾压筑堤单元工程压实质量合格标准项次填筑类型筑堤材料压实干密度合格率下限(%)1、2级土堤3级土堤1新填筑堤粘性土8580少粘性9085土2老堤加高培厚粘性土8580少粘性土8580注:1不合格样干密度值不得低于设计干密度值的96%。
2不合格样不得集中在局部围。
3.2.6堤身上体填筑单元工程质量评定标准应符合以下规定:1合格标准:检查项目达到标准,铺料厚度和铺填边线偏差合格率不小于70%,检测土体压实干密度合格率达到本规程表3.2.5要求。
2优良标准:检查项目达到标准,铺料厚度和铺填边线偏差合格率不小于90%,检测土体压实干密度合格率超过本规程表3.2.5数值5%以上。
3.3 土料吹填筑堤3.3.1土料吹填筑堤应符合以下要求:1根据填筑部位的吹填土质,应选用不同的船、泵及其冲、挖、抽方式。
2吹填区基础围堰应按设计修筑,单元工程质量评定与土料碾压筑堤相同。
逐次抬高的围堰高度不宜超过1.2m(粘土团吹填筑堰高度可为2m),顶宽宜采用1~2m,土料吹填筑堤的单元工程质量评定可参照土料碾压筑堤相应的表3.2.5规定执行。
3输泥管出口的位置应合理安放、适时调整,采取措施减缓吹填区沉积比降。
3.3.2土料吹填筑堤单元工程质量检查项目与标准应符合表3.3.2的规定。
表3.3.2土料吹填筑堤质量检查项目与标准3.3.3土料吹填筑堤单元工程质量检测项目与标准应符合表3.3.3的规定。
表3.3.3土料吹填筑堤质量检测项目与标准1.0m3吹填平密度细粒0.5~1.2m,粗粒0.8~1.6m4吹填干密度符合设计要求3.3.4土料吹填筑堤单元工程质量检测应按吹填区长度每50~100m测一横断面,每个断面测点不应少于4个。
吹填区土料固结干密度检测数量为每200~400m2取一个土样。
3.3.5土料吹填筑堤单元工程质量评定标准应符合以下规定:1合格标准:检查项目达到标准,吹填高程、宽度、平整度合格率不小于70%;初期固结干密度合格率达到表3.2.5要求,吹填高程、宽度、平整度合格率不小于90%。
2优良标准:检查项目达到标准,吹填高程、宽度、平整度合格率不小于90%;初期固结干密度合格率超过表3.2.5要求5%以上。
3.4土料吹镇压渗平台3.4.1土料吹填压渗平台应符合以下要求:1压渗平台吹填的土质应尽可能选用透水性较强的土料。
2吹填区基础围堰应按设计修筑,在吹填过程中分次抬高围堰高度。
3输泥管出口的位置应合理安放、适时调整,采取措施减缓吹填区沉积比降。
3.4.2土料吹填压渗平台单元工程质量检查项目与标准应符合表3.4.2的规定。
表3.4.2土料吹镇压渗平台质量检查项目与标准项次检查项目质量标准1吹填土质符合设计要求2吹填区围堤符合设计要求,无严重溃堤塌方事故3泥沙颗粒分布吹填区沿程沉积的泥沙颗粒级配无显著差异3.4.3土料吹填压渗平台单元工程质量检测项目与标准应符合表3.4.3的规定。
3.4.4土料吹填压渗平台单元工程质量检测应按吹填区长度每50~100m测一横断面,每个断面测点不应少于4个。
表3.4.3土料吹镇压渗平台筑堤质量检测项目与标准项次检测项目质量标准1吹填高程允许偏差0~+0.3m2吹填区宽度吹填区宽〈50m,允许偏差±0.5m 吹填区宽〉50m,允许偏差±1.0m3吹填平细粒土0.5~1.2m,粗粒土0.8~1.6m整度3.4.5土料吹填筑堤单元工程质量评定标准应符合以下规定:1合格标准:检查项目达到标准,吹填高程、宽度、平整度合格率不小于70%。
2优良标准:检查项目达到标准,吹填高程、宽度、平整度合格率不小于90%。
3.5 粘土防渗体填筑3.5.1粘土防渗体填筑应符合第3.2.1条的要求。
3.5.2粘土防渗体填筑单元工程质量检查项目与标准应符合表3.2.2的规定。
3.5.3粘土防渗体填筑单元工程质量检测项目与标准应符合表3.5.3的规定。
3.5.4铺料厚度及铺填宽度检测及压实密度取样可按堤轴线长度每20~30m取一个测点,或按填筑面积100~200m2取一个样进行控制。