竹胶合板模板的设计与计算
- 格式:doc
- 大小:51.50 KB
- 文档页数:5
5-3现浇钢筋混凝土结构木胶合板与竹胶板模板的安装与拆除工艺标准(503-2007)‘1 适用范围本工艺适用于工业与民用建筑现浇钢筋混凝土框架、剪力墙和现浇钢筋混凝土剪力墙,先竖向结构施工后水平结构施工模板的安装与拆除。
2 施工准备2.1 材料要求2.1.1 模板:木胶合板与竹胶板常用规格见表2.1.1-、标2.1.1-2混凝土模板用木胶合板规格尺寸(mm ) 表2.1.1-1 模数制非模数制 厚度 宽度长度 宽度 长度 6001800 915 1830 12.0 15.0 18.0 21.09001800 1220 1830 10002000 915 2135 1200 2400 1220 2400 竹胶合板模板规格尺寸(mm ) 标2.1.1-2宽度长度 厚度9151830 9.0 12.0 15.0 18.0 12201830 10002000 9152135 12202440 15003000 注:引自《竹胶合模板》JG/T3026-19952.1.2木胶合板与竹胶合板物理理学性能指标应符合《混凝土模板用胶合板》GB/T17658和《竹胶合模板》JG/T3025的要求2.13木方:规格、100mm x 100mm 木方,50mm x100mm 木方。
2.1.4 支撑件:柱箍、冷弯矩形空心型钢(俗称方钢管)2.1.5 隔离剂(脱模剂):竖向结构模板可采用水质隔离剂或油质隔离剂,水平结构模板不得采用油质隔离剂。
2.2 主要机具斧子、电锯、电刨、手锯、刨子、扳手、电钻、线坠、2m 靠尺、方尺、锤子、卷尺、水平尺、撬棍等。
2.3 作业条件2.3.1 框架机构先施工柱子,水平施工缝一般设在梁下50mm 处:剪力墙结构先施工墙,水平施工缝设在模板底标高上3~5mm 处。
2.3.2 模板设计(1)根据工程结构形式和特点及现场施工条件,对模板晋兴设计,确定模板平面布置,纵横龙骨规格、数量、排列尺寸,柱箍选用的形式及间距,梁板支撑间距,模板组装形式(就为组装和预制拼装),连接节点大样等。
模板木方用量计算篇一:钢管,模板,方木用量计算常用周转材料的计算模板的计算方木的计算对拉螺栓的计算钢管的计算扣件的计算模板的计算一、根据混凝土量快速估算模板用量1、适用情况:一般用于工程开工前期,在已知混凝土用量的情况下估算模板用量,以初步估算工程周转材料成本投入数量,为筹措资金提供依据。
2、优缺点:优点:速度快,简便节约计算时间。
缺点:模板用量计算结果不够精确。
(一)各种截面柱模板用量1、正方形截面柱其边长为a×a时,每立方米混凝土模板用量U1按下式计算:U1=4/a12、圆形截面柱其直径为d时,每立方米混凝土模板用量U2按下式计算:U2=4/d3、矩形截面柱其截面为a×b时,每立方米混凝土模板用量U3按下式计算:U3=2(a+b)/ab(二)主梁和次梁模板用量钢筋混凝土主梁和次梁,每立方米混凝土的模板用量U4按下式计算:U4=(2h+b)/bh式中b——主梁或次梁的宽度(m)式中h——主梁或次梁的高度(m)(三)楼板模板用量钢筋混凝土楼板,每立方米混凝土模板用量U5按下式计算:U5=1/h式中h——楼板的厚度。
(二)主梁和次梁模板用量钢筋混凝土主梁和次梁,每立方米混凝土的模板用量U4按下式计算:U4=(2h+b)/bh式中b——主梁或次梁的宽度(m)式中h——主梁或次梁的高度(m)(三)楼板模板用量钢筋混凝土楼板,每立方米混凝土模板用量U5按下式计算:2U5=1/h式中h——楼板的厚度。
(四)墙模板用量计算混凝土和钢筋混凝土墙,每立方米混凝土模板用量U6按下式计算:U6=2/d 式中d——墙体的厚度。
二、按照混凝土构件与混凝土的接触面展开的办法精确计算模板工程量。
1、适用范围:常用于成本核算,及班组工程款结算。
2、优点:数据准确缺点:计算过程繁琐,占用时间较长,受计算者个人水平影响较大。
方木的计算一、快速估算法1、每平方米模板方木(50×100)用量V:V=0.0333(m3)二、根据施工方案精确计算1、墙体模板方木用量的计算2、柱模方木用量的计算3、板模方木用量的计算4、楼板模板方木用量的计算5、主梁、次梁模板方木用量的计算6、其它方木用量(如安全通道搭设、脚手架等)34.5m以上墙体对拉螺栓长度计算4.5m以上墙体对拉螺栓长度计算对拉螺栓长度的计算4.5米以下高度墙体对拉螺栓长度计算:墙厚+2×18(模板厚)+2×95(方木厚)+2×51(水平钢管外径尺寸)+2×(50,75)(钢管两边预留长度)4.5米以上高度墙体对拉螺栓长度计算: 墙厚+2×18(模板厚)+2×95(方木厚)+2×51(水平钢管外径尺寸)+2×51(竖向钢管外径尺寸)+2×(50,75)(钢管两边预留长度)对拉螺栓数量的计算1、墙体对拉螺栓a、止水型对拉螺栓个数=(墙体长度?对拉螺栓水平间距+1)×[(墙体高度-150)?对拉螺栓竖直间距+1]b、周转型对拉螺栓个数={(墙体长度?对拉螺栓水平间距+1)×[(墙体高度-150)?对拉螺栓竖直间距+1]} ×1.05注:其中1.05为周转型对拉螺栓的损耗2、柱对拉螺栓柱对拉螺栓个数计算方法根据实际柱截面尺寸及施工方案进行计算钢管数量的计算模板加固(支撑)体系钢管计算1、柱模钢管42、墙模钢管3、梁模钢管4、其它部分结构脚手架体系钢管用量计算1、立杆用量计算2、水平杆用量计算3、剪刀撑用量计算柱模钢管用量的计算柱净高:基础顶面或楼面至上层梁底的高度柱箍间距:指同向相邻两排加固柱箍钢管组合中心距柱模加固杆长度=柱子截面尺寸(b或h)+2×模板厚度+2 ×方木高度+2×自由端长度(一般取200~500)柱模加固杆根数(b方向)=[(柱子净高-300)?柱箍间距+1]×4柱模加固杆根数(h方向)=[(柱子净高-300)?柱箍间距+1]×4柱子与结构脚手架连接钢管长度及数量柱模加固杆数量=柱模加固杆长度(b方向)×柱模加固杆根数+柱模加固杆长度(h方向) × 柱模加固杆根数+柱子与结构脚手架连接钢管报工程量注意事项:1、分规格报量52、按钢管长度模数确定钢管长度规格普通高度墙体钢管用量计算墙体净高度:基础顶面或结构楼面到上层梁或板底的高度。
竹胶板胶合板模板行业标准竹胶合板模板行业标准竹胶合板模板:1 范围本标准规定了竹胶合板模板(以下简称模板)的术语与定义、分类、代号和规格、要求、试验方法、检验规则、标志、包装、运输和贮存。
本标准适用于混凝土施工用的竹模板。
2 规范性引用文件下列文件中的条款通过本标准的引用而成为本标准的条款。
凡是注日期的引用文件,其随后所有的修改单(不包括勘误的内容)或修改版均不适用于本标准,然而,鼓励根据本标准达成协议的各方研究是否可使用这些文件的最新版本。
GB/T 14732-1993 木材工业胶粘剂用脲醛、酚醛、三聚氰胺甲醛树脂GB/T 17657-1999 人造板及饰面人造板理化性能试验方法LY/T 1574-2000 混凝土模板用竹材胶合板3 术语和定义下列术语和定义适用于本标准。
竹胶合板模板Plybamboo form由竹席、竹帘、竹片等多种组坯结构,及与木单板等其他材料复合,专用于混凝土施工的竹胶合板。
竹席bamboo woven-mat竹篾经纵横交错编织而成的席子。
竹帘bamboo curtain竹篾经非塑料线或绳编扎织成的帘子。
竹片bamboo strip竹材除去竹青、竹黄后经刨削加工而成的片材。
组坯assembly require根据竹模板的结构设计,胶合前将各层材料按要求配置的组合。
竹篾bamboo skin竹材经劈刀纵剖而成的簿竹条。
素面板unteated face plybamboo form表面未经处理的竹模板。
复木板plybamboo form covered by veneer表面复贴木单板的竹模板。
涂膜板coated plybamboo form表面敷有涂膜层的竹模板。
复膜板plybamboo form covered by saturate paper表面复有浸渍纸的竹模板。
表板face竹模板的表层材料,又分面板和背板。
折减系数reduction factor因含水率的增加竹模板静曲弹性模量降低的系数。
山东各地市关于竹(胶)板模板制作的折算系数(2010-05-16 16:33:10关于竹(胶)板模板制作的结算办法济南市建设委员会文件济建标字[2007]6号关于竹(胶)板模板制作的结算办法各有关单位:为方便建筑工程结算,现将2006年《山东省建筑工程消耗量定额补充册》中的竹(胶)板模板制作项目结算办法发布如下:发承包双方办理签证的按签证结算,未办理签证的应按照设计图纸和相应计算规则计算模板接触面积,乘下列折算系数确定,同时扣减《山东省建筑工程消耗量定额》混凝土模板子目种成品模板材料消耗量。
竹(胶)板模板制作折算系数材质竹胶板胶合板折算系数0.244 0.275济南市建设委员会二零零七年九月十三日2、青岛07价目表关于竹胶板的解释Q:原消耗量定额中胶合板模板子目含制作安装费用以及模板材料摊消量,省消耗量定额补充册竹胶板模板安装如何摊消?A:应在套用相应定额时进行摊销,即用模板工程量乘以摊销系数后再套用定额。
竹胶模板制作补充子目是按一次性现场制作考虑,未考虑周转次数。
具体计算方法及摊销系数的确定,我们将在2007年《青岛市价目表》中详细给出。
省消耗量定额补充册竹胶板模板制作子目只是制作费,不含安装费。
使用时可与原消耗量定额中胶合板模板子目配合使用。
2007年《青岛市价目表》说明中:使用竹胶板现场制作模板时,应将计算出的模板工程量套用《山东省建筑工程消耗量定额》‘胶合板模板(成品)’中相应子目(扣除制作部分内容)得到安装及拆除部分,再套用《山东省建筑工程消耗量定额补充册》中的竹胶板制作子目,但应将模板工程量乘以摊销系数。
以本价目表中9mm厚竹胶板模板(竹胶板取定价为41元/平方米)为例,摊销系数按0.26考虑(按4次周转,并考虑一定的补损率)。
3、淄博市2006工程造价资料汇编摘要关于竹胶模板及木胶合板模板(非成品周转次数的确定使用竹胶板或胶合板现场制作模板时,应将计算出的模板工程量套用定额中“胶合板模板(成品”相将相应子目消耗量乘以下表系数,同时扣除子目中成品胶合板消耗量:厚度(mm模板材质9—1011一1212以上竹胶板 2.055 1.718木胶板 2.465 2.062 1.745说明:如采用防水木胶合板时,以上系数应乘以0.75。
木(竹)胶合板模板工程施工工艺标准1 适用范围本标准适用于建筑工程用竹木、竹胶合板做侧模和底模,用木方、钢管或型钢做龙骨和支撑体系的现浇混凝土柱、墙、梁、板的木(竹)模板工程。
2 引用标准、术语2.1引用标准《砼结构工程施工质量验收规范》(GB50204-2002)2011年版《砼结构工程施工规范》(GB50666-2011)《建筑施工模板安全技术规范》(JGJ162--2008)2.2术语竹胶合板——是以薄竹片按照相邻层垂直交错的顺序排列,用酚醛胶或其它胶体作粘结剂热压而成的人造板材。
木胶合板——是以单板按相邻层木纹方向互相垂直的顺序排列,用酚醛胶或其它胶体作粘结剂热压而成的人造板材。
次楞——直接支承竹、木胶合板面板的小型楞梁,又称小梁或次梁,常用次楞如:50×100 mm的木方。
主楞——直接支承次楞的结构构件,又称主梁,常用主楞如:Ф48×3.6mm钢管。
对拉螺杆——拉接混凝土结构两侧模板并使其承受浇筑混凝土侧压力的专用螺杆。
3 施工准备3.1 材料及主要机具:3.1.1 木(竹)胶合板:木胶合板(含覆膜板)规格为915×1830×(9、12、15、18)mm、1220×2440×(9、12、15、18)mm,竹胶板规格为915×1830×(9、12、15、18)mm、1000×2000×(9、12、15、18)mm、1220×2440×(9、12、15、18)mm。
3.1.2木方(50×100 mm或100×100 mm等),对拉螺栓。
3.1.3支撑系统(支架):次楞,主楞,可调底座,顶托,用作立杆、纵横向水平杆、斜撑、垂直和水平剪刀撑的钢管。
3.1.4 机具:打眼电钻、活动板手、手提式电锯、钻床、压刨、方尺、水平尺、钢卷尺、线坠、铁锤、铁钉、撬棒、空压机、吊车等。
3.5 竹、木胶合模板板材3.5.1 胶合模板板材表面应平整光滑,具有防水、耐磨、耐酸碱的保护膜,并应有保温性能好、易脱模和可两面使用等特点。
板材厚度不应小于12mm,并应符合国家现行标准,《混凝土模板用胶合板》ZBB70006的规定。
3.5.2 各层板的原材含水率不应大于15%,且同一胶合模板各层原材间的含水率差别不应大于5%。
3.5.3 胶合模板应采用耐水胶,其胶合强度不应低于木材或竹材顺纹抗剪和横纹抗拉的强度,并应符合环境保护的要求。
3.5.4 进场的胶合模板除应具有出厂质量合格证外,还应保证外观及尺寸合格。
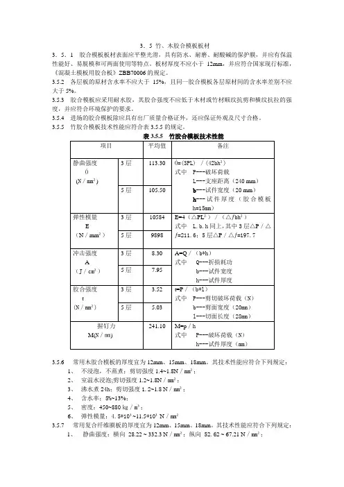
3.5.5 竹胶合模板技术性能应符合表3.5.5的规定。
3.5.6常用木胶合模板的厚度宜为12mm、15mm、18mm。
其技术性能应符合下列规定:1、不浸泡,不蒸煮;剪切强度1.4~1.8N/mm²;2、室温水浸泡;剪切强度1.2~1.8N/mm²;3、沸水煮24h;剪切强度1.2~1.8 N/mm²;4、含水率;5%~13%;5、密度:450~880㎏/m³;6、弹性模量:4.5*10³~11.5*10³ N/mm²3.5.7常用复合纤维膜板的厚度宜为12mm、15mm、18mm。
其技术性能应符合下列规定:1、静曲强度:横向28.22 ~ 332.3 N/mm²;纵向 52.62 ~ 67.21 N/mm²;2、垂直表面抗拉强度:大于1.8 N/mm²;3、72h吸水率:小于5%;4、72h吸水膨胀率:小于4%;5、耐酸碱腐蚀性:在1%苛性钠中浸泡24h,表面无软化及腐蚀现象;6、耐水气性能:在水蒸气中喷蒸24h表面无软化及明显膨胀;7、弹性模量:大于6.0*10³ N/mm²。
概述竹胶合板模板是我国当前应用最广泛的建筑模板,其优点是价廉、混凝土拆摸后混凝土外观质量好,同时其切割方便,易于成型,尤其对于现在注重建筑规划及造型,张扬个性的现代建筑而言,无疑为建造者提供了充分的施展空间。
自上世纪90 年代引人以来,我国迅速推广,并形成国产化。
但近年来,竹胶合板模板的变形问题也日益突出,导致大钢模回潮。
分析其中竹胶合板模板的变形问题,其影响因素主要有以下三个原因:直接选用厂家提供的静曲强度值做强度计算植,导致应力范围超过竹胶合板模板的弹性变化范围,导致实际变形超过计算植。
由于目前生产的竹胶合板规格只有12MM和14MM居多,该两种板从刚度变形角度考虑似乎偏小,材料原因造成过大变形。
对竹胶合板缺乏变形计算,依赖经验,由于以上两项原因使经验失灵,导致模板变形过大。
为了解决上述问题,本文按照有关规范提出规范化的设计计算方法,用以保证竹胶合板的模板设计更加合理,以最大可能的消除变形,保证混凝土外观质量和几何尺寸。
2. 按照规范来确定竹胶合板的设计强度2.1 模板的设计虽属临时性机构,但也应服从我国建筑结构的设计规范- 《建筑结构设计规范统一标准》(GBJ68-84 )。
根据该标准要求,我国结构设计采用极限状态设计,其基本表达式为:Y0 (Y GCGGK Y QI CQIQIK ) <R( Y R FK, AK) (1 )式中:Y 0—结构重要性系数,作为模板取1.0。
丫G- 永久荷载分项系数,一般情况取 1.2。
Y QI二可变荷载分项系数,一般情况取 1.4。
GKQIK —永久荷载及可变荷载标准值。
CGCQI二永久荷载及可变荷载效应系数。
R「结构构件的抗力函数。
Y R—结构构件抗力分项系数。
FK -材料性能的标准值。
AK—几何参数的标准值。
作为模板设计,其使用的正常状态,除结构强度之外应当保证其变形不能过大,因而其极限状态应考虑强度和变形两种极限状态。
除去要进行两种极限状态的计算之外,关于结构构件的抗力函数在胶合板计算的具体体现就是其抗弯设计强度值,它是与材料性能的标准值和抗力分项系数有关,在此可采用对比木结构的方法加以解决。
施工模板设计计算书本工程为框架剪力墙结构,汽车库和指挥中心为均为地下一层。
其中汽车库部分共有48根框架柱,其中矩形柱2根,方形柱46根。
柱径分别有700×700mm、900×900mm、1100×1100mm、1700×500mm、950×900mm等五种。
柱高均为4300mm。
最大框架梁断面为b×h:700×1400mm,梁长为8000mm。
砼墙最大厚度为750mm,计算高度为5700mm。
现浇板厚分别有:指挥中心部分有1800mm、1000mm ,汽车库部分有450mm、400mm。
一、施工材料1、钢管φ=48×3.5(用于柱箍、钢楞和模板支撑)截面积: A = 489㎜2截面抵抗矩:W X = 5.08×103mm3截面惯性矩:I X = 12.19×104mm4回转半径:ⅰ= 15.8㎜每米重量:g = 3.84 ㎏/m弹性模量: E = 2.06×105 N/㎜22、木材多层胶合板厚18㎜(用于顶板模板)竹胶合板厚18㎜(用于柱模)木板(东北松)板厚50㎜(用于梁底模)木枋50×100(用于木模板楞木)木材弹性模量: E = 9.5×103 N/mm3木材抗弯强度设计值:f m= 13 N/㎜2木材抗剪强度设计值:f V = 1.4 N/㎜23、钢材(型钢)⑴、∟75×75×5角钢(用于柱箍)截面积A=741.2mm2理论重量:5.818kg/m截面惯性矩Ix=37.97×104mm4截面最小抵抗矩W X = 7.32×103mm3回转半径i=23.3mm钢材弹性模量 E = 2.06×105 N/㎜2钢材抗拉、抗弯强度设计值 f = 215N/㎜2⑵、10#槽钢(用于墙模板钢楞)截面积A=1274.8mm2理论重量:10.007kg/m截面惯性矩Ix=198×104mm4截面最小抵抗矩W X = 39.7×103mm3回转半径i x=23.3mm钢材弹性模量 E = 2.06×105 N/㎜2钢材抗拉、抗弯强度设计值 f = 215N/㎜2⑶、6#槽钢(用于墙模板钢楞)截面积A=845.1mm2理论重量:6.63kg/m截面惯性矩Ix=50.8×104mm4截面最小抵抗矩W X = 16.1×103mm3回转半径i x=2.5mm钢材弹性模量 E = 2.06×105 N/㎜24、柱箍的拉紧螺栓普通螺栓(Q235)抗拉强度设计值:2f b/N170mmt二、模板计算取值根据规范规定,结构计算取值为1、恒载模板胶合板自重为0.3KN/m3新浇混凝土自重24KN/m3钢筋:楼板部分:自重一般为1.1 KN/m3,按设计图计算确定1.5KN/ m3.梁部分:自重为1.5 KN/m32、施工荷载模板面板按 2.5 KN/m2计支撑结构按 2.5 KN/m2计3、振捣荷载水平面垂直荷载为2 KN/m2侧压力为 4 KN/m24、倾倒砼水平荷载为2 KN/m25、新浇砼的侧压力计算公式F = 0.22γc •t ο•β1•β2•V 1/2F =γc •H其中:γc 砼重力密度24 KN/m 3t ο= 15200+Th m V /2= V 1/2=1.414H :浇筑高度β1 = 1β2 = 1.15 (坍落度 > 100㎜)注:施工按10℃计算 ∴t ο==+15200T 81510200=+6、荷载分项系数恒载乘以1.2新浇砼对模板侧压力乘以1.2施工荷载和振捣砼荷载乘以1.4倾倒砼产生的荷载乘以1.47、荷载组合平板及支梁 计算承载力:恒载和施工荷载验算刚度:恒载柱、墙侧模板 计算承载力:新浇砼侧压力和倾倒砼产生的荷载验算刚度:新浇砼侧压力梁底板及支架 计算承载力:恒载和振捣砼荷载验算刚度:恒载8、选择柱计算截面以最大柱截面计算:1100×1100㎜柱径,柱计算高度为4300㎜9、选择梁计算截面以最大梁截面计算:700×1400㎜梁计算长度为8000㎜10、选择砼墙厚度和高度以砼墙最厚最高截面计算:取墙厚为750mm ,计算高度为5700mm 。
组合钢框木(竹)胶合板模板地安装与拆除1 范围本工艺标准适用于工业与民用建筑现浇混凝土框架(包括框架剪力墙).剪力墙及筒体结构模板施工.2 施工准备2.1材料及主要机具:2.1.1钢框木(竹)胶合板块:长度为900.1200.1500.1800和2400mm;宽度为300.450.600和750mm.宽度为100.150和200mm地窄条,配以组合钢模板.2.1.2 定型钢角模:阴角模150mm×150mm×900mm (1200.1500.1800mm);阳角模150×150×900mm(1200.1500.1800);可调阴角模250mm×250mm×900mm (1200.1500.1800mm)及可调T型调节模板,L型可调模板和连接角模等.2.1.3 连接附件:U形卡.扣件.紧固螺栓.钩头螺栓.L型插销.穿墙螺栓.防水穿墙拉杆螺栓.柱模定型箍.2.1.4支撑系统:定型空腔龙骨(桁架梁).碗扣立杆.横杆.斜杆.双可调早拆翼托.单可调早拆翼托.立杆垫座.立杆可调底座.模板侧向支腿.木方.2.1.5 脱模剂:水质隔离剂.2.1.6 工具:铁木榔头.活动(套口)板子.水平尺.钢卷尺.托线板.轻便爬梯.脚手板.吊车等.2.2作业条件:2.2.1模板设计:2.2.1.1确定所建工程地施工区.段划分.根据工程结构地形式.特点及现场条件,合理确定模板工程施工地流水区段,以减少模板投入,增加周转次数,均衡工序工程(钢筋.模板.混凝土工序)地作业量.2.2.1.2确定结构模板平面施工总图.在总图中标志出各种构件地型号.位置.数量.尺寸.标高及相同或略加拼补即相同地构件地替代关系并编号,以减少配板地种类.数量和明确模板地替代流向与位置.2.2.1.3确定模板配板平面布置及支撑布置.根据总图对梁.板.柱等尺寸及编号设计出配板图,应标志出不同型号.尺寸单块模板平面布置,纵横龙骨规格.数量及排列尺寸;柱箍选用地形式及间距;支撑系统地竖向支撑.侧向支撑.横向拉接件地型号.间距.预制拼装时,还应绘制标志出组装定型地尺寸及其与周边地关系.2.2.1.4绘图与验算:在进行模板配板布置及支撑系统布置地基础上,要严格对其强度.刚度及稳定性进行验算,合格后要绘制全套模板设计图,其中包括:模板平面布置配板图,分块图.组装图.节点大样图.零件及非定型拼接件加工图.2.2.1.5轴线.模板线(或模边借线)放线完毕.水平控制标高引测到预留插筋或其它过渡引测点,并办好预检手续.2.2.3 模板承垫底部,治模板内边线用1∶3水泥砂浆,根据给定标高线准确找平.外墙.外柱地外边根部,根据标高线设置模板承垫木方,与找干砂浆上平交圈,以保证标高准确和不漏浆.2.2.4 设置模板(保护层)定位基准,即在墙.柱主筋上距地面5~8cm,根据模板线,按保护层厚度焊接水平支杆,以防模板水平位移.2.2.5 柱子.墙.梁模板钢筋绑扎完毕;水电管线.预留洞.预埋件已安装完毕,绑好钢筋保护层垫块,并办完隐预检手续.2.2.6 预组拼装模板:2.2.6.1 拼装模板地场地应夯实平整,条件允许时应设拼装操作平台.2.2.6.2 按模板设计配板图进行拼装,所有卡件连接件应有效地固紧.2.2.6.3柱子.墙体模板在拼装时,应预留清扫口.振捣口.2.2.6.4 组装完毕地模板,要按图纸要求检查其对角线.平整度.外型尺寸及紧固件数量是否有效.牢靠.并徐刷脱模剂,分规格fwyg放.3 施工工艺3.1 柱模板安装工艺:3.1.1单块就位组拼工艺流程:→→→→→→3.1.2回先将柱子第一层四面模板就位组拼好,每面带一阴角模或连接角模,用U形卡反正交替连接.3.1.2.2使模板四面按给定柱截面线就位,并使之垂直,对角线相等.3.1.2.3用定型柱套箍固定,楔板到位,销铁插牢.3.1.2.4以第一层楼板为基准,以同样方法组拼第二.三层,直至到带梁口柱模板.用U形卡对竖向.水平接缝反正交替连接.在适当高度进行支撑和拉结,以防倾倒.3.1.2.5对模板地轴线位移.垂直偏差.对角钱.扭向等全面校正,并安装定型斜撑,或将一般拉杆和斜撑固定在预先埋在楼板中地钢筋环上,每面设两个拉(支)杆,与地面呈45°.以上述方法安装一定流水段地模板.检查安装质量,最后进行群体地水平拉(支)杆及剪刀支杆地固定.3.1.2.6 将柱根模板内清理干净,封闭清理口.3.1.3单片预组拼柱模板工艺流程:→→→→→→→3.1.4 单片在组拼模板安装施工要点:3.1.4.1单片模板,一柱四片,每片带一角模.组拼时相邻两块板地每一孔都要用U形卡卡紧.大截面柱模设圆型龙骨时,用钩头螺栓外垫蝶形扣件与平板边肋孔卡紧.设空腹方钢龙骨时,用定型钢卡与平面板边胁长孔卡紧.模板组拼要按图留设清扫口,组装完毕要检查模板地对角钱.平整度和外形尺寸,并编号.涂刷脱模剂.分规格堆放.3.1.4.2 吊装就位第一片模板,并设临时支撑或用铅丝与柱主筋绑扎临时固定.3.1.4.3 随即吊装第二片柱模,用阴角模(或连接角模)与第一块柱模连接呈L形.并用U形卡卡紧模板边肋与角模一翼,作好支撑或固定.3.1.4.4如上述完成第三.四片柱模地吊装就位与连接,使之呈方桶型.3.1.4.5自下而上安装柱套箍,要求同 3.1.3.3,较正柱模轴线位移.垂直偏差.截面.对角钱.并做支撑,同3.1.3.5.3.1.4.6 以上述方法安装一定流水段柱模后,全面检查安装质量后,并做群体地水平拉(支)杆及剪力支杆地固定.3.1.5 整体预组拼柱模板安装工艺流程:→→→→3.1.6 整体预组拼柱模板安装施工要点:3.1.6.1吊装前,先检查整体预组拼地柱模板上下口地截面尺寸.对角线偏差,连接件.卡件.柱箍地数量及紧固程度.检查柱筋是否有有碍柱模地套装,并用铅丝将柱顶筋先绑拢在一起,以利柱模从顶部套入.3.1.6.2 当整体柱模安装于基准面上,模板下口服线后,用四根斜撑或带有花篮螺栓地缆风绳与柱顶四角连接,另一端锚于地面,校正其中心线.柱边线.柱模桶体扭向及垂直后,支撑固定.当柱高超过6m时,不宜单根支撑,宜几根柱同时支撑连成构架.3.1.6.3 梁柱模板分两次支设时,最上一层模板应保留不拆,以利于二次支梁柱模板地连接,与接槎通顺.3.2 墙模板安装工艺:3.2.1墙模板单块就位组拼安装工艺流程:→→→→→→→→→→→3.2.2墙模板单块就位组拼安装施工要点:3.2.2.1在安装模板前,按位置线安装门窗洞口模板,与墙体钢筋固定,并安装好预埋件或木砖等.3.2.2.2安装模板宜采用墙两侧模板同时安装.第一步模板边安装锁定边插入穿墙或对拉螺栓和套管,并将两侧模对准墙线使之稳定,然后用钢卡或碟形扣件与钩头螺栓固定于模板边助上,调整两侧模地平直.3.2.2.3用同样方法安装其它若干步模板到墙顶部,内钢楞外侧安装外钢楞,并将其用方钢卡或蝶形扣件与钩头螺栓和内钢楞固定,穿墙螺栓由内外钢楞中间插入,用螺母将蝶形扣件拧紧,使两侧模板成为一体.安装斜撑,调整模板垂直,合格后,与墙.柱.楼板模板连接.3.2.2.4钩头螺栓.穿墙螺栓.对接螺栓等连接件都要连接牢靠,松紧力度一致.3.2.3预拼装墙模板工艺流程:→→→→→→→→→3.2.4预拼装墙模板安装施工要点:3.2.4.1检查墙模板安装位置地定位基准面墙线及墙模板编号,符合图纸后,安装门窗口等模板及预埋件或木砖.3.2.4.2 将一侧预拼装墙模板按位置线吊装就位,安装斜撑或使工具型斜撑调整至模板与地面呈75°,使其稳定座落于基准面上.3.2.4.3 安装穿墙或对拉螺栓和支固塑料套管.要使螺栓杆端向上,套管套于螺杆上,清扫清模内杂物.3.2.4.4以同样方法就位另一侧墙模板,使穿墙螺栓穿过模板并在螺栓杆端戴上扣件和螺母,然后调整两块模板地位置和垂直,与此同时调整斜撑角度,合格后,固定斜撑,紧固全部穿墙螺栓地螺母.3.2.4.5模板安装完毕后,全面检查扣件.螺栓.斜撑是否紧固.稳定,模板拼缝及下口是否严密.3.3梁模板安装工艺:3.3.1梁模板单块就位安装工艺流程:→→→→→→→→→3.3.2梁模板单块就位安装施工要点:3.3.2.1在柱子混凝土上弹出梁地轴线及水平线(梁底标高引测用),共复核.3.3.2.2安装梁模支架之前,首层为土壤地面时应平整夯实,无论首层是土壤地面或楼板地面,在专用支柱下脚要铺设通长脚手板,并且楼层间地上下支座应在一条直线上.支柱一般采用双排(设计定),间距以60~100cm为宜.支柱上连固10cm×10cm木楞(或定型钢楞)或梁卡具.支柱中间和下方加横杆或斜杆,立杆加可调底座.3.3.2.3在支柱上调整预留梁底模板地厚度,符合设计要求后,拉线安装梁底模板并找直,底模上应拼上连接角模.3.3.2.4在底模上绑扎钢筋,经验收合格后,清除杂物,安装粱侧模板,将两侧模板与底板连接角模用U形卡连接.用梁卡具或安装上下锁口楞及外竖楞,附以斜撑,其间距一般宜为75cm.当粱高超60cm时,需加腰楞,并穿对拉螺栓(或穿墙螺栓)加固.侧梁模上口要拉线找直,用定型夹子固定.3.3.2.5复核检查梁模尺寸,与相邻梁柱模板连接固定.有楼板模板时,在梁上连接阴角模,与板模拼接固定.3.3.3梁模板单片预组合模板安装工艺流程:→→→→→→→→3.3.4梁模板单片预组合模板安装施工要点:检查预组拼模板地尺寸.对角钱.平整度.钢楞地连接.吊点地位置及梁地轴线及标高,符合设计要求后,先把梁底模吊装就位于支架上,与支架连固并起拱.分别吊装梁两侧模板,与底模连接.安装侧支撑固定,检查梁模位置.尺寸无误后,再将钢筋骨架吊装就位,或在梁模上绑扎入模就位.卡上梁上口卡,与相邻模板连固.其操作细节要点同单块就位安装工艺.3.3.5 梁模整体预组合模板安装工艺流程:→→→→→→3.3.6 梁模整体预组合模板安装施工要点:复核梁模标高及轴线,搭设双排梁换支架.短向两支柱间安装木(钢)楞.梁底模长向连固通长钢(木)楞,以增加底模整体性,便于吊装.复核预组合梁模地尺寸.连接件.钢楞及吊点位置,进行试吊.吊运时,梁模上口加支撑,以增加整体刚度.吊装就位,校正梁轴线.标高.梁模底两边长纵楞,与支架横楞固定.梁侧模用斜撑固定. 3.4楼板模板安装工艺:3.4.1楼板模板单块就位安装工艺流程:→→→→3.4.2楼板模板单块就位安装工艺施工要点:3.4.2.1支架搭设前楼地面及支柱托脚地处理同3.2.2.1地有关内容.支架地支柱(可用早拆翼托支柱从边垮一侧开始,依次逐排安装,同时安装钢(木)楞及横拉杆,其间距按模板设计地规定.一般情况下支柱间距为80~120cm,钢(木)楞间距为60~120cm,需要装双层钢(木)楞时,上层钢(木)楞间距一般为40~60cm.3.4.2.2 支架搭设完毕后,要认真检查板下钢(木)楞与支柱连接及支架安装地牢固与稳定,根据给定地水平线,认真调节支模翼托地高度,将钢(木)楞找平.3.4.2.3 铺设定型组合钢框竹(木)模板块:先用阴角模与墙模或梁模连接,然后向垮中铺设平模.相邻两块模板用U形卡满安连接.U形卡紧方向应反正相间,并用一定数量地钩头螺栓(或按设计)与钢楞连接.亦可用U形卡预组拼单元片模再铺设,以减少仰面,在板面下作业.最后对于不够整模数地模板和窄条缝,采用拼缝模或木方嵌补,但拼缝应严密.3.4.2.4平模铺设完毕后,用靠尺.塞尺和水平仪检查平整度与楼板底标高,并进行校正.4 模板拆除施工工艺4.1模板拆除地一般要点:4.1.1侧模拆除:在混凝土强度能保证其表面及棱角不因拆除模板而受损后,方可拆除.4.1.2 底模及冬季施工模板地拆除,必须执行《混凝土结构工程施工及验收规范》(GB50204—92)地有关条款.作业班组必须进行拆模申请经技术部门批准后方可拆除.4.1.3 预应力混凝土结构构件模板地拆除,除执行4.1.2条地规定外,侧模应在预应力张拉前拆除;底模应在结构构件建立预应力后拆除.4.1.4 已拆除模板及支架地结构,在混凝土达到设计强度等级后方允许承受全部使用荷载;当施工荷载所产生地效应比使用荷载地效应更不利时,必须经核算,加设临时支撑.4.2 模板拆除地一般要点:4.2.1 拆装模板地顺序和方法,应按照配板设计地规定进行.若无设计规定时,应遵循先支后拆,后支先拆;先拆不承重地模板,后拆承重部分地模板;自上而下,支架先拆侧向支撑,后拆竖向支撑等原则.4.2.2 模板工程作业组织,应遵循支模与拆模统由一个作业班组执行作业.其好处是,支模就考虑拆模地方便与安全,拆模时,人员熟知情况,易找拆模关键点位,对拆模进度.安全.模板及配件地保护都有利.4.3 楼板.梁模板拆除工艺:4.3.1 工艺流程:→→→→4.3.2 拆除工艺施工要点:4.3.2.1 拆除支架部分水平拉杆和剪刀撑,以便作业.而后拆除梁与楼板模板地连接角模及梁侧模板,以使两相邻模板断连.4.3.2.2 下调支柱顶翼托螺杆后,先拆钩头螺栓,以使钢框竹编平模与钢楞脱开.然后拆下U形卡和L形插销,再用钢钎轻轻撬动钢框竹编模板,或用木锤轻击,拆下第一块,然后逐块逐段拆除.切不可用钢根或铁锤猛击乱撬.每块竹编模板拆下时,或用人工托扶放于地上,或将支柱顶翼托螺杆再下调相等高度,在原有钢楞上适量搭设脚手板,以托住拆下地模板.严禁使拆下地模板自由坠落于地面.4.3.2.3拆除梁底模板地方法大致与楼板模板相同.但拆除跨度较大地梁底模板时,应从跨中开始下调支柱顶翼托螺杆,然后向两端逐根下调,再按4.3.2.2条要求做后续作业.拆除梁底摸支柱时,亦从跨中向两端作业.4.4 柱子模板拆除工艺:4.4.1 分散拆除工艺流程:→→→4.4.2 分片拆模工艺流程:→→→4.4.3 柱模拆除要点:4.4.3.1 分散拆除柱模时,应自上而下.分层拆除.拆除第一层时,用木锤或带橡皮垫地锤向外侧轻击模板上口,使之松动,脱离柱混凝土.依次拆下一层模板时,要轻击模边肋,切不可用撬根从柱角撬离.拆掉地模板及配件用滑板滑到地面或用绳子绑扎吊下.4.4.3.2 分片拆除柱模板时,要从上口向外侧轻击和轻撬连接角模,使之松动.要适当加设临时支撑或在柱上口留一个松动穿墙螺栓,以防整片柱模倾倒伤人.4.5 墙模拆除工艺:4.5.1 墙模分散拆除工艺流程:→→→4.5.2 墙模整体拆除工艺流程:→→→→→4.5.3 墙模拆除工艺施工要点:4.5.3.1 分散拆除墙模地施工要点与柱模分散拆除相同.只是在拆各层单块模板时,先拆墙两端接缝窄条模板,然后再向墙中心方向逐块拆除.4.5.3.2 整拆墙体组拼大模板,在调节三角斜支腿丝杠使地脚离地时,以模板脱离墙体后与地面呈75°为宜.无工具型斜支腿时,拆掉斜撑后,拆除穿墙螺栓时,要留下最上排和中排地部分螺栓,使之松开但不退掉螺母和扣件,在模板撬离时,以防倾倒.5 质量标准5.1 保证项目:模板及其支架必须有足够地强度.刚度和稳定性;其支承部分应有足够地支承面积.如安装在基土上,基土必须坚实,并有排水措施.对湿陷性黄土,必须有防水措施;对冻胀士,必须有防冻融措施.检查方法:对照模板设计,现场观察或尺量检查.5.2 基本项目5.2.1 接缝宽度不得大于1.5mm.检查方法:观察和用楔形塞尺检查.5.2.2 模板表面清理干净,并采取防止粘结措施.模板上粘浆和满刷隔离剂地累计面积,墙板应不大于1000cm2;柱.梁应不大于400cm2.检查方法:观察和用尺量计算统计.允许偏差项目,见表4-3.表4-36 成品保护6.1预组拼地模板要有存放场地,场地要平整夯实.模板平放时,要有木方垫架.立放时,要搭设分类模板架,模板触地处要垫木方,以此保证模板不扭曲不变形.不可乱堆乱放或在组拼地模板上堆放分散模板和配件.6.2工作面已安装完毕地墙.柱模板,不准在吊运其它模板时碰撞,不准在预拼装模板就位前作为临时椅靠,以防止模板变形或产生垂直偏差.工作面已安装完毕地平面模板,不可做临时堆料和作业平台,以保证支架地稳定,防止平面模板标高和平整产生偏差.6.3拆除模板时,不得用大锤.撬棍硬碰猛撬,以免混凝土地外形和内部受到损伤.7 应注意地质量问题7.1 梁.板模板:梁.板底不平.下挠;梁侧模板不平直;梁上下口涨模:防治地方法是,梁.板底模板地龙骨.支柱地截面尺寸及间距应通过设计计算决定,使模板地支撑系统有足够地强度和刚度.作业中应认真执行设计要求,以防止混凝土浇筑时模板变形.模板支柱应立在垫有通长木板地坚实地地面上,防止支柱下沉,使梁.板产生下挠.梁.板模板应按设计或规范起拱.梁模板上下口应设销口楞,再进行侧向支撑,以保证上下口模板不变形.7.2 柱模板:7.2.1 涨模.断面尺寸不准:防治地方法是,根据柱高和断面尺寸设计核算柱箍自身地截面尺寸和间距,以及对大断面柱使用穿柱螺栓和坚向钢楞,以保证柱模地强度.刚度足以抵抗混凝土地侧压力.施工应认真按设计要求作业.7.2.2 柱身扭向:防治地方法是,支模前先校正柱筋,使其首先不扭向.安装斜撑(或拉锚),吊线找垂直时,相邻两片柱模从上端每面吊两点,使线坠到地面,线坠所示两点到柱位置线距离均相等,即使柱模不扭向.7.2.3 轴线位移,一排柱不在同一直线上:防治地方法是,成排地柱子,支模前要在地面上弹出柱轴线及轴边通线,然后分别弹出每柱地另一方向轴线,再确定柱地另两条边线.支模时,先立两端柱模,校正垂直与位置无误后,柱模项技通线,再支中间各柱模板.柱距不大时,通排支设水平拉杆及剪刀撑,柱距较大时,每柱分别四面支撑,保证每柱垂直和位置正确.7.3 墙模板:7.3.1 墙体厚薄不一,平整度差:防治方法是模板设计应有足够地强度和刚度,龙骨地尺寸和间距.穿墙螺栓间距.墙体地支撑方法等在作业中要认真执行.7.3.2 墙体烂根,模板接缝处跑浆;防治方法是,模板根部砂浆找平塞严,模板间卡固措施牢靠.7.3.3 门窗洞口混凝土变形:产生地原因是,门窗模板与墙模或墙体钢筋固定不牢,门窗模板内支撑不足或失效.7.4 钢框木竹胶合板模板在使用过程中应加强管理.支.拆模及运输时,应轻搬轻放;发现钢框和加劲肋有损坏变形,应及时修理;模板分类分规格码放,对钢框.钢肋要定期涂刷防锈漆;对木竹胶合板地侧面.切割面.孔壁,应用封边漆封闭.8 质量记录本工艺标准应具备以下质量记录:8.1模板工程技术交底记录.8.2模板工程预检记录.8.3模板工程质量评定.。
模板工程施工方案一、模板工程设计与布置中芯国际宿舍楼工程8#、9#、12#楼结构体系为剪力墙体系,剪力墙厚200,模板采用竹胶模板拼接而成,胶合板厚18mm,背勒采用50×100木方,间距为300㎜,外部采用钢楞支撑,间距500,上下两端距砼板面250,对拉螺栓采用M18,间距500(图一所示)。
梁侧模截面以200×400、200×450为主,侧模及底模采用18㎜厚竹胶板,内楞采用40×50木方两道,外楞采用Φ48钢管间距500(图二所示)。
板模采用18㎜厚九夹板,采用50×100木方作为模板搁栅,间距400,以Φ48钢管作为搁栅托梁,支撑系统采用扣件式脚手架,立杆间距为1200。
二、模板支撑计算书(一)剪力墙模板砼自重(γc)为24kN/m3,浇筑速度为1.8m/h,用插入式振捣器振捣。
钢材抗拉强度设计值:Q235钢为215N/㎜2,普通螺栓为170 N/㎜2。
竹胶模板的允许挠度:面板为1.5㎜,钢楞为3㎜。
1、荷载设计值(1)砼侧压力砼侧压力标准值:F1=0.22γc t0β1β2V1/2=0.22×24000×5.71×1×1×1.81/2=40.4KN/㎡F2=γc H=24×3=24×3=724KN/㎡取两者中小值,即F1=40.4KN/㎡砼侧压力设计值:F=40.4×1.2×0.85=41.21KN/㎡(2)倾倒砼时产生的水平荷载荷载设计值4×1.4×0.85=4.76KN/㎡(3)荷载组合F/=41.21+4.76=45.97KN/㎡2、验算(1)竹胶板验算1)计算简图化为线均布荷载:q1=F/×0.3/1000=13.79N/㎜(用于验算承载力);q2= F×0.3/1000=12.36 N/㎜(用于验算挠度)2)抗弯强度验算M=q1㎡/2=97×104N㎜σ=M/W=97×104/5.94×103=163N/㎜2<f m=215 N/㎜2 (可)3)挠度计算w=q2m(-l3+6㎡l+3m3)/24EI xj=1.28㎜<[w]=1.5㎜(可)(2)内楞计算截面特征:I=2×21.88×104㎜4,W=2×7.29×103㎜31)计算简图化为线均布荷载:q1=F/×0.75/1000=34.48N/㎜(用于验算承载力);q2= F×0.75/1000=30.9 N/㎜(用于验算挠度)2)抗弯强度验算M=0.10q1L2=0.10×34.48×9002σ=M/W=191.56N/㎜2<f m=215 N/㎜2 (可)3)挠度计算w=0.677q2L4/100EI=1.52㎜<[w]=3.0㎜(可)(3)对拉螺栓验算M18螺栓净截面面积A= 174㎜21)对拉螺栓的拉力:N=F/×内楞间距×外楞间距=31.03KN2)对拉螺栓的应力:σ=N/A=31.03×103/174=168.3 N/㎜2 <170 N/㎜2(可) 由此可得墙模板支撑设计稳固。
XXX侧墙模板计算一、工程概况XXXXXX模板采用12mm厚竹胶合板。
胶合板背后内楞用50*100mm木条,大楞用Φ48*3.5mm 钢管,拉杆采用全车丝Φ12拉杆。
二、模板计算2.1计算依据1、XXX设计图纸;2、《公路桥涵施工技术规范》(JTJ041-2000)、《建筑施工模板安全技术规范》(JGJ162-2008)、《路桥施工技术手册》;3、我国现行的有关设计、施工规范的有关规定和安全法规。
2.2计算说明1、XX侧墙,高度按3.1m考虑,一次浇筑完成。
2、侧墙模板采用普通2*1m,15mm厚的胶合板,胶合板外侧背 5×10cm木枋作为内楞,木枋外背钢管作为大楞并设拉杆。
3、模板属于临时结构,其强度设计计算按容许应力法计算。
2.3挡墙模板系统计算混凝土浇筑速度取2m/h,由于在夏季施工,重庆地区按30℃气温考虑。
γH模板的侧压力为:P= K1式中 P--新浇混凝土对侧面模板的最大侧压力(KPa)γ-- 混凝土的容重(KN/m3),取24 KN/m3—外加剂影响修正系数,不加外加剂时,取1.0;掺外加剂时取1.2K1H—有效压头高度(m)当v/T=2/30=0.07>0.035时(T为混凝土浇筑时的温度):H=1.53+3.8*v/T=1.78(m)P= K1γH=1.2*24*1.78=51.26(KN/m2)以1mm宽的板条作为计算单元,均布荷载q=0.05526*1=0.05126(N/mm)混凝土浇筑过程中砼倾倒和振捣等因素产生的侧压力为4.0 KN/m2,所以模板最大侧压力Pmax=51.26+4.0=55.26(KN/m2)=0.05526(N/mm2)以1mm宽的板条作为计算单元,均布荷载qmax=0.05526*1=0.05526(N/mm)按强度要求计算内楞间距:lQ =4.56h(b/qmax)1/2 =4.65*12*(1/0.05526)1/2 =237.4mm按刚度要求计算内楞间距:lG=6.67h(b/q)1/3 =6.67*12*(1/0.05126)1/3 =215.5mm 式中 b—模板宽度 h—模板厚度取二者中的较小值,l=215.5mm,用l=200mm1.面板计算(1)、强度验算计算跨径l=200mm模板按简支梁计算,则模板所受最大弯矩:M max =(qmax*l2 )/8=(0.05526*2002 )/8=176.3 N.mm面板截面系数:W=bh2/6=1*152/6=24 mm3应力σmax = Mmax/W =11.51N/mm2<容许应力fm=37 N/mm2故满足要求(2)、挠度验算15mm厚竹胶合板弹性模量E=9898N/mm2面板截面惯性矩:I=bh3/12=1*123/12=144 mm4最大挠度:vmax=(5*q*l4)/384*E*I=(0.05126*5*2004)/(384*9898*144)=0.75mm<容许挠度vm=l/250=0.8mm故满足要求2.次楞计算次楞用50*100mm木方,间距为200mm,计算跨径l=500mm次楞受模板传递的压力所产生的线性均布荷载qN=0.05526*200=11.05N/mm 根据《建筑施工模板安全技术规范》JGJ162-2008查表得木方惯性矩I=4166700 mm4弹性模量E=10000 N/mm2截面系数W=83330 mm3 (1)、强度验算木方所受最大弯矩Mmax =(qN*l2 )/8=(11.05*5002)/8=345312.5 N.mm应力σmax = Mmax/W=345312.5/83330=4.14 N/mm2<容许应力fm=13 N/mm2故满足要求(2)、挠度验算最大挠度:v max =(5*qN*l4)/384*E*I=(11.05*5*5004)/(384*10000*4166700)=0.22mm<容许挠度vm=l/250=2mm故满足要求3、主楞计算主楞用Φ48*3.5mm钢管竖向布置间距为500mm,计算跨径lD=400mm,承受次楞传来的集中荷载,为简化计算转换为均布荷载。
地下室模板施工方案一、工程概况本工程地下室一层,主楼层高4.500米,车库层高5.650米。
结构形式为框架、剪力墙结构,剪力墙厚300mm、250mm。
地下室模板采用18mm厚竹胶合板,其支撑体系采用φ48.5普通钢管。
二、底板模板1.底板侧模主楼底板砼厚度为1600mm,车库筏板厚度为450mm,侧模采用240mm厚砖胎模,砖胎模朝向底板一侧表面抹20mm厚1:3水泥砂浆保护层。
2.侧模的支撑基坑四周部位均按设计要求放坡,放坡面与底板基础外侧间距为800~1000mm,采用间距为1000mm的钢管侧向支撑。
支撑时,紧贴砖墙外侧竖直放置0.3m×1.2m的小钢模,平行于放坡面铺设0.3m×1.5m的小钢模,下部顶撑一道水平钢管,上部斜撑一根钢管,两根钢管间用一道竖向小钢管连接,再用一道水平钢管连接整个支撑,保证地下室底板侧模在浇筑砼时有足够的抗侧压强度。
详见下图:3.剪力墙水平施工缝浇筑地下室底板时,地下室外墙模板高出底板上表面250mm设一道水平施工缝,采用3mm 厚止水钢板防水,如下图所示:地下室底板浇筑砼时,地下室外墙水平施工缝以下(水平施工缝在底板以上250mm处)剪力墙及电梯井处底板等部位模板为吊模,该部位模板具体做法见下图。
为使地下室外墙施工缝以上墙体能与施工缝以下墙体较好的接茬,不产生错台现象,在地下室底板砼浇筑完后,外墙4.底板伸缩缝模板50mm宽伸缩缝中部设有橡胶止水带。
伸缩缝是防水工程中的薄弱环节,防水处理比较复杂,如处理不当引起渗漏水现象,会直接影响地下室工程的正常使用和寿命。
伸缩缝处模板采用如下支设方法:三、剪力墙模板1.剪力墙模板地下室剪力墙模板采用组合小钢模竖向排列组合,对拉螺栓采用Ф14穿墙螺栓。
由于地下室层高较高,因此墙模底部对拉螺栓数量适当加密。
底部七排按间距450(竖向)×750(横向)mm布置,上部按750(竖向)×750(横向)mm布置。
组合钢框木(竹)胶合板模板的安装与拆除1 范围本工艺标准适用于工业与民用建筑现浇混凝土框架(包括框架剪力墙)、剪力墙及筒体结构模板施工。
2 施工准备2.1材料及主要机具:2.1.1钢框木(竹)胶合板块:长度为900、1200、1500、1800和2400mm;宽度为300、450、600和750mm。
宽度为100、150和200mm的窄条,配以组合钢模板。
2.1.2 定型钢角模:阴角模150mm×150mm×900mm (1200、1500、1800mm);阳角模150×150×900mm(1200、1500、1800);可调阴角模250mm×250mm×900mm(1200、1500、1800mm)及可调T型调节模板,L型可调模板和连接角模等。
2.1.3 连接附件:U形卡、扣件、紧固螺栓、钩头螺栓、L型插销、穿墙螺栓、防水穿墙拉杆螺栓、柱模定型箍。
2.1.4支撑系统:定型空腔龙骨(桁架梁)、碗扣立杆、横杆、斜杆、双可调早拆翼托、单可调早拆翼托、立杆垫座、立杆可调底座、模板侧向支腿、木方。
2.1.5 脱模剂:水质隔离剂。
2.1.6 工具:铁木榔头、活动(套口)板子、水平尺、钢卷尺、托线板、轻便爬梯、脚手板、吊车等。
2.2作业条件:2.2.1模板设计:2.2.1.1确定所建工程的施工区、段划分。
根据工程结构的形式、特点及现场条件,合理确定模板工程施工的流水区段,以减少模板投入,增加周转次数,均衡工序工程(钢筋、模板、混凝土工序)的作业量。
2.2.1.2确定结构模板平面施工总图。
在总图中标志出各种构件的型号、位置、数量、尺寸、标高及相同或略加拼补即相同的构件的替代关系并编号,以减少配板的种类、数量和明确模板的替代流向与位置。
2.2.1.3确定模板配板平面布置及支撑布置。
根据总图对梁、板、柱等尺寸及编号设计出配板图,应标志出不同型号、尺寸单块模板平面布置,纵横龙骨规格、数量及排列尺寸;柱箍选用的形式及间距;支撑系统的竖向支撑、侧向支撑、横向拉接件的型号、间距。
8-1-3 钢框木(竹)胶合板模板钢框木(竹)胶合板模板,是以热轧异型钢为钢框架,以覆面胶合板作板面,并加焊若干钢肋承托面板的一种组合式模板。
面板有木、竹胶合板,单片木面竹芯胶合板等。
板面施加的覆面层有热压三聚氰胺浸溃纸、热压薄膜、热压浸涂和涂料等。
品种系列(按钢框高度分)除与组合钢模板配套使用的55系列(即钢框高55mm,刚度小、易变形)外,现已发展有63、70、75、78、90等,其支承系统各具特色。
现行《钢框竹胶合板模板》(JG/T 3059-1999)标准中,选定边框高度为75mm。
钢框木(竹)胶合板的规格长度最长已达到2400mm,宽度最宽已达到1200mm。
因此,具有:自重轻、用钢量少、面积大,可以减少模板拼缝,提高结构浇筑后表面的质量和维修方便,面板损伤后可用修补剂修补等特点。
目前钢框木(竹)胶合板模板的产品较多,现将有代表性的几种产品作简要介绍。
8-1-3-1 75系列钢框胶合板模板75系列模板是由中国建筑科学研究院建筑机械化研究所(河北省廊坊市)凯博新技术开发公司研制开发的一种新型模板,是由高度为75mm的钢框木胶合板模板与配件组成,又称凯博-75系列模板。
1.组成(1)平面模板块平面模板以600mm为最宽尺寸,作为标准板,级差为50mm或其倍数,宽度小于600mm的为补充板。
长度以2400mm为最长尺寸,级差为300mm。
见图8-23和表8-18。
图8-23 平面模板块平面模板规格(mm)表8-18(2)连接模板有阴角模、连接角钢与调缝角钢三种。
见图8-24。
图8-24 连接模板为了加强阴角模边框的刚度,采用了专用热轧型钢,其宽度为150mm×150mm、150mm×100mm两种,长度为900mm、1200mm、1500mm,共6种规格。
凡结构阳角处均采用75×75连接角钢,其优点是每一平面上可少两条拼缝,加工简单,成本低,精度高。
调缝角钢宽度有200mm、150mm两种,长度为900mm、1200mm、1500mm 共6种规格。
竹胶合板模板的设计与计算
张存宝
(四川明瑞建设工程有限公司四川资中)
【摘要】针对竹胶合板模板的变形问题,提出模板设计与计算中应注意的问题,指出竹模板设计必须按照《建筑结构设计规范统一标准》,根据我国结构设计采用极限状态设计的要求,参照《木结构设计规范》确定竹胶合板的设计强度,并考虑进行模板变形的受弯构件承载力验算和挠度验算来予以解决。
【关键词】竹胶合板;建筑模板;模板设计
概述
竹胶合板模板是我国当前应用最广泛的建筑模板,其有点是价廉、混凝土拆模后混凝土外观质量好,同时其切割方便,易于成型,尤其对于注重建筑规划及造型、张扬个性的现代建筑而言,无疑为建造者提供了充分的施展空间,自上世纪90年代引入以来,在我国迅速推广,并形成国产化。
但近年来,竹胶合板模板的变形问题也日益突出,主要有以下三个因素:
1)直接选用厂家提供的静曲强度值做强度计算值,导致应力范围超过竹胶合板模板的弹性变化范围,导致实际变形超过计算值
2)由于目前生产的竹胶合板规格以12mm和14mm居多,该两种板从刚度变形角度考虑似乎偏小,易造成过大变形
3)对竹胶合板缺乏变形计算,仅依赖经验
为了解决上述问题,本文按照有关规范提出规范化的设计计算方法,以保证竹胶合板的模板计算更加合理,最大可能地消除变形,保证混凝土外观质量和几何尺寸。
1按照规范来确定竹胶合板的设计强度
竹胶合板的结构设计要求
模板的设计虽属临时性结构,但也应服从我国建筑结构的设计规范----《建筑结构设计规范统一标准》(GBJ68-84),根据该标准要求,我国结构设计采用极限状态设计,其基本表达方式为:
γ0(γG C G G K+γQi C Qi Q IK)≤R(γk,F k,A k)(1)
式中:
γ0----结构重要性系数,作为模板取1.0
γG---永久荷载分项系数,一般情况取1.2
γQi---可变荷载分项系数,一般情况取1.4
G K Q IK---永久荷载及可变荷载标准值
C G C Qi---永久荷载及可变荷载效应系数
R----结构构件的抗力函数
γk---结构构件抗力分项系数
F k---材料性能的标准值
A k---几何参数的标准值
作为模板设计,其使用的正常状态,除结构强度之外应保证其变形不能过大,因而其极
限状态应考虑强度和变形两种,除去要进行两种极限状态的计算之外,关于结构构件的抗力函数在胶合板计算的具体体现就是其抗弯设计强度值,它与材料性能的标准值和抗力分项系数有关,在此可采用木结构的方法加以解决。
按照《木结构设计规范》确定竹胶合板的设计强度
从《木结构设计规范》(GBJ5--88)中关于材料的设计指标和容许值可以看出,竹材与木材的强度设计值与检验值相差甚远,因而不可采用厂家所提供的检验强度值进行设计。
按照《结构设计规范统一标准》所提供的抗力设计值与材料标准值之间的关系为:
f d=f k/γ f (2)
式中:
f d---抗力设计值
f k---抗力标准值
γf---材料性能分项系数
材料性能分项系数γf为大量数据统计值,变化范围在3.9~5.2,取较低的为γf=4.0.则按厂家提供的静曲强度值设计求得竹胶合板抗弯设计强度值:
f=f w/4.0 (3)
2按规范设计竹胶合板模板
设计原则
竹胶合板主要应用于直接与混凝土接触的板面,因而其主要受力形式为抗弯构件,只需通过考虑两支撑小楞之间的跨度来计算其抗弯强度和挠度,此外,其为承力第一道结构,其支撑等重量不计,自重也可忽略。
按照《混凝土结构工程施工及验收规范》(GB50204--92)规定,模板的荷载共七项:1)模板及其自重;2)新混凝土自重;3)钢筋自重;4)施工人员及施工设备荷载;5)振捣混凝土所产生的荷载;6)新浇筑的混凝土对模板产生的侧压力;7)侧倒混凝土时产生的荷载。
此七项荷载的效应组合按表1确定。
表1 参与模板及支架荷载效应组合的各项荷载
模板类别参与组合的荷载项
设计承载力验算刚度
平板和薄壳的模板及支架1+2+3+4 1+2+3
梁和拱模板的底板及支架1+2+3+5 1+2+3
梁、拱、柱(边长≤300mm)、墙(厚度≤100mm)的侧面模板5+6 6
大体积结构、柱(边长>300mm)墙(厚度边长>100mm)6+7 6
说明:1、2、3、4、5、6、7为模板荷载组合的荷载项,下例表同。
考虑到竹胶合板模板的重复周转使用,其计算应按最不利条件,因而将其应用条件划分为水平模板和垂直模板两种受力条件,简化为表2所述情况。
按照规范的要求,表面隐蔽的模板结构变形值不得超过计算跨度的1/250,但实际计算中应按照高级模板的要求控制在2mm以满足实际要求。
表2 竹胶合板模板计算的效应组合
模板类别参与组合的荷载项
计算承载力验算刚度
水平模板1+2+3+4 1+2+3
垂直模板6+7 6
2.2 竹胶合板结构计算的基本公式
竹胶合板的结构计算主要依据《木结构实际设计规范》,受弯构件承载力的验算式为:
δm=M/W≤f m(4)
式中:
δm---构件受弯应力计算值(N/mm2)
M---按荷载求得的板面弯矩值(N·mm)
W---构件的静截面抵抗矩(mm)
f m---木材抗弯强度设计值(N/mm2)
挠度计算:
ω≤〔ω〕(5)
式中:
ω---计算挠度值
〔ω〕---容许挠度值,建议取2 mm
3计算实例
现以广泛使用的12 mm竹胶合板进行计算,用以确定合理的支撑小楞间距。
取厂家提供的静曲强度值f k=60 N/mm2,材料性能分项系数γf=4.0,弯曲设计强度值f d=15 N/mm2,弹性模量E=5000 N/mm2
水平模板的计算(小楞间距取L=300 mm)
1)承载力计算
首先进行荷载计算(混凝土板厚120 mm),宽度采用1M,其荷载计算如表3
表3 荷载计算表
荷载项目荷载标准值荷载分项系数设计荷载值
(KN/m2)(KN/m2)1.模板自重0 1.2 0
2.新浇筑混凝土自重24×0.12 1.2 3.456
3. 钢筋自重 1.1 1.2 1.32
4. 施工人员及施工设备荷载 2.5 1.4 3.5
合计8.276
支点间按简支梁计算,其弯矩为:M=ql2/8=8.276×300×300/8×1000=93.105KN·mm
静截面抵抗矩:W=bh2/6=1000×122/6=24000mm3
截面最大应力:δm=M/W93.105×1000/24000=3.88 N/mm2<f d=15 N/mm2(合格)2)变形计算:
计算挠度时荷载采用1+2+3项,q=0+3.456+1.32=4.776KN/m
ω=5ql4/384×EJ
=5×4.776×3004/384×5000×144×1000
=0.7mm≤〔ω〕=2mm(合格)
3.2 垂直模板的设计
1)承载力计算
.首先计算第6项新浇筑混凝土对模板侧面的压力标准值:
F=0.22γ0t0β1β2V1/2(6)
式中各项的数值取如下:
混凝土重力密度:γ0=24 KN/m3
混凝土初凝时间:t0=20/(T-15)=200/(20-15)=5.71(T为气温)
外加剂影响系数:β1=1.0
塌落度影响系数:β2=1.15(塌落度按110~150mm计)
混凝土浇筑速度:V=2m/h
计算模板板上作用压力:F=0.22×24×5.71×1.0×1.15×21/2=48.89 KN/m2
当模板高度为3米时,按F=γ0H计算得72 KN/m2,与(6)式比较取较小值,故为48.89 KN/m2,最终的荷载计算如表4.
表4 垂直模板荷载计算表(KN/m)
荷载名称标准值分项系数计算荷载
6新浇筑混凝土压力48.89 1.2 58.668
7倾倒混凝土的荷载 6 1.4 8.4 合计67.068
与水平模板的荷载比较,垂直模板的荷载几乎大了8倍,显然按间距300mm计算是不能合格的,现采用200mm计算,其计算弯矩为:
M=ql2/8=67.068×0.2×200/8=335.34 KN·mm
δm=M/W=335.34×1000/24000=13.972 N/mm2<FD=15 N/mm2(合格)
2)变形计算:
计算挠度时荷载采用第6项,即q=58.668 KN/m2
ω=5ql4/384×EJ
=5×58.668×2004/384×5 000×144×1 000
=1.7mm<〔ω〕=2mm(合格)
3)从以上计算结果可以看出,由于水平模板的荷载比垂直模板的荷载几乎大了8倍,垂直模板小楞间距宜控制采用200 mm以内。
4 结论
1)竹胶合板设计计算中应特别注意变形计算,因为它往往是结构设计的关键
2)结构设计应采用设计强度代替检验强度,以免由于弹性模量的降低引起过大变形
3)从模板计算实例看,与水平模板的荷载比垂直模板的荷载几乎大了8倍,故小楞间距也应适当缩小,但间距过小,显然不合理,也不经济,故在竹胶合板模板结构设计中,要考虑竹胶合板厚度对强度的影响,尽可能选厚度大的竹胶合板。
[参考文献]
[1]《建筑施工规范》编写组,建筑施工规范(第二版)[M];中国建筑出版社,2000.50-72。