土地挂牌出让工作程序
- 格式:doc
- 大小:71.00 KB
- 文档页数:10
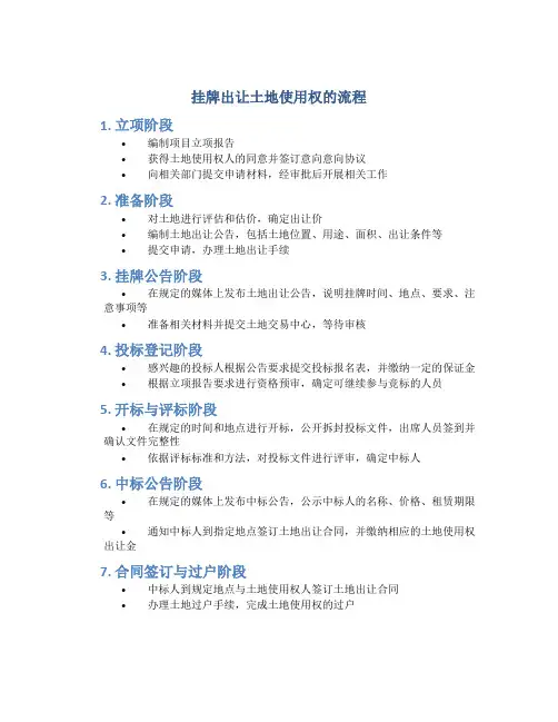
挂牌出让土地使用权的流程1. 立项阶段•编制项目立项报告•获得土地使用权人的同意并签订意向意向协议•向相关部门提交申请材料,经审批后开展相关工作2. 准备阶段•对土地进行评估和估价,确定出让价•编制土地出让公告,包括土地位置、用途、面积、出让条件等•提交申请,办理土地出让手续3. 挂牌公告阶段•在规定的媒体上发布土地出让公告,说明挂牌时间、地点、要求、注意事项等•准备相关材料并提交土地交易中心,等待审核4. 投标登记阶段•感兴趣的投标人根据公告要求提交投标报名表,并缴纳一定的保证金•根据立项报告要求进行资格预审,确定可继续参与竞标的人员5. 开标与评标阶段•在规定的时间和地点进行开标,公开拆封投标文件,出席人员签到并确认文件完整性•依据评标标准和方法,对投标文件进行评审,确定中标人6. 中标公告阶段•在规定的媒体上发布中标公告,公示中标人的名称、价格、租赁期限等•通知中标人到指定地点签订土地出让合同,并缴纳相应的土地使用权出让金7. 合同签订与过户阶段•中标人到规定地点与土地使用权人签订土地出让合同•办理土地过户手续,完成土地使用权的过户8. 缴纳土地出让金阶段•中标人按照合同规定的时间和金额缴纳土地使用权出让金•提交相应的银行汇款凭证和发票给土地使用权人核验9. 变更登记与证书发放阶段•提供必要的材料办理土地使用权的变更登记手续•获得土地使用权证书并办理相关手续,完成土地交易流程以上为挂牌出让土地使用权的流程,该流程经过多个阶段的办理,涉及不同的文件和手续。
每个阶段都有特定的要求和程序,必须按照指定的流程进行办理,以确保土地使用权的合法交易。
⼟地挂牌出让的步骤是怎样的
对于⼟地挂牌出让的步骤是怎样的,你知道法律如何规定吗?下⾯,为了帮助⼤家更好的了解相关法律知识,店铺⼩编整理了以下的内容,可供参考,希望对您有所帮助。
⼟地挂牌出让的步骤是怎样的
⼟地挂牌出让的程序:发布挂牌公告出让⼈⾄少在挂牌开始⽇前20天发布挂牌公告,公布挂牌出让宗地的基本情况和挂牌时间、地点。
出售挂牌⽂件在挂牌公告规定时间内出⽰挂牌⽂件,并组织现场踏勘。
受理竞买申请在挂牌公告规定的时间内,竞买⼈持竞买申请书、营业执照副本、房地产开发资质证明(另有规定除外)、法定代表⼈⾝份证复印件(或授权委托书、委托代理⼈⾝份证复印件)办理竞买申请,并缴纳竞买保证⾦。
审查挂牌资格根据挂牌⽂件要求,对竞买⼈的开发资质、诚信纪录等进⾏审查,对符合条件的通知其参加挂牌活动。
挂牌在挂牌公告规定的时间和交易场所,出让⼈将宗地的地块情况、最新报价情况等信息挂牌公告,并不断接受新的报价、更新显⽰挂牌报价。
揭牌在挂牌公告规定的截⽌时间确定竞买⼈,竞得⼈与出让⼈签订成交确认书,同时缴纳定⾦。
公布成交结果活动结束后10个⼯作⽇内,出让⼈将挂牌出让结果在⼟地有形市场或者指定的场所、媒介公布,并退还竞买保证⾦。
签订出让合同竞得⼈应按照成交确认书约定的时间,与出让⼈签订《国有⼟地使⽤权出让合同》。
看过了上⾯⼩编为⼤家整合的内容,相信你⼀定对⼟地挂牌出让的步骤是怎样的,有了更多的了解。
如果您需要法律援助,或者有其他的法律需求,您都可以直接在店铺进⾏法律咨询,这⾥有专业的律师将为您提供解答。
土地出让程序的具体流程下载温馨提示:该文档是我店铺精心编制而成,希望大家下载以后,能够帮助大家解决实际的问题。
文档下载后可定制随意修改,请根据实际需要进行相应的调整和使用,谢谢!并且,本店铺为大家提供各种各样类型的实用资料,如教育随笔、日记赏析、句子摘抄、古诗大全、经典美文、话题作文、工作总结、词语解析、文案摘录、其他资料等等,如想了解不同资料格式和写法,敬请关注!Download tips: This document is carefully compiled by theeditor. I hope that after you download them,they can help yousolve practical problems. The document can be customized andmodified after downloading,please adjust and use it according toactual needs, thank you!In addition, our shop provides you with various types ofpractical materials,such as educational essays, diaryappreciation,sentence excerpts,ancient poems,classic articles,topic composition,work summary,word parsing,copy excerpts,other materials and so on,want to know different data formats andwriting methods,please pay attention!土地出让程序是指国家将国有土地使用权在一定年限内出让给土地使用者,由土地使用者向国家支付土地出让金的行为。
国有土地使用权招拍挂出让流程.doc
一、前期准备
1.土地审查:申请人需根据所拟拍挂地块的用途、规模、位置、容积率等因素,撰写土地用途开发建设方案,并提交相关部门进行审查。
2.评估:评估机构对拍卖出让的土地进行评估,并出具《评估报告》。
3.公告:发出土地拍卖公告,公告内容包括土地位置、面积、容积率、用途、报价方式、拍卖时间等。
二、报名竞买
1.报名:参与拍卖的竞买人需在规定时间内提交《竞买申请书》。
2.缴纳保证金:参与竞买的申请人需在规定时间内缴纳保证金,保证金金额为所拍土地总价的10%。
3.资格审查:相关部门对所有参与竞买的申请人进行资格审查,符合条件的申请人方可参与竞拍。
三、竞买活动
1.竞价:在确定竞价起始价和加价幅度后,开始竞价活动,竞买最高价的申请人中标。
2.确认竞价结果:竞价结束后,相关部门确认竞价结果,公布中标申请人姓名、报价等信息。
四、签署合同
1.签署土地使用权出让合同:中标申请人在规定时间内与出让方签署土地使用权出让合同。
2.缴纳土地款:中标申请人在规定时间内缴纳土地款。
3.取得土地使用权证书:经过相关部门审核后,中标申请人取得土地使用权证书并开始规划建设。
土地招拍挂流程土地招拍挂是指国家土地资源管理部门通过拍卖、挂牌等方式,向社会公开出让国有土地使用权的程序。
土地招拍挂流程是指在土地使用权出让过程中各个环节的操作步骤和程序规定。
下面将详细介绍土地招拍挂的流程。
第一步,确定招拍挂地块。
首先,国家土地资源管理部门会根据国家土地利用总体规划和城乡规划,确定需要出让的土地地块。
这一步需要对土地进行详细的调查和评估,确定土地的位置、面积、用途等信息。
第二步,制定招拍挂方案。
确定招拍挂地块后,国家土地资源管理部门会制定招拍挂方案,包括土地使用权出让的条件、程序、标准等内容。
同时,会公布招拍挂公告,向社会公开招拍挂信息,吸引各方投资者参与。
第三步,报名资格审核。
投资者需要按照招拍挂公告的要求,提出申请并提交相关资料进行报名。
国家土地资源管理部门会对报名资料进行审核,确定符合条件的投资者名单,并公布审核结果。
第四步,竞买登记。
通过报名资格审核的投资者,需要在规定的时间和地点进行竞买登记。
竞买登记是投资者确认参与拍卖或挂牌竞买的手续,需要缴纳一定的保证金。
第五步,拍卖或挂牌。
拍卖或挂牌是土地使用权出让的核心环节,国家土地资源管理部门会组织拍卖或挂牌活动,投资者按照规定的程序和标准进行竞价或报价。
最终确定竞得土地使用权的投资者。
第六步,签订合同。
竞得土地使用权的投资者需要与国家土地资源管理部门签订土地使用权出让合同,明确土地出让的条件、期限、价格等内容,并缴纳土地出让金。
第七步,办理手续。
签订合同后,投资者需要按照规定的程序和时限,办理土地使用权证和相关手续,完成土地使用权的过户手续。
第八步,履行合同。
投资者在取得土地使用权证后,需要严格按照合同约定的条件和用途,合法合规地使用土地,并按时足额缴纳土地出让金和相关税费。
以上就是土地招拍挂的流程,整个流程涵盖了招拍挂地块确定、招拍挂方案制定、报名资格审核、竞买登记、拍卖或挂牌、签订合同、办理手续、履行合同等环节。
希望本文能够对土地招拍挂流程有所了解,对相关投资者和行业人士有所帮助。
土地挂牌程序与规则挂牌出让国有土地使用权是指市、县人民政府土地行政主管部门(简称出让人)发布挂牌公告,按公告规定的期限将拟出让宗地的交易条件在指定的土地交易场所挂牌公布,接受竞买人的报价申请并更新挂牌价格,根据挂牌期限截止时的出价结果确定土地使用者的行为.挂牌程序与规则如下:一、发布挂牌公告.挂牌公告至少应当在挂牌起始日前20日发布.二、在挂牌公告规定的挂牌起始日,出让人将挂牌宗地的位置、面积、用途、使用年期、规划要求、起始价、增价规则及增价幅度等,在地产交易中心公布.挂牌交易不少于10个工作日。
三、符合条件的竞买人填写报价单报价.竞买人在第一次报价时,应当提交《竞买申请书》及有关资格身份证明,经审查符合条件的竞买人交纳保证金.四、地产交易中心确认该报价后,更新显示挂牌价格,并继续接受新的报价。
五、地产交易中心在挂牌公告规定的挂牌截止时间,按照下列规定确定是否成交:1、在挂牌期限内只有一个竞买人报价,报价高于底价,并符合其他条件的,挂牌成交;2、在挂牌期限内有两个或两个以上的竞买人报价的,出价最高者为竞得人,报价相同的,先提交报价单者为竞得人,但报价低于底价者除外;3、在挂牌期限截止时仍有两个或两个以上竞买人要求报价的,挂牌人应当对挂牌宗地进行现场竞价,出价最高者为竞得人.4、在挂牌期限内无应价者或者竞买人的报价均低于底价或均不符合其他条件的,挂牌不成交。
六、出让人、挂牌人与竞得人签订《成交确认书》,竞得人按规定缴纳交易服务费并按《成交确认书》约定的时间签订土地使用权出让合同.《成交确认书》对出让人、挂牌人和竞得人具有合同效力.七、竞得人支付的保证金可抵作土地使用权出让金。
其他竞买人缴纳的保证金在挂牌活动结束后3个工作日内全额退还(不计息)。
八、竞得人有下列行为之一的,竞得结果无效.所收保证金不予退还。
给当事人造成损失的,依法承担赔偿责任:1、竞得人反悔,拒绝签订成交确认书或土地使用权出(转)让合同的;2、竞买人、竞得人提供虚假文件隐瞒事实的;3、竞买人、竞得人的采取行贿、恶意串通等非法手段竞得的;4、法律、法规规定的其它违约情形.。
土地挂牌出让工作程序概述为了加快土地利用和促进城市建设,国家规定,在一定条件下,可以通过土地挂牌出让的方式实现土地的快速流转。
本文将介绍土地挂牌出让工作的程序,包括前期准备、土地出让流程、中标人的产权办理、其他相关事项。
前期准备制定土地挂牌出让方案挂牌出让土地需要制定详细的方案,包括土地面积、出让年限、用途等。
方案需要进行公示,接受社会各界的意见和建议。
制定招标文件制定招标文件是土地出让的前期准备工作之一。
招标文件需要详细阐述招标内容、招标方式、资格条件等,并列明招标文件发放时间、递交时间、开标时间等重要时间节点。
土地出让流程发出公告在制定好方案和招标文件后,需要将其作为公告发布在相关媒体上,以吸引符合条件的投标人参与。
接受投标在公告发布后,符合条件的投标人可以向土地管理部门提交书面的投标申请。
投标申请包括企业资质证明、投标保证金等。
开标开标是土地出让的重要环节,通过开标可以确定中标人。
开标时需要出席相关部门和专家,审核投标人提供的投标书和证明文件。
审核通过的投标人参与投标竞争,提交报价等资料。
确定中标人中标是土地出让的重要环节,也是整个挂牌出让过程的重点。
中标人是指在投标竞争中报价最高的投标人,并经过相关部门的评审确定的。
中标人的产权办理需要按照国家相关规定进行。
中标人的产权办理中标人胜出后需要进行土地产权的办理。
具体程序如下:签订土地出让合同中标人需要与土地管理部门签订土地出让合同。
合同中需要约定土地出让面积、用途等具体内容。
缴纳土地出让款中标人签订土地出让合同后需要将所拍得土地的出让价款缴纳到国库,然后完成税费缴纳。
领取土地证当中标人完成出让款的缴纳和税费的付款后,需要向当地土地管理部门申请领取土地证书。
土地证书是中标人合法享有所购土地使用权的证明。
其他相关事项土地使用与管理中标人获得土地使用权后需要认真履行相应的土地使用和管理责任,严格按照土地使用计划的规定使用土地。
税收土地出让和转让都会涉及到相关的税费,中标人需要按照国家相关规定缴纳相应的税费。
土地挂牌流程土地挂牌是指国家土地管理部门将土地利用权挂在市场上进行交易的一种方式,是土地出让的前期准备工作之一。
土地挂牌的流程一般包括土地出让公告、挂牌出让、竞买登记、竞买报价、竞买结果公示等环节。
下面将详细介绍土地挂牌的具体流程。
首先,土地挂牌的流程始于土地出让公告的发布。
国家土地管理部门会根据土地利用规划和土地利用政策,确定需要出让的土地资源,并发布土地出让公告,公告内容一般包括土地位置、面积、用途、出让条件、挂牌时间、报名地点、报名时间等相关信息。
接下来是挂牌出让阶段。
在挂牌时间内,有意向参与土地竞买的单位或个人可以到规定的报名地点领取挂牌文件,并按照规定的要求提交相关资料进行报名。
报名资料一般包括单位或个人的身份证明、资质证明、资金证明等。
经过资格审核合格后,参与挂牌出让。
随后是竞买登记环节。
在挂牌出让结束后,参与挂牌的单位或个人需要到规定的地点进行竞买登记,领取竞买号牌,并缴纳竞买保证金。
竞买保证金一般以银行汇款的形式缴纳,缴纳金额根据土地出让公告中的规定执行。
然后是竞买报价阶段。
在规定的时间和地点,参与挂牌的单位或个人需要按照土地出让公告的要求提交竞买报价文件,并在规定的时间内进行报价。
报价文件一般包括报价表和相关资料,竞买报价的形式一般为密封报价,确保报价的公平公正。
最后是竞买结果公示环节。
竞买报价结束后,国家土地管理部门会对竞买报价文件进行公开审查,公示竞买结果。
公示内容一般包括竞买人姓名(单位)、报价金额、竞买结果等。
公示结果经过法定期限后,如果没有异议,将确定竞买结果并进行土地出让合同的签订。
总的来说,土地挂牌流程包括土地出让公告、挂牌出让、竞买登记、竞买报价、竞买结果公示等环节,每个环节都有严格的规定和程序。
只有严格按照规定的流程进行,才能保证土地出让的公平公正,确保土地资源的合理利用和最大化的经济效益。
土地招拍挂详细流程梳理土地招拍挂是指地方政府通过公开招标、竞争性拍卖等方式,将国有土地使用权出让给符合条件的单位或个人。
这是一种常见的土地利用方式,能有效调动土地资源,提高土地使用效率。
下面将对土地招拍挂的详细流程进行梳理。
1.确定出让土地的需求和条件:地方政府按照土地利用规划和市场需求,确定需要出让的土地面积、用途和条件等。
2.公示出让信息:地方政府需要向公众公示出让土地的相关信息,包括出让范围、用途、用地条件、标的物数量和位置等。
3.发布招标公告:地方政府会通过媒体、官方网站等渠道发布招标公告,公告中包括招标条件、报名时间、地点和方式等。
4.资格预审:报名单位或个人需要提供相关材料进行资格预审,包括资格证明、经验证明、财务状况等,以证明其有能力承担土地使用权的出让。
5.报名和缴纳报名费:具备资格的单位或个人可以按要求进行报名,并缴纳一定的报名费用,用作后续的手续费和保证金。
6.发布拍卖公告:地方政府在确定了报名资格的单位或个人后,会发布拍卖公告,公告中包括拍卖时间、地点、拍卖方式、出价要求等。
7.竞买资格审查:拍卖报名截止后,地方政府会对报名单位或个人进行竞买资格审查,包括是否满足相关条件和缴费情况等。
8.参加竞买活动:具备竞买资格的单位或个人可以参加竞买活动,在规定的时间和地点进行竞价,并按要求提供担保金等。
9.竞价评定:竞买活动结束后,地方政府会根据竞价情况进行评定,确定最终中标者和中标价格,并公布结果。
10.签订合同:地方政府和中标者进行合同的签订,确定土地使用权出让的具体内容,包括土地面积、用途、价格、使用年限等。
11.缴纳出让金:中标者需要按合同约定的时间和方式缴纳出让金,以取得土地使用权。
12.办理手续:中标者在缴纳出让金后,还需要办理相关手续,包括土地登记、不动产权证办理等。
13.交付土地使用权:中标者完成所有手续后,地方政府会移交土地使用权给中标者,中标者可以开始进行土地开发和利用。
土地招拍挂流程及时间土地招拍挂是指国家土地资源部门将国有土地使用权向社会公开招标、拍卖、挂牌等方式进行流转的制度。
这一制度的实施,不仅有利于土地资源的合理配置和有效利用,也为社会经济发展提供了重要支撑。
下面,我们将详细介绍土地招拍挂的流程及时间安排。
首先,土地招拍挂的流程包括土地出让计划编制、公告发布、资格预审、竞买资格审查、竞买报名、竞买活动、成交结果公示、签订合同等环节。
具体来说,土地出让计划编制是指国土资源部门根据当地土地利用总体规划和年度计划,确定招拍挂的土地资源、用途、面积、位置等信息,并制定出让条件和要求。
公告发布是指国土资源部门在指定媒体上发布土地招拍挂公告,公布土地资源的基本情况、出让条件、报名方式、报名时间和地点等信息。
资格预审是指报名人按照规定提供相关资料,国土资源部门对其进行资格审核,确定具备参与竞买资格的人员名单。
竞买资格审查是指报名人提交竞买资格申请,国土资源部门对其进行资格审查,确定具备竞买资格的人员名单。
竞买报名是指具备竞买资格的人员按照规定报名参与土地招拍挂活动。
竞买活动是指国土资源部门组织竞买人进行现场或网上竞价,确定最终的成交人。
成交结果公示是指国土资源部门公布土地招拍挂的成交结果,包括成交人的名称、成交价格、土地使用权出让合同签订时间等信息。
签订合同是指国土资源部门与成交人签订土地使用权出让合同,确定土地使用权的具体条件和要求。
其次,土地招拍挂的时间安排一般包括公告发布时间、报名时间、资格审核时间、竞买活动时间、成交结果公示时间、签订合同时间等。
具体来说,公告发布时间一般在土地出让计划确定后不久,报名时间一般在公告发布后的一定期限内,资格审核时间一般在报名截止后的一段时间内,竞买活动时间一般在资格审核通过后的一定时间内,成交结果公示时间一般在竞买活动结束后的一定时间内,签订合同时间一般在成交结果公示后的一定时间内。
总的来说,土地招拍挂的流程及时间安排是一个相对复杂的过程,需要国土资源部门和参与竞买的各方共同努力,确保整个流程的顺利进行。
工业用地挂牌出让工作流程工业用地挂牌出让是指当地政府或土地管理部门将闲置的工业用地进行公开挂牌,以吸引企业或个人购买或租赁,促进经济发展和土地资源的合理利用。
这一流程涉及多个环节和程序,以下是一个简要的工业用地挂牌出让工作流程。
一、确定挂牌出让条件1.土地勘测评估:对待出让的工业用地进行勘测和评估,确定土地面积、地形、地貌、土质等基本情况。
2.出让政策制定:根据当地发展需要和政府规划,制定工业用地挂牌出让相关政策和标准,如土地用途、容积率、产业支持政策等。
3.招商引资指南:编制招商引资指南,介绍工业用地的基本情况、优势、配套设施等信息,吸引潜在投资者。
4.资质要求:确定投资者对购买或租赁工业用地的资质要求,如注册资本、产业背景、技术能力等。
二、公告招标挂牌1.公告发布:通过各种媒体、网站、招投标平台等渠道发布挂牌公告,公告内容包括工业用地的基本信息、申请条件、出让方案、报名方式和日期等。
2.报名资格审查:对报名企业或个人进行资格审查,确认是否符合申请条件和资质要求。
3.项目路演:组织工业用地挂牌出让项目的路演活动,向潜在投资者全面介绍土地资源、政策支持、投资环境等,并解答投资者的疑问。
4.商务谈判:根据招标挂牌情况,与符合条件的投资者进行商务谈判,了解其意向和需求。
三、资质审核和评标1.资格审查:对符合报名条件的投资者进行资质审核,包括投资者的经营情况、财务状况、信誉记录等方面的考察。
2.评标委员会组成:按照规定组成评标委员会,成员包括相关部门和专家代表,负责对投资者的方案进行评审。
3.方案评审:评标委员会根据招标挂牌条件和评审标准,对投资者提交的方案进行评审,包括投资金额、用地规划、环保措施、融资计划等内容。
4.结果公示:评标结果按规定公示,方便社会公众监督和企业递交投诉。
四、签订合同和交付手续1.合同签订:确定投资者后,与其签订出让合同,约定土地使用权、土地费用、用地规划等具体事项。
2.交付手续办理:投资者按合同约定的时间和方式履行相关交付手续,包括支付土地使用权出让金、办理用地手续等。
土地挂牌拍卖流程一、前期准备。
土地挂牌拍卖可不是说干就干的,得有一系列的前期准备工作。
政府或者相关的土地管理部门得先确定哪块土地要拿出来拍卖。
这块土地得规划好用途,是用来盖住宅呀,还是做商业用途,或者是搞工业建设之类的。
就像是给这块土地定个小目标一样。
然后呢,得对这块土地做详细的评估,包括它的地理位置、面积大小、周边环境等等。
这就好比是给这块土地做个全身检查,看看它的“身体状况”到底怎么样,这样才能确定一个合理的起拍价。
而且呀,还得把这些信息整理得明明白白的,就像写一个超级详细的土地简历一样,好让那些对这块土地感兴趣的人能充分了解它的情况。
二、发布挂牌公告。
接下来就是发布挂牌公告啦。
这个公告可重要了呢,它就像是一个大喇叭,告诉全世界这里有块土地要拍卖了。
公告会发布在一些特定的地方,比如说政府的官方网站上、土地交易中心的公告栏里,还有可能在当地的报纸上登一下。
公告里面会包含很多关键信息,像土地的位置、面积、用途、起拍价、竞买保证金的金额、挂牌的期限等等。
这就像是给那些潜在的竞买者们发出了一封邀请函,上面写着:“这里有个好机会,快来参加呀!”竞买者们看到这个公告后,就可以开始考虑自己是不是要参与这个土地拍卖的大派对啦。
三、竞买人资格审查。
有了公告之后,那些想要竞买土地的人就得行动起来啦。
他们要向土地交易中心或者相关部门提交自己的竞买申请,还得附上一些证明自己有竞买资格的材料,比如说企业的营业执照啦、法定代表人的身份证明啦、资金证明之类的。
这就像是参加一个超级严格的选秀比赛,得先证明自己有参赛的资格才行。
相关部门会对这些竞买人的资格进行审查,就像评委打分一样,看看他们是否符合要求。
只有通过了资格审查的竞买人,才能拿到进入土地挂牌拍卖现场的“入场券”哦。
四、挂牌期间报价。
好了,到了挂牌期间啦。
这个时候竞买人们就可以开始报价了。
就像是在一个大市场里,大家都在争着出价买自己心仪的东西一样。
竞买人要按照规定的报价方式和时间,把自己的报价提交上去。
土地挂牌出让方案一、背景和目的近年来,随着城市发展的不断推进,土地资源成为了城市发展的重要支撑。
为了充分利用土地资源,加强土地的管理和开发,我市决定采取土地挂牌出让的方式进行土地的流转和利用。
本文将详细介绍土地挂牌出让方案的具体执行步骤和注意事项。
二、方案执行步骤1.确定出让土地范围:根据城市规划和土地利用政策,确定需要进行出让的土地范围。
在确定范围时,要综合考虑土地的位置、规模、用途等因素,确保出让土地的合理利用。
2.制定土地挂牌出让方案:根据出让土地的具体情况,制定土地挂牌出让方案,包括出让方式、竞买条件、竞买程序等内容。
方案制定应符合相关法律法规,并公开透明,确保所有竞买方能公平参与。
3.发布公告:在土地挂牌出让前,需按照规定程序发布相关公告,公告内容包括出让土地的基本情况、出让方式、竞买条件等。
公告可以通过各种媒体进行发布,确保公告的广泛传播。
4.报名参与竞买:符合竞买条件的企事业单位和个人可根据公告要求进行报名参与竞买。
报名时需提供相关材料,如资质证明、竞买保证金等,并签署竞买承诺书。
5.竞买程序:竞买程序一般包括资格审核、竞价、确认竞买人等环节。
资格审核主要核实报名者的资格是否符合要求,竞价是指竞买者通过竞价方式确定最终的成交价格。
确认竞买人则是指在竞价结束后,将最高价竞买者确定为成交人。
6.签订土地使用权出让合同:竞买确定后,卖方与竞买人签订土地使用权出让合同,并根据合同约定进行相应的交款和过户手续。
合同的签订应明确约定土地的用途、用地期限、出让价格等详细条款。
7.监测和管理:土地挂牌出让后,要加强对土地使用情况的监测和管理,确保土地按照约定用途进行合理利用。
同时,依法对未按照约定用途使用土地的行为进行监管,确保土地资源的合理利用和保护。
三、注意事项1.制定方案应符合相关法律法规:在制定土地挂牌出让方案时,要遵循土地管理相关的法律法规,确保方案的合法性和可执行性。
2.公开透明:土地挂牌出让的过程要公开透明,确保所有竞买方能平等参与竞买。
土地挂牌出让工作程序1 国有土地使用权挂牌公开交易办法第一条为了深化土地使用制度改革,加强廉政建设,规范我市土地使用权交易行为,建立公开、公平、公正的土地交易市场,结合我市实际,特制订本办法。
第二条凡在本市城市规划区范围内从事挂牌出让国有土地使用权活动,适用本办法.本办法所称挂牌出让是指由市人民政府土地行政主管部门(即挂牌人)组织实施,委托市地产交易市场具体负责,在规定的时间和地点公示地块的基本情况、竞买办法等内容,并接受竞买人的竞价申请,竞买人在挂牌期限内轮番报价,挂牌人按价高者得的原则确定受让人的出让国有土地使用权方式。
第三条国有土地使用权出让,除采用招标、拍卖等方式外,具有下列情形之一的,可采用挂牌公开交易方式出让:(一)对旧城改造中,拆迁量大、竞争性弱的项目,经规划、土地、建设行政主管部门和旧城改造项目所在城区政府提出意见,报经市人民政府审定采用挂牌方式出让的;(二)大型综合商场用地、四星级以上酒店用地、度假及高级娱乐设施用地;(三)市政府储备的土地,在满足城市功能布局要求所需配套基础、公共建筑设施用地之外应依法有偿供应的;(四)经市人民政府认定的可实行挂牌出让的其他用地。
第四条挂牌人应当至少在挂牌起始之日前30日发布挂牌会告。
凡挂牌公开交易的地块均需在市地产交易市场公示,地块面积5000平方米(7.5亩)以上的,还需在当地新闻媒介上公告。
第五条挂牌公告必须包括下列内容:(一)出让人名称和地址;(二)拟出让地块的位置、现状、面积、使用年期、用途、规划设计要求等;(三)竞买人的资格要求及申请取得竞买资格的办法;(四)索取挂牌交易地块有关文件的时间、地点及方式;(五)挂牌时间、地点和竞价方式等;(六)确定受让人的标准和方法;(七)履约保证金。
(八)其他需要公告的事项。
第六条挂牌出让一般按以下程序进行:(一)在挂牌公告规定的挂牌起始日,挂牌人在市地产交易市场挂牌公告,公布挂牌的内容;(二)竞买人按规定将履约保证金汇入挂牌人指定的账户后,向挂牌人提交竞买报价单、有效的营业执照、法人代表身份证明、授权委托书、保证金付款回执等凭证材料申请竞买;(三)挂牌人受理竞买人申请后,应确定并告知竞买人的申请号,在竞买人提交的竞买报价单上加盖专用章,在市地产交易市场的挂牌交易竞价公示栏内公布竞买人的竞买号、出价及出单时间等内容.竞买人向挂牌人的受理窗口提交竞买报价单并经挂牌人盖章后,即视为承诺,不得以任何形2 式撤回竞买报价单。
一、适用范围(一)政府出让经营性房地产项目和其他具有竞投性的项目用地;(二)原经划拨,因改变土地用途、使用条件等用于经营性房地产项目的土地;二、申请人需提交的资料(一)政府批复;(二)挂牌出让申请;(三)收回土地使用权协议书;(四)测量蓝图及电子文件;(五)国有土地使用证;(六)其他所需资料。
三、办理程序(一)、前期工作1、由市国土资源和房屋管理局土地储备开发中心办理收回国有土地使用权手续;2、市测绘队出具收回地块的1:500地形图;3、市城市规划局出具收回地块的规划设计要点;4、市土地房产评估所评估拟挂牌地块的地价并出具评估报告;5、市国土资源和房屋管理局招标拍卖领导小组拟定挂牌地块的出让底价、起始价、增价规则及增价幅度等,报市招标拍卖领导小组审定;6、市土地房产交易所制定挂牌出让文件,包括:(1)挂牌公告;(2)竞买须知;(3)宗地图;(4)《竞买申请书》;(5)《报价单》;(6)《成交确认书》;(7)《国有土地使用权出让合同》;(8)其他资料。
(二)操作程序市国土资源和房屋管理局(以下简称国土房管局)委托市土地房产交易所(以下简称交易所)组织挂牌出让工作。
交易所在交易大厅挂牌,具体操作如下:1、交易所在挂牌前20天向社会发出公告,挂牌公告在当地主要报刊、从化电视台和交易所大厅电子显示屏、触摸屏电脑、局网站发布;2、在公告期内,交易所接受社会各界人士咨询、接受申请、审查,竞买资料;3、竞买人的资格经认可后,交履约保证金,填写《竞买申请书》;4、公告期满后,开始挂牌竞价(挂牌时间不少于10个工作日);5、在挂牌期内,接受竞买人的报价,填写《报价单》;6、交易所工作人员审查确认最新报价后,更新竞买价格;7、挂牌截止后,根据报价结果确定竞得人;8、与竞得人签订《成交确认书》;9、在交易所大厅电子显示屏和局互联网站发布挂牌结果,并退回未竞得人的竞买保证金;10、市国土房管局与竞得人签订《国有土地使用权出让合同》,并按出让合同的约定,收缴税费。
国有⼟地使⽤权挂牌出让的流程是怎样的部分国有⼟地使⽤权需要通过挂牌的形式进⾏出让。
那么,国有⼟地使⽤权挂牌出让的流程是怎样的呢?店铺⼩编为您整理了相关内容,请阅读下⽂进⾏了解,希望对您有所帮助,祝您阅读愉快!国有⼟地使⽤权挂牌出让的流程是怎样的市、县国⼟资源管理部门应当按照出让公告规定的时间、地点组织挂牌活动。
挂牌活动应当由⼟地招标拍卖挂牌主持⼈主持进⾏。
⼀、公布挂牌信息在挂牌公告规定的挂牌起始⽇,挂牌⼈将挂牌宗地的位置、⾯积、⽤途、使⽤年期、规划指标要求、起始价、增价规则及增价幅度等,在挂牌公告规定的⼟地交易地点挂牌公布。
挂牌时间不得少于10个⼯作⽇。
⼆、竞买⼈报价符合条件的竞买⼈应当填写报价单报价。
有条件的地⽅,可以采⽤计算机系统报价。
竞买⼈报价有下列情形之⼀的,为⽆效报价:(1)报价单未在挂牌期限内收到的。
(2)不按规定填写报价单的。
(3)报价单填写⼈与竞买申请⽂件不符的。
(4)报价不符合报价规则的。
(5)报价不符合挂牌⽂件规定的其他情形。
三、确认报价挂牌主持⼈确认该报价后,更新显⽰挂牌价格,继续接受新的报价。
有两个或两个以上竞买⼈报价相同的,先提交报价单者为该挂牌价格的出价⼈。
四、挂牌截⽌挂牌截⽌应当由挂牌主持⼈主持确定。
设有底价的,出让⼈应当在挂牌截⽌前将密封的挂牌底价交给挂牌主持⼈,挂牌主持⼈现场打开密封件。
在公告规定的挂牌截⽌时间,竞买⼈应当出席挂牌现场,挂牌主持⼈宣布最⾼报价及其报价者,并询问竞买⼈是否愿意继续竞价。
(⼀)挂牌结束。
挂牌主持⼈连续三次报出最⾼挂牌价格,没有竞买⼈表⽰愿意继续竞价的,挂牌主持⼈宣布挂牌活动结束,并按下列规定确定挂牌结果:(1)最⾼挂牌价格不低于底价的,挂牌主持⼈宣布挂牌出让成交,最⾼挂牌价格的出价⼈为竞得⼈。
(2)最⾼挂牌价格低于底价的,挂牌主持⼈宣布挂牌出让不成交。
(⼆)现场竞价。
有竞买⼈表⽰愿意继续竞价的,即属于挂牌截⽌时有两个或两个以上竞买⼈要求报价的情形,挂牌主持⼈应当宣布挂牌出让转⼊现场竞价,并宣布现场竞价的时间和地点,通过现场竞价确定竞得⼈。
#土地挂牌出让工作程序概要##1.随着城市的不断发展,土地的溢价率也在不断升高。
为了满足城市发展的需求,土地出让成为了国内各大城市不可避免的选择。
土地出让的过程中,挂牌出让是一种常见的方式,其实就是通过公共市场的方式,以竞价的形式进行土地的出让。
##2.通过对土地挂牌出让工作程序的梳理和总结,以便更好地理解土地挂牌出让工作程序流程,有助于提高土地出让的效率和质量。
##3.###3.1在土地挂牌出让工作程序的立项阶段,一般需要完成以下工作:- 对土地性质、用途、面积等进行核实和确认 - 制定土地出让条件和标准 - 拟定出让方案,明确土地面积、容积率、建筑面积、出让价格等相关要求 - 审核方案,获得核准后才能启动后续的工作###3.2在土地挂牌出让工作程序的公告阶段,需要完成以下工作: - 发布土地出让公告,明确土地出让条件、标准、程序和要求 - 公示土地出让规划和环境影响评价 -安排相关的工作人员协助开展公告工作###3.3在土地挂牌出让工作程序的接受申请阶段,需要完成以下工作: - 开放申请通道,接受申请人提交申请材料 - 对申请人进行资格审查,筛选出具有实力和经验的潜在买家 - 对符合资格条件的申请人进行公示,确保公平、公正、透明###3.4在土地挂牌出让工作程序的竞价阶段,需要完成以下工作: - 对参与竞价的所有申请人进行确认,审查所提交的申请文件和相关资料 - 确定竞价日期、时间、地点和竞价方式 - 构建竞价场所和专业的竞价平台 - 监督竞价过程,协助买家进行竞价,收集竞价结果 - 审核竞价结果并进行公示###3.5在土地挂牌出让工作程序的成交阶段,需要完成以下工作: - 根据竞价结果和项目筹备情况,确定中标人 - 进行土地供应合同的签订,明确土地出让方案、土地价格、土地使用方式等相关事宜 - 在启动资金支付、电子支付、定金保证、担保机构等方面执行相关规定 - 完成土地出让手续,交付土地利用权证##4. 结论本文对土地挂牌出让工作程序进行了梳理和总结,详细介绍了土地挂牌出让工作程序从立项阶段到成交阶段的流程。
南宁市国有土地使用权挂牌公开交易办法第一条为了深化土地使用制度改革,加强廉政建设,规范我市土地使用权交易行为,建立公开、公平、公正的土地交易市场,结合我市实际,特制订本办法。
第二条凡在本市城市规划区范围内从事挂牌出让国有土地使用权活动,适用本办法.本办法所称挂牌出让是指由市人民政府土地行政主管部门(即挂牌人)组织实施,委托市地产交易市场具体负责,在规定的时间和地点公示地块的基本情况、竞买办法等内容,并接受竞买人的竞价申请,竞买人在挂牌期限内轮番报价,挂牌人按价高者得的原则确定受让人的出让国有土地使用权方式。
第三条国有土地使用权出让,除采用招标、拍卖等方式外,具有下列情形之一的,可采用挂牌公开交易方式出让:(一)对旧城改造中,拆迁量大、竞争性弱的项目,经规划、土地、建设行政主管部门和旧城改造项目所在城区政府提出意见,报经市人民政府审定采用挂牌方式出让的;(二)大型综合商场用地、四星级以上酒店用地、度假及高级娱乐设施用地;(三)市政府储备的土地,在满足城市功能布局要求所需配套基础、公共建筑设施用地之外应依法有偿供应的;(四)经市人民政府认定的可实行挂牌出让的其他用地。
第四条挂牌人应当至少在挂牌起始之日前30日发布挂牌会告。
凡挂牌公开交易的地块均需在市地产交易市场公示,地块面积5000平方米(7.5亩)以上的,还需在当地新闻媒介上公告。
第五条挂牌公告必须包括下列内容:(一)出让人名称和地址;(二)拟出让地块的位置、现状、面积、使用年期、用途、规划设计要求等;(三)竞买人的资格要求及申请取得竞买资格的办法;(四)索取挂牌交易地块有关文件的时间、地点及方式;(五)挂牌时间、地点和竞价方式等;(六)确定受让人的标准和方法;(七)履约保证金。
(八)其他需要公告的事项。
第六条挂牌出让一般按以下程序进行:(一)在挂牌公告规定的挂牌起始日,挂牌人在市地产交易市场挂牌公告,公布挂牌的内容;(二)竞买人按规定将履约保证金汇入挂牌人指定的账户后,向挂牌人提交竞买报价单、有效的营业执照、法人代表身份证明、授权委托书、保证金付款回执等凭证材料申请竞买;(三)挂牌人受理竞买人申请后,应确定并告知竞买人的申请号,在竞买人提交的竞买报价单上加盖专用章,在市地产交易市场的挂牌交易竞价公示栏内公布竞买人的竞买号、出价及出单时间等内容.竞买人向挂牌人的受理窗口提交竞买报价单并经挂牌人盖章后,即视为承诺,不得以任何形式撤回竞买报价单。
竞买人在挂牌交易申请时限内,可以多次填写竞买报价单加价竞买,但其加价的最低幅度,必须等于或高于具体挂牌交易地块的加价幅度的规定.竞买人每次填写竞买报价单的价格不得低于挂牌交易公示栏内公布的报价和挂牌人已受理的竞买报价单上载明的报价。
(四)挂牌人及时公布当前报价和竞买人,更新显示挂牌价格;(五)在挂牌公告规定的挂牌截止时间,挂牌人按本法第八条的办法确定买受人,当场宣布交易结果。
(六)市人民政府土地行政主管部门与受让人签署《挂牌公开交易成交确认书》;(七)签署《挂牌公开交易成交确认书》后三个工作日内,市人民政府土地行政主管部门与受让人签订《国有土地使用权出让合同》;受让人按规定期限付清地价款后,到城市规划行政主管部门办理建设用地规划许可登记,到土地行政主管部门依法办理土地登记,领取国有土地使用权证书。
第七条挂牌时间至少为10个工作日,在挂牌期间可根据竞买人竞价情况调整增价幅度。
第八条挂牌人按以下办法确定受让人:公开挂牌交易时限届满之日,挂牌人结合竞买人登记表、竞买报价单,按下列规定确定受让人:(一)在挂牌期限内只有一个竞买人报价,且报价高于挂牌交易底价并符合其他条件的,则确定成交;(二)在挂牌期限内有两个以上竞买人报价的,允许多次竞价,土地使用权由价高者获得,报价相同的,由先提交报价单者获得;(三)在规定的挂牌期限内没有竞买人或所有竞买人的报价均低于挂牌交易底价,则取消该地块挂牌交易,或调整最低交易价,按本办法重新挂牌交易。
第九条挂牌最低交易价格由市土地行政主管部门依据地价评估结果、结合政府产业政策、地价政策等综合因素确定。
第十条未能受让土地使用权的竞买人,其履约保证金由挂牌人在报价截止日期后三个工作日内如数退回,受让人的保证金可在交纳最后一期土地交易价款时冲抵.受让人拒不签署《挂牌公开交易成交确认书》或逾期不签订《南宁市国有土地使用权出让合同》的,挂牌人不予退还履约保证金。
第十一条挂牌活动结束后,挂牌人应当在10个工作日内将挂牌交易结果在市地产交易市场或媒介上公布(受让人要求对其身份保密的除外)。
第十二条竞买人有下列情形之一的,在两年内不得参与土地使用权的竞买活动:(一)有违法用地行为正在处理过程的;(二)受让国有土地使用权尚未付清地价款或使用划拨国有土地尚未结清划拨费的;(三)有闲置土地尚未开发的;(四)有其他违反土地出让、租赁等合同约定行为的;第十三条受让人有提供虚假文件隐瞒事实或通过行贿、恶意串通等非法手段竞得土地的违反法律、法规行为的,挂牌人有权解除合同,收回土地使用权,不予退还履约保证金,造成损失的,责任方应依法承担赔偿责任。
责任方在两年内不得参与土地使用权的竞买活动。
第十四条土地行政主管部门工作人员在挂牌竞价活动中玩忽职守、滥用职权、徇私舞弊,构成犯罪的,依法追究刑事责任,不构成犯罪的,给予行政处分。
第十五条以挂牌方式租赁、转让国有土地使用权的,参照本办法执行。
第十六条市辖县的国有土地使用权挂牌出让,可参照本办法执行。
第十七条本办法具体应用问题由市土地行政主管部门负责解释。
第十八条本办法自2002年6月1日起施行。
土地挂牌出让工作程序1、制订工作方案:制订挂牌前期工作方案报交易中心领导和国土局领导审定。
2、编制拍卖文件:根据业务处提供的地块材料编制、印刷拍卖文件。
3、发布挂牌公告:出让人至少在挂牌开始日前20天在指定媒体上发布挂牌公告,公布挂牌出让宗地的基本情况和挂牌时间、地点。
4、出售挂牌文件:在挂牌公告规定的时间内出售挂牌文件,并组织现场踏勘。
5、组织现场踏勘:组织意向竞买人对拟出让地块进行现场踏勘、答疑。
6、受理竞买申请:在挂牌公告规定时间内,竞买人持竞买申请书、营业执照副本、房地产开发资质证明(另有规定除外)、法定代表人身份证复印件(或授权委托书、委托代理人身份证复印件)、“竞买报价员”授权委托书、身份证复印件办理竞买申请,并缴纳竞买保证金。
7、审查挂牌资格:根据挂牌文件要求,对竞买人的开发资质、诚信记录等进行审查,对符合条件的,发给《竞买人资格确认通知书》,通知其参加挂牌活动。
8、挂牌:在挂牌公告规定的时间和交易场所,出让人将宗地的地块情况、最新报价情况等信息挂牌公告,并不断接受新的报价、更新显示挂牌报价。
在报价截止后,如果还有竞买人报价,可以填写《竞价申请书》,并通过传真的形式将《竞价申请书》传真到挂牌文件规定的地点。
9、揭牌:在挂牌公告规定的挂牌截止日次日,按照挂牌文件规定确定是否成交,并确定竞得人。
竞得人与出让人签订成交确认书,缴纳定金。
同时,对需要现场竞价的挂牌宗地进行现场竞价,并与竞得人签订成交确认书,缴纳定金和佣金。
10、公布成交结果:挂牌活动结束后10个工作日内,出让人将挂牌出让结果在土地有形市场或者指定场所、媒体公布,并退还竞买保证金。
11、签订出让合同:竞得人于签订《成交确认书》之日起10日内与出让人签订《国有建设用地使用权出让合同》。
土地招拍挂工作流程一、取得控制性详细规划、用地座标图;二、依据上述资料报城市规划局出具规划技术要点;三、依据规划技术要点、旧城办批准文件、区政府签订的协议书、用地座标图报国土资源局土地利用科;四、经土地利用科依据上述资料拟稿报市政府批准;五、市政府批准后返土地利用科委托进行土地评估,出具土地评估报告;六、国土资源局有关科室依据土地评估报告结果研究确定挂牌底价;七、土地利用科委托土地交易中心进行挂牌工作,挂牌公告及报名时间为一个月。
买方需提供资料清单一、竞买申请书;二、营业执照;三、资质证书;四、法人身份证;五、组织机构代码证;六、委托书及受托人身份证;七、保证金进帐单。
成交后需交纳费用一、交易费(成交额的百分之一);二、印花税(成交额的万分之五);三、土地契税(成交额的百分之四);四、交纳土地登记费、工本费;土地拍卖的一般程序及准备土地拍卖,即土地使用权拍卖,也称“土地竞卖”。
指在商品经济中,通过公开竞争出价而定价买卖土地所有权或使用权的一种方式。
一、土地大政1988年4月,第七届全国人大根据我国改革开放的形势及深圳特区的实践,修改了宪法有关条款,规定“土地使用权可以依照法律的规定转让”;同年12月依照宪法修正案修改了《中华人民共和国土地管理法》,规定“国家依法实行国有土地有偿使用制度”,“国有土地和集体所有的土地的使用权可以依法转让”。
1990年5月19日,国务院颁布施行了《中华人民共和国城镇国有土地使用权出让和转让暂行条例》。
《条例》规定:国有土地使用权出让可以采取协议、招标、拍卖的方式进行。
拍卖的具体程序和步骤由省、自治区、直辖市人民政府规定。
2004年4月,国土资源部、国家监察部联合颁发《关于继续开展经营性土地使用权招标拍卖挂牌出让情况执法监察工作的通知》。
该《通知》规定,2004年8月31日是协议出让经营性土地使用权的最后期限,之后所有土地不得再协议出让。
同时规定,已经获得土地的开发商,如果尚未付足土地出让金的,必须在8月31日前补交齐全。
补交后方能办理土地证或再行转让,否则国家收回土地,纳入国家土地储备体系。
二、基本程序1、获知土地出让公告;出让人应当至少在拍卖开始日前30 日发布公告,公布拍卖出让宗地的基本情况和拍卖的时间、地点。
招标拍卖挂牌公告应当包括下列内容:(一)出让人的名称和地址;(二)出让宗地的位置、现状、面积、使用年期、用途、规划设计要求;(三)投标人、竞买人的资格要求及申请取得投标、竞买资格的办法;(四)索取招标拍卖挂牌出让文件的时间、地点及方式;(五)招标拍卖挂牌时间、地点、投标挂牌期限、投标和竞价方式等;(六)确定中标人、竞得人的标准和方法;(七)投标、竞买保证金;(八)其他需要公告的事项。
2、索取土地出让文件;招标拍卖挂牌出让文件主要包括招标拍卖挂牌出让公告、投标或者竞买须知、宗地图、土地使用条件、标书或者竞买申请书、报价单、成交确认书、国有土地使用权出让合同文本。
3、市场调研,获取土地及房地产市场相关信息;4、报名及缴纳竞买保证金;报名所需资料:报名表、法人代码证书、企业法人营业执照、法定代表人证明书及身份证、资质证书等。
5、竞价;根据土地出让的方式、竞买人数等确定竞价的策略。
6、办理成交确认手续,签定土地成交确认书。
土地成交确认书应当包括出让人和中标人、竞得人的名称、地址,出让标的,成交时间、地点、价款,以及签订《国有土地使用权出让合同》的时间、地点等内容。