2013年深圳积分入户全过程(已入户)
- 格式:docx
- 大小:38.74 KB
- 文档页数:10
深圳积分⼊户办理流程是怎么样的深圳⼤城市,⼈⼈都向往的地⽅,这⾥有年青⼈的梦想。
快节奏的⽣活让⼈们都努⼒地拼命地向同⼀⽅向前进。
时间好快,⼏年下来,有了⾃⼰的⼩家,有了适龄的学前⼉童。
为了孩⼦有⼀个公⽴的学位,享受深圳⼈的各种福利时,当然更想成为深圳⼈。
下⾯由⼩编为⼤家...想要了解更多关于深圳积分⼊户办理流程是怎么样的的知识,跟着店铺⼩编⼀起看看吧。
第⼀:申请前⾃助查询⾃⼰的积分是否达标100分申请⼈登录市⼈⼒资源保障局官⽅⽹站(),进⼊“⽹上办事”--“⽹上申办”--“深圳市⼈才引进(毕业⽣、在职⼈才引进)测评与申报系统”,注册个⼈账户,注册成功后通过个⼈⽤户登录系统选择“在职⼈才引进”,根据系统提⽰填写个⼈信息,进⾏个⼈测评。
第⼆:了解申请条件1.年龄在18周岁以上,48周岁以下(特殊情况除外)2.通过深圳市指定医院体检,符合深圳⼊户标准3.⽆违反计划⽣育政策、⽆违法犯罪记录4.持有深圳市居住证(包含临时居住证)、并且在深圳缴纳社保5.个⼈积分在深圳分值积满100分第三:深圳积分⼊户办理流程:1、提供以下申报材料:⾝份证复印件,社保卡复印件,户⼝本复印件,学历证书复印件等;2、提交申报后等待公⽰(⼀般每⽉公⽰两批名单);3、经公⽰7个⼯作⽇后打印指标清单(审查表盖章)材料;4、审查表盖章后按照要求提交材料(按照材料清单准备,包括:征信报告、体验报告、深圳市计划⽣育证明等);5、材料提交市局后20个⼯作⽇出积分⼊户调令(⼊户信息卡);6、深圳公安局办理准予迁⼊证明⼿续;7、寄资料回户籍地销户,办理迁移证;8、返回深圳迁⼊地派出所落户,当天出户⼝本;9、20⼯作⽇到派出所取深圳市⾝份证。
第四:代办机构是否更快速1.如积分分值达到100分或符合《办法》第⼆⼗四条规定的,即可与市⼈⼒资源保障局认可的⼈⼒资源代理机构签订个⼈申办委托办理协议,委托其办理⼈才引进⼿续。
2.如果积分不够,代办机构可以通过快速获取积分的渠道帮您获得积分。
最新 2013年深圳积分入户政策全方位指南2013深圳积分入户培训深圳市积分入户培训深圳积分入户条件深圳积分入户测评积分入户深圳深圳入户积分查询 2013积分入户深圳入户政策深圳积分入户流程2013年对人才引进政策做了多项调整,取消了外来人口入户深圳的多项限制。
其中, 深圳即将实现普通高校应届毕业生无限制引进入户; 取消农业户籍人员引进限制; 整合招调员工政策和积分入户政策等。
详情请打热线电话。
深圳户口的好处:1、办证及各类证明方便,如:港澳通行证、护照等。
到香港去签证不用回老家办理,办证方便,可港澳个人自助游,深户可以一次签注多次往返。
2、找工作上的优势, 免找人做深户担保 (很多公司的一些岗位都要深圳户口的或要求深户担保。
3、社会保险这一块,除了医保要高些外。
特别是养老金按深圳户口返还的要高很多,而且如果女方是深圳户口,生育时花费的很少 . 还有住房公积金、失业保险等。
深户的社保卡上每年的社保金额至少可以多出 3千多块,门诊看病可以刷卡,不用给现金,医疗保险的 5%进入个人帐户,其中个人出了 2%,就是说企业出了另外的3%,相当于 60%的报销比例。
住院只须支付 10%的费用,当然是医保范围用药才行。
4、子女上学:这大家比较清楚了,除了学费可以更低,最主要的是可以上个好学校。
外地户口要通过各种关系各种金钱等方面的投入争取孩子在深圳上学的学位(家长甚至要排队通宵也未必能排到。
在深圳子女上学是个大费用 . 有了深圳户口,这笔费用大大降低了。
而且子女考大学要容易多了,分数线要比其他省市要低很多。
5、有些好单位要有深圳户口才可以参加考试。
如:公务员考试中很多岗位要求是深户 ; 某些工作,如会计、保险等,要求稳定性高的工作,可能有深圳户口更有优势。
6、少儿医保方面,深户的新生儿就可以办少儿医保,非深户的孩子要入园或入学才能办; 深户的孩子没入园或入学,也可以通过社区工作站办理少儿医保,或者自己去社保局办理, 要是错过了统一办理时间, 也可以随时自己去社保局补办。
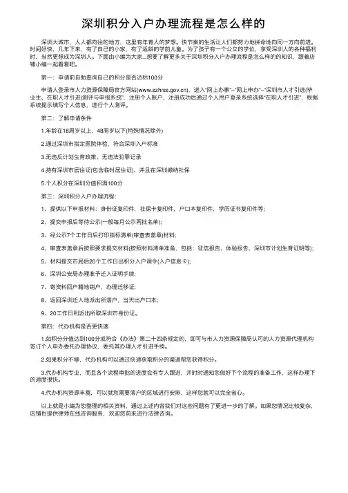
深圳积分入户大致流程以下的内容是范文为大家准备了深圳积分入户大致流程,供大家参考!希望对大家有所帮助!深圳积分入户大致流程(1)深圳市人社局发布了关于xx年人才引进业务申报的温馨提示,深圳市人才引进业务于xx年12月31日后继续正常申报,并按xx年的政策及业务指南办理,政策执行和业务系统申报截止时间深圳市人社局将另行通知。
也就是说,xx年的积分入户等人才引进政策,和xx年的是一样的一样的一样的。
在办理深圳积分入户之前,网友首先需要了解深圳的积分入户政策,包括深圳积分入户是什么意思:深圳积分入户是指满足规定条件的来深圳的外来务工人员积分入户核准分值达到一定值(现目前是100分值)后即可申请落户深圳,获得深圳户口。
网友先了解深圳的xx年积分入户政策(和xx年的一样),主要是深圳xx年的积分入户的条件和积分入户分值表,了解100积分获得条件,对照自己的情况计算自己目前积分是多少。
一、xx年积分入户政策二、xx年深圳积分入户申请条件深圳社保情况查询深圳居住证查询三、xx年深圳积分入户分值表(点击查看)深圳个人所得税计算器在了解了以上的深圳xx年积分入户政策和分值表之后,想要计算自己目前积分状况的,可以通过以下提供的个人积分网上测评系统来清晰方便的忽的自己目前积分的状况。
主要有本地宝测评版本(简单、快捷、准确)和官方提供测评版本(比较复杂和麻烦,但是精准)。
四、xx年深圳积分入户测评(点击下列选项进入测评)xx年深圳积分入户测评(官方版)xx年深圳积分入户测评(本地宝版)如果您的积分情况达到了100分,你就有资格申请获得深圳户口了。
下面,你就需要提交申请、开始办理深圳积分入户了。
您可以先了解一下深圳积分入户办理的流程(如下表格),对照一下步骤来一步步进行。
五、xx年深圳积分入户办理程序--xx年深圳积分入户流程图 xx年个人办理深圳积分入户流程详解步骤一:确定个人符合办理深圳积分入户条件步骤二:深圳积分入户个人测评及签订委托代理协议步骤三:确认身份及办理方式步骤四:深圳积分入户办理网上申报步骤五:信息预审公示步骤六:提交书面深圳积分入户申报材料步骤七:深圳市人力资源和社会保障局受理步骤八:深圳市人力资源和社会保障局审批步骤九:深圳积分入户申报信息修改步骤十:深圳积分入户办理进度查询步骤十一:深圳积分入户办理结果步骤十二:深圳积分入户办理后续事项在办理深圳积分入户的过程中,最重要也是最繁琐的就是准备各种各样的申请材料,下面本地宝将最常用的一些申请材料的办理流程为您列举出来(如下),希望对您的办理过程有帮助。
深圳积分⼊户的流程是怎样的在当地⼯作或是居住的外地⼈,为了享受当地户⼝的⼀些政策,也为了以后⼦⼥上学着想,会在当地落户。
落户是需要满⾜⼀定条件的。
那么深圳积分⼊户的流程是怎样的呢?下⾯店铺的⼩编就给⼤家介绍⼀下,希望对⼤家有所帮助。
深圳积分⼊户的流程(⼀)确认⾝份及办理⽅式在⽹上申报前,申请⼈及代理机构判断本⼈的⼲部或⼯⼈⾝份及办理⽅式(调⼲、调⼯、招⼯)。
(⼆)个⼈测评及签订委托代理协议申请⼈登录深圳市⼈⼒资源保障局⽹站,进⼊⼈才引进(毕业⽣、在职⼈才引进)测评和申报系统,以下简称⼈才引进系统)申报界⾯,在个⼈⽤户登录处点击“注册”,填写注册信息,注册个⼈帐户。
(三)注册成功后通过个⼈⽤户登录系统选择“在职⼈才引进”,根据系统提⽰选择本⼈所符合的申办条件并填写个⼈信息。
选择本⼈⾝份(⼲部或⼯⼈)及办理⽅式(调⼲、调⼯、招⼯)。
填报完成后,点击“保存”--点击“按当前填报信息测评”,测评通过并系统选择代理机构后保存。
测评通过后,申请⼈需与系统选择的代理机构签订个⼈申办委托办理协议,委托其办理在职⼈才引进⼿续。
可由个⼈填报信息后经代理机构提交(建议选择此⽅式);如个⼈⽆法完成在⼈才引进业务系统个⼈测评环节,也可由代理机构填报个⼈信息后提交。
(三)⽹上信息填报和提交个⼈填报信息后经代理机构提交:申请⼈按照上⼀步流程填报信息、测评通过并联系所选择的代理机构签订委托代理协议后,代理机构进⼊⼈才引进系统点击“业务申报”--点击“在职⼈才引进”,系统将显⽰本机构所代理的拟引进⼈员个⼈测评信息。
代理机构对个⼈测评信息进⾏校核并成功提交系统后,打印《深圳市在职⼈才引进呈报表》、《深圳市在职⼈才引进审查表》、《深圳市在职⼈才引进信息校核表》转交申请⼈。
⽆流动⼈员⼈事档案保管权的代理机构申报调⼲、调⼯,需系统选择具有流动⼈员⼈事档案保管机构(以下简称档案保管机构)并签订档案托管协议后⽅可系统申报调⼲、调⼯业务。
深圳落户除了要满⾜⼀定的条件,还有按照规定办理。
2013深圳积分入户全过程(4月1日-7月31日)1. 在深圳市人力资源和社会保障局网上进行积分测评,有100分则可。
2. 在宝安西部国际海岸人才交流中心申请,签委托协议,服务费1000元,需入户到人才交流中心集体户的另交500元。
把需要的材料检查清楚,弄清楚需要办理什么材料及办理地点。
3. 坐地铁到深大站,到高新园人才中心办理学历验证。
(50元等20个工作日,可以加钱办加急)4. 在深圳市福田区八卦中南人才市场2楼鹏元征信办理个人信用报告,100元/次,如果有不良记录就要扣分,时间一周,但取报告是在车公庙附近。
5. 在3A医院(有些医院达不到标准,如坪山和大鹏人民医院)进行体检,300元左右,2-3天。
6. 本人的专业技术证书少了申请时的申请表,补办了一张,跑了老单元、教育局和区人力资源局。
7. 本人离异生有1小孩(不用随迁),需要离婚证书、判决书或协议书,还要孩子的准生证(回老家办理计划生育书用),搞不清有无准生证跑了西乡街道计划服务中心。
8. 带户口本、身份证、结婚有孩子的带相关材料回老家户籍所在社区办理‘拟引进人员计划生育情况调查表’。
9. 到老家街道办办理‘深圳市人才引进审查表’。
10. 带档案联系函(委托中心出)到老家档案所在地方办理档案调出手续。
(这3项资料带齐一天可办完)11. 到深圳你居住所在地(在流动人口登记的地点)社区计划生育服务点办理计划生育情况登记,顺便在治安管理处登记你的深圳暂住地点。
12. 到你的入户拟迁入地街道办计划生育服务处办理深圳计划生育证明。
13. 所有材料都准备完后,回委托中心提供材料,在网络上申请入户(等1.5个月)14. 回委托中心取证件原件和准迁证,(有些准迁证在中西部:福华路纺织大厦拿), 入户交流中心的需拿上集体户户口本的首页。
15. 带准迁证和相关材料到迁入地的公安分局户籍科咨询入户的手续(必须的),咨询准备迁户的材料,无房产的要办无房产证明,入户交流中心的需要工作单位的不入户单位集体户证明,我是失业的交离职报告。
2013年新鲜出炉申报方式:个人申报个人情况:男,户口在老家,档案在老家人才市场,已有转正定级材料,未婚,落福田区亲友户代理机构:深圳市人才交流中心西岸分部历时:2013.6.1签协议,成功落户一、整体流程及本人办理情况1.整体流程大的流程主要为,1网上填资料测评(够分)→2找代理机构签协议(等公示,通过)→3打印材料清单(按要求准备材料)→4(时限内)交材料→5取调令→6办准迁→7报到→8落户(黑字在相应的代理机构办理-人才交流服务中心xx分部,红字在公安机关办理)2.本人办理情况画外音:本人12年9月15日来深,在13年初,听说入户可以办理“调干”的(之前听说有积分入户)。
而后和本人之前在国企听同事说本科毕业就是干部身份联系起来,所以坚定了自己申请入户的决心。
一日,小弟闲来无事,在qq群中闲搜,看到了强大的组织群,便更有信心,话说此时已是13年2月初…这时小弟的档案在自己手中,户口在老家,观看群中聊天情况以及共享资料,恰逢家父来深看望,遂将本人档案托付家父带回老家人才托管(以上提及调干的前提条件—档案和户口在同一地级市)。
接下来的事情可以说是曲曲折折,时逢3月初,观看群中共享得出结论,可以提前做学历验证(此时人力资源和社会保障局网站升级(以为升级后就要出13年政策),所以没有测评,又恰巧工作很忙,所以一直到4月底才再关注网站)。
3月份做了学历验证,和学位验证,在高新分部办理(13年新政策可以不用做学历验证省98块人民币,要有个信息查询表费用2元网上可办),但学位验证是必须有的(广东省内院校70,省外140),可办加急。
正式办理等到5月15日新政策出,16日测评提交,人才可以更改一部分信息。
(步骤1)因为户口本,在爸妈处,所以等到户口本寄到,带户口本,身份证,社保卡,毕业证学位证(最好及验证材料)等与积分有关证件,6月1日签协议。
(步骤2)等公示,在网上查询,已预审待受理,凭身份证打印材料清单与商调函(材料清单中有一项是档案,商调函就是取档案用的,从老家人才走机要至深圳可在人才网上查询),按要求准备材料,7月2日体检,同时把人才审查表和调档函寄回老家,拜托老爸办理相关事宜,在网上做信用证明。
深圳积分入户申请流程
深圳积分入户是一项重要的政策,以改善城市社会结构、带动经济发展,吸引优秀人才到深圳就业。
深圳积分入户的申请流程总共包括三个步骤:
第一步,提出申请。
申请者必须在深圳市积分入户网上提出申请,并且上传相关资料,包括有效证件、学历证明、技能认证、工作证等。
第二步,填写资料。
申请者需要在网上填写个人资料,包括家庭信息、教育经历、工作经历、技能水平等,以便审核人员对入户申请者进行评估和积分给分。
第三步,提交审核。
审核人员依据申请者的积分标准和相关申请材料,对入户申请者进行审核。
审核通过后,会通知申请者,并打印出深圳积分入户申请证书。
通过以上三步可以完成深圳积分入户申请流程。
另外,深圳市积分管理部门还给予了申请者很多便利,比如免费提供申请指导、免费申请、住宿补助和职业培训等。
深圳积分入户的申请流程发展的非常快,大大方便了外来人才的申请。
因此,深圳积分入户是一个非常重要的政策,吸引了大量的外来人才,从而为深圳的发展注入了新的活力。
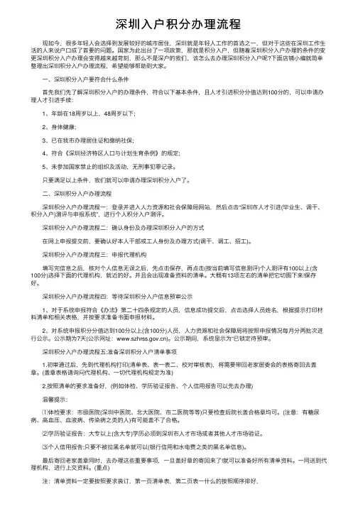
深圳⼊户积分办理流程现如今,很多年轻⼈会选择到发展较好的城市居住,深圳就是年轻⼈⼯作的⾸选之⼀,但对于这些在深圳⼯作⽣活的⼈来说户⼝成了⾸要的问题。
国家为此出台了⼀项政策,那就是积分⼊户,但随着深圳积分⼊户办理的条件的变更深圳积分⼊户办理会变得越来越苛刻,那么不是深户的我们,该怎么去办理深圳积分⼊户呢?下⾯店铺⼩编就简单整理出深圳积分⼊户办理流程,希望能够帮助到⼤家。
⼀、深圳积分⼊户要符合什么条件⾸先我们先了解深圳积分⼊户的办理条件,符合以下基本条件,且⼈才引进积分分值达到100分的,可以申请办理⼈才引进⼿续:1、年龄在18周岁以上,48周岁以下;2、⾝体健康;3、已在我市办理居住证和缴纳社保;4、符合《深圳经济特区⼈⼝与计划⽣育条例》的规定;5、未参加国家禁⽌的组织及活动,⽆刑事犯罪记录。
只要满⾜以上条件,我们就可以申请办理深圳积分⼊户了。
⼆、深圳积分⼊户办理流程深圳积分⼊户办理流程⼀:登录并进⼊⼈⼒资源和社会保障局⽹站,然后点击“深圳市⼈才引进(毕业⽣、调⼲、积分⼊户)测评与申报系统”,进⾏个⼈积分⼊户测评。
深圳积分⼊户办理流程⼆:确认⾝份及办理深圳积分⼊户的⽅式在⽹上申报提交前,要确认好本⼈⼲部或⼯⼈⾝份及办理⽅式(调⼲、调⼯、招⼯)。
深圳积分⼊户办理流程三:申报代理机构填写完信息之后,核对个⼈信息⽆误之后,先点击保存,再点击(按当前填写信息测评)个⼈测评有100以上(含100分)选择下⾯的代理机构,就近的好。
并且会出现准备资料的清单。
⼤概有13项左右的清单把它切图下来!保存好。
深圳积分⼊户办理流程四:等待深圳积分⼊户信息预审公⽰1、对于系统申报符合《办法》第⼆⼗四条规定的⼈员,信息成功提交后,点击选择⼈员姓名,根据提⽰打印材料清单和相关表格,并按要求准备书⾯申报材料。
2、对系统申报积分分值达到100分以上(含100分)⼈员,⼈⼒资源和社会保障局将按照申报情况每⽉分两批次进⾏公⽰。
公⽰期为7天(公⽰⽹址:)。
深圳纯积分入户办理流程与步骤《深圳纯积分入户办理流程与步骤》一、基本动作要领1. 前期准备- 首先呢,你得确认自己是不是符合纯积分入户的条件。
这个条件啊就是你得在深圳有合法稳定居所和合法稳定职业,参加社保要满一定年限等。
我之前就差点搞错这个社保年限的问题,所以一定要仔细看官方的要求哦。
- 准备好各种材料。
需要用到你的身份证,这是最基本的啦,就像你去任何地方办事,没身份证可不行,那可是你的身份标识呀。
然后就是你的户口本,这是证明你的户籍来源的。
还有房产证或者租赁凭证,这是证明你在深圳居住情况的重要文件呢。
如果是租房的,那租赁凭证一定要在有效期内哦。
我有个朋友就因为租赁凭证过期了,又得重新去办,花了不少时间,所以这一点要超级注意。
2. 网上申报- 接着呢,你得上深圳市公安局门户网站。
这就像进入一个超级大的办事大厅的大门一样。
找到纯积分入户申报入口,进去之后按照系统提示填写信息。
这里面内容可多啦,像你的基本个人信息,包括姓名啊、性别啊、出生日期那些,都要准确无误地填写,一个小错误都可能导致后面的麻烦。
我自己在填的时候就因为不小心填错了出生日期,后来审核的时候被打回来重新弄,真的很麻烦。
填完之后,把你准备好的相关材料扫描件按照系统要求上传。
一定要检查清楚文件是不是方向正确、内容清晰哦,就像作文要检查错别字一样重要。
3. 受理和审核- 提交申报信息和材料以后,就等受理了。
这个时候就像把菜放进了锅里,等着煮熟呢。
受理部门会对你提交的内容进行审核。
这个过程可能需要些时间,你就耐心等着,不过你可以时不时去看看审核进度,就像等快递一样,心里有个底。
审核过程中如果发现你的材料有问题,会通知你补充或者修正材料。
我上次就有个材料提供不够完整,让我重新补充了一份相关的证明文件,所以材料准备一定要充分。
4. 公示- 要是审核通过了呢,就进入公示环节了。
就像学生考试成绩要公布一样,你的入户申请也得给大家看看有没有问题。
公示时间通常是固定的,在这个期间要是大家对你的申请没意见,那就顺利进入下一步啦。
深圳积分入户办理流程
一、了解政策
首先,申请人需要了解深圳积分入户的具体政策和要求。
深圳市政府
会定期发布关于积分入户的政策文件,包括入户条件、申请材料和办理流
程等。
申请人可以通过官方网站、政府通知或其他渠道获取相关政策信息。
二、准备材料
三、申报积分
申请人需要在规定的时间内将申请材料提交到深圳市公安局积分入户
办公室。
申请人需要填写申请表格,并提交相关证明材料。
同时,申请人
还需要进行积分评估,根据政策规定的积分计算方法来申报自己的积分。
四、积分计算与评定
申请人的积分会根据政策规定的评分标准进行计算与评定。
积分的计
算方法通常包括工作年限、学历、年龄、收入、社保缴纳情况等方面的考核。
政策规定了不同指标对应的积分权重以及最低积分要求。
五、等待结果
六、领取户口
如果申请人符合深圳市政府规定的积分入户条件,通过审核后,他们
将获得深圳市户口。
申请人会收到通知,告知他们是否获得了户口,并需
要到户籍所在地的派出所领取居民户口簿。
七、办理相关手续
获取户口后,申请人还需要办理一些相关的手续。
这些手续主要包括迁移证明、社保转移等。
申请人需要按照相关要求前往公安局、社保局等机关办理相关手续。
总结来说,深圳积分入户的办理流程包括了解政策、准备材料、申报积分、积分计算与评定、等待结果、领取户口以及办理相关手续。
申请人需要仔细了解政策要求,并按照要求准备好材料,申请过程需要一定的时间和耐心。
一、积分入深户办理流程是怎样的1、企业填写《委托人事服务申请表》并签订《人事服务协议》,附营业执照(验原件,收复印件加盖公章);个人申办无需此条。
积分入深户办理流程是怎样的2、拟引进的相关人员需认真如实填写《人才引进信息登记表》,可传真或发邮件到我处;3、我处录入数据,3个工作日后领取《人才引进(录用)呈报表》、《商调(录用)人员审查表(一)》、《商调(录用)人员审查表(二)》、《计划生育调查表》、《商调函》及缴纳费用;4、回原档案所在单位按要求出具鉴定、签字、盖章和转递档案;按人才引进材料清单准备全部材料,然后交到我处;5、上报人事局审档、报批;约15个工作日出结果,领取调令;按《人才引进办理迁户》办理迁户、报到、落户等手续。
二、深圳新生儿入户办理条件婴儿出生后尚未取得合法身份,想要为自家宝宝上户口,需要符合以下两个条件[(一)、(二)]的任意一个,可向深圳市公安机关申报出生登记:(一)出生时父母双方或一方是深圳市户籍居民,可在深圳市父(母)户籍所在地派出所申报出生登记。
解读:(3选一)1、宝宝的爸爸和妈妈都是深圳市户籍居民,可选择到其中一方户籍所在地派出所办理入户登记;2、宝宝的爸爸是深圳户籍居民,妈妈不是深圳户籍居民,须到爸爸户籍所在地派出所办理入户登记;3、宝宝的妈妈是深圳户籍居民,爸爸不是深圳户籍居民,须到妈妈户籍所在地派出所办理入户登记。
(二)出生时父母是双军人,且双方或一方是深圳市驻军部队现役军人,可在深圳市父(母)驻军所在地派出所申报出生登记。
三、深圳新生儿入户申请材料申请出生登记,应当提交以下材料:(一)《婴儿出生登记申报表》;(二)申请人《出生医学证明》(在宝宝出生的医院开证明);(三)申请人父母婚姻法律文书;(四)申请人父母户口簿、身份证;(五)拟登记地街道人口计生工作机构出具的用于出生登记的《计划生育证明》;(六)申请人满三周岁的,提交一张近期二寸免冠照片。
双(多)胞胎申报的,提交小孩近期二寸免冠合照。
深圳积分入户的流程深圳xx积分入户法,下面我们就来看看相关的深圳积分入户法消息吧!深圳积分入户的办理流程(一)、代理申请拟积分入户员工登录深圳市人力资源和社会保障局官方的网站,进入“网上申报”的“积分入户个人条件测评”,输入身份证、姓名和个人社保电脑号,进入人员信息填报页面,如实填报个人及家庭成员信息,填写完毕后,点提交;选择符合的政策条款和代理机构名称,输出打印《积分汇总表》和《积分入户人员个人信息申请表》后到代理机构申请代理。
个人信息填报后,需经代理机构审核后申报。
如果拟积分入户人员网上个人填报信息有困难,可到代理机构现场协助办理。
(二)信息申报代理机构对个人填报的信息进行校核后提交给政府人力资源管理部门。
信息申报成功后,代理机构打印二份《积分入户人员个人信息校核表》,由申请积分入户人员校核,确认无误后签名自己保留一份,代理机构留存一份。
注:1、如果当前婚姻状况是离异或夫妻双方曾经有过婚史的,必须填写完整婚姻历史信息和各个婚姻阶段的子女信息(含夫妻双方)。
2、申报信息经代理机构点击“提交”后,信息申报工作方完成。
(三)信息预审和公示市人力资源和社会保障局根据外来务工人员积分入户申报情况和本年度招收技术工人计划指标执行情况,分二批确定全市统一的入户分值,达到积分入户分值人员向社会公示。
(四)下达计划指标经公示无异议的人员,市人力资源和社会保障局下达计划指标。
(五)提交书面材料拟积分入户人员应当在材料受理时间内将材料及各种证件原件及复印件送交个人申报代理机构办事窗口,由代理机构将书面申报材料提交政府人力资源管理部门业务受理窗口。
(六)受理、审批政府人力资源管理部门窗口工作人员对申报的材料进行审核,对于材料齐全、形式符合规定的,受理申请材料;对于申请材料不齐全或者不符合规定形式且无法当场补正的,退回申报材料,并注明需要补正的全部内容。
对于因个人信用存在不良记录等原因扣分后仍达到入户分值的,受理申报材料,扣分后达不到入户分值的,不予受理申报材料。
2013-2014深圳积分入户办理过程(全面有经验有教训)一、测评本人的情况是已经结婚,有一个小孩,户口在重庆北碚北温泉街道办。
集体户口由于学历原因,分数已经够分,2013年10月在网上进行测评,并在人力资源和社会保障网站上提交了资料,测评分值138,因最终智能落户在公司集体户,故申请公司申报办理。
公司申报加10分,分值为148,并可以节省给到代理机构的1000RBM.二、提交办理2013年10月16日,向公司提出办理申请,并在人力资源和社会保障网站上提交了资料,公司即在网上申报。
申报后即可以生成提交的材料清单。
(本人因想等预审通过后再准备材料,此处看来是浪费了时间,在预审通过前最应该验学历及学位,因这个有时会花1个月,郁闷)材料清单如下:三、材料准备所有10月份提交的入户申请公示时间为2013年11月5日至2013年11月11日,11月14日通过预审,公司文员即打印材料清单及申报系统自动生成的表格给到我,然后即开始各材料准备工作。
步骤如下:1.上面清单第一项系统自动打印的,就是个封面,第2.3.13项直接签名就OK。
2.学历证书,户口本,身份证结婚证直接复印就OK,半天时间就搞定了。
3.人才征信查询我是直接在网上完成的,从付款到完成3天时间。
不用打印4.体检我是在南山医院检查的,先电话咨询好了,11月27号请假一天去检查全程大概花了半个多小时。
过程如下:我去的比较早,在医院上班前,自助打印体检表格,然后排队交体检费用263.9元,只能付现金哦,然后逐项体检。
就是一般性检查+抽血检肝功吧。
余下的项目就是稍微费事点的了,就是要跑路要费钱。
5.验证毕业证和学位证,我是在深圳市人才交流服务中心有限公司高新区分部办理的验证,(科技园)可以代办,我是让老婆去办的,因老婆就在科技园上班,11月18日拿上我的身份证,毕业证和学位证,费用大概300RMB.(这个验证花了1个月的时间,可以在提交申请时就做这项)1个月后凭收据拿到验证证明。
2013年深圳积分入户全过程(详细)首先,简单介绍一下个人情况,研究生学历,未婚,毕业五年,购有房产,户口其实早就可以自行调入深户,但一直没有办理。
2013年准备通过积分入户的方式进行深户办理。
一、测评由于本人学历原因,分数已经够分,在网上进行申请办理,在人力资源和社会保障网站上提交了资料,也选择了申报机构,但这还不够,必须要选择代理机构,签订代理协议。
二、委托办理2013年4月16日,委托深圳人才交流服务中心(宝安中心区分部)进行办理,签订代理协议,因本人有房产,去房贷所在银行——中国银行(房产证复印件盖章),同时提交以下材料:1、积分入户测评表2、积分入户信息采集表3、身份证(复印件,验原件)4、户口簿及首页(复印件,户口簿首页和本人页印在一起,验原件),5、深圳市居住证(复印件,验原件)6、劳动保障卡(复印件,验原件)7、最高学历证书(复印件,验原件)以及1000元服务费用,之后便自行在人力资源和社会保障网站上查询到状态为“初审通过”,便可以去打印材料清单。
三、准备材料按照2013年积分入户测评和审查表的要求提交个人相关资料。
序号材料名称适用范围1 材料清单(收原件)所有人2 《深圳市在职人才引进呈报表》表一(收原件)所有人3 《深圳市在职人才引进呈报表》表二分值明细(收原件)按积分核准制申报的人员4 《深圳市在职人才引进审查表》(收原件)所有人5 学历证书(验原件,收复印件)高中及以上学历的人员6 广东省教育厅出具的《学历证书鉴定证明》(验原件,收复印件)中专学历以上的7 学籍档案所有人8 《境外高等教育文凭验证书》(验原件,收复印件)境外学历的9 全国高等学校学生信息咨询与就业指导中心出具的《中国高等教育学历认证报告》或《教育部学历证书电子注册备案表》(交复印件,呈报单位经办人上网核实后签名并注明日期)大专及以上学历的10 学位证书和深圳市人才交流中心人才征信部出具的学位验证证明(验原件,收复印件)呈报单位经办人上网核实后签名并注明日期)学士及以上学位的11 专业技术资格证书(验原件,收复印件);根据情况还须提供如下材料:(1)全国统考取得专业技术资格人员,须提供含发证审批部门意见的考试合格人员发证登记表。
(验原件,不收复印件)(2)持有广东省专业技术资格证书人员,须提供含资格审批部门意见的档案材料(专业技术资格评审表、专业技术资格呈报表或专业技术资格认定通知等)。
(验原件,不收复印件)(3)持有广东省外非全国统考取得的初级以上(含初级)专业技术资格证书须提供我市人力资源部门出具的专业技术资格审核证明。
(验原件,收复印件)申报专业技术资格的人员12 职业资格证书(不验原件,收复印件)复印照片页和等级页申报职业资格人员13 专项能力证书(不验原件,收复印件)复印照片页和等级页申报专项能力的人员14 全国统考专业技术人员职业(执业)资格证书(验原件,收复印件,复印照片页和等级页),专业资格考试报名登记表(验原件,不收复印件)申报全国统考职业(执业)资格的人员15 技能竞赛文件及相关获奖荣誉证书(验原件,收复印件)申报技能竞赛的人员16 国家部委及以上单位、广东省委、省政府或深圳市委市政府表彰、嘉奖或授予荣誉称号的荣誉证书(验原件,收复印件)申报表彰荣誉的人员17 本市税务机关(国税、地税)出具的近三年纳税证明(验原件,收复印件)申报投资纳税的人员18 企业营业执照副本、注册登记信息查询单、本市税务机关出具的近三年纳税证明(验原件,收复印件)申报除个人所得税外的其它形式纳税人员19 捐献造血干细胞荣誉证书(验原件,收复印件)申报献造血干细胞的人员20 深圳市人才引进入户人员义工服务积分证明(收原件)申报义工服务的人员21 广东省接受社会捐赠专用收据(收原件)申报慈善捐款的人员21 在专利有效期内的国家专利证书(验原件,收证书首页及本人信息页复印件)申报发明创造的人员22 深圳市房地产权利证书(不验原件,收复印件) 申报在深拥有合法产权住房的人员23 本人户口簿及身份证(不验原件,收复印件)户口簿复印首页和相关人员页所有人24 配偶户口簿及身份证(不验原件,收复印件)户口簿复印首页和相关人员页申报配偶为深户的人员25 随迁子女户口簿(验原件,收复印件)户口簿复印首页和相关人员页申报随迁子女的人员26 随迁子女在校学生证明书(收原件)申报的随迁子女年龄在16—20周岁且仍在中学就读的26 随迁子女出生医学证明(验原件,收复印件)申报异地随迁的人员27 结婚证(不验原件,收复印件)复印照片页和姓名页已婚人员28 离婚证和离婚协议书、离婚判决书或离婚调解书(不验原件,收复印件)离婚证复印照片页和姓名页本人离婚、再婚或配偶再婚的人员29 深圳市计划生育证明(收原件)本人或配偶已孕或已生育的30 深圳市人才引进体检表(2013年6月14日前体检人员交原件;2013年6月15日后体检信息将实现系统比对,无需提供)所有人31 人事档案(审验后退)申报调干或调工的人员32 深圳市人才引进信息校核表(不验原件,收复印件)所有人33 其他资格证明材料(验原件,收复印件)按直接办理类条件申报的人员34个人信用报告*红色字体适用于本人情况*需寄回老家的有两种表格:4 《深圳市在职人才引进审查表》(收原件)29 拟引进人员计划生育情况调查表(收原件)以及本人身份证+户口本*委托家人办理的话一般都要用到委托书,本人家人在办理拟引进人员计划生育情况调查表时,比较郁闷,因街道办必须要民政局的相关证明,而民政局查询婚姻信息,必须要委托书(一定要公证过的),因此本人在这个事情上纠结了多次以上资料准备齐全之后就可以去代理机构交资料,所有资料如果没问题的话,当场工作人员会给一张单,确认你已递交所需资料然后就等审批,时间一般在一个月以内都会有消息,也可以去人办资源与社会保障网站查询。
网上显示审批通过后会以短信或电话的方式通知拿调令(本人是自己在网上查询的,没有收到短信或电话)四、领取调令8月底,本人委托男朋友去办理的,将之前材料清单中的原件退回,包括:1、学籍档案(档案本人考虑后还是寄回老家,如果是调干肯定就放在深圳了)2、户口本3、中国高等教育学历认证报告4、验证证明5、积分入户人员落户办理指南6、积分入户通知7、深圳市入户指标卡五、办理准迁证9月3日,本人依据《办理指南》的要求,在宝安公安分局办理《户口准予迁入证明》因为本人想将户口落在自己房产所在派出所所以去宝安海关大楼15楼,打印产权信息查询单之后去想要落户的派出所,打印地址信息查询条加上《积分入户通知》等在预约好的当天,提供以下需资料:1、指标卡和入户通知2、户口本3、身份证原件复印件4、无房产证明原件(复印件)到了宝安公安局(不是入户派出所)需要先审核资料说明办事员验完以上资料之后打印准迁证一式三联第一联收回第二联拿回家办户口迁移证第三联入户同时办事员会给你一个密封的黄色牛皮袋(是给你入户派出所用的)请勿拆开六、办理户口迁移证把户口本、身份证、准迁证第二联、第三联共同寄回家办户口迁移证(老家会留下准迁证第二联,第三联同户口迁移证一起返回)七、办理入户收到老家寄回的户口迁移证,去派出所办理入户提交以下资料:1、深圳二代身份证数码回执(之前说要白底一寸照片两张,但最后还是没要)2、办新身份证费20块3、准迁证第三联4、户口迁移证5、身份证6、办理准迁证明公安分局封的那个牛皮袋7、你的身高与血型8、现住址当场就拿到户口簿(因本人是户主)如果你需要办理护照或是港澳通行证等到身份证出来后一起拿去办理即可现在就等20天后去取身份证就办理完毕When you are old and grey and full of sleep, And nodding by the fire, take down this book,And slowly read, and dream of the soft lookYour eyes had once, and of their shadows deep;How many loved your moments of glad grace,And loved your beauty with love false or true,But one man loved the pilgrim soul in you,And loved the sorrows of your changing face;And bending down beside the glowing bars,Murmur, a little sadly, how love fledAnd paced upon the mountains overheadAnd hid his face amid a crowd of stars.The furthest distance in the worldIs not between life and deathBut when I stand in front of youYet you don't know thatI love you.The furthest distance in the worldIs not when I stand in front of youYet you can't see my loveBut when undoubtedly knowing the love from both Yet cannot be together.The furthest distance in the worldIs not being apart while being in loveBut when I plainly cannot resist the yearningYet pretending you have never been in my heart. The furthest distance in the worldIs not struggling against the tidesBut using one's indifferent heartTo dig an uncrossable riverFor the one who loves you.When you are old and grey and full of sleep,And nodding by the fire, take down this book,And slowly read, and dream of the soft lookYour eyes had once, and of their shadows deep; How many loved your moments of glad grace, And loved your beauty with love false or true,But one man loved the pilgrim soul in you,And loved the sorrows of your changing face; And bending down beside the glowing bars, Murmur, a little sadly, how love fledAnd paced upon the mountains overheadAnd hid his face amid a crowd of stars.The furthest distance in the worldIs not between life and deathBut when I stand in front of youYet you don't know thatI love you.The furthest distance in the worldIs not when I stand in front of youYet you can't see my loveBut when undoubtedly knowing the love from bothYet cannot be together.The furthest distance in the worldIs not being apart while being in loveBut when I plainly cannot resist the yearningYet pretending you have never been in my heart. The furthest distance in the worldIs not struggling against the tidesBut using one's indifferent heartTo dig an uncrossable riverFor the one who loves you.。