试验仪器设备校验规程
- 格式:doc
- 大小:655.50 KB
- 文档页数:111
各种试验仪器设备校验方法与规程1. 引言试验仪器设备校验是确保试验结果准确可靠的重要过程。
通过校验试验仪器设备,可以保证其能够在正常情况下进行准确的实验,并满足相应的规范和标准要求。
本文将介绍各种试验仪器设备的校验方法与规程,帮助用户正确进行校验工作。
2. 试验仪器设备校验的目的试验仪器设备校验的主要目的是确保试验结果的准确性和可靠性。
通过校验,可以验证试验仪器设备的工作状态是否正常,各项参数是否符合规范要求。
只有在合理校验的基础上,才能保证试验结果的正确性,并为后续的实验提供可靠的依据。
3. 校验方法与规程3.1 温度传感器校验温度传感器是试验中常用的一种传感器设备,主要用于测量试验过程中的温度变化。
温度传感器校验的方法如下:•确认校准器具的环境温度,并与试验室温度接近;•将温度传感器与校准器具连接,确保连接良好;•对校准器具设置不同的温度值,记录温度传感器输出的数值;•与标准温度计对比,计算误差百分比,并判断是否符合规范要求;•如有偏差,可调整校准器具或进行传感器校准。
3.2 电子天平校验电子天平是一种常用的物质质量测量仪器,广泛应用于实验室和工业生产中。
电子天平校验的方法如下:•在校准前,确保天平处于稳定的工作环境下,无外界干扰;•校准天平零点,确保天平显示值为零;•使用标准质量块,进行初始校准,记录标称质量与实际质量之间的误差;•对天平进行多次重复称量,计算平均误差和标准偏差,判断是否符合规范要求;•如有偏差,可进行零点校准或线性调节。
3.3 光谱仪校验光谱仪是一种精密的光学仪器,主要用于测量材料的光谱特性。
光谱仪校验的方法如下:•确保光谱仪处于稳定的工作环境下,以避免外界干扰;•使用标准光源进行初始校准,确保仪器的零点和灵敏度符合要求;•对光谱仪进行多次重复测量,计算平均值和标准偏差;•确认测量结果与标准值的偏差是否在允许范围内;•如有需要,可进行灵敏度校准或采取校正措施。
3.4 压力传感器校验压力传感器是一种用于测量气体或液体压力变化的重要设备。
计量检验仪器设备检定、校准管理规程一、目的为了对计量检验仪器设备的校准、检定进行管理,确保所有计量检验仪器设备正常、稳定的工作,以保证检测数据准确、有效,制定本管理规程。
二、适用范围本规程适用于计量检验仪器设备的检定、校准管理。
三、职责QC检验人员:确保校准检查工作能够及时执行,使用前检查仪器是否在校准有效期内,进行仪器的开机校准工作。
设备管理部:负责计量仪器设备的统计、编号、标志管理。
负责计量检验仪器设备的送检工作和有关计量设备档案的管理。
设备管理部部长:监督本规程的实施。
QC主管:负责本规程的审核并监督本规程的实施。
质量管理部部长:负责本规程的批准执行。
四、内容1.检验仪器设备的检定、校准管理1.1检验仪器设备的检定、校准分为外部检定校验和内部校准。
外部检定校验由具有计量检定资质的单位执行;内部校准主要针对必须进行开机校准才能运行的仪器的校准,该校准由QC检验员进行。
2.外部检定、校准的管理2.1计量检验仪器设备必须按照国家和公司统一要求进行计量检定及校准。
2.2质量管理部QC检验员每年年底对下年度需要购进并校准的玻璃器具(容量瓶、移液管等)提出计划,报设备管理部计量管理员备案。
2.3质量管理部确定需要进行检定校验的计量检验仪器设备目录、检定方式(见附表),且每年一次进行跟踪和修改。
2.4设备管理部计量管理员负责编制检验用仪器设备的年度计量检测计划表,按计划定期组织进行检定或校准。
在距检定日期一个月或半个月以前,由计量管理员统安排检定及校准,相关记录及校准部门出具的鉴定证书或校验证书由计量管理员统一保管。
2.5检验仪器设备的标识2.5.1经检定、校准合格的检验仪器设备,正常使用期间,均使用绿色的“合格”标识。
且标识完好。
2.5.2标识粘贴在仪器设备的明显位置以表明其状态,标识上有仪器设备的检定编号及有效期。
2.6计量检验仪器设备的使用2.6.1计量检验仪器设备投入使用前,必须经过检定或校准。
试验室仪器设备使用管理检定校验制度一、概述试验室仪器设备是评估产品性能和品质的重要工具,对于确保试验数据的准确性和可靠性具有重要意义。
因此,为了合理利用和管理试验室的仪器设备,制定并实施一套科学、规范的使用、管理、检定、校验制度是非常必要的。
二、使用制度1.试验室仪器设备的使用应严格按照仪器设备的操作规程进行,使用人员应熟悉操作规程并合理使用仪器设备,以避免不当操作导致的设备损坏或试验结果不准确。
2.试验室仪器设备的使用需提前预约,并在使用前进行设备的检查和准备工作,确保设备处于正常工作状态。
3.使用过程中,试验人员应按照规定的试验方法进行操作,对于试验过程中发生的问题及时向主管单位或设备负责人汇报。
4.使用完毕后,试验人员应及时清理和整理试验现场,对设备进行保养和维护,并填写相应的使用记录。
三、管理制度1.设备登记:试验室应建立设备登记簿,对所有设备进行统一编号,并记录设备的名称、型号、生产厂家、购置日期、购置费用、使用地点等相关信息。
2.设备档案:试验室应建立设备档案,包括设备的技术参数、操作规程、维修记录、校准记录等信息,并定期更新档案。
3.设备保养与维护:试验室应制定设备保养和维护计划,每个设备应定期进行检查、清洁、校准、维修和保养,确保设备的正常运行和延长使用寿命。
4.设备借用和归还:试验室应建立设备借用和归还制度,对设备的使用情况进行登记,包括借用人、借用时间、借用用途等信息,确保设备的合理使用和安全归还。
5.设备更新和淘汰:试验室应根据设备的使用寿命和技术更新的需要,制定设备更新和淘汰计划,并定期进行评估和检查,及时更新和淘汰老化设备。
四、检定与校验制度1.设备检定:试验室应委托有资质的检定机构对设备进行定期检定,确保设备的准确可靠,检定周期应根据设备的类型和使用情况来确定。
2.校准记录:试验室应建立设备校准记录,对设备进行校准,并记录校准结果和日期,校准记录应保存至少两年。
3.校准标准:试验室应确保所采用的校准标准是符合国家和行业规定的,且符合设备的实际要求,校准标准应经过检定机构认可。
化验室试验仪器设备检定规程为确保化验室试验仪器设备的准确性和可靠性,保证实验数据的可靠性和科学性,制定试验仪器设备检定规程。
二、范围该规程适用于化验室内所有试验仪器设备的检定。
三、检定内容1. 根据各试验仪器设备的使用说明书,确定其检定周期和方法。
2. 进行仪器设备的外观检查,确认是否存在损坏或磨损现象。
3. 进行仪器设备的功能测试,包括各项功能是否正常,传感器是否灵敏等。
4. 对仪器设备的测量准确度进行检定,根据标准样品进行比对测试。
5. 检验仪器设备的环境适应性,包括温湿度、压力等环境因素对仪器设备的影响。
四、检定人员1. 由化验室主管或专门负责检定的人员进行试验仪器设备的检定。
2. 检定人员应具备相关的仪器设备检定培训资质,并熟悉各类仪器设备的操作和检定方法。
五、记录1. 对每台试验仪器设备的检定结果进行记录,包括外观检查、功能测试、准确度检定等具体数据。
2. 建立试验仪器设备检定档案,包括检定日期、检定人员、检定结果等信息。
六、处理1. 对于检定结果未合格的试验仪器设备,应立即停止使用,并进行维修或更换。
2. 对于检定结果合格的试验仪器设备,应在检定档案中标明合格,并按照规定周期进行下次检定。
七、质量保证1. 对试验仪器设备的检定结果负责,确保检定数据的准确性和可靠性。
2. 试验仪器设备检定过程中,严格执行操作规程,遵守相关安全操作规定,确保人员和仪器设备的安全。
八、附则本规程自颁布之日起执行。
如有需要修改,须按程序进行审批并重新颁布。
由于化验室试验仪器设备的准确性和可靠性对实验数据的可靠性和科学性至关重要,因此试验仪器设备的检定工作显得尤为重要。
为了确保试验仪器设备检定工作的有效开展,化验室需建立完善的检定规程并严格执行。
针对各类试验仪器设备,需要根据其具体特点和使用要求进行相应的检定内容和周期的确定。
对于常见的分析仪器、测量仪器以及实验设备等,需要制定相应的检定标准和方法。
在实际操作时,需要严格按照标准操作规程进行,确保检定结果的准确性和可靠性。
检测仪器校准规程文件审批表日志检测仪器校准规范1、目的:为了确定专用检验、测量和试验设备测量系统所测试的量值,是否偏离正常状态、确保测量数据的准确性,保证产品质量,特制定本规范。
2、适用范围:本规范适用于公司内部所有测量设备自校准使用,并开展自行校准的专用检验、测量设备周期校准、日常校准和不定期的校对,具体有:光时域反射仪、CD300、光纤几何尺寸测试仪、光纤综合参数测试仪、游标卡尺等检测设备。
3、专用检验、测量和试验设备的校准3.1专用检验、测量和试验设备操作人员必须认真学习掌握设备的工作原理和操作方法等。
3.2专用检验、测量和试验设备的校准质检部指派专人进行操作。
3.3校准后将校准记录记录在校准表上,该纪录由质检部保管,保管期为1年。
3.4当校准结果出现异常时,应及时向质检部长汇报,并把该校准设备进行隔离并标识其检验状态。
4、专用检验、测量和试验设备的周期校准校准规程4.1OTDR校准规程4.1.1适用范围适用于新购、使用中和修理后的OTDR的校准。
4.1.4校准方法4.1.4.1打开OTDR主机,预热30分钟后进行;4.1.4.22根据《光时域反射仪操作指导书》规定进行操作,测量标准光纤的1310nm、1550nm衰减值,并确认标准光纤需设定量程、脉冲等测量参数;4.1.4.3将实测值与标准光纤的标准值及该设备的修正值进行比较其测试误差是否在其精度范围内。
4.1.5校准时间4.1.5.1连续上班,OTDR连续开机时,由每白班检验员于早10:30前进行OTDR校准测试并及时填写OTDR日校准表;4.1.5.2OTDR不连续开机时,由开机检验员在开机后半小时进行OTDR的校准测试并及时填写OTDR日校准表。
4.1.5.3OTDR除每天校准外,应在每年3月份进行一次全面比对校准测试外,还应定期进行运行检查,以判断测量设备能否用于规定的测量活动,并保存自校记录。
4.1.5.4运行检查规定每季度末进行一次设备运行检查,用本年度比对标准光纤进行设备测试,通过对比标准标准光纤,确定被检设备结论,当一旦发现设备功能失效时,可追溯至已检产品。
试验室仪器设备自校规程1. 引言试验室仪器设备是保障试验工作准确可靠的关键因素之一。
为了确保仪器设备准确度和可重复性,试验室要建立和执行自校规程。
本文档将介绍试验室仪器设备的自校原则、步骤和注意事项。
2. 自校原则试验室仪器设备的自校应符合以下原则:•准确性:自校结果需要与标准值或其他已知准确值相一致。
•可重复性:自校结果应该在一系列重复试验中保持一致。
•及时性:仪器设备的自校应定期进行,以确保在试验前仪器设备达到准确状态。
3. 自校步骤试验室仪器设备的自校步骤如下:3.1. 准备工作在开始自校前,应做好以下准备工作:1.清洁仪器:确保仪器干净无尘,不影响自校结果。
2.检查校准物:确保校准物的准确性和完整性。
3.关闭其他影响因素:关闭可能影响自校结果的其他设备或环境因素。
3.2. 校准标准点的确定校准标准点的确定是自校的关键步骤之一。
应根据仪器设备的特性和使用需求,选择合适的标准点进行校准。
标准点可以是已知准确值的物质、已校准好的仪器设备等。
3.3. 自校操作在自校操作中,应按照以下步骤进行:1.设置仪器:根据需要设置仪器设备的参数和选项。
2.准备校准物:根据校准标准点,准备好校准物。
3.进行校准:按照仪器设备的操作说明,进行校准操作。
4.记录结果:记录校准前后的读数和差异。
5.分析结果:分析校准结果,确定仪器的准确度和可重复性是否满足要求。
3.4. 结果判定和处理根据分析结果,判断仪器的自校状态。
如果自校结果与标准值相一致且满足准确性和可重复性的要求,则仪器设备通过自校。
如果自校结果不满足要求,则需要进行调整或维修,直到达到要求。
4. 注意事项在进行试验室仪器设备的自校时,需要注意以下事项:1.操作规范:按照仪器设备的操作手册和校准方法进行自校操作,避免操作失误。
2.校准周期:根据仪器设备的特性和使用频率,确定合适的校准周期。
通常情况下,周期性自校应在半年至一年内进行一次,高精度仪器可以根据需要缩短校准周期。
1 目的为使电动抗折机的检定规范化,使其始终在预定状态下工作,以保证试验准确性,特制定本规程。
2 范围本规程适用于新购的、使用中以及修理后的水泥电动抗折试验机的检定。
3 引用标准下列标准所包含的条文,通过在本规程中引用而构成本规程的条文。
本规程发布时,所示版本均为有效。
使用本规程的各方应探讨使用下列标准最新版本的可能性。
JJG(建材)101-88 水泥电动抗折试验机检定规程JC/T 724-2005 水泥胶砂电动抗折试验机GB/T17671-1999 水泥胶砂强度检验方法(ISO法)4 主要内容4.1 检定条件及检定用标准器具. 检定应在无腐蚀性的气体,温度波动小于2℃恒温室内进行. 质量为1g的四等标准砝码. 分度值为1mm的钢直尺. 游标卡尺:量程200mm,分度值为0.02mm. 秒表:量程15min,分度值为0.1S. 最小分度值为0.02mm的塞尺4.2 技术要求及检定方法4.2.1 首次使用检定用目测法检定其铭牌(包括仪器名称、型号、出厂编号、出厂日期、制造厂等)、合格证、说明书及安装是否呈水平状态。
4.2.2 机杆调成平衡后,若外力使其失去平衡应能自动恢复平衡;加荷应平稳、均匀、无冲击颤动;电器控制安全可靠,试件折断时电机应立即停止转动,机杆抬起和下落时,游铊不产生位移。
通过手动、开机、停机法检定。
4.2.3 灵敏度≥1.0%灵敏度测试在空载时进行。
先卸掉下夹具,拆下联接电机的电线,把游铊放在零位,将杠杆调成平衡后,在距杠杆右端点约2mm处放1g砝码,用钢直尺测量指针下降的距离S1,可用长钢尺测量杠杆支点到放砝码处的距离S,灵敏度按下式计算:S1A=───×100%S式中:A ──灵敏度,%S1──端点2mm处1g载荷时杠杆下降的距离mmS ──杠杆支点到砝码之间的距离 mm取下砝码后,杠杆应能自动恢复平衡。
4.2.4 加荷圆柱与支撑圆柱直径: 新夹具为10±0.1mm,使用中夹具10+0.1-0.2;加荷圆柱与支撑圆柱有效长度:≥46mm;两支撑圆柱中心距新机:100±0.1mm,使用中抗折机为100±0.2mm。
试验室仪器设备自校规程1. 引言试验室仪器设备在工作中起着关键作用,为了保证试验结果的准确性和可靠性,必须对仪器设备进行定期的自我校准。
本文档旨在规范试验室仪器设备的自校准程序,确保仪器设备始终处于良好的工作状态。
2. 自校准程序2.1 校准周期每台试验室仪器设备都应当根据其使用频率和重要性确定校准周期。
常用的校准周期包括:•日常校准:每天进行一次•周期校准:每周进行一次•月度校准:每月进行一次•季度校准:每季度进行一次•年度校准:每年进行一次2.2 校准内容试验室仪器设备的校准内容应当包括以下几个方面:•仪器设备的检查:检查仪器设备外观是否完好,各个组件是否正常运行。
•仪器设备的校准:根据仪器设备的性能要求和使用规范,对各个参数进行校准,包括但不限于温度、湿度、压力、电流等。
•记录和报告:将校准结果记录在校准日志中,并生成校准报告,包括校准日期、仪器设备信息、校准人员、校准结果等。
2.3 校准工具和环境进行仪器设备校准时,需要准备适当的校准工具和环境,包括但不限于:•校准仪器:根据不同的仪器设备,选择适当的校准仪器进行校准,确保校准仪器具有合适的精度和准确性。
•校准标准:根据仪器设备的性能要求,选择合适的校准标准进行校准,例如温度计、湿度计、压力表等。
•校准环境:校准仪器设备应当在稳定的环境条件下进行,避免温度、湿度等变化对校准结果的影响。
3. 自校准操作步骤3.1 仪器设备检查1.对仪器设备的外观进行检查,确保没有损坏或污染。
2.检查各个组件的连接是否牢固,避免松动或脱落造成校准误差。
3.检查仪器设备的供电情况,确保电源正常运行。
3.2 校准仪器设备1.根据仪器设备的使用说明书,启动仪器设备,并进入校准模式。
2.根据校准标准值,使用校准仪器对仪器设备的各个参数进行校准。
3.在校准过程中,记录每次的校准结果,并与校准标准进行比较,确保校准误差在可接受范围内。
4.校准完成后,保存校准结果并退出校准模式。
吉黑高速公路北安至黑河段工程建设项目试验仪器自检自校规程北黑高速公路建设指挥部中心试验室制2010年4月28日目录一环刀校验方法 (1)二比重瓶校验方法 (3)三液塑限联合测定仪校验方法 (6)四相对密度仪校验方法 (8)五击实仪校验方法 (10)六灌砂法容重测定仪校验方法 (12)七称量盒(铝盒)校验方法 (15)八电热干燥箱校验方法 (17)九针片状规准仪校验方法 (19)十压碎指标测定仪校验方法 (22)十一石料压碎值测定仪校验方法 (24)十二水泥净浆搅拌机校验方法 (26)十三水泥稠度与凝结时间测定仪校验方法 (29)十四水泥胶砂搅拌机校验方法 (32)十五水泥抗压夹具校验方法 (35)十六雷氏夹校验方法 (37)十七水泥标准筛校验方法 (41)十八胶砂试验体成型振实台校验方法 (43)十九水泥沸煮箱校验方法 (46)二十水泥胶砂流动度测定仪校验方法 (48)二十一水泥标准养护箱校验方法 (50)二十二水泥试模校验方法 (52)二十三混凝土、砂浆搅拌机校验方法 (54)二十四混凝土坍落度筒及捣捧校验方法 (56)二十五混凝土及砂浆试模验校验方法 (58)二十六气压式含量测定仪校验方法 (60)二十七集料试验筛校验方法 (64)二十八密度筒校验方法 (71)二十九容量瓶校验方法 (73)三十取芯机校验方法 (76)三十一脱模器校验方法 (78)三十二马歇尔试模校验方法 (80)三十三抽提仪校验方法 (82)一环刀校验方法本方法适用于直径为58mm、62mm、64mm、70mm、79.8mm五种规格环刀的校验。
(一)概述环刀是按GB/T50123-1999、SL237-1999、JTJ051-93进行粘土密度测定的专用器具。
(二)技术要求2.1 外观检查无缺口、卷刃和明显变形。
2.2 剪切试样用环刀直径为64.0±0.4mm,高20±0.4mm。
2.3 压缩试样用环刀直径为79.8±0.5mm,高20±0.4mm。
实验室仪器设备使用管理检定校验制度
1、仪器设备由试验室统一管理,每台仪器均应有使用说明、操作规程和检验检定时间、记录及保管人,建立仪器设备台帐。
2、新购的仪器设备必须进行全面的检查,合格后方可使用正常使用各种仪器应定期检查。
仪器设备安装调试、标定记录应由专人负责记录。
在使用中自检情况和故障情况应由测试人员做好记录。
3、仪器设备、计量器具均须按照国家标准的有关规定实行定期检定,凡没有检定合格证或超过检定有效期的仪器设备、计量器具,一律不准使用。
4、检定周期有效期内的仪器设备,计量器具在使用过程中出现失准时,经调整或修理后,应重新进行标定。
5、检测人员必须自觉爱护仪器设备,经常保持仪器设备整洁、润滑、安全正确使用。
6、仪器设备、计量器具使用时要做到用前检查,用后清洁干净。
7、检测人员要遵守仪器的操作规程,要做到管好、用好、会保养、会使用、会检查、会排除一般性故障。
8、仪器设备专人管、专人用,非检测人员不得独立操作。
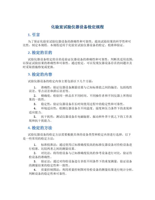
化验室试验仪器设备检定规程1. 引言为了保证化验室试验仪器设备的准确性和可靠性,提高试验结果的科学性和可比性,制定本规程。
本规程适用于化验室试验仪器设备的检定、校准和验证。
2. 检定的目的试验仪器设备检定的目的是验证仪器设备的准确性和可靠性,判断其适用范围,以保证试验结果的准确性和可靠性。
通过检定,可以发现仪器设备存在的问题并及时采取措施修复或更换。
3. 检定的内容试验仪器设备的检定内容主要包括以下几个方面:1.准确性:验证仪器设备测量结果与已知标准值之间的偏差,包括线性误差、零点误差和滞后误差等。
2.精确度:检验同一样品在不同时间、不同操作者和不同仪器上所得结果的一致性。
3.稳定性:验证仪器设备在长时间使用过程中的稳定性和可靠性。
4.环境适应性:检测仪器设备在不同温度、湿度和压力条件下的表现和适应能力。
5.抗干扰性:测试仪器设备在电磁辐射、振动和外界干扰之下的工作表现和抗干扰能力。
4. 检定的方法试验仪器设备的检定方法需要根据具体的设备类型和检定内容进行选择,以下是一些常用的检定方法:1.标准校准法:通过使用已知准确度较高的标准仪器设备对待检设备进行校准,比较两者之间的测量结果。
2.对比法:将待检设备与已知准确度较高的参考设备进行对比,验证待检设备的准确性。
3.验证法:通过对待检设备进行多组不同条件下的重复测量,验证设备的测量结果的稳定性和一致性。
4.质量控制图法:利用质量控制图对待检设备的测量结果进行统计分析,判断设备的稳定性和可靠性。
5. 检定记录和报告试验仪器设备的检定记录和报告应包括以下内容:1.仪器设备的基本信息,包括设备名称、型号、出厂编号等。
2.检定时间和地点。
3.检定的目的和内容。
4.检定的方法和步骤。
5.检定的结果,包括准确度、精确度、稳定性等指标的测量结果和判断。
6.发现的问题和不合格项的处理。
7.检定人员的签名和日期。
8.检定报告的编制和保存。
6. 检定周期和频率试验仪器设备的检定周期和频率应根据设备的使用情况、环境条件和要求的准确性进行确定,一般包括以下几个方面:1.新购设备的检定:对新购设备应在使用前进行首次检定,以确保设备的准确性和可靠性。
检验和试验仪器设备运行检查规程仪器设备运行检查规程一、引言仪器设备是实验室中不可或缺的工具,为了保证实验室的正常运行以及数据的准确性,必须定期对仪器设备进行运行检查。
本文旨在制定一套完整的仪器设备运行检查规程,以确保仪器设备的正常运行。
二、检查的对象1. 仪器设备:包括分析仪器、实验装置、测量设备等。
2. 仪器设备附件:包括各类传感器、探头等。
三、检查内容1. 仪器设备外观检查(1)检查仪器设备是否有损坏或变形的情况。
(2)检查仪器设备的接口和连接是否紧固。
(3)检查仪器设备的标识是否清晰可辨。
2. 仪器设备电源及电气部分检查(1)检查仪器设备的电源是否接通。
(2)检查仪器设备的电源线是否完好,并检查是否有裸露的金属导线。
(3)检查仪器设备的接地是否良好。
3. 仪器设备控制面板检查(1)检查仪器设备的控制按钮是否正常弹起。
(2)检查仪器设备的显示屏是否能够正常显示。
(3)检查仪器设备的操作控制面板上是否有损坏情况。
4. 仪器设备连接线路检查(1)检查仪器设备的连接线是否完好,并检查是否有损坏的情况。
(2)对连接线进行松动检查,确保连接牢固。
5. 仪器设备传感器及探头检查(1)检查传感器及探头是否有损坏情况。
(2)检查传感器及探头的连接是否松动。
6. 仪器设备功能检查(1)检查仪器设备的开关机功能是否正常。
(2)检查仪器设备的各项测量功能是否正常。
(3)检查仪器设备的报警功能是否正常。
7. 仪器设备特殊功能检查(1)检查仪器设备的特殊功能(如自动调节、定时操作等)是否正常。
(2)如有特殊功能,根据仪器设备说明书进行相应的功能检查。
四、检查频率及记录1. 仪器设备的日常检查应每天进行一次,记录在仪器设备日志中。
2. 仪器设备的定期检查应每个季度进行一次,记录在仪器设备定期检查的报告中。
五、检查人员要求1. 检查人员应具备相关仪器设备的操作和维护经验。
2. 检查人员应根据仪器设备的不同特性进行相应的培训。
计量检验仪器设备检定、校准管理规程一、目的为了对计量检验仪器设备的校准、检定进行管理,确保所有计量检验仪器设备正常、稳定的工作,以保证检测数据准确、有效,制定本管理规程。
二、适用范围本规程适用于计量检验仪器设备的检定、校准管理。
三、职责QC检验人员:确保校准检查工作能够及时执行,使用前检查仪器是否在校准有效期内,进行仪器的开机校准工作。
设备管理部:负责计量仪器设备的统计、编号、标志管理。
负责计量检验仪器设备的送检工作和有关计量设备档案的管理。
设备管理部部长:监督本规程的实施。
QC主管:负责本规程的审核并监督本规程的实施。
质量管理部部长:负责本规程的批准执行。
四、内容1.检验仪器设备的检定、校准管理1.1检验仪器设备的检定、校准分为外部检定校验和内部校准。
外部检定校验由具有计量检定资质的单位执行;内部校准主要针对必须进行开机校准才能运行的仪器的校准,该校准由QC检验员进行。
2.外部检定、校准的管理2.1计量检验仪器设备必须按照国家和公司统一要求进行计量检定及校准。
2.2质量管理部QC检验员每年年底对下年度需要购进并校准的玻璃器具(容量瓶、移液管等)提出计划,报设备管理部计量管理员备案。
2.3质量管理部确定需要进行检定校验的计量检验仪器设备目录、检定方式(见附表),且每年一次进行跟踪和修改。
2.4设备管理部计量管理员负责编制检验用仪器设备的年度计量检测计划表,按计划定期组织进行检定或校准。
在距检定日期一个月或半个月以前,由计量管理员统安排检定及校准,相关记录及校准部门出具的鉴定证书或校验证书由计量管理员统一保管。
2.5检验仪器设备的标识2.5.1经检定、校准合格的检验仪器设备,正常使用期间,均使用绿色的“合格”标识。
且标识完好。
2.5.2标识粘贴在仪器设备的明显位置以表明其状态,标识上有仪器设备的检定编号及有效期。
2.6计量检验仪器设备的使用2.6.1计量检验仪器设备投入使用前,必须经过检定或校准。
检验设备仪器量具校验管理制度1、目的对检验试验和计量设备(以下简检测设备)进行控制,确保测量数据的准确性、可靠性、并为产品制造符合规定要求提供证据。
2、范围本程序适用于产品制造过程中与质量有影响的所有检测设备的控制,包括过程及成品的检测设备。
3、职责3.1品质部负责检测设备的归口管理与控制。
3.2总经理负责设备的审批。
3.3品质部负责设备的验收、日常监督管理、周期检定、标准器档案的建立。
3.4车间等其他部门负责本部门的计量设备的使用、保管和维护。
4、工作程序4.1检验设备的采购使用部门根据维修技术标准、工艺及产品的检验确定的监视和测量要求配备所需的监视量装置,并使这些装置的精度与被测对象的测量要求相匹配,从而使监视和测量活动可行,为产品制造符合规定的要求提供证据。
使用部门填写《设施配置申请单》经管理者代表审核,公司总经理批准后由供应部负责购买。
包装有效性、整机完整性、零备件数量、随机附件、使用说明书、图纸、合格证、装箱单及有关资料和外观检查。
(b)非强制检定的检测设备由质检科依据国家检定规程中规定的周期;(c)品质部负责制定《检测设备周期校准、检定计划》并定期关往国家法定计量机构检定;4.4领用检验设备器具时,由工具室人员填写收发记录,使用人员签名,经质检科批准后领用。
4.5测量设备的运输、搬动。
搬运过程中重要保护好检定标识、防止丢失、破损。
4.6检验设备的贮存和使用环境。
4.7检验设备使用(a)合格证(绿色):计量检定合格者;不必检定,经检查功能正常者(如计算机、打印机)无法检定,经比对或监定知用者。
(b)准用证(黄色):多功能仪器设备,丧失非检测功能;但检测所用功能校准合格者:非检测所用量程度不合格:但检测用量程精度合格者:降级使用者(c)停用证(红色);损坏和检定不合格者;性能无法确定者。
根据检测设备的使用要求及实际状况对设备进行调整和再调整;调整和再调整由具备资格的指定人员进行,并按设备本身的操作要求进行调整。
仪器设备使用、维护、校验安全操作规程范文1. 规程目的本规程旨在确保仪器设备的正常使用、维护和校验过程中的安全操作,保障实验室和操作人员的安全。
2. 适用范围本规程适用于实验室内各种仪器设备的使用、维护和校验。
3. 仪器设备的购买和验收3.1 在购买仪器设备时,必须符合国家和地方相关的安全规定,确保设备的质量和性能。
3.2 进行验收时,必须仔细检查设备的完整性和安全性,确保无损坏和缺陷。
4. 仪器设备的安全使用4.1 操作人员必须熟悉仪器设备的使用说明书和相关安全知识,确保了解正确的操作方法和注意事项。
4.2 操作人员必须穿戴适当的个人防护装备,包括实验服、手套、眼镜等。
4.3 操作人员必须保持仪器设备周围的通道畅通,避免杂物和其他障碍物的存在。
4.4 在使用仪器设备前,必须进行必要的预热和调试,确保设备处于正常工作状态。
4.5 操作人员在使用仪器设备时,必须按照规定的程序和步骤进行操作,严禁随意修改或跳过步骤。
4.6 操作人员在发现仪器设备异常或故障时,必须立即停止操作,并及时上报有关部门进行修理或更换。
5. 仪器设备的维护和保养5.1 每次使用后,操作人员必须对仪器设备进行必要的清洁和保养,保持设备的清洁和良好的工作状态。
5.2 操作人员必须按照规定的周期进行仪器设备的定期维护和保养,确保设备的正常运行。
5.3 维护和保养工作必须由专业的技术人员进行,严禁非专业人员私自操作或拆解设备。
5.4 维护和保养记录必须详细记录,包括维护内容、维护人员、维护日期等信息。
6. 仪器设备的校验和验证6.1 操作人员必须按照规定的周期对仪器设备进行定期校验和验证,确保设备的准确性和精度。
6.2 校验和验证工作必须由专业的技术人员进行,严禁非专业人员私自操作或修改设备参数。
6.3 校验和验证记录必须详细记录,包括校验结果、校验人员、校验日期等信息。
7. 废弃仪器设备的处理7.1 废弃的仪器设备必须按照相关的环保规定进行处理,不能随意丢弃或排放。
试验检测仪器设备操作规程作业指导书1. 引言本文档旨在指导试验检测仪器设备的操作规程,以确保设备的安全操作并获得准确的测试结果。
本指导书适用于所有试验检测仪器设备的操作人员,包括设备使用者、维护人员以及管理人员。
遵守本指导书所述的操作规程,可以有效减少操作风险,提高工作效率和数据质量。
2. 设备准备在使用试验检测仪器设备之前,操作人员需进行以下准备工作:2.1 确保设备正常工作•检查设备是否正常供电。
•检查设备的外观是否完好,如有破损应及时报修。
•检查设备的相关传感器、测量元件、电缆等是否连接良好。
2.2 确保环境适宜•检查试验检测仪器设备所处的环境是否符合要求,包括温度、湿度、无尘等要求。
•需要特殊场地的操作,如高温试验、低温试验等,需提早准备好相应的试验场地。
2.3 功能设置•根据实际需求,设置仪器设备的相关功能参数,如采样频率、测量范围等。
2.4 安全措施•戴上适当的个人防护装备,如安全眼镜、工作手套等。
•确保操作区域的安全,避免人员靠近设备。
•熟悉设备的应急停止按钮位置,并能及时使用。
•根据实际情况制定紧急事故处理预案,并进行相应演练。
3. 设备操作在进行试验检测仪器设备操作过程中,操作人员需遵循以下规程:3.1 正确启动设备•请按照设备启动顺序按步骤操作,确保设备正常启动。
•启动过程中如有异常情况或报警提示,请立即停止操作并寻找原因解决。
3.2 正确使用设备•操作人员需熟悉设备的主要功能和操作界面,避免误操作。
•操作人员应按照设备的使用手册对设备进行正确的操作和调试,确保测试数据准确可靠。
3.3 数据采集和记录•根据实验要求,设备操作人员应正确设置数据采集的参数,如采样频率、采集时长等。
•操作人员需及时记录试验数据,并做好数据标注和归档工作。
3.4 试验结束和设备关闭•试验结束后,操作人员应按照设备关闭的顺序进行操作,确保设备正常关闭。
•关闭设备时,应断开电源,清理和整理设备周围环境。
仪器设备使用、维护、校验安全操作规程模版1. 目的与适用范围本操作规程的目的是确保仪器设备的安全使用、维护和校验,保障人员的生命财产安全和工作正常进行。
适用范围包括所有使用仪器设备的工作岗位。
2. 安全操作原则2.1 在使用仪器设备之前,必须经过相关培训并获得合法授权。
2.2 严禁对已经损坏的仪器设备进行使用,必须及时报修或更换。
2.3 在操作过程中,必须严格按照操作规程进行操作,避免任何不符合规范的行为。
2.4 操作过程中应保持机器设备干净整洁,严禁在机器设备附近堆放杂物。
2.5 操作结束后,必须对仪器设备进行清理,并妥善存放。
3. 仪器设备使用安全操作规程3.1 前期准备3.1.1 使用仪器设备前,必须确认该设备是否正常工作,并检查设备上是否有任何损坏。
3.1.2 确保工作环境符合设备的使用要求,如温度、湿度等。
3.2 启动和操作3.2.1 按照设备说明书正确地启动设备,并严格按照说明书上的操作步骤进行操作。
3.2.2 切勿对设备进行任何未经授权的调整或修改。
3.2.3 在操作时,必须保持专注并集中注意力,严禁分神或进行其他与操作无关的活动。
3.2.4 如有异常情况出现,应立即停止操作并进行故障排除或报修。
3.3 停止和关机3.3.1 在完成操作后,必须按照设备说明书上的要求进行停止和关机操作。
3.3.2 关闭设备后,应及时切断电源并清理设备。
4. 仪器设备维护安全操作规程4.1 日常维护4.1.1 根据设备的维护计划和要求,进行设备的日常清洁和保养。
注意避免使用有害化学品。
4.1.2 定期检查设备外观和内部,确保设备没有任何损坏或异常现象。
4.1.3 保持设备工作环境整洁,避免杂物进入设备内部。
4.2 定期维护4.2.1 按照设备说明书和维护计划,进行定期的维护工作。
4.2.2 在维护过程中,应先切断设备的电源,并遵守相关安全操作规程。
4.2.3 维护过程中发现的问题应及时记录并报修。
5. 仪器设备校验安全操作规程5.1 校验前的准备5.1.1 校验前,必须根据设备说明书和相关标准进行准备工作。
混凝土坍落度筒校验方法编号:SG-C02-01 本方法是用于新购和使用中的以及检修后的混凝土坍落度筒及维勃稠度仪用的坍落度筒的校验。
一、概述坍落度筒是混凝土拌合物稠度试验的专用设备,用于骨料最大粒径不大于40mm、坍落度值不小于10mm的混凝土拌合物稠度测定。
二、技术要求1.坍落度筒应为薄钢板或其他金属制成的圆台形筒。
内壁光滑、无凹凸部位。
底面和顶面应互相平行并与锥体的轴线垂直。
2.坍落度筒筒外三分之二高度处应焊两个手把,下端应焊脚踏板。
3.坍落度筒的内部尺寸为底部直径200±2mm顶部直径100±2mm高度300±2mm筒壁厚度不小于1.5mm4.捣棒直径(16±0.2)mm,长(600±5.0)mm的钢棒,表面光滑平直,端部应磨圆。
三、校验项目及校验条件5.校验项目(1)外观检查(2)筒各部位尺寸检查6.校验用仪器(1)游线卡尺量程300mm,分度值0.02mm(2)钢直尺量程500mm,分度值1mm(3)直角尺四、校验方法7.外观检查目测检查:内壁是否光滑,有无凹凸部位。
8.用钢直尺测量两个把手是否在筒外三分之二高度处。
底面和顶面是否平行并与锥体轴线垂直,测量捣棒长度。
9.用游标卡尺测量筒壁厚度及捣棒直径,准确至0.1mm;测量筒底及顶部的直径和高度尺寸,各部位应测量三点,取其算术平均值,准确至1mm。
10.用直角尺量测底面、顶面是否与筒轴线垂直。
五、校验结果处理全部检验项目结果的,应填写校验证书。
全部项目合格,在结论栏内填写“合格”;任一项目不合格时,校验结论为“不合格”,并给出不合格项目的数值。
六、校验周期校验周期为一年。
注:本方法摘自铁道部《铁路工程试验专用仪器校验方法》。
附录1坍落筒校验记录送验单位仪器编号校验号混凝土及砂浆试模校验方法编号:SG-C02-02本方法适用于新购和使用中的各种混凝土、砂浆试模的校验。
一、技术要求1.组成模腔的各平面应刨光,其不平度应不大于0.05mm。
2.承压面与相邻面的不垂直度不应超过±0.5度。
3.模型的内部尺寸试模尺寸(mm)边长100×100×100 100±0.2mm150×150×150 150±0.2mm200×200×200 200±0.4mm100×100×300 100±0.2mm300±0.4mm100×100×400 100±0.2mm400±0.4mm100×100×515 100±0.2mm515±0.4mmΦ150×150 Φ150±0.2mm150±0.2mm70.7×70.7×70.7 70.2±0.2mm二、校验项目及仪器4.校验项目(1)外观检查(2)试模内部尺寸的测量5.校验用仪器(1)万能角度尺(2)游标卡尺:量程300mm,分度值0.02mm。
(3)塞尺(4)钢直尺:量程300mm,分度值1mm三、校验方法6.用万能角度尺测量各种模型内部各相邻的不垂直度。
各相邻面选择不同部位测量两点,取算术平均值,准确至0.1度。
7.用钢直尺和塞尺在各种模型的两垂直的方向上量测模型内部表面的不平度,取算术平均值。
8.用游标卡尺测量各种模型内部的尺寸,在每个方向上选择三个测点,取算术平均值,准确至0.1mm。
四、校验结果处理全部校验项目结束后,应填写校验证书。
全部项目合格,在结论栏内填写“合格”;任一项目不合格时,校验结论为“不合格”,并给出不合格项目的数值。
五、校验周期校验周期为一年。
注:本方法摘自铁道部《铁路工程试验专用仪器校验方法》。
附录1混凝土及砂浆试模校验记录送验单位仪器编号校验号砂浆分层度测定仪校验方法编号:SG-C02-03本方法适用于新购的使用中的砂浆分层度测定仪的校验。
一、技术要求1.砂浆分层度仪应有出厂合格证。
2.砂浆分层度仪是用金属板制成的圆柱筒,内壁应光滑,上、下层连接处需加宽3~5mm,并设有橡胶垫圈,两侧用螺栓连接。
3.筒的内径为150±1mm,上节高200±1mm,下节高100±1mm。
4.筒的顶底面应与筒轴线垂直。
二、校验项目及条件5.校验项目(1)外观检查(2)各部尺寸检查6.校验用仪器(1)游标卡尺:量程300mm,分度值0.02mm(2)钢直尺:量程300 mm,分度值1.0mm(3)直角尺三、校验方法7.检查有无出厂合格证;检查内壁是否光滑。
8.用游标卡尺量测圆筒内径的各部尺寸。
9.用钢直尺测量圆筒各部的高度。
10.用直角尺测量顶面、底面是否与筒轴线垂直。
四、校验结果处理全部校验项目均符合技术要求为合格。
五、校验周期校验周期为一年。
注:本方法摘自铁道部《铁路工程试验专用仪器校验方法》。
附录1砂浆分层度仪校验记录送验单位设备编号检定号砂浆稠度仪校验方法编号:SG-C02-04本方法适用于新购和使用中的以及检修后的砂浆稠度仪的校验。
一、概述砂浆稠度仪是适用于确定配合比或施工过程中控制砂浆的稠度,以达到控制用水量为目的。
二、技术要求1.带动刻度盘的齿条应清洁、无变形。
2.刻度盘位置固定,刻度线应清晰、无变形。
3、滑杆及试锥表面应平直光滑,依靠自重自由下落,不得有紧涩和旷动。
4.试锥与滑杆总质量300±2克。
5.试锥尺寸:高度145±1mm;锥底直径为75±1mm ,锥角30±1°。
6.在试锥与底座平面接触的情况下,试锥的最大偏离度不超过1.5mm。
7.圆锥形金属筒尺寸:高度180mm,锥底直径150mm。
三、校验项目及条件8.校验项目(1)外观检查(2)检查试锥和滑杆总质量(3)测量试锥和滑杆总质量9.校验仪器(1)天平:称量1000克,感量1克。
(2)游标卡尺:量程300mm,分度值0.02mm。
(3)万能角度尺。
四、校验方法10.外观检查:技术要求中1、2、3条通过目测和手动的方法进行检查。
11.用天平称量试锥和滑杆的总质量。
12.用游标卡尺测量试锥尺寸及圆锥形金属筒的尺寸。
15.用万能角角尺测试锥偏离度。
五、校验结果处理全部校验项目均符合技术要求为合格。
六、校验周期校验周期为一年。
注:本方法摘自铁道部《铁路工程试验专用仪器校验方法》。
附录1砂浆稠度校验记录送验单位仪器号校验号砂浆密度测定仪校验方法编号:SG-C02-05本方法适用于新购和使用中的以及检修后的砂浆密度测定仪校验。
一、概述砂浆密度测定仪用于测定砂浆拌合物捣实后的质量密度,以确定每立方米砂浆拌合物中组成材料的实际用量。
二、技术要求1.砂浆密度测定仪的容量筒应用金属制成,筒壁厚2mm,内壁应光滑。
2.容量筒尺寸:内径108mm,净高109mm,容积1L。
3.容量筒顶、底成平行并与筒轴线垂直。
4.不漏水。
三、校验项目及条件5.校验项目(1)容量筒尺寸检查。
(2)容量筒体积测量。
6.校验用仪器(1)游标卡尺:量程300mm,分度值0.02mm(2)边长为150mm的正方形玻璃板一块(3)直角尺四、校验方法7.用游标卡尺测量容量筒的尺寸,准确至0.1mm。
8.用准备好的玻璃板,先称出玻璃板和容量筒的总质量,然后向容量筒中灌入温度为20±5℃的饮用水,灌到接近上口时,一边不断加水,一边把玻璃板沿筒口徐徐推入盖严。
应注意使玻璃板下不带入任何气泡。
然后擦净玻璃面及筒壁外的水分,将容量筒和水连同玻璃称重,准确至5克,计算容量筒的体积。
9.用直角尺量测筒顶、底面是否平行且与筒轴线垂直。
10.检查是否漏水。
五、校验结果处理全部校验项目均符合技术要求为合格。
六、校验标周期校验周期为一年。
注:本方法摘自铁道部《铁路工程试验专用仪器校验方法》。
维勃稠度仪校验规程编号:SG-C02-06本规程适用于新制的或使用中的以及检修后的维勃稠度仪校定。
一、总则维勃稠度仪用于按GBJ80—85检验混凝土拌和物稠度试验中维勃稠度法的专用仪器,它的制造,应符合GBJ80—85中第3、2条规定。
校验周期半年。
二、技术要求(一)震动台1.应有铭牌,其中包括制造厂、型号、出厂编号与日期。
2.表面平整光洁,振动平稳。
3.带有控制器,绝缘性能良好,机壳留地脚螺丝孔。
4.振动频率:50±3HZ。
5.装有空容器时台面振幅:0.5±0.1mm。
(二)容器6.容器应用蝶式螺丝与台面连接,内径:D=240±5mm。
7.高h=2mm。
8.壁厚δ≥3mm。
9.筒底厚≥7.5mm。
(三)坍落度筒与捣棒10.坍落度筒与捣棒应符合《坍落度筒及捣棒的校验规程》要求。
(四)旋转架11.透明圆盘直径d=230mm±2mm。
12.透明圆盘厚度δs=10±2mm。
13.测杆、圆盘及荷重块总质量2750±50g。
14.测杆及喂料斗的轴线应与容器的轴线重合,同轴度ε≤2mm。
三、校验用标准器具15.二级机械式测振仪。
16.分度值0.02mm的游标卡尺,量程300mm。
17.台称:称量10kg。
18.钢板尺:量程大于300mm,分度值为0.5mm。
四、校验方法(一)外观与工作状态校验19.用感官和启动试验检查,要符合1、2、3条规定。
(二)技术参数校验20.用测振仪测量振动频率。
21.振幅测定:用测振仪测装有空容器时,台面的振幅。
22.按图一方法测量容器的内径D1、D2、D3高度h及筒壁厚度δ1、筒底厚δ2。
23.按测量《坍落度筒及捣棒校验规程》的要求,检验坍落度筒与捣棒。
24.按图一的方法用卡尺测透明圆盘直径d1、d2、d3厚度δ3。
25.用台称称荷重块质量。
26.用钢板尺测量测杆的轴线与容器的轴线是否重合。
五、校验结果评定27.新维勃稠度仪必须全部符合技术要求。
28.使用中的维勃稠度仪应符合4、5、6、7、8、9、10、11、12、13、14条技术要求的规定。
六、附录校验记录表。
注:本规程摘自XX省《建设工程质量检验工作手册》1993年3月版。
维勃稠度仪校验记录表仪器编号:校验编号:骨料及混凝土试验用烘箱校验规程编号:SG-C02-07本规程适用于新制的或使用中的以及检修后的烘箱的校验。
一、总则烘箱系用于按JGJ51—79、JGJ52—79、GB2842—81及GBJ82—85,测试砂、石、轻骨料以及混凝土长期性能与耐久性能时,烘烤试样及试模的专用设备。
校验周期半年。
二、技术要求1.应有铭牌,其中包括制造厂、型号、规格、出厂编号与日期。
2.外表应平整光洁、音响正常。
3.绝缘性能良好。